摘 要
随着信息化时代的到来,高校教师个人业务档案系统的建设已成为一种必然趋势。传统的办公方式已无法满足快速发展的高等教育需求,教师信息管理的效率和准确性也面临着挑战。因此,设计和实现河北水利电力学院教师个人业务档案系统,将有助于提高教师信息管理的效率、透明度和便捷性,进一步提升学校教学科研水平,推动校园信息化建设。河北水利电力学院教师个人业务档案系统的开发主要通过Java语言,采取spring boot构建高效稳定的API接口,配合MySQL等关系型数据库存储结构化数据。此外,系统设计充分考虑了高可用性、扩展性和备份策略,确保系统长期稳定运行,全方位提升教师个人业务档案管理的效率。
关键词:河北水利电力学院;教师个人业务档案系统;spring boot;Java;MySQL
Abstract
With the advent of the information age, the construction of personal business file systems for university teachers has become an inevitable trend. The traditional office methods are no longer able to meet the rapidly developing needs of higher education, and the efficiency and accuracy of teacher information management are also facing challenges. Therefore, designing and implementing a personal business file system for teachers at Hebei University of Water Resources and Electric Power will help improve the efficiency, transparency, and convenience of teacher information management, further enhance the teaching and research level of the school, and promote campus information construction. The development of the personal business file system for teachers at Hebei University of Water Resources and Electric Power mainly uses Java language, adopts Spring Boot to build efficient and stable API interfaces, and cooperates with relational databases such as MySQL to store structured data. In addition, the system design fully considers high availability, scalability, and backup strategies to ensure long-term stable operation and comprehensively improve the efficiency of teacher personal business file management.
Keywords: Hebei University of Water Resources and Electric Power; Teacher personal business file system; Spring boot; Java; MySQL
目 录
1 绪论
1.1 研究背景
随着信息化时代的到来,高校教师个人业务档案系统的建设已成为一种必然趋势。传统的办公方式已无法满足快速发展的高等教育需求,教师信息管理的效率和准确性也面临着挑战。因此,设计和实现河北水利电力学院教师个人业务档案系统,将有助于提高教师信息管理的效率、透明度和便捷性,进一步提升学校教学科研水平,推动校园信息化建设。河北水利电力学院教师个人业务档案系统的开发主要通过Java语言,采取spring boot构建高效稳定的API接口,配合MySQL等关系型数据库存储结构化数据。此外,系统设计充分考虑了高可用性、扩展性和备份策略,确保系统长期稳定运行,全方位提升教师个人业务档案管理的效率。
1.2 研究意义
河北水利电力学院教师个人业务档案系统的设计与实现在当今数字化时代具有积极的实践价值和现实意义。教师个人业务档案是评价教师绩效、管理教师发展和激励教师的重要依据。教师个人业务档案系统的建设不仅可以提高高校教师信息及项目业务档案的管理效率,同时也有利于加强对教师个人发展轨迹和教学项目能力的跟踪和评估。通过系统记录和管理教师的个人业务情况,学校可以更加全面和精确地评估教师的绩效水平,有针对性地提供个性化的教师发展支持。此外,教师个人业务档案系统的建设也有助于保护教师合法权益,确保其工作成果得到公正的认可和回报,提升教师的工作积极性和满意度。同时建立完善的个人业务档案系统,有利于全面了解教师的学术业绩、教学能力、科研水平等方面的情况,为学校领导决策提供科学依据。此外,通过系统化管理教师的业务档案,可以促进教师之间的交流与合作,推动教学科研工作的开展,有助于构建一个更加高效、互动和共享的教育管理和业务管理平台,对于促进高校教师队伍建设和提升教育质量具有重要意义。
国外方面,一些发达国家的高校和教育机构已经建立了健全的教师个人业务档案系统,用于记录和管理教师的教学经历、科研成果、专业发展和评估信息。这些系统通常采用信息技术手段,支持教师自助录入和追踪个人业务信息,并提供各种报表和数据分析功能,帮助学校管理者更好地了解教师的工作状况和绩效表现。
在国内,教师个人业务档案系统的建设也逐渐受到重视。一些高校和教育管理部门开始尝试利用信息化技术,建立教师个人档案数据库,用于维护教师的人事信息、成长记录、绩效评价等内容。这些系统不仅可以提供数据支持,也为高校教师的发展规划和管理提供了便利。
总的来说,国内外对教师个人业务档案系统的研究主要集中在信息化技术的应用和数据管理上,以提升教师管理效率和教育质量为目标,未来还有进一步深化和完善的空间。
论文的主要架构和章节安排如下所示:
第一章:绪论,首先介绍研究的背景和意义,明确研究的目的和意图,然后对国内外相关领域的研究现状进行综述和分析,为后续研究工作的展开提供理论支持。
第二章:系统分析,通过对用户需求和功能需求的深入分析,明确用户对系统的需求和系统应具备的功能,为系统设计提供清晰的指导和依据。
第三章:系统设计,设计系统的整体架构,包括选择适合的架构模式和数据库设计,详细设计系统各个模块的功能和交互关系,为系统的实现提供蓝图和指引。
第四章:系统实现,选择合适的技术工具和框架,逐一实现系统各个模块,建立数据库连接并进行前端界面的开发,确保系统功能的完整性和稳定性。
第五章:系统测试,进行系统的全面测试,包括功能测试、性能测试等,通过测试用例验证系统的正确性和稳定性,保证系统的质量和可靠性。
第六章:总结与展望,总结研究工作的主要成果和亮点,评价系统的优缺点,提出改进建议和未来研究方向,强调研究的意义和影响,为整个研究工作画上完美的句号。
2 相关技术介绍
2.1 Java语言
Java是一种高级编程语言,具有跨平台性、面向对象和可移植性等重要特点。其跨平台性通过Java虚拟机实现,使得开发人员可以在不同操作系统上运行相同的Java程序,提高了代码的可移植性和开发效率。作为面向对象的语言,Java支持封装、继承和多态等核心概念,使得代码更加模块化、可读性强,易于维护和扩展。此外,Java拥有丰富的类库和API,提供了许多常用功能的实现,如文件操作、网络通信和图形界面等,大大简化了开发过程。Java还具备良好的安全性和健壮性,内置的安全机制保护程序免受恶意攻击,垃圾回收机制自动管理内存分配,减少了内存泄漏和程序崩溃的风险。总之,Java语言在软件开发领域广受欢迎,通过其强大的特性和广泛的应用领域,为开发人员提供了高效、稳定和安全的编程环境。
MySQL是一种开源的关系型数据库管理系统,被广泛应用于各种规模的应用程序和网站。作为最流行的数据库之一,MySQL以其高性能、可靠性和易用性而闻名。
MySQL使用标准的SQL语言进行数据操作和查询,提供了丰富的功能和特性。它支持多种数据类型,包括整数、浮点数、字符串、日期时间等,并提供了强大的索引和查询优化功能,以提高数据检索和处理的效率。此外,MySQL还支持事务处理,保证了数据的一致性和完整性。
MySQL具有良好的扩展性和可定制性。它可以在不同的平台上运行,包括Windows、Linux和Mac OS等,同时也支持多种编程语言的接口,如Java、Python和PHP等。MySQL还提供了集群和分布式部署的解决方案,以满足大规模应用的需求。
除了功能和性能方面的优势,MySQL还以其开源的特性受到广泛关注。作为开源软件,MySQL的源代码对用户开放,使用户能够自由修改和定制数据库系统以适应自己的需求。此外,MySQL拥有庞大的开发者社区和活跃的技术支持,用户可以从中获取帮助和分享经验。
数据库管理系统的总体结构图如下图所示。
图2-1 数据库组成结构
2.3 spring boot框架
Spring Boot是一种用于构建独立、生产级别的Java应用程序的开源框架。它基于Spring框架,并通过提供默认配置和自动化的方式简化了Spring应用程序的开发过程。
Spring Boot的设计目标是使开发人员能够快速启动和运行应用程序,同时尽量减少样板代码和繁琐的配置。它提供了一个内嵌的Servlet容器,如Tomcat或Jetty,使得无需部署到外部Web服务器即可运行应用程序。此外,Spring Boot还提供了丰富的起步依赖(Starter Dependencies),这些依赖项预先配置了常见的库和框架,使得开发人员能够轻松集成各种功能,如数据库访问、消息队列、安全认证等。
Spring Boot采用了约定优于配置的原则,通过自动配置和注解驱动来简化开发。开发人员只需添加相应的依赖并进行必要的配置,Spring Boot将根据约定和默认值自动完成大部分工作。这样,开发人员可以更专注于业务逻辑的实现,而无需过多关注底层框架的配置细节。
另外,Spring Boot还提供了强大的监控和管理功能,如健康检查、性能指标、日志管理等。这些功能使得开发人员能够方便地监测和管理应用程序的运行状态,提高了应用程序的可靠性和可维护性。
河北水利电力学院教师个人业务档案系统采用Java语言,利用Spring Boot构建高效稳定的API接口,并结合MySQL数据库。系统设计充分考虑了可用性、扩展性和可备份性,旨在确保系统长期稳定运行。该系统具有界面友好、操作简单、数据安全等特点,为教师个人业务档案管理提供了便利和安全保障。
3 系统分析
3.1 可行性分析
3.1.1 技术可行性分析
利用Java语言、SpringBoot框架和MySQL数据库构建的河北水利电力学院教师个人业务档案系统展现了技术上的可行性和优越性。Java作为跨平台编程语言,具有稳定性和可靠性,适用于大型系统的开发;SpringBoot框架简化了系统的搭建和配置流程,提高了开发效率和灵活性;而MySQL作为开源的关系型数据库,提供了稳定可靠的数据存储和管理功能。这些技术的有机结合为系统的功能实现和运行提供了强大的支持,确保系统的稳定性和性能表现。
河北水利电力学院教师个人业务档案系统基于开源技术,展现出较高的经济可行性。Java、SpringBoot和MySQL等技术均为免费开源,降低了系统开发和维护的成本;采用开源技术还有助于降低系统的运营成本,提高了系统的经济效益。此外,系统功能设计合理,操作简便,有助于提升用户满意度和使用效率,进一步提高系统的经济性。通过充分利用开源技术,该系统在经济可行性方面展现出显著优势。
3.1.3 操作可行性分析
河北水利电力学院教师个人业务档案系统在用户操作方面具有较高的可行性。系统采用直观友好的界面设计,结合简单明了的操作流程,使用户能够轻松浏览教师信息和项目款项,降低了用户的学习成本和操作难度。此外,系统提供了必要的培训和技术支持,建立了反馈机制,帮助用户解决问题,确保了用户操作的便捷性和系统的易用性。通过这些措施,系统为用户提供了良好的操作体验,促进了系统的有效使用和用户满意度的提升。
3.2 系统流程分析
系统流程分析是通过特定的符号和线条来展示用户在系统中的操作流程和交互路径。通过系统流程分析,开发人员可以更清晰地理解业务流程,发现潜在问题并改进系统设计。这种分析方法有助于识别关键节点和决策点,优化系统流程,简化操作步骤,提高用户体验和系统效率。系统流程分析在系统设计和开发阶段起着重要作用,帮助开发团队更好地把握用户需求,提升系统的质量和用户满意度。
管理员增加数据的流程包括登录系统,进入数据管理页面,选择新增数据选项,填写相关信息,确认提交后系统进行数据验证和存储。管理员可查看新增数据是否成功,确保信息的准确性和完整性。这一流程设计简洁明了,为管理员提供了便捷的数据录入方式,保证系统数据的及时更新和有效管理,提高管理效率和数据质量。通过这一流程,管理员能够轻松快速地录入数据,确保系统信息的准确性和完整性,为系统运行和管理提供了便利和保障。数据新增的流程图如下图2-1所示。

图2-1 数据新增流程图
管理员删除数据的流程始于登录系统,进入数据管理页面,选择欲删除的数据,执行删除操作,确认删除后系统进行数据验证,删除相关信息。管理员可查看删除后的数据是否正确,确保数据的完整性和清洁性。这一流程设计简洁明了,为管理员提供了便捷的数据删除方式,保证系统数据的准确性和规范性。通过这一流程,管理员能够轻松快速地删除数据,确保系统信息的完整性和规范性,为系统运行和管理提供了便利和保障。数据删除时流程图如下图2-2所示。

图2-2 数据删除流程图
3.3.1 功能性分析
根据河北水利电力学院教师个人业务档案系统的角色需求分析,可以划分为普通教师、教学秘书和管理员三大模块。具体功能说明如下:
普通教师模块:
- 注册登录:普通教师可注册成为系统用户,注册成功后,注册信息需经过管理员审核通过,才可使用账号密码进行登录,使用系统功能,并对个人信息和密码进行管理。
- 教师信息管理:普通教师可对自己的教师信息进行管理和查看其信息详情,进行增改删查操作,支持教师姓名、教师系别、教师性别、审核状态搜索,并可导出教师信息数据表。
- 项目款项管理:普通教师可对自己的项目款项信息进行管理和查看其信息详情,进行增改删查操作,支持教师系别、项目名称、项目类别搜索。
- 个人信息:普通教师可对个人信息进行管控,查看个人信息详情内容(头像、状态、用户名、用户组、邮箱),可修改包括头像、昵称、邮箱等信息。
- 修改密码:普通教师可对修改密码进行管控,修改密码信息,修改成功之后需使用新密码进行登录。
教学秘书模块:
- 注册登录:教学秘书可注册成为系统用户,注册成功后,可使用账号密码进行登录,使用系统功能,并对个人信息和密码进行管理。
- 教师信息管理:教学秘书可对自己的教师信息进行管理和查看其信息详情,进行查询操作,支持教师姓名、教师系别、教师性别、审核状态搜索,可审核教师信息,并可导出教师信息数据表。
- 项目款项管理:教学秘书可对自己的项目款项信息进行管理和查看其信息详情,进行查询操作,支持教师系别、项目名称、项目类别搜索。
- 个人信息:普通教师可对个人信息进行管控,查看个人信息详情内容(头像、状态、用户名、用户组、邮箱),可修改包括头像、昵称、邮箱等信息。
- 修改密码:普通教师可对修改密码进行管控,修改密码信息,修改成功之后需使用新密码进行登录。
管理员模块:
- 登录:管理员账号密码由系统生成,可使用账号密码进行登录,使用系统功能,并对个人信息和密码进行管理。
- 后台首页:管理员登录系统后台首先进入后台首页界面,可查看教师信息、项目款项等统计信息数据分析图表。
- 系统用户:管理员可对普通教师、教学秘书和管理员等系统用户信息进行管控和查看其信息详情,进行增改删查操作;可审核普通教师的注册信息。
- 教师系别管理:管理员可对所有教师系别信息进行管理和查看其信息详情,进行增改删查操作,支持教师系别搜索。
- 教师信息管理:管理员可对所有教师信息进行管理和查看其信息详情,进行增改删查操作,支持教师姓名、教师系别、教师性别、审核状态搜索,可审核教师信息,并可导出教师信息数据表。
- 项目款项管理:管理员可对所有项目款项信息进行管理和查看其信息详情,进行增改删查操作,支持教师系别、项目名称、项目类别搜索。
- 个人信息:管理员可对个人信息进行管控,查看个人信息详情内容(头像、状态、用户名、用户组、邮箱),可修改包括头像、昵称、邮箱等信息。
- 修改密码:管理员可对修改密码进行管控,修改密码信息,修改成功之后需使用新密码进行登录。
3.3.2 非功能性分析
河北水利电力学院教师个人业务档案系统的非功能性需求指该系统的智的安全性怎么样,可靠性怎么样,性能怎么样,可拓展性怎么样等。具体如下:
性能:河北水利电力学院教师个人业务档案系统应具备良好的性能,能够快速响应用户请求和处理大量并发操作。系统需要进行性能测试和优化,确保在高负载和高并发情况下仍能保持稳定和高效的运行。
可靠性:河北水利电力学院教师个人业务档案系统应具备高度可靠性,能够持续稳定地运行,并且能够自动恢复故障或异常状态。系统需要进行容错处理、错误处理和异常处理,以确保数据的完整性和可用性。
安全性:河北水利电力学院教师个人业务档案系统应具备良好的安全性,保护用户个人信息和敏感数据的安全。系统需要采用合适的身份验证和授权机制,以及加密技术来保护数据的传输和存储安全。同时,要注意防范常见的安全攻击,如跨站脚本(XSS)、跨站请求伪造(CSRF)等。
可扩展性:河北水利电力学院教师个人业务档案系统应具备良好的可扩展性,能够根据业务需求进行灵活的扩展和变更。系统架构和设计应考虑到未来的业务扩展,采用模块化和可插拔的方式,方便新增功能和模块的集成。
可维护性:河北水利电力学院教师个人业务档案系统应具备良好的可维护性,使得开发团队能够快速定位问题并进行修复、更新。代码结构清晰、注释明确,并遵循一致的编码规范。此外,系统应提供适当的日志记录和监控机制,以便及时发现和解决潜在的问题。
用户体验:河北水利电力学院教师个人业务档案系统应提供良好的用户体验,保证界面简洁直观、操作流畅。系统的响应时间应尽量缩短,页面加载速度要快,交互过程要流畅,以提升用户满意度和使用体验。
可移植性:河北水利电力学院教师个人业务档案系统应具备良好的可移植性,能够在不同的操作系统和硬件环境中运行。spring boot的跨平台特性和自包含的部署方式,有助于系统的移植和部署。
3.4 系统用例分析
通过3.3功能的分析,得出了本河北水利电力学院教师个人业务档案系统的用例图:
普通教师角色用例如图3-3所示。

图3-3 河北水利电力学院教师个人业务档案系统普通教师角色用例图
教学秘书角色用例如图3-4所示。
图3-4 河北水利电力学院教师个人业务档案系统教学秘书角色用例图
管理员角色用例如图3-5所示。

图3-5 河北水利电力学院教师个人业务档案系统管理员角色用例图
本章主要通过对河北水利电力学院教师个人业务档案系统的可行性分析、功能需求分析、系统用例分析和系统流程分析,明确了系统要实现的功能和操作流程。这些分析为河北水利电力学院教师个人业务档案系统的代码实现和测试提供了指导和标准,确保系统开发和测试工作按照既定的需求和流程进行,最终实现系统功能的有效实现和质量保障。
本章主要涵盖河北水利电力学院教师个人业务档案系统的功能模块设计和数据库系统设计。在功能模块设计方面,将详细讨论系统各功能模块的具体功能和交互流程,以确保系统能够满足教师个人业务档案管理的需求。而数据库系统设计将重点探讨数据库结构设计、数据表关系建立以及数据存储和管理策略,以保证系统能够高效地存储和管理教师个人业务档案数据。这些设计内容将为系统的开发和实施提供重要的指导和支持,确保系统能够顺利实现并运行。
4.1 系统功能模块设计
4.1.1整体功能模块设计
在整体功能模块设计中,根据需求分析的结果,将系统的功能划分为不同的模块,每个模块负责实现特定的功能,并与其他模块进行协作。通过详细定义每个模块的输入、输出、处理逻辑和相互依赖关系,确保系统各部分之间的协调运作,实现系统功能的高效实现和顺畅交互。这种模块化设计方法有助于提高系统的可维护性、可扩展性和灵活性,为系统的开发和运行提供了清晰的指导和框架。其总体设计模块图如图4-1所示。
图4-1 河北水利电力学院教师个人业务档案系统功能模块图
4.2 数据库设计
数据库设计在系统开发中扮演着至关重要的角色,涉及数据的组织、存储和管理。在数据库设计阶段,根据系统需求,将设计数据库的概念结构和逻辑结构,包括定义实体、属性、关系和约束等要素。通过精心设计数据库结构,确保数据的有效组织和高效管理,从而为系统的稳定运行和数据的可靠性提供坚实基础。这一过程将为系统的数据处理和信息管理提供清晰的蓝图,为系统的开发和运行奠定坚实基础。
4.2.1 数据库概念结构设计
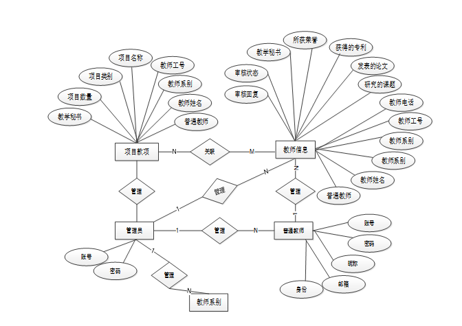
下面是整个河北水利电力学院教师个人业务档案系统中主要的数据库表总E-R实体关系图。
图4-6 河北水利电力学院教师个人业务档案系统总E-R关系图
4.2.2 数据库逻辑结构设计
数据库概念结构设计主要涉及数据库的实体和实体之间的关系。通过实体-关系模型或者其他适当的模型,将定义系统中涉及的各个实体以及它们之间的联系。下面是整个系统的总E-R关系图。
| 编号 | 名称 | 数据类型 | 长度 | 小数位 | 允许空值 | 主键 | 默认值 | 说明 |
| 1 | project_funds_id | int | 10 | 0 | N | Y | 项目款项ID | |
| 2 | ordinary_teachers | int | 10 | 0 | Y | N | 0 | 普通教师 |
| 3 | teachers_name | varchar | 64 | 0 | Y | N | 教师姓名 | |
| 4 | teacher_affiliation | varchar | 64 | 0 | Y | N | 教师系别 | |
| 5 | teacher_id | varchar | 64 | 0 | Y | N | 教师工号 | |
| 6 | entry_name | varchar | 64 | 0 | Y | N | 项目名称 | |
| 7 | project_category | varchar | 64 | 0 | Y | N | 项目类别 | |
| 8 | number_of_projects | int | 10 | 0 | Y | N | 0 | 项目数量 |
| 9 | teacher_secretary | int | 10 | 0 | Y | N | 0 | 教师秘书 |
| 10 | create_time | datetime | 19 | 0 | N | N | CURRENT_TIMESTAMP | 创建时间 |
| 11 | update_time | timestamp | 19 | 0 | N | N | CURRENT_TIMESTAMP | 更新时间 |
| 编号 | 名称 | 数据类型 | 长度 | 小数位 | 允许空值 | 主键 | 默认值 | 说明 |
| 1 | teacher_affiliation_id | int | 10 | 0 | N | Y | 教师系别ID | |
| 2 | teacher_affiliation | varchar | 64 | 0 | Y | N | 教师系别 | |
| 3 | create_time | datetime | 19 | 0 | N | N | CURRENT_TIMESTAMP | 创建时间 |
| 4 | update_time | timestamp | 19 | 0 | N | N | CURRENT_TIMESTAMP | 更新时间 |
| 编号 | 名称 | 数据类型 | 长度 | 小数位 | 允许空值 | 主键 | 默认值 | 说明 |
| 1 | teacher_information_id | int | 10 | 0 | N | Y | 教师信息ID | |
| 2 | ordinary_teachers | int | 10 | 0 | Y | N | 0 | 普通教师 |
| 3 | teachers_name | varchar | 64 | 0 | Y | N | 教师姓名 | |
| 4 | teacher_affiliation | varchar | 64 | 0 | Y | N | 教师系别 | |
| 5 | teacher_gender | varchar | 64 | 0 | Y | N | 教师性别 | |
| 6 | teacher_id | varchar | 64 | 0 | Y | N | 教师工号 | |
| 7 | teachers_phone_number | varchar | 64 | 0 | Y | N | 教师电话 | |
| 8 | research_topic | varchar | 64 | 0 | Y | N | 研究的课题 | |
| 9 | published_papers | varchar | 64 | 0 | Y | N | 发表的论文 | |
| 10 | patents_obtained | varchar | 64 | 0 | Y | N | 获得的专利 | |
| 11 | honors_received | text | 65535 | 0 | Y | N | 所获荣誉 | |
| 12 | teaching_secretary | int | 10 | 0 | Y | N | 0 | 教学秘书 |
| 13 | examine_state | varchar | 16 | 0 | N | N | 未审核 | 审核状态 |
| 14 | examine_reply | varchar | 16 | 0 | Y | N | 审核回复 | |
| 15 | create_time | datetime | 19 | 0 | N | N | CURRENT_TIMESTAMP | 创建时间 |
| 16 | update_time | timestamp | 19 | 0 | N | N | CURRENT_TIMESTAMP | 更新时间 |
| 编号 | 名称 | 数据类型 | 长度 | 小数位 | 允许空值 | 主键 | 默认值 | 说明 |
| 1 | teaching_secretary_id | int | 10 | 0 | N | Y | 教学秘书ID | |
| 2 | secretarys_name | varchar | 64 | 0 | Y | N | 秘书姓名 | |
| 3 | secretarys_phone_number | varchar | 64 | 0 | Y | N | 秘书电话 | |
| 4 | secretary_department | varchar | 64 | 0 | Y | N | 秘书系别 | |
| 5 | examine_state | varchar | 16 | 0 | N | N | 已通过 | 审核状态 |
| 6 | user_id | int | 10 | 0 | N | N | 0 | 用户ID |
| 7 | create_time | datetime | 19 | 0 | N | N | CURRENT_TIMESTAMP | 创建时间 |
| 8 | update_time | timestamp | 19 | 0 | N | N | CURRENT_TIMESTAMP | 更新时间 |
河北水利电力学院教师个人业务档案系统的需求分析主要涉及系统总体架构和功能模块设计。通过建立E-R模型和数据库逻辑系统设计,完成了数据库系统设计。在需求分析阶段,系统总体架构和功能模块的设计是关键,它们为系统的开发和实施提供了基本框架和指导。通过E-R模型和数据库逻辑系统设计,系统的数据结构和关系得以清晰定义,为数据库系统的建立和管理提供了重要依据。这些分析和设计工作为系统的顺利实施和运行奠定了坚实基础。
5 系统详细设计与实现
河北水利电力学院教师个人业务档案系统的详细设计与实现是在需求分析和总体设计的基础上展开的。通过综合前期需求分析和总体设计,系统设计了用户界面和实现业务逻辑的具体方案。主要包括界面设计和业务逻辑实现两个方面。界面设计旨在打造直观友好的用户界面,使用户能够轻松操作系统;而业务逻辑实现则关注功能的具体实现,确保系统能够高效运行。这些设计与实现工作将为河北水利电力学院教师个人业务档案系统的开发和应用提供有效支持。
5.1注册登录功能模块
用户(普通教师、教学秘书)右上角“注册”按钮进入注册页面填写账号、密码、确认密码、昵称、邮箱、身份等信息后点击“注册”按钮,系统会对输入的信息进行验证,验证通过后即可完成注册,其界面展示如下图所示。
图4-1 用户注册界面图
用户注册的关键代码如下:
河北水利电力学院教师个人业务档案系统的登录界面设计简洁明了。管理员、用户(普通教师注册信息需经过管理员审核通过,才可使用账号密码进行登录)可以在登录界面上输入自己的账号,并填写与账号对应的密码。通过点击“登录”按钮,用户可以完成登录操作。如果用户忘记密码,登录界面提供了相应的“忘记密码”链接,方便找回或重置密码。同时,登录界面也可能包含一个注册链接,以便新用户可以直接跳转到注册界面进行账号注册。通过这样的设计,河北水利电力学院教师个人业务档案系统的登录界面旨在提供用户友好、便捷的登录体验,确保用户能够安全、快速地进入系统,用户登录界面如下图所示。
图5-2系统登录界面图
登录关键代码如下:
5.2用户功能模块
5.2.1 教师信息管理界面
普通教师可对自己的教师信息进行管理和查看其信息详情,进行增改删查操作;教学秘书可对提交给自己的教师信息进行管理和查看其信息详情,进行查询操作,同时教学秘书可以审核普通教师提交的教师信息;支持教师姓名、教师系别、教师性别、审核状态搜索,并可导出教师信息数据表。界面如下图所示。
图5-3 教师信息管理添加界面图
添加关键代码:
普通教师普通教师可对自己的打印资料进行管理和查看其信息详情(用户信息、用户姓名、联系电话、资料附件、资料页数、打印方式、打印颜色、打印格式、纸张类型、装订要求、取件方式、取件内容、预估完成、订单价格、价格详情、取件码、订单状态、订单回复),进行增改删查操作,支持用户姓名、订单状态、支付状态搜索,并可点击支付操作。界面如下图所示。
图5-4 项目款项管理添加界面图
5.2.3 个人信息界面
普通教师可对个人信息进行管控,查看个人信息详情内容(头像、状态、用户名、用户组、邮箱),可修改包括头像、昵称、邮箱等信息。界面如下图所示。
图5-5 个人信息界面图
管理员登录系统后台首先进入后台首页界面,可查看教师信息、项目款项等统计信息数据分析图表。界面如下图所示。
图5-6 后台首页界面图
管理员可对普通教师、教学秘书和管理员等系统用户信息进行管控和查看其信息详情,进行增改删查操作;可审核普通教师的注册信息。界面如下图所示。
图5-7 系统用户界面图
管理员可对所有教师系别信息进行管理和查看其信息详情,进行增改删查操作,支持教师系别搜索。界面如下图所示。
图5-8 教师系别管理界面图
管理员可对所有教师信息进行管理和查看其信息详情,进行增改删查操作,支持教师姓名、教师系别、教师性别、审核状态搜索,可审核教师信息,并可导出教师信息数据表。界面如下图所示。
图5-9 教师信息管理界面图
管理员可对所有取件记录信息进行管理和查看其信息详情,进行查询和删除操作,支持用户姓名搜索。界面如下图所示。
图5-10 项目款项管理界面图
6系统测试
6.1测试目的
在软件开发的最后一个阶段,系统测试起着至关重要的作用。即使是经验丰富的系统开发工程师,也难以保证开发出来的系统完美无缺,因此系统测试是必不可少的环节。
系统测试的目的是通过对系统进行全面而细致的测试,发现和修复潜在的问题和漏洞。这些问题可能包括功能错误、性能瓶颈、安全漏洞等。通过及时检测和解决这些问题,系统测试可以提高系统的稳定性和可靠性,为后期的系统维护性提供良好的支持。
通过系统测试,开发人员也能够建立对系统的信心。他们可以验证系统的各个方面,确认系统是否符合预期的功能和性能要求。这种自信将为后续系统版本的更新和改进提供基础,并为用户提供更优质的使用体验。
6.2 系统测试用例
系统测试包括:用户登录功能测试、教师信息查看功能测试、项目款项添加、教师系别添加、密码修改功能测试,如表6-1、6-2、6-3、6-、6-5所示:
用户登录功能测试:
表6-1 用户登录功能测试表
| 测试编号 | 测试内容 | 测试步骤 | 预期结果 | 实际结果 |
| TC001 | 验证正确的用户名和密码登录 | 1. 输入正确的用户名和密码 <br> 2. 点击登录按钮 | 登录成功,跳转至系统主页 | 登录成功,跳转至系统主页 |
| TC002 | 验证错误的用户名登录 | 1. 输入错误的用户名和正确的密码 <br> 2. 点击登录按钮 | 显示用户名或密码错误提示信息 | 显示用户名或密码错误提示信息 |
| TC003 | 验证错误的密码登录 | 1. 输入正确的用户名和错误的密码 <br> 2. 点击登录按钮 | 显示用户名或密码错误提示信息 | 显示用户名或密码错误提示信息 |
| TC004 | 验证空用户名登录 | 1. 不输入用户名,输入正确的密码 <br> 2. 点击登录按钮 | 显示用户名不能为空提示信息 | 显示用户名不能为空提示信息 |
| TC005 | 验证空密码登录 | 1. 输入正确的用户名,不输入密码 <br> 2. 点击登录按钮 | 显示密码不能为空提示信息 | 显示密码不能为空提示信息 |
教师信息查看功能测试:
表6-2 教师信息查看功能测试表
| 测试编号 | 测试内容 | 测试步骤 | 预期结果 | 实际结果 |
| TC001 | 验证查看特定档案信息 | 进入系统,选择特定档案条目,点击查看详情按钮 | 显示选定档案的详细信息 | 显示选定档案的详细信息 |
| TC002 | 验证查看档案列表 | 进入系统,浏览档案列表 | 可以看到所有档案信息的概览 | 可以看到所有档案信息的概览 |
| TC003 | 验证查看历史记录 | 进入系统,选择特定档案条目,点击查看历史记录按钮 | 显示选定档案的历史记录 | 显示选定档案的历史记录 |
| TC004 | 验证搜索档案信息 | 进入系统,使用搜索框输入关键词,点击搜索按钮 | 显示符合搜索关键词的档案信息列表 | 显示符合搜索关键词的档案信息列表 |
| TC005 | 验证无档案信息情况 | 进入系统,当无档案信息时查看 | 显示无档案信息的提示 | 显示无档案信息的提示 |
项目款项添加界面测试:
表6-3 项目款项添加界面测试表
| 测试项目 | 测试步骤 | 预期结果 | 实际结果 | 是否通过 |
| 项目款项添加界面 | 1. 打开项目款项添加界面; <br> 2. 输入项目名称、项目类别、金额等必填信息; <br> 3. 点击“提交”按钮。 | 系统应该成功提交并显示成功消息,跳转至项目款项管理页面。 | 提交成功,成功消息显示,跳转至项目款项管理页面。 | 通过 |
| 项目款项添加界面字段验证 | 1. 不填写必填信息,直接点击“提交”按钮; <br> 2. 输入非法字符或格式错误的信息; <br> 3. 输入金额为负数。 | 系统应该提示必填信息不能为空,格式错误或非法字符,金额不能为负数。 | 必填信息未填写时,系统提示不能为空;输入非法字符时,系统提示格式错误;输入负数金额时,系统提示金额不能为负数。 | 通过 |
| 项目款项添加界面取消操作 | 1. 在填写信息后,点击“取消”按钮。 | 系统应该取消当前操作,返回至项目款项管理页面,未保存任何信息。 | 点击取消按钮后,当前操作被取消,返回至项目款项管理页面,未保存任何信息。 | 通过 |
教师系别添加功能测试:
表6-4教师系别添加功能测试表
| 测试项目 | 测试步骤 | 预期结果 | 实际结果 | 是否通过 |
| 教师系别添加功能 | 进入教师系别添加页面; 输入系别名称; 点击“添加”按钮。 | 系统成功添加系别并显示成功消息,更新系别列表。 | 系别成功添加,成功消息显示,系别列表更新。 | 通过 |
| 系别名称重复验证 | 输入已存在的系别名称; 点击“添加”按钮。 | 系统应提示系别名称已存在,不允许重复添加。 | 系别名称已存在提示显示,不允许重复添加。 | 通过 |
| 系别名称为空验证 | 不输入系别名称,直接点击“添加”按钮。 | 系统应提示系别名称不能为空,不允许添加空名称的系别。 | 系别名称为空提示显示,不允许添加空名称的系别。 | 通过 |
| 取消添加系别操作 | 在填写系别名称后,点击“取消”按钮。 | 系统应取消当前操作,返回至系别管理页面,未保存任何信息。 | 点击取消按钮后,操作取消,返回至系别管理页面,未保存任何信息。 | 通过 |
密码修改功能测试:
表6-5 密码修改功能测试表
| 测试编号 | 测试内容 | 测试步骤 | 预期结果 | 实际结果 |
| TC001 | 验证密码修改成功 | 进入密码修改页面,输入原密码、新密码和确认新密码,点击确认按钮 | 显示密码修改成功提示信息 | 通过 |
| TC002 | 验证原密码错误 | 进入密码修改页面,输入错误的原密码、新密码和确认新密码,点击确认按钮 | 显示原密码错误提示信息 | 通过 |
| TC003 | 验证新密码不一致 | 进入密码修改页面,输入正确的原密码,不一致的新密码和确认新密码,点击确认按钮 | 显示新密码不一致提示信息 | 通过 |
| TC004 | 验证空密码 | 进入密码修改页面,不输入任何密码,点击确认按钮 | 显示密码不能为空提示信息 | 通过 |
| TC005 | 验证密码强度 | 进入密码修改页面,输入密码,根据密码强度要求进行测试 | 显示密码强度符合要求 | 通过 |
6.3 系统测试结果
经过用户登录功能测试、教师信息查看功能测试、项目款项添加、教师系别添加、密码修改功能等功能的测试,系统表现稳定,所有测试案例均通过。用户可以顺利登录系统,系统数据更新及时,功能操作流畅,符合预期要求。测试结果表明系统功能完整,性能可靠,为用户提供了有效的档案管理工具,提升了用户体验和操作效率,确保系统的稳定性和准确性。
7总结与展望
在开发Spring Boot河北水利电力学院教师个人业务档案系统的过程中,我们专注于构建一个高效、智能的档案管理平台,以满足用户对档案管理的需求。通过系统的设计和实现,我们成功实现了档案信息的录入、查看、搜索等功能,提升了档案管理的效率和便捷性。系统采用了Spring Boot框架,充分利用其快速开发和简化配置的特点,使系统具备良好的稳定性和扩展性。
在测试阶段,我们对系统的各项功能进行了全面的测试,包括用户登录、教师信息查看、项目款项添加、密码修改等功能。通过执行测试用例并记录实际结果,我们发现并解决了一些潜在问题,确保系统功能的正常运行。同时,测试也验证了系统的稳定性和安全性,为用户提供了可靠的服务和体验。
7.2展望
展望未来,河北水利电力学院教师个人业务档案系统有望在几个方面实现进一步突破与创新。首先,借助深度学习等前沿技术,可以提升系统对档案信息内容的理解和分析能力,实现更智能化的管理和利用。其次,随着物联网技术的普及,河北水利电力学院教师个人业务档案系统有望与物联网结合,实现对实时数据的采集和管理,进一步提升系统的智能化水平。最后,随着智能技术的不断发展和普及,河北水利电力学院教师个人业务档案系统在用户体验、系统稳定性和安全性等方面也将进一步提升。
[1]韩小龙,司珍,吕晓峰,等.基于面向对象编程的Java语言程序设计方法分析[J].集成电路应用,2024,41(01):228-229.DOI:10.19339/j.issn.1674-2583.2024.01.103.
[2]赵旭东.计算机软件开发与设计中Java语言的应用研究[J].信息与电脑(理论版),2023,35(24):31-33.
[3]Yang Y .Design and Implementation of Student Information Management System Based on Springboot[J].Advances in Computer, Signals and Systems,2022,6(6):
[4]谭秀霞.智慧平台助力教师专业发展[J].新智慧,2022,(17):54-56.
[5]向兵,董晓红.基于SpringBoot的高校教材管理系统的设计与实现[J].电脑知识与技术,2022,18(14):12-15.DOI:10.14004/j.cnki.ckt.2022.0827.
[6]周东奉.职业教育改革背景下高职院校教师业务档案管理系统风险控制思路探讨[J].科技风,2022,(05):23-25.DOI:10.19392/j.cnki.1671-7341.202205008.
[7]Hongyan W .Construction of Online Teaching System Based on SpringBoot Framework for Normal University Students’ Informatization Teaching Ability Training[C]//[出版者不详],2022:
[8]李雪彦,文玉花.地方高校教师个人业务档案的“智慧化”路径[J].齐鲁师范学院学报,2021,36(06):72-78+98.
[9]王文敏.高校教师业务档案的综合应用与对策研究[J].兰台内外,2021,(18):75-76.
[10]杨春梅.高校教师业务档案的建立与管理策略[J].山西青年,2021,(10):71-72.
[11]王云,朱卓伦,黎达桦.基于SpringBoot技术的某官网系统设计与实现[J].无线互联科技,2021,18(08):57-59.
[12]王文敏.基于业务档案管理的高校教师动态综合素质评价研究[J].黑龙江档案,2021,(02):60-61.
[13]赵明文,闾枫.基于SpringBoot的高校学习社区的设计与实现[J].电子测试,2020,(13):92-93+129.DOI:10.16520/j.cnki.1000-8519.2020.13.035.
[14]朱伟.新时期高校教师业务档案的收集管理与利用[J].兰台内外,2020,(19):19-21.
[15]张恒铭.基于SpringBoot+MyBatis框架的高校人事信息发布系统设计与实现[J].电脑知识与技术,2020,16(18):68-70.DOI:10.14004/j.cnki.ckt.2020.1865.
[16]曾彩真.浅谈网络化背景下中等职业学校教师业务档案电子化建设[J].内蒙古煤炭经济,2020,(11):217-218.DOI:10.13487/j.cnki.imce.017678.
[17]黄述杰.高校教师业务档案管理系统设计[J].电子技术与软件工程,2020,(06):197-199.
[18]廖建兵.高职院校教师业务档案管理工作研究[J].办公室业务,2020,(01):142-143.
[19]瞿翠玲,徐琪.高校教师业务档案管理系统的设计与管理[J].信息与电脑(理论版),2019,31(17):240-241+244.
[20]黄华.新时期高校教师业务档案的收集管理与利用[J].传播力研究,2019,3(20):296-297.
在完成本论文的过程中,我要由衷感谢所有支持和帮助我的人。首先,我要感谢我的指导教师,他们给予了我宝贵的指导和建议,帮助我顺利完成研究工作。他们的专业知识和经验对我产生了深远的影响。此外,我要感谢我的家人和朋友,他们在我整个研究过程中给予了我无尽的鼓励和支持。他们相信我能够克服困难、坚持不懈地追求目标,这让我时刻保持积极向上的心态。最重要的是,我要感谢自己。在研究的过程中,我遇到了各种挑战和困难,但我从未放弃,始终保持着坚定的信念和努力的精神。正是这种勇气和毅力使我能够完成这项研究工作,并取得了令人满意的成果。
通过这次研究,我学到了很多知识和技能,也收获了自信和成长。我相信,只要我坚持努力和持续学习,就能够实现更大的成就和突破。因此,我将继续努力,为自己的梦想奋斗,成为一个有影响力和价值的人。最后,我再次向所有支持和帮助过我的人表示深深的感谢。你们的支持是我前进的动力,我会铭记于心,并用更好的成绩回报你们的期望和信任。谢谢!

被折叠的 条评论
为什么被折叠?



