目录
随着老龄化社会的加剧,独居老人的健康和安全问题成为亟待解决的社会难题。本文设计了一种基于物联网的健康安全监测系统,结合多种传感器实时监测老人的生理和环境数据。系统核心包括4G模块、STM32单片机、OLED显示屏、Max30102心率血氧传感器、温湿度传感器、温度传感器、CO2传感器、陀螺仪传感器和GPS模块。这些传感器能够监测心率、血氧、环境温湿度、空气质量、运动状态以及精准定位老人的位置。
系统采用AES-128加密技术保障数据传输的安全性,并通过双模定位(GPS/北斗)提供精准的定位服务。为了提高数据可靠性,系统采用冗余传输与离线存储,确保在网络不稳定或断网情况下数据不丢失,并支持断点续传功能。在数据处理方面,系统对传感器采集的数据进行信号滤波和特征提取,并使用模式识别算法进行健康评估。当检测到异常时,系统会通过本地报警器、家属APP或医院系统及时通知相关人员采取紧急措施。
通过4G模块,系统将数据上传至APP,家属和医院可实时监控老人的健康状况。该系统为独居老人提供了全面的健康监测和安全保障,具有广泛的应用前景。
关键词:独居老人健康安全监测系统;STM32单片机;传感器;APP
Abstract
With the intensification of an aging society, the health and safety issues of elderly people living alone have become urgent social problems that need to be solved. This article designs a health and safety monitoring system based on the Internet of Things, which combines multiple sensors to monitor the physiological and environmental data of the elderly in real time. The system core includes 4G module, STM32 microcontroller, OLED display screen, Max30102 heart rate and blood oxygen sensor, temperature and humidity sensor, temperature sensor, CO2 sensor, gyroscope sensor, and GPS module. These sensors can monitor heart rate, blood oxygen, environmental temperature and humidity, air quality, exercise status, and accurately locate the elderly's location.
The system adopts AES-128 encryption technology to ensure the security of data transmission, and provides accurate positioning services through dual-mode positioning (GPS/Beidou). In order to improve data reliability, the system adopts redundant transmission and offline storage to ensure that data is not lost in case of network instability or disconnection, and supports breakpoint resume function. In terms of data processing, the system performs signal filtering and feature extraction on the data collected by sensors, and uses pattern recognition algorithms for health assessment. When an abnormality is detected, the system will promptly notify relevant personnel to take emergency measures through local alarms, family apps, or hospital systems.
Through the 4G module, the system uploads data to the app, allowing family members and hospitals to monitor the health status of the elderly in real-time. This system provides comprehensive health monitoring and safety protection for elderly people living alone, and has broad application prospects.
Keywords: Health and safety monitoring system for elderly people living alone; STM32 microcontroller; Sensors; APP
第1章 绪论
随着全球人口老龄化进程的加速,老年人的健康问题日益成为社会关注的焦点。根据联合国的数据,全球60岁及以上的老年人口正在持续增长,预计到2050年,老年人口将占全球总人口的22%。在中国,老年人口已经超过2.5亿,占总人口的比例超过18%。老年人的健康问题,尤其是慢性病管理和突发事件处理,成为当前社会亟待解决的难题[1]。
老年人群体的健康状况普遍较差,心脏病、高血压、糖尿病等慢性疾病的高发率使得老年人面临着较大的健康风险。此外,由于老年人身体机能衰退,跌倒、失能等意外事故也时有发生,往往带来严重后果。尽管医疗技术不断发展,但大部分老年人生活在家庭环境中,难以及时获得医疗救治和健康监护。
传统的健康监测方法,如定期检查和医院就诊,往往存在延迟和不便之处。许多老年人由于行动不便,难以定期到医院检查,或者无法及时获得紧急救助。因此,研发一个可以在家中使用、实时监测健康状况并提供紧急报警的系统,成为了解决这一问题的关键。
目前,基于传感器的健康监测系统已经有了一些应用,但仍面临着设备价格高、使用复杂、实时性差等问题。如何设计一个既经济实用,又能够精准监测老年人健康的系统,成为了当前技术研究的重要方向。基于此背景,开发一款适合居家老人使用的健康监测系统显得尤为迫切和必要。
设计并开发一款基于STM32单片机的独居老人健康安全监测系统,通过集成心率、血氧、体温等多项传感器,实时监测老年人的健康状况,并通过无线通信将数据上传至云平台,实现远程监控[3]。该系统旨在为老年人提供一种简单易用的健康管理工具,能够及时发现健康异常、检测跌倒等紧急情况,并向家属或医护人员发出警报,从而提高老年人的生活安全性和健康保障。系统的实现不仅能减轻家庭成员的照料负担,还能有效降低医疗费用,提高健康监护的效率。通过该系统,老年人能够在家中享有更高的自主性和安全感,促进智慧养老的普及,同时推动智能健康管理技术的应用和发展[4]。
随着人口老龄化进程的加快,国内关于老年人健康监测的研究逐渐增多,尤其是在居家健康管理领域。许多研究着眼于利用智能硬件、传感器与物联网技术对老年人进行实时健康监测[5]。例如,基于物联网的居家健康管理系统已成为研究热点,通过心率、血压、血氧等传感器采集数据,结合智能手环、智能床垫等硬件,实时监控老年人的身体状况[6]。国内一些研究还提出了智能报警系统,当老年人发生摔倒或突发健康问题时,系统能够及时发送报警信息,通知家属或护理人员。基于云平台的远程健康监测系统也在不断发展,研究者通过数据云存储与大数据分析,提供健康预警和个性化健康管理方案。然而,国内在此领域的研究还存在一些问题,如系统稳定性不足、传感器精度偏差较大、用户隐私保护等方面的挑战。虽然国内的健康监测系统日趋完善,但在技术的综合应用、数据精准度与系统的便捷性方面仍有较大的提升空间[7]。
在国外,老年人健康监测系统的研究已取得显著进展。欧美等发达国家较早开始研究老年人居家健康监测技术,并逐步将其应用于实际生活中。国外的研究强调系统的智能化和集成化,尤其是通过传感器、可穿戴设备、智能家居设备等多种技术手段的融合,实现对老年人健康的全面监控。例如,智能手环和智能床垫已成为国外监测系统的重要组成部分,能够实时监控老年人的心率、呼吸、活动量等,并通过无线网络将数据传输到云平台[8]。国外许多研究还注重系统的用户体验和舒适度,开发的设备和界面都尽可能简化操作流程,方便老年人和家属使用。同时,基于人工智能(AI)的健康预测和风险评估模型在国外研究中已得到应用,通过对大数据的分析,预测老年人健康问题的发生风险。尽管国外在老年人健康监测领域取得了显著进展,但也面临着系统普及性、跨平台兼容性、数据隐私保护等问题。此外,如何解决老年人对技术的接受度和操作难度,仍是一个亟待解决的挑战[9]。
1.2.3 小结
综上所述,国内外的研究现状表明,老年人健康监测系统正朝着智能化、集成化、远程化方向发展。国外在技术应用和系统智能化方面领先,但也面临着普及性和隐私保护的问题。国内虽然起步较晚,但在系统设计和应用场景上逐渐丰富,未来仍有很大的提升空间。总的来说,居家健康监测系统的研究在全球范围内处于持续发展阶段,解决方案和技术不断创新。
第2章
系统总体设计
C语言是一种高级语言,具有较高的代码执行效率和资源利用率。通过合理地使用控制结构和优化算法,可以提高程序运行效率,并减少内存占用。这对于资源有限的单片机来说至关重要。C语言具有良好的跨平台特性,可以在多种不同型号的单片机上进行开发。这使得单片机程序可以方便地移植到不同型号的单片机上,提高了开发效率和灵活性。C语言支持结构化编程,可以将程序分解成多个模块,便于理解和维护。同时,C语言还支持丰富的调试工具,可以方便地进行变量查看、断点设置等操作,帮助开发人员快速定位问题。在使用单片机之前,首先需要进行硬件初始化。C语言提供了丰富的库函数和寄存器操作方式,可以方便地对硬件进行初始化,如配置时钟源、外设引脚的功能和工作模式等。完成硬件初始化后,可以开始编写主程序。C语言提供了丰富的控制结构和函数库,可以实现各种功能,如控制IO口输出高低电平、读取外部输入信号、定时器中断处理等。各种单片机生产商都提供了丰富的C语言库函数,这些库函数封装了复杂的硬件操作细节。通过使用这些库函数,开发者可以更加专注于应用逻辑的实现,提高开发速度。C语言还支持与汇编语言混合编程。在单片机开发中,核心的系统启动代码、关键的性能优化部分可以使用汇编语言实现,而应用逻辑及其他非关键代码则可以采用C语言编写。这种混合编程模式可以充分发挥两者的优势。通过C语言编写按键模块程序,可以实现按键的扫描、去抖动以及按键功能的实现。综上所述,C语言在单片机领域具有广泛的应用前景和重要的价值。通过合理地利用C语言的特点和功能,在单片机中可以实现各种复杂的功能需求。
KEIL4,全称Keil uVision4,是一款功能强大的集成开发环境(IDE),专为单片机设计。它集成了代码编辑、编译、调试等多种功能,能够极大地提高开发效率。该软件支持多种微控制器,包括MCS-51架构和ARM等,为工程师和爱好者提供了便捷的开发平台。KEIL4提供了直观的用户界面和丰富的在线帮助文档,使得初学者也能快速上手。同时,它还支持多种编程语言,如C、汇编等,满足了不同开发者的需求。KEIL4内置了强大的调试工具,可以方便地设置断点、查看变量值、执行单步操作等,极大地提高了调试效率。KEIL4提供了丰富的库函数,这些函数封装了复杂的硬件操作细节,使得开发者可以更加专注于应用逻辑的实现。KEIL4还支持仿真功能,可以在不连接硬件的情况下进行程序调试和测试,降低了开发成本和时间。KEIL4提供了强大的代码编辑器,支持语法高亮、自动补全等功能,使得代码编写更加高效。KEIL4内置了高效的编译器和链接器,可以将源代码编译成目标文件,并链接成可执行文件。通过KEIL4的调试工具,可以方便地查看程序的运行状态、变量值等,帮助开发者快速定位问题。KEIL4支持项目管理功能,可以方便地管理多个项目,包括项目的创建、删除、修改等。
2.1.3 Android Studio技术
Android Studio 是一款集成开发环境(IDE),专为 Android 应用开发设计,提供全面的工具支持,包括代码编辑、调试、界面设计和应用打包等功能。本系统采用 Android Studio 开发了移动端 APP,支持家属和医护人员对独居老人的健康和环境进行远程监控。该 APP 基于 Java/Kotlin 语言开发,利用 Android SDK 和第三方库提升开发效率,并通过可视化界面设计工具,构建了便捷的用户交互界面,实时显示健康数据(如心率、血氧、温湿度)和环境信息(如 CO2 浓度、运动状态)。通过 Wi-Fi 或 4G 模块,APP 能实时接收来自传感器的数据,并在检测到异常时推送报警信息。APP 还具备远程控制功能,支持在紧急情况下启停设备。Android Studio 的模拟器和调试工具有助于测试和优化应用,确保系统的稳定性,最终将其打包成可安装的 APK 文件,部署到用户手机上,方便随时进行监控和控制。这一技术的应用提高了系统的用户体验,确保了独居老人健康安全监测系统的便捷性和实用性。
2.2.1 实时采集健康数据
本系统通过一系列高精度传感器(如心率传感器、血氧传感器、体温传感器等)实时采集老年人的生命体征数据。这些传感器能精确监测心率、血氧饱和度、体温等重要健康指标,以确保老年人的健康信息能够及时且准确地被获取。系统将实时传输采集到的数据至显示设备,为后续的数据分析、健康评估和预警提供可靠的基础,帮助家属和医护人员随时了解老人的健康状况,及时应对潜在风险。
2.2.2 实时显示健康数据
系统通过液晶显示屏实时展示老年人的心率、血氧饱和度、体温等关键健康数据,家属和护理人员可以轻松查看老年人的当前健康状态。这一功能不仅能够帮助家属在家中随时掌握老人的健康变化,也能便于护理人员进行日常监控,及时发现任何健康异常并采取干预措施,减少突发疾病带来的风险。数据的实时显示确保了对健康状况的持续监控和即时响应。
2.2.3 摔倒判断与报警
为了保障老年人的居家安全,本系统配备了水银开关传感器,用于检测老年人是否发生摔倒。一旦摔倒事件被检测到,系统将立刻通过蜂鸣器或无线通信模块发出报警信号,通知家属或护理人员。此功能是老年人居家安全监控的核心保障之一,在突发情况下能够及时提醒家属,避免老人因摔倒后无法呼救而遭受更大的伤害。这种预警机制大大增强了居家老人的安全性和家属的安心感。
2.2.4 数据上传至云平台
本系统通过ESP8266无线传输模块将老年人的实时健康数据(如心率、血氧、体温、摔倒事件等)上传至云平台。通过云平台,家属可以随时、随地通过智能设备远程查看老人的健康数据,确保老人在居家环境中的安全和健康得到持续、有效的监控。云平台还支持数据备份和历史数据的远程调取,使得家属或医护人员能够随时查阅老人的健康档案,为后续的健康管理和医疗干预提供依据。
2.2.5 APP远程查看数据
家属和护理人员可以通过登录云平台,实时查看老年人的健康数据,包括心率、血氧、体温等多个健康指标。平台提供了详细的健康趋势图表和历史数据记录,帮助家属了解老人的健康变化轨迹。系统内置的数据分析功能能够为家属提供健康预警,一旦检测到潜在的健康问题或异常数据,平台会及时提醒家属,帮助其做出更加精准的健康管理决策,有效避免潜在风险的发生。
2.2.6 APP查看数据
为了提升系统的便捷性和用户体验,本系统开发了一款专门的移动应用程序(APP)。家属和护理人员可以通过智能手机随时随地查看老年人的健康数据,包括心率、血氧、体温等实时数据。APP支持接收来自系统的即时报警通知,确保在紧急情况下家属可以迅速响应并采取措施。此外,APP还提供健康数据趋势分析、日常健康监控、预警管理等功能,使家属能够轻松掌握老人的健康状况,并在出现异常时作出快速决策。这一功能增强了系统的实用性和响应速度,为老年人提供了更加全面的健康保障。
本系统采用STM32单片机作为核心控制单元,结合心率传感器、血氧传感器、体温传感器、加速度传感器等多种传感器,实现对老年人生命体征的实时监测。通过4G无线通信模块,系统能够将采集到的健康数据(如心率、血氧、体温、运动状态等)实时上传至云平台。家属和护理人员可以通过移动端APP远程查看和管理老年人的健康数据。系统还内置摔倒检测功能,利用加速度传感器实时监测老人的运动状态。一旦发生摔倒或异常情况,系统会立即触发报警,并通过APP或其他通信方式通知家属或护理人员,以便及时进行干预,确保老年人的安全。
在设计过程中,系统特别注重低功耗、稳定性与用户体验,确保系统可以长期可靠运行并满足老年人日常使用需求。4G通信模块的使用,不仅确保了数据的实时传输,还能支持远程查看和健康管理,增强了系统的灵活性和可靠性。云平台结合大数据分析技术,提供健康预警功能,通过对老年人健康数据的实时分析,帮助家属及护理人员及时发现潜在健康风险并进行干预,保障老年人的健康。系统架构设计图如下图所示:
图 21 系统架构设计图
(1)51单片机
51单片机是一种经典的微控制器,广泛应用于各种嵌入式系统和电子产品中。51单片机是对兼容英特尔8051指令系统的单片机的统称。它最早由Intel公司推出,后续有多家厂商如Atmel、飞利浦、STC等生产了基于8051内核的不同型号的单片机。CPU负责执行指令和处理数据,是单片机的核心部分。存储器包括程序存储器和数据存储器。ROM用于存放程序代码,RAM用于存放运行时的数据。输入/输出端口提供与外部设备通信的引脚。定时器/计数器用于时间延迟和事件计数。串行通信接口用于与其他设备进行串行数据通信。中断系统能够响应外部或内部的中断请求,实现多任务处理。51单片机支持多种中断源,包括外部中断、定时器中断和串行通信中断,同时具有低功耗模式,适用于电池供电的应用。总的来说,51单片机是一种功能强大、应用广泛的微控制器,它的结构简单、性能稳定、成本低廉,使其在嵌入式系统中具有很大的优势。无论是初学者还是有经验的工程师,都可以利用51单片机来实现各种创意和应用。
(2)STM32单片机
STM32单片机是意法半导体推出的基于ARM Cortex-M内核的32位微控制器系列,具有高性能、低功耗和丰富的外设资源等特点。STM32单片机是基于ARM Cortex-M内核的32位微控制器,集成了中央处理器、存储器、输入/输出接口等多种功能于一体。STM32单片机具有高性能、低功耗、丰富的片上外设和易于使用的特点,广泛应用于工业控制、医疗设备、物联网、消费电子等领域。STM32单片机采用ARM公司设计的Cortex-M内核,具有高性能、低功耗和高集成度等特点。包括高速总线和低速总线,用于连接不同的外设。STM32单片机内部集成Flash存储器、SRAM存储器和EEPROM存储器等。提供内部RC振荡器、外部晶振和PLL锁相环等时钟源。总的来说,STM32单片机是一种功能强大且灵活的微控制器,适用于各种复杂的嵌入式应用。其高性能、低功耗和丰富的外设资源使其成为工业控制、医疗设备、物联网和消费电子等领域的理想选择。通过使用丰富的开发工具和学习资源,开发者可以快速掌握STM32单片机的开发技能,实现创新应用。
(3)对比选择
STM32单片机基于ARM Cortex-M内核,最高运行频率可达72MHz,具有强大的处理能力。而51单片机是8位的微控制器,其处理能力相对较弱,可能无法满足独居老人健康安全监测系统对实时数据处理和复杂算法运行的需求。STM32单片机通常具有更大的内存空间和更丰富的外设接口,这些外设接口对于实现老人生理参数和环境参数的实时监测至关重要。相比之下,51单片机的内存和外设资源较为有限,可能限制了系统的功能和扩展性。
STM32单片机具有多种低功耗模式,如睡眠模式、停止模式和待机模式等,能够在低功耗应用中实现长时间的工作。这对于需要持续监测老人状态的智能监护系统来说至关重要,可以确保系统在电池供电的情况下具有更长的续航时间。而51单片机虽然也具有一定的低功耗特性,但相比之下可能不如STM32在功耗控制方面表现优秀。
STM32单片机提供了丰富的开发工具和软件库,这些工具能够简化开发流程,提高开发效率。同时,STM32单片机的官方文档和社区支持也相对完善,为开发者提供了更多的学习资源和帮助。而51单片机的开发工具链虽然相对简单易用,但在开发效率和资源支持方面可能不如STM32。STM32单片机支持C语言和汇编语言编程,同时提供了更高级的编程抽象层次,而51单片机虽然也支持C语言和汇编语言编程,但在编程抽象层次方面可能相对较弱。
STM32单片机具有很好的兼容性,支持多种封装和型号,能够满足不同应用的需求。同时,STM32单片机的外设接口丰富,能够方便地连接各种传感器和执行器,实现系统的扩展和升级。而51单片机虽然也具有一定的扩展性,但在系统复杂度和功能需求较高的场景下可能显得力不从心。
综上所述,独居老人健康安全监测系统设计在性能、功耗、开发便捷性以及系统扩展性等方面均优于基于51单片机的设计。因此,在独居老人健康安全监测系统的设计中选择STM32单片机是更为明智的选择。
2.3.3 Max30102 心率血氧传感器
Max30102是一个集成了红外LED和可见光LED的传感器,专门用于监测人体的心率和血氧饱和度。它采用光电容积脉搏波描记法(PPG),能够通过测量血液流动时的光吸收变化来获取准确的心率和血氧数据。与其他类似的心率血氧传感器相比,Max30102具有较低的功耗和较小的体积,适合长时间佩戴和嵌入式系统。其高精度和高集成度非常适合老年人的健康监测需求。
2.3.4 DHT11 温湿度传感器
DHT11是一款常见的温湿度传感器,广泛应用于环境监测和气候控制系统中。DHT11采用数字输出方式,简单易用,适合与STM32单片机进行配合。虽然它的精度略低于其他传感器(如DHT22),但其性能在温湿度变化较为稳定的家庭环境中已经足够,且价格低廉,能够满足本系统对环境监测的需求。
2.3.5 DS18B20 温度传感器
DS18B20是一款高精度的数字温度传感器,支持1-Wire总线通信协议。它具有±0.5°C的测量精度,适合用来监测人体温度。DS18B20的数字输出简化了数据采集过程,避免了模拟信号的复杂处理,非常适合用于智能监测系统中。与其他温度传感器(如LM35)相比,DS18B20具有更好的稳定性和精度,且其数字化接口使得系统设计更为简便。
2.3.6 MQ2 气体传感器
MQ2是一款广泛应用于气体检测领域的传感器,能够检测如一氧化碳、甲烷、烟雾等气体。在独居老人的健康监测系统中,MQ2传感器可以实时监测空气质量,特别是有害气体的浓度,从而确保老年人的居住环境安全。与其他气体传感器相比,MQ2的价格相对较低,且能够检测多种气体,为系统提供了更高的性价比。
2.3.7 MPU6050 陀螺仪传感器
MPU6050是一款集成了加速度计和陀螺仪的传感器,能够实时监测老年人的运动状态,特别是摔倒检测。它通过I2C接口与STM32单片机连接,具有高精度、低功耗的特点。与其他类似的传感器(如ADXL345)相比,MPU6050提供了加速度和角速度数据的双重检测,能够更准确地判断老年人是否发生摔倒或其他异常行为,因此非常适合用于老年人的安全监控。
2.3.8 GPS 定位模块
GPS模块用于实时获取老年人的位置信息,能够在突发事件发生时为家属或护理人员提供定位帮助。该模块通过串口或I2C接口与STM32单片机连接,能够在室外提供准确的定位信息。在老年人健康监测系统中,GPS模块可以实时追踪老人的位置,确保他们的安全。相比于其他定位技术(如基于Wi-Fi或蓝牙的定位),GPS能够提供更广范围的覆盖,尤其适用于户外活动或紧急情况下的位置追踪。
2.3.9 对比选择
传感器精度与需求
Max30102、DS18B20和MQ2等传感器在精度方面满足了系统的基本要求。Max30102提供了精确的心率和血氧监测,DS18B20则保证了高精度的温度测量,MQ2用于气体检测,确保居住环境安全。相比于其他同类产品,这些传感器在精度、稳定性和功耗方面有着较好的表现。
功耗与长期监测
本系统的设计注重低功耗运行,Max30102和MPU6050均具备较低功耗特性,适合老年人长期佩戴和监测。尤其是心率血氧传感器Max30102,低功耗特点使其适合持续24小时监测。MQ2和GPS模块虽然功耗较高,但通过合理的系统设计和电池管理,可以确保系统的长期稳定运行。
总结
本系统通过选用Max30102、DHT11、DS18B20、MQ2、MPU6050和GPS模块,确保了健康监测的精度、系统稳定性及可扩展性。通过这些器件的结合,不仅能够实现对老年人健康状况的精准监测,还能够保障老年人的居家安全和突发状况下的紧急响应。选择这些器件是基于其高性能、低功耗以及性价比等多方面因素的综合考虑,确保系统的可靠性和长时间使用。
第3章
系统硬件设计与实现
STM32单片机最小系统是指能够将STM32单片机芯片运行所必需的最少的硬件电路集成在一起的系统。STM32单片机芯片是整个电路的核心,也是运行的主体。通过对该芯片写入程序,便可实现各种想要的控制功能。晶振电路为单片机提供时序,使单片机能够正常运行。时钟电路相当于单片机的心脏,它的每一次跳动都控制着单片机执行代码的工作节奏。STM32单片机内部集成有时钟电路,可以提供内部高速时钟和内部低速时钟,同时也可以使用外部时钟源,如外部高速时钟和外部低速时钟。复位电路在进行复位的时候,让单片机的程序计数器回到0000H这个地址,从而让程序从开始处重新执行。每次上电之后都需要复位,要让程序从头开始执行,同时一般也需要支持手动复位,当按下复位按键后,能够使程序复位。STM32还支持程序复位,即通过程序内部的程序进行复位,如内核复位函数、看门狗复位等。启动电路用于选择单片机的启动模式。STM32单片机通常具有三种启动模式:主闪存存储器启动、系统存储器启动和内置SRAM启动。这些模式通过BOOT0和BOOT1引脚的状态来选择。电源电路为整个系统提供电能,是系统不可缺少的部分。对于STM32单片机,通常需要提供稳定的3.3V电压。STM32单片机最小系统具有多项优势,主要包括:由于只包含了单片机运行所必需的最少电路,因此成本较低;STM32单片机本身具有低功耗的特点,适合用于对电源要求较高的场合; STM32单片机具有较高的处理能力,可以满足各种高性能要求的应用场景。
图 31 STM32单片机最小系统原理图
1、高达72MHz工作频率、在存储器的0等待周期访问时可达1.25DMips/MHz
2、2.0~3.6伏供电和I/0引脚
3、上电/断电复位、可编程电压检测器
4、4~16MHz晶体振荡器
5、内嵌带校准的40KHZ RC振荡器生产CPU时钟的PLL1 0、
6、2个12位模数转换器、1us转换时间
7、DMA
8、37个快速1/0端口、所有I/0口可以映像到16个外部中断、几乎端口均可容忍5V信号
9、3个通用定时器、1个定时器
OLED是一种显示技术,其原理是基于有机半导体材料和发光材料在电场驱动下,通过载流子注入和复合导致发光的现象。OLED显示屏的工作原理主要涉及到电场驱动下的载流子注入和复合发光过程。具体来说,OLED显示屏使用ITO透明电极和金属电极分别作为器件的阳极和阴极。在一定电压驱动下,电子和空穴分别从阴极和阳极注入到电子和空穴传输层。这些电子和空穴在传输层中迁移到发光层,并在发光层中相遇形成激子。激子使发光分子激发,后者经过辐射弛豫而发出可见光。OLED显示屏是全固态器件,具有抗震荡、耐低温的特性,能够在各种恶劣环境下稳定工作。OLED显示屏的每个像素点都能自主发光,无需背光源,因此能够实现更高的亮度和对比度。由于OLED显示屏的像素点能够自主发光,因此其亮度和对比度远高于传统的LCD显示屏。OLED显示屏的有机塑料层更薄、更轻,且富于柔韧性,使得整个显示屏更加轻薄便携。OLED显示屏在显示黑色或深色时,像素点几乎不发光,因此能够显著降低功耗。OLED显示屏的响应时间非常短,仅为微秒级别,能够实现更加流畅的动态画面。OLED显示屏的视野范围很广,一般可达170度左右,使得观看者能够从不同角度获得清晰的画面。
本设计的OLED显示屏的型号为“OLED-0.96-4P”,有两个GND引脚,它们代表地线,用于为电路提供共同的参考电位。5V引脚表示外部电源的正极,它向OLED显示屏提供所需的电力。PB8和PB9引脚用于传输控制信号或数据到OLED显示屏。SC的引脚代表时钟信号,用于同步数据的传输。SDA0.96引脚用于传输显示数据的串行数据线,通过这条数据线,集成电路(IC)可以向OLED显示屏发送指令和数据,以控制其显示内容。

图 33 OLED显示原理图
3.3 MQ2气体传感器
MQ2气体传感器是一种常用于空气质量检测的传感器,它能够检测多种气体,包括甲烷、烟雾、一氧化碳等。这种传感器通过气体与传感器表面发生反应,产生变化的电压信号,从而实现气体浓度的监测。在本设计中,MQ2气体传感器被用来监测老年人居住环境中的空气质量,及时发现有害气体泄漏或火灾烟雾等安全隐患。
气体泄漏或火灾往往是突发事件,尤其在独居老人家庭中,老年人可能由于行动不便而难以及时发现。通过MQ2气体传感器,系统能够在环境中气体浓度异常时发出警报,提醒家属或护理人员采取措施。该传感器灵敏度高,能够有效监测环境中的气体变化,是保障老人安全的一个重要环节。

图 34 MQ2气体传感器原理图
3.4 MPU6050陀螺仪传感器
MPU6050是一个集成了三轴加速度计和三轴陀螺仪的传感器,可以实时监测物体的运动状态,包括加速度和角速度。在本设计中,MPU6050用于监测老年人的运动状态,特别是用于检测摔倒等突发情况。陀螺仪能够感知老年人身体的倾斜和快速的运动变化,若出现摔倒或剧烈运动,系统可以迅速捕捉到这一变化,及时启动报警机制。
MPU6050的高精度和快速响应使其能够在短时间内提供运动信息,对于实时监测老年人的安全具有至关重要的作用。通过与STM32单片机的I2C接口连接,MPU6050能够实时提供运动数据,并通过数据分析判断老年人是否发生了摔倒或其他异常活动。

图 35 MPU6050陀螺仪传感器原理图
温度传感器在本系统中用于实时监测老年人的体温,以便及时发现体温异常,如发热或低体温等健康问题。我们选用的是DS18B20数字温度传感器,这是一款精度高、稳定性好的传感器,适合用于健康监测类应用。DS18B20传感器采用单总线通信协议,支持多个传感器串联连接,简化了硬件连接,减少了线路复杂度。该温度传感器具有较高的测量精度,能够在-55℃至+125℃的范围内提供准确的温度数据,误差一般在±0.5℃以内,非常适合体温监测的需求。通过STM32单片机读取传感器的输出数据,并将其传输至云平台或手机APP,用户可实时查看老年人的体温变化。
在实际应用中,若温度数据超出预设的正常范围(如体温过高或过低),系统会自动触发报警机制,通知家属或护理人员进行进一步检查和干预。这一功能有助于早期发现健康问题,提高老年人健康管理的精确度和及时性。

图 36 温度传感器原理图
3.6 Max30102心率血氧传感器
MAX30102心率血氧传感器是一款集成化的传感器,广泛应用于健康监测系统中,用于检测人体的心率和血氧饱和度(SpO2)。该传感器基于光电容积脉搏波描记法(PPG),通过红外和红光LED照射皮肤,测量血管中血液的吸光度变化,从而计算出心率和血氧水平。
MAX30102具有高精度、低功耗的特点,且支持I2C接口与单片机通信,方便与STM32主控板的连接。其内置高灵敏度的传感器和多种滤波算法,能够有效降低运动伪影的影响,确保在运动或日常活动时仍能提供准确的健康数据。该传感器的测量精度和稳定性能够满足老年人健康监测的需求,尤其是对于心血管疾病等的早期预警具有重要意义。
通过MAX30102传感器采集的数据,系统可以实时监测老年人的心率和血氧变化,异常情况(如心率过快、过慢,血氧饱和度过低等)可触发报警功能,及时通知家属或护理人员进行干预。

图 37 Max30102心率血氧传感器原理
3.7 MPU6050陀螺仪传感器
MPU6050是一个集成了三轴加速度计和三轴陀螺仪的传感器,可以实时监测物体的运动状态,包括加速度和角速度。在本设计中,MPU6050用于监测老年人的运动状态,特别是用于检测摔倒等突发情况。陀螺仪能够感知老年人身体的倾斜和快速的运动变化,若出现摔倒或剧烈运动,系统可以迅速捕捉到这一变化,及时启动报警机制。
MPU6050的高精度和快速响应使其能够在短时间内提供运动信息,对于实时监测老年人的安全具有至关重要的作用。通过与STM32单片机的I2C接口连接,MPU6050能够实时提供运动数据,并通过数据分析判断老年人是否发生了摔倒或其他异常活动。

图 3-8 MPU6050陀螺仪原理图
第4章
系统软件设计
本系统采用STM32单片机作为核心控制单元,结合心率、血氧、体温、加速度传感器等多种高精度传感器,实时监测老年人的生命体征。通过4G通信模块,系统将采集到的健康数据实时上传至APP,家属和护理人员可以通过移动应用或云平台随时查看老人的健康状况。该系统不仅能及时获取老人的心率、血氧、体温等关键健康信息,还能监测其运动状态和环境变化,确保在发生异常时及时报警并采取必要的措施。系统设计充分考虑了老年人的居家安全,提供了高效的数据传输与可靠的健康管理功能,能够为老年人提供全方位的健康保障。如下图所示。
图 41 系统总体设计流程图
4.2 4G模块连接
在此系统中,手机与监测设备之间的连接不再依赖WiFi,而是通过4G模块实现。老年人的监测设备通过嵌入式4G模块与云平台或APP进行数据通信。用户只需要在手机上安装相应的APP,并通过4G网络连接到系统。当连接成功后,APP界面会显示设备的IP地址及端口,实时获取来自单片机的数据,如温度、心率、血氧以及摔倒情况等信息。4G模块将数据从监测设备传输到云端,并在APP中展示给家属或护理人员。4G模块连接流程图如下图所示
图 42 4G连接流程图
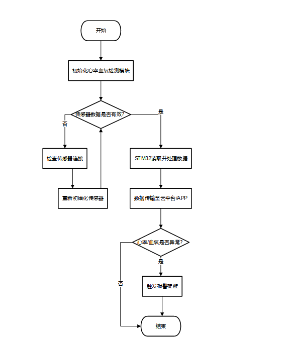
心率血氧检测模块基于MAX30102传感器,通过光电容积脉搏波描记法(PPG)原理实时测量用户的心率和血氧饱和度(SpO2)。系统通过STM32单片机读取传感器的数字输出数据,并进行处理与分析。采集到的数据传输至云平台或移动APP,实现实时监控与记录。当心率或血氧水平异常时,系统将触发报警提醒功能,帮助及时发现潜在健康风险,确保老年人的健康安全。功能模块流程图如下图所示。
图 43 心率血氧检测流程图
温度检测模块采用DS18B20数字温度传感器,具有高精度和稳定性,适用于人体体温监测。系统通过STM32单片机读取DS18B20传感器的温度数据,并进行处理与分析。采集到的体温信息实时上传至云平台或APP,用户可以远程查看老年人的体温变化。当体温超出预设的正常范围时,系统会触发报警机制,及时通知家属或护理人员进行干预,确保老年人健康的有效管理。温度检测功能模块流程图如下图所示。
图 44 温度检测流程图
摔倒检测采用陀螺仪传感器,实时监测老年人姿态变化。当老年人发生摔倒或突然倾斜时,陀螺仪传感器会捕捉到角度变化,并生成电信号传送给STM3

2单片机进行分析处理。如果判断为摔倒,系统会立即触发报警,并通过4G模块将报警信息发送至云平台或APP,通知家属或护理人员。陀螺仪传感器相较于水银开关,具有更高的灵敏度与准确性。功能模块如下图所示。

图 45 摔倒检测及报警流程图
第5章
系统测试
单片机实物焊接测试在硬件开发和原型制作阶段具有多重好处, 通过实际焊接和测试单片机及其外围电路,可以直观地验证电路设计的正确性。这包括检查电路连接、元件配置和逻辑关系是否如预期工作。在实物焊接过程中,可能会发现设计上的错误或遗漏。通过测试,可以及时发现并修正这些错误,避免在后续生产阶段造成更大的损失。焊接前,确保所有需要的元件都已备齐,并且质量完好。包括单片机、晶振、复位电路元件、起振电容等。检查PCB板是否完好无损,铜皮是否完整,没有断裂或短路的情况。准备好焊接所需的工具,如电烙铁、焊锡丝、镊子、万用表等。如果焊接完成后,单片机没有正常工作,使用万用表检查电路连接是否正确,是否有短路或断路的情况。检查元件是否焊接正确,是否有虚焊或漏焊的情况。根据检查结果进行调试和修正,直到单片机能够正常工作。在测试时要确保测试环境的安全和稳定,避免干扰和误判。单片机实物焊接测试在硬件开发和原型制作阶段具有多方面的好处。它不仅有助于验证设计的正确性,还可以提升开发者技能、优化设计和性能、降低成本、增强可靠性以及促进团队合作。因此,在硬件开发过程中,实物焊接测试是一个不可或缺的环节。
独居老人健康安全监测系统通过4G模块实现与手机或云平台的连接。手机连接功能测试主要验证4G模块与手机APP的通信稳定性以及数据传输的实时性。用户通过APP查看实时数据,如温度、心率、血氧和摔倒监测等信息。通过多次测试,确保系统在不同网络环境下都能够稳定连接,并且能够及时将监测数据上传至云平台。测试结果还验证了系统的网络延迟和数据准确性。4G功能测试如下图所示。
图 51 4G模块测试图
心率血氧检测功能测试通过模拟不同用户的心率和血氧变化,验证系统的准确性与稳定性。使用标准的血氧计作为对照设备,测试心率和血氧饱和度(SpO2)传感器的测量值与对照设备的数据进行比对,确保检测结果的误差在可接受范围内。系统实时显示心率和血氧数据,并在异常值出现时触发警报功能,测试其响应速度和准确性。功能测试如下图所示。
图 52心率血氧检测测试
5.4 摔倒检测及报警功能测试
摔倒检测及报警功能测试通过模拟不同摔倒场景(如急剧倾斜、突然倒地等)来验证陀螺仪传感器的反应灵敏度与准确性。与传统的水银开关不同,陀螺仪能够精准地捕捉到角度变化,并在摔倒时触发报警信号。通过多次实验,确保系统在发生摔倒时能够及时触发报警,并在误报和漏报情况的检测中,确保系统不受轻微震动或环境干扰影响。此外,测试还会评估系统报警功能的响应时间,确保一旦发生摔倒,系统能够迅速通过4G模块通知家属或护理人员,保障老年人安全。功能测试如下图所示。
图 53摔倒检测及报警测试
结论
本研究设计并实现了一种基于STM32单片机的独居老人健康安全监测系统,旨在通过智能化手段提升老年人的健康管理水平。该系统结合了心率、血氧、体温传感器和摔倒检测模块,能够实时监测老年人的生命体征。通过4G模块,系统将监测数据及时上传至云平台,家属或护理人员可以随时通过APP或网页端查看健康数据,并接收摔倒等报警信息。
实验结果表明,系统在心率、血氧、体温数据采集方面具有较高的准确性和稳定性,能够实时反映老年人的身体状况。此外,摔倒检测功能有效识别并及时报警,确保了老年人的居家安全。通过4G模块,数据能够迅速传输至云平台,确保信息的及时性和有效性。
系统的创新之处在于将多种健康监测技术集成于一体,并通过云平台实现远程监控,增强了家属对老年人健康状况的掌控力。系统不仅提升了老年人的居家生活质量,还为家庭提供了便捷的健康管理方式。随着传感器技术的进步和算法的优化,未来系统的精度和响应速度将进一步提升,能够为更多老年人群体提供全面、智能的健康保障。该系统具备广阔的应用前景和社会价值,有望成为推动智能化健康管理的重要工具。
参考文献
- 熊宇,陶曾杰,彭勇,等.基于STM32的体感检测装置设计[J].电子制作,2023,31(22):60-62.
- 杨照宇,王梅霞,张培培.独居老人智慧健康监测系统[J].电子制作,2023,31(16):49-51.
- 张新荣,张智尧,常波,等.智能老人健康监测与定位系统设计[J].工业仪表与自动化装置,2023,(02):13-17+50.
- 周鹏程.基于毫米波雷达的老人健康监测系统[D].西安电子科技大学,2023.
- 苏彩珍,陈伟利,程鑫,等.“独居老人”健康监测系统设计[J].科学技术创新,2020,(20):84-85.
- 黄丽吉.智慧护理监测系统设计[J].电子制作,2024,32(14):94-96.
- 赵晋阳,黄飞江,程天明,徐东华,苏成悦.基于STM32的老人摔倒检测系统的设计[J].现代计算机,2024,30(09):76-80+95.
- Liao M ,Nie G ,Zhao J , et al.Design of a Baseband Signal for the 406 MHz Satellite Emergency Radio Transmitter Based on STM32[J].Electronics,2023,12(12):
- Ying Y .Construction of Intelligent Temperature Control System Based on STM32 Single-chip Microcomputer[J].Advances in Computer, Signals and Systems,2023,7(4):
- 王篮仪.基于互联网的老人心率健康监测系统设计[J].无线互联科技,2021,18(10):60-62.
- 张笑彤,刘忠富.基于STM32的远程老人健康检测椅控制系统设计[J].智能计算机与应用,2021,11(02):155-159.
- 王宁.基于STM32的老人跌倒监测系统设计与实现[D].北方民族大学,2024.
- Cai Xiangfan,Wang Dan.Design of Home Environment Monitoring System Based on a Cloud Platform for the Elderly Living Alone[J].Journal of Physics: Conference Series,2023,2632(1):
- 亓璐璐.基于WiFi技术的远程养老看护系统设计[D].东北电力大学,2022.
- 张震.老人居家环境与跌倒监测系统设计与实现[D].重庆邮电大学,2022.
- 韦福鹤.基于物联网的独居老人生命安全监测系统的设计与实现[D].华中师范大学,2021.
- 杜维鹏.居家养老健康监测系统的设计[D].哈尔滨理工大学,2021.
- Ho-Won Lee,Kyung-Oh Lee,In-Ae Kang,Joong-Eup Kye,Yoon-Yong Park.Design of a Generic Wearable-Robot Monitoring System (GWRMS) for Patients with Lower Limb Paralysis[J].Applied Sciences,2020,10(16):
时光匆匆,四年的本科生活即将画上句号。在这个特别的时刻,我衷心地感谢所有陪伴和支持我的人们。首先,我要对我的导师表示最深的谢意。您在学术上的严谨和对生活的热爱都深深地影响了我。您的每一次指导都让我受益匪浅,每一次的鼓励都让我更加自信。感谢您为我提供的学术资源和人生建议,这些都将成为我未来道路上的宝贵财富。其次,我要感谢我的同窗们。是你们的陪伴让我的大学生活充满了欢笑和泪水,是你们的支持让我在困难中不断前行。在一起的时光,无论是学习还是玩乐,都将成为我人生中最美好的回忆。当然,我不能忘记感谢我的父母。你们的爱护和支持是我前进的动力,你们的教诲和引导让我成为了一个更好的人。感谢你们为我付出的一切,我会用我的努力和成功来回报你们。最后,我要感谢所有在我人生旅途中给予帮助和支持的人。你们的善意和关怀让我感受到了人间的温暖,你们的支持和鼓励让我勇敢地面对未来的挑战。展望未来,虽然充满了未知,但我相信,有了你们的支持和陪伴,我一定能够勇往直前,迎接新的挑战,创造更加美好的未来。
附录
独居老人健康安全监测系统设计的原理图如下图所示。
基于物联网的老人健康监测系统

被折叠的 条评论
为什么被折叠?



