传统手工艺品在当今社会中仍然占据着重要的地位,具有文化传承和艺术欣赏的功能。然而,随着电子商务的兴起,传统手工艺品的销售方式也发生了变化。传统的线下销售渠道存在着信息不对称、流通渠道狭窄和效率低下等问题,限制了传统手工艺品的推广和销售。因此,研究开发一种基于互联网的传统手工艺品销售系统,可以提高销售效率、扩大销售范围,并且能够促进传统手工艺品的传承和发展。
本次要开发的传统手工艺品销售系统是基于当下互联网+时代而开发的一个专门的网络售卖传统手工艺品的一个平台,该项目主要由前台和后台两大部分而构成,这两部分的使用人群是不同的,前台是广大需要购买传统手工艺品的用户所使用的,后台是程序管理员所使用的,用户在前台能够进行浏览商品、注册登录、对意向商品加入购物车、支付购买等一系列活动,管理员在后台能够进行管理用户、管理商品、管理商品类别、管理前台用户的订单等操作,该项目的应用,可以让传统手工艺品跟随时代发展的步伐,不被淘汰,增强传统手工艺品商家的竞争力。
本次开发项目的页面设计采用PHP语言、Thinkphp 框架,应用MySQL数据库技术完成系统的开发等实现,给用户带来到一种全新的购买传统手工艺品的体验,享受足不出户送货上门的服务。
关键词:传统手工艺品销售系统;线上商城;PHP;MySQL数据库
Abstract
Traditional handicrafts still occupy an important position in today's society, with the functions of cultural inheritance and artistic appreciation. However, with the rise of e-commerce, the sales methods of traditional handicrafts have also undergone changes. The traditional offline sales channels have problems such as information asymmetry, narrow circulation channels, and low efficiency, which limit the promotion and sales of traditional handicrafts. Therefore, the research and development of an Internet based sales system for traditional handicrafts can improve sales efficiency, expand sales scope, and promote the inheritance and development of traditional handicrafts.
The traditional handicrafts sales system developed this time is a special platform for selling traditional handicrafts online based on the current Internet plus era. The project is mainly composed of two parts, the front and the back. The users of the two parts are different. The front is used by the vast number of users who need to buy traditional handicrafts, and the back is used by the program administrator, Users can engage in a series of activities such as browsing products, registering and logging in, adding intended products to shopping carts, and paying for purchases in the front-end. Administrators can manage users, products, product categories, and front-end user orders in the back-end. The application of this project can help traditional handicrafts keep pace with the development of the times, not be eliminated, and enhance the competitiveness of traditional handicraft merchants.
The page design of this development project adopts PHP language, Thinkphp framework, and MySQL database technology to complete system development and implementation, bringing users a new experience of purchasing traditional handicrafts and enjoying door-to-door delivery services without leaving home.
Keywords: Traditional handicraft sales system; Online shopping mall; PHP; MySQL database
目 录
1 绪论
1.1 研究背景和意义
传统手工艺品是人类文化遗产的重要组成部分,具有悠久的历史和独特的艺术魅力。然而,随着工业化和现代化的发展,传统手工艺品面临着严重的挑战和困境。一方面,传统手工艺品的制作工艺复杂,需要经过长时间的学习和实践才能熟练掌握,但由于劳动力流动和新一代对手工艺品兴趣的减少,传统手工艺品的传承和发展面临着严重的困难。另一方面,传统手工艺品的销售渠道狭窄,往往局限于旅游景区和传统市场,无法满足大众的购买需求。
然而,随着互联网技术的普及和电子商务的兴起,传统手工艺品的销售方式发生了变革。通过互联网,传统手工艺品可以更广泛地推广和销售,打破了地域限制,扩大了销售范围。此外,互联网技术还可以解决传统手工艺品销售过程中的信息不对称问题,并提供更便捷的购买渠道和支付方式,提高了销售效率。
基于此,研究开发一种基于互联网的传统手工艺品销售系统,可以促进传统手工艺品的传承和发展。通过该系统,传统手工艺品制作者可以将自己的作品展示给更多的人群,吸引更多的购买者。同时,购买者也可以通过该系统方便地了解和购买传统手工艺品,提高购买的便捷性和满意度。通过该系统,可以促进传统手工艺品的销售和流通,带动相关产业的发展,同时也可以保护和传承传统手工艺品的文化价值。
1.2研究目的
本研究的主要目的是开发一种基于互联网的传统手工艺品销售系统,通过该系统促进传统手工艺品的传承和发展。具体目标包括:
(1)构建一个用户友好的传统手工艺品展示平台,为手工艺品制作者提供展示作品和宣传的机会。
(2)开发一个便捷的购买系统,使购买者能够方便地浏览、购买和支付传统手工艺品。
(3)设计一个完善的物流配送系统,保证传统手工艺品能够及时、安全地送达购买者手中。
(4)提供一个安全可靠的支付平台,保护购买者的个人信息和交易安全。
(5)进行用户调研和市场分析,优化系统功能和提升用户体验。 通过实现这些目标,可以促进传统手工艺品的销售和流通,并且可以为传统手工艺品制作者提供更多的发展机遇,推动传统手工艺品的传承和推广。
1.3研究现状
传统手工艺品是中国独有的非物质文化遗产之一,具有独特的艺术价值和历史意义。随着社会经济的发展和科技的进步,传统手工艺品的销售也逐渐面临着新的机遇和挑战。在传统销售模式下,手工艺品生产者通常依赖于实体店面的销售渠道,而这种模式的局限性和不足已经逐渐显现出来。对于消费者来说,传统实体店面销售方式往往具有时间和空间的局限性,购买过程较为繁琐,购买渠道也受限于地域。而且在全球化的背景下,国外消费者对中国传统手工艺品的需求也越来越高。因此,开发一种基于互联网的传统手工艺品销售系统成为了一个重要的研究方向。
目前,已经有一些企业或个人尝试开发传统手工艺品销售系统,以满足市场需求。这些系统大多采用了电子商务平台的模式,通过网络将生产者和消费者联系起来。例如,一些电商平台为传统手工艺品提供了线上展示和销售的平台,采用了各种增加用户体验的功能,如在线支付、在线咨询、商品评价等。另外,一些企业也通过建立自己的官网或微信店铺,来推广和销售传统手工艺品。
但是,现有的传统手工艺品销售系统还存在一些问题和挑战。首先,由于互联网技术的复杂性和运营成本的高昂,一些小型手工艺品生产者可能无法承担或利用这些系统。其次,确保传统手工艺品的真实性和质量也是一个挑战,因为在线交易存在信息不对称的问题,买家很难确定所购买的产品是否符合自己的期望。此外,如何保护传统手工艺品的知识产权和文化遗产也是一个重要的问题。
因此,研究和开发一种能够克服上述问题的传统手工艺品销售系统具有重要的意义和价值。这个系统应该能够解决传统手工艺品生产者面临的技术和成本问题,提供安全和可靠的交易环境,保护知识产权和文化遗产,同时增加消费者的购买体验和忠诚度。通过这样的系统,传统手工艺品的销售将得到极大的促进,中国传统文化也将得到更好地传承和推广。
1.4论文结构安排
论文主要架构、章节安排如下所示:
第一章:绪论,介绍研究背景和目的及意义,对国内外研究现状展开分析。
第二章:系统分析,通过用户需求分析和功能需求分析,明确用户对系统的需求和系统应具备的功能。
第三章:系统设计,设计系统架构,包括选择合适的架构模式和数据库设计,以及各个模块的详细设计。
第四章:系统实现,选择合适的技术工具和框架,逐一实现各个模块,建立数据库连接并实现前端界面开发。
第五章:系统测试,进行整体系统测试及个别测试用例举例,确保系统功能的正确性、协调性和稳定性。
第六章,总结,总结研究工作的主要内容和成果,评价系统的优点和不足,并提出改进和进一步研究的建议,强调研究的意义和影响。
2 传统手工艺品销售系统需求分析
系统分析作为传统手工艺品销售系统开发的先决条件,通过系统分析了解传统手工艺品销售系统的主要用户的基本需求。进而对该平台进行可行性分析,其中就包括了技术可行性、经济可行性等,可行性分析将从项目整体角度出发,最后是具体需求的分析,分析手段将通过用户的用例图进行说明。
2.1 可行性分析
通过技术、经济和操作可行性分析,传统手工艺品销售系统采用先进的技术工具和框架,降低开发成本,同时注重用户体验和操作便利性,有助于推动项目的成功实施和用户的广泛参与。
2.1.1 技术可行性分析
在技术可行性方面,传统手工艺品销售系统采用MySQL数据库作为数据存储介质,并利用IDEA、Tomcat等开发工具进行系统的搭建和部署。同时,使用Thinkphp框架进行开发,该框架具有良好的可扩展性和维护性,能够简化开发过程并提高系统的性能和稳定性。这些技术选择是成熟且广泛应用的,能够满足项目的需求。
2.1.2 经济可行性分析
在经济可行性方面,传统手工艺品销售系统所需的开发软件和工具,如IDEA、Tomcat和MySQL等,都是免费且开源的,无需额外费用。此外,这些工具易于获取和操作,降低了开发成本。而且,随着传统手工艺品销售系统的运营和发展,可以通过广告推广、会员服务等方式实现收益,增加项目的经济可行性。
2.1.3 操作可行性分析
在操作可行性方面,我们参考了其他成功案例,并对用户界面和功能进行了系统分析。通过以人为本的设计原则,简化了操作流程,使得具备基本计算机知识的用户能够轻松上手。同时,我们也提供了清晰的用户指南和帮助文档,以支持用户的操作和使用。
2.2需求分析
针对本传统手工艺品销售系统设计的用户分类和功能分析是非常重要的。系统主要面向游客、注册用户和管理员三种用户类型,每种用户类型都有不同的权限和功能。游客可以浏览系统内容,注册用户可以进行更多操作如评论、购买等,而管理员则具有更高级别的管理权限。
在系统设计中,需要考虑到不同用户类型的需求和行为,确保系统能够提供良好的用户体验。游客作为潜在的潜在客户,他们需要能够轻松浏览系统内容,了解手工艺品的相关信息,同时也需要便捷的注册登录方式以便进行评论和购买。注册用户则需要更多的个性化功能,如收藏、管理订单等,以提升用户忠诚度和购买体验。管理员则需要全面管理系统的各个方面,包括用户管理、商品管理、订单管理等,以确保系统的正常运行和持续发展。
因此,在设计本传统手工艺品销售系统时,需要充分考虑到不同用户类型的需求和行为,合理设置各种功能模块和权限控制,以实现系统的高效运作和用户满意度。
2.3 功能需求分析
(1)注册登录模块:注册登录模块在传统手工艺品销售系统中至关重要,设计简单易用,保障信息安全。注册需包括用户名、密码、邮箱等信息,验证信息准确性;登录支持便捷功能,需身份验证确保安全;密码应加密存储,设置复杂度规范;验证码功能可防恶意攻击;提供忘记密码功能,通过邮箱或手机号找回密码。注册登录模块用例如下图2-1所示。
图2-1 注册登录模块用例图
(2)新闻资讯模块:新闻资讯模块在传统手工艺品销售系统中至关重要,需及时准确发布行业动态、产品信息和活动通知,支持多类型内容发布和清晰分类标签。新闻资讯模块用例如下图2-2所示。
图2-2 新闻资讯模块用例图
(3)商城中心模块:商城中心模块在传统手工艺品销售系统中扮演着核心角色,为用户提供浏览、搜索、购买手工艺品的平台。设计应包括清晰的商品展示、分类筛选、详细商品介绍、购物车功能和订单管理等,以提升用户购物体验和系统竞争力。通过精心设计商城中心模块,可以增加用户互动和忠诚度,促进系统的发展和用户满意度。商城中心模块如下图2-3所示。
图2-3 商城中心模块用例图
(4)用户管理模块:用户管理模块是传统手工艺品销售系统后台管理员的重要功能,管理员可以对注册用户进行修改、删除、查询和添加操作。设计应包括用户信息管理、权限管理、查询功能、添加与删除用户功能以及操作日志记录等,以提升管理员管理效率和系统安全性。通过合理设计用户管理模块,管理员可以灵活管理用户,促进系统发展和用户满意度。用户管理模块用例如下图2-4所示。
图2-4用户管理模块用例图
(5)购物管理模块:购物管理是前台用户独有功能,用户可以选择两种购买方式,一种是把商品加入到购物车,另一种是直接购买,最终实现购物功能,购物管理模块用例如下图2-5所示。
图2-5购物管理模块用例图
(6)订单管理模块:订单管理模块在传统手工艺品销售系统中扮演着关键角色,涉及前台用户的购物体验和后台管理员对订单的处理和管理。前台用户可以提交订单,管理订单,后台管理员能够对用户订单进行管控。设计订单管理模块需考虑订单提交流程简洁明了,用户订单管理页面清晰展示订单详情,管理员可处理订单、查询订单和进行订单统计等操作,以提升用户购物体验和管理员工作效率,确保订单信息的准确性和安全性,促进系统的竞争力和用户满意度。订单管理模块用例如下图2-6所示。
图2-6订单管理模块用例图
(7)个人中心模块:个人中心模块是传统手工艺品销售系统中用户独有的功能,提供管理个人资料、密码修改以及对个人首页、订单售后、订单配送、社区交流等功能的管理。用户可以在“我的账户”管理个人资料和修改密码,也可以在“个人中心”查看订单详情、进行订单售后服务和参与社区交流。设计合理的个人中心模块可以提升用户个性化体验和管理效率,增强用户对系统的黏性和忠诚度,提升系统的用户满意度和竞争力。用例如下图2-7所示。
图2-7个人中心模块用例图
2.4 非功能性需求分析
非功能性需求是指传统手工艺品销售系统的安全性、可靠性、性能、以及可拓展性等,可以在下表中表示(表2-1)。
表2-1传统手工艺品销售系统非功能需求表
| 非功能性需求 | 描述 |
| 安全性 | 系统需要确保用户信息的安全性,包括密码加密、访问控制和数据保护等方面的措施。 |
| 可靠性 | 系统应具备高可用性和稳定性,能够处理大量的用户请求并保证系统正常运行。 |
| 性能 | 系统需要具备高并发处理能力,快速响应用户请求,并能有效管理和存储大量的商品信息。 |
| 可拓展性 | 系统应具备良好的可拓展性,能够适应用户规模的增长和系统功能的扩展。 |
2.5 总体功能设计
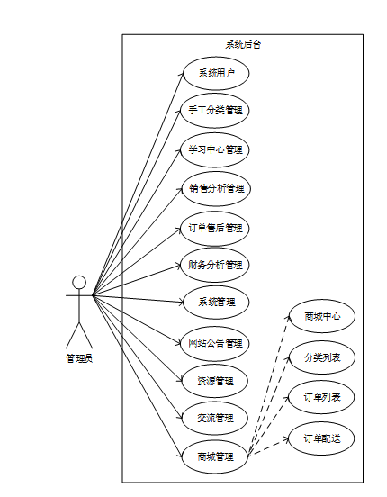
本传统手工艺品销售系统分为三种用户:前台游客、前台用户和后台管理员。前台游客可以浏览系统内容,包括首页、交流社区、网站公告、新闻资讯、商城中心、商城管理、学习中心。前台用户则可以对这些模块进行更多操作,如在商城中心浏览商品、在学习中心学习相关知识、在个人中心管理个人账户信息等。后台管理员拥有更高级别的管理权限,可以管理系统用户、手工艺分类、学习中心、销售分析、订单售后、财务分析、系统设置、网站公告、资源管理、交流管理和商城管理等模块。通过这种用户分类和功能划分,系统可以实现不同用户角色的个性化体验和管理,提升系统的运营效率和用户满意度。传统手工艺品销售系统的总体用例图如图2-8所示。
图2-8传统手工艺品销售系统功能总体用例图
2.6子模块设计
2.6.1系统前端界面
传统手工艺品销售系统的前端功能主要包括对系统信息的查看、收藏、评论以及商品的购买。用户可以浏览手工艺品信息,收藏喜欢的商品,评论和评价商品,进行购买操作。购买过程中,用户需要设置收货地址,管理购物车中的商品,查看订单状态。这些功能设计旨在提供便捷的购物体验,增强用户参与度和满意度,促进系统发展和用户忠诚度。合理的界面设计和操作流程能够提升用户体验,使购物过程更加顺畅愉快。前台普通用户用例图如图2-9所示。

图2-9 传统手工艺品销售系统前台普通用户用例图
在系统前台中主要实现的是对传统手工艺品销售系统中信息的浏览,用户对信息收藏、评论以及在商城中心中对商品购买几个功能。
(1)新闻资讯功能,主要实现了是对新闻资讯的查看,用户进行评论、收藏、点赞,用例说明如下表所示:
表2-1 新闻资讯用例说明
| 用例名称 | 查看新闻资讯 |
| 参与者 | 用户 |
| 前置条件 | 用户已登录系统 |
| 后置条件 | 显示新闻资讯内容 |
| 主要事件流程 | 1. 用户进入新闻资讯页面; 2. 用户浏览新闻资讯列表; 3. 用户点击查看具体新闻资讯内容; 4. 系统显示新闻资讯内容。 |
| 用例名称 | 评论新闻资讯 |
| 参与者 | 用户 |
| 前置条件 | 用户已登录系统 |
| 后置条件 | 评论成功显示在新闻资讯页面 |
| 主要事件流程 | 1. 用户查看新闻资讯内容; 2. 用户点击评论按钮; 3. 用户输入评论内容; 4. 用户提交评论; 5. 系统显示评论在新闻资讯页面。 |
| 用例名称 | 收藏新闻资讯 |
| 参与者 | 用户 |
| 前置条件 | 用户已登录系统 |
| 后置条件 | 新闻资讯被用户收藏 |
| 主要事件流程 | 1. 用户查看新闻资讯内容; 2. 用户点击收藏按钮; 3. 系统将新闻资讯加入用户的收藏列表。 |
| 用例名称 | 点赞新闻资讯 |
| 参与者 | 用户 |
| 前置条件 | 用户已登录系统 |
| 后置条件 | 新闻资讯被用户点赞 |
| 主要事件流程 | 1. 用户查看新闻资讯内容; 2. 用户点击点赞按钮; 3. 系统记录用户对新闻资讯的点赞。 |
- 商城中心电子商品购买功能,本功能是系统的主要功能,主要是实现在线购买功能,用例说明如下标所示:
| 用例名称 | 浏览商品 |
| 参与者 | 用户 |
| 前置条件 | 用户已登录系统 |
| 后置条件 | 显示商品详情 |
| 主要事件流程 | 1. 用户进入商城中心页面; 2. 用户浏览商品列表; 3. 用户点击查看具体商品详情; 4. 系统显示商品详情。 |
| 用例名称 | 加入购物车 |
| 参与者 | 用户 |
| 前置条件 | 用户已登录系统 |
| 后置条件 | 商品成功加入购物车 |
| 主要事件流程 | 1. 用户查看商品详情; 2. 用户点击加入购物车按钮; 3. 系统将商品加入用户的购物车。 |
| 用例名称 | 管理购物车 |
| 参与者 | 用户 |
| 前置条件 | 用户已登录系统 |
| 后置条件 | 购物车中商品数量更新 |
| 主要事件流程 | 1. 用户进入购物车页面; 2. 用户查看购物车中的商品列表; 3. 用户可以修改商品数量、删除商品或继续购物; 4. 系统更新购物车中商品数量。 |
| 用例名称 | 提交订单 |
| 参与者 | 用户 |
| 前置条件 | 用户已登录系统 |
| 后置条件 | 订单提交成功 |
| 主要事件流程 | 1. 用户进入购物车页面; 2. 用户确认购物车中的商品和数量; 3. 用户点击提交订单按钮; 4. 系统生成订单并显示订单详情。 |
2.6.2系统后端界面
后台管理功能是管理员独有的权限,用户无法进入后台管理界面。管理员可以对系统用户、手工艺分类、学习中心、销售分析、订单售后、财务分析、系统设置、网站公告、资源管理、交流管理、商城管理(商城中心、分类列表、订单列表、订单配送)、权限管理等模块进行管理。管理员能够添加、修改、删除用户信息,管理手工艺品分类,后台管理员用例图如图2-10所示。

图2-10 传统手工艺品销售系统后台管理员用户用例图
后台管理员主要实现了是对系统用户、手工艺分类管理、学习中心管理、销售分析管理、订单售后管理、财务分析管理、系统管理、网站公告管理、资源管理、交流管理、商城管理的增删改查操作。后台的用例说明如下表所示:
表2-3 后台管理用例说明
| 用例名称 | 后台管理 |
| 角色 | 管理员 |
| 用例说明 | 对前端显示的信息进行管理 |
| 前置条件 | 管理员登录进入后台管理页面 |
| 后置条件 | 无 |
| 基本事件流 | 1.管理员登录进入后台管理界面 2.点击左侧选择相应功能板块 3.选择所要操作的数据 4.点击选择的内容进行增加/删除/修改/查找 5.点击立即保存按钮 |
| 扩展流程 | 无 |
| 异常事件流 | 无 |
| 其他 | 无 |
2.7 系统流程分析
2.7.1数据流程
传统手工艺品销售系统主要的目的就是实现对传统手工艺品的在线购买交易,图2-11就是系统的数据流图。
图2-11传统手工艺品购买操作展开图
2.7.2业务流程
分析完传统手工艺品销售系统的数据流,接下来我们来看系统的业务流程,图2-12就是业务流程图:
图2-12业务流程图
3 传统手工艺品销售系统概要设计
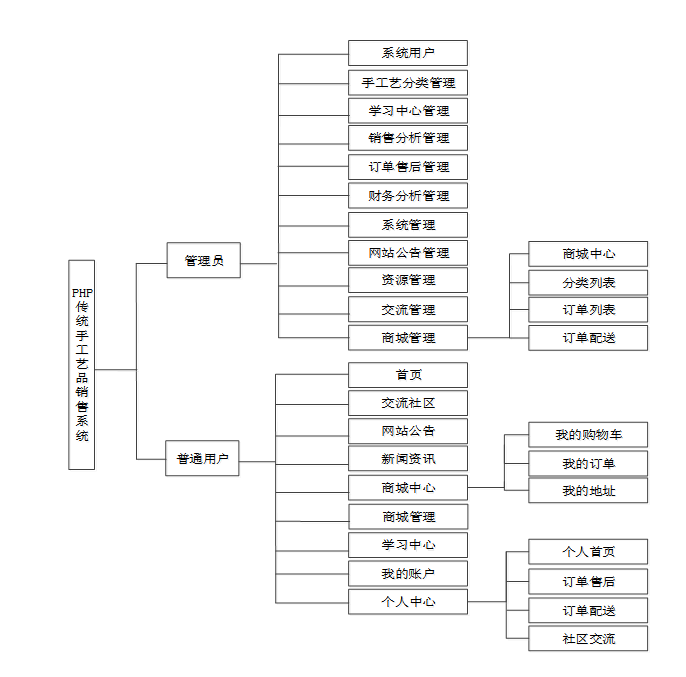
3.1系统功能结构设计
通过整体功能模块设计,我们将根据需求分析的结果,将系统的功能划分为不同的模块。每个模块负责实现特定的功能,并与其他模块进行协作。我们将详细定义每个模块的输入、输出、处理逻辑和相互依赖关系。
传统手工艺品销售系统功能结构图如图3-1所示。
图3-1 传统手工艺品销售系统功能结构图
3.2系统数据库设计
数据库设计是系统开发中至关重要的一环,它涉及到数据的组织、存储和管理。在数据库设计中,我们将根据系统的需求设计数据库的概念结构和逻辑结构,包括定义实体、属性、关系和约束等。
3.2.1数据库概念结构设计
在数据库概念模型设计的时候,一般都采用E-R实体图进行展示,在实体图中可以展示出数据库表中的所有字段名称。下面是整个PHP传统手工艺品销售系统中主要的数据库表总E-R实体关系图。
图3-2 系统总E-R关系图
3.2.2数据库逻辑结构设计
在数据库表中我们会看到系统的表名、主键、外键等信息,我们通过数据库表的主键、外键把每个表关联起来,然后在界面中展示,本传统手工艺品销售系统的主要的数据库表如下:
| 编号 | 名称 | 数据类型 | 长度 | 小数位 | 允许空值 | 主键 | 默认值 | 说明 |
| 1 | financial_analysis_id | int | 10 | 0 | N | Y | 财务分析ID | |
| 2 | month | varchar | 64 | 0 | Y | N | 月份 | |
| 3 | sales_amount | int | 10 | 0 | Y | N | 0 | 销售金额 |
| 4 | expenditure_amount | int | 10 | 0 | Y | N | 0 | 支出金额 |
| 5 | profit | varchar | 64 | 0 | Y | N | 利润 | |
| 6 | remarks | varchar | 64 | 0 | Y | N | 备注 | |
| 7 | seller | int | 10 | 0 | Y | N | 0 | 卖家 |
| 8 | create_time | datetime | 19 | 0 | N | N | CURRENT_TIMESTAMP | 创建时间 |
| 9 | update_time | timestamp | 19 | 0 | N | N | CURRENT_TIMESTAMP | 更新时间 |
| 编号 | 名称 | 数据类型 | 长度 | 小数位 | 允许空值 | 主键 | 默认值 | 说明 |
| 1 | type_id | smallint | 5 | 0 | N | Y | 分类ID:[0,10000] | |
| 2 | name | varchar | 16 | 0 | N | N | 分类名称:[2,16] | |
| 3 | description | varchar | 255 | 0 | Y | N | 描述:[0,255]描述该分类的作用 | |
| 4 | url | varchar | 255 | 0 | Y | N | 外链地址:[0,255]如果该分类是跳转到其他网站的情况下,就在该URL上设置 | |
| 5 | father_id | smallint | 5 | 0 | N | N | 0 | 上级分类ID:[0,32767] |
| 6 | icon | varchar | 255 | 0 | Y | N | 分类图标: | |
| 7 | create_time | timestamp | 19 | 0 | N | N | CURRENT_TIMESTAMP | 创建时间: |
| 8 | update_time | timestamp | 19 | 0 | N | N | CURRENT_TIMESTAMP | 更新时间: |
| 编号 | 名称 | 数据类型 | 长度 | 小数位 | 允许空值 | 主键 | 默认值 | 说明 |
| 1 | goods_id | mediumint | 8 | 0 | N | Y | 产品id:[0,8388607] | |
| 2 | title | varchar | 125 | 0 | Y | N | 标题:[0,125]用于产品和html的<title>标签中 | |
| 3 | img | text | 65535 | 0 | Y | N | 封面图:用于显示于产品列表页 | |
| 4 | description | varchar | 255 | 0 | Y | N | 描述:[0,255]用于产品规格描述 | |
| 5 | price_ago | double | 8 | 2 | N | N | 0.00 | 原价:[1] |
| 6 | price | double | 8 | 2 | N | N | 0.00 | 卖价:[1] |
| 7 | sales | int | 10 | 0 | N | N | 0 | 销量:[0,1000000000] |
| 8 | inventory | int | 10 | 0 | N | N | 0 | 商品库存 |
| 9 | type | varchar | 64 | 0 | N | N | 商品分类: | |
| 10 | hits | int | 10 | 0 | N | N | 0 | 点击量:[0,1000000000]访问这篇产品的人次 |
| 11 | content | longtext | 2147483647 | 0 | Y | N | 正文:产品的主体内容 | |
| 12 | img_1 | text | 65535 | 0 | Y | N | 主图1: | |
| 13 | img_2 | text | 65535 | 0 | Y | N | 主图2: | |
| 14 | img_3 | text | 65535 | 0 | Y | N | 主图3: | |
| 15 | img_4 | text | 65535 | 0 | Y | N | 主图4: | |
| 16 | img_5 | text | 65535 | 0 | Y | N | 主图5: | |
| 17 | create_time | timestamp | 19 | 0 | N | N | CURRENT_TIMESTAMP | 创建时间: |
| 18 | update_time | timestamp | 19 | 0 | N | N | CURRENT_TIMESTAMP | 更新时间: |
| 19 | customize_field | text | 65535 | 0 | Y | N | 自定义字段 | |
| 20 | source_table | varchar | 255 | 0 | Y | N | 来源表: | |
| 21 | source_field | varchar | 255 | 0 | Y | N | 来源字段: | |
| 22 | source_id | int | 10 | 0 | N | N | 0 | 来源ID: |
| 23 | user_id | int | 10 | 0 | Y | N | 0 | 添加人 |
| 编号 | 名称 | 数据类型 | 长度 | 小数位 | 允许空值 | 主键 | 默认值 | 说明 |
| 1 | type_id | int | 10 | 0 | N | Y | 商品分类ID: | |
| 2 | father_id | smallint | 5 | 0 | N | N | 0 | 上级分类ID:[0,32767] |
| 3 | name | varchar | 255 | 0 | Y | N | 商品名称: | |
| 4 | desc | varchar | 255 | 0 | Y | N | 描述: | |
| 5 | icon | varchar | 255 | 0 | Y | N | 图标: | |
| 6 | source_table | varchar | 255 | 0 | Y | N | 来源表: | |
| 7 | source_field | varchar | 255 | 0 | Y | N | 来源字段: | |
| 8 | create_time | timestamp | 19 | 0 | N | N | CURRENT_TIMESTAMP | 创建时间: |
| 9 | update_time | timestamp | 19 | 0 | N | N | CURRENT_TIMESTAMP | 更新时间: |
表handicraft_classification (手工艺分类)
| 编号 | 名称 | 数据类型 | 长度 | 小数位 | 允许空值 | 主键 | 默认值 | 说明 |
| 1 | handicraft_classification_id | int | 10 | 0 | N | Y | 手工艺分类ID | |
| 2 | handicraft_type | varchar | 64 | 0 | Y | N | 手工艺类型 | |
| 3 | create_time | datetime | 19 | 0 | N | N | CURRENT_TIMESTAMP | 创建时间 |
| 4 | update_time | timestamp | 19 | 0 | N | N | CURRENT_TIMESTAMP | 更新时间 |
| 编号 | 名称 | 数据类型 | 长度 | 小数位 | 允许空值 | 主键 | 默认值 | 说明 |
| 1 | learning_center_id | int | 10 | 0 | N | Y | 学习中心ID | |
| 2 | craftsmanship_name | varchar | 64 | 0 | Y | N | 手工艺名称 | |
| 3 | handicraft_type | varchar | 64 | 0 | Y | N | 手工艺类型 | |
| 4 | picture | varchar | 255 | 0 | Y | N | 图片 | |
| 5 | region | varchar | 64 | 0 | Y | N | 所属地区 | |
| 6 | promotion_video | varchar | 255 | 0 | Y | N | 宣传视频 | |
| 7 | representative_works | text | 65535 | 0 | Y | N | 代表作品 | |
| 8 | details | longtext | 2147483647 | 0 | Y | N | 详情 | |
| 9 | hits | int | 10 | 0 | N | N | 0 | 点击数 |
| 10 | praise_len | int | 10 | 0 | N | N | 0 | 点赞数 |
| 11 | create_time | datetime | 19 | 0 | N | N | CURRENT_TIMESTAMP | 创建时间 |
| 12 | update_time | timestamp | 19 | 0 | N | N | CURRENT_TIMESTAMP | 更新时间 |
| 编号 | 名称 | 数据类型 | 长度 | 小数位 | 允许空值 | 主键 | 默认值 | 说明 |
| 1 | logistics_delivery_id | int | 10 | 0 | N | Y | 物流配送ID | |
| 2 | order_number | varchar | 64 | 0 | Y | N | 订单号 | |
| 3 | product_name | varchar | 64 | 0 | Y | N | 商品名称 | |
| 4 | purchase_quantity | varchar | 64 | 0 | Y | N | 购买数量 | |
| 5 | total_transaction_amount | double | 11 | 2 | Y | N | 0.00 | 交易总额 |
| 6 | the_date_of_issuance | date | 10 | 0 | Y | N | 发货日期 | |
| 7 | delivery_number | varchar | 30 | 0 | Y | N | 配送订单 | |
| 8 | ordinary_users | int | 10 | 0 | Y | N | 0 | 普通用户 |
| 9 | shipping_address | varchar | 64 | 0 | Y | N | 收货地址 | |
| 10 | delivery_status | varchar | 64 | 0 | Y | N | 配送状态 | |
| 11 | signing_status | varchar | 64 | 0 | Y | N | 签收状态 | |
| 12 | recommend | int | 10 | 0 | N | N | 0 | 智能推荐 |
| 13 | contact_name | varchar | 255 | 0 | Y | N | 联系人名字 | |
| 14 | merchant_id | int | 10 | 0 | Y | N | 商家id | |
| 15 | create_time | datetime | 19 | 0 | N | N | CURRENT_TIMESTAMP | 创建时间 |
| 16 | update_time | timestamp | 19 | 0 | N | N | CURRENT_TIMESTAMP | 更新时间 |
| 编号 | 名称 | 数据类型 | 长度 | 小数位 | 允许空值 | 主键 | 默认值 | 说明 |
| 1 | mall_center_id | int | 10 | 0 | N | Y | 商城中心ID | |
| 2 | producing_area | varchar | 64 | 0 | Y | N | 产地 | |
| 3 | specifications | varchar | 64 | 0 | Y | N | 规格 | |
| 4 | seller | int | 10 | 0 | Y | N | 0 | 卖家 |
| 5 | cart_title | varchar | 125 | 0 | Y | N | 标题:[0,125]用于产品html的标签中 | |
| 6 | cart_img | text | 65535 | 0 | Y | N | 封面图:用于显示于产品列表页 | |
| 7 | cart_description | varchar | 255 | 0 | Y | N | 描述:[0,255]用于产品规格描述 | |
| 8 | cart_price_ago | double | 8 | 2 | N | N | 0.00 | 原价:[1] |
| 9 | cart_price | double | 8 | 2 | N | N | 0.00 | 卖价:[1] |
| 10 | cart_inventory | int | 10 | 0 | N | N | 0 | 商品库存 |
| 11 | cart_type | varchar | 64 | 0 | N | N | 未分类 | 商品分类: |
| 12 | cart_content | longtext | 2147483647 | 0 | Y | N | 正文:产品的主体内容 | |
| 13 | cart_img_1 | text | 65535 | 0 | Y | N | 主图1: | |
| 14 | cart_img_2 | text | 65535 | 0 | Y | N | 主图2: | |
| 15 | cart_img_3 | text | 65535 | 0 | Y | N | 主图3: | |
| 16 | cart_img_4 | text | 65535 | 0 | Y | N | 主图4: | |
| 17 | cart_img_5 | text | 65535 | 0 | Y | N | 主图5: | |
| 18 | create_time | datetime | 19 | 0 | N | N | CURRENT_TIMESTAMP | 创建时间 |
| 19 | update_time | timestamp | 19 | 0 | N | N | CURRENT_TIMESTAMP | 更新时间 |
| 编号 | 名称 | 数据类型 | 长度 | 小数位 | 允许空值 | 主键 | 默认值 | 说明 |
| 1 | order_id | int | 10 | 0 | N | Y | 订单ID: | |
| 2 | order_number | varchar | 64 | 0 | Y | N | 订单号: | |
| 3 | goods_id | mediumint | 8 | 0 | N | N | 商品id:[0,8388607] | |
| 4 | title | varchar | 32 | 0 | Y | N | 商品标题: | |
| 5 | img | varchar | 255 | 0 | Y | N | 商品图片: | |
| 6 | price | double | 10 | 2 | N | N | 0.00 | 价格: |
| 7 | price_ago | double | 10 | 2 | N | N | 0.00 | 原价: |
| 8 | num | int | 10 | 0 | N | N | 1 | 数量: |
| 9 | price_count | double | 8 | 2 | N | N | 0.00 | 总价: |
| 10 | norms | varchar | 255 | 0 | Y | N | 规格: | |
| 11 | type | varchar | 64 | 0 | N | N | 未分类 | 商品分类: |
| 12 | contact_name | varchar | 32 | 0 | Y | N | 联系人姓名: | |
| 13 | contact_email | varchar | 125 | 0 | Y | N | 联系人邮箱: | |
| 14 | contact_phone | varchar | 11 | 0 | Y | N | 联系人手机: | |
| 15 | contact_address | varchar | 255 | 0 | Y | N | 收件地址: | |
| 16 | postal_code | varchar | 9 | 0 | Y | N | 邮政编码: | |
| 17 | user_id | int | 10 | 0 | N | N | 0 | 买家ID: |
| 18 | merchant_id | mediumint | 8 | 0 | N | N | 0 | 商家ID: |
| 19 | create_time | timestamp | 19 | 0 | N | N | CURRENT_TIMESTAMP | 创建时间: |
| 20 | update_time | timestamp | 19 | 0 | N | N | CURRENT_TIMESTAMP | 更新时间: |
| 21 | description | varchar | 255 | 0 | Y | N | 描述:[0,255]用于产品规格描述 | |
| 22 | state | varchar | 16 | 0 | N | N | 待付款 | 订单状态:待付款,待发货,待签收,已签收,待退款,已退款,已拒绝,已完成 |
| 23 | remark | text | 65535 | 0 | Y | N | 订单备注 | |
| 24 | delivery_state | varchar | 16 | 0 | Y | N | 未配送 | 发货状态:未配送,已配送 |
| 编号 | 名称 | 数据类型 | 长度 | 小数位 | 允许空值 | 主键 | 默认值 | 说明 |
| 1 | order_after_sales_id | int | 10 | 0 | N | Y | 订单售后ID | |
| 2 | applying_for_users | int | 10 | 0 | Y | N | 0 | 申请用户 |
| 3 | seller | int | 10 | 0 | Y | N | 0 | 卖家 |
| 4 | order_number | varchar | 64 | 0 | Y | N | 订单号 | |
| 5 | after_sales_goods | varchar | 64 | 0 | Y | N | 售后商品 | |
| 6 | after_sales_type | varchar | 64 | 0 | Y | N | 售后类型 | |
| 7 | after_sales_content | text | 65535 | 0 | Y | N | 售后内容 | |
| 8 | examine_state | varchar | 16 | 0 | N | N | 未审核 | 审核状态 |
| 9 | examine_reply | varchar | 16 | 0 | Y | N | 审核回复 | |
| 10 | create_time | datetime | 19 | 0 | N | N | CURRENT_TIMESTAMP | 创建时间 |
| 11 | update_time | timestamp | 19 | 0 | N | N | CURRENT_TIMESTAMP | 更新时间 |
| 编号 | 名称 | 数据类型 | 长度 | 小数位 | 允许空值 | 主键 | 默认值 | 说明 |
| 1 | registered_users_id | int | 10 | 0 | N | Y | 注册用户ID | |
| 2 | gender | varchar | 64 | 0 | Y | N | 性别 | |
| 3 | age | varchar | 64 | 0 | Y | N | 年龄 | |
| 4 | name | varchar | 64 | 0 | Y | N | 姓名 | |
| 5 | examine_state | varchar | 16 | 0 | N | N | 已通过 | 审核状态 |
| 6 | user_id | int | 10 | 0 | N | N | 0 | 用户ID |
| 7 | create_time | datetime | 19 | 0 | N | N | CURRENT_TIMESTAMP | 创建时间 |
| 8 | update_time | timestamp | 19 | 0 | N | N | CURRENT_TIMESTAMP | 更新时间 |
| 编号 | 名称 | 数据类型 | 长度 | 小数位 | 允许空值 | 主键 | 默认值 | 说明 |
| 1 | sales_analysis_id | int | 10 | 0 | N | Y | 销售分析ID | |
| 2 | month | varchar | 64 | 0 | Y | N | 月份 | |
| 3 | handicraft_type | varchar | 64 | 0 | Y | N | 手工艺类型 | |
| 4 | sales_quantity | int | 10 | 0 | Y | N | 0 | 销售数量 |
| 5 | comparison_of_the_same_period | varchar | 64 | 0 | Y | N | 同期对比 | |
| 6 | remarks | text | 65535 | 0 | Y | N | 备注 | |
| 7 | seller | int | 10 | 0 | Y | N | 0 | 卖家 |
| 8 | create_time | datetime | 19 | 0 | N | N | CURRENT_TIMESTAMP | 创建时间 |
| 9 | update_time | timestamp | 19 | 0 | N | N | CURRENT_TIMESTAMP | 更新时间 |
| 编号 | 名称 | 数据类型 | 长度 | 小数位 | 允许空值 | 主键 | 默认值 | 说明 |
| 1 | seller_id | int | 10 | 0 | N | Y | 卖家ID | |
| 2 | store_name | varchar | 64 | 0 | Y | N | 店铺名称 | |
| 3 | responsible_person | varchar | 64 | 0 | Y | N | 负责人 | |
| 4 | contact_number | varchar | 64 | 0 | Y | N | 联系电话 | |
| 5 | examine_state | varchar | 16 | 0 | N | N | 未审核 | 审核状态 |
| 6 | user_id | int | 10 | 0 | N | N | 0 | 用户ID |
| 7 | create_time | datetime | 19 | 0 | N | N | CURRENT_TIMESTAMP | 创建时间 |
| 8 | update_time | timestamp | 19 | 0 | N | N | CURRENT_TIMESTAMP | 更新时间 |
4 传统手工艺品销售系统详细设计与实现
4.1前台用户功能模块
4.1.1 前台首页界面
前台首页界面是用户访问系统的入口页面,它应该展示平台的主要功能和特色,并提供导航链接以便用户浏览和搜索商品。首页界面的设计应注重页面的美观性和用户体验,同时也需要考虑页面的加载速度和响应性能。其主界面展示如下图4-1所示。
图4-1 前台首页界面图
4.1.2注册界面
用户注册界面用于新用户进行账号注册,用户需要填写必要的个人信息并选择合适的用户名和密码。注册界面应该进行输入验证和数据格式检查,确保用户提供有效的信息。界面如下图所示。其用注册流程图如图4-2所示,注册界面展示如下图4-3所示。

图4-2注册流程图
图4-3 用户注册界面图
注册关键代码如下:
4.1.3登录界面
用户登录界面用于已注册用户进行账号登录,用户需要输入正确的用户名和密码才能成功登录系统。登录界面应对用户的输入进行验证,并提供密码找回或重新注册的选项。用户登录流程如图4-4所示,登录界面如下图4-5所示。

图4-4 登录流程图
图4-5用户登录界面图
4.1.4 交流社区界面
用户点击传统手工艺品销售系统中导航栏上的“交流社区”后将会进入到该“交流社区”列表的界面,然后选择想要看的交流社区,点击进入到详细界面,在详细界面可以收藏+赞+评论等操作。也可以点击发布内容发布新的交流帖子。交流社区列表界面如下图4-6所示。
图4-6交流社区列表界面图
4.1.5 新闻资讯界面
当用户点击传统手工艺品销售系统中导航栏上的“新闻资讯”后将会进入到该“新闻资讯”列表的界面,然后选择想要看的资讯信息,点击进入到详细界面,在详细界面可以收藏+赞+评论等操作。新闻资讯详情界面如下图4-7所示。
图4-7新闻资讯界面图
4.1.6 商城中心详情界面
游客只能查看商城中心的商品,不能进行任何购买、评论操作,普通用户可以选择自己需要的商品,加入购物车、立即购买、收藏、评论。
加入购物车流程图如图4-8所示。
图4-8加入购物车流程图
购买工作流程图如图4-9所示。

图4-9 购买工作流程图
商城中心详情展示页面如图4-10所示。
图4-10 商城中心详情展示界面图
4.1.7学习中心界面
当用户点击前台“学习中心”按钮后可以查看学习中心信息,了解包括手工艺名称、手工艺类型、所属地区、宣传视频、代表作品、详情等信息。学习中心详情界面如下图4-11所示。
图4-11 学习中心界面图
4.1.8个人中心界面
当用户点击右上角“账号名”这个按钮,会出现子菜单,点击“个人中心”可以对个人首页、订单售后、订单配送、社区交流的信息进行设置管理。用户个人中心界面如下图4-12所示。
图4-12 用户个人中心界面图
4.2管理员功能模块
4.2.1系统用户界面
在后台系统用户管理中,主要是管理注册的普通用户和管理员用户,管理员拥有对所有用户管控的功能。系统用户界面如下图4-13所示。
图4-13 系统用户界面图
4.2.2系统管理界面
传统手工艺品销售系统中的管理人员在“系统管理”这一菜单下是可以对传统手工艺品销售系统内展示的轮播图进行添加修改的。系统管理界面如下图4-14所示。
图4-14系统管理界面图
4.2.3 资源管理界面
管理员点击“资源管理”可以对前台展示的新闻资讯以及资讯所属分类进行管理,新闻资讯管理的界面如下图4-15所示。
图4-15新闻资讯管理界面图
4.2.4 商城中心界面
管理员拥有对商城中心中的商品进行添加、修改、删除、管理评论的功能,商城中心管理界面如下图4-16所示。
图4-16商城中心管理界面图
4.2.5 分类列表界面
管理员拥有对商品的分类增删改查的功能,分类列表界面如下图4-17所示。
图4-17分类列表界面图
4.2.6订单列表界面
管理员拥有对所有订单的查询、删除的功能。可以对订单进行配送操作。订单列表界面如下图4-18所示。
5系统的测试
5.1测试的目的
系统测试的目的是确保系统的功能完整、性能稳定,并验证系统是否符合预期的设计和需求。通过系统测试,可以发现和修复潜在的错误和缺陷,提高系统的质量和可靠性。同时,系统测试还可以评估系统在不同条件下的性能表现,包括并发性能、响应时间和容错能力等。通过全面的系统测试,可以确保系统在正式上线前达到高品质的状态。
5.2 系统测试用例
通过对用户登录功能、商品展示功能、商品添加功能、商品搜索功能以及密码修改功能进行了测试,测试如下表5-1、5-2、5-3、5-4、5-5所示。
表5-1 用户登录功能测试表
| 测试用例编号 | 测试描述 | 预期结果 | 实际结果 | 是否通过 |
| TC001 | 使用正确的用户名和密码进行登录 | 成功登录系统,跳转到用户首页 | 登录成功,跳转到用户首页 | 通过 |
| TC002 | 使用不存在的用户名进行登录 | 显示错误提示信息:用户名不存在 | 显示错误提示信息:用户名不存在 | 通过 |
| TC003 | 使用正确的用户名和错误的密码进行登录 | 显示错误提示信息:密码错误 | 显示错误提示信息:密码错误 | 通过 |
| TC004 | 不输入用户名和密码直接点击登录按钮 | 显示错误提示信息:用户名和密码不能为空 | 显示错误提示信息:用户名和密码不能为空 | 通过 |
表5-2 商品展示功能测试表
| 测试用例编号 | 测试描述 | 预期结果 | 实际结果 | 是否通过 |
| TC001 | 打开商品列表页面,检查是否能够正确展示商品 | 商品列表显示正确 | 商品列表显示正确 | 通过 |
| TC002 | 点击商品详情查看按钮,检查是否能正常打开页面 | 商品详情页面显示正确 | 商品详情页面显示正确 | 通过 |
| TC003 | 检查商品搜索功能 | 根据关键字搜索到相关商品并正确展示 | 根据关键字搜索到相关商品并正确展示 | 通过 |
表5-3 商品添加功能测试表
| 测试用例编号 | 测试描述 | 预期结果 | 实际结果 | 是否通过 |
| TC001 | 使用合法的信息添加一个新商品 | 商品成功添加到系统 | 商品成功添加到系统 | 通过 |
| TC002 | 使用已存在的商品名称添加一个新商品 | 显示错误提示信息:商品名称已存在 | 显示错误提示信息:商品名称已存在 | 通过 |
| TC003 | 添加商品时不输入必填信息 | 显示错误提示信息:必填字段不能为空 | 显示错误提示信息:必填字段不能为空 | 通过 |
表5-4商品搜索功能测试表
| 测试用例编号 | 测试描述 | 预期结果 | 实际结果 | 是否通过 |
| TC001 | 使用商品关键字进行搜索 | 搜索结果包含符合关键字的商品 | 搜索结果包含符合关键字的商品 | 通过 |
| TC002 | 使用不存在的关键字进行搜索 | 搜索结果为空 | 搜索结果为空 | 通过 |
表5-5 密码修改功能测试表
| 测试用例编号 | 测试描述 | 预期结果 | 实际结果 | 是否通过 |
| TC001 | 输入正确的原密码和新密码进行修改 | 密码成功修改 | 密码成功修改 | 通过 |
| TC002 | 输入错误的原密码和新密码进行修改 | 显示错误提示信息:原密码错误 | 显示错误提示信息:原密码错误 | 通过 |
| TC003 | 不输入原密码和新密码直接点击修改按钮 | 显示错误提示信息:密码不能为空 | 显示错误提示信息:密码不能为空 | 通过 |
5.3 系统测试结果
以上是对系统测试的一些典型测试用例的描述。通过这些测试,可以验证用户登录功能、商品展示功能、商品添加功能、商品搜索功能以及密码修改功能的正确性和稳定性。每个测试用例都有预期结果,并与实际结果进行对比,判断是否通过测试。通过全面的系统测试,可以确保系统的各项功能正常运行,并具备高质量的用户体验。
6 结论
通过本文的研究和实践,我们成功地基于PHP技术设计并实现了一个传统手工艺品销售系统。该平台具有稳定、高效、可靠的特点,通过合理的功能模块设计和系统架构,提供了良好的用户体验。在系统测试中,验证了系统的稳定性和功能完整性,表明Thinkphp 框架在快速开发和高质量软件构建方面具有显著优势。
本文的研究结果表明,使用PHP技术能够快速开发出高效可靠的传统手工艺品销售系统。该平台通过合理的功能设计和良好的用户体验,提供了便捷的闲置物品交易服务,促进了资源的有效利用。同时,PHP技术的应用也为系统的开发和维护带来了便利。然而,本研究还存在一些不足之处,如对系统安全性和性能优化的考虑不够充分。未来的研究可以进一步完善系统的功能和性能,并探索其他技术和方法的应用,以进一步提升传统手工艺品销售系统的质量和用户满意度。
参考文献
[1]李昕雨.糊纸手工艺品的设计创新与市场拓展[J].造纸信息,2024,(01):101-102.
[2]孙海洋,覃文俊,敖芝弘.体验设计视角下传统手工艺品开发探究[J].上海轻工业,2024,(01):89-91.
[3]Wang W ,Tao P .The application of friend recommendation algorithm in the design of traditional handicraft art communication platform[J].Applied Mathematics and Nonlinear Sciences,2024,9(1):
[4]Hengwei Z ,Zhaoyuan J ,Tianbian S , et al.Innovative development strategy of traditional handicrafts—Taking the horsetail embroidery technique of Shui ethical minority in Sandu County as an example[J].Frontiers in Art Research,2023,5(17):
[5]闫娇娇.基于Think PHP+Vue商城管理系统的设计与实现[J].电脑知识与技术,2023,19(34):59-62.DOI:10.14004/j.cnki.ckt.2023.1834.
[6]尹慧慧,杨梓桐,刘亚夫等.基于区块链技术的手工艺品推广平台的构建与应用——以黑龙江流域少数民族文化手工艺品为例[J].当代教研论丛,2023,9(11):18-22.
[7]杨芳.传统手工艺品数字化品牌传播推广研究[J].老字号品牌营销,2023,(20):17-19.
[8]GuoLong Z .RETRACTED: Research on the application of 3D reconstruction technology in traditional handicraft design[J].International Journal of Electrical Engineering Education,2023,60(1_suppl):2541-2552.
[9]Zhang H .Conservation of Traditional Handicrafts from the Perspective of Cultural Tourism—The Example of Mending Porcelain Technology in the Yellow River Delta, Shandong Province[J].Journal of Humanities, Arts and Social Science,2023,7(8):
[10]曹关昕,周全兴,周大梅等.“互联网+”背景下黔东南民族手工艺品的创新发展与营销策略[J].老字号品牌营销,2023,(14):3-5.
[11]刘欣,冯果烨,崔莹.关于传统手工艺品商业化发展的分析与对策——以黑龙江省赫哲族鱼皮工艺为例[J].经济师,2023,(07):27-28.
[12]蒋艺芝.“互联网+”背景下的传统手工艺品营销策略研究[J].上海商业,2023,(02):53-55.
[13]李丹华,戴顺.乡村手工艺品“互联网+”展售空间之探讨[J].天工,2022,(35):31-33.
[14]陈英杰.B公司传统手工艺品网络营销策略研究[D].桂林电子科技大学,2022.DOI:10.27049/d.cnki.ggldc.2022.001117.
[15]马海珠.基于ThinkPHP框架的网上书城设计与实现[J].信息技术与信息化,2022,(08):109-112.
[16]朱莹芳,吴莉.Ajax技术在网上生鲜商城的设计与应用[J].安徽电子信息职业技术学院学报,2021,20(05):29-33.
[17]王亚利.基于PHP的移动端网络商城系统设计开发研究[J].济源职业技术学院学报,2021,20(02):66-71.
[18]白春雨.基于PHP的社交化艺术品电商平台的研究与设计[D].北京邮电大学,2021.DOI:10.26969/d.cnki.gbydu.2021.000769.
[19]朱莹芳.基于PHP和MySQL的网上生鲜商城的开发[J].江苏工程职业技术学院学报,2020,20(04):11-14.DOI:10.19315/j.issn.2096-0425.2020.04.003.
致谢
在完成本研究工作过程中,我们要向指导老师表示衷心的感谢。感谢老师在选题、需求分析、系统设计和实现等方面给予的细致指导和支持。老师的专业知识和经验对我们的研究工作起到了重要的指导作用。此外,还要感谢师兄师姐和同学们,他们在技术问题上给予了很多帮助和建议。感谢他们的悉心指导和无私分享,使我们能够更好地完成研究工作。最后,要感谢家人和朋友们对我们学业上的理解和支持。感谢他们的鼓励和陪伴,给予了我们坚持下去的动力。
感谢所有为本研究工作做出贡献的人们!你们的支持和帮助使本研究取得了成功。再次向所有相关人员表示衷心的感谢!

被折叠的 条评论
为什么被折叠?



