随着人口老龄化的加剧,养老院管理面临着诸多挑战,如信息传递不及时、沟通困难、管理不善等问题。老院作为提供养老服务的重要机构,需要一个高效的管理系统来提升管理效率和服务质量。
本文介绍了一个基于Spring Boot的养老院管理系统,该系统旨在提供全面的管理和服务功能,涵盖了管理员、普通用户和管理用户三个角色,并提供通知公告、新闻资讯、留言反馈和院舍信息等功能。系统采用Spring Boot框架作为后端,通过身份认证和授权实现不同角色的权限管理。管理员可以发布通知公告和新闻资讯,管理用户的权限和留言反馈;普通用户可以查看通知公告和新闻资讯,并进行留言反馈;此外,管理用户具有对院舍信息的管理权限。
养老院管理系统采用了Spring Boot框架,具有简单易用、高效稳定的特点。它使用现代化的Web技术,如前后端分等,提供良好的用户体验。系统的开发考虑到了老人群体的需求,界面友好且易于操作,使普通用户能够轻松地浏览信息、留言反馈并享受智能化的服务。整合多个功能模块,为管理员、护士、家属和老人提供了全面的管理、通知、信息发布和交流平台,提升了养老院的管理效率和服务质量。这个基于Spring Boot的养老院管理系统为养老院提供了一个全面的管理解决方案,具有重要的应用价值和发展潜力。
关键词:养老院管理系统;Java语言;SpringBoot框架;Mysql数据库
Abstract
With the intensification of population aging, the management of nursing homes is facing many challenges, such as untimely information transmission, communication difficulties, and poor management. As an important institution providing elderly care services, nursing homes require an efficient management system to improve management efficiency and service quality.
This article introduces a nursing home management system based on Spring Boot, which aims to provide comprehensive management and service functions, covering three roles: administrator, ordinary user, and management user. It also provides functions such as notification announcements, news information, message feedback, and hospital building information. The system adopts the Spring Boot framework as the backend, and implements permission management for different roles through identity authentication and authorization. Administrators can publish notifications, announcements, and news information, manage user permissions, and leave feedback; Ordinary users can view notification announcements and news information, and leave comments and feedback; In addition, the management user has the authority to manage the information of the courtyard.
The nursing home management system adopts the Spring Boot framework, which is simple, easy to use, efficient, and stable. It uses modern web technology, such as front-end and back-end segmentation, to provide a good user experience. The development of the system takes into account the needs of the elderly population, with a user-friendly and easy to operate interface, allowing ordinary users to easily browse information, leave messages and feedback, and enjoy intelligent services. Integrating multiple functional modules provides a comprehensive management, notification, information dissemination, and communication platform for administrators, nurses, family members, and the elderly, improving the management efficiency and service quality of nursing homes. This Spring Boot based nursing home management system provides a comprehensive management solution for nursing homes, which has important application value and development potential.
Keywords: nursing home management system; Java language; SpringBoot framework; MySQL database
目 录
在人口老龄化趋势加剧的背景下,养老院作为提供专业化养老服务的机构,承担着越来越重要的角色。然而,传统的养老院管理方式存在一些问题,如信息传递不及时、沟通困难、管理效率低下等。因此,开发一个基于现代化技术的养老院管理系统具有迫切的需求。
通过提升信息传递效率,及时向管理员、护士、家属和老人发布重要信息,避免信息滞后和遗漏;通过促进沟通与交流,方便家属和老人与护士、管理员进行互动,提供个性化关怀和支持;通过提高管理效率,实时查看房间分配和床位情况,合理安排资源;通过提供良好用户体验,使系统易用且考虑到老人特殊需求;以及适应养老服务需求,提供专业化、个性化和智能化的养老服务,从而提升养老院的管理效率、服务质量,满足老年人不断增长的养老需求,为他们带来更好的生活质量和幸福感。
国内的研究中,李晓明等人(2020)基于Spring Boot的养老院管理系统设计与实现,通过利用Spring Boot框架开发了一套养老院管理系统,包括管理员、护理员和居民等角色,并提供通知公告、健康监测、医疗服务等功能,旨在提高养老院管理的效率和服务质量。另外,张红艳等人(2019)也利用Spring Boot框架构建了一个养老院信息管理系统,包括老人档案管理、医疗服务管理、物资库存管理等模块,以提高养老院管理的准确性和效率。这些国内研究成果表明,基于Spring Boot框架的养老院管理系统能够满足养老院管理的各种需求,并提供全面的功能支持,从而提高养老院的管理效率和服务质量,适应日益增长的老龄化社会需求。
在国外的研究中,Ahmed等人(2018)设计并实施了一个基于云的老年护理管理系统,通过Web技术实现远程监控、健康记录和社交互动等功能,为老年护理提供全面解决方案。另外,Kim等人(2017)利用物联网和大数据分析技术开发了智能老年护理系统,包括健康监测、紧急呼叫和活动管理等功能,提供个性化的养老服务。这些国外研究成果表明,借助先进技术如云计算、物联网和大数据分析,可以实现智能、个性化的老年护理系统,满足老龄化社会的需求,提升老年人的照护质量和生活品质。
因此,国内外在养老院管理系统的研究中都涉及到基于Spring Boot框架的开发。这些研究成果表明,使用Spring Boot作为开发框架可以有效地构建养老院管理系统,并提供全面的管理和服务功能,从而满足日益增长的老龄化社会的需求。然而,仍有进一步的研究和改进空间,以提高系统的稳定性、可扩展性和用户体验,推动养老院管理系统的发展和创新。
论文主要架构、章节安排如下所示:
第一章:引言,介绍研究背景和动机,概述研究目的和意义,概括国内外研究现状,并提供论文结构概述。
第二章:系统需求分析,通过用户需求分析和功能需求分析,明确用户对系统的需求和系统应具备的功能。
第三章:系统设计,设计系统架构,包括选择合适的架构模式和数据库设计,以及各个模块的详细设计。
第四章:系统实现,选择合适的技术工具和框架,逐一实现各个模块,建立数据库连接并实现前端界面开发。
第五章:系统测试,进行单元测试、集成测试和整体系统测试,确保系统功能的正确性、协调性和稳定性。
- 总结,总结研究工作的主要内容和成果,评价系统的优点和不足,并提出改进和进一步研究的建议,强调研究的意义和影响。
2.1系统可行性分析
用Spring Boot来构建养老院管理系统是技术上可行的选择。该框架基于Java语言,具备广泛的开发经验和技能,并提供了丰富的开发开发工具和库。Spring Boot框架提供了快速构建Web应用程序所需的各种组件和功能。MySQL数据库可以有效地存储和管理用户信息等数据。这些技术的结合能够支持系统的设计和实现。此外,其良好的可扩展性和集成性使系统可以根据需求进行功能扩展,并与其他系统进行无缝集成。因此,使用Spring Boot来开发养老院管理系统在技术上是可行且有优势的选择。
从经济角度来看,该系统也具备可行性。尽管系统的开发和运营会涉及一定的成本,包括软件开发、服务器租用、人工管理成本等方面,但养老服务市场需求广阔,用户群体庞大。通过合理的商业模式,预期收益可以从提高管理效率、提供更好的服务质量和降低风险等方面来考虑,可以获得一定的经济回报,并实现投资回报。
从操作层面来看,养老院管理系统具有较高的可操作性。系统获得广泛的技术支持和社区资源,凭借Spring Boot作为流行的Java开发框架,能够满足系统所需的功能和组件。其模块化设计和易于扩展的特性使得系统可以根据需求进行灵活的功能扩展和升级。
管理员用户可以通过系统进行权限管理,涵盖通知公告发布、员工管理、床位分配等关键任务。老人用户能够方便地管理个人信息,包括健康档案和用药记录,并预约养老院内的各种活动或服务,提高参与度和生活质量。家属用户通过系统实现与养老院管理人员和护士的实时沟通,及时了解老人的状况和护理情况,并能查看老人的健康状况和活动安排等信息,方便关注和参与老人的生活。护士用户可以使用系统记录和管理老人的护理情况,包括体温、血压等数据记录,并根据老人的需求和护理计划进行任务分配和跟踪,从而提高护理效率。这些优势使得Spring Boot养老院管理系统能够满足各类用户的需求,进一步提高了系统的操作可行性。
2.2系统需求分析
养老院管理系统提供了老人用户、老人家属、护士用户和管理员四个角色的功能。老人用户和老人家属可以在首页获取养老院的通知公告、新闻资讯、留言反馈、 院舍信息;管理员则能够管理系统用户,掌控老人在养老院的详细情况,管理轮播图,可以有效管理用户和系统内容,确保系统的正常运行。这样的系统有助于提高养老院的管理服务水平。具体功能分析如下:
管理员功能需求分析:
(1)用户管理功能:管理员需要具备创建和管理账号的权限,包括管理员账号、老人用户账号和家属用户账号以及护士用户账号。管理员可以添加、修改或删除用户账号,并设置相应的权限和角色。
(2)护理信息管理:管理员可以查看护理信息列表,添加新的护理信息记录。
(3)院舍信息管理:管理员可以查看院舍信息列表,添加新的院舍信息。
(4)入住信息管理:管理员可以查看入住信息列表,包括老人的个人信息和入住状态。
(5)退住信息管理:管理员可以记录老人的退住信息,包括原因和离院日期。
(6)体检报告管理:管理员可以管理老人的体检报告,包括上传、查看和删除等操作。
(7)老人服药管理:管理员可以记录老人的服药信息,包括药物名称、剂量和用法等。
(8)费用结算管理:管理员可以进行费用结算和管理,包括收费项目和费用明细等。
(9)系统管理:管理员可以管理系统的轮播图,包括添加、编辑和删除等操作。
(10)留言管理:管理员可以查看和回复留言反馈。
(11)通知公告管理:系统用户可以查看养老院发布的通知公告。可以进行多种操作,如收藏、点赞和评论等。通过点击相应的按钮或链接,访客可以收藏喜欢的资讯、给予点赞以表达对内容的认可,并发表自己的评论和观点。
(12)资源管理:管理员可以发布养老院相关的新闻和资讯,如行业动态、健康知识等,为用户提供有价值的信息。
护士用户功能需求分析:
- 院舍信息管理:护士可以查看院舍信息列表,比如房间名称、入住日期、老人姓名和能否自理等信息。
- 入住信息管理:护士用户可以查看入住信息列表,老人的个人信息、家属信息和入住状态。
- 退住信息管理:护士用户可以记录老人的退住信息,包括原因和离院日期。
- 体检报告管理:护士用户可以管理老人的体检报告,包括上传、查看和删除等操作。
- 老人服药管理:护士用户可以记录老人的服药信息,包括药物名称、剂量和用法时间次数等。
老人用户功能需求分析:
- 院舍信息:老人用户可以查询院舍信息列表,比如房间名称编号、剩余床位、入住费用、负责护士、入住日期、老人姓名和能否自理等信息。
- 新闻资讯:老人用户可以浏览搜索感兴趣的新闻资讯并且点赞收藏或者评论留言反馈。
- 入住信息:老人用户可以查看自己的入住信息,包括个人信息和入住状态。
- 体检报告:老人用户可以查看自己的体检报告。
- 老人服药:老人用户可以查看记录自己的服药信息。
- 费用结算:老人用户可以查到在养老院的费用结算清单,采用微信、支付宝和网银的线上支付方式,更加便捷。
老人家属功能需求分析:
- 入住信息:老人家属可以查看相关老人的入住信息。
- 体检报告:老人家属可以查看相关老人的体检报告。
- 留言反馈:老人家属可以向管理员留言反馈意见、提出问题或咨询,以便与管理人员进行沟通和交流。
- 费用结算:老人家属可以查到在相关老人在养老院的费用结算清单,采用微信、支付宝和网银的线上支付方式,更加便利。
非功能性分析旨在评估系统的非功能需求和性能要求。通过对性能、可靠性、安全性、可用性和扩展性等方面进行评估,确保平台能够满足用户和系统运行的要求。具体如下:
表2.1 养老院管理系统非功能需求表
| 非功能性要求 | 说明 |
| 性能 | 评估响应时间、并发用户数、吞吐量等指标,以确保平台稳定高效地运行。 |
| 可靠性 | 评估系统的稳定性、容错能力和数据完整性,保障系统在故障情况下正常运行。 |
| 安全性 | 评估用户身份认证、数据加密和访问控制等,保护用户信息和交易的安全。 |
| 可用性 | 评估系统的稳定性、故障处理能力和用户界面友好性,提供良好的用户体验。 |
| 扩展性 | 评估系统的可扩展性和灵活性,以便根据需求进行功能扩展和升级。 |
系统用例分析是对系统中各个功能模块的用户需求和行为进行分析,以识别和描述不同的用户用例。通过系统用例分析,可以深入了解用户在系统上的操作流程和交互方式,为系统设计和开发提供指导,并确保平台能够满足用户的需求和期望。养老院管理系统中老人用户角色用例图如图2.1所示:
图2.1老人用户角色用例图
养老院管理系统中管理员用例图如图2.2所示:
图2.2 管理员用例图
养老院管理系统中护士用户用例图如图2.3所示:
图2.3 护士用户用例图
养老院管理系统中老人家属用例图如图2.4所示:
图2.4 老人家属用例图
2.3系统流程分析
该养老院管理系统的流程概要如下:用户注册或登录后,进入首页用户可以通过系统查看通知公告、新闻资讯、留言反馈、院舍信息、管理个人信息等。管理员可以在后台管理页面进行进行院舍信息管理、护理信息管理、费用结算管理轮播图管理等关键操作,通过权限管理确保数据安全性。管理员通过系统管理养老院运营,普通用户通过系统获取相关信息和服务,这样的流程设计共同构建了高效、安全的养老院管理系统。
管理员通过后台管理页面选择要添加数据的对象,如用户、院舍信息、护理信息、轮播图等。系统会验证管理员的权限,并提供相应的表单或界面供管理员输入新的数据。管理员填写完整数据并提交后,系统将新增的数据保存到数据库中,并进行相应的数据关联和索引更新,以确保数据的完整性和一致性。流程图如下所示:

图2.5增加数据流程图
管理员通过后台管理页面选择要修改的数据对象,例如用户信息、院舍信息、轮播图。系统会验证管理员的权限,并提供相应的表单或界面供管理员进行修改操作。管理员输入新的数据并提交后,系统会将修改后的数据更新到数据库中,并进行相应的数据关联和索引更新,以确保数据的完整性和一致性。流程图如下所示:

图2.6修改数据流程图
管理员通过后台管理页面选择要删除的数据对象,例如用户、院舍信息、入住退住信息、轮播图。系统会验证管理员的权限,并从数据库中删除相应的数据。删除操作完成后,系统会更新相应的数据关联和索引,确保数据的完整性和一致性。流程图如下所示:

图2.7删除数据流程图
通过整体功能模块设计,我们将根据需求分析的结果,将系统的功能划分为不同的模块。每个模块负责实现特定的功能,并与其他模块进行协作。我们将详细定义每个模块的输入、输出、处理逻辑和相互依赖关系。具体的功能模块图如图3.1所示。
图3.1 养老院管理系统功能模块图
数据库设计是系统开发中至关重要的一环,它涉及到数据的组织、存储和管理。在数据库设计中,我们将根据系统的需求设计数据库的概念结构和逻辑结构,包括定义实体、属性、关系和约束等。
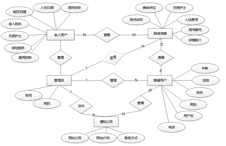
数据库概念结构设计主要涉及数据库的实体和实体之间的关系。通过实体-关系模型或者其他适当的模型,我们将定义系统中涉及的各个实体以及它们之间的联系。下面是整个系统的总E-R关系图。
图3.2 养老院管理系统总E-R关系图
数据库逻辑结构设计则是在概念结构的基础上,进行具体的数据库表设计。我们将定义每个表的结构、字段和约束,并建立表与表之间的关系。
| 编号 | 名称 | 数据类型 | 长度 | 小数位 | 允许空值 | 主键 | 默认值 | 说明 |
| 1 | check_in_information_id | int | 10 | 0 | N | Y | 入住信息ID | |
| 2 | room_name | varchar | 64 | 0 | Y | N | 房间名称 | |
| 3 | room_number | varchar | 64 | 0 | Y | N | 房间编号 | |
| 4 | accommodation_fees | int | 10 | 0 | Y | N | 0 | 入住费用 |
| 5 | responsible_nurse | int | 10 | 0 | Y | N | 0 | 负责护士 |
| 6 | check_in_date | date | 10 | 0 | Y | N | 入住日期 | |
| 7 | number_of_beds | int | 10 | 0 | Y | N | 0 | 床位数量 |
| 8 | elderly_users | int | 10 | 0 | Y | N | 0 | 老人用户 |
| 9 | old_persons_name | varchar | 64 | 0 | Y | N | 老人姓名 | |
| 10 | elderly_family_members | int | 10 | 0 | Y | N | 0 | 老人家属 |
| 11 | elderly_medical_records | text | 65535 | 0 | Y | N | 老人病历 | |
| 12 | can_i_take_care_of_myself | varchar | 64 | 0 | Y | N | 能否自理 | |
| 13 | nursing_name | varchar | 64 | 0 | Y | N | 护理名称 | |
| 14 | nursing_prices | varchar | 64 | 0 | Y | N | 护理价格 | |
| 15 | nursing_service | varchar | 64 | 0 | Y | N | 护理服务 | |
| 16 | create_time | datetime | 19 | 0 | N | N | CURRENT_TIMESTAMP | 创建时间 |
| 17 | update_time | timestamp | 19 | 0 | N | N | CURRENT_TIMESTAMP | 更新时间 |
表cost_settlement (费用结算)
| 编号 | 名称 | 数据类型 | 长度 | 小数位 | 允许空值 | 主键 | 默认值 | 说明 |
| 1 | cost_settlement_id | int | 10 | 0 | N | Y | 费用结算ID | |
| 2 | elderly_users | int | 10 | 0 | Y | N | 0 | 老人用户 |
| 3 | old_persons_name | varchar | 64 | 0 | Y | N | 老人姓名 | |
| 4 | elderly_family_members | int | 10 | 0 | Y | N | 0 | 老人家属 |
| 5 | fee_date | date | 10 | 0 | Y | N | 费用日期 | |
| 6 | cost_amount | int | 10 | 0 | Y | N | 0 | 费用金额 |
| 7 | cost_list | varchar | 255 | 0 | Y | N | 费用清单 | |
| 8 | pay_state | varchar | 16 | 0 | N | N | 未支付 | 支付状态 |
| 9 | pay_type | varchar | 16 | 0 | Y | N | 支付类型: 微信、支付宝、网银 | |
| 10 | create_time | datetime | 19 | 0 | N | N | CURRENT_TIMESTAMP | 创建时间 |
| 11 | update_time | timestamp | 19 | 0 | N | N | CURRENT_TIMESTAMP | 更新时间 |
表courtyard_information (院舍信息)
| 编号 | 名称 | 数据类型 | 长度 | 小数位 | 允许空值 | 主键 | 默认值 | 说明 |
| 1 | courtyard_information_id | int | 10 | 0 | N | Y | 院舍信息ID | |
| 2 | room_name | varchar | 64 | 0 | Y | N | 房间名称 | |
| 3 | room_number | varchar | 64 | 0 | Y | N | 房间编号 | |
| 4 | remaining_beds | int | 10 | 0 | Y | N | 0 | 剩余床位 |
| 5 | accommodation_fees | int | 10 | 0 | Y | N | 0 | 入住费用 |
| 6 | responsible_nurse | int | 10 | 0 | Y | N | 0 | 负责护士 |
| 7 | cover_photo | varchar | 255 | 0 | Y | N | 封面图片 | |
| 8 | details_introduction | text | 65535 | 0 | Y | N | 详情简介 | |
| 9 | hits | int | 10 | 0 | N | N | 0 | 点击数 |
| 10 | create_time | datetime | 19 | 0 | N | N | CURRENT_TIMESTAMP | 创建时间 |
| 11 | update_time | timestamp | 19 | 0 | N | N | CURRENT_TIMESTAMP | 更新时间 |
表elderly_family_members (老人家属)
| 编号 | 名称 | 数据类型 | 长度 | 小数位 | 允许空值 | 主键 | 默认值 | 说明 |
| 1 | elderly_family_members_id | int | 10 | 0 | N | Y | 老人家属ID | |
| 2 | family_name | varchar | 64 | 0 | Y | N | 家属姓名 | |
| 3 | family_gender | varchar | 64 | 0 | Y | N | 家属性别 | |
| 4 | examine_state | varchar | 16 | 0 | N | N | 已通过 | 审核状态 |
| 5 | user_id | int | 10 | 0 | N | N | 0 | 用户ID |
| 6 | create_time | datetime | 19 | 0 | N | N | CURRENT_TIMESTAMP | 创建时间 |
| 7 | update_time | timestamp | 19 | 0 | N | N | CURRENT_TIMESTAMP | 更新时间 |
表elderly_people_taking_medication (老人服药)
| 编号 | 名称 | 数据类型 | 长度 | 小数位 | 允许空值 | 主键 | 默认值 | 说明 |
| 1 | elderly_people_taking_medication_id | int | 10 | 0 | N | Y | 老人服药ID | |
| 2 | room_name | varchar | 64 | 0 | Y | N | 房间名称 | |
| 3 | responsible_nurse | int | 10 | 0 | Y | N | 0 | 负责护士 |
| 4 | elderly_users | int | 10 | 0 | Y | N | 0 | 老人用户 |
| 5 | old_persons_name | varchar | 64 | 0 | Y | N | 老人姓名 | |
| 6 | elderly_family_members | int | 10 | 0 | Y | N | 0 | 老人家属 |
| 7 | administration_time | datetime | 19 | 0 | Y | N | 服用时间 | |
| 8 | taking_medication | text | 65535 | 0 | Y | N | 服用药物 | |
| 9 | create_time | datetime | 19 | 0 | N | N | CURRENT_TIMESTAMP | 创建时间 |
| 10 | update_time | timestamp | 19 | 0 | N | N | CURRENT_TIMESTAMP | 更新时间 |
表elderly_users (老人用户)
| 编号 | 名称 | 数据类型 | 长度 | 小数位 | 允许空值 | 主键 | 默认值 | 说明 |
| 1 | elderly_users_id | int | 10 | 0 | N | Y | 老人用户ID | |
| 2 | old_persons_name | varchar | 64 | 0 | Y | N | 老人姓名 | |
| 3 | gender_of_the_elderly | varchar | 64 | 0 | Y | N | 老人性别 | |
| 4 | age_of_the_elderly | varchar | 64 | 0 | Y | N | 老人年龄 | |
| 5 | elderly_phone_number | varchar | 64 | 0 | Y | N | 老人电话 | |
| 6 | elderly_family_members | int | 10 | 0 | Y | N | 0 | 老人家属 |
| 7 | examine_state | varchar | 16 | 0 | N | N | 已通过 | 审核状态 |
| 8 | user_id | int | 10 | 0 | N | N | 0 | 用户ID |
| 9 | create_time | datetime | 19 | 0 | N | N | CURRENT_TIMESTAMP | 创建时间 |
| 10 | update_time | timestamp | 19 | 0 | N | N | CURRENT_TIMESTAMP | 更新时间 |
表message (留言板)
| 编号 | 名称 | 数据类型 | 长度 | 小数位 | 允许空值 | 主键 | 默认值 | 说明 |
| 1 | message_id | int | 10 | 0 | N | Y | 留言板ID: | |
| 2 | user_id | int | 10 | 0 | N | N | 0 | 用户ID: |
| 3 | title | varchar | 64 | 0 | Y | N | 标题: | |
| 4 | content | longtext | 2147483647 | 0 | N | N | 内容: | |
| 5 | nickname | varchar | 32 | 0 | N | N | 昵称: | |
| 6 | avatar | varchar | 255 | 0 | Y | N | 头像: | |
| 7 | | varchar | 125 | 0 | Y | N | 留言者邮箱 | |
| 8 | phone | varchar | 11 | 0 | Y | N | 留言者手机号码 | |
| 9 | create_time | timestamp | 19 | 0 | N | N | CURRENT_TIMESTAMP | 创建时间: |
| 10 | update_time | timestamp | 19 | 0 | N | N | CURRENT_TIMESTAMP | 更新时间: |
| 11 | reply | longtext | 2147483647 | 0 | Y | N | 回复 | |
| 12 | reply_state | tinyint | 4 | 0 | Y | N | 0 | 回复状态 |
| 编号 | 名称 | 数据类型 | 长度 | 小数位 | 允许空值 | 主键 | 默认值 | 说明 |
| 1 | nurse_users_id | int | 10 | 0 | N | Y | 护士用户ID | |
| 2 | nurses_name | varchar | 64 | 0 | Y | N | 护士姓名 | |
| 3 | nurse_gender | varchar | 64 | 0 | Y | N | 护士性别 | |
| 4 | salary_for_caregivers | int | 10 | 0 | Y | N | 0 | 护工薪资 |
| 5 | examine_state | varchar | 16 | 0 | N | N | 已通过 | 审核状态 |
| 6 | user_id | int | 10 | 0 | N | N | 0 | 用户ID |
| 7 | create_time | datetime | 19 | 0 | N | N | CURRENT_TIMESTAMP | 创建时间 |
| 8 | update_time | timestamp | 19 | 0 | N | N | CURRENT_TIMESTAMP | 更新时间 |
表nursing_information (护理信息)
| 编号 | 名称 | 数据类型 | 长度 | 小数位 | 允许空值 | 主键 | 默认值 | 说明 |
| 1 | nursing_information_id | int | 10 | 0 | N | Y | 护理信息ID | |
| 2 | nursing_name | varchar | 64 | 0 | Y | N | 护理名称 | |
| 3 | nursing_prices | int | 10 | 0 | Y | N | 0 | 护理价格 |
| 4 | nursing_service | text | 65535 | 0 | Y | N | 护理服务 | |
| 5 | create_time | datetime | 19 | 0 | N | N | CURRENT_TIMESTAMP | 创建时间 |
| 6 | update_time | timestamp | 19 | 0 | N | N | CURRENT_TIMESTAMP | 更新时间 |
表residing_information (退住信息)
| 编号 | 名称 | 数据类型 | 长度 | 小数位 | 允许空值 | 主键 | 默认值 | 说明 |
| 1 | residing_information_id | int | 10 | 0 | N | Y | 退住信息ID | |
| 2 | room_name | varchar | 64 | 0 | Y | N | 房间名称 | |
| 3 | room_number | varchar | 64 | 0 | Y | N | 房间编号 | |
| 4 | responsible_nurse | int | 10 | 0 | Y | N | 0 | 负责护士 |
| 5 | accommodation_fees | int | 10 | 0 | Y | N | 0 | 入住费用 |
| 6 | nursing_name | varchar | 64 | 0 | Y | N | 护理名称 | |
| 7 | number_of_beds | int | 10 | 0 | Y | N | 0 | 床位数量 |
| 8 | resignation_date | date | 10 | 0 | Y | N | 退住日期 | |
| 9 | elderly_users | int | 10 | 0 | Y | N | 0 | 老人用户 |
| 10 | old_persons_name | varchar | 64 | 0 | Y | N | 老人姓名 | |
| 11 | elderly_family_members | int | 10 | 0 | Y | N | 0 | 老人家属 |
| 12 | create_time | datetime | 19 | 0 | N | N | CURRENT_TIMESTAMP | 创建时间 |
| 13 | update_time | timestamp | 19 | 0 | N | N | CURRENT_TIMESTAMP | 更新时间 |
第4章 关键模块的设计与实现
- 2 章
- 注册登录模块
当用户进入养老院管理系统的时候,首先映入眼帘的是系统的首页,展示的项目有通知公告 新闻资讯 留言反馈 院舍信息等内容,如图4-1所示。
图4-1 养老院管理系统首页界面图
用户注册:用户在注册页面通过填写报案用户账号、昵称、密码、邮箱、姓名、性别息完成用户注册,如图4-2所示。
图4-2 用户注册界面图
用户注册逻辑代码如下:
护士用户登录,通过注册时的账号+密码进行验证登录。登录界面展示如下图4-3所示
图4-3护士用户登录界面图
登录代码如下:
图4-4用户登录界面图
-
- 管理员功能模块
管理员通过后台管理页面可以进行用户管理,包括添加、查询、删除用户信息。管理员可以设置用户的权限和角色,管理用户账号和密码等。用户管理功能可以确保系统只有合法的用户访问和使用。界面如下图所示。
图4-4用户管理界面图
用户管理代码如下:
管理员在“护理信息管理”可以添加、查询、删除护理服务名称和护理内容,以及护理服务的价格等信息。界面如下图所示
图4-5 护理管理界面图
管理员在“院舍信息管理”可以添加、查询、删除护房间名称编号、剩余床位、入住费用、负责护士、入住日期、老人姓名等信息。界面如下图所示。
图4-6院舍信息界面图
护士用户在“入住信息管理”可以查看房间名称编号、入住日期、体检报告、服用药物和能否自理等信息。界面如下图所示。
图4-7入住信息界面图
在“体检报告管理”可以查询删除房间名称、老人姓名和家属、体检报告、体检日期和负责护士等信息。界面如下图所示
图4.-8体检报告管理界面图
老人用户在养老院管理系统中可查看个人在养老院里的所有信息,包括费用结算(发生日期,金额,支付状态等)如图所示
图4-9老人用户功能界面图
家属可以通过账号+密码登陆系统,查看相关老人的入住信息、体检报告、服药情况以及费用结算、这样的功能可以帮助老人家属跟踪老人用户的在养老院的养老生活质量进行反馈和建议。界面如下图所示。
图4-10老人家属界面图
测试是为了验证养老院管理系统在功能、性能、安全性和用户体验等方面的表现。通过测试,可以发现并修复潜在的问题和缺陷,确保系统的正常运行和稳定性。功能验证确保各项功能按设计要求运行;性能评估评估系统的响应时间和并发处理能力;安全检测确保系统的身份认证和数据传输安全;用户体验评估提升界面友好性和操作流程;兼容性测试确保系统在不同设备和浏览器上的兼容性。通过全面的测试,系统将更可靠地支持养老院工作,并提供优质的用户体验。
系统测试包括:用户注册、用户登录、院舍信息添加、费用结算等,如表5-1、5-2、5-3、5-4所示:
表5-1 用户注册测试用例
| 测试用例编号 | 测试用例名称 | 测试步骤 | 预期结果 |
| 5-1 | 正确注册 | 1. 打开系统注册页面<br>2. 输入有效的用户名、密码和其他必填信息<br>3. 点击注册按钮 | 成功注册新用户,跳转到登录页面 |
| 用户名重复 | 1. 打开系统注册页面<br>2. 输入已存在的用户名和其他必填信息<br>3. 点击注册按钮 | 显示错误提示信息,无法注册,要求选择不同的用户名 | |
| 缺少必填信息 | 1. 打开系统注册页面<br>2. 不输入必填信息<br>3. 点击注册按钮 | 显示错误提示信息,无法注册,要求填写完整的信息 | |
| 密码强度不足 | 1. 打开系统注册页面<br>2. 输入密码过于简单的组合<br>3. 点击注册按钮 | 显示错误提示信息,无法注册,要求使用更强的密码组合 |
表5-2 用户登录测试用例
| 测试用例编号 | 测试用例名称 | 测试步骤 | 预期结果 |
| 5-2 | 正确注册 | 1. 打开系统注册页面<br>2. 输入有效的用户名、密码和其他必填信息<br>3. 点击注册按钮 | 成功注册新用户,跳转到登录页面 |
| 用户名重复 | 1. 打开系统注册页面<br>2. 输入已存在的用户名和其他必填信息<br>3. 点击注册按钮 | 显示错误提示信息,无法注册,要求选择不同的用户名 | |
| 缺少必填信息 | 1. 打开系统注册页面<br>2. 不输入必填信息<br>3. 点击注册按钮 | 显示错误提示信息,无法注册,要求填写完整的信息 | |
| 密码强度不足 | 1. 打开系统注册页面<br>2. 输入密码过于简单的组合<br>3. 点击注册按钮 | 显示错误提示信息,无法注册,要求使用更强的密码组合 |
表5-3 院舍信息测试用例
| 测试用例名称 | 测试目的 | 输入 | 预期输出 | 预期行为 |
| 1. 有效院舍信息添加 | 验证系统能够正确处理有效的院舍信息添加 | 有效的院舍信息 | 信息成功添加到系统 | 信息成功添加并显示在系统中 |
| 2. 重复院舍信息添加 | 验证系统能够正确处理重复的院舍信息添加 | 已存在的院舍信息 | 错误提示或忽略添加请求 | 系统提示信息已存在或忽略重复信息 |
| 3. 无效院舍信息添加 | 验证系统能够正确处理无效的院舍信息添加 | 无效的院舍信息(格式不正确、缺少必填字段等) | 错误提示或添加失败 | 系统提示信息格式错误或添加失败 |
| 4. 边界值测试 | 验证系统能够正确处理边界值情况 | 边界值的院舍信息 | 信息成功添加到系统 | 系统能够正确处理边界值情况 |
| 5. 性能测试 | 验证系统能够处理大量院舍信息添加的性能 | 大量院舍信息 | 系统能够及时响应并成功添加信息 | 系统能够处理大量信息并保持稳定性 |
| 6. 可靠性测试 | 验证系统能够稳定处理院舍信息添加 | 各种情况下的院舍信息 | 系统能够稳定处理信息添加请求 | 系统能够稳定处理各种情况下的信息添加请求 |
表5-4 费用结算测试用例
| 测试用例名称 | 测试目的 | 输入 | 预期输出 | 预期行为 |
| 1. 正常费用结算 | 验证系统能够正确处理正常的费用结算 | 正确的费用信息 | 费用成功结算并生成收据 | 系统正确计算费用并生成准确的收据 |
| 2. 超额费用结算 | 验证系统能够正确处理超出预期的费用结算 | 超额费用信息 | 警告或错误提示 | 系统提示费用超出预期或错误 |
| 3. 无效费用结算 | 验证系统能够正确处理无效的费用结算 | 无效的费用信息(格式不正确、缺少必填字段等) | 错误提示或结算失败 | 系统提示费用信息格式错误或结算失败 |
| 4. 边界值测试 | 验证系统能够正确处理边界值情况 | 边界值的费用信息 | 费用成功结算并生成收据 | 系统能够正确处理边界值情况 |
| 5. 延迟费用结算 | 验证系统能够正确处理延迟的费用结算 | 延迟的费用信息 | 费用成功结算并生成收据 | 系统能够正确处理延迟的费用结算请求 |
| 6. 可靠性测试 | 验证系统能够稳定处理费用结算 | 各种情况下的费用信息 | 系统能够稳定处理费用结算请求 | 系统能够稳定处理各种情况下的费用结算请求 |
经过系统测试,养老院管理系统表现出良好的功能和性能。用户注册、登录、院舍信息、费用结算等功能均能正常运行,并符合预期结果。系统能够准确地处理用户的操作请求,并提供相应的反馈和结果展示。同时,在用户注册功能中也进行了充分的测试,保证了注册过程的可靠性和安全性。综上所述,系统测试结果显示该系统在功能和可用性方面达到了预期要求,为用户提供了稳定和便捷的养老服务平台。
基于Spring Boot的养老院管理系统在功能和性能方面表现良好。系统提供了用户注册登录、提供了管理员、护士、老人和家属等不同角色的用户功能,包括护理信息管理、院舍信息管理、入住信息管理、退住信息管理、体检报告管理、老人服药管理、费用结算管理等。
然而,在开发过程中也存在一些反省和改进的地方。首先,系统在安全性方面需要加强,包括用户身份验证和数据传输的安全性,应采取更多的安全措施来保护用户隐私和数据安全。其次,系统在处理大量并发请求时可能存在性能瓶颈,需要进行性能优化,提高系统的响应速度和吞吐量。系统还具备通知公告管理、留言管理和资源管理等功能,以满足用户的交流和信息获取需求。通过整合这些功能,系统能够提升养老院管理的效率和服务质量,为养老院提供全面的管理支持和优质的护理服务。采用Spring Boot框架,系统具有良好的扩展性和稳定性,为养老院管理带来了便利和可靠性。
综上所述,基于Spring Boot的养老院管理系统在功能和性能方面表现良好,但仍需加强安全性、性能优化和个性化定制等方面的改进。这些反省和改进将为系统的进一步发展和提升提供指导和方向,使系统能够更好地满足用户的需求,提供稳定、可靠和个性化的养老管理。
[1]刘晓旭,吕志华,何润华. 基于窄带物联网的养老院智能系统设计 [J]. 现代信息科技, 2024, 8 (02): 154-157. DOI:10.19850/j.cnki.2096-4706.2024.02.033.
[2]马黎. 移动互联网背景下养老院健康管理服务设计研究 [J]. 设计, 2023, 36 (21): 25-29. DOI:10.20055/j.cnki.1003-0069.001280.
[3]王钰. 代际互助养老服务项目运作过程研究[D]. 杭州师范大学, 2020. DOI:10.27076/d.cnki.ghzsc.2020.000050.
[4]李昭. 郑州市金水区养老院老年人体育锻炼现状及对策研究[D]. 河南农业大学, 2023. DOI:10.27117/d.cnki.ghenu.2023.000101.
[5]Jung S L ,Sun M P ,Ok S C . Capturing key function-focused care problems, nursing diagnoses, and interventions for nursing home patients using a web-based case management system. [J]. International journal of nursing knowledge, 2023, 35 (1): 93-104.
[6]蔡文. 养老院智慧化建设研究——以南宁市WM养老院为例 [J]. 工业控制计算机, 2023, 36 (01): 131-133.
[7]魏娇,白磊. 基于智能数字化的智慧养老管理系统设计 [J]. 鞋类工艺与设计, 2022, 2 (24): 168-170.
[8]冯力. L医养结合养老院运营绩效评价体系构建[D]. 云南师范大学, 2022. DOI:10.27459/d.cnki.gynfc.2022.001687.
[9]张晓雨, 智慧养老院信息化管理平台. 陕西省, 西安华通天诚信息科技有限公司, 2022-12-01.
[10]张琴. 养老院智能管理系统的设计与实现 [J]. 信息与电脑(理论版), 2022, 34 (13): 158-160.
[11]胡杰. L市社会福利中心养老院入住率研究[D]. 西安理工大学, 2022. DOI:10.27398/d.cnki.gxalu.2022.001118.
[12]刘智阔. 个案工作介入养老机构高龄老人适应性问题研究[D]. 青海师范大学, 2022. DOI:10.27778/d.cnki.gqhzy.2022.000221.
[13]唐舒婷. H县公办民营养老机构运营问题研究[D]. 北京邮电大学, 2022. DOI:10.26969/d.cnki.gbydu.2022.002474.
[14]周海峰,何勇. 基于物联网技术的养老院人员安全健康监控系统设计 [J]. 软件工程, 2022, 25 (05): 19-22. DOI:10.19644/j.cnki.issn2096-1472.2022.005.005.
[15]段昊鹏. 基于物联网技术的养老院智能管理系统设计 [J]. 物联网技术, 2022, 12 (02): 99-100+105. DOI:10.16667/j.issn.2095-1302.2022.02.027.
[16]商无冬. 基于蓝牙Mesh的物联网养老院管理系统[D]. 南京邮电大学, 2020. DOI:10.27251/d.cnki.gnjdc.2020.001192.
[17]Health and Medicine - Diet and Nutrition; Data from Cangzhou Normal University Advance Knowledge in Diet and Nutrition (Intelligent Community Old-age Management System and Protein Nutrition Supply Based On Internet of Things) [J]. Computer Weekly News, 2020, 186-.
[18]Fiona M ,L A G ,F R J G , et al. "Crack on": a qualitative study of care home managers experiences and responses to system-led setbacks during the crisis of the COVID-19 Pandemic in England. [J]. European geriatric medicine, 2023, 14 (4): 811-821.
结束语
在完成Spring Boot的养老院管理系统的过程中,我要向许多人致以诚挚的谢意。我要感谢我的导师和指导教授,他们给予了我宝贵的指导和建议,在整个研究过程中提供了坚实的支持和鼓励。他们的专业知识和经验对我的研究工作起到了重要的推动作用。
感谢实验室的同事们,他们与我一起合作、讨论问题、分享经验,为我提供了一个积极向上、团结协作的学习环境。他们的智慧和友情对我的研究工作产生了积极的影响。感谢那些参与调查和测试的志愿者们,他们的付出和参与使得我的研究结果更加准确和可靠。没有他们的支持和配合,我无法顺利地完成这项研究工作。
深刻体会到了团队合作和互助的重要性。每个人的贡献都是不可或缺的,没有一个人能够独自取得成功。感谢所有曾经帮助过我的人,你们的付出对我的成长和进步有着深远的影响。我将继续努力学习和提升自己,为科学研究和技术发展做出更多的贡献。再次感谢大家的支持和帮助!
基于Spring Boot的养老院管理系统

被折叠的 条评论
为什么被折叠?



