测评成绩统计及分析模块是综合素质测评系统的设计与实现中的关键部分。通过该模块,可以对学生的各项测评成绩进行统计和分析,从而了解学生的综合素质水平。这对于高校和学生来说都具有重要的研究意义和实践价值。传统的考试成绩只能反映学生的学习能力,而综合素质测评系统通过综合评估学生的学术科研、文化知识、实践技能等方面的能力,可以更全面地了解学生的综合素质发展情况。通过测评成绩的统计和分析,高校可以及时了解学生的整体素质水平,并根据评估结果制定教育和培养计划,为学生提供个性化的发展指导。对于学生而言,综合素质测评系统可以促使他们全面提升自身的素质和能力,同时也可以帮助他们清晰地了解自身的能力和不足,从而有针对性地进行改进和提升。因此,设计与实现测评成绩统计及分析模块对于综合素质测评系统的完善和发展具有重要的研究价值和实践意义。
关键词:测评成绩统计及分析模块;高校学生综合素质测评系统;springboot+vue;MySQL
The evaluation score statistics and analysis module is a key part of the design and implementation of a comprehensive quality evaluation system. Through this module, statistics and analysis of various evaluation scores of students can be conducted to understand their comprehensive quality level. This has important research significance and practical value for both universities and students. Traditional exam scores can only reflect students' learning abilities, while comprehensive quality assessment systems can comprehensively evaluate students' abilities in academic research, cultural knowledge, practical skills, and other aspects, allowing for a more comprehensive understanding of their overall quality development. Through the statistics and analysis of evaluation scores, universities can timely understand the overall quality level of students, and develop education and training plans based on the evaluation results, providing personalized development guidance for students. For students, a comprehensive quality assessment system can help them comprehensively improve their own qualities and abilities, and also help them clearly understand their own abilities and shortcomings, so as to make targeted improvements and enhancements. Therefore, the design and implementation of the evaluation score statistics and analysis module has important research value and practical significance for the improvement and development of the comprehensive quality evaluation system.
Keywords: Evaluation score statistics and analysis module; Comprehensive Quality Evaluation System for College Students; springboot+vue; MySQL
1.1选题背景与意义
测评成绩统计及分析模块是综合素质测评系统的设计与实现中的关键部分。通过该模块,可以对学生的各项测评成绩进行统计和分析,从而了解学生的综合素质水平。这对于高校和学生来说都具有重要的研究意义和实践价值。传统的考试成绩只能反映学生的学习能力,而综合素质测评系统通过综合评估学生的学术科研、文化知识、实践技能等方面的能力,可以更全面地了解学生的综合素质发展情况。通过测评成绩的统计和分析,高校可以及时了解学生的整体素质水平,并根据评估结果制定教育和培养计划,为学生提供个性化的发展指导。对于学生而言,综合素质测评系统可以促使他们全面提升自身的素质和能力,同时也可以帮助他们清晰地了解自身的能力和不足,从而有针对性地进行改进和提升。因此,设计与实现测评成绩统计及分析模块对于综合素质测评系统的完善和发展具有重要的研究价值和实践意义。
本课题所研究的高校学生综合素质测评系统,以计算机网络技术为主,使用springboot+vue这个框架,数据库采用目前流行的开源关系型数据库MYSQL。就测评成绩统计及分析模块方面,进行了各种功能的设计以及实现,主要实现从学院、专业、班级、综测类别、学年学期等若干维度对综测信息展开统计分析等功能。同时,因为,这一系统在前台的技术使用上,使用了目前流行的vue,后台使用spirngboot让页面展现得更加的整齐漂亮,操作简单高效。
测评成绩统计及分析模块的开发能够提高高等教育质量。通过高校学生综合素质测评系统测评成绩统计及分析模块的实现与设计,可以全面客观地评价学生在学术、实践、创新能力等方面的整体素质,有助于发现学生的优势和不足,进而制定有针对性的教学计划和培养方案,促进学生全面发展。还能够推动教育教学改革,传统的考试评价方式主要关注学生的记忆和应试能力,忽略了学生的实践、创新能力等综合素质的培养。通过建立高校学生综合素质测评系统,可以推动教育教学改革,促进教育教学的创新和改进。并且可促进学生个性发展,高校学生综合素质测评系统不仅关注学生的学术成绩,还关注学生的实际表现和个性特点。通过测评成绩统计和分析模块的设计与实现,可以全面客观地评估学生的综合素质水平,有助于发现学生的特长和潜能,为学生提供个性化的发展指导和支持。另外,该系统能够促进学校间的比较和竞争,通过高校学生综合素质测评系统的设计与实现,可以对不同高校的学生进行比较和评价。这样一来,高校之间的竞争加剧,促使高校提高教学质量,进一步推动高等教育的发展。同时,还能为学生就业提供参考高校学生综合素质测评系统可以客观地评价学生的综合素质水平,为学生的求职提供参考。通过对学生的评估和分析,可以为学生提供就业指导和职业规划,提高学生的就业竞争力。
1.2国内外研究现状
随着高校教育的发展和改革,高校学生的综合素质测评成为一项重要的工作。为了更好地统计和分析学生的测评成绩,许多国内外研究者进行了相关的研究。
国内方面,目前国内各个高校的综合素质测评系统已经逐渐建立,涉及到测评成绩的统计与分析模块也已取得一定进展。例如,南京大学开发了一套基于人工智能的学生综合素质测评系统,该系统通过分析学生的课程活动、社会实践和科技创新等多方面的数据,对学生进行全面评估,并提供个性化的测评结果。此外,北京航空航天大学还研发了一套基于大数据分析的学生综合素质测评系统,通过分析学生的行为数据和学习成绩,对学生的综合素质进行评价和分析,并提供个性化的学习建议。
国外方面,美国等许多国家也在高校学生综合素质测评领域进行了相关研究。例如,斯坦福大学开发了一套基于机器学习和数据分析的学生综合素质测评系统,该系统通过对学生的学术成绩、社会参与和领导力等方面的数据进行综合分析,对学生进行综合评估,并提供个性化的培养方案。此外,哈佛大学还研发了一套基于人工智能的学生综合素质测评系统,该系统通过分析学生的学习行为和社交关系等多方面的数据,对学生的综合素质进行评价和分析,并提供个性化的学习建议。
总体来说,国内外对于高校学生综合素质测评系统的测评成绩统计与分析模块的研究主要集中在数据分析和个性化评价方面。这些系统通过分析学生的学习行为和社交关系等多方面的数据,对学生的综合素质进行评价和分析,并提供个性化的学习建议。但是,目前的研究主要集中在系统的设计和实现,对于如何更好地利用测评成绩统计与分析模块提高学生综合素质测评的实际应用还有待进一步探索。
尽管如此,国内外对于高校学生综合素质测评系统的测评成绩统计与分析模块的研究已经取得了一定的进展,为提高高校学生的综合素质测评提供了一定的参考和借鉴。随着人工智能和大数据技术的不断发展和应用,相信这方面的研究将会有更多的突破和创新。
(2)教育评价的演变趋势
传统评价:以前的教育评价主要以学科成绩为主,侧重于对学生学科知识的考核。这种评价方式忽略了学生的综合素质和个性发展,无法全面反映学生的潜力和特长。
综合素质评价:随着对综合素质重要性认识的提高,教育评价逐渐从单一的学科成绩向综合素质发展。测评成绩统计与分析模块在系统中加入对学生综合素质的评估,包括语言表达、团队协作、创新能力等,使评价更全面。
个性化评价:现代教育注重个性化发展,测评成绩统计与分析模块允许根据学生个体差异制定个性化评价方案。这有助于更好地满足不同学生的学习需求,推动个性化教学的实施。
社会反馈与透明度:现代社会对教育的关注度增加,家长和社会对学校教育的质量有更高的期望。测评成绩统计与分析模块的实施提高了教育评价的透明度,使得社会可以更全面地了解学校和学生的表现。
多元化评价体系:教育评价逐渐朝着多元化发展,不仅包括传统的考试成绩,还包括课外活动、社会实践等方面的评价。测评成绩统计与分析模块能够整合多样化的评价指标,形成更为完整的评价体系。
1.3论文结构安排
论文将分层次经行编排,除去论文摘要、目录、致谢、文献参考部分,正文部分还会对网站需求做出分析,以及阐述大体的设计和实现的功能,最后罗列部分调测记录,论文主要架构如下:
第1章 交代了项目的背景以及开发的实际意义。
第2章 对本系统的可行性、功能需求展开分析。
第3章 阐述了项目的总体设计。
第4章 阐明了高校学生综合素质测评系统详细功能的实现,主要根据技术性的功能模块功能实现。
第5章 罗列了部分系统调试与测试的记录。
2.1系统可行性分析
Java技术对于该基于大数据分析的房屋租赁推荐系统的设计和实施很是关键,基于springboot+vue架构的和MySQL数据库管理,对于前台的应用和后台的数据库管理都是至关重要的,要想有效应用该程序,就需要保持功能全面、易懂易简单使用的特性。构建数据库管理时,需要确保数据分析信息完全、数据分析信息稳定性好、数据分析信息稳定性较高的库。在早期,人们对Java的基本重要知识点就有理解和熟悉,对MySQL数据库发生过简要的掌握、熟悉,在早期对软件工程测试,以及UML语言等基础课程发生过大致的掌握和练习,经过对上述课程练习,就能够对上述课程有相应的信息系统开发、检验和判断。springboot+vue可以和MySQL结合起来研发一个高校学生综合素质测评系统设计与实现测评成绩统计及分析模块,一定是合理而且有效的。因此,其研发具有技术可行性。
此次项目设计的时候我参考了很多类似系统的成功案例,对它们的操作界面以及功能都进行了系统的分析,将众多案例结合在一起,突出以人为本简化操作,所以具有基本计算机知识的人都会操作本项目。因此,其研发具有操作可行性。
正因为本系统是在服务器的基础上开发的,系统开发成功以后,用户无需导航指导便可自己上手进行操作。系统一经开发测试后,在计算机移动客户端能上网的情况下,只需在浏览器里完成所有可用操作,也无需配置复杂的使用和运行环境,只需一个网址便可进入系统。因此,其研发具有运行可行性。
2.2系统需求分析
高校学生综合素质测评系统测评成绩统计及分析模块是为了让学校的使用者更加方便的进行管理学生相关联的一些信息,使用者查找管理的时候能够节省大量的时间和精力,有效减少不必要的查找时间。测评成绩统计及分析模块主要实现从学院、专业、班级、综测类别、学年学期等若干维度对综测信息展开统计分析等功能。系统在功能上划分为学生用户、班委用户、教师用户和管理员四大部分。
学生用户模块:
- 注册登录:学生用户账号密码由管理员添加,输入填管理员添加的账号和密码可以进行登录,可以使用系统功能,并可对个人信息和密码进行管理。
- 综测成绩管理:可查看所有综测成绩信息,进行查询操作,支持学生姓名、学年时间、学期时间、综测类别搜索,点击可查看详情(学生用户、学生姓名、学年时间、学期时间、综测类别、学校测评、专业测评、班级测评、平均分数),并可点击申诉操作,填写并提交申诉信息(申诉时间、申诉内容)。
- 班委评估管理:可查看自己的班委评估信息,进行查询操作,支持班委姓名、学生姓名搜索,点击可查看详情(班委用户、班委姓名、学生用户、学生姓名、素质评估、发展指导)。
- 教师评估管理:可查看自己的教师评估信息,进行查询操作,支持教师姓名、学生姓名搜索,点击可查看详情(教师用户、教师姓名、学生用户、学生姓名、素质评估、发展指导)。
- 成绩申诉管理:可查看自己的成绩申诉信息,进行增改删查操作,支持学生姓名、综测类别、审核状态搜索,点击可查看详情(学生用户、学生姓名、综测类别、申诉时间、申诉内容、审核状态、审核回复)。
班委用户模块:
- 注册登录:学生用户账号密码由管理员添加,输入填管理员添加的账号和密码可以进行登录,可以使用系统功能,并可对个人信息和密码进行管理。
- 综测成绩管理:可查看所有综测成绩信息,进行查询操作,支持学生姓名、学年时间、学期时间、综测类别搜索,点击可查看详情(学生用户、学生姓名、学年时间、学期时间、综测类别、学校测评、专业测评、班级测评、平均分数),并可点击评估操作,填写并提交评估信息(素质评估、发展指导。)
- 班委评估管理:可查看自己的班委评估信息,进行增改删查操作,支持班委姓名、学生姓名搜索,点击可查看详情(班委用户、班委姓名、学生用户、学生姓名、素质评估、发展指导)。
教师用户模块:
- 注册登录:学生用户账号密码由管理员添加,输入填管理员添加的账号和密码可以进行登录,可以使用系统功能,并可对个人信息和密码进行管理。
- 综测成绩管理:可查看所有综测成绩信息,进行查询操作,支持学生姓名、学年时间、学期时间、综测类别搜索,点击可查看详情(学生用户、学生姓名、学年时间、学期时间、综测类别、学校测评、专业测评、班级测评、平均分数),并可点击评估操作,填写并提交评估信息(素质评估、发展指导)。
- 教师评估管理:可查看自己的班委评估信息,进行增改删查操作,支持教师姓名、学生姓名搜索,点击可查看详情(教师用户、教师姓名、学生用户、学生姓名、素质评估、发展指导)。
管理员模块:
- 登录:管理员账号密码由系统生成,可使用账号密码可进行登录,使用系统功能,并可对个人信息和密码进行管理。
- 后台首页:可查看综测成绩统计数据分析图表。
- 系统用户:可对学生用户、班委用户、教师用户和管理员进行管控,包括进行增删改查操作,点击可查看详情。学生用户、班委用户和教师用户由管理员添加。
- 综测成绩管理:可查看所有综测成绩信息,进行增改删查操作,支持学生姓名、学年时间、学期时间、综测类别搜索,点击可查看详情(学生用户、学生姓名、学年时间、学期时间、综测类别、学校测评、专业测评、班级测评、平均分数),并可点击评估和申诉。
- 教师评估管理:可查看所有教师评估信息,进行增改删查操作,支持教师姓名、学生姓名搜索,点击可查看详情。
- 班委评估管理:可查看所有班委评估信息,进行增改删查操作,支持班委姓名、学生姓名搜索,点击可查看详情(班委用户、班委姓名、学生用户、学生姓名、素质评估、发展指导)。
- 成绩申诉管理:可查看所有成绩申诉信息,进行增改删查操作,支持学生姓名、综测类别、审核状态搜索,点击可查看详情。
- 班级信息管理:可查看所有班级信息,进行增改删查操作,支持班级名称搜索,点击可查看详情。
- 综测类别管理:可查看所有综测类别信息,进行增改删查操作,支持综测类别搜索,点击可查看详情。
- 权限管理:可对用户组的权限进行管理,进行增删改查操作,支持权限名、用户组、添加权限、修改权限、删除权限、查询权限搜索,可点击修改操作,修改用户组权限(添加、修改、删除、查询)。
高校学生综合素质测评系统的测评成绩统计及分析模块非功能性需求比如自助高校学生综合素质测评系统的安全性怎么样,可靠性怎么样,性能怎么样,可拓展性怎么样等。具体可以表示在如下3-1表格中:
表2.1 高校学生综合素质测评系统测评成绩统计及分析模块非功能需求表
| 安全性 | 主要指高校学生综合素质测评系统数据库的安装,数据库的使用和密码的设定必须合乎规范。 |
| 可靠性 | 可靠性是指高校学生综合素质测评系统能够安装用户的指示进行操作,经过测试,可靠性90%以上。 |
| 性能 | 性能是影响高校学生综合素质测评系统占据市场的必要条件,所以性能最好要佳才好。 |
| 可扩展性 | 比如数据库预留多个属性,比如接口的使用等确保了系统的非功能性需求。 |
| 易用性 | 用户只要跟着高校学生综合素质测评系统的页面展示内容进行操作,就可以了。 |
| 可维护性 | 高校学生综合素质测评系统开发的可维护性是非常重要的,经过测试,可维护性没有问题 |
2.3系统用例分析
中学生用户角色用例图如图2.1所示:

图2.1 学生用户角色用例图
班委用户角色用例图如图2.2所示:

图2.2 班委用户角色用例图
教师用户角色用例图如图2.3所示:

图2.3 教师用户角色用例图
管理员角色用例图如图2.4所示:

图2.4 管理员角色用例图
2.4 系统流程分析
高校学生综合素质测评系统开发时,首先进行需求分析,进而对系统进行总体的设计规划,设计系统功能模块,数据库的选择等,本系统的开发流程如下图所示。

图2.5系统开发流程图
2.4.2用户登录流程
为了保证系统的安全性,要使用本系统对系统信息进行管理,必须先登陆到系统中。如下图所示。

图2.6 登录流程图
2.4.3添加信息流程
用户可以对自己权限内的信息进行添加,输入信息后,系统会自行验证输入的信息和数据,若信息正确,会将其添加到数据库内,若信息有误,则会提示重新输入信息,添加信息流程如下图所示。

图2.7 添加信息流程图
2.4.4修改信息流程
用户可以对自己权限内的信息进行修改,首先进入修改信息界面,输入修改信息数据,系统进行数据的判断验证,修改信息合法则修改成功,信息更新至数据库,信息不合法则修改失败,重新输入。修改信息流程图如图2-7所示。

图2-7 修改信息流程图
2.4.5删除信息流程
对要删除的信息进行选中后,点击删除按钮,系统会询问是否确定,若点击确定,则系统会删除掉选中的信息,并在数据库内对信息进行删除,删除信息流程图如图2-9所示。

图2-8 删除信息流程图
在分析了项目开发的背景、意义以及其开发的可行性后,接下来就是探讨项目的功能划分,以及具体实现的时候对项目数据库各种表的设计,在本章会做一个系统的介绍。
3.1系统功能模块设计
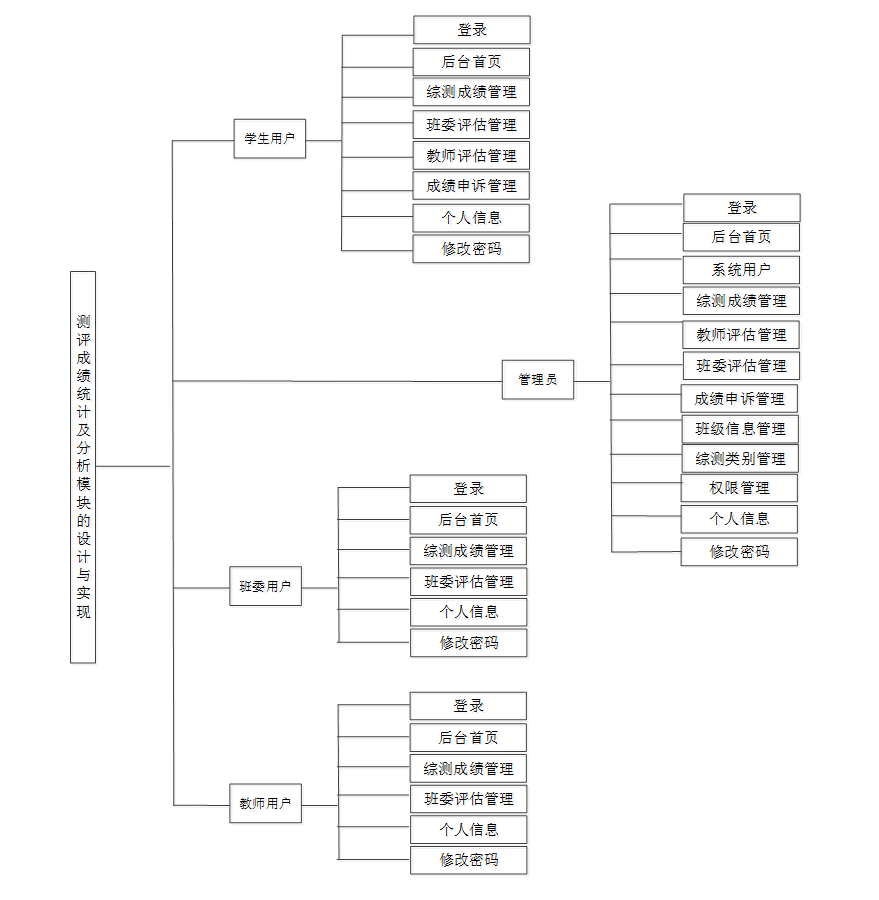
系功能模块的设计就是把系统具体要实现哪些功能,功能如何划分做一个系统的架构,以模块图的方式展示出来,方便我们进行功能得罗列以及涉及。在系统的功能方面,项目分成了管理员+教师+学生三个模块,每个模块登录进去对应相应的功能,具体的功能模块图如图3.1所示。
图3.1 系统功能模块图
3.2数据库设计
数据库的设计承载者系统的各种数据,在一个系统中各种数据都需要一个专门的容器,数据库就是这个容器,在建立数据库的时候,主要是数据库模型的设计以及各个数据库表的设计两部分。
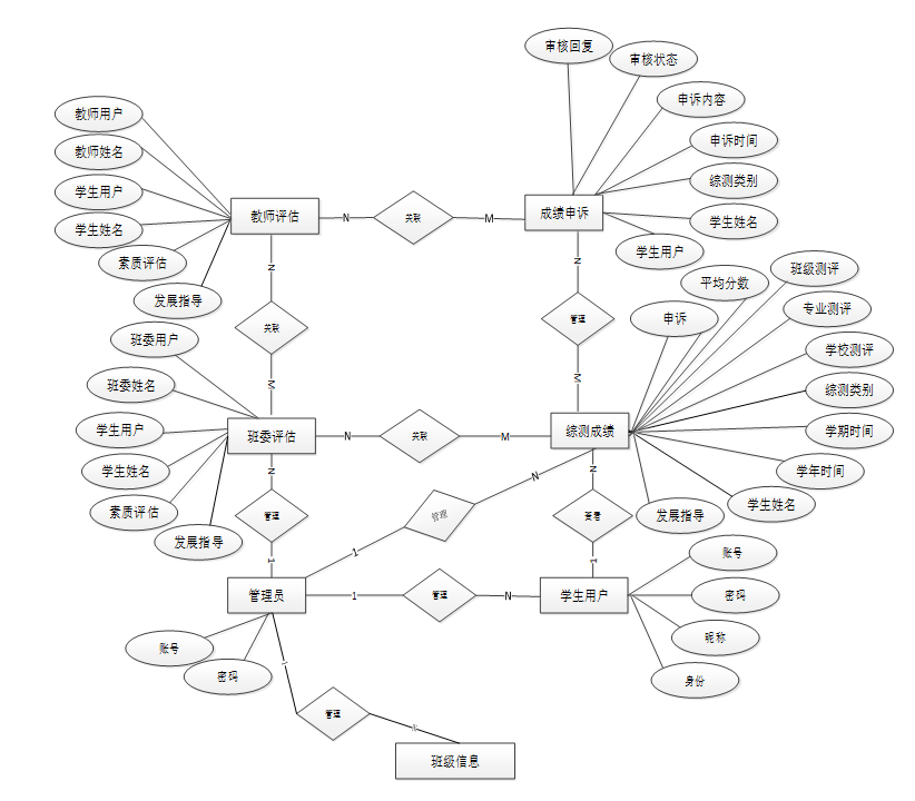
下面是整个高校学生综合素质测评系统中主要的数据库表总E-R实体关系图。
图3.2 总E-R关系图
通过前面E-R关系图可以看到项目需要创建很多个数据表。以下是项目中的主要数据库表的关系模型:
表access_token (登陆访问时长)
| 编号 | 名称 | 数据类型 | 长度 | 小数位 | 允许空值 | 主键 | 默认值 | 说明 |
| 1 | token_id | int | 10 | 0 | N | Y | 临时访问牌ID | |
| 2 | token | varchar | 64 | 0 | Y | N | 临时访问牌 | |
| 3 | info | text | 65535 | 0 | Y | N | ||
| 4 | maxage | int | 10 | 0 | N | N | 2 | 最大寿命:默认2小时 |
| 5 | create_time | timestamp | 19 | 0 | N | N | CURRENT_TIMESTAMP | 创建时间: |
| 6 | update_time | timestamp | 19 | 0 | N | N | CURRENT_TIMESTAMP | 更新时间: |
| 7 | user_id | int | 10 | 0 | N | N | 0 | 用户编号: |
| 编号 | 名称 | 数据类型 | 长度 | 小数位 | 允许空值 | 主键 | 默认值 | 说明 |
| 1 | auth_id | int | 10 | 0 | N | Y | 授权ID: | |
| 2 | user_group | varchar | 64 | 0 | Y | N | 用户组: | |
| 3 | mod_name | varchar | 64 | 0 | Y | N | 模块名: | |
| 4 | table_name | varchar | 64 | 0 | Y | N | 表名: | |
| 5 | page_title | varchar | 255 | 0 | Y | N | 页面标题: | |
| 6 | path | varchar | 255 | 0 | Y | N | 路由路径: | |
| 7 | position | varchar | 32 | 0 | Y | N | 位置: | |
| 8 | mode | varchar | 32 | 0 | N | N | _blank | 跳转方式: |
| 9 | add | tinyint | 3 | 0 | N | N | 1 | 是否可增加: |
| 10 | del | tinyint | 3 | 0 | N | N | 1 | 是否可删除: |
| 11 | set | tinyint | 3 | 0 | N | N | 1 | 是否可修改: |
| 12 | get | tinyint | 3 | 0 | N | N | 1 | 是否可查看: |
| 13 | field_add | text | 65535 | 0 | Y | N | 添加字段: | |
| 14 | field_set | text | 65535 | 0 | Y | N | 修改字段: | |
| 15 | field_get | text | 65535 | 0 | Y | N | 查询字段: | |
| 16 | table_nav_name | varchar | 500 | 0 | Y | N | 跨表导航名称: | |
| 17 | table_nav | varchar | 500 | 0 | Y | N | 跨表导航: | |
| 18 | option | text | 65535 | 0 | Y | N | 配置: | |
| 19 | create_time | timestamp | 19 | 0 | N | N | CURRENT_TIMESTAMP | 创建时间: |
| 20 | update_time | timestamp | 19 | 0 | N | N | CURRENT_TIMESTAMP | 更新时间: |
表class_committee_evaluation (班委评估)
| 编号 | 名称 | 数据类型 | 长度 | 小数位 | 允许空值 | 主键 | 默认值 | 说明 |
| 1 | class_committee_evaluation_id | int | 10 | 0 | N | Y | 班委评估ID | |
| 2 | class_committee_users | int | 10 | 0 | Y | N | 0 | 班委用户 |
| 3 | name_of_class_committee_member | varchar | 64 | 0 | Y | N | 班委姓名 | |
| 4 | student_users | int | 10 | 0 | Y | N | 0 | 学生用户 |
| 5 | student_name | varchar | 64 | 0 | Y | N | 学生姓名 | |
| 6 | quality_assessment | text | 65535 | 0 | Y | N | 素质评估 | |
| 7 | development_guidance | text | 65535 | 0 | Y | N | 发展指导 | |
| 8 | create_time | datetime | 19 | 0 | N | N | CURRENT_TIMESTAMP | 创建时间 |
| 9 | update_time | timestamp | 19 | 0 | N | N | CURRENT_TIMESTAMP | 更新时间 |
| 编号 | 名称 | 数据类型 | 长度 | 小数位 | 允许空值 | 主键 | 默认值 | 说明 |
| 1 | class_committee_users_id | int | 10 | 0 | N | Y | 班委用户ID | |
| 2 | name_of_class_committee_member | varchar | 64 | 0 | Y | N | 班委姓名 | |
| 3 | contact_information | varchar | 64 | 0 | Y | N | 联系方式 | |
| 4 | examine_state | varchar | 16 | 0 | N | N | 已通过 | 审核状态 |
| 5 | user_id | int | 10 | 0 | N | N | 0 | 用户ID |
| 6 | create_time | datetime | 19 | 0 | N | N | CURRENT_TIMESTAMP | 创建时间 |
| 7 | update_time | timestamp | 19 | 0 | N | N | CURRENT_TIMESTAMP | 更新时间 |
| 编号 | 名称 | 数据类型 | 长度 | 小数位 | 允许空值 | 主键 | 默认值 | 说明 |
| 1 | class_information_id | int | 10 | 0 | N | Y | 班级信息ID | |
| 2 | class_name | varchar | 64 | 0 | Y | N | 班级名称 | |
| 3 | create_time | datetime | 19 | 0 | N | N | CURRENT_TIMESTAMP | 创建时间 |
| 4 | update_time | timestamp | 19 | 0 | N | N | CURRENT_TIMESTAMP | 更新时间 |
表comprehensive_testing_category (综测类别)
| 编号 | 名称 | 数据类型 | 长度 | 小数位 | 允许空值 | 主键 | 默认值 | 说明 |
| 1 | comprehensive_testing_category_id | int | 10 | 0 | N | Y | 综测类别ID | |
| 2 | comprehensive_testing_category | varchar | 64 | 0 | Y | N | 综测类别 | |
| 3 | create_time | datetime | 19 | 0 | N | N | CURRENT_TIMESTAMP | 创建时间 |
| 4 | update_time | timestamp | 19 | 0 | N | N | CURRENT_TIMESTAMP | 更新时间 |
表comprehensive_test_scores (综测成绩)
| 编号 | 名称 | 数据类型 | 长度 | 小数位 | 允许空值 | 主键 | 默认值 | 说明 |
| 1 | comprehensive_test_scores_id | int | 10 | 0 | N | Y | 综测成绩ID | |
| 2 | student_users | int | 10 | 0 | Y | N | 0 | 学生用户 |
| 3 | student_name | varchar | 64 | 0 | Y | N | 学生姓名 | |
| 4 | academic_year_time | varchar | 64 | 0 | Y | N | 学年时间 | |
| 5 | semester_time | varchar | 64 | 0 | Y | N | 学期时间 | |
| 6 | comprehensive_testing_category | varchar | 64 | 0 | Y | N | 综测类别 | |
| 7 | school_evaluation | int | 10 | 0 | Y | N | 0 | 学校测评 |
| 8 | professional_evaluation | int | 10 | 0 | Y | N | 0 | 专业测评 |
| 9 | class_evaluation | int | 10 | 0 | Y | N | 0 | 班级测评 |
| 10 | average_score | int | 10 | 0 | Y | N | 0 | 平均分数 |
| 11 | create_time | datetime | 19 | 0 | N | N | CURRENT_TIMESTAMP | 创建时间 |
| 12 | update_time | timestamp | 19 | 0 | N | N | CURRENT_TIMESTAMP | 更新时间 |
| 编号 | 名称 | 数据类型 | 长度 | 小数位 | 允许空值 | 主键 | 默认值 | 说明 |
| 1 | grade_appeal_id | int | 10 | 0 | N | Y | 成绩申诉ID | |
| 2 | student_users | int | 10 | 0 | Y | N | 0 | 学生用户 |
| 3 | student_name | varchar | 64 | 0 | Y | N | 学生姓名 | |
| 4 | comprehensive_testing_category | varchar | 64 | 0 | Y | N | 综测类别 | |
| 5 | appeal_time | datetime | 19 | 0 | Y | N | 申诉时间 | |
| 6 | appeal_content | text | 65535 | 0 | Y | N | 申诉内容 | |
| 7 | examine_state | varchar | 16 | 0 | N | N | 未审核 | 审核状态 |
| 8 | examine_reply | varchar | 16 | 0 | Y | N | 审核回复 | |
| 9 | create_time | datetime | 19 | 0 | N | N | CURRENT_TIMESTAMP | 创建时间 |
| 10 | update_time | timestamp | 19 | 0 | N | N | CURRENT_TIMESTAMP | 更新时间 |
| 编号 | 名称 | 数据类型 | 长度 | 小数位 | 允许空值 | 主键 | 默认值 | 说明 |
| 1 | hits_id | int | 10 | 0 | N | Y | 点赞ID: | |
| 2 | user_id | int | 10 | 0 | N | N | 0 | 点赞人: |
| 3 | create_time | timestamp | 19 | 0 | N | N | CURRENT_TIMESTAMP | 创建时间: |
| 4 | update_time | timestamp | 19 | 0 | N | N | CURRENT_TIMESTAMP | 更新时间: |
| 5 | source_table | varchar | 255 | 0 | Y | N | 来源表: | |
| 6 | source_field | varchar | 255 | 0 | Y | N | 来源字段: | |
| 7 | source_id | int | 10 | 0 | N | N | 0 | 来源ID: |
| 编号 | 名称 | 数据类型 | 长度 | 小数位 | 允许空值 | 主键 | 默认值 | 说明 |
| 1 | student_users_id | int | 10 | 0 | N | Y | 学生用户ID | |
| 2 | student_name | varchar | 64 | 0 | Y | N | 学生姓名 | |
| 3 | contact_information | varchar | 64 | 0 | Y | N | 联系方式 | |
| 4 | class_name | varchar | 64 | 0 | Y | N | 班级名称 | |
| 5 | examine_state | varchar | 16 | 0 | N | N | 已通过 | 审核状态 |
| 6 | user_id | int | 10 | 0 | N | N | 0 | 用户ID |
| 7 | create_time | datetime | 19 | 0 | N | N | CURRENT_TIMESTAMP | 创建时间 |
| 8 | update_time | timestamp | 19 | 0 | N | N | CURRENT_TIMESTAMP | 更新时间 |
| 编号 | 名称 | 数据类型 | 长度 | 小数位 | 允许空值 | 主键 | 默认值 | 说明 |
| 1 | teacher_evaluation_id | int | 10 | 0 | N | Y | 教师评估ID | |
| 2 | teacher_users | int | 10 | 0 | Y | N | 0 | 教师用户 |
| 3 | teachers_name | varchar | 64 | 0 | Y | N | 教师姓名 | |
| 4 | student_users | int | 10 | 0 | Y | N | 0 | 学生用户 |
| 5 | student_name | varchar | 64 | 0 | Y | N | 学生姓名 | |
| 6 | quality_assessment | text | 65535 | 0 | Y | N | 素质评估 | |
| 7 | development_guidance | text | 65535 | 0 | Y | N | 发展指导 | |
| 8 | create_time | datetime | 19 | 0 | N | N | CURRENT_TIMESTAMP | 创建时间 |
| 9 | update_time | timestamp | 19 | 0 | N | N | CURRENT_TIMESTAMP | 更新时间 |
| 编号 | 名称 | 数据类型 | 长度 | 小数位 | 允许空值 | 主键 | 默认值 | 说明 |
| 1 | teacher_users_id | int | 10 | 0 | N | Y | 教师用户ID | |
| 2 | teachers_name | varchar | 64 | 0 | Y | N | 教师姓名 | |
| 3 | contact_number | varchar | 64 | 0 | Y | N | 联系电话 | |
| 4 | examine_state | varchar | 16 | 0 | N | N | 已通过 | 审核状态 |
| 5 | user_id | int | 10 | 0 | N | N | 0 | 用户ID |
| 6 | create_time | datetime | 19 | 0 | N | N | CURRENT_TIMESTAMP | 创建时间 |
| 7 | update_time | timestamp | 19 | 0 | N | N | CURRENT_TIMESTAMP | 更新时间 |
| 编号 | 名称 | 数据类型 | 长度 | 小数位 | 允许空值 | 主键 | 默认值 | 说明 |
| 1 | upload_id | int | 10 | 0 | N | Y | 上传ID | |
| 2 | name | varchar | 64 | 0 | Y | N | 文件名 | |
| 3 | path | varchar | 255 | 0 | Y | N | 访问路径 | |
| 4 | file | varchar | 255 | 0 | Y | N | 文件路径 | |
| 5 | display | varchar | 255 | 0 | Y | N | 显示顺序 | |
| 6 | father_id | int | 10 | 0 | Y | N | 0 | 父级ID |
| 7 | dir | varchar | 255 | 0 | Y | N | 文件夹 | |
| 8 | type | varchar | 32 | 0 | Y | N | 文件类型 |
| 编号 | 名称 | 数据类型 | 长度 | 小数位 | 允许空值 | 主键 | 默认值 | 说明 |
| 1 | user_id | mediumint | 8 | 0 | N | Y | 用户ID:[0,8388607]用户获取其他与用户相关的数据 | |
| 2 | state | smallint | 5 | 0 | N | N | 1 | 账户状态:[0,10](1可用|2异常|3已冻结|4已注销) |
| 3 | user_group | varchar | 32 | 0 | Y | N | 所在用户组:[0,32767]决定用户身份和权限 | |
| 4 | login_time | timestamp | 19 | 0 | N | N | CURRENT_TIMESTAMP | 上次登录时间: |
| 5 | phone | varchar | 11 | 0 | Y | N | 手机号码:[0,11]用户的手机号码,用于找回密码时或登录时 | |
| 6 | phone_state | smallint | 5 | 0 | N | N | 0 | 手机认证:[0,1](0未认证|1审核中|2已认证) |
| 7 | username | varchar | 16 | 0 | N | N | 用户名:[0,16]用户登录时所用的账户名称 | |
| 8 | nickname | varchar | 16 | 0 | Y | N | 昵称:[0,16] | |
| 9 | password | varchar | 64 | 0 | N | N | 密码:[0,32]用户登录所需的密码,由6-16位数字或英文组成 | |
| 10 | | varchar | 64 | 0 | Y | N | 邮箱:[0,64]用户的邮箱,用于找回密码时或登录时 | |
| 11 | email_state | smallint | 5 | 0 | N | N | 0 | 邮箱认证:[0,1](0未认证|1审核中|2已认证) |
| 12 | avatar | varchar | 255 | 0 | Y | N | 头像地址:[0,255] | |
| 13 | open_id | varchar | 255 | 0 | Y | N | 针对获取用户信息字段 | |
| 14 | create_time | timestamp | 19 | 0 | N | N | CURRENT_TIMESTAMP | 创建时间: |
| 15 | vip_level | varchar | 255 | 0 | Y | N | 会员等级 | |
| 16 | vip_discount | double | 11 | 2 | Y | N | 0.00 | 会员折扣 |
| 编号 | 名称 | 数据类型 | 长度 | 小数位 | 允许空值 | 主键 | 默认值 | 说明 |
| 1 | user_chat_friend_id | int | 10 | 0 | N | Y | id | |
| 2 | user_id | int | 10 | 0 | N | N | 用户id | |
| 3 | friend_user_id | int | 10 | 0 | N | N | 用户好友id | |
| 4 | friend_user_name | varchar | 255 | 0 | Y | N | 好友名称 | |
| 5 | create_time | timestamp | 19 | 0 | N | N | CURRENT_TIMESTAMP | |
| 6 | update_time | timestamp | 19 | 0 | N | N | CURRENT_TIMESTAMP |
| 编号 | 名称 | 数据类型 | 长度 | 小数位 | 允许空值 | 主键 | 默认值 | 说明 |
| 1 | user_chat_group_id | int | 10 | 0 | N | Y | id | |
| 2 | group_id | int | 10 | 0 | Y | N | 群聊id | |
| 3 | group_name | varchar | 255 | 0 | Y | N | 群聊名称 | |
| 4 | user_id | int | 10 | 0 | Y | N | 用户id | |
| 5 | create_time | timestamp | 19 | 0 | N | N | CURRENT_TIMESTAMP | |
| 6 | update_time | timestamp | 19 | 0 | N | N | CURRENT_TIMESTAMP |
| 编号 | 名称 | 数据类型 | 长度 | 小数位 | 允许空值 | 主键 | 默认值 | 说明 |
| 1 | user_chat_read_id | varchar | 255 | 0 | N | Y | id | |
| 2 | user_id | int | 10 | 0 | Y | N | 接收人id | |
| 3 | send_user_id | int | 10 | 0 | Y | N | 发送人id | |
| 4 | group_id | int | 10 | 0 | Y | N | 群聊id | |
| 5 | type | int | 10 | 0 | Y | N | 类型1-点对点消息,2-群聊消息 | |
| 6 | create_time | timestamp | 19 | 0 | Y | N | CURRENT_TIMESTAMP | 时间 |
| 7 | message | text | 65535 | 0 | Y | N | 消息 |
| 编号 | 名称 | 数据类型 | 长度 | 小数位 | 允许空值 | 主键 | 默认值 | 说明 |
| 1 | group_id | mediumint | 8 | 0 | N | Y | 用户组ID:[0,8388607] | |
| 2 | display | smallint | 5 | 0 | N | N | 100 | 显示顺序:[0,1000] |
| 3 | name | varchar | 16 | 0 | N | N | 名称:[0,16] | |
| 4 | description | varchar | 255 | 0 | Y | N | 描述:[0,255]描述该用户组的特点或权限范围 | |
| 5 | source_table | varchar | 255 | 0 | Y | N | 来源表: | |
| 6 | source_field | varchar | 255 | 0 | Y | N | 来源字段: | |
| 7 | source_id | int | 10 | 0 | N | N | 0 | 来源ID: |
| 8 | register | smallint | 5 | 0 | Y | N | 0 | 注册位置: |
| 9 | create_time | timestamp | 19 | 0 | N | N | CURRENT_TIMESTAMP | 创建时间: |
| 10 | update_time | timestamp | 19 | 0 | N | N | CURRENT_TIMESTAMP | 更新时间: |
4.1登录功能模块的实现
学生用户、班委用户和教师用户账号密码等信息由管理员添加。管理员和用户在登录界面输入账号+密码,点击“登录”按钮,系统在用户数据库表中会对管理员、教师用户和学生用户的账号进行匹配,账号+密码正确的话,就会登录到系统中各个用户的主管理界面,否则提示对应的信息,返回到登录的界面,其界面展示如下图所示。
图4.1 登录界面图
4.2学生用户功能模块的实现
可查看所有综测成绩信息,进行查询操作,支持学生姓名、学年时间、学期时间、综测类别搜索,点击可查看详情(学生用户、学生姓名、学年时间、学期时间、综测类别、学校测评、专业测评、班级测评、平均分数),并可点击申诉操作,填写并提交申诉信息(申诉时间、申诉内容)。界面如下图所示。
图4.2 综测成绩管理模块界面图
可查看自己的教师评估信息,进行查询操作,支持教师姓名、学生姓名搜索,点击可查看详情(教师用户、教师姓名、学生用户、学生姓名、素质评估、发展指导。界面如下图所示。
图4.3 教师评估管理界面图
可查看自己的班委评估信息,进行查询操作,支持班委姓名、学生姓名搜索,点击可查看详情(班委用户、班委姓名、学生用户、学生姓名、素质评估、发展指导)。界面如下图所示。
图4.4 班委评估管理详情界面图
点击“成绩申诉管理”这个按钮可以查看到自己个人首页、选课信息、课程分数、入住信息、教师评估管理等信息,并进行报修申请。界面如下图所示。
图4.5 成绩申诉管理界面图
4.3班委用户功能模块
可查看所有综测成绩信息,进行查询操作,支持学生姓名、学年时间、学期时间、综测类别搜索,点击可查看详情(学生用户、学生姓名、学年时间、学期时间、综测类别、学校测评、专业测评、班级测评、平均分数),并可点击评估操作,填写并提交评估信息(素质评估、发展指导)。界面如下图所示。
图4.6 综测成绩管理界面图
点击“班委评估管理管理”这个菜单,可以查看到自己的班委评估管理,支持通过课程名称对班委评估管理进行查询,如果想要了解某一课程的详细信息,点击后面的“详情”会进入详情界面。界面如下图所示。
图4.7 班委评估管理界面图
4.4教师用户功能模块
可查看所有综测成绩信息,进行查询操作,支持学生姓名、学年时间、学期时间、综测类别搜索,点击可查看详情(学生用户、学生姓名、学年时间、学期时间、综测类别、学校测评、专业测评、班级测评、平均分数),并可点击评估操作,填写并提交评估信息(素质评估、发展指导)。界面如下图所示。
图4.8 综测成绩管理评估界面图
可查看自己的班委评估信息,进行增改删查操作,支持教师姓名、学生姓名搜索,点击可查看详情(教师用户、教师姓名、学生用户、学生姓名、素质评估、发展指导)。界面如下图所示。
图4.9 教师评估管理界面图
4.5管理员功能模块
可查看综测成绩统计数据分析图表界面如下图所示。
图4.10 后台首页界面图
可对学生用户、班委用户、教师用户和管理员进行管控,包括进行增删改查操作,点击可查看详情。学生用户、班委用户和教师用户账号密码等信息由管理员添加。界面如下图所示。
图4.11 系统用户界面图
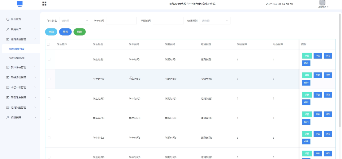
可查看所有综测成绩信息,进行增改删查操作,支持学生姓名、学年时间、学期时间、综测类别搜索,点击可查看详情(学生用户、学生姓名、学年时间、学期时间、综测类别、学校测评、专业测评、班级测评、平均分数),并可点击评估和申诉。界面如下图所示。
图4.12 综测成绩管理界面图
可查看所有成绩申诉信息,进行增改删查操作,支持学生姓名、综测类别、审核状态搜索,点击可查看详情。界面如下图所示。
图4.13 成绩申诉管理界面图
可查看所有班级信息,进行增改删查操作,支持班级名称搜索,点击可查看详情。界面如下图所示。
图4.14 班级信息管理界面图
5.1测试的目的
通过前面章节的介绍,我们可以看到本高校学生综合素质测评系统已经完成了,但是能不能投入使用还是未知,因为在每个项目正式使用之前必须对开发的项目进行测试,如果不进行测试一旦投入使用可能会出现很多未可知的问题,比如使用人数太多导致系统瘫痪,比如某一功能存在bug信息填写错误等等,这些错误将给使用者带来很多的困扰,甚至造成更大的损失,因此测试是项目投入使用的最后一步,为用户提供一个运行顺畅、完美的项目也就是我们进行最后测试的目的。
5.2系统测试用例
(1)登录测试
登录测试用例如下表所示。
表6-1 登录测试用例
| 测试用例编号 | YL_01 | |
| 测试用例名称 | 系统使用者登录 | |
| 测试用例描述 | 登录者输入用户名、密码和验证码 | |
| 系统入口 | 浏览器 | |
| 步骤 | 预期结果 | 实际结果 |
| 输入正确的用户名、密码和验证码 | 提示“登录成功”,并进入系统 | 预期结果 |
| 输入错误的用户名、密码和验证码 | 提示“登录失败”,并返回登录界面 | 预期结果 |
| 不输入用户名、密码和验证码 | 提示“请输入完整” | 预期结果 |
注册测试用例如下表所示。
表6-2 注册测试用例
| 测试用例编号 | YL_02 | |
| 测试用例名称 | 系统使用者注册账号 | |
| 测试用例描述 | 使用者输入用户名、密码以及个人信息进行账号注册 | |
| 系统入口 | 浏览器 | |
| 步骤 | 预期结果 | 实际结果 |
| 输入系统不存在的用户名、密码和个人信息 | 提示“注册成功” | 预期结果 |
| 输入系统已存在的用户名 | 提示“注册失败”,并返回注册界面 | 预期结果 |
| 不输入用户名、密码和个人信息 | 提示“请输入完整” | 预期结果 |
添加综测成绩测试用例如下表所示。
表6-3 添加综测成绩测试用例
| 测试用例编号 | YL_04 | |
| 测试用例名称 | 系统使用者进行添加综测成绩 | |
| 测试用例描述 | 使用者输入综测成绩标题、内容等班委评估 | |
| 系统入口 | 浏览器 | |
| 步骤 | 预期结果 | 实际结果 |
| 输入完整的综测成绩标题和内容 | 提示“添加成功”,并进入系统 | 预期结果 |
| 不输入的综测成绩标题和内容 | 提示“请输入完整” | 预期结果 |
(4)添加班委评估测试
添加班委评估测试用例如下表所示。
表6-4 添加班委评估测试用例
| 测试用例编号 | YL_04 | |
| 测试用例名称 | 系统使用者进行添加班委评估 | |
| 测试用例描述 | 使用者输入班委评估标题、内容等班委评估 | |
| 系统入口 | 浏览器 | |
| 步骤 | 预期结果 | 实际结果 |
| 输入完整的班委评估标题和内容 | 提示“添加成功”,并进入系统 | 预期结果 |
| 不输入的班委评估标题和内容 | 提示“请输入完整” | 预期结果 |
5.3系统测试结果
通过编写高校学生综合素质测评系统的测试用例已经检测完毕用户的用户登录、注册、添加综测成绩测试、添加班委评估等测试,在对以上功能得测试过程中,发现了系统中的很多漏送并进行了完善,经过多人在线进行测试,系统完全可以正常运行,当然在后期的维护中系统将不断完善。
在开发本高校学生综合素质测评系统之前我胸有成竹,觉得很简单,但在实际的开发中我发现了自身的很多问题,许多编程思想和方法都还没有掌握牢靠,通过开发这个高校学生综合素质测评系统我成长了很多,懂得了做什么事情都要脚踏实地,不能眼高手低,在本次高校学生综合素质测评系统的测评成绩统计及分析模块的设计与实现我中逐渐掌握逐渐熟悉的技术。
本测评成绩统计及分析模块的开发中我还学会了很多,例如良好的编程思想和完善的规划思想。在着手编程之前需要罗列出程序框架的大概,脑海中构建出程序的主题框架。做好这一步我们才能胸有成竹地进行开发项目。当设计框架了然于心之后,需要思考本次编程所需的主要知识点和技术点,并充分学习。如此一来项目的开发才能循序渐进、如丝般顺滑,长此以往就能养成良好的开发习惯。一个程序好不好还要看出的bug多不多,如果在项目完成前做好bug的查验与预防可能发生的事故才能保证程序的稳定长久性运行。如果项目在完工后出现各种问题自己,那么在进入社会后,不仅会给公司团队带来麻烦和增加不必要的工作,还会导致客户流失,公司对自己的评价下降。
在本次项目中我也暴露了诸多问题。对于springboot+vue的编程知识有所欠缺,环境配置和算法上出现诸多问题,时常导致项目运行出错,或者目标的实现有问题。或者实现想法时算法未优化,使得代码冗长,程序运行不顺畅。
[1]马绍阳,王伟东,韩斌倩等.基于Spring Boot+Vue的智能远程医疗平台的设计与实现[J].网络安全技术与应用,2024,(01):55-57.
[2]武际斌,段良华,金永亮.基于Vue+SpringBoot的课程思政素材库的设计与实现[C]//百色学院马克思主义学院.2023年思想政治教育论坛论文集.山东信息职业技术学院;,2023:3.DOI:10.26914/c.cnkihy.2023.087218.
[3]陆宝萍.高校学生综合素质评价体系的构建方法研究[J].教育教学论坛,2023,(32):158-161.
[4]肖伟华,宫佳,杨思思.新时代高校学生综合素质评价的最新进展、实践难点与深化路径[J].大学,2023,(10):96-99.
[5]胡俊敏.高校学生综合素质测评多维度分析系统的设计与实现[J].黑河学院学报,2023,14(02):63-65.
[6]孙昕祥,邱康文,赵绍利等.民办本科高校学生综合素质评价体系的构建——基于模糊综合评价法角度[J].才智,2022,(34):159-162.
[7]杜正聪,张炜,叶俊莉等.新时代民族地区高校学生综合素质教育的实施路径——以西昌学院为例[J].西昌学院学报(社会科学版),2022,34(03):95-99.DOI:10.16104/j.issn.1673-1883.2022.03.017.
[8]杜瑛,刘冬杰.基于Spring Boot+Vue的场地预约管理系统的设计[J].电脑知识与技术,2022,18(23):31-32+35.DOI:10.14004/j.cnki.ckt.2022.1593.
[9]肖程鸣,曾志颖.基于Spring Boot和Vue的红色智慧旅游平台设计与实现[J].软件,2022,43(07):30-33+38.
[10]秦秋生.基于层次分析法的高校学生综合素质评价[J].学园,2021,14(35):62-65.
[11]王瑾,吕太之.基于Spring Boot+ Vue的学生评奖评优系统的设计与实现[J].电脑与电信,2021,(10):52-55.DOI:10.15966/j.cnki.dnydx.2021.10.013.
[12]付雷函.高校学生综合素质培养浅析[C]//新课程研究杂志社.《新课改教育理论探究》第四辑.四川大学锦城学院;,2021:2.DOI:10.26914/c.cnkihy.2021.035572.
[13]陶琳.基于Spring Boot和Vue框架的高校实验室耗材管理系统的分析与设计[J].电脑知识与技术,2021,17(13):83-85.DOI:10.14004/j.cnki.ckt.2021.1356.
[14]董姜颖.基于综合素质评价的高校学生管理体系研究[J].高校辅导员,2021,(01):67-71.
[15]颜丽,夏旭晨,刘福宇.高校学生综合素质测评系统的设计与实现——以萍乡学院为例[J].萍乡学院学报,2020,37(06):88-92.
[16]田海晴.基于SpringBoot和Vue框架的共享运营管理平台的设计与实现[D].山东大学,2020.DOI:10.27272/d.cnki.gshdu.2020.004528.
[17]李文全,徐素萍.高校学生综合素质测评系统的设计与实现[J].计算机时代,2018,(09):37-40+44.DOI:10.16644/j.cnki.cn33-1094/tp.2018.09.012.
[18]陈吉鄂,姚伟航.浅谈高校学生综合测评工作的现状和问题[J].漯河职业技术学院学报,2018,17(01):99-101.
[19]刘志勇,元佳茜.基于高校学生综合素质测评数据预测职业发展方向的案例研究[J].计算机与现代化,2017,(11):116-121.
[20]颜怀超.眉山职业技术学院成绩分析系统的设计与实现[D].电子科技大学,2012.
致 谢
这篇文章的完成经历了多个日日夜夜的努力,终于在今天得以完成。这篇文章的创作过程实为不易,但在老师和同学的辛勤帮助下顺利度过。让我在设计过程中举步维艰时,非常感谢我的导师不厌其烦地帮助我解决问题,给予了我许多指导意见。也感谢所有为我授业解惑的老师!
另外,本文的完成也参考借鉴了许多国内外在SSM技术上的著作,如果没有著作原作的辛勤付出和科研成果,我也很难完成本论文。感谢在本论文中关联到的学者们!也感谢Google等公司,感谢他们强大的搜索引擎,让我的资料查阅省事简单。
感谢之余也还有几句话要说,虽大学学习四年,怎奈何本人才疏学浅,本文的完成已为尽力,但文中不免有些不当和错误之处,诚挚真切地请求各位老师对本文的批评改正,感谢百忙之中费心审阅我论文的老师。
免费领取项目源码,请关注❥点赞收藏并私信博主,谢谢
免费领取项目源码,请关注❥点赞收藏并私信博主,谢谢
87

被折叠的 条评论
为什么被折叠?



