创作内容不易,学习的朋友麻烦关注下博主,后面学习不迷路。有不会的问题也可以论坛咨询博主,博主也会及时回复。
博主也创建了一个it知识共享互助群,有兴趣的小伙伴也可以加我微信,博主给你拉进群(xiaotiancaio180)
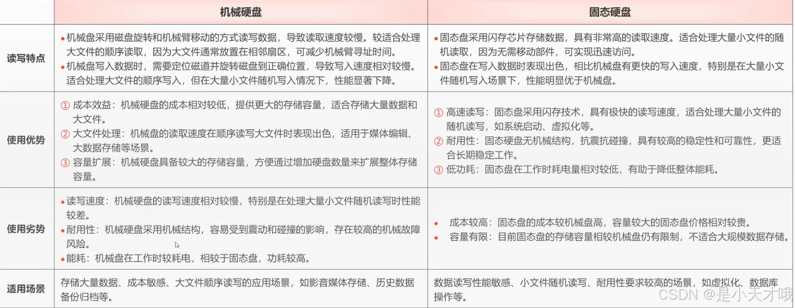
1.硬件介质和接口
机械盘和固态盘

硬件接口:
IDE接口:

SCSI接口:

SATA接口:

SAS接口:

PCIe接口:

接口优点:

2.存储类型

DAS:

SAN(存储本身没有文件系统):


NAS(存储本身有文件系统):
CIFS = SAMBA

3.集中式存储和分布式存储


4.块存储


5.iSCSI协议

6.文件存储-定义与使用方式


7.对象存储

定义与使用

总结

我们今天的内容到这就结束了,今天的内容到这里就结束了,如果有啥不会的朋友记得论坛里面提问哈~
如果朋友你感觉文章的内容对你有帮助,可以点赞,关注文章和专栏以及关注我哈,嘿嘿嘿我会定期更新文章的,谢谢朋友你的支持哈

1491

被折叠的 条评论
为什么被折叠?



