摘要
随着大数据技术的快速发展,大学生心理健康问题日益受到关注。当前心理健康分析主要依赖人工统计和问卷调查,效率低且准确性不足,难以实现动态监测和精准预测。
系统采用Vue构建前端界面,SpringBoot搭建后端服务,MySQL存储数据。系统面向辅导员、教师和管理员三类用户,提供数据可视化大屏、心理数据管理、心理预测分析、公告资讯查看和个人信息维护等功能。辅导员和教师可查看心理数据并进行预测分析,管理员负责用户管理、数据导入导出及系统维护。系统通过大数据技术提升心理健康分析的效率和准确性,为高校心理健康管理提供科学支持。
关键词:大学生心理健康;大数据分析;SpringBoot;Vue;数据可视化
With the rapid development of big data technology, the mental health of college students has attracted more and more attention. At present, mental health analysis mainly relies on manual statistics and questionnaire surveys, which are inefficient and inaccurate, and it is difficult to achieve dynamic monitoring and accurate prediction.
The system uses Vue to build the front-end interface, SpringBoot to build the back-end service, and MySQL to store data. The system is aimed at three types of users: counselors, teachers and administrators, and provides functions such as data visualization screen, psychological data management, psychological prediction analysis, announcement information viewing, and personal information maintenance. Counselors and teachers can view psychographic data and perform predictive analysis, while administrators are responsible for user management, data import and export, and system maintenance. The system improves the efficiency and accuracy of mental health analysis through big data technology, and provides scientific support for mental health management in colleges and universities.
Key words: mental health of college students; big data analytics; SpringBoot; Vue; Data visualization
目录
大学生心理健康问题日益受到社会关注。过去高校心理健康工作主要依赖人工调查和纸质记录,辅导员和教师通过定期访谈或发放问卷收集学生心理状态数据。这种方式效率较低,数据整理和分析耗时较长,难以实现动态监测和早期预警。心理健康问题的复杂性和隐蔽性使得传统方法难以精准识别高风险个体,干预措施往往滞后。随着高校扩招,学生数量增加,心理健康管理压力增大,传统人工方式已无法满足需求。计算机技术的发展为心理健康分析提供了新的解决方案,大数据分析能够处理海量心理数据,挖掘潜在规律,提高心理健康管理的科学性和时效性。
基于大数据的大学生心理健康分析系统能够整合多源数据,实现心理状态的实时监测和预测。系统通过自动化分析减少人工干预,提高工作效率,帮助高校及时发现心理问题学生并提供针对性干预。该系统的应用有助于优化心理健康管理流程,提升高校心理健康服务水平,为学生的健康成长提供保障。系统的推广对完善高校心理健康体系具有重要现实意义。
国内高校心理健康信息化建设起步较晚,但发展迅速。早期心理健康管理主要依赖线下咨询和纸质档案,数据分散且难以共享。近年来,部分高校开始引入信息化管理系统,如北京师范大学的“心理健康云平台”整合了心理测评、咨询预约和危机干预功能。浙江大学开发的“心理大数据分析系统”利用机器学习算法分析学生行为数据,预测心理危机风险。商业领域也有相关探索,如“壹心理”平台提供在线心理咨询和心理健康测评服务,积累了大量用户数据。
目前国内心理健康分析系统仍存在数据孤岛问题,各高校系统独立运行,缺乏统一标准。部分系统功能单一,仅支持基础心理测评,缺乏深度数据分析能力。政府近年来推动智慧校园建设,心理健康管理逐渐向智能化方向发展。例如,上海市部分高校试点“心理健康大数据平台”,整合学业数据、消费记录和社交行为,构建多维度心理评估模型。未来国内研究需进一步优化算法,提升数据共享能力,建立更完善的心理健康预警机制。
国外心理健康分析系统发展较早,技术相对成熟。美国高校普遍采用信息化心理健康管理系统,如斯坦福大学的“Wellness Portal”提供在线心理测评和自助干预工具。加州大学系统的“Mental Health Dashboard”利用大数据分析学生行为模式,识别潜在心理问题。商业领域,Headspace和Talkspace等平台结合人工智能技术,提供个性化心理健康服务,用户覆盖全球多个国家。
欧洲国家注重数据隐私保护,心理健康系统设计强调合规性。英国部分高校使用“SilverCloud”平台,提供认知行为疗法在线课程,系统根据用户反馈动态调整干预方案。澳大利亚的“MindSpot”平台专注于远程心理健康服务,通过数据分析优化咨询流程。国外系统在算法优化和数据整合方面具有优势,但仍面临跨文化适应性和服务可及性挑战。未来研究需进一步探索全球化心理健康服务模式,提升系统的普适性和精准性。
Java在众多高级编程语言中被广泛使用,它的跨平台特性很突出,凭借 Java 虚拟机 (JVM),编译好的字节码文件在装有 JVM 的不同操作系统上都能运行,不需要再次编译。Java 语言面向对象,组织代码的时候用到的是类和对象的概念,封装,继承,多态这些基本内容都有涵盖,这使得代码更易维护,也更容易复用,在内存管理上自动垃圾回收机制控制着内存的使用,内存泄漏,溢出之类的麻烦就不会发生,语法设计简单,降低了开发者成本,执行效率比较高,Java 标准库功能很多,数据结构,输入输出处理,网络通信,多线程编程等都在里面,为开发者在多个领域开发应用[8]。 Java的开发流程简化不仅仅是因为有许多工具和框架同时存在,如Spring Security、SpringBoot、Spring Cloud等等,这些也使得开发流程简化,企业级开发中大量使用Java,包括大规模系统、分布式系统、Web应用、移动应用等等,依靠生态系统和社区,Java在很多公司都是首选开发语言,技术快速变化的环境下,稳定性和兼容性让Java保持了生命力,在其他现代编程语言中可以找到依据[9]。
B/S(Browser/Server)结构,具体为浏览器与服务器架构形式,其特征在于通过网络浏览器实现用户对服务器资源的访问,这种架构模式下,客户端只保留了轻量特征,用户不进行复杂的本地软件安装,仅借助网络与浏览器即可完成系统连接,随时随地实现操作,部署成本和维护成本在这种架构中都降低,系统的更新维护都只需在服务器完成,维护人员通过服务器操作,即可实现相关更新[10]。
它包含浏览器端与服务器端,二者借助网络通信,浏览器端主要展示用户界面、接收用户输入,服务器端负责数据处理、存储和执行业务逻辑等核心任务[11]。服务器端收到请求后依据业务逻辑处理,将结果返回浏览器端展示,这种架构使系统的开发和维护灵活,前端界面可适配不同浏览器与设备,后端服务器可独立扩展功能,满足用户需求与业务变化。
B/S模式三层结构图如图2-1所示。

图2-1 B/S模式三层结构图
SpringBoot框架基于Java语言构建,是一种开源框架,能够简化Spring应用的初始搭建与开发过程,自动装配机制和默认配置的提供,减少了开发者在配置方面的任务量,快速构建生产级别的独立Spring应用,内嵌了Jetty、Tomcat等Servlet容器,无需部署WAR文件,直接运行JAR包就可启动应用[12]。 SpringBoot包含丰富的Starter依赖,这些模块可以自动完成常用的第三方库集成,SpringData与SpringSecurity等,这在相当程度简化了依赖管理与项目构建。通过使用SpringBootActuator,开发者能够对应用程序运行状态进行监控和管理,比如健康检查、指标收集这些内容就可获取。
SpringBoot框架可助力RESTfulAPI的开发,快速构建基于HTTP协议的Web服务,其核心为约定优于配置,借助默认配置与自动化机制降低XML配置文件的编写需求。多种数据访问技术如JDBC、JPA、MyBatis等也能够为SpringBoot框架支持,其与各种数据库的无缝集成可以完成,应用程序行为可依据需求灵活配置,SpringBoot的配置文件支持YAML和Properties格式[13]。 SpringBoot的自动配置机制依赖条件注解完成,依据类路径中依赖自动对某些功能模块进行启用或禁用。同时它还为测试提供了全面的工具支持,开发者可以借助JUnit、Mockito等完成单元测试和集成测试,达到确保代码质量与稳定性要求的目标。
Vue由尤雨溪打造的JavaScript框架,专于用户界面的构建,其核心理念强调简洁的模板语法,通过将视图层与数据层相分离的方式,提升开发者在Web应用时的工作效率[14]。 Vue.js的核心是动态响应的数据更新机制,当数据发生变动时,界面能够自动随之刷新,免了手动操作DOM元素的繁琐,通过采用组件化架构,允许将页面分解为独立的组件,这些组件封装了模板,实现了模块间的解耦,显著提高了开发者的生产力。
Vue以其高效特征,在前端开发中广受开发者欢迎,通过运用虚拟DOM机制,JavaScript能够在更新界面时改变的元素,而非整个页面,降低了DOM操作的损耗,有效提升了应用的运行效率[15]。Vue.js以其友好的学习曲线著称,新开发者能迅速上手,掌握基础用法,并运用它来启动项目开发。
MySQL属于关系型数据库管理系统,其最初由MySQLAB公司创建并加以维护,之后在2008年被Oracle公司收购,它把结构化查询语言(SQL)当作数据库操作的关键工具,能够有效地储存并处理大量的数据,MySQL是一款典型的关系型数据库,遵从ACID原则,这个系统允许对表执行创建,查询,更新,删除这些基本操作,而且给出许多不同的数据类型,索引以及约束条件来保证数据存储的效率与查询的速度[16]。
MySQL系统凭借自身客户端-服务器架构设计,达成了高效的数据库管理与操作效果,而且它还给予了多种存储引擎的选择,这些引擎按照特定的应用需求,在性能以及功能方面体现出各自的优势特点,借助支持SQL标准,MySQL可以与各种应用程序和开发语言轻松对接,它的高可用性属性在大规模的分布式系统当中有着重要的意义,并被广泛地应用到Web应用,大数据处理以及企业级应用开发之中。
从技术可行性方面看,所采用的技术可以很好地适配当下的应用需求,B/S架构具有优良的跨平台特征,依靠浏览器端的渲染以及服务器端的处理,可以做到不同操作系统和设备之间的无障碍访问,SpringBoot框架依托成熟的Spring生态,其自带的自动装配功能减小了开发和部署过程中的复杂程度,有利于达成高效率的开发并助力微服务架构成型,Vue.js属于前端技术范畴,它的响应式数据关联和对虚拟DOM的改良提升了构建和维持大规模应用时的效率,MySQL数据库针对数据储存,查询做了许多工作,其具备ACID事务属性并且能应付大量并发操作,可以保障数据一致又稳定,该数据库被用于诸多行业,因而具有扩展能力和运作效率。
从操作可行性来说,所选的所有技术都有好的文档支持和广大的开发群体,B/S结构的落实依靠于一般的Web技术,技术堆栈成熟,操作步骤规范,适合公司级应用的迅速布置与运营,SpringBoot框架减小了Spring应用的设置和开发过程,集成了嵌入式Web服务器,开发人员可很快启动项目,缩减了对开发环境和部署环境的依赖,Vue.js凭借组件化,响应式的设计理念,极大改进了前端开发的效率,代码复用率提高,操作简单,MySQL数据库给予方便管理的用户界面,操作界面清楚明白,能适应多种操作系统,利于日常的数据库管理和保持工作。
从经济可行性来讲,所选技术都是开源软件,缩减了开发和布署费用,B/S构架不需要客户机器安装、更新应用程序软件,缓解了IT维护成本,SpringBoot框架经过削减设定以及自动布置,减小了开发和经营所花费的时间成本,Vue.js具备快速构建的特点,缩小了前端开发所需的人力,MySQL属于开源数据库,不但节省了授权开销,而且借助该数据库强大的查询及事物处理能力,在保障系统效能的状况下还可以缩减对硬件资源的消耗,做到高效运用。
1.可用性需求
系统必须具备高可用,这样才能保证无论什么使用环境下均可以正常工作,因此为了达到可用性的需求,系统需具有自我恢复及冗余等功能,以免出现单点故障从而造成系统无法提供服务的情况,所以对于系统的部署结构,要有一定量的负载均衡和集群设置,利用多个相同实例协同合作的方式来提升整个系统的可用性,系统还要有很完善的监测以及告警机制,可以随时掌握系统运行状况,尽早察觉到可能存在的问题并促使系统自动恢复或者告知管理人员,针对使用者感受这一方面,系统要给出明确的错误提示消息,而且在碰到异常情况时可经执行回滚动作或者采用别的一些容错手段来保障用户的操作不至于遭受过大影响。
2.可靠性需求
系统需要满足可靠性,即长时间的运行稳定,能够承受各种各样的可能发生的故障和压力,系统的设计中应支持高可用的数据库设计,支持数据库主从复制,支持数据库分片等等,保证数据可靠地存储并可以被访问,应用层需要具备一定的容错性,当遇到硬件故障,网络中断等意外情况时能保持系统的正常服务或是在系统恢复之后重新接收到之前的数据和业务流程,需要具有日志记录功能,将所有发生过的操作以及出现过的问题全面记载下来,方便追查问题并且为改进系统提供数据支持,并且要进行测试系统的可靠性,进行压力测试以及稳定性测试,保证在众多的用户同时访问,高并发的情况之下也能正常运行,不会因为人数过多而导致系统崩掉或者数据丢失等情况发生。
3.安全性需求
对于系统的安全需求必须要重视起来,做到系统的安全性和用户的保密、完整、可用的需求,为了能够保证数据的安全性,系统要使用加密的方式,尤其是用户认证、敏感数据的传输、存储的时候要用 SSL/TLS 协议来加密通讯,保证数据在传递的时候不会被人截取或者修改,系统应该可以识别用户的身份和权限,用像OAuth、JWT这样的安全手段。 对系统实施访问控制,要细致到资源级别,保证不同角色的用户只能访问自身的权限范围内的功能,要防范恶意攻击,还要针对常见的攻击手段(SQL注入、XSS攻击、CSRF攻击等)加以防护,通过输入验证,输出转义,会话管理等技术手段来提升系统的安全性,系统应当定时展开安全检查和漏洞扫描,尽早发觉并修补安全漏洞,从而确保系统的长久安全运营。
功能需求分析就是对系统所需要的功能加以详细描述的过程,这个过程目的在于弄清楚系统的目标,功能部分以及它们彼此之间的联系,此时会根据用户的需求,业务流程以及技术架构等因素,找到系统必然要达成的那些功能,然后对其优先级,达成途径及限制因素等内容加以整理,在这种情形之下,系统的设计就能够符合实际需求,而且具备良好的可用性,可维持性和可增添性,给后来的系统开发和测试给予确切的引导和根据。
辅导员可查看数据可视化大屏,分析学生心理数据趋势。系统支持心理数据查询,按条件筛选学生心理状态记录。辅导员可查看心理预测结果,并基于历史数据生成新的预测报告。公告资讯模块提供心理健康相关通知和文章查阅。辅导员可修改个人账户信息及登录密码。辅导员用例图如图3-1所示。

图3-1 辅导员用例图
教师可访问数据可视化大屏,查看学生心理数据统计图表。系统允许教师浏览心理数据,并提交新增的学生心理评估记录。教师可查看心理预测分析,执行预测计算并保存结果。公告资讯模块提供心理健康知识浏览。教师可更新个人信息及重置密码。教师用例图如图3-2所示。

图3-2 教师用例图
管理员管理心理数据,支持模板上传下载、批量导入导出操作。系统提供心理预测模型管理,包括配置和优化预测算法。管理员负责用户权限管理,可添加、修改或冻结账户。数据可视化大屏展示全局心理健康数据分析结果。管理员用例图如图3-3所示。

图3-3 管理员用例图
系统开发流程的主要步骤,从需求分析到系统完成的全过程。流程包括需求分析、总体设计(结构、功能、数据)、详细设计(模块、编码)、模块整合与调用,以及测试、扩展和完善,最终完成系统的开发。本系统的开发流程如图3-3所示

图3-3系统开发流程图
-
-
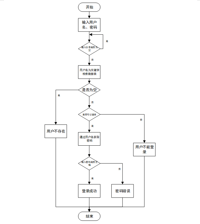
- 用户登录流程
-
用户输入用户名和密码后,系统先检查输入是否为空,再验证用户名是否存在,若存在则通过用户名获取密码并校验。若密码正确则登录成功,否则提示密码错误。若用户名不存在或无法登录,提示用户操作无效。如图3-4所示。

图3-4登录流程图
用户首先进入系统登录界面,输入用户名和密码后,系统验证信息是否正确。若验证失败,返回登录界面重新输入;若验证成功,则进入功能界面,执行相应功能处理后结束操作流程。操作流程如图3-5所示。

图3-5 系统操作流程图
管理员可以添加信息,用户添加可以自己权限内的信息,输入信息后,要想利用这个软件来进行系统的安全管理,首先需要登录到该软件中。添加信息流程如图3-6所示。

图3-6 添加信息流程图
用户首先选择需要修改的记录,输入修改后的数据,系统判断输入数据是否合法。若数据不合法,提示重新输入;若数据合法,则将修改后的数据写入数据库,完成操作后流程结束。修改信息流程图如图3-7所示。

图3-7 修改信息流程图
用户选择需要删除的记录后,系统判断是否确认删除。若未确认,返回选择环节;若确认删除,则更新数据库,删除对应记录,完成操作后流程结束。删除信息流程图如图3-8所示。

图3-8删除信息流程图
系统包括表现层,业务逻辑层,数据访问层以及数据库服务器,表现层通过IE, Chrome,Firefox等浏览器与用户交互,采用FreeMarker,Bootstrap,jQuery等技术表现界面,业务逻辑层负责系统核心业务逻辑,采取分模块方式达成功能分离,数据访问层依靠MyBatis框架同数据库相连,执行数据的增删改查操作,数据库服务器选用MySQL来存放和管理数据,给系统赋予稳固的数据库支撑,整个架构靠Tomcat服务器来完成用户请求的接收和处理,保证系统的顺利运行[17],整个系统架构图如图4 - 1所示。

图4-1 系统架构图
本系统基于SpringBoot框架开发,面向高校心理健康管理工作,为辅导员、教师和管理员三类用户提供差异化功能。辅导员可通过数据可视化大屏实时掌握学生心理状况,查看详细心理数据记录,进行心理状态预测分析,并接收最新公告资讯。教师除具备上述功能外,还可录入新增心理测评数据,执行个性化心理预测。管理员拥有系统最高权限,负责心理数据模板管理、批量数据导入导出、预测模型维护、用户账户管理等工作,同时可通过数据大屏监控整体运行情况。系统实现了心理健康数据的智能化采集、存储、分析和可视化展示,支持多维度数据查询和预测预警,有效提升了高校心理健康管理工作的效率和精准度。系统功能结构图如图4-2所示。

图4-2 系统功能结构图
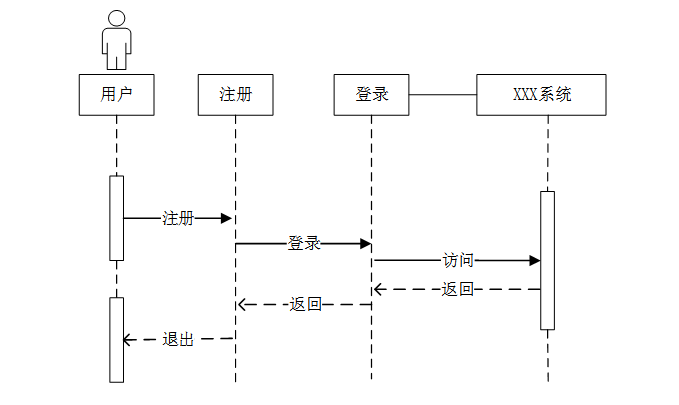
用户通过注册模块发送注册请求,系统完成注册后返回确认信息。随后,用户通过登录模块发送登录请求,系统验证用户信息后允许访问目标系统。用户完成操作后可选择退出,系统终止会话。注册时序图,如图4-3所示。

图4-3 注册时序图
管理员输入登录信息后,登录界面将信息传递至前台管理界面,随后通过SpringBoot框架读取数据库中的用户信息并返回。系统验证信息,若验证成功则登录成功,若验证失败则返回错误提示。登录时序图如图4-4所示。

图4-4登录时序图
管理员输入登录信息后,进入用户信息管理模块,选择增删改查操作并提交命令至数据库。数据库执行操作后返回成功状态,系统显示用户管理界面并提示操作成功。管理员修改用户信息时序图如图4-5所示。

图4-5管理员修改用户信息时序图
管理员通过访问系统发起请求,系统接收访问后转向系统信息模块进行管理操作。管理完成后,系统返回管理结果至系统,最终反馈给管理员,管理员可选择退出。管理员管理系统信息时序图如图4-6所示。

图4-6管理员管理系统信息时序图
数据库设计属于系统开发中的关键部分,给系统赋予高效又标准的数据存放与管理规划,设计环节包含需求分析,实体设计,表设计以及逻辑结构设计,首先通过业务需求剖析,决定出系统的重点实体及其属性,还要弄清楚实体之间有何联系,然后把这些实体当作成一张张数据库表,为每张表指定字段名称,数据种类,主键和外键,凭借主外键关系和关联表,保障数据完整并且不出现矛盾,表之间的逻辑关系也要加以改善,借助索引,视图,存储过程等手段,改进查询速度并加强操作效果,整个过程要严格依照规范来执行,防止数据存在多余或者冲突状况发生,从而保证系统即便在大量用户同时使用或者遇到繁杂的数据处理情况时依然可以做到平稳而高效的运作。
数据库实体设计属于数据库设计的关键部分,目的在于将实际业务逻辑所牵涉到的实体以及属性予以抽象,确定系统当中重要的信息对象及其相互联系[18]。在进行实体设计时,依照需求剖析确立起系统的根本实体,诸如用户,角色,权限,社团信息之类的东西,找出实体的关键属性,用户ID,姓名,联系方式等等,社团ID,社团名称,社团类型等,还要规定出各个实体间的关系,即一对一,一对多,多对多之类的联系,在设计的时候要着重于保障实体完整无缺,标准规范并且具有独一性,从而使得设计符合系统功能的需求并为之后的表设计给予清楚的架构布局,实体设计应当符合数据库设计的标准化要求,防止产生数据重复并造成不必要的繁杂情况。
以下将展示系统的全局E-R图以及各个实体的属性图。
系统全局E-R图如图4-7所示。

图4-7系统E-R图
公告咨询分类实体图如图4-8所示。

图4-8 公告咨询分类实体图
教师实体图如图4-9所示。

图4-9 教师实体图
公告资讯实体图如图4-10所示。

图4-10 公告资讯实体图
心理数据实体图如图4-11所示。

图4-11 心理数据实体图
心理预测实体图如图4-12所示。

图4-12 心理预测实体图
管理员实体图如图4-13所示。

图4-13 管理员实体图
辅导员实体图如图4-14所示。

图4-14 辅导员实体图
数据库表设计按照实体设计执行,把抽象的实体转换成具体的表结构,每种实体都会指定相应的表名,字段名以及数据类型[19]。按照业务需求恰当定义主键,外键和约束,保证表与表之间可以关联起来,比如用外键来形成用户表和角色表的关联,表设计的时候重视数据存储的完整性,一致性并依靠索引来改良查询速度,从而保证数据库结构能满足系统的功能需求。这是系统数据库表的设计呈现:
表4-1 辅导员
| 字段名称 | 类型 | 长度 | 字段说明 | 主键 | 默认值 |
| id | bigint | 主键 | 主键 | ||
| addtime | timestamp | 创建时间 | CURRENT_TIMESTAMP | ||
| fudaozhanghao | varchar | 200 | 辅导账号 | ||
| mima | varchar | 200 | 密码 | ||
| fudaoxingming | varchar | 200 | 辅导姓名 | ||
| xingbie | varchar | 200 | 性别 | ||
| fudaoshouji | varchar | 200 | 辅导手机 | ||
| touxiang | longtext | 4294967295 | 头像 |
表4-2 管理员表
| 字段名称 | 类型 | 长度 | 字段说明 | 主键 | 默认值 |
| id | bigint | 主键 | 主键 | ||
| username | varchar | 100 | 用户名 | ||
| password | varchar | 100 | 密码 | ||
| image | varchar | 200 | 头像 | ||
| role | varchar | 100 | 角色 | 管理员 | |
| addtime | timestamp | 新增时间 | CURRENT_TIMESTAMP |
表4-3 心理预测
| 字段名称 | 类型 | 长度 | 字段说明 | 主键 | 默认值 |
| id | bigint | 主键 | 主键 | ||
| addtime | timestamp | 创建时间 | CURRENT_ TIMESTAMP | ||
| academicpressure | int | 学业压力 | |||
| anxiety | int | 焦虑水平 | |||
| personalpersonalitytraits | varchar | 200 | 个人性格特点 | ||
| classificationofmentalhealth | varchar | 200 | 心理健康分类 |
表4-4 心理数据
| 字段名称 | 类型 | 长度 | 字段说明 | 主键 | 默认值 |
| id | bigint | 主键 | 主键 | ||
| addtime | timestamp | 创建时间 | CURRENT_ TIMESTAMP | ||
| studentid | varchar | 200 | 学号 | ||
| gender | varchar | 200 | 性别 | ||
| age | int | 年龄 | |||
| academicpressure | int | 学业压力 | |||
| anxiety | int | 焦虑水平 | |||
| depressionlevel | int | 抑郁程度 | |||
| sleepquality | varchar | 200 | 睡眠质量 | ||
| familyeconomicstatus | varchar | 200 | 家庭经济状况 | ||
| familyrelationships | varchar | 200 | 家庭关系 | ||
| parentsexpectations | varchar | 200 | 父母期望 | ||
| satisfactionwithinterpersonalrelationships | varchar | 200 | 人际关系满意度 | ||
| socialfrequency | varchar | 200 | 社交频率 | ||
| clarityoflearningobjectives | varchar | 200 | 学习目的明确度 | ||
| learningmotivation | varchar | 200 | 学习动力 | ||
| futurecareerconcerns | int | 未来职业担忧 | |||
| teacherstudentrelationship | varchar | 200 | 师生关系 | ||
| impactoflifeevents | varchar | 200 | 生活事件影响 | ||
| personalpersonalitytraits | varchar | 200 | 个人性格特点 | ||
| selfesteemlevel | int | 自尊水平 | |||
| classificationofmentalhealth | varchar | 200 | 心理健康分类 |
表4-5 公告资讯
| 字段名称 | 类型 | 长度 | 字段说明 | 主键 | 默认值 |
| id | bigint | 主键 | 主键 | ||
| addtime | timestamp | 创建时间 | CURRENT_TIMESTAMP | ||
| title | varchar | 200 | 标题 | ||
| introduction | longtext | 4294967295 | 简介 | ||
| typename | varchar | 200 | 分类名称 | ||
| name | varchar | 200 | 发布人 | ||
| headportrait | longtext | 4294967295 | 头像 | ||
| clicknum | int | 点击次数 | 0 | ||
| clicktime | datetime | 最近点击时间 | |||
| thumbsupnum | int | 赞 | 0 | ||
| crazilynum | int | 踩 | 0 | ||
| storeupnum | int | 收藏数 | 0 | ||
| picture | longtext | 4294967295 | 图片 | ||
| content | longtext | 4294967295 | 内容 |
表4-6 教师
| 字段名称 | 类型 | 长度 | 字段说明 | 主键 | 默认值 |
| id | bigint | 主键 | 主键 | ||
| addtime | timestamp | 创建时间 | CURRENT_TIMESTAMP | ||
| jiaoshizhanghao | varchar | 200 | 教师账号 | ||
| mima | varchar | 200 | 密码 | ||
| jiaoshixingming | varchar | 200 | 教师姓名 | ||
| xingbie | varchar | 200 | 性别 | ||
| jiaoshishouji | varchar | 200 | 教师手机 | ||
| touxiang | longtext | 4294967295 | 头像 |
表4-7 公告资讯分类
| 字段名称 | 类型 | 长度 | 字段说明 | 主键 | 默认值 |
| id | bigint | 主键 | 主键 | ||
| addtime | timestamp | 创建时间 | CURRENT_TIMESTAMP | ||
| typename | varchar | 200 | 分类名称 |
辅导员登录系统后进入数据可视化大屏,页面展示学生心理健康数据统计图表,包括心理状态分布、预警人数趋势等。支持按时间范围筛选数据,点击图表可查看详细数据。数据可视化大屏界面如图5-1所示。

图5-1 数据可视化大屏界面
辅导员在心理数据查看页面可通过学号、姓名等条件查询学生心理测评记录。系统返回匹配的学生心理数据列表,点击单条记录可查看详细测评内容。心理数据查看界面如图5-2所示。

图5-2 心理数据查看界面
辅导员在心理预测页面查看系统生成的心理预警学生名单。选择预测模型并输入相关参数后,系统自动计算并显示预测结果。心理预测查看和预测界面如图5-3所示。

图5-3 心理预测查看和预测界面
辅导员在公告咨询页面浏览系统发布的心理健康相关通知和文章。支持按标题或发布时间筛选公告内容。公告咨询查看界面如图5-4所示。

图5-4 公告咨询查看界面
辅导员在个人中心查看并修改个人信息,包括姓名、联系方式等。在密码修改页面输入原密码和新密码完成密码重置。个人信息和密码修改界面如图5-5所示。

图5-5 个人信息和密码修改界面
教师登录系统后进入数据可视化大屏,页面展示所负责班级学生的心理健康数据统计图表。支持按班级筛选数据,点击图表可查看具体学生信息。数据可视化大屏界面如图5-6所示。

图5-6 数据可视化大屏界面
教师在个人中心维护个人信息,包括姓名、所属院系等。在密码修改页面完成密码更新操作。个人信息和密码修改界面如图5-7所示。

图5-7 个人信息和密码修改界面
教师在心理数据页面查询学生心理测评记录。点击新增按钮填写学生心理测评表并提交保存。浏览和新增心理数据界面如图5-8所示。

图5-8 浏览和新增心理数据界面
教师查看系统生成的心理预测报告。选择预测模型并输入学生数据后,系统自动计算并显示预测结果。心理预测浏览、新增和预测界面如图5-9所示。

图5-9 心理预测浏览、新增和预测界面
教师在公告资讯页面浏览系统发布的心理健康相关通知。支持按关键词搜索公告内容。查看公告资讯界面如图5-10所示。

图5-10 查看公告资讯界面
管理员在心理数据管理页面下载数据模板,填写后批量导入学生心理数据。支持按条件导出指定范围的心理测评记录。心理数据管理界面如图5-11所示。

图5-11 心理数据管理界面
管理员在心理预测管理页面维护预测算法模型。可上传新模型或调整现有模型参数。心理预测管理界面如图5-12所示。

图5-12 心理预测管理界面
管理员在用户管理页面添加新用户账号,设置用户角色权限。支持修改现有用户信息或禁用账户。用户管理界面如图5-13所示。

图5-13 用户管理界面
管理员在数据可视化大屏查看全校心理健康数据汇总分析。支持按院系、年级等多维度查看统计数据。数据可视化大屏界面如图5-14所示。

图5-14 数据可视化大屏界面
系统的测试环境如表6-1所示。
表6-1 测试环境
| 类别 | 配置项 | 详细信息 |
| 硬件环境 | 服务器CPU | Intel Xeon E5-2680 v4 |
| 内存 | 32GB DDR4 | |
| 硬盘 | 1TB SSD | |
| 网络带宽 | 100Mbps | |
| 软件环境 | 操作系统 | Windows Server 2019 |
| 数据库 | MySQL 5.7 | |
| Web服务器 | Tomcat 9.0 | |
| 开发框架 | SpringBoot 2.5 | |
| 前端框架 | Vue.js 2.6 | |
| Java版本 | JDK 11 | |
| 浏览器 | Chrome 88, Firefox 85 |
系统测试的目的就是保证整个系统的功能、性能和稳定性达到需求的规格说明的要求,在现实的环境中对系统的使用是否可行、可靠进行检验,测试的过程能及时发现问题、漏洞以及隐藏的问题等,以保证软件系统能正确完整地工作,不会存在安全隐患。功能测试:系统各功能是否能正常按照设计的功能进行,比如用户登录,信息管理,信息查询等等是否正常完成。 性能测试是为了验证系统在高并发、大数据量的压力场景下系统的响应时间以及处理能力,保证系统具有良好的性能。兼容性测试是为了保证系统可以在不同硬件、不同软件、不同浏览器环境下正常运行。对系统异常处理及边界条件的测试,保证在异常情况系统可以正确的处理和恢复。测试最后的目的就是保证系统能够正常上线,能够安全稳定的为用户提供服务。
系统测试主要使用了不同的测试方法来测试整个系统的功能和性能,功能测试主要采用了黑盒测试的方法,只需要编写测试用例就可以直接对系统功能进行验证,不需要知道系统的内部代码逻辑。比如通过设计用户登录的测试用例,用合法和非法的用户名及密码来进行测试,看看系统的返回值是否符合预期等。性能测试主要采用了压力测试和负载测试的方法,比如给整个系统设置成高并发的用户进行访问,模拟系统的高并发数据处理的场景,验证系统的性能。 兼容性测试在不同操作系统、浏览器、硬件设备上进行系统运行测试,以验证系统是否能在不同的环境中正常工作[20]。异常测试通过对一些边界条件和异常输入等条件的输入,来测试该系统对非法输入及非法操作的处理程度。需要考虑的测试用例包含整个系统的所有功能点和接口,从而保证测试的全面性。采用这样的方法去测试整个系统,可以找出存在的问题,以便于对整个系统进行改善与改造。
数据可视化大屏测试用例表是用来验证数据展示和筛选功能的正确性。数据可视化大屏测试用例表如表6-1所示。
表6-1 数据可视化大屏测试用例表
| 测试项 | 测试用例 | 预期结果 | 结论 |
| 数据可视化大屏功能测试 | 1. 登录辅导员账号 | 1. 成功登录 | 与预期结果一致 |
心理数据查看测试用例表是用来验证数据查询功能的正确性。心理数据查看测试用例表如表6-2所示。
表6-2 心理数据查看测试用例表
| 测试项 | 测试用例 | 预期结果 | 结论 |
| 心理数据查看功能测试 | 1. 登录辅导员账号 | 1. 成功登录 | 与预期结果一致 |
心理预测测试用例表是用来验证预测功能的正确性。心理预测测试用例表如表6-3所示。
表6-3 心理预测测试用例表
| 测试项 | 测试用例 | 预期结果 | 结论 |
| 心理预测功能测试 | 1. 登录教师账号 | 1. 成功登录 | 与预期结果一致 |
公告咨询查看测试用例表是用来验证公告浏览功能的正确性。公告咨询查看测试用例表如表6-4所示。
表6-4 公告咨询查看测试用例表
| 测试项 | 测试用例 | 预期结果 | 结论 |
| 公告咨询查看功能测试 | 1. 登录辅导员账号 | 1. 成功登录 | 与预期结果一致 |
心理数据管理测试用例表是用来验证数据导入导出功能的正确性。心理数据管理测试用例表如表6-5所示。
表6-5 心理数据管理测试用例表
| 测试项 | 测试用例 | 预期结果 | 结论 |
| 心理数据管理功能测试 | 1. 登录管理员账号 | 1. 成功登录 | 与预期结果一致 |
用户管理测试用例表是用来验证账号管理功能的正确性。用户管理测试用例表如表6-6所示。
表6-6 用户管理测试用例表
| 测试项 | 测试用例 | 预期结果 | 结论 |
| 用户管理功能测试 | 1. 登录管理员账号 | 1. 成功登录 | 与预期结果一致 |
数据可视化大屏功能测试结果显示,数据筛选和详情查看功能正常运作。心理数据查看功能测试验证了数据查询和详情展示功能符合预期。心理预测功能测试确认预测模型能够正确计算并返回结果。公告咨询查看功能测试表明公告搜索和内容展示功能运行正常。心理数据管理功能测试证明数据导入导出流程完整可用。用户管理功能测试结果显示账号创建和权限设置功能达到设计要求。所有测试用例执行结果均与预期一致,系统功能完整可用。
大学生心理健康分析系统基于SpringBoot框架开发,实现了心理健康数据的智能化管理。系统为辅导员、教师和管理员提供差异化功能模块,涵盖数据可视化展示、心理测评记录管理、心理状态预测分析等核心功能。通过规范化的数据采集和分析流程,系统能够有效支持高校心理健康管理工作。
系统采用模块化设计,各功能界面布局清晰,操作流程符合用户习惯。测试结果表明,系统各项功能运行稳定,能够满足不同角色的使用需求。系统的实施将有助于提升高校心理健康管理工作的效率和质量,为学生的心理健康发展提供有力支持。
- 刘念.基于知识图谱的大学生心理健康教育模式可视化分析研究[J].作家天地,2025,(12):27-30.
- 许晨晨,吴若脩,王瓅珠,等.生态系统理论下医学生心理健康状况影响因素分析[J].中国学校卫生,2025,46(03):402-405+411.
- 周全湘,佘福强,万雁,等.留守经历对中等职业学校学生心理健康影响的倾向匹配得分分析[J].中国学校卫生,2025,46(03):353-357.
- 王文乐,陈建斌,任鹤平,等.社交媒体使用中信息超载对大学毕业班学生心理健康的影响分析[J].中国健康教育,2025,41(01):23-28+33.
- 刘晓华.积极心理学视域下大学生心理弹性的现状调查与分析[J].品位·经典,2024,(24):32-34.
- Cagigal M A ,Kealy C ,Potts C , et al.Digital Mental Health Interventions for University Students With Mental Health Difficulties: A Systematic Review and Meta-Analysis.[J].Early intervention in psychiatry,2025,19(3):e70017.
- Fan W ,Zhang H ,Lei P , et al.Uncovering the complex interactions of mental health symptoms in Chinese college students: insights from network analysis[J].BMC Psychology,2025,13(1):448-448.
- 冯志林.Java EE程序设计与开发实践教程[M].机械工业出版社:202105.353.
- 尹应荆.JAVA编程语言在计算机软件开发中的应用[J].石河子科技,2023,(05):45-47.
- 刘江涛,王亮亮,吴庆茹,等.基于B/S模式的铁路勘测设计案例信息化管理系统设计与实现[J].铁路计算机应用,2021,30(03):32-35.
- 张丹丹,李弘.基于B/S架构的办公管理系统设计与开发[J].铁路通信信号工程技术,2024,21(09):44-48+106.
- 王志亮,纪松波.基于SpringBoot的Web前端与数据库的接口设计[J].工业控制计算机,2023,36(03):51-53.
- 熊永平.基于SpringBoot框架应用开发技术的分析与研究[J].电脑知识与技术,2021,15(36):76-77.
- 赵媛.基于Vue的Web系统前端性能优化分析[J].电脑编程技巧与维护,2024,(09):44-46.
- 秦冬.浅析Vue框架在前端开发中的应用[J].信息与电脑(理论版),2024,36(13):61-63.
- 李艳杰.MySQL数据库下存储过程的综合运用研究[J].现代信息科技,2023,7(11):80-82+88.
- 陈倩怡,何军.Vue+Springboot+MyBatis技术应用解析[J].电脑编程技巧与维护,2020,(01):14-15+28.
- 周晓玉,崔文超.基于Web技术的数据库应用系统设计[J].信息与电脑(理论版),2023,35(09):189-191.
- 马艳艳,吴晓光.计算机软件与数据库的设计策略分析[J].电子技术,2024,53(05):104-105.
- 李俊萌.计算机软件测试技术与开发应用策略分析[J].信息记录材料,2023,24(03):50-52.
本论文的完成离不开众多导师、同学以及亲友的支持与帮助。在此,首先向我的导师表示最诚挚的感谢。在整个研究和写作过程中,导师以严谨治学的态度和丰富的专业知识给予了我无私的指导,从论文选题到最终定稿的每一个环节,都为我提供了宝贵的建议与意见,使我得以不断完善研究内容、拓展学术视野。导师耐心细致的指导不仅帮助我解决了许多学术难题,也让我在研究能力与学术写作方面得到了显著的提升。导师的鼓励与支持是我完成这篇论文的重要动力,也让我深刻体会到学术研究的严谨性与意义。
我还要感谢在学习生活中给予我帮助和支持的同学、朋友以及家人。论文撰写过程中,许多同学与我共同探讨问题,分享经验与资料,使我的研究更加全面深入。朋友们的关心和陪伴让我在繁忙的研究过程中能够调节心情,保持良好的状态。特别感谢我的家人,他们始终给予我无条件的理解和支持,为我创造了安心学习与研究的环境。正是因为有了大家的帮助和支持,我才能克服论文写作中的重重困难并顺利完成。再次向所有支持和帮助过我的人表达衷心的感谢。
点赞+收藏+关注 →私信领取本源代码、数据库
关注博主下篇更精彩
一键三连!!!
一键三连!!!
一键三连!!!
感谢一键三连!!!
1133

被折叠的 条评论
为什么被折叠?



