摘 要
随着现代社会节奏的加快,心理健康问题日益成为人们关注的重点。为了更好地服务于用户的心理健康需求,本论文设计并实现了一个基于Spring Boot框架的心理健康管理系统,旨在为用户提供高效的心理咨询、测评和互动交流服务。系统涉及管理员、医生和用户三个角色,其中管理员负责后台管理、用户和医生信息的维护、预约和咨询的管理;医生提供心理测评服务、发布心理资讯、管理咨询记录以及与用户进行互动交流;用户可以预约心理医生、进行心理测评、获取心理资讯和参与在线咨询。该系统采用Spring Boot框架,结合MySQL数据库进行数据存储,前后端分离架构提升了系统的扩展性和维护性。通过实现这一系统,能够为用户提供便捷的心理健康服务,同时为医生提供了高效的管理工具,进一步推动心理健康服务的普及和发展,满足社会日益增长的心理健康需求。
关键词:心理健康系统;Spring Boot;Vue;MySQL
With the acceleration of the pace of modern society, mental health issues have increasingly become a focus of people's attention. In order to better serve the psychological health needs of users, this paper designs and implements a psychological health management system based on the Spring Boot framework, aiming to provide users with efficient psychological counseling, assessment, and interactive communication services. The system involves three roles: administrator, doctor, and user. The administrator is responsible for backend management, maintenance of user and doctor information, and management of appointments and consultations; Doctors provide psychological assessment services, publish psychological information, manage counseling records, and interact with users for communication; Users can make appointments with psychologists, undergo psychological assessments, obtain psychological information, and participate in online consultations. The system adopts the Spring Boot framework, combined with MySQL database for data storage, and the front-end and back-end separation architecture improves the scalability and maintainability of the system. By implementing this system, it can provide users with convenient mental health services and efficient management tools for doctors, further promoting the popularization and development of mental health services and meeting the growing demand for mental health in society.
Keywords: mental health system; Spring Boot; Vue; MySQL
目录
在当今快节奏的社会环境中,心理健康问题日益受到人们的关注。随着互联网技术的迅猛发展,越来越多的人选择通过在线平台寻求心理支持和咨询。传统的面对面心理咨询虽然有效,但其时间和地点的限制使得很多人无法获得及时的帮助。因此,开发一个基于Java的心理健康系统,不仅能够为用户提供便捷的心理健康服务,还能提升心理医生用户的工作效率,具有重要的现实意义和社会价值。
本系统的后端采用Spring Boot框架构建,因其具备快速开发、易于部署、良好的扩展性和强大的社区支持等特点,非常适合用于搭建RESTful API服务。前端则选用Vue.js,它是一个渐进式JavaScript框架,易于学习且性能优越,能够提供流畅的用户体验。数据库方面选择了MySQL,作为最流行的关系型数据库管理系统之一,MySQL以其稳定性、可靠性和高效性而闻名,非常适合存储和管理用户信息、测试记录以及在线咨询数据。
本项目旨在设计并实现一个全面覆盖心理健康领域的在线服务平台,通过整合先进的信息技术,打造一个安全、高效、易用的心理健康管理系统。系统将提供包括注册与登录、心理测试、在线咨询、预约服务以及测试记录管理在内的多项核心功能,旨在帮助用户更好地了解自己的心理健康状态,并为他们提供专业的心理咨询服务。同时,系统还特别设置了管理员端和心理医生用户端,以方便管理人员对用户、心理医生用户、测试题库进行维护,并发布重要公告。这样的设计既保证了系统的灵活性和可扩展性,也确保了服务质量的持续改进。
通过这个项目的实施,希望能够降低心理健康的门槛,让更多人可以轻松获取专业帮助,进而促进社会整体的心理健康水平。此外,本项目也为进一步研究心理健康服务模式提供了宝贵的数据和技术支持,有助于推动心理健康行业的数字化转型。
在中国,随着社会经济的快速发展和生活节奏的加快,心理健康问题逐渐成为公众关注的焦点。近年来,国家和社会对心理健康的重视程度不断提高,政府出台了一系列政策来促进心理健康服务的发展,鼓励医疗机构、学校和企业加强心理健康教育和咨询服务。在此背景下,国内的心理健康信息系统建设也取得了显著进展。早期的心理健康服务主要依赖于传统的面对面咨询模式,心理医生用户通过门诊或电话为患者提供帮助。然而,随着互联网技术的普及,越来越多的心理健康平台开始涌现,这些平台不仅提供了在线预约、在线咨询等功能,还引入了心理测试、心理健康课程等多元化服务。
国内的研究机构和高校也在积极探索心理健康信息化的路径,开发出一系列心理健康评估工具和干预方案。一些大学的心理学系与信息技术学院合作,利用大数据和人工智能技术,构建了智能化的心理健康监测和预警系统,能够根据用户的行为数据和自述症状进行风险评估,并给出个性化的建议。此外,部分商业公司也推出了面向大众的心理健康应用,如“壹心理”、“简单心理”等,它们不仅提供免费的心理测评和知识科普,还建立了专业的心理医生用户团队,为用户提供付费的一对一咨询服务。尽管如此,国内的心理健康信息系统在数据安全、隐私保护以及服务质量等方面仍存在一定的挑战,需要进一步完善相关法律法规和技术标准。
在国外,心理健康信息系统的发展起步较早,尤其是在美国和欧洲,心理健康服务已经形成了较为成熟的体系。早在20世纪末,国外学者就开始探索如何利用信息技术改善心理健康服务的可及性和有效性。早期的研究集中在计算机辅助心理治疗(CAP)上,通过开发软件程序来辅助传统心理治疗方法,提高治疗效果。随着互联网和移动设备的广泛使用,网络心理咨询服务迅速崛起,许多国家和地区都建立了官方或非官方的心理健康门户网站,美国的Psychology Today和英国的NHS Digital,这些平台汇聚了大量的心理健康资源,包括专家文章、自助指南、在线课程等,极大地丰富了公众获取心理健康信息的渠道。
近年来,国外的心理健康信息系统更加注重用户体验和技术创新。一方面,借助云计算、大数据和人工智能等前沿技术,实现了心理健康数据的实时收集和分析,为个性化心理干预提供了科学依据。例如,一些应用程序可以追踪用户的日常活动、睡眠模式、情绪变化等数据,通过机器学习算法预测潜在的心理健康问题,并及时提醒用户采取预防措施。另一方面,虚拟现实(VR)和增强现实(AR)技术也被应用于心理健康领域,创造了沉浸式的治疗环境,帮助患者克服恐惧、焦虑等负面情绪。此外,国外的研究还强调跨学科合作,心理学家、计算机科学家、医疗保健专家共同参与项目开发,确保系统的专业性和实用性。
总体而言,国内外的心理健康信息系统都在不断进步,但在发展过程中也面临着不同的挑战。国内的研究更多地侧重于满足本土用户的需求,解决实际问题,而国外则更注重技术创新和国际化推广。未来,随着全球化进程的加快和技术的不断革新,国内外的心理健康信息系统有望在更多的层面上展开合作,共同推动心理健康服务向更高水平迈进。通过借鉴国外先进的技术和理念,结合中国国情,我们可以进一步优化心理健康系统的功能和服务质量,更好地服务于广大人民群众的心理健康需求。
(1)需求分析与系统设计:通过对心理健康管理系统的需求分析,明确了系统的目标与功能,设计了适用于管理员、医生和用户的功能模块,并采用Spring Boot框架和前后端分离架构,确保系统的高效性与可扩展性。
(2)系统功能模块设计与实现:设计了管理员、医生和用户三大角色功能模块,包括用户与医生管理、心理测评、预约管理、资讯发布、在线咨询等,确保各角色之间的信息流通与功能执行顺畅。
(3)数据库设计与数据管理:基于MySQL数据库进行设计,通过优化表结构和索引,提高数据存储与查询效率,确保系统在处理预约、测评和咨询等操作时具备高效性和可靠性。
(4)系统前后端技术实现:后端采用Spring Boot框架,结合MyBatis进行数据操作与Spring Security实现权限控制;前端采用Vue.js框架,通过RESTful API与后端交互,保证前后端分离,提升系统用户体验。
(5)系统测试与性能优化:通过功能、压力与安全测试,确保系统在不同负载情况下的稳定性,同时进行数据库查询优化,提升系统的响应速度与整体性能,确保用户使用流畅。
(6)系统的未来发展与扩展:展望系统未来的扩展方向,计划引入人工智能与数据分析技术,以提供更加精准的个性化心理服务,并进一步推动平台在心理健康领域的广泛应用。
B/S(Browser/Server)架构是一种基于浏览器和服务器的应用架构模式。它以Web浏览器作为客户端,服务器端通过Web技术提供应用服务。客户端通过浏览器与服务器进行交互,用户无需安装专门的客户端应用程序,只需要通过互联网连接即可访问应用程序[1]。在B/S架构中,客户端主要承担用户界面的呈现和基本的输入输出功能,而核心的业务处理、数据存储等操作则由服务器端完成。这种架构的核心优势在于无需在每个客户端机器上安装或更新软件,只要用户的浏览器符合要求,就可以使用系统。
B/S(Browser/Server)架构是一种网络架构模型,其主要特点是客户端通过浏览器与服务器进行通信,所有的业务逻辑和数据处理都在服务器端完成,客户端仅负责展示数据[2]。B/S架构本质上是一种客户端-服务器模式的变体,它通过将传统的C/S(Client/Server)架构中的客户端功能移到浏览器中,简化了客户端的开发和维护工作。在B/S架构中,用户通过浏览器发送请求,浏览器负责展示从服务器获取的数据,服务器则处理请求并返回响应。该架构避免了安装和配置客户端软件的麻烦,也减少了对客户端硬件的依赖,适合于需要大规模部署和跨平台支持的应用系统。
B/S模式三层结构图如图2-1所示。

图2-1 B/S模式三层结构图
SpringBoot是一个用于简化Spring应用开发的开源框架,通过减少开发人员配置和依赖的复杂性,使得开发者能够快速构建基于Spring的生产级应用。SpringBoot基于Spring框架之上,提供了一种自配置的方式,使得开发者可以以最少的配置来启动和开发Spring应用[3]。它通过约定优于配置的原则,将常见的配置预设,使得开发人员能够聚焦于业务逻辑的实现,而不必过多关注繁琐的配置和环境搭建。
SpringBoot框架的核心特点之一是其自动配置功能。它能够根据项目中已存在的类和库,自动推断出开发环境的配置需求,减少了手动配置的工作量。SpringBoot还提供了嵌入式Web服务器支持(如Tomcat、Jetty等),使得应用可以以独立的Java应用形式运行,不再依赖外部的Web容器。这种特性使得SpringBoot特别适合于微服务架构的构建。SpringBoot还通过其提供的启动器(Starters)简化了常见功能的集成,例如数据库连接、消息队列、缓存、认证与授权等,从而提升了开发效率[4]。
Vue.js是一款用于构建用户界面的渐进式JavaScript框架,提供一种灵活而高效的方式来开发单页面应用(SPA)。Vue的设计理念是通过尽量简化开发过程,提供一种声明式的方式来构建用户界面[5]。Vue.js通过数据驱动的视图模型,允许开发者以声明式语法绑定数据与视图,使得应用的状态和界面表现更加简洁和可维护。它的核心思想是通过组件化开发将复杂的UI拆分为可重用的独立模块,从而提升了代码的模块化、可维护性和可扩展性。
Vue.js具备响应式数据绑定和虚拟DOM的特性。响应式数据绑定意味着当数据变化时,Vue会自动更新与之绑定的DOM元素,从而实现视图的实时更新。虚拟DOM则是Vue.js的一种优化手段,通过将对DOM的操作抽象为一个虚拟的DOM树来提高性能,减少实际DOM操作的开销[6]。Vue还提供了丰富的插件和工具,如Vue Router用于路由管理,Vuex用于状态管理,方便开发者构建复杂的前端应用。Vue的灵活性和简洁性使其成为现代Web开发中常用的前端框架之一。
MySQL是一种开源的关系型数据库管理系统(RDBMS),基于SQL(结构化查询语言)进行数据操作。作为一个被广泛使用的数据库系统,MySQL具有高度的性能、可扩展性和可靠性。MySQL使用表格结构来存储数据,每个表由多个列和行组成,数据通过SQL查询语言进行操作[7]。MySQL支持多种数据类型,如整数、浮动小数、字符串、日期等,以满足不同应用场景对数据存储的需求。在实际应用中,MySQL通常用于存储和管理结构化数据,通过索引、视图、触发器等功能提升数据查询的效率和数据的完整性。
MySQL支持ACID事务特性(原子性、一致性、隔离性、持久性),确保数据库操作的可靠性和数据的一致性。它还支持多种存储引擎,其中InnoDB是最常用的存储引擎,具备事务支持、行级锁定和外键约束等特性,适用于高并发、高可靠性的数据存储需求。MySQL可以通过主从复制、分区和分库分表等技术实现横向扩展,以应对大规模数据存储和高负载的应用需求。MySQL还具有灵活的权限管理机制,支持用户角色管理、细粒度的权限控制等,保障数据的安全性。
从技术角度来看,基于现代Web技术和后端框架的心理健康系统开发是完全可行的。前端采用Vue.js框架,具备组件化和数据驱动的特点,使开发过程高效且易于维护;后端使用Spring Boot框架,提供了丰富的工具和库支持,能够快速搭建稳定且具备扩展性的服务端应用。此外,MySQL等成熟的关系型数据库管理系统能够有效存储和管理系统所需的大量数据。现有的云计算平台和开发工具为系统的开发、部署和维护提供了强有力的支持,保证了系统的可靠性和可维护性。
在操作可行性方面,心理健康系统的设计注重用户体验与操作便捷性。简洁的用户界面和直观的操作流程将使得用户能够快速上手,并有效使用系统的各项功能。同时,系统将提供详尽的操作指南和帮助文档,确保管理人员和用户在遇到问题时可以轻松找到解决方案。此外,系统支持多终端访问,包括PC端和手机端,满足用户在不同场景下的需求,确保操作的便利性和灵活性。从操作角度来看,系统的开发和使用具备良好的可行性。
从经济可行性角度,基于Spring Boot框架的心理健康系统具有较高的成本效益。系统采用开源技术,避免了高额的授权费用和商业软件的开支。通过在线咨询、数据管理和资源共享等自动化功能,能够大幅降低人工成本并提高服务效率。此外,系统覆盖更多未成年人群体,能够有效减少因心理问题导致的学业和生活困扰,从长远来看,有助于提升未成年人的心理健康水平,减少社会成本。因此,该项目在经济上具备较强的可行性,并具有较高的投资回报潜力。
1.可用性需求
系统必须具备高可用性,以确保其在各种使用场景下能够稳定运行。为满足可用性要求,系统应当具备自恢复能力和冗余机制,避免因单点故障而导致的服务中断。具体而言,系统的部署架构应支持负载均衡和集群配置,通过多个实例的协作提高整体系统的可用性。系统应提供详尽的监控与告警机制,能够实时追踪系统运行状态,及时发现潜在问题并触发自动恢复操作或通知管理员。在用户体验方面,系统需要提供清晰的错误提示信息,并能够在发生异常时通过回滚操作或其他容错机制,保证用户的操作不受到严重影响。
2.可靠性需求
可靠性要求系统在长时间运行中保持稳定,能够有效应对各种可能的故障和压力。系统设计应支持高可用的数据库架构,采用数据库主从复制、分片等技术以实现数据的可靠存储与访问。应用层应具备容错能力,在面对硬件故障、网络中断等意外情况时,能够保持系统的正常服务或在故障恢复后迅速恢复数据和业务流程。系统应具备日志记录功能,能够全面记录操作过程和异常信息,从而为问题追踪与系统优化提供数据支持。系统的可靠性还需要通过压力测试和稳定性测试来验证,确保在大规模用户访问及高并发场景下能够正常运行,不发生崩溃或数据丢失现象。
3.安全性需求
系统的安全性需求必须得到高度重视,确保系统和用户数据的保密性、完整性和可用性。为实现数据安全,系统应采用加密技术,特别是在用户认证、敏感数据传输和存储过程中,采用SSL/TLS协议进行加密通信,确保数据在传输过程中不被窃取或篡改。系统应支持用户身份验证与授权管理,采用如OAuth、JWT等安全机制防止未授权访问。访问控制应细化到资源级别,确保不同角色的用户只能访问其权限范围内的功能。为了防止恶意攻击,系统还应加强对常见攻击方式(如SQL注入、XSS攻击、CSRF攻击等)的防护,通过输入验证、输出转义、会话管理等技术措施提高系统的安全性。系统应定期进行安全审计与漏洞扫描,及时发现并修补可能的安全漏洞,保障系统的长期安全运营。
功能需求分析是对系统所需功能进行详细描述的过程,明确系统的目标、功能模块及其相互关系。在此阶段,结合用户需求、业务流程和技术架构,识别系统必须实现的各项功能,并对其优先级、实现方式和约束条件进行梳理。通过功能需求分析,确保系统设计能够满足实际需求,且具有良好的可用性、可维护性和扩展性,为后续的系统开发和测试提供明确的指导和依据。
用户功能:心理测评、通知公告、心理资讯、好友聊天、医生信息、我的账户、个人中心(个人首页、预约信息、咨询信息、收藏、评论管理)等。
用户用例图如图3-1所示。

图3-1 用户用例图
管理员功能:系统用户、医生信息管理、预约信息管理、咨询信息管理、系统管理、通知公告管理、资源管理等功能。

图3-2 管理员用例图
医生用户功能:心理测评、通知公告、心理资讯、好友聊天、医生信息、我的账户、个人中心(个人首页、医生信息、预约信息、咨询信息、收藏、评论管理)等功能。

图3-2医生用户用例图
系统开发流程的主要步骤,从需求分析到系统完成的全过程。流程包括需求分析、总体设计(结构、功能、数据)、详细设计(模块、编码)、模块整合与调用,以及测试、扩展和完善,最终完成系统的开发。本系统的开发流程如图3-3所示

图3-3系统开发流程图
-
-
- 用户登录流程
-
用户输入用户名和密码后,系统先检查输入是否为空,再验证用户名是否存在,若存在则通过用户名获取密码并校验。若密码正确则登录成功,否则提示密码错误。若用户名不存在或无法登录,提示用户操作无效。如图3-4所示。

图3-4登录流程图
用户首先进入系统登录界面,输入用户名和密码后,系统验证信息是否正确。若验证失败,返回登录界面重新输入;若验证成功,则进入功能界面,执行相应功能处理后结束操作流程。操作流程如图3-5所示。

图3-5 系统操作流程图
管理员可以添加信息,用户添加可以自己权限内的信息,输入信息后,要想利用这个软件来进行系统的安全管理,首先需要登录到该软件中。添加信息流程如图3-6所示。

图3-6 添加信息流程图
用户首先选择需要修改的记录,输入修改后的数据,系统判断输入数据是否合法。若数据不合法,提示重新输入;若数据合法,则将修改后的数据写入数据库,完成操作后流程结束。修改信息流程图如图3-7所示。

图3-7修改信息流程图
用户选择需要删除的记录后,系统判断是否确认删除。若未确认,返回选择环节;若确认删除,则更新数据库,删除对应记录,完成操作后流程结束。删除信息流程图如图3-8所示。

图3-8删除信息流程图
系统由表现层、业务逻辑层、数据访问层和数据库服务器组成。表现层通过浏览器(如IE、Chrome、Firefox)与用户交互,采用FreeMarker、Bootstrap、jQuery等技术实现界面呈现。业务逻辑层负责处理系统的核心业务逻辑,通过分模块设计实现功能分离。数据访问层使用MyBatis框架连接数据库,执行数据的增删改查操作。数据库服务器采用MySQL进行数据存储和管理,为系统提供稳定的数据库支持。整个架构通过Tomcat服务器完成用户请求的接收和处理,确保系统的高效运行[8]。整个系统架构如图4-1所示。

图4-1 系统架构图
系统功能结构图如图4-2所示。

图4-2 系统功能结构图
用户通过注册模块发送注册请求,系统完成注册后返回确认信息。随后,用户通过登录模块发送登录请求,系统验证用户信息后允许访问目标系统。用户完成操作后可选择退出,系统终止会话。注册时序图,如图4-3所示。

图4-3 注册时序图
管理员输入登录信息后,登录界面将信息传递至前台管理界面,随后通过SpringBoot框架读取数据库中的用户信息并返回。系统验证信息,若验证成功则登录成功,若验证失败则返回错误提示。登录时序图如图4-4所示。

图4-4登录时序图
管理员输入登录信息后,进入用户信息管理模块,选择增删改查操作并提交命令至数据库。数据库执行操作后返回成功状态,系统显示用户管理界面并提示操作成功。管理员修改用户信息时序图如图4-5所示。

图4-5管理员修改用户信息时序图
管理员通过访问系统发起请求,系统接收访问后转向系统信息模块进行管理操作。管理完成后,系统返回管理结果至系统,最终反馈给管理员,管理员可选择退出。管理员管理系统信息时序图如图4-6所示。

图4-6管理员管理系统信息时序图
数据库设计是系统开发中至关重要的环节,为系统提供高效、规范的数据存储和管理方案。设计过程包括需求分析、实体设计、表设计和逻辑结构设计。首先,通过分析业务需求,确定系统的核心实体及其属性,同时明确实体间的关系。接着,将实体抽象为具体的数据库表,为每张表定义字段名、数据类型、主键和外键,通过主外键关系和关联表设计,保证数据的完整性和一致性。最后,数据库逻辑设计进一步优化表之间的关系,通过索引、视图和存储过程提升查询效率和操作性能。整个设计需严格遵循规范,避免数据冗余和冲突,确保系统在高并发访问和复杂数据处理场景下的稳定性和高效性。
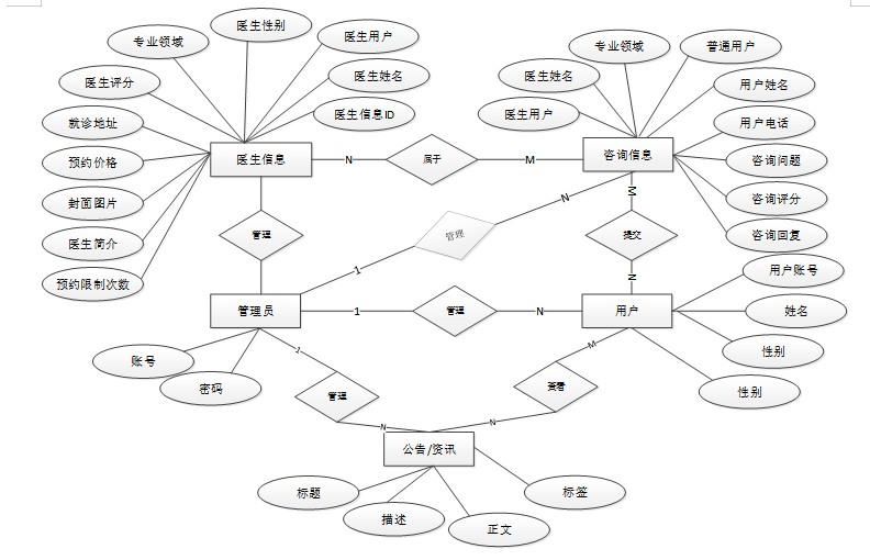
数据库实体设计是数据库设计的关键步骤,对实际业务逻辑中涉及的实体及其属性进行抽象建模,明确系统中的主要信息对象及其关系[9]。在实体设计中,根据需求分析确定系统的核心实体,如用户、角色、权限、医生用户信息等,提取实体的主要属性,如用户的ID、姓名、联系方式,医生用户的ID、名称、类型等,同时定义各实体之间的关系,包括一对一、一对多、多对多等。在设计过程中,注重实体的完整性、规范性和唯一性,确保设计能够满足系统功能需求,并为后续的表设计提供清晰的结构框架。实体设计需遵循数据库设计的标准化要求,避免数据冗余和不必要的复杂度。系统全局E-R图如图4-7所示。

图4-7系统E-R图
数据库表设计基于实体设计,将抽象的实体映射为具体的表结构。设计过程中,为每个实体定义表名、字段名及数据类型 [10]。根据业务需求,合理定义主键、外键及约束条件,确保表之间的关联性,例如通过外键建立用户表和角色表之间的关系。表设计时注重数据存储的完整性、一致性,并通过索引优化查询效率,最终确保数据库结构能够支持系统的功能需求。以下是系统的数据库表设计展示。
| 编号 | 字段名 | 类型 | 长度 | 是否非空 | 是否主键 | 注释 |
| 1 | token_id | int | 是 | 是 | 临时访问牌ID | |
| 2 | token | varchar | 64 | 否 | 否 | 临时访问牌 |
| 3 | info | text | 65535 | 否 | 否 | 信息 |
| 4 | maxage | int | 是 | 否 | 最大寿命:默认2小时 | |
| 5 | create_time | timestamp | 是 | 否 | 创建时间 | |
| 6 | update_time | timestamp | 是 | 否 | 更新时间 | |
| 7 | user_id | int | 是 | 否 | 用户编号 |
表 4-2-appointment_information(预约信息)
| 编号 | 字段名 | 类型 | 长度 | 是否非空 | 是否主键 | 注释 |
| 1 | appointment_information_id | int | 是 | 是 | 预约信息ID | |
| 2 | doctor_users | int | 否 | 否 | 医生用户 | |
| 3 | doctors_name | varchar | 64 | 否 | 否 | 医生姓名 |
| 4 | professional_field | varchar | 64 | 否 | 否 | 专业领域 |
| 5 | medical_address | varchar | 64 | 否 | 否 | 就诊地址 |
| 6 | reservation_price | double | 否 | 否 | 预约价格 | |
| 7 | ordinary_users | int | 否 | 否 | 普通用户 | |
| 8 | user_name | varchar | 64 | 否 | 否 | 用户姓名 |
| 9 | user_phone_number | varchar | 64 | 否 | 否 | 用户电话 |
| 10 | appointment_date | date | 否 | 否 | 预约日期 | |
| 11 | appointment_information | text | 65535 | 否 | 否 | 预约信息 |
| 12 | examine_state | varchar | 16 | 是 | 否 | 审核状态 |
| 13 | create_time | datetime | 是 | 否 | 创建时间 | |
| 14 | update_time | timestamp | 是 | 否 | 更新时间 | |
| 15 | source_table | varchar | 255 | 否 | 否 | 来源表 |
| 16 | source_id | int | 否 | 否 | 来源ID | |
| 17 | source_user_id | int | 否 | 否 | 来源用户 |
表 4-3-article(文章)
| 编号 | 字段名 | 类型 | 长度 | 是否非空 | 是否主键 | 注释 |
| 1 | article_id | mediumint | 是 | 是 | 文章id | |
| 2 | title | varchar | 125 | 是 | 是 | 标题 |
| 3 | type | varchar | 64 | 是 | 否 | 文章分类 |
| 4 | hits | int | 是 | 否 | 点击数 | |
| 5 | praise_len | int | 是 | 否 | 点赞数 | |
| 6 | create_time | timestamp | 是 | 否 | 创建时间 | |
| 7 | update_time | timestamp | 是 | 否 | 更新时间 | |
| 8 | source | varchar | 255 | 否 | 否 | 来源 |
| 9 | url | varchar | 255 | 否 | 否 | 来源地址 |
| 10 | tag | varchar | 255 | 否 | 否 | 标签 |
| 11 | content | longtext | 4294967295 | 否 | 否 | 正文 |
| 12 | img | varchar | 255 | 否 | 否 | 封面图 |
| 13 | description | text | 65535 | 否 | 否 | 文章描述 |
表 4-4-article_type(文章分类)
| 编号 | 字段名 | 类型 | 长度 | 是否非空 | 是否主键 | 注释 |
| 1 | type_id | smallint | 是 | 是 | 分类ID | |
| 2 | display | smallint | 是 | 否 | 显示顺序 | |
| 3 | name | varchar | 16 | 是 | 否 | 分类名称 |
| 4 | father_id | smallint | 是 | 否 | 上级分类ID | |
| 5 | description | varchar | 255 | 否 | 否 | 描述 |
| 6 | icon | text | 65535 | 否 | 否 | 分类图标 |
| 7 | url | varchar | 255 | 否 | 否 | 外链地址 |
| 8 | create_time | timestamp | 是 | 否 | 创建时间 | |
| 9 | update_time | timestamp | 是 | 否 | 更新时间 |
表 4-5-auth(用户权限管理)
| 编号 | 字段名 | 类型 | 长度 | 是否非空 | 是否主键 | 注释 |
| 1 | auth_id | int | 是 | 是 | 授权ID | |
| 2 | user_group | varchar | 64 | 否 | 否 | 用户组 |
| 3 | mod_name | varchar | 64 | 否 | 否 | 模块名 |
| 4 | table_name | varchar | 64 | 否 | 否 | 表名 |
| 5 | page_title | varchar | 255 | 否 | 否 | 页面标题 |
| 6 | path | varchar | 255 | 否 | 否 | 路由路径 |
| 7 | parent | varchar | 64 | 否 | 否 | 父级菜单 |
| 8 | parent_sort | int | 是 | 否 | 父级菜单排序 | |
| 9 | position | varchar | 32 | 否 | 否 | 位置 |
| 10 | mode | varchar | 32 | 是 | 否 | 跳转方式 |
| 11 | add | tinyint | 是 | 否 | 是否可增加 | |
| 12 | del | tinyint | 是 | 否 | 是否可删除 | |
| 13 | set | tinyint | 是 | 否 | 是否可修改 | |
| 14 | get | tinyint | 是 | 否 | 是否可查看 | |
| 15 | field_add | text | 65535 | 否 | 否 | 添加字段 |
| 16 | field_set | text | 65535 | 否 | 否 | 修改字段 |
| 17 | field_get | text | 65535 | 否 | 否 | 查询字段 |
| 18 | table_nav_name | varchar | 500 | 否 | 否 | 跨表导航名称 |
| 19 | table_nav | varchar | 500 | 否 | 否 | 跨表导航 |
| 20 | option | text | 65535 | 否 | 否 | 配置 |
| 21 | create_time | timestamp | 是 | 否 | 创建时间 | |
| 22 | update_time | timestamp | 是 | 否 | 更新时间 |
表 4-6-code_token(验证码)
| 编号 | 字段名 | 类型 | 长度 | 是否非空 | 是否主键 | 注释 |
| 1 | code_token_id | int | 是 | 是 | 验证码ID | |
| 2 | token | varchar | 255 | 否 | 否 | 令牌 |
| 3 | code | varchar | 255 | 否 | 否 | 验证码 |
| 4 | expire_time | timestamp | 是 | 否 | 失效时间 | |
| 5 | create_time | timestamp | 是 | 否 | 创建时间 | |
| 6 | update_time | timestamp | 是 | 否 | 更新时间 |
表 4-7-collect(收藏)
| 编号 | 字段名 | 类型 | 长度 | 是否非空 | 是否主键 | 注释 |
| 1 | collect_id | int | 是 | 是 | 收藏ID | |
| 2 | user_id | int | 是 | 是 | 收藏人ID | |
| 3 | source_table | varchar | 255 | 否 | 否 | 来源表 |
| 4 | source_field | varchar | 255 | 否 | 否 | 来源字段 |
| 5 | source_id | int | 是 | 否 | 来源ID | |
| 6 | title | varchar | 255 | 否 | 否 | 标题 |
| 7 | img | varchar | 255 | 否 | 否 | 封面 |
| 8 | create_time | timestamp | 是 | 否 | 创建时间 | |
| 9 | update_time | timestamp | 是 | 否 | 更新时间 |
表 4-8-comment(评论)
| 编号 | 字段名 | 类型 | 长度 | 是否非空 | 是否主键 | 注释 |
| 1 | comment_id | int | 是 | 是 | 评论ID | |
| 2 | user_id | int | 是 | 是 | 评论人ID | |
| 3 | reply_to_id | int | 是 | 否 | 回复评论ID | |
| 4 | content | longtext | 4294967295 | 否 | 否 | 内容 |
| 5 | nickname | varchar | 255 | 否 | 否 | 昵称 |
| 6 | avatar | varchar | 255 | 否 | 否 | 头像地址 |
| 7 | create_time | timestamp | 是 | 否 | 创建时间 | |
| 8 | update_time | timestamp | 是 | 否 | 更新时间 | |
| 9 | source_table | varchar | 255 | 否 | 否 | 来源表 |
| 10 | source_field | varchar | 255 | 否 | 否 | 来源字段 |
| 11 | source_id | int | 是 | 否 | 来源ID |
表 4-9-consultation_information(咨询信息)
| 编号 | 字段名 | 类型 | 长度 | 是否非空 | 是否主键 | 注释 |
| 1 | consultation_information_id | int | 是 | 是 | 咨询信息ID | |
| 2 | doctor_users | int | 否 | 否 | 医生用户 | |
| 3 | doctors_name | varchar | 64 | 否 | 否 | 医生姓名 |
| 4 | professional_field | varchar | 64 | 否 | 否 | 专业领域 |
| 5 | ordinary_users | int | 否 | 否 | 普通用户 | |
| 6 | user_name | varchar | 64 | 否 | 否 | 用户姓名 |
| 7 | user_phone_number | varchar | 64 | 否 | 否 | 用户电话 |
| 8 | user_video | varchar | 255 | 否 | 否 | 用户视频 |
| 9 | consultation_questions | text | 65535 | 否 | 否 | 咨询问题 |
| 10 | consultation_rating | double | 否 | 否 | 咨询评分 | |
| 11 | consultation_reply | text | 65535 | 否 | 否 | 咨询回复 |
| 12 | create_time | datetime | 是 | 否 | 创建时间 | |
| 13 | update_time | timestamp | 是 | 否 | 更新时间 | |
| 14 | source_table | varchar | 255 | 否 | 否 | 来源表 |
| 15 | source_id | int | 否 | 否 | 来源ID | |
| 16 | source_user_id | int | 否 | 否 | 来源用户 |
表 4-10-doctor_information(医生信息)
| 编号 | 字段名 | 类型 | 长度 | 是否非空 | 是否主键 | 注释 |
| 1 | doctor_information_id | int | 是 | 是 | 医生信息ID | |
| 2 | doctors_name | varchar | 64 | 否 | 否 | 医生姓名 |
| 3 | doctor_users | int | 否 | 否 | 医生用户 | |
| 4 | doctors_gender | varchar | 64 | 否 | 否 | 医生性别 |
| 5 | professional_field | varchar | 64 | 否 | 否 | 专业领域 |
| 6 | doctor_rating | double | 否 | 否 | 医生评分 | |
| 7 | medical_address | varchar | 64 | 否 | 否 | 就诊地址 |
| 8 | reservation_price | double | 否 | 否 | 预约价格 | |
| 9 | cover_photo | varchar | 255 | 否 | 否 | 封面图片 |
| 10 | doctor_introduction | longtext | 4294967295 | 否 | 否 | 医生简介 |
| 11 | hits | int | 是 | 否 | 点击数 | |
| 12 | praise_len | int | 是 | 否 | 点赞数 | |
| 13 | collect_len | int | 是 | 否 | 收藏数 | |
| 14 | comment_len | int | 是 | 否 | 评论数 | |
| 15 | appointment_information_limit_times | int | 是 | 否 | 预约限制次数 | |
| 16 | consultation_information_limit_times | int | 是 | 否 | 咨询限制次数 | |
| 17 | create_time | datetime | 是 | 否 | 创建时间 | |
| 18 | update_time | timestamp | 是 | 否 | 更新时间 |
表 4-11-evaluation(测评问卷)
| 编号 | 字段名 | 类型 | 长度 | 是否非空 | 是否主键 | 注释 |
| 1 | exam_id | mediumint | 是 | 是 | 问卷id | |
| 2 | name | varchar | 32 | 是 | 否 | 问卷名称 |
| 3 | duration | int | 否 | 否 | 答题时长 | |
| 4 | status | varchar | 10 | 否 | 否 | 状态:启用、禁用 |
| 5 | create_time | timestamp | 是 | 否 | 创建时间 | |
| 6 | update_time | timestamp | 是 | 否 | 更新时间 |
表 4-12-evaluation_question(题目)
| 编号 | 字段名 | 类型 | 长度 | 是否非空 | 是否主键 | 注释 |
| 1 | exam_question_id | mediumint | 是 | 是 | 题目ID | |
| 2 | type | varchar | 20 | 否 | 否 | 类型 |
| 3 | title | varchar | 255 | 否 | 否 | 题目 |
| 4 | question_item | varchar | 500 | 否 | 否 | 选项 |
| 5 | question_order | int | 否 | 否 | 排序 | |
| 6 | exam_id | mediumint | 是 | 是 | 所属问卷 | |
| 7 | create_time | timestamp | 是 | 否 | 创建时间 | |
| 8 | update_time | timestamp | 是 | 否 | 更新时间 |
表 4-13-evaluation_user_answer(用户答题)
| 编号 | 字段名 | 类型 | 长度 | 是否非空 | 是否主键 | 注释 |
| 1 | user_answer_id | mediumint | 是 | 是 | 用户答题ID | |
| 2 | user_id | mediumint | 是 | 否 | 用户ID | |
| 3 | exam_id | mediumint | 是 | 是 | 考试ID | |
| 4 | score | double | 否 | 否 | 分数 | |
| 5 | answers | text | 65535 | 否 | 否 | 答案 |
| 6 | comment_state | tinyint | 否 | 否 | 点评状态 | |
| 7 | nickname | varchar | 255 | 否 | 否 | 提交人 |
| 8 | create_time | timestamp | 是 | 否 | 创建时间 | |
| 9 | update_time | timestamp | 是 | 否 | 更新时间 | |
| 10 | comment_desc | varchar | 255 | 否 | 否 | 评语 |
表 4-14-hits(用户点击)
| 编号 | 字段名 | 类型 | 长度 | 是否非空 | 是否主键 | 注释 |
| 1 | hits_id | int | 是 | 是 | 点赞ID | |
| 2 | user_id | int | 是 | 否 | 点赞人 | |
| 3 | create_time | timestamp | 是 | 否 | 创建时间 | |
| 4 | update_time | timestamp | 是 | 否 | 更新时间 | |
| 5 | source_table | varchar | 255 | 否 | 否 | 来源表 |
| 6 | source_field | varchar | 255 | 否 | 否 | 来源字段 |
| 7 | source_id | int | 是 | 否 | 来源ID |
表 4-15-notice(公告)
| 编号 | 字段名 | 类型 | 长度 | 是否非空 | 是否主键 | 注释 |
| 1 | notice_id | mediumint | 是 | 是 | 公告ID | |
| 2 | title | varchar | 125 | 是 | 否 | 标题 |
| 3 | content | longtext | 4294967295 | 否 | 否 | 正文 |
| 4 | create_time | timestamp | 是 | 否 | 创建时间 | |
| 5 | update_time | timestamp | 是 | 否 | 更新时间 |
表 4-16-ordinary_users(普通用户)
| 编号 | 字段名 | 类型 | 长度 | 是否非空 | 是否主键 | 注释 |
| 1 | ordinary_users_id | int | 是 | 是 | 普通用户ID | |
| 2 | user_name | varchar | 64 | 否 | 否 | 用户姓名 |
| 3 | user_gender | varchar | 64 | 否 | 否 | 用户性别 |
| 4 | user_age | varchar | 64 | 否 | 否 | 用户年龄 |
| 5 | user_phone_number | varchar | 64 | 否 | 否 | 用户电话 |
| 6 | examine_state | varchar | 16 | 是 | 否 | 审核状态 |
| 7 | user_id | int | 是 | 否 | 用户ID | |
| 8 | create_time | datetime | 是 | 否 | 创建时间 | |
| 9 | update_time | timestamp | 是 | 否 | 更新时间 |
表 4-17-praise(点赞)
| 编号 | 字段名 | 类型 | 长度 | 是否非空 | 是否主键 | 注释 |
| 1 | praise_id | int | 是 | 是 | 点赞ID | |
| 2 | user_id | int | 是 | 是 | 点赞人 | |
| 3 | create_time | timestamp | 是 | 否 | 创建时间 | |
| 4 | update_time | timestamp | 是 | 否 | 更新时间 | |
| 5 | source_table | varchar | 255 | 否 | 否 | 来源表 |
| 6 | source_field | varchar | 255 | 否 | 否 | 来源字段 |
| 7 | source_id | int | 是 | 否 | 来源ID | |
| 8 | status | tinyint | 是 | 否 | 点赞状态:1为点赞,0已取消 |
表 4-18-psychologist(心理医生)
| 编号 | 字段名 | 类型 | 长度 | 是否非空 | 是否主键 | 注释 |
| 1 | psychologist_id | int | 是 | 是 | 心理医生ID | |
| 2 | doctors_name | varchar | 64 | 否 | 否 | 医生姓名 |
| 3 | doctors_gender | varchar | 64 | 否 | 否 | 医生性别 |
| 4 | professional_field | varchar | 64 | 否 | 否 | 专业领域 |
| 5 | doctors_phone_number | varchar | 64 | 否 | 否 | 医生电话 |
| 6 | doctors_educational_background | varchar | 64 | 否 | 否 | 医生学历 |
| 7 | hands_on_background | varchar | 64 | 否 | 否 | 工作经验 |
| 8 | qualification | varchar | 255 | 否 | 否 | 资格证书 |
| 9 | doctor_rating | double | 否 | 否 | 医生评分 | |
| 10 | examine_state | varchar | 16 | 是 | 否 | 审核状态 |
| 11 | user_id | int | 是 | 否 | 用户ID | |
| 12 | create_time | datetime | 是 | 否 | 创建时间 | |
| 13 | update_time | timestamp | 是 | 否 | 更新时间 |
表 4-19-score(评分)
| 编号 | 字段名 | 类型 | 长度 | 是否非空 | 是否主键 | 注释 |
| 1 | score_id | int | 是 | 是 | 评分ID | |
| 2 | user_id | int | 是 | 否 | 评分人 | |
| 3 | nickname | varchar | 64 | 否 | 否 | 昵称 |
| 4 | score_num | double | 是 | 否 | 评分 | |
| 5 | create_time | timestamp | 是 | 否 | 创建时间 | |
| 6 | update_time | timestamp | 是 | 否 | 更新时间 | |
| 7 | source_table | varchar | 255 | 否 | 否 | 来源表 |
| 8 | source_field | varchar | 255 | 否 | 否 | 来源字段 |
| 9 | source_id | int | 是 | 否 | 来源ID |
表 4-20-slides(轮播图)
| 编号 | 字段名 | 类型 | 长度 | 是否非空 | 是否主键 | 注释 |
| 1 | slides_id | int | 是 | 是 | 轮播图ID | |
| 2 | title | varchar | 64 | 否 | 否 | 标题 |
| 3 | content | varchar | 255 | 否 | 否 | 内容 |
| 4 | url | varchar | 255 | 否 | 否 | 链接 |
| 5 | img | varchar | 255 | 否 | 否 | 轮播图 |
| 6 | hits | int | 是 | 否 | 点击量 | |
| 7 | create_time | timestamp | 是 | 否 | 创建时间 | |
| 8 | update_time | timestamp | 是 | 否 | 更新时间 |
表 4-21-upload(文件上传)
| 编号 | 字段名 | 类型 | 长度 | 是否非空 | 是否主键 | 注释 |
| 1 | upload_id | int | 是 | 是 | 上传ID | |
| 2 | name | varchar | 64 | 否 | 否 | 文件名 |
| 3 | path | varchar | 255 | 否 | 否 | 访问路径 |
| 4 | file | varchar | 255 | 否 | 否 | 文件路径 |
| 5 | display | varchar | 255 | 否 | 否 | 显示顺序 |
| 6 | father_id | int | 否 | 否 | 父级ID | |
| 7 | dir | varchar | 255 | 否 | 否 | 文件夹 |
| 8 | type | varchar | 32 | 否 | 否 | 文件类型 |
表 4-22-user(用户账户)
| 编号 | 字段名 | 类型 | 长度 | 是否非空 | 是否主键 | 注释 |
| 1 | user_id | int | 是 | 是 | 用户ID | |
| 2 | state | smallint | 是 | 否 | 账户状态:(1可用|2异常|3已冻结|4已注销) | |
| 3 | user_group | varchar | 32 | 否 | 否 | 所在用户组 |
| 4 | login_time | timestamp | 是 | 否 | 上次登录时间 | |
| 5 | phone | varchar | 11 | 否 | 否 | 手机号码 |
| 6 | phone_state | smallint | 是 | 否 | 手机认证:(0未认证|1审核中|2已认证) | |
| 7 | username | varchar | 16 | 是 | 否 | 用户名 |
| 8 | nickname | varchar | 16 | 否 | 否 | 昵称 |
| 9 | password | varchar | 64 | 是 | 否 | 密码 |
| 10 | | varchar | 64 | 否 | 否 | 邮箱 |
| 11 | email_state | smallint | 是 | 否 | 邮箱认证:(0未认证|1审核中|2已认证) | |
| 12 | avatar | varchar | 255 | 否 | 否 | 头像地址 |
| 13 | open_id | varchar | 255 | 否 | 否 | 针对获取用户信息字段 |
| 14 | create_time | timestamp | 是 | 否 | 创建时间 |
表 4-23-user_chat_friend(聊天用户好友)
| 编号 | 字段名 | 类型 | 长度 | 是否非空 | 是否主键 | 注释 |
| 1 | user_chat_friend_id | int | 是 | 是 | ID | |
| 2 | user_id | int | 是 | 否 | 用户ID | |
| 3 | friend_user_id | int | 是 | 否 | 用户好友ID | |
| 4 | friend_user_name | varchar | 255 | 否 | 否 | 好友名称 |
| 5 | create_time | timestamp | 是 | 否 | 创建时间 | |
| 6 | update_time | timestamp | 是 | 否 | 更新时间 |
表 4-24-user_chat_group(聊天用户群聊)
| 编号 | 字段名 | 类型 | 长度 | 是否非空 | 是否主键 | 注释 |
| 1 | user_chat_group_id | int | 是 | 是 | ID | |
| 2 | group_id | int | 否 | 否 | 群聊ID | |
| 3 | group_name | varchar | 255 | 否 | 否 | 群聊名称 |
| 4 | user_id | int | 否 | 否 | 用户ID | |
| 5 | create_time | timestamp | 是 | 否 | 创建时间 | |
| 6 | update_time | timestamp | 是 | 否 | 更新时间 |
表 4-25-user_chat_read(聊天用户消息)
| 编号 | 字段名 | 类型 | 长度 | 是否非空 | 是否主键 | 注释 |
| 1 | user_chat_read_id | varchar | 255 | 是 | 是 | ID |
| 2 | user_id | int | 否 | 否 | 接收人ID | |
| 3 | send_user_id | int | 否 | 否 | 发送人ID | |
| 4 | group_id | int | 否 | 否 | 群聊ID | |
| 5 | type | int | 否 | 否 | 类型1-点对点消息,2-群聊消息 | |
| 6 | create_time | timestamp | 否 | 否 | 时间 | |
| 7 | message | text | 65535 | 否 | 否 | 消息 |
表 4-26-user_group(用户组)
| 编号 | 字段名 | 类型 | 长度 | 是否非空 | 是否主键 | 注释 |
| 1 | group_id | mediumint | 是 | 是 | 用户组ID | |
| 2 | display | smallint | 是 | 否 | 显示顺序 | |
| 3 | name | varchar | 16 | 是 | 否 | 名称 |
| 4 | description | varchar | 255 | 否 | 否 | 描述 |
| 5 | source_table | varchar | 255 | 否 | 否 | 来源表 |
| 6 | source_field | varchar | 255 | 否 | 否 | 来源字段 |
| 7 | source_id | int | 是 | 否 | 来源ID | |
| 8 | register | smallint | 否 | 否 | 注册位置 | |
| 9 | create_time | timestamp | 是 | 否 | 创建时间 | |
| 10 | update_time | timestamp | 是 | 否 | 更新时间 |
用户可以通过注册功能创建个人账号,填写包括用户名、密码、邮箱或手机号等基本信息完成注册流程。系统会对输入信息进行校验,确保唯一性和格式正确性,并将用户数据存储至数据库中,同时发送验证邮件或短信以确认账户有效性。注册界面如下图所示。

图5-1 注册界面
用户登录模块为前台用户提供安全快捷的访问方式。登录页面设计简洁明了,用户只需输入用户名及密码即可完成身份验证。登录成功后,用户将被重定向至系统首页页面。对于忘记密码的用户,提供了找回密码功能,通过邮箱或手机号接收重置链接,保障账户安全。登录界面如下图所示。

图5-2 登录界面
用户和医生都可以通过首页快速访问平台的核心功能,如心理测评、通知公告和心理资讯,首页设计简洁明了,方便用户和医生随时查看最新的信息和动态,确保系统的便捷性和用户体验。
前台首页界面如下图所示。

图5-3 前台首页界面
用户和医生可以通过平台内的好友聊天功能进行实时沟通,便捷的文字、语音和视频通话方式帮助医生与用户建立信任关系,同时为用户提供随时可得的心理支持和建议。好友聊天界面如下图所示。

图5-4 好友聊天界面
用户可以查看医生的详细信息,包括医生的专业背景、资质认证和用户评价,以便选择合适的心理医生进行预约和咨询;医生也能更新自己的个人资料,展示其专业能力。医生用户信息界面如图5-5所示。

图5-5医生用户信息界面
预约界面如图5-6所示。

图5-6预约界面
用户和医生通过个人中心查看自己的个人首页、预约信息和咨询记录,医生可以管理用户的评论与收藏,用户也可查看自己的历史咨询与预约,便于回顾与跟踪心理健康进展。个人中心界面如图5-7所示。

图5-7个人中心息界面
管理员通过后台首页获取系统整体运行状态的实时数据,查看系统的访问量、用户活跃度和操作日志等信息,便于进行系统维护和性能监控,确保平台的稳定性和流畅性。后台首页界面如图5-8所示。

图5-8后台首页管理界面
管理员可以在系统用户管理模块中查看和管理不同角色用户的信息,创建、删除和修改管理员、普通用户及心理医生账户,并进行权限分配,确保系统安全性和不同角色的操作权限得到合理控制。系统用户界面如图5-9所示。

图5-9系统用户界面
管理员可以查看、修改和删除用户的预约信息,处理用户与医生之间的预约请求,并通过系统提醒功能确保预约管理的及时性和准确性,以优化用户的预约体验和医生的时间安排。预约信息管理界面如图5-10所示。

图5-10预约信息管理界面
管理员可管理和跟踪用户的咨询记录,查看用户与医生的互动内容、咨询反馈和效果评估,并进行数据分析,帮助平台提升服务质量并优化心理咨询流程。咨询信息管理界面如图5-11所示。

图5-11咨询信息管理界面
管理员通过资源管理模块管理平台上的心理健康资讯、资讯分类以及心理测评内容,确保平台资源的丰富性和系统性,同时便于根据用户需求定制个性化的资讯推送和测评服务。资源管理界面如图5-12所示。

图5-12资源管理界面
系统的测试环境如表6-1所示。
表6-1 测试环境
| 类别 | 配置项 | 详细信息 |
| 硬件环境 | 服务器CPU | Intel Xeon E5-2680 v4 |
| 内存 | 32GB DDR4 | |
| 硬盘 | 1TB SSD | |
| 网络带宽 | 100Mbps | |
| 软件环境 | 操作系统 | Windows Server 2019 |
| 数据库 | MySQL 8.0 | |
| Web服务器 | Tomcat 9.0 | |
| 开发框架 | SpringBoot 2.5 | |
| 前端框架 | Vue.js 2.6 | |
| Java版本 | JDK 11 | |
| 浏览器 | Chrome 88, Firefox 85 |
系统测试的主要目的是确保系统的功能、性能和稳定性满足需求规格说明书中的要求,并验证系统在实际使用环境中的可用性和可靠性。通过测试,可以发现软件中的缺陷、漏洞和潜在问题,确保系统运行的准确性、完整性和安全性。在功能测试中,目的是验证系统各功能模块是否按设计实现预期功能,例如用户登录、信息管理、数据查询等核心功能是否准确执行。性能测试的目的是验证系统在高并发、数据量大等压力场景下的响应时间和处理能力,确保系统具备良好的性能。兼容性测试的目的是确保系统在不同的硬件、软件和浏览器环境中能正常运行。测试还包括对异常处理和边界条件的验证,确保系统在异常场景下能够正确处理和恢复。最终,通过测试确保系统可以安全稳定地部署上线,为用户提供可靠的服务。
系统测试采用多种测试方法,以全面验证系统的功能和性能。功能测试采用黑盒测试方法,通过设计测试用例直接验证系统功能是否符合需求,无需了解内部代码逻辑。例如,设计用例验证用户登录模块,通过输入合法和非法的用户名与密码,检查系统响应是否符合预期。性能测试采用压力测试和负载测试方法,通过模拟高并发用户访问、数据处理的场景,评估系统的响应时间、吞吐量和稳定性。兼容性测试通过在不同操作系统、浏览器和硬件设备上运行系统,验证其在不同环境中的适应性[11]。异常测试通过设计边界条件和异常输入,检查系统对非法数据和操作的处理能力。测试用例的设计需覆盖系统的所有功能模块和接口,确保测试过程的全面性。通过系统测试方法的综合应用,可以有效发现问题,并为系统的优化和改进提供依据。
系统的测试用例表格如下图所示。
表6-2 系统测试用例表
| 测试项 | 测试用例 | 问题 | 结论 |
| 登录功能测试 | 打开登录页面 输入正确的用户名和密码 点击“登录”按钮 | 无 | 符合预期 |
| 登录功能测试 | 打开登录页面 输入错误的用户名 输入正确的密码 点击“登录”按钮 | 无 | 符合预期 |
| 登录功能测试 | 打开登录页面 输入正确的用户名 输入错误的密码 点击“登录”按钮 | 无 | 符合预期 |
| 登录功能测试 | 打开登录页面 输入不存在的用户名和密码 点击“登录”按钮 | 无 | 符合预期 |
| 注册功能测试 | 打开注册页面 输入合法的用户名、密码、邮箱等信息 点击“注册”按钮 | 无 | 符合预期 |
| 注册功能测试 | 打开注册页面 输入已存在的用户名 输入其他合法信息 点击“注册”按钮 | 无 | 符合预期 |
| 注册功能测试 | 打开注册页面 输入合法用户名但密码不符合要求(如长度不足) 点击“注册”按钮 | 无 | 符合预期 |
| 注册功能测试 | 打开注册页面 输入合法用户名和密码但邮箱格式错误 点击“注册”按钮 | 无 | 符合预期 |
| 医生用户信息测试 | 登录系统 进入医生用户信息管理页面 使用搜索栏输入关键词搜索医生用户信息管理 | 无 | 符合预期 |
| 医生用户信息测试 | 登录系统 进入医生用户信息管理页面 点击预约详情查看完整信息 | 无 | 符合预期 |
| 医生用户信息测试 | 登录系统 进入医生用户信息管理页面 不输入任何搜索条件直接点击搜索 | 无 | 符合预期 |
经过全面而细致的测试,我们确认系统登录与注册功能稳定可靠,用户能够凭借正确凭证顺利登录,且在遇到错误时能获得清晰指引。同时,注册流程顺畅,有效防止了恶意注册行为。此外,医生用户信息管理模块功能全面且操作便捷,用户能够轻松管理场地信息,包括添加、编辑、删除及查询等,且系统对数据存储、展示及安全性均表现出色。综上所述,该系统在登录、注册及医生用户信息管理方面均达到了预期设计标准,为用户提供了稳定、安全、高效的床位管理体验。
经过系统全面的功能测试、性能测试和可靠性测试,本系统在测试环境下运行良好,功能模块均按照设计要求实现,核心功能表现稳定,未发现严重功能缺陷或阻塞性问题。所有关键测试用例均通过,覆盖率达到预期目标,验证了系统的功能性、稳定性和兼容性。
本文针对心理健康管理的需求,设计并实现了一个基于Java的心理健康管理系统,旨在为用户提供高效、便捷的心理健康服务,同时为医生和管理员提供必要的管理工具。通过使用Spring Boot框架进行后端开发、MySQL数据库进行数据存储,以及Vue.js框架实现前端开发,系统实现了前后端分离架构,保证了系统的扩展性和易维护性。
系统功能涵盖了用户、医生、管理员三大角色的需求,用户可以进行心理测评、查看心理资讯、预约医生并参与在线咨询,医生能够管理自己的信息、发布心理内容以及与用户进行互动,管理员则可以管理用户和医生信息、处理预约及咨询记录,并维护平台的资源和通知公告。数据库设计通过合理的表结构和索引优化,确保了数据操作的高效性和可靠性。
经过功能测试和性能优化,系统在用户体验、响应速度及稳定性方面表现优异,为心理健康服务提供了一个可靠的平台。在未来,系统可通过引入人工智能技术、数据分析等手段进一步提升服务的个性化和精准度,推动心理健康服务的普及与发展。总的来说,该系统的实现不仅能够帮助用户提高心理健康意识,提供及时的心理支持,也为心理医生提供了有效的管理工具,促进了心理健康服务体系的建设与完善。
- 刘江涛,王亮亮,吴庆茹,等.基于B/S模式的铁路勘测设计案例信息化管理系统设计与实现[J].铁路计算机应用,2021,30(03):32-35.
- 张丹丹,李弘.基于B/S架构的办公管理系统设计与开发[J].铁路通信信号工程技术,2024,21(09):44-48+106.
- 王志亮,纪松波.基于SpringBoot的Web前端与数据库的接口设计[J].工业控制计算机,2023,36(03):51-53.
- 熊永平.基于SpringBoot框架应用开发技术的分析与研究[J].电脑知识与技术,2021,15(36):76-77.
- 赵媛.基于Vue的Web系统前端性能优化分析[J].电脑编程技巧与维护,2024,(09):44-46.
- 秦冬.浅析Vue框架在前端开发中的应用[J].信息与电脑(理论版),2024,36(13):61-63.
- 李艳杰.MySQL数据库下存储过程的综合运用研究[J].现代信息科技,2023,7(11):80-82+88.
- 陈倩怡,何军.Vue+Springboot+MyBatis技术应用解析[J].电脑编程技巧与维护,2020,(01):14-15+28.
- 周晓玉,崔文超.基于Web技术的数据库应用系统设计[J].信息与电脑(理论版),2023,35(09):189-191.
- 马艳艳,吴晓光.计算机软件与数据库的设计策略分析[J].电子技术,2024,53(05):104-105.
- 李俊萌.计算机软件测试技术与开发应用策略分析[J].信息记录材料,2023,24(03):50-52.
- Haydon M H ,Fowler A J ,Taylor L M , et al.Psychological Factors That Contribute to the Use of Video Consultations in Health Care: Systematic Review.[J].Journal of medical Internet research,2024,26e54636.
- 何新宇.基于众包的社区心理健康咨询系统实现研究[J].信息与电脑,2024,36(23):34-36.
- Goulding L ,Williams J ,White A , et al.Remote consultations in mental health: collaborative evaluation applying learning health systems thinking.[J].BJPsych bulletin,2024,11-10.
- Anderson G ,Hodge J ,Fox D , et al.A review of clinical ethics consultations in a regional healthcare system over a two-year timeframe[J].BMC Medical Ethics,2024,25(1):127-127.
- Nitto Rolls Out Sales of Counseling System in California[J].Food and Beverage Close - Up,2024,
- 段蕊.团体心理咨询在大学生高校社会支持系统中的价值[J].山西青年,2024,(16):124-126.
- 潘婷婷,傅毅,管芳景.高职院校心理咨询服务系统的设计与实现[J].无线互联科技,2024,21(13):76-79.
- 杨惠烽,徐莉.基于Android手机局部定位的心理咨询系统的设计与开发[J].晋中学院学报,2024,41(03):15-19.
- 杜岚清.基于思维链的心理咨询多轮对话语料库的构建与心理对话系统的实践[D].广东外语外贸大学,2024.
- 徐振强.基于检索的心理咨询对话式问答系统的设计与实现[D].北京邮电大学,2024.DOI:10.26969/d.cnki.gbydu.2024.000955.
- 李论,唐瑞明,邹俊平,等.“互联网+”背景下高职院校在线心理咨询管理系统的设计与实现[J].科技与创新,2024,(01):81-83.DOI:10.15913/j.cnki.kjycx.2024.01.023.
- 何畅,谯炜骅,马跃.在校大学生在线心理咨询系统设计[J].现代信息科技,2023,7(21):36-39+43.DOI:10.19850/j.cnki.2096-4706.2023.21.009.
- 刘浪,张媛.基于深度学习的大学生心理健康咨询系统设计[J].自动化与仪器仪表,2022,(12):148-152.DOI:10.14016/j.cnki.1001-9227.2022.12.148.
- 张东伟.基于PDCA模型的大学生心理健康咨询系统设计[J].渤海大学学报(自然科学版),2021,42(04):376-379.DOI:10.13831/j.cnki.issn.1673-0569.2021.04.003.
在本次心理健康系统的开发过程中,我衷心感谢所有给予我支持与帮助的人们。首先,我要向我的指导老师表达深深的谢意,正是他专业的引领和耐心的指导,使我在技术层面和项目管理上均取得了显著的进步。他对待科研的严谨态度和精湛的技术能力,对我产生了深远的影响,帮助我在遇到难题时能够迅速找到解决方案。
同时,我非常感谢我的团队成员们,我们一同面对挑战,共同解决问题,彼此之间的默契合作和无私奉献,使得项目能够顺利推进。在无数个加班的夜晚,是你们的陪伴和鼓励,让我感受到了团队的力量和温暖。
此外,我还要感谢那些为我提供测试环境、数据和反馈的床位医院工作人员,他们的宝贵意见让我能够不断完善系统,更好地满足实际需求。
最后,我要感谢家人的理解和支持,他们始终是我坚强的后盾。在我全身心投入项目开发的日子里,他们给予了我无微不至的关怀和鼓励,让我能够无后顾之忧地专注于项目。在此,我再次向所有帮助过我的人表示最诚挚的感谢!。
附录
系统核心代码设计
用户注册
注册页UserController.java,传入user对象,并将"user_id"、 "state"、 "user_group"、"login_time"、"phone"、"phone_state"、 "username"、"nickname"、"password"、"email"、"email_state"、"avatar"、"create_time"输入,重点是 "username"、"nickname"、"password"必须输入,通过获取username,数据库查询是否有该用户,如果存在,则提示“用户已存在”,否则执行将UserId置为空(数据库表中该字段已设置自动递增),代码如图所示。

图注册核心代码图
用户登录
登录页,首先传入"username"、"email"、"phone"、"password",用户可通过用户名、邮箱、手机号进行登陆,通过判断resultList来确定查询结果,然后执行查询用户组UserGroup,用户组里面不存在,依然报“用户不存在”,执行完以上代码,最后涉及到用户带有“审核”的,会查询examine_state(用户的审核状态),数据库表user_group中含有source_table和source_field进行查询,以上步骤完成,对输入的密码进行存储Token到数据库,匹对账号和密码,数据库中的AccessToken为令牌,用于身份认证,代码如图所示。

用户登录核心代码图
修改密码
修改密码,通过请求data,获取旧密码,并将新密码重新赋值,期间都是需要通过加密,代码如图所示。

修改密码核心代码图
修改数据
修改一个数据,原理与add基本一致,不同点在于通过readConfig()读取关键字,以及通过readQuery()获取URL后面?指定位置的标识,转成Map对象后,执行update操作,同样通过拼接的sql语句执行,执行过程读取query,toWhereSql()语句完成数据库操作,body为修改对象的值,代码如图所示。

修改数据核心代码图
删除数据
删除一条数据,通过readQuery(),获取URL后面的对象地址,删除FROM具体的table,query删除查询FindConfig语句,代码如图示。

图4-11删除数据核心代码图
获取列表
通过请求的参数获取列表数据,代码如图所示。

图获取列表核心代码图
图片上传
通过请求的参数获取列表数据,代码如图4-13所示。
图片上传核心代码图

点赞+收藏+关注 →私信领取本源代码、数据库
关注博主下篇更精彩
一键三连!!!
一键三连!!!
一键三连!!!
感谢一键三连!!!

被折叠的 条评论
为什么被折叠?



