摘要
本文主要介绍了一种基于SSM框架的科研项目申报管理系统的设计与实现。该系统为科研人员、管理者及相关部门提供便捷、高效的项目申报、审核和管理工具。通过整合Spring、Spring MVC和MyBatis等技术,系统能够实现项目申报的全过程管理,包括项目提交、审核、终审、立项管理及公告发布等功能。用户可以根据权限进行不同的操作,如申报人员提交项目申报并查看公告、项目公示等信息,管理员审核项目申报并进行终审、立项等管理工作,科研管理部门负责项目的最终审批和立项确认。此外,系统还具备高效的数据管理和统计功能,确保信息的准确传递和及时更新。系统的实现大大提高了科研项目管理的自动化程度,减少了人工操作,提高了审批效率和透明度。通过对系统的测试,结果表明,系统功能齐全、运行稳定,能够满足不同用户的需求,为科研项目的顺利实施提供了有力的支持。未来的改进方向将主要集中在系统性能优化与用户体验提升方面。
关键词:科研项目、SSM框架、项目管理、系统设计、审批流程
Abstract
This article mainly introduces the design and implementation of a scientific research project application management system based on the SSM framework. This system provides convenient and efficient project application, review, and management tools for researchers, managers, and relevant departments. By integrating technologies such as Spring, Spring MVC, and MyBatis, the system is able to manage the entire process of project application, including project submission, review, final review, project initiation management, and announcement release. Users can perform different operations based on their permissions, such as the applicant submitting a project application and viewing announcements, project publicity, and other information, the administrator reviewing the project application and conducting final review, project approval, and other management work, and the scientific research management department responsible for the final approval and project confirmation of the project. In addition, the system also has efficient data management and statistical functions to ensure accurate transmission and timely updates of information. The implementation of the system greatly improves the automation level of scientific research project management, reduces manual operations, and enhances approval efficiency and transparency. Through testing of the system, the results show that the system has complete functions, stable operation, and can meet the needs of different users, providing strong support for the smooth implementation of scientific research projects. The future improvement direction will mainly focus on system performance optimization and user experience enhancement.
Keywords: scientific research projects, SSM framework, project management, system design, approval process
1 绪论
1.1研究的背景和意义
随着科技创新不断推进,科研项目的申报、评审和管理工作愈加复杂。传统的人工管理方式已无法满足日益增长的科研需求,信息化管理成为科研管理的重要发展趋势。近年来,基于信息技术的科研项目申报管理系统逐步得到广泛应用,以提升科研工作效率和信息透明度。SSM框架(Spring, Spring MVC, MyBatis)由于其高效、灵活的特点,成为了构建科研项目申报管理系统的理想选择。通过集成这些技术,可以实现项目的全过程管理,包括申报、审核、立项和公告发布等,为科研人员和管理者提供更加高效的服务。
在科研项目管理中,信息的及时传递和高效管理至关重要。通过实施信息化管理系统,不仅能够简化繁琐的申报流程,还能提高审批过程的透明度和效率。魏甜(2025)在《高职院校科研项目申报书撰写方法研究》中指出,科研项目申报书的标准化和电子化极大地提升了申报效率[1]。李亮等(2025)也在《基于微服务容器化SSM新闻发布管理系统》中讨论了SSM框架如何优化项目管理过程,特别是在多角色管理和系统扩展性方面的优势[2]。因此,基于SSM框架的科研项目申报系统不仅能有效提高科研项目的管理效率,还能通过数据挖掘和分析为科研决策提供支持。
近年来,国内外针对科研项目申报管理系统的研究逐渐增多,尤其是在高校和科研机构中。张倬维等(2025)在《基于SSM框架的高速公路实验室管理系统设计》一文中提到,SSM框架已广泛应用于各类管理系统的开发,尤其在高效的数据处理和管理功能上表现突出[3]。此外,赵静静(2025)在《基于SSM框架的检查业务数据应用系统开发》中提出,利用SSM框架搭建的数据管理系统可显著提高项目审批的效率和准确性[4]。这些研究为科研项目申报系统的开发提供了宝贵的参考。
在国内的研究中,孙鹏程等(2025)在《基于SSM+JSP的水果超市管理系统的设计与实现》中讨论了如何利用SSM框架开发高效的数据管理系统,并探讨了数据的实时更新与多层次功能的集成[5]。此外,魏旗鹏和李亚子(2024)在《高校与科研机构科研系统中项目申报人员管理模式探究》中指出,科研项目申报的管理模式正在逐步从传统的人工审批向信息化系统过渡,如何提高审批效率和项目管理透明度成为关键问题[6]。
本研究的主要目的是设计并实现一款基于SSM框架的科研项目申报系统,系统功能主要涵盖项目申报、审核、终审、立项管理及公告发布等模块。申报模块将为科研人员提供一个便捷的申报平台,提交项目相关信息并跟踪审批进度。审核模块则让项目管理员能够实时查看和处理项目申报,提供审批意见和结果。立项管理模块有助于管理人员查看项目申报的最终审批状态,并进行立项操作。
在系统开发过程中,将重点分析科研项目的管理流程,设计适用于不同角色(申报人员、管理员、科研处人员等)的操作界面和权限管理机制。系统将确保每个角色的操作权限明确,确保信息流转的高效与安全。特别是对于科研项目申报信息的管理,本研究还将重点探讨如何利用数据挖掘技术分析申报数据,为科研管理决策提供支持。
另外,系统将考虑高效的数据管理和统计功能,确保项目申报过程中的数据能够实时更新并提供清晰的分析报告,以便科研管理部门作出科学的决策。通过对系统的多轮测试,验证其在不同使用场景下的稳定性和性能,以确保系统能够满足不同用户的需求,为科研人员提供更高效的科研项目申报体验。
1.4论文结构与章节安排
论文将分层次经行编排,除去论文摘要致谢文献参考部分,正文部分还会对网站需求做出分析,以及阐述大体的设计和实现的功能,最后罗列部分调测记录,论文主要架构如下:
第一章主要介绍了课题研究的背景、现状,系统开发的意义和本文的研究内容与主要工作。
第二章介绍了系统框架和数据库。
第三章主要从系统的用户、功能等方面进行需求分析。
第四章主要对系统框架、系统功能模块、数据库进行功能设计。
第五章主要介绍了系统框架搭建、系统界面的实现。
第六章主要对系统的部分界面进行测试并对主要功能进行测试
第七章:总结。
2 开发技术介绍
SSM(Spring+SpringMVC+MyBatis)框架集由Spring、MyBatis两个开源框架整合而成(SpringMVC是Spring中的部分内容)。常作为数据源较简单的web项目的框架[7]。
2.1.1 Spring
Spring就像是整个项目中装配bean的大工厂,在配置文件中可以指定使用特定的参数去调用实体类的构造方法来实例化对象。也可以称之为项目中的粘合剂。
Spring的核心思想是IoC(控制反转),即不再需要程序员去显式地`new`一个对象,而是让Spring框架帮你来完成这一切。
2.1.2 SpringMVC
SpringMVC在项目中拦截用户请求,它的核心Servlet即DispatcherServlet承担中介或是前台这样的职责,将用户请求通过HandlerMapping去匹配Controller,Controller就是具体对应请求所执行的操作。SpringMVC相当于SSH框架中struts。
2.1.3 mybatis
mybatis是对jdbc的封装,它让数据库底层操作变的透明。mybatis的操作都是围绕一个sqlSessionFactory实例展开的。mybatis通过配置文件关联到各实体类的Mapper文件,Mapper文件中配置了每个类对数据库所需进行的sql语句映射。在每次与数据库交互时,通过sqlSessionFactory拿到一个sqlSession,再执行sql命令。页面发送请求给控制器,控制器调用业务层处理逻辑,逻辑层向持久层发送请求,持久层与数据库交互,后将结果返回给业务层,业务层将处理逻辑发送给控制器,控制器再调用视图展现数据。
数据库作为数据的存储地方是项目必须的,MySQL是一款非常优秀的关系型数据库,早期的MySQL并不是甲骨文公司的,后来才被他收购的。MySQL非常的小巧,安装包才几兆,sql语言的书写也比较容易学习,最重要的是MySQL同时也是一款开源的软件,所以不需要额外进行付费,本系统本身也是以学习总结所学知识为主,在系统的开发上最好尽量使用免费的软件,所以选用MySQL进行数据库管理。MySQL的容量也是非常大的,同时支持分库分表的操作,支持分布式,所以越来越多的中小企业选择该款数据库管理工具。另外值得一提的是,开源也有一个不好的地方,就是容易遭到破解和黑客攻击,所以MySQL在使用上还是更多的使用在中小项目中[8]。
MySQL不会对平台有需求,所以任何一个程序员都可以通过 MySQL数据库来完成自己的系统开发,并且还可以节约大量的资源。因为它具有强大功能,所以可以用来储存这个系统的数据。
MySQL适合于各种应用,我们在运行数据库的时候,也很容易上手,我们只要编写一段代码,就可以完成相应的功能,并且可以在任何的平台上使用,而不需要再进行第二次的编译。MySQL数据库还具备在本地存储数据和允许结构化查询以方便管理的优势;MySQL是一个完全网络化的系统,它的数据库可以在互联网的任何位置被访问,它可以在任何地点与任何人分享;此外,MySQL也提供了存取控制的能力,可以阻止数据被非法使用,MySQL服务稳定,开发成本低,所以在开发过程中,MySQL数据库是最受欢迎的。
3 系统分析
系统分析是开发一个项目的先决条件,通过系统分析可以很好的了解系统的主体用户的基本需求情况,同时这也是项目的开发的原因。进而对系统开发进行可行性分析,通常包括技术可行性、经济可行性等,可行性分析同时也是从项目整体角度进行的分析。然后就是对项目的具体需求进行分析,分析的手段一般都是通过用户的用例图来实现。下面是详细的介绍。
3.1 可行性分析
3.1.1 技术可行性:
本系统采用当前主流的SSM(Spring、SpringMVC、MyBatis)开发框架,具有结构清晰、开发高效、文档丰富等优势,适合搭建中小型Web平台 。MySQL作为数据库支持系统运行,具备高性能、易部署、跨平台兼容等特性,可满足科研项目信息的录入、查询与管理功能需求 。在开发过程中,系统采用模块化设计,便于后期功能扩展与系统升级,同时具备良好的安全性,通过权限控制、防注入攻击等方式,确保用户数据与科研信息的安全性和完整性。
随着科研管理信息化的发展,高校与研究机构对科研项目申报、管理、评审的数字化平台需求愈加迫切。系统的上线有助于规范科研流程,提高信息传递效率,推动科研工作公平公开地进行,符合国家推动科研管理规范化、智慧化的政策导向 。此外,该平台也将打破传统申报中地域限制和信息壁垒,使得科研人员更便捷地获取项目申报信息,扩大科研机会,实现科研资源的优化配置,促进学术公平与社会进步。
系统开发所采用的框架与数据库均为开源工具,能够大大降低研发成本,避免高额的授权费用,同时减少了部署过程中的硬件依赖。在部署和维护方面,平台基于Java技术体系,具备良好的兼容性和技术普及度,后期只需配备少量技术人员即可完成升级和维护,运维成本可控。结合系统投入使用后对申报流程自动化、审查效率提升所带来的节省成本,平台具有良好的经济效益和可持续发展价值。
本系统面向科研人员与管理人员开发,界面设计简洁直观,功能模块划分合理,用户在无技术背景的情况下亦可顺利完成操作。用户注册、信息填写、项目申报、审核进度跟踪等功能操作流程清晰,支持用户按需完成各类科研项目管理任务。同时,系统支持多角色登录与权限划分,实现不同用户间的信息隔离与流程联动,保障操作的规范性与安全性。其兼容多平台与多浏览器特性,也使得系统在教学科研环境中具备良好的适应性。
系统开发所使用的技术组件皆为符合开源协议的工具,确保项目在版权方面无风险。此外,平台服务对象主要为高校与科研机构,其数据安全和操作行为必须符合法律法规要求。通过完善的数据备份机制、用户权限控制及日志审计功能,系统可有效规避数据泄露与违规访问的风险。同时,系统设计与运行符合《网络安全法》《数据安全法》等相关法律规范,保障科研数据在合规环境下存储与使用,满足单位科研管理对合法合规的基本要求 。
3.2.1 功能性分析
本科研项目申报系统面向多种用户角色,具备较强的功能完整性与操作灵活性。系统主要包括三类用户:申报人员、管理员以及校级科研处人员,不同角色在系统中具备相应的权限和功能入口,能够实现从项目申报到审核公示的全过程管理。
1. 申报人员功能模块
- 首页:展示系统公告、科研资讯、快速入口等内容,便于用户了解系统动态和科研政策信息。
- 公告消息:集中展示平台发布的各类公告信息,如项目申报通知、评审安排、立项结果等,确保信息透明公开。
- 科研资讯:提供科研相关的新闻、政策解读、项目指南等资讯服务,提升用户科研素养和申报质量。
- 项目申报:用户可在线填写项目申报表单、上传相关材料并提交,支持多轮申报与修改功能。
- 项目公示:展示已完成评审的项目信息,实现立项结果的公开公示,保障申报过程的公平性。
- 我的账户:用户可修改密码、管理基本信息和查看账户操作记录。
- 个人中心:包括以下子模块:
- 个人首页:汇总展示用户相关的项目进展与消息通知;
- 项目申报:快速查看和管理已申报项目状态;
- 项目终审:查看项目终审流程与反馈信息;
- 项目立项:查看立项结果及相关资料;
- 项目公示:集中浏览与本人相关的项目公示信息;
- 收藏:保存感兴趣的项目动态或政策资讯,方便日后参考。
2. 管理员功能模块
- 后台首页:展示系统运行状态、最新操作记录和关键管理指标。
- 系统用户:对申报人员、评审专家、科研处人员等系统用户进行管理,包括账号分配、角色授权、权限控制等。
- 项目申报管理:对所有用户提交的科研项目申报信息进行审核、筛选、分类和记录,支持数据导出与进度追踪。
- 项目终审管理:对专家评审意见汇总结果进行终审决策,并记录审查过程,确保评审流程的权威性与准确性。
- 项目立项管理:根据评审和终审结果,确定项目立项名单,并生成立项通知与备案信息。
- 项目公示管理:发布和维护科研项目公示信息,接受用户反馈,满足政策对公开透明的要求。
- 系统管理:负责系统参数设置、权限分配、模块开关、系统日志审计等运维功能,确保平台安全稳定运行。
- 公告消息管理:编辑和发布各类系统公告,设定发布时间与可见范围,保障通知传达及时有效。
- 资源管理:上传和维护与项目相关的各类文件资料,包括指南、政策、模板等,供用户下载查阅。
3. 校级科研处功能模块
- 后台首页:提供科研处专属仪表盘,展示单位内项目申报与评审的总体概况。
- 项目申报管理:集中管理本校所有科研项目的申报信息,支持批量审批、状态调整与申报统计。
- 项目终审管理:对学院或单位初审结果进行复审或终审决策,提升项目评审的科学性与公正性。
- 项目立项管理:核定最终立项结果,负责归档和项目备案,同时生成项目编号和相关文书。
1、性能性
系统在设计阶段充分考虑到并发用户的访问需求,通过SSM框架良好的结构设计、数据库索引优化以及缓存机制(如Redis,可选)等手段,确保系统在高并发情况下依然能保持较快的响应速度和稳定性。系统具备较强的查询效率与数据处理能力,支持大量科研项目信息的高效录入与读取。
2、安全性
平台在数据传输过程中采用HTTPS协议,保障数据传输的加密安全;同时通过权限分级控制机制,确保不同角色只能访问其授权范围内的功能与数据。此外,系统设置用户登录验证机制、防SQL注入、防XSS攻击机制及操作日志记录,防范非法访问和数据泄露,提升平台整体安全等级。
3、可用性
系统操作界面简洁清晰,模块划分明确,用户无需复杂培训即可快速上手。常用功能入口直观,支持页面引导、状态提示、表单校验等用户友好机制,降低误操作概率。同时,系统具有良好的错误提示和数据回滚机制,提高了使用体验。
4、可维护性
平台采用分层架构设计(表示层、业务逻辑层、持久层),代码结构清晰,便于后期进行功能调整、bug修复或技术升级。前后端逻辑分离也提升了代码复用率和维护效率。系统日志功能详实,便于开发人员快速定位和解决问题。
5、可扩展性
考虑到未来可能的需求扩展(如增加专家评审子系统、科研成果统计模块等),系统在架构设计上预留了扩展接口与灵活的模块注册机制,支持插件式扩展。数据库结构也采用规范化设计,便于后续添加新表或字段,实现功能拓展而不影响原有模块。
6、兼容性
系统在多个主流浏览器(Chrome、Firefox、Edge等)和不同操作系统(Windows、macOS、Linux)上均经过适配测试,确保界面显示与功能操作一致。此外,系统前端采用响应式设计,可适应不同屏幕分辨率,支持PC端与部分移动设备使用,提升访问灵活性。
3.3 系统用例分析
通过3.2功能的分析,得出了科研项目申报系统的用例图:
申报人员用例如图3-1所示。

管理员用户用例如图3-2所示

3-2 管理员用户用例图
校级科研处用例如图3-3所示

3-3 校级科研处用户用例图
4 系统总体设计
本章主要讨论的内容包括科研项目申报系统的功能模块设计、数据库系统设计。
4.1 系统架构设计
本科研项目申报系统从架构上分为三层:表现层(UI)、业务逻辑层(BLL)以及数据层(DL)。

图4-1科研项目申报系统系统架构设计图
表现层(UI):又称UI层,主要完成本科研项目申报系统的UI交互功能,一个良好的UI可以打打提高用户的用户体验,增强用户使用本科研项目申报系统时的舒适度。UI的界面设计也要适应不同版本的科研项目申报系统以及不同尺寸的分辨率,以做到良好的兼容性。UI交互功能要求合理,用户进行交互操作时必须要得到与之相符的交互结果,这就要求表现层要与业务逻辑层进行良好的对接。
业务逻辑层(BLL):主要完成本科研项目申报系统的数据处理功能。用户从表现层传输过来的数据经过业务逻辑层进行处理交付给数据层,系统从数据层读取的数据经过业务逻辑层进行处理交付给表现层。
数据层(DL):由于本科研项目申报系统的数据是放在服务端的mysql数据库中,因此本属于服务层的部分可以直接整合在业务逻辑层中,所以数据层中只有数据库,其主要完成本科研项目申报系统的数据存储和管理功能。
4.2 系统功能模块设计
4.2.1整体功能模块设计
在上一章节中主要对系统的功能性需求和非功能性需求进行分析,并且根据需求分析了本科研项目申报系统中的用例。那么接下来就要开始对本科研项目申报系统的架构、主要功能和数据库开始进行设计。科研项目申报系统根据前面章节的需求分析得出,其总体设计模块图如图4-2所示。

图4-2 科研项目申报系统系统功能模块图
4.3 数据库设计
数据库设计一般包括需求分析、概念模型设计、数据库表建立三大过程,其中需求分析前面章节已经阐述,概念模型设计有概念模型和逻辑结构设计两部分。
4.3.1 数据库概念结构设计
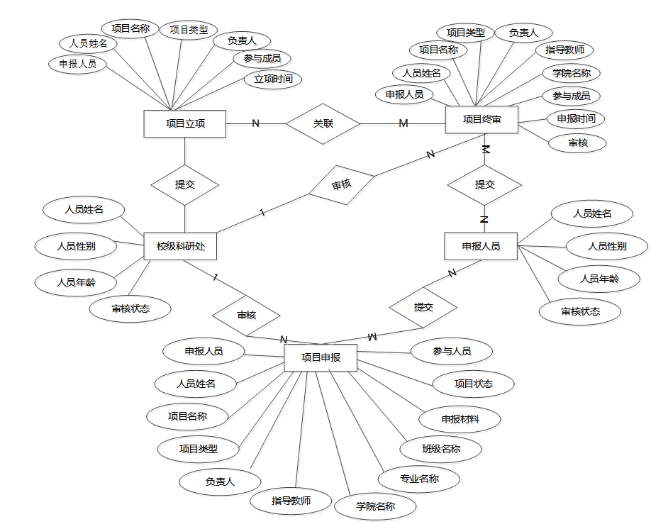
下面是整个科研项目申报系统中主要的数据库表以及总E-R实体关系图。

图4-3 科研项目申报系统系统总共ER关系图
4.3.2 数据库逻辑结构设计
通过上一小节科研项目申报系统系统中总E-R关系图上得出一共需要创建很多个数据表。
表 4-1-access_token(登陆访问时长)
| 编号 | 字段名 | 类型 | 长度 | 是否非空 | 是否主键 | 注释 |
| 1 | token_id | int | 是 | 是 | 临时访问牌ID | |
| 2 | token | varchar | 64 | 否 | 否 | 临时访问牌 |
| 3 | info | text | 65535 | 否 | 否 | 信息 |
| 4 | maxage | int | 是 | 否 | 最大寿命:默认2小时 | |
| 5 | create_time | timestamp | 是 | 否 | 创建时间 | |
| 6 | update_time | timestamp | 是 | 否 | 更新时间 | |
| 7 | user_id | int | 是 | 否 | 用户编号 |
表 4-2-article(文章)
| 编号 | 字段名 | 类型 | 长度 | 是否非空 | 是否主键 | 注释 |
| 1 | article_id | mediumint | 是 | 是 | 文章id | |
| 2 | title | varchar | 125 | 是 | 是 | 标题 |
| 3 | type | varchar | 64 | 是 | 否 | 文章分类 |
| 4 | hits | int | 是 | 否 | 点击数 | |
| 5 | praise_len | int | 是 | 否 | 点赞数 | |
| 6 | create_time | timestamp | 是 | 否 | 创建时间 | |
| 7 | update_time | timestamp | 是 | 否 | 更新时间 | |
| 8 | source | varchar | 255 | 否 | 否 | 来源 |
| 9 | url | varchar | 255 | 否 | 否 | 来源地址 |
| 10 | tag | varchar | 255 | 否 | 否 | 标签 |
| 11 | content | longtext | 4294967295 | 否 | 否 | 正文 |
| 12 | img | varchar | 255 | 否 | 否 | 封面图 |
| 13 | description | text | 65535 | 否 | 否 | 文章描述 |
表 4-3-article_type(文章分类)
| 编号 | 字段名 | 类型 | 长度 | 是否非空 | 是否主键 | 注释 |
| 1 | type_id | smallint | 是 | 是 | 分类ID | |
| 2 | display | smallint | 是 | 否 | 显示顺序 | |
| 3 | name | varchar | 16 | 是 | 否 | 分类名称 |
| 4 | father_id | smallint | 是 | 否 | 上级分类ID | |
| 5 | description | varchar | 255 | 否 | 否 | 描述 |
| 6 | icon | text | 65535 | 否 | 否 | 分类图标 |
| 7 | url | varchar | 255 | 否 | 否 | 外链地址 |
| 8 | create_time | timestamp | 是 | 否 | 创建时间 | |
| 9 | update_time | timestamp | 是 | 否 | 更新时间 |
表 4-4-auth(用户权限管理)
| 编号 | 字段名 | 类型 | 长度 | 是否非空 | 是否主键 | 注释 |
| 1 | auth_id | int | 是 | 是 | 授权ID | |
| 2 | user_group | varchar | 64 | 否 | 否 | 用户组 |
| 3 | mod_name | varchar | 64 | 否 | 否 | 模块名 |
| 4 | table_name | varchar | 64 | 否 | 否 | 表名 |
| 5 | page_title | varchar | 255 | 否 | 否 | 页面标题 |
| 6 | path | varchar | 255 | 否 | 否 | 路由路径 |
| 7 | parent | varchar | 64 | 否 | 否 | 父级菜单 |
| 8 | parent_sort | int | 是 | 否 | 父级菜单排序 | |
| 9 | position | varchar | 32 | 否 | 否 | 位置 |
| 10 | mode | varchar | 32 | 是 | 否 | 跳转方式 |
| 11 | add | tinyint | 是 | 否 | 是否可增加 | |
| 12 | del | tinyint | 是 | 否 | 是否可删除 | |
| 13 | set | tinyint | 是 | 否 | 是否可修改 | |
| 14 | get | tinyint | 是 | 否 | 是否可查看 | |
| 15 | field_add | text | 65535 | 否 | 否 | 添加字段 |
| 16 | field_set | text | 65535 | 否 | 否 | 修改字段 |
| 17 | field_get | text | 65535 | 否 | 否 | 查询字段 |
| 18 | table_nav_name | varchar | 500 | 否 | 否 | 跨表导航名称 |
| 19 | table_nav | varchar | 500 | 否 | 否 | 跨表导航 |
| 20 | option | text | 65535 | 否 | 否 | 配置 |
| 21 | create_time | timestamp | 是 | 否 | 创建时间 | |
| 22 | update_time | timestamp | 是 | 否 | 更新时间 |
表 4-5-code_token(验证码)
| 编号 | 字段名 | 类型 | 长度 | 是否非空 | 是否主键 | 注释 |
| 1 | code_token_id | int | 是 | 是 | 验证码ID | |
| 2 | token | varchar | 255 | 否 | 否 | 令牌 |
| 3 | code | varchar | 255 | 否 | 否 | 验证码 |
| 4 | expire_time | timestamp | 是 | 否 | 失效时间 | |
| 5 | create_time | timestamp | 是 | 否 | 创建时间 | |
| 6 | update_time | timestamp | 是 | 否 | 更新时间 |
表 4-6-collect(收藏)
| 编号 | 字段名 | 类型 | 长度 | 是否非空 | 是否主键 | 注释 |
| 1 | collect_id | int | 是 | 是 | 收藏ID | |
| 2 | user_id | int | 是 | 是 | 收藏人ID | |
| 3 | source_table | varchar | 255 | 否 | 否 | 来源表 |
| 4 | source_field | varchar | 255 | 否 | 否 | 来源字段 |
| 5 | source_id | int | 是 | 否 | 来源ID | |
| 6 | title | varchar | 255 | 否 | 否 | 标题 |
| 7 | img | varchar | 255 | 否 | 否 | 封面 |
| 8 | create_time | timestamp | 是 | 否 | 创建时间 | |
| 9 | update_time | timestamp | 是 | 否 | 更新时间 |
表 4-7-comment(评论)
| 编号 | 字段名 | 类型 | 长度 | 是否非空 | 是否主键 | 注释 |
| 1 | comment_id | int | 是 | 是 | 评论ID | |
| 2 | user_id | int | 是 | 是 | 评论人ID | |
| 3 | reply_to_id | int | 是 | 否 | 回复评论ID | |
| 4 | content | longtext | 4294967295 | 否 | 否 | 内容 |
| 5 | nickname | varchar | 255 | 否 | 否 | 昵称 |
| 6 | avatar | varchar | 255 | 否 | 否 | 头像地址 |
| 7 | create_time | timestamp | 是 | 否 | 创建时间 | |
| 8 | update_time | timestamp | 是 | 否 | 更新时间 | |
| 9 | source_table | varchar | 255 | 否 | 否 | 来源表 |
| 10 | source_field | varchar | 255 | 否 | 否 | 来源字段 |
| 11 | source_id | int | 是 | 否 | 来源ID |
表 4-8-declaration_personnel(申报人员)
| 编号 | 字段名 | 类型 | 长度 | 是否非空 | 是否主键 | 注释 |
| 1 | declaration_personnel_id | int | 是 | 是 | 申报人员ID | |
| 2 | name_of_personnel | varchar | 64 | 否 | 否 | 人员姓名 |
| 3 | gender_of_staff | varchar | 64 | 否 | 否 | 人员性别 |
| 4 | age_of_personnel | varchar | 64 | 否 | 否 | 人员年龄 |
| 5 | examine_state | varchar | 16 | 是 | 否 | 审核状态 |
| 6 | user_id | int | 是 | 否 | 用户ID | |
| 7 | create_time | datetime | 是 | 否 | 创建时间 | |
| 8 | update_time | timestamp | 是 | 否 | 更新时间 |
表 4-9-hits(用户点击)
| 编号 | 字段名 | 类型 | 长度 | 是否非空 | 是否主键 | 注释 |
| 1 | hits_id | int | 是 | 是 | 点赞ID | |
| 2 | user_id | int | 是 | 否 | 点赞人 | |
| 3 | create_time | timestamp | 是 | 否 | 创建时间 | |
| 4 | update_time | timestamp | 是 | 否 | 更新时间 | |
| 5 | source_table | varchar | 255 | 否 | 否 | 来源表 |
| 6 | source_field | varchar | 255 | 否 | 否 | 来源字段 |
| 7 | source_id | int | 是 | 否 | 来源ID |
表 4-10-notice(公告)
| 编号 | 字段名 | 类型 | 长度 | 是否非空 | 是否主键 | 注释 |
| 1 | notice_id | mediumint | 是 | 是 | 公告ID | |
| 2 | title | varchar | 125 | 是 | 否 | 标题 |
| 3 | content | longtext | 4294967295 | 否 | 否 | 正文 |
| 4 | create_time | timestamp | 是 | 否 | 创建时间 | |
| 5 | update_time | timestamp | 是 | 否 | 更新时间 |
表 4-11-praise(点赞)
| 编号 | 字段名 | 类型 | 长度 | 是否非空 | 是否主键 | 注释 |
| 1 | praise_id | int | 是 | 是 | 点赞ID | |
| 2 | user_id | int | 是 | 是 | 点赞人 | |
| 3 | create_time | timestamp | 是 | 否 | 创建时间 | |
| 4 | update_time | timestamp | 是 | 否 | 更新时间 | |
| 5 | source_table | varchar | 255 | 否 | 否 | 来源表 |
| 6 | source_field | varchar | 255 | 否 | 否 | 来源字段 |
| 7 | source_id | int | 是 | 否 | 来源ID | |
| 8 | status | tinyint | 是 | 否 | 点赞状态:1为点赞,0已取消 |
表 4-12-project_declaration(项目申报)
| 编号 | 字段名 | 类型 | 长度 | 是否非空 | 是否主键 | 注释 |
| 1 | project_declaration_id | int | 是 | 是 | 项目申报ID | |
| 2 | declaration_personnel | int | 否 | 否 | 申报人员 | |
| 3 | name_of_personnel | varchar | 64 | 否 | 否 | 人员姓名 |
| 4 | project_name | varchar | 64 | 是 | 否 | 项目名称 |
| 5 | project_type | varchar | 64 | 是 | 否 | 项目类型 |
| 6 | person_in_charge | varchar | 64 | 是 | 否 | 负责人 |
| 7 | instructor | varchar | 64 | 否 | 否 | 指导教师 |
| 8 | name_of_college | varchar | 64 | 否 | 否 | 学院名称 |
| 9 | professional_name | varchar | 64 | 否 | 否 | 专业名称 |
| 10 | class_name | varchar | 64 | 否 | 否 | 班级名称 |
| 11 | declaration_materials | varchar | 255 | 是 | 否 | 申报材料 |
| 12 | project_status | varchar | 64 | 否 | 否 | 项目状态 |
| 13 | declaration_time | date | 否 | 否 | 申报时间 | |
| 14 | participating_members | text | 65535 | 是 | 否 | 参与成员 |
| 15 | declaration_content | text | 65535 | 否 | 否 | 申报内容 |
| 16 | feedback | text | 65535 | 否 | 否 | 意见反馈 |
| 17 | examine_state | varchar | 16 | 是 | 否 | 审核状态 |
| 18 | examine_reply | varchar | 255 | 否 | 否 | 审核回复 |
| 19 | project_final_limit_times | int | 是 | 否 | 申请终审限制次数 | |
| 20 | create_time | datetime | 是 | 否 | 创建时间 | |
| 21 | update_time | timestamp | 是 | 否 | 更新时间 |
表 4-13-project_final(项目终审)
| 编号 | 字段名 | 类型 | 长度 | 是否非空 | 是否主键 | 注释 |
| 1 | project_final_id | int | 是 | 是 | 项目终审ID | |
| 2 | declaration_personnel | int | 否 | 否 | 申报人员 | |
| 3 | name_of_personnel | varchar | 64 | 否 | 否 | 人员姓名 |
| 4 | project_name | varchar | 64 | 否 | 否 | 项目名称 |
| 5 | project_type | varchar | 64 | 否 | 否 | 项目类型 |
| 6 | person_in_charge | varchar | 64 | 否 | 否 | 负责人 |
| 7 | instructor | varchar | 64 | 否 | 否 | 指导教师 |
| 8 | name_of_college | varchar | 64 | 否 | 否 | 学院名称 |
| 9 | professional_name | varchar | 64 | 否 | 否 | 专业名称 |
| 10 | class_name | varchar | 64 | 否 | 否 | 班级名称 |
| 11 | participating_members | text | 65535 | 否 | 否 | 参与成员 |
| 12 | declaration_time | date | 否 | 否 | 申报时间 | |
| 13 | project_status | varchar | 64 | 否 | 否 | 项目状态 |
| 14 | declaration_content | text | 65535 | 否 | 否 | 申报内容 |
| 15 | final_materials | varchar | 255 | 是 | 否 | 终审材料 |
| 16 | final_content | text | 65535 | 是 | 否 | 终审内容 |
| 17 | examine_state | varchar | 16 | 是 | 否 | 审核状态 |
| 18 | examine_reply | varchar | 255 | 否 | 否 | 审核回复 |
| 19 | project_initiation_limit_times | int | 是 | 否 | 立项限制次数 | |
| 20 | create_time | datetime | 是 | 否 | 创建时间 | |
| 21 | update_time | timestamp | 是 | 否 | 更新时间 | |
| 22 | source_table | varchar | 255 | 否 | 否 | 来源表 |
| 23 | source_id | int | 否 | 否 | 来源ID | |
| 24 | source_user_id | int | 否 | 否 | 来源用户 |
表 4-14-project_initiation(项目立项)
| 编号 | 字段名 | 类型 | 长度 | 是否非空 | 是否主键 | 注释 |
| 1 | project_initiation_id | int | 是 | 是 | 项目立项ID | |
| 2 | declaration_personnel | int | 否 | 否 | 申报人员 | |
| 3 | name_of_personnel | varchar | 64 | 否 | 否 | 人员姓名 |
| 4 | project_name | varchar | 64 | 否 | 否 | 项目名称 |
| 5 | project_type | varchar | 64 | 否 | 否 | 项目类型 |
| 6 | person_in_charge | varchar | 64 | 否 | 否 | 负责人 |
| 7 | participating_members | text | 65535 | 否 | 否 | 参与成员 |
| 8 | project_time | date | 否 | 否 | 立项时间 | |
| 9 | project_publicity_limit_times | int | 是 | 否 | 公示限制次数 | |
| 10 | create_time | datetime | 是 | 否 | 创建时间 | |
| 11 | update_time | timestamp | 是 | 否 | 更新时间 | |
| 12 | source_table | varchar | 255 | 否 | 否 | 来源表 |
| 13 | source_id | int | 否 | 否 | 来源ID | |
| 14 | source_user_id | int | 否 | 否 | 来源用户 |
表 4-15-project_publicity(项目公示)
| 编号 | 字段名 | 类型 | 长度 | 是否非空 | 是否主键 | 注释 |
| 1 | project_publicity_id | int | 是 | 是 | 项目公示ID | |
| 2 | declaration_personnel | int | 否 | 否 | 申报人员 | |
| 3 | name_of_personnel | varchar | 64 | 否 | 否 | 人员姓名 |
| 4 | project_name | varchar | 64 | 否 | 否 | 项目名称 |
| 5 | project_type | varchar | 64 | 否 | 否 | 项目类型 |
| 6 | person_in_charge | varchar | 64 | 否 | 否 | 负责人 |
| 7 | project_time | date | 否 | 否 | 立项时间 | |
| 8 | participating_members | text | 65535 | 否 | 否 | 参与成员 |
| 9 | cover_image | varchar | 255 | 否 | 否 | 封面图片 |
| 10 | project_introduction | longtext | 4294967295 | 否 | 否 | 项目简介 |
| 11 | collect_len | int | 是 | 否 | 收藏数 | |
| 12 | create_time | datetime | 是 | 否 | 创建时间 | |
| 13 | update_time | timestamp | 是 | 否 | 更新时间 | |
| 14 | source_table | varchar | 255 | 否 | 否 | 来源表 |
| 15 | source_id | int | 否 | 否 | 来源ID | |
| 16 | source_user_id | int | 否 | 否 | 来源用户 |
表 4-16-school_level_scientific_research_office(校级科研处)
| 编号 | 字段名 | 类型 | 长度 | 是否非空 | 是否主键 | 注释 |
| 1 | school_level_scientific_research_office_id | int | 是 | 是 | 校级科研处ID | |
| 2 | personnel_name | varchar | 64 | 否 | 否 | 人员姓名 |
| 3 | gender_of_personnel | varchar | 64 | 否 | 否 | 人员性别 |
| 4 | age_of_personnel | varchar | 64 | 否 | 否 | 人员年龄 |
| 5 | examine_state | varchar | 16 | 是 | 否 | 审核状态 |
| 6 | user_id | int | 是 | 否 | 用户ID | |
| 7 | create_time | datetime | 是 | 否 | 创建时间 | |
| 8 | update_time | timestamp | 是 | 否 | 更新时间 |
表 4-17-slides(轮播图)
| 编号 | 字段名 | 类型 | 长度 | 是否非空 | 是否主键 | 注释 |
| 1 | slides_id | int | 是 | 是 | 轮播图ID | |
| 2 | title | varchar | 64 | 否 | 否 | 标题 |
| 3 | content | varchar | 255 | 否 | 否 | 内容 |
| 4 | url | varchar | 255 | 否 | 否 | 链接 |
| 5 | img | varchar | 255 | 否 | 否 | 轮播图 |
| 6 | hits | int | 是 | 否 | 点击量 | |
| 7 | create_time | timestamp | 是 | 否 | 创建时间 | |
| 8 | update_time | timestamp | 是 | 否 | 更新时间 |
表 4-18-upload(文件上传)
| 编号 | 字段名 | 类型 | 长度 | 是否非空 | 是否主键 | 注释 |
| 1 | upload_id | int | 是 | 是 | 上传ID | |
| 2 | name | varchar | 64 | 否 | 否 | 文件名 |
| 3 | path | varchar | 255 | 否 | 否 | 访问路径 |
| 4 | file | varchar | 255 | 否 | 否 | 文件路径 |
| 5 | display | varchar | 255 | 否 | 否 | 显示顺序 |
| 6 | father_id | int | 否 | 否 | 父级ID | |
| 7 | dir | varchar | 255 | 否 | 否 | 文件夹 |
| 8 | type | varchar | 32 | 否 | 否 | 文件类型 |
表 4-19-user(用户账户)
| 编号 | 字段名 | 类型 | 长度 | 是否非空 | 是否主键 | 注释 |
| 1 | user_id | int | 是 | 是 | 用户ID | |
| 2 | state | smallint | 是 | 否 | 账户状态:(1可用|2异常|3已冻结|4已注销) | |
| 3 | user_group | varchar | 32 | 否 | 否 | 所在用户组 |
| 4 | login_time | timestamp | 是 | 否 | 上次登录时间 | |
| 5 | phone | varchar | 11 | 否 | 否 | 手机号码 |
| 6 | phone_state | smallint | 是 | 否 | 手机认证:(0未认证|1审核中|2已认证) | |
| 7 | username | varchar | 16 | 是 | 否 | 用户名 |
| 8 | nickname | varchar | 16 | 否 | 否 | 昵称 |
| 9 | password | varchar | 64 | 是 | 否 | 密码 |
| 10 | | varchar | 64 | 否 | 否 | 邮箱 |
| 11 | email_state | smallint | 是 | 否 | 邮箱认证:(0未认证|1审核中|2已认证) | |
| 12 | avatar | varchar | 255 | 否 | 否 | 头像地址 |
| 13 | open_id | varchar | 255 | 否 | 否 | 针对获取用户信息字段 |
| 14 | create_time | timestamp | 是 | 否 | 创建时间 |
表 4-20-user_group(用户组)
| 编号 | 字段名 | 类型 | 长度 | 是否非空 | 是否主键 | 注释 |
| 1 | group_id | mediumint | 是 | 是 | 用户组ID | |
| 2 | display | smallint | 是 | 否 | 显示顺序 | |
| 3 | name | varchar | 16 | 是 | 否 | 名称 |
| 4 | description | varchar | 255 | 否 | 否 | 描述 |
| 5 | source_table | varchar | 255 | 否 | 否 | 来源表 |
| 6 | source_field | varchar | 255 | 否 | 否 | 来源字段 |
| 7 | source_id | int | 是 | 否 | 来源ID | |
| 8 | register | smallint | 否 | 否 | 注册位置 | |
| 9 | create_time | timestamp | 是 | 否 | 创建时间 | |
| 10 | update_time | timestamp | 是 | 否 | 更新时间 |
5 系统详细设计与实现
5.1申报人员功能模块
注册界面用户可以通过填写各项信息来创建一个帐户。页面上要求输入的信息包括帐号码、设置密码、确认密码、用户名、电子邮件、身份、姓名、性别和年龄等。用户完成填写后,可以点击“注册”按钮来提交信息。界面简单明了,所有必填项都已经列出,用户只需按照提示填写相应内容即可完成注册。界面图如下。

图5-1注册界面图
登录界面,用户可以通过输入注册时的用户名和密码来进行登录。界面中还包含了一个验证码框,要求用户输入图形中的字符以验证身份。如果用户忘记密码,界面也提供了“找回密码”链接。下方有一个选项让用户创建一个新账户,如果他们没有账户的话。登录界面如下图所示。

图5-2登录界面图
申报人员首页界面设计简洁,功能模块清晰,便于用户快速导航和使用。首页包括了公告消息、科研资讯、项目申报、项目公示、我的账户和个人中心等主要功能。用户可以在首页快速查看最新的公告和科研相关的资讯,也可以进入项目申报和公示页面,获取有关申报和公示的详细信息。我的账户和个人中心功能使用户能够方便地管理个人信息和相关设置。界面如下图所示。

图5-3 首页界面图
科研资讯界面提供了局部搜索、筛选和排序功能,帮助用户快速查找所需的科研相关信息。用户可以通过局部搜索框输入关键词,快速定位相关的资讯内容。筛选功能则允许用户根据不同的标准对资讯进行分类,精确查找。排序功能则提供了按时间、热度等维度对资讯进行排序的选项,让用户可以根据自身需求选择最相关或最新的科研信息。这些功能的结合使得科研资讯的浏览更加高效,方便用户快速获取所需的资料。界面如下图所示。

图5-4 科研资讯界面图
项目申报界面用户可以通过填写相关信息来完成项目的申报。界面上包括了项目申报人、项目名称、负责人、项目状态、申报资料等必填项,用户需要按提示填写或选择合适的选项,确保信息准确无误。还可以上传相关的申报材料,提供项目的详细描述。填写完毕后,用户点击“提交”按钮即可提交项目申报。界面如下图所示。

图5-5 项目申报界面图
项目公示页面设计了项目公示列表,用户可以通过搜索功能快速查找感兴趣的项目。同时,列表中还可以通过排序功能按照不同的标准对公示项目进行排序,方便用户按需浏览。每个项目的详情页提供了详细的项目信息,用户可以查看项目的具体内容,并且如果感兴趣,可以通过“收藏”功能将该项目保存,方便以后查看和管理。界面如下图所示。

图5-6 项目公示界面图

图5-7 详情界面图
个人中心界面为用户提供了一个集中管理个人信息和项目相关事务的空间。用户可以在个人首页查看自己的基本信息和账户设置,方便进行管理和修改。项目申报、项目终审、项目立项、项目公示等功能模块,允许用户轻松地查看和管理自己参与的项目进展状态,以及相关的审核和公示情况。收藏功能则帮助用户保存感兴趣的项目或资讯,便于日后查看。界面如下图所示。

图5-8 个人中心界面图

图5-9 项目申报界面图
管理员后台首页界面为管理员提供了一个集中的管理平台,方便处理和查看系统的各项事务。首页展示了各类管理模块的快捷入口,如系统用户管理、项目申报管理、项目终审管理、项目立项管理、项目公示管理等,管理员可以通过这些模块轻松管理和监控系统中各类项目和用户信息。此外,公告消息管理和资源管理功能使管理员能够发布通知、管理平台资源,确保系统正常运行。界面如下图所示。

图5-10 注册界面图
项目申报管理系统是一个帮助管理员对项目申报进行全面管理的工具。管理员可以通过系统查看项目申报的详细信息,并对申报进行多项操作,如查询、重置查询条件、删除申报项、查看项目详情、申请终审、审核以及下载相关申报材料等。系统支持管理员对项目申报进行高效的审批和管理流程,从项目申报的提交到审核、终审等各个环节,确保了项目的顺利推进和透明化管理。此外,管理员还可以方便地对新项目进行添加和录入,确保项目的顺利进入申报流程。界面如下图所示。

图5-11 项目申报管理界面图
项目立项管理系统是一个用于管理项目立项的工具,管理员可以通过该系统对项目立项过程进行有效的管理与监督。在项目立项列表中,管理员能够进行多项操作,包括查询立项信息、重置筛选条件、删除不需要的立项项、查看项目的详细信息以及进行公示等。公示功能通常用于对通过立项审核的项目进行公开展示,确保项目的透明度和合规性。通过这些功能,管理员可以轻松管理项目立项过程,确保每个立项的规范性和透明性,并且便于后续的审批与跟踪。界面如下图所示。

图5-12项目立项管理界面图
系统管理中的轮播图管理功能用于高效管理平台或网站上的轮播图。管理员可以通过该功能轻松查询和查看现有的轮播图,进行必要的重置操作以更新筛选条件,删除不再需要的轮播图,或者添加新的轮播图内容以确保页面展示的及时性和准确性。此外,管理员还可以查看每个轮播图的详细信息,以便对其进行进一步的管理和优化。这一功能帮助平台保持动态展示内容的更新,提升用户体验。界面如下图所示。

图5-13系统管理界面图
校级科研处后台首页是一个集成式的管理平台,用于高效管理学校内的科研项目相关事务。在首页,管理员可以访问多个核心功能模块,包括项目申报管理、项目终审管理以及项目立项管理等。通过该平台,管理员能够轻松监控和操作科研项目的整个生命周期,从项目申报到终审,再到项目立项,确保所有流程规范高效地进行。此外,后台首页通常还会提供实时数据、任务提醒和工作流进度,帮助管理员及时掌握项目状态并作出相应决策。界面如下图所示。

图5-14首页界面图
用户可以通过此功能对项目申报进行全面管理。首先,系统提供查询功能,允许用户根据特定条件进行筛选,便于快速找到目标项目。查询条件可能包括项目名称、申报人、申报日期或项目状态等。其次,重置功能可以清除查询条件,将界面恢复到初始状态,方便用户重新开始筛选。详情功能则让用户可以查看每个项目申报的详细信息,了解项目的背景、内容、附件和流程记录等。最后,审核功能使得科研处的工作人员可以对项目进行审批操作,包括同意、退回或修改等。通过这些功能,科研处可以有效管理项目申报,提高审批效率和准确性。界面如下图所示。

图5-15 项目申报管理界面图

图5-16 详情界面图
校级科研处用户在项目终审管理系统中,能够通过“项目终审列表”进行全面的项目管理。该功能允许用户查询终审阶段的所有项目,确保可以迅速找到具体项目并进行管理。用户可以使用重置功能清除筛选条件,方便重新查看所有项目。通过点击查看项目详情,用户可以了解每个项目的具体信息和状态。对于符合条件的项目,用户可以执行立项操作,将其正式立项,并进行最终审核,确保项目符合学校的科研标准和流程。界面如下图所示。

图5-17 项目终审管理界面图
6 系统测试
6.1系统测试的目的
系统开发到了最后一个阶段那就是系统测试,系统测试对软件的开发其实是非常有必要的。因为没什么系统一经开发出来就可能会尽善尽美,再厉害的系统开发工程师也会在系统开发的时候出现纰漏,系统测试能够较好的改正一些bug,为后期系统的维护性提供很好的支持。通过系统测试,开发人员也可以建立自己对系统的信心,为后期的系统版本的跟新提供支持。
以下是对科研项目申报系统中三个用户角色(申报人员、管理员、校级科研处)的核心功能进行测试的表格展示。为了保证系统的完整性与功能性,我们围绕各用户的主要操作模块设计了关键测试用例,并对部分核心功能进行了验证。测试结果表明,系统各项基本功能运行正常,满足基本业务需求。
表6-1功能测试用例表
| 用户类型 | 功能 | 测试用例描述 | 预期结果 | 测试结果 |
| 申报人员 | 首页 | 测试申报人员是否能顺利进入首页并查看所有模块 | 首页加载成功,显示所有功能模块 | 测试通过,首页加载成功 |
| 申报人员 | 公告消息 | 测试申报人员能否查看发布的公告信息 | 公告列表显示正常,可以点击查看详细内容 | 测试通过,公告查看正常 |
| 申报人员 | 项目申报 | 测试申报人员能否提交新项目申报 | 填写表单后提交成功,状态为“待审核” | 测试通过,项目申报正常 |
| 申报人员 | 项目公示 | 测试申报人员能否查看项目最终公示结果 | 公示列表加载成功,可点击查看详情 | 测试通过,公示查看正常 |
| 申报人员 | 我的账户 | 测试申报人员是否可以访问我的账户页面并查看个人信息 | 成功进入我的账户页面,信息显示准确无误 | 测试通过,账户信息查看正常 |
| 申报人员 | 个人中心 - 项目申报 | 测试能否在个人中心查看已提交的项目申报记录 | 记录展示完整,可查看状态和详情 | 测试通过,项目记录查看正常 |
| 管理员 | 后台首页 | 测试管理员是否能顺利进入后台首页并查看系统概览 | 后台首页加载成功,系统概览信息完整 | 测试通过,后台首页加载成功 |
| 管理员 | 项目申报管理 | 测试管理员是否能够审核项目申报 | 可以查看申报详情并执行审核操作 | 测试通过,申报审核正常 |
| 管理员 | 项目终审管理 | 测试管理员是否能够处理项目终审流程 | 终审状态更新成功 | 测试通过,终审操作正常 |
| 管理员 | 项目立项管理 | 测试管理员是否能够确认项目立项 | 立项信息填写并保存成功 | 测试通过,立项管理正常 |
| 管理员 | 公告消息管理 | 测试管理员是否能够发布、编辑或删除公告消息 | 操作成功,前台同步显示更新内容 | 测试通过,公告管理正常 |
| 校级科研处 | 后台首页 | 测试校级科研处是否能顺利进入后台首页 | 后台首页加载成功,显示相关数据统计 | 测试通过,后台首页加载成功 |
| 校级科研处 | 项目申报管理 | 测试是否能够查看本单位项目申报情况 | 申报列表加载成功,可查看详情 | 测试通过,申报查看正常 |
| 校级科研处 | 项目终审管理 | 测试是否能够参与项目终审审核 | 可提交终审意见及结论 | 测试通过,终审操作正常 |
| 校级科研处 | 项目立项管理 | 测试是否能够查看或辅助完成项目立项 | 立项信息可查看或协助填写 | 测试通过,立项查看正常 |
根据以上测试用例的结果,系统的整体表现是良好的。在申报人员的测试中,所有功能模块都能顺利加载并按预期运行,包括首页、公告消息、项目申报、项目公示以及个人账户管理。测试结果表明,申报人员能够成功提交项目申报并查看相关公告和公示信息,个人账户页面中的信息也显示准确无误。
管理员部分的功能测试同样顺利完成,后台首页、项目申报管理、项目终审管理、项目立项管理和公告消息管理等模块均能按照预期进行操作。管理员能够顺利进行项目申报的审核、项目终审的处理、项目立项的确认,并且能够发布、编辑或删除公告消息。
在校级科研处用户的测试中,所有功能也通过了测试,后台首页能够顺利加载并显示相关统计数据,项目申报管理、项目终审管理和项目立项管理等模块也表现出色,用户可以顺利查看项目申报情况,参与项目终审审核,并协助完成项目立项的查看或填写。这些功能的正常运行保证了校级科研处在科研项目管理中的高效运作。
总的来说,所有功能模块均能够稳定运行并达到预期效果,系统在各个用户角色下的功能实现无明显问题,整体测试结果表明系统的各项操作流畅且无重大缺陷。系统经过此次测试后,可以认为在现阶段已经具备了较为完善的功能,能够满足用户的基本需求,并为后续的使用提供了良好的基础。
7 结论
SSM科研项目申报系统是一种基于SSM框架的综合管理平台,提高科研项目申报与管理的效率。通过利用Spring、Spring MVC和MyBatis等技术,系统为科研人员提供了一个便捷的项目申报和审批流程,极大地优化了科研管理工作的数字化进程。科研项目的申报、审核、进度跟踪等一系列环节得以在平台上顺利实现,推动了科研工作的信息化与自动化管理。
项目申报流程通常涉及信息的提交、审核与批准。在该平台中,科研人员通过填写相关表单并提交,确保申报信息的完整性和规范性。平台根据用户角色与权限,自动分配审核流程,科研管理部门可对项目进行逐级审批,确保项目的质量与合规性。项目的每一个环节都会生成对应的记录,方便管理者查看和追踪项目进展,确保项目的透明性和可控性。
系统具有高度的可扩展性和灵活性,可以根据不同机构的需求进行功能调整和扩展。通过整合各类数据资源,平台不仅提升了管理效率,还为科研管理人员提供了强大的数据支持,便于分析和决策。科研人员无需通过纸质材料进行项目申报,节省了大量时间和人力,确保信息的准确性和实时性。
此外,该平台的审核模块进一步增强了科研项目管理的规范性。管理员通过系统能够方便地进行项目的审核与审批工作,并且能够针对项目进展、经费申请等方面提供精准的指导和支持。系统的使用也使得管理者能够更好地掌控各类项目的进度与状态,从而有效防止项目滞后或资源浪费。
总结来看,SSM科研项目申报系统通过简化项目申报与管理流程,提高了科研管理的效率与透明度。无论是项目申报者还是管理者,都能够从中获得便捷与高效的服务,推动科研项目的顺利实施。这种系统不仅是现代科研管理模式的体现,也为未来科研项目管理的数字化转型提供了有力支持。
- 魏甜.高职院校科研项目申报书撰写方法研究[J].武汉冶金管理干部学院学报,2025,35(01):16-19.
- 李亮,韩昊,蔡渊.基于微服务容器化SSM新闻发布管理系统[J].武汉工程职业技术学院学报,2025,37(01):41-47.
- 张倬维,王晗霖,张韬祥,等.基于SSM框架的高速公路实验室管理系统设计[J].中国交通信息化,2025,(S1):355-357.DOI:10.13439/j.cnki.itsc.2025.S1.092.
- 赵静静.基于SSM框架的检查业务数据应用系统开发[J].现代信息科技,2025,9(02):52-57.DOI:10.19850/j.cnki.2096-4706.2025.02.009.
- 孙鹏程,汤巧凤,郑晓启,等.基于SSM+JSP的水果超市管理系统的设计与实现[J].软件,2025,46(01):135-137.
- 魏旗鹏,李亚子.高校与科研机构科研系统中项目申报人员管理模式探究[J].中国新通信,2024,26(24):57-59+22.
- 于秀明,宋丹,沙莎.基于SSM框架的电气类课程在线教育平台设计[J].无线互联科技,2025,22(03):85-88.
- 高大菊.基于关联规则的科研项目申报信息挖掘技术[J].佳木斯大学学报(自然科学版),2024,42(01):144-147.
- Xu P .University Teachers' Issues and Strategies in Vertical Scientific Research Project Applications[J].Academic Journal of Management and Social Sciences,2025,10(1):12-15.
- 王彬,尚泓泉,王琰,等.农业科研单位科研项目申报管理机制优化策略研究[J].种业导刊,2024,(06):37-41.
- 赵蕾,冯涛.关于科研单位基础设施建设项目申报的几点思考[J].大众标准化,2024,(18):74-76.
- 吴璐晗.科研项目申报中的学术不端行为分析——以国家自然科学基金为例[J].常州工学院学报,2024,37(04):85-92.
- Winters M ,Fuller D ,Cloutier S M , et al.Building CapaCITY/É for sustainable transportation: protocol for an implementation science research program in healthy cities.[J].BMJ open,2024,14(4):e085850-e085850.
- Lee K ,Morales A C ,Nguyen N .Gromov–Hausdorff variational principles and measure stability * *KL and CAM were partially supported by Basic Science Research Program through the NRF funded by the Ministry of Education of the Republic of Korea (Grant Number: 2022R1l1A3053628).[J].Nonlinearity,2024,37(4):
- 王春雷.高校科研项目申报激励制度比较分析[J].云南科技管理,2024,37(01):10-13.DOI:10.19774/j.cnki.53-1085.2024.01.013.
- 李嫄源.推进高校科研项目组织申请工作探索[J].科学咨询,2024,(01):9-12.
- 武红利.科技项目申报不得将职称论文等作为限制条件[N].北京日报,2023-11-23(002). DOI:10.28033/n.cnki.nbjrb.2023.006722.
- Y J L ,L X ,C L .[Application and funding status of oral and craniofacial sciences research projects funded by National Natural Science Foundation of China from 2010 to 2021].[J].Zhonghua kou qiang yi xue za zhi = Zhonghua kouqiang yixue zazhi = Chinese journal of stomatology,2023,58(10):1041-1050.
- 本刊讯.《上海护理》2023年静脉治疗护理专项科研项目申报及评审已结束[J].上海护理,2023,23(07):40.
- 殷嘉珺,戴瑞明,罗惠文,等.中美主要科研资助机构减轻科研项目申报行政负担的对比和启示[J].中国科学基金,2022,36(06):994-999.DOI:10.16262/j.cnki.1000-8217.20220713.001.
在此,诚挚地表达对所有支持和帮助本项目的个人和单位的感谢。感谢您在项目开发、测试和优化过程中给予的支持和宝贵意见,您的反馈和建议是系统得以顺利完成的关键。没有您的帮助,项目无法如此顺利地推进与实施。
感谢您对本项目的关注与信任。每一份反馈和每一个细节的改进都促使系统不断完善,确保其能够为用户提供更高效、便捷的服务。未来将继续致力于优化系统,提升用户体验,为您的工作带来更多便利。
再次感谢您的支持与理解,期待在未来的工作中继续为您提供帮助与服务。
springMVC及spring配置文件在server/src/main/webapp/WEB-INF/web.xml,代码如下:
<servlet>
<servlet-name>SpringDispatcherServlet</servlet-name>
<servlet-class>org.springframework.web.servlet.DispatcherServlet</servlet-class>
<init-param>
<param-name>contextConfigLocation</param-name>
<!-- 引入spring配置文件 -->
<param-value>classpath:spring/spring-*.xml</param-value>
</init-param>
</servlet>
<servlet-mapping>
<servlet-name>SpringDispatcherServlet</servlet-name>
<url-pattern>/</url-pattern>
</servlet-mapping>
项目统一采用utf-8,避免中文乱码,代码如下:
<filter>
<filter-name>CharacterEncodingFilter</filter-name>
<filter-class>org.springframework.web.filter.CharacterEncodingFilter</filter-class>
<init-param>
<param-name>encoding</param-name>
<param-value>UTF-8</param-value>
</init-param>
</filter>
<filter-mapping>
<filter-name>CharacterEncodingFilter</filter-name>
<url-pattern>/*</url-pattern>
</filter-mapping>
字符串常量定义代码在FindConfig.java文件中,代码如下:
package com.project.demo.constant;
public class FindConfig {
public static String PAGE = "page";
public static String SIZE = "size";
public static String LIKE = "like";
public static String ORDER_BY = "orderby";
public static String FIELD = "field";
public static String GROUP_BY = "groupby";
public static String MIN_ = "_min";
public static String MAX_ = "_max";
}
entity实体类,使用java类去映射数据库中的数据库表,以AccessToken.java为例,里面含有数据库表名称,表中的主键字段,表中其他字段与Java属性间的映射,代码如下:
@TableName("access_token")
@Data
@EqualsAndHashCode(callSuper = false)
public class AccessToken implements Serializable {
private static final long serialVersionUID = 913269304437207500L;
@TableId(value = "token_id", type = IdType.AUTO)
private Integer tokenId;
@TableField(value = "token")
private String token;
@TableField(value = "maxage")
private Integer maxage;
项目方法集成在BaseController.java文件中,增的代码如下:
@Transactional
public Map<String, Object> add(HttpServletRequest request) throws IOException {
service.insert(service.readBody(request.getReader()));
return success(1);
}
@Transactional
public Map<String, Object> addMap(Map<String,Object> map){
service.insert(map);
return success(1);
}
项目方法集成在BaseController.java文件中,删的代码如下:
@RequestMapping(value = "/del")
@Transactional
public Map<String, Object> del(HttpServletRequest request) {
service.delete(service.readQuery(request), service.readConfig(request));
return success(1);
}
项目方法集成在BaseController.java文件中,改的代码如下:
@PostMapping("/set")
@Transactional
public Map<String, Object> set(HttpServletRequest request) throws IOException {
service.update(service.readQuery(request), service.readConfig(request), service.readBody(request.getReader()));
return success(1);
}
项目方法集成在BaseController.java文件中,查询一条数据的代码如下:
public Map<String, Object> obj(HttpServletRequest request) {
List resultList = service.selectBaseList(service.select(service.readQuery(request), service.readConfig(request)));
if (resultList.size() > 0) {
JSONObject jsonObject = new JSONObject();
jsonObject.put("obj",resultList.get(0));
return success(jsonObject);
} else {
return success(null);
}
}
项目方法集成在BaseController.java文件中,查询列表数据的代码如下:
@RequestMapping("/get_list")
public Map<String, Object> getList(HttpServletRequest request) {
Map<String, Object> map = service.selectToPage(service.readQuery(request), service.readConfig(request));
return success(map);
}
项目方法集成在BaseController.java文件中,上传文件的方法代码如下:
public Map<String, Object> upload(@RequestParam(value = "file",required=false) MultipartFile file,HttpServletRequest request) {
log.info("进入方法");
if (file.isEmpty()) {
return error(30000, "没有选择文件");
}
try {
//判断有没路径,没有则创建
String filePath = request.getSession().getServletContext().getRealPath("\\") +"upload\\";
File targetDir = new File(filePath);
if (!targetDir.exists() && !targetDir.isDirectory()) {
if (targetDir.mkdirs()) {
log.info("创建目录成功");
} else {
log.error("创建目录失败");
}
}
String fileName = file.getOriginalFilename();
int lastIndexOf = fileName.lastIndexOf(".");
String suffix = fileName.substring(lastIndexOf);
fileName = IdWorker.getId()+suffix;
File dest = new File(filePath + fileName);
log.info("文件路径:{}", dest.getPath());
log.info("文件名:{}", dest.getName());
file.transferTo(dest);
JSONObject jsonObject = new JSONObject();
jsonObject.put("url", "/api/upload/" + fileName);
return success(jsonObject);
} catch (IOException e) {
log.info("上传失败:{}", e.getMessage());
}
return error(30000, "上传失败");
}
项目方法集成在BaseController.java文件中,格式化的方法代码如下:
public Map<String, Object> success(Object o) {
Map<String, Object> map = new HashMap<>();
if (o == null) {
map.put("result", null);
return map;
}
if (o instanceof List) {
if (((List) o).size() == 1) {
o = ((List) o).get(0);
map.put("result", o);
}else {
String jsonString = JSONObject.toJSONString(o);
JSONArray objects = service.covertArray(JSONObject.parseArray(jsonString));
map.put("result", objects);
}
} else if (o instanceof Integer || o instanceof String) {
map.put("result", o);
} else {
String jsonString = JSONObject.toJSONString(o);
JSONObject jsonObject = JSONObject.parseObject(jsonString);
JSONObject j = service.covertObject(jsonObject);
map.put("result", j);
}
return map;
}
项目方法集成在BaseController.java文件中,错误处理的方法代码如下:
public Map<String, Object> error(Integer code, String message) {
Map<String, Object> map = new HashMap<>();
map.put("error", new HashMap<String, Object>(4) {{
put("code", code);
put("message", message);
}});
return map;
}
在登陆方法钟,有一个map类型的参数,用于存储从浏览器中发送过来的数据,方法的返回值也是一个map类型,键值对结构,非空校验通过后会调用service层的一个select方法,该方法主要是格式化生成一个sql查询语句,生成的sql语句会作为参数传给,servece层的另外一个方法,该方法会直接调用dao层的方法操作数据库,而之前生成的sql语句也会作为参数传送过去,登陆使用了MD5加密,登陆成功后,会给登陆成功的用户发送登陆令牌,登陆令牌为实体类,映射到数据库中的AccessToken表,该实体类含有令牌ID,使用UUID工具,创建不重复的字符串作为ID,然后会将用户的信息同样作为属性,加入到令牌对象中,之后执行service的save方法,与用户登陆时查询用户原理一致,会将令牌信息存入到数据库中,之后采用json格式封装返回给浏览器的数据,返回的数据封装好时,调用success方法,格式化返回的数据,以特定的格式返回给浏览器,浏览器写通用的代码,对返回的数据进行验证和处理,登陆代码如下:
@PostMapping("login")
public Map<String, Object> login(@RequestBody Map<String, String> data, HttpServletRequest httpServletRequest) {
log.info("[执行登录接口]");
String username = data.get("username");
String email = data.get("email");
String phone = data.get("phone");
String password = data.get("password");
List resultList = null;
QueryWrapper wrapper = new QueryWrapper<User>();
Map<String, String> map = new HashMap<>();
项目dao层都声明为interface接口,具体的操作在XML中体现,XML使用namespace后面填上interface的权限命名,实现当前XML与我们的interface之间的绑定,并调用select方法,通过占位符表达式,将参数原封不动的绑定到方法中,mybatis调用此方法时,就会将sql语句,发送给数据库执行,执行后会将结果传给mybatis框架,mybatis框架会根据我们定义的返回结果类型,对数据进行封装,封装成我们的Java对象,代码如下:
<mapper namespace="com.project.demo.dao.base.BaseMapper">
<select id="selectBaseList" resultType="java.util.LinkedHashMap">
${select}
</select>
<select id="selectBaseCount" resultType="Integer">
${count}
</select>
<select id="selectBaseOne" resultType="Object">
${select}
</select>
<update id="updateBaseSql">
${sql}
</update>
<delete id="deleteBaseSql">
${sql}
</delete>
</mapper>
Java对象返回后,会到我们的service层,service拿到数据后会执行一系列操作,这里面时将其中的数据用一个工具类转换成this对象,返回集合结果,代码如下:
public List selectBaseList(String select) {
List<Map<String,Object>> mapList = baseMapper.selectBaseList(select);
List<E> list = new ArrayList<>();
for (Map<String,Object> map:mapList) {
list.add(JSON.parseObject(JSON.toJSONString(map),eClass));
}
return list;
}
MD5加密的实现方法,使用了jdk中的工具,生成的为字节数组,经过一系列操作,会转换为MD5加密密码,代码如下:
public String encryption(String plainText) {
String re_md5 = new String();
try {
MessageDigest md = MessageDigest.getInstance("MD5");
md.update(plainText.getBytes());
byte b[] = md.digest();
int i;
StringBuffer buf = new StringBuffer("");
for (int offset = 0; offset < b.length; offset++) {
i = b[offset];
if (i < 0)
i += 256;
if (i < 16)
buf.append("0");
buf.append(Integer.toHexString(i));
}
re_md5 = buf.toString();
} catch (Exception e) {
e.printStackTrace();
}
return re_md5;
}
登陆拦截管理器,在interceptor文件夹下的LoginInterceptor.java文件,拦截器会首先对用户登陆注册的接口放行,之后会对用户登陆的身份令牌进行校验,如果没有身份令牌,为“未登录用户”,无身份令牌的游客依然允许访问,固对请求做了限制,post请求要求必须要有身份令牌,所以在post请求没有身份令牌的情况下,会禁止用户登陆,并禁止用户访问相关的接口,拦截器中,做了跨域处理,代码如下:
public class LoginInterceptor implements HandlerInterceptor {
private String tokenName = "x-auth-token";
@Override
public boolean preHandle(HttpServletRequest request, HttpServletResponse response, Object handler) throws Exception {
String token = request.getHeader(this.tokenName);
setHeader(request, response);
log.info("[请求接口] - {} , [请求类型] - {}",request.getRequestURL().toString(),request.getMethod());
private void setHeader(HttpServletRequest request, HttpServletResponse response) {
response.setHeader("Access-control-Allow-Origin", request.getHeader("Origin"));
response.setHeader("Access-Control-Allow-Methods", "GET, HEAD, POST, PUT, DELETE, TRACE, OPTIONS, PATCH");
response.setHeader("Access-Control-Allow-Credentials", "true");
response.setHeader("Access-Control-Allow-Headers", request.getHeader("Access-Control-Request-Headers"));
response.setHeader("Access-Control-Max-Age", "1800");
response.setHeader("Content-Type", "application/json;charset=UTF-8");
response.setStatus(HttpStatus.OK.value());
}
注册方法执行过程中,会调用service下的readBody方法,并将我们的request对象传递进去,将传递过去的数据转换成map形式,并且访问了controller,之后可以在map对象中拿到相应的用户数据,首先判断用户名是否已存在,是否已被其他人注册,保证用户名的唯一性,此处将输入的用户名进行查询数据库,获取一个集合,若该集合非空,则证明该用户名已经被注册,返回一条错误信息“用户已存在”,若用户名可用,先将用户传入进来的密码加密,加密后将用户的信息发给service相应的方法,service层调用dao层相应的方法,将用户注册的信息,存储到数据库中,代码如下:
@PostMapping("register")
public Map<String, Object> signUp(HttpServletRequest request) throws IOException {
Map<String, String> query = new HashMap<>();
Map<String,Object> map = service.readBody(request.getReader());
query.put("username",String.valueOf(map.get("username")));
List list = service.selectBaseList(service.select(query, new HashMap<>()));
if (list.size()>0){
return error(30000, "用户已存在");
}
map.put("password",service.encryption(String.valueOf(map.get("password"))));
service.insert(map);
return success(1);
}
用户的权限,存储在实体类entity下的UserGroup.java中,数据库表中,该表格存储的是用户的相应权限,每一个user用户表下的每一条数据,代表一个用户,里面都有一个UserGroup字段,来判断当前所具有的身份和权限,浏览器通过访问UserGroupController.java相应的方法,获取当前用户具有的权限,根据相应的权限定制该用户菜单显示,代码如下:
@TableName("user_group")
@Data
@EqualsAndHashCode(callSuper = false)
public class UserGroup implements Serializable {
private static final long serialVersionUID = 968356951391304707L;
}
Mybatis框架,是对数据库进行操作的框架,存在一个独立的配置文件mybatis-config.xml,配置使用一些特定的操作,对Java对象中的数据库进行映射配置,项目使用的是mybatis-plus框架,该框架是对mybatis框架的又一层封装,框架提供一些基础的功能,如插入数据到数据库中的insert方法,代码如下:
<?xml version="1.0" encoding="UTF-8" ?>
<!DOCTYPE configuration
PUBLIC "-//mybatis.org//DTD Config 3.0//EN"
"http://mybatis.org/dtd/mybatis-3-config.dtd">
<configuration>
<settings>
<setting name="lazyLoadingEnabled" value="true" />
<setting name="aggressiveLazyLoading" value="false" />
<setting name="useGeneratedKeys" value="true" />
<setting name="useColumnLabel" value="true" />
<setting name="mapUnderscoreToCamelCase" value="false" />
</settings>
</configuration>
<!--mybatis-->
<dependency>
<groupId>com.baomidou</groupId>
<artifactId>mybatis-plus</artifactId>
<version>3.3.1</version>
</dependency>
Mybatis框架,当前接口的具体映射为mapper下的xml文件,可以使用很多mybatis已经定义好的标签,如增删改查的四个标签,在标签中间写的是具体的sql语句,如include标签,会执行固定的sql语句,这样在选取字段时,就不需要重复书写,where标签则为动态查询标签,去除空格的标签为trim,循环遍历标签为foreach,代码如下:
<sql id="selectAccessTokenVo">
select token_id, token, maxage, create_time, update_time, user_id from access_token
</sql>
<select id="selectAccessTokenList" parameterType="com.project.demo.entity.AccessToken" resultMap="AccessTokenResult">
<include refid="selectAccessTokenVo"/>
<where>
<if test="token != null and token != ''"> and token = #{token}</if>
<if test="maxage != null "> and maxage = #{maxage}</if>
<if test="userId != null "> and user_id = #{userId}</if>
</where>
</select>
<select id="selectAccessTokenById" parameterType="Integer" resultMap="AccessTokenResult">
<include refid="selectAccessTokenVo"/>
where token_id = #{tokenId}
</select>
<insert id="insertAccessToken" parameterType="com.project.demo.entity.AccessToken" useGeneratedKeys="true" keyProperty="tokenId">
insert into access_token
<trim prefix="(" suffix=")" suffixOverrides=",">
<if test="token != null and token != ''">token,</if>
<if test="maxage != null ">maxage,</if>
<if test="createTime != null ">create_time,</if>
<if test="updateTime != null ">update_time,</if>
<if test="userId != null ">user_id,</if>
</trim>
<trim prefix="values (" suffix=")" suffixOverrides=",">
<if test="token != null and token != ''">#{token},</if>
<if test="maxage != null ">#{maxage},</if>
<if test="createTime != null ">#{createTime},</if>
<if test="updateTime != null ">#{updateTime},</if>
<if test="userId != null ">#{userId},</if>
</trim>
</insert>
<update id="updateAccessToken" parameterType="com.project.demo.entity.AccessToken">
update access_token
<trim prefix="SET" suffixOverrides=",">
<if test="token != null and token != ''">token = #{token},</if>
<if test="maxage != null ">maxage = #{maxage},</if>
<if test="createTime != null ">create_time = #{createTime},</if>
<if test="updateTime != null ">update_time = #{updateTime},</if>
<if test="userId != null ">user_id = #{userId},</if>
</trim>
where token_id = #{tokenId}
</update>
<delete id="deleteAccessTokenById" parameterType="Integer">
delete from access_token where token_id = #{tokenId}
</delete>
<delete id="deleteAccessTokenByIds" parameterType="String">
delete from access_token where token_id in
<foreach item="tokenId" collection="array" open="(" separator="," close=")">
#{tokenId}
</foreach>
</delete>
项目中,除basecontroller外,其他controlller里面基本不含其他方法,均来自于basecontroller的继承,个别特定controller无法使用通用方法时,会重写相应的增上改查方法,原理是将浏览器中传递过来的数据,直接调用addMap方法、代码如下:
@PostMapping("/add")
@Transactional
public Map<String, Object> add(HttpServletRequest request) throws IOException {
Map<String,Object> paramMap = service.readBody(request.getReader());
this.addMap(paramMap);
return success(1);
}
@Transactional
public Map<String, Object> addMap(Map<String,Object> map){
service.insert(map);
return success(1);
}
点赞+收藏+关注 →私信领取本源代码、数据库
关注博主下篇更精彩
一键三连!!!
一键三连!!!
一键三连!!!
感谢一键三连!!!
1352

被折叠的 条评论
为什么被折叠?



