摘 要
随着医疗信息化的快速发展,传统医嘱管理模式在效率、准确性和协同性方面面临挑战,尤其在中医诊疗场景下,医嘱的复杂性和个性化需求更为突出。为提高医疗服务质量,优化医护协作流程,本文设计并实现了一套基于Spring Boot的中医医嘱管理系统。该系统采用B/S架构,结合Spring Boot、Vue.js和MySQL等技术,实现了多角色协同管理功能,包括管理员的数据统计、用户管理、科室及医嘱类型配置;医生的医嘱制定与审核;护士的医嘱执行与计划管理;以及患者的预约挂号、医嘱查询等功能。系统通过权限控制确保数据安全,利用智能提醒和统计分析优化医嘱执行效率,并引入通知公告模块增强医患沟通。测试结果表明,该系统有效提升了医嘱管理的规范性和实时性,减少了人工操作错误,为中医诊疗信息化提供了可行解决方案。
关键词:SpringBoot;中医医嘱系统;MySQL;Vue;
ABSTRACT
With the rapid development of medical informatization, the traditional medical order management model faces challenges in terms of efficiency, accuracy, and coordination, especially traditional Chinese medicine (TCM) diagnosis and treatment scenarios, where the complexity and personalized needs of medical orders are more prominent. To improve the quality of medical services and optimize the process between doctors and nurses, this paper designs and implements a TCM medical order management system based on Spring Boot. This system adopts a B/S architecture and combines technologies such as Boot, Vue.js, and MySQL. It implements multi-role collaborative management functions, including data statistics, user management, and department and medical order type configuration for administrators; order formulation and review for doctors; medical order execution and plan management for nurses; and appointment registration and medical order inquiry for patients. The system ensures data security through authority control, optim the efficiency of medical order execution through intelligent reminders and statistical analysis, and enhances communication between doctors and patients by introducing a notice announcement module. Test results show that the system effectively improves standardization and real-time nature of medical order management, reduces manual operation errors, and provides a feasible solution for the informatization of TCM diagnosis and treatment.
key word: SpringBoot; Traditional Chinese Medicine Prescription System; MySQL;
Vue
目 录
1绪论
1.1课题研究背景及意义
近年来,医疗信息化建设已成为现代医院管理的重要发展方向。传统的医嘱管理模式主要依赖手工记录或基础电子表格,存在信息传递滞后、数据易丢失、管理效率低下等问题。在中医诊疗领域,医嘱内容通常包含中药处方、针灸方案、推拿手法等多种治疗手段,其复杂性和个性化需求更加突出。然而,现有医疗信息系统大多针对西医设计,难以满足中医医嘱管理的特殊要求,导致中医诊疗过程的标准化和信息化程度较低。
同时,医院内部各部门之间的信息共享和协同工作仍存在诸多障碍。医生、护士、患者之间的沟通不畅,医嘱执行情况无法实时监控,容易影响治疗效果。此外,随着患者对医疗服务质量的要求不断提高,传统管理模式已无法适应现代医疗需求。因此,开发一套符合中医特色的医嘱管理系统,实现医嘱全流程电子化、智能化管理,成为当前医疗信息化建设的迫切需求。
本系统的研究与实践具有重要的理论价值和现实意义。在理论层面,该系统结合中医诊疗特点,探索适合中医医嘱管理的数字化解决方案,为医疗信息化研究提供新的思路。在技术层面,系统采用先进的Web开发框架和数据库技术,实现多角色协同管理,为类似医疗系统的开发提供参考。
在实践应用方面,该系统能够显著提升医院管理效率。通过电子化医嘱管理,减少人工操作错误,提高医护协作效率;患者可通过移动端实时查看医嘱信息,增强就医体验。此外,系统的数据统计分析功能可帮助医院优化资源配置,提高运营管理水平。长远来看,该系统的推广应用将促进中医诊疗的标准化和智能化发展,推动智慧医疗建设,具有广泛的社会效益。
1.2国内外发展现状分析
近年来,我国智慧医疗在政策推动与技术创新的双重驱动下发展迅速。2023年,中国智慧医疗市场规模已突破60亿元,电子病历作为核心应用场景之一,其标准化建设被纳入《“十四五”全民健康信息化规划》,要求公立医院逐步实现电子病历系统的高级别应用。国家卫健委明确提出,到2025年,二级和三级医院电子病历应用水平需分别达到3级和4级,推动医疗数据互联互通。在技术层面,5G网络、人工智能(AI)与大数据技术的融合应用加速了远程会诊、AI辅助诊断等场景的落地,部分医院已实现HIS、LIS、PACS系统的深度整合。然而,国内医疗信息化仍面临显著挑战:不同医疗机构间的数据标准不统一,信息孤岛现象普遍存在,医护人员对电子病历系统的接受度参差不齐,部分基层医院仍依赖传统纸质记录,制约了整体效率的提升。
发达国家在智慧医疗与电子病历领域起步较早,已形成相对成熟的体系。以美国为例,自2004年提出“淘汰纸质病历”目标以来,电子病历普及率超过90%,远程医疗市场高度成熟,头部平台年营收超百亿美元,AI辅助诊断技术(如谷歌DeepMind)广泛应用于临床决策。欧洲方面,英国政府投入60亿美元构建全国性电子病历网络,德国通过“数字医疗2030”计划推动医疗数据覆盖90%人口,强调公平性与可及性。日本和新加坡则聚焦智慧医院建设,其电子病历系统深度融合临床决策支持功能,显著提升了诊疗效率。国际发展趋势显示,远程医疗正从应急工具向普惠性基础设施转型,5G+AI技术支持的远程手术(如达芬奇机器人系统)成为新焦点,但数据隐私与安全仍是全球共性难题,欧盟《通用数据保护条例》(GDPR)对医疗数据管理提出了严格规范。
1.3论文组织结构
本论文共分为七个主要章节,具体结构如下:
1. 绪论:介绍研究背景与意义,回顾国内外研究现状,并概述论文的组织结构。
2. 相关技术介绍:详细介绍与本研究相关的技术,包括Java语言、B/S框架、SpringBoot框架、Vue技术和MySQL数据库。
3. 需求分析:对系统的功能需求和非功能需求进行分析,明确用户和管理员的需求,并进行可行性分析,包括技术、操作和经济可行性。
4. 系统设计:涵盖系统架构设计、总体流程设计和功能设计,并进行数据库的概念设计与表设计。
5. 系统实现:具体描述各个功能模块的实现过程,展示系统如何根据需求进行开发。
6. 系统测试:阐述测试的目的、方法和内容,分析测试结果并得出结论,以验证系统的稳定性和功能完整性。
7. 总结:总结研究的主要成果和贡献,指出存在的不足及未来的研究方向。
2相关技术简介
2.1Java语言
Java语言是一种广泛使用的高级编程语言,具有平台无关性、面向对象特性和丰富的标准库[1]。Java通过Java虚拟机(JVM)实现跨平台运行,开发者可以编写一次代码,在任何支持JVM的环境中执行。Java的面向对象特性使得代码复用和模块化变得更加容易,促进了软件的维护和扩展。Java支持多线程编程,允许开发者在同一程序中同时执行多个任务,提升了应用程序的性能。
Java语言的语法结构简洁且易于理解,吸引了大量开发者[2]。Java的标准库包含数据结构、输入输出处理、网络编程等众多功能模块。这使得开发者在构建应用程序时能够高效利用已有工具,减少重复劳动。Java广泛应用于企业级应用、移动应用、Web开发和大数据处理等领域。
2.2 B/S框架
B/S(Browser/Server)架构是一种基于浏览器和服务器的系统架构模式,用户通过浏览器与服务器进行交互。B/S架构简化了客户端的部署和管理,用户无需在本地安装复杂的软件,只需使用标准浏览器即可访问应用程序。服务器端负责处理业务逻辑和数据存储,客户端则主要负责展示用户界面和数据交互[3]。B/S架构的设计使得系统更新和维护集中在服务器端,降低了维护成本。
B/S架构通常采用Web技术进行实现,包括HTML、CSS和JavaScript等。用户在浏览器中发起请求,服务器响应并返回数据。数据传输通常通过HTTP或HTTPS协议进行,B/S架构的灵活性使其适用于在线购物、信息管理系统和社交网络等各类应用场景[4]。由于其易于扩展性,B/S架构可以方便地支持大规模用户访问,适应不断变化的业务需求。
2.3 SpringBoot框架
SpringBoot框架是基于Spring框架的开源项目,简化Java应用程序的开发过程。SpringBoot通过约定优于配置的理念,减少了传统Spring应用的繁琐配置,开发者可以快速搭建和部署应用程序。框架提供了一系列默认配置,支持自动化配置,简化了应用启动的复杂性[5]。SpringBoot内置了嵌入式Web服务器,使得开发者能够独立运行Java应用,无需外部容器。
SpringBoot支持微服务架构,开发者可以轻松创建和管理多个微服务。框架集成了丰富的功能模块,包括安全、数据访问和消息中间件等,支持RESTful API和JSON数据格式的处理[6]。SpringBoot还提供了强大的监控和管理功能,允许开发者实时监控应用的健康状态和性能指标。借助SpringBoot,开发者能够高效构建和维护现代企业级应用,满足复杂业务需求。
2.4 Vue技术
Vue是一种渐进式JavaScript框架,专注于构建用户界面。Vue采用组件化的开发模式,允许开发者将应用程序拆分为独立的、可重用的组件,从而提高了开发效率和代码的可维护性[7]。框架的核心库专注于视图层,支持数据绑定和DOM操作,提供了简洁的API。Vue的虚拟DOM机制提升了应用的性能,减少了实际DOM操作的次数。
Vue支持双向数据绑定,能够自动更新视图与模型之间的变化。开发者可以通过Vue的指令系统,简化数据展示和事件处理。Vue还支持路由管理和状态管理,使得开发复杂单页面应用变得更加容易[8]。借助Vue的生态系统,开发者能够使用多种工具和库来扩展功能,满足不同的业务需求。Vue在前端开发中逐渐成为主流选择,受到广泛关注和应用。
2.5 MySQL数据库
MySQL是一种开源关系型数据库管理系统,广泛应用于Web应用和企业级数据存储。MySQL支持结构化查询语言,允许开发者通过标准语句进行数据的创建、读取、更新和删除操作[9]。数据库通过表格形式组织数据,支持数据完整性和约束条件的定义。MySQL的存储引擎机制使得用户可以根据具体需求选择不同的存储引擎,以优化性能和功能。
MySQL具有高性能和可扩展性,支持大规模数据存储和高并发访问。系统提供了丰富的用户权限管理和数据加密安全特性。MySQL能够与多种编程语言和框架兼容,广泛应用于内容管理系统、电子商务平台和数据分析等各种场景。
3系统需求分析
3.1系统功能需求分析
本中医医嘱管理系统的设计与实现,主要提供注册用户、医生、护士和管理员四类用户的管理功能。系统在通过高效的用户管理、医院资源调度和信息处理,实现医疗服务的便捷化与信息化。以下是对注册用户、医生、护士和管理员用户的功能描述:
1.注册用户功能
登录注册:注册与可以通过系统提供的注册功能进行账号注册,注册时需要填写基本个人信息,如姓名、联系方式、身份证号等。注册成功后,患者可使用用户名和密码进行登录,进入系统的主界面。
首页:登录成功后,患者进入系统首页,首页展示通知公告、医院资讯、医生信息等内容。
通知公告:系统首页或专门的公告板块中,注册用户可查看医院发布的最新公告,例如就诊流程的变化、节假日的门诊时间、医疗政策调整等信息。
医院资讯:提供医院新闻和医疗知识的更新,用户可以通过此功能获取最新的医院新闻,医疗动态,疾病预防等相关健康资讯。
医生信息:注册用户可浏览医生的详细信息,包括医生的职称、科室、擅长领域、个人简介等,帮助患者选择适合自己的医生。
个人中心:
个人首页:患者可以查看自己的基本信息,修改个人资料。
患者咨询:患者可向医生或客服人员提出健康咨询问题,医生可通过系统进行在线回复。
预约挂号:注册用户可选择科室、医生和就诊时间进行挂号预约。
医嘱信息:注册用户可查看自己医生的医嘱信息。
医嘱计划:注册与可以查看医生对自己的医嘱计划。
执行计划管理:注册用户可选择执行时间和执行的信息,
收藏:注册用户可以收藏自己关注的医生、科室或医院资讯,方便以后查看。
评论管理:注册用户可对自己就诊过的医生进行评价,提供就诊体验反馈。
- 医生用户功能
后台首页:提供个人信息页,并可进行修改信息。
医生信息管理:医生可查看和维护个人专业信息,包括:基本资料(职称、专业方向等),排班信息管理,个人接诊量统计吗,专业资质证明上传更新,确保个人信息的准确性和及时性。
预约挂号管理:医生可处理患者的预约申请,功能包括:查看待审核预约列表。审核患者挂号申请。
医嘱信息管理:医生可全面管理患者医嘱,包括:新建、编辑、删除医嘱,查看医嘱执行状态。
医嘱计划管理:医生可制定患者的治疗计划,功能包括:创建长期/短期治疗计划,设置计划执行周期,调整计划内容。
执行计划管理:医生可监控医嘱执行情况,包括:查看待执行医嘱列表,追踪医嘱执行状态,审核执行结果。
- 护士用户功能
医嘱信息管理:护士可查看、核对和执行医生下达的医嘱,具体功能包括:资询注册用户医嘱详情(药品、治疗、护理等),标记医嘱执行状态(待执行/执行中/已完成),反馈医嘱执行异常情况。
护士可查看所有待执行和已执行的医嘱计划,按患者、科室或紧急程度分类展示,支持快速检索特定患者的执行计划。护士可实时记录医嘱执行情况,包括:执行时间、执行人、执行结果等详细信息。患者用药反应或治疗响应情况。
4.管理员用户功能
后台首页:提供数据统计功能,包括医嘱信息统计和注册用户统计,方便管理员掌握系统整体运行情况。
系统用户管理:包含注册用户、医生、护士和管理员的管理功能,支持用户信息的查看、添加、修改和删除等操作。
医生信息管理:医生信息管理:用于维护医生基本信息,包括个人资料、专业领域和排班情况等,确保医生信息的准确性和及时更新。
科室类型管理:支持医院科室的分类管理,包括科室的添加、编辑和删除,便于患者按科室查询和挂号。
科室类型管理:支持医院科室的分类管理,包括科室的添加、编辑和删除,便于患者按科室查询和挂号。
预约挂号管理:医生可以查看自己的挂号预约情况,处理患者的挂号请求,并支付挂号费用。
医嘱信息管理:记录和管理医生开具的医嘱信息,包括医嘱内容、执行状态和患者反馈等,确保医嘱的准确执行。
医嘱类型管理:对医嘱进行分类管理,如药品医嘱、检查医嘱和治疗医嘱等,便于医护人员快速识别和处理。
医嘱计划管理:制定和管理患者的长期或短期医嘱计划,支持计划的创建、修改和跟踪,提高治疗的系统性和连续性。
执行计划管理:监控和记录医嘱的执行情况,包括执行时间、执行人和执行结果,确保医嘱按时按质完成。
系统管理:负责系统基础配置和维护,包括系统参数设置、日志管理和数据备份等,保障系统的稳定运行。
通知公告管理:发布和管理医院的通知公告,如停诊信息、政策变更和健康宣教等,确保信息及时传达给相关人员。
资源管理:管理医院的各类资源,如医疗设备、药品库存和床位等,优化资源配置,提高资源利用率。
权限管理:设置和管理不同用户的系统访问权限,确保数据安全和系统操作的规范性。
3.2系统非功能性分析
中医医嘱管理系统的设计与实现在撰写系统毕业论文时,非功能性需求分析是一个重要的部分。非功能性需求主要关注的是系统如何运行,而不是它具体完成什么功能。这些需求包括性能、可用性、安全性、可维护性、可扩展性、易用性等方面。以下是一个关于医疗管理系统非功能性需求分析的概要。
性能需求:系统需确保快速响应和高吞吐量,以支持大量用户同时访问,即使在高峰时段也能保持流畅的操作体验,避免因延迟或卡顿影响用户体验。
可用性:安系统必须具备高可用性,采用冗余部署、负载均衡等策略,确保即使部分组件故障也能迅速恢复服务,减少服务中断时间,保障用户业务的连续性。
安全性:鉴于系统处理用户敏感信息,如个人信息等,必须实施严格的安全措施,包括数据加密、访问控制、防攻击机制等,以保护用户数据免受未授权访问或泄露。
可维护性:系统设计应注重可维护性,采用模块化、标准化的架构,提供详尽的开发文档和用户手册,确保系统易于理解和维护,降低长期运维成本。
可扩展性:随着业务的发展,系统可能需要扩展功能或提升性能。因此,系统需具备灵活的可扩展性,能够轻松添加新模块、优化性能,以应对未来增长的需求。
易用性:用户界面应直观易用,符合用户习惯,提供清晰的导航和友好的操作反馈,帮助用户快速上手并高效完成任务,提升整体用户满意度。
3.3系统可行性分析
通过中医医嘱管理系统的设计与实现的可行性分析,我们可以从技术可行性、经济可行性、操作可行性三个维度进行深入探讨,以确保系统的开发与应用具有坚实的可行性基础。
3.3.1技术可行性
中医医嘱管理系统的设计与实现具备充分的技术可行性。Spring Boot作为当前主流的Java企业级开发框架,其"约定优于配置"的特性可大幅简化系统开发流程,提高开发效率。前端基于Vue.js框架开发,配合Element UI组件库,既能构建符合医疗行业规范的用户界面,又能提供流畅的交互体验,完美支持医嘱录入、查询等高频操作。数据库选用MySQL关系型数据库,其成熟的ACID特性可确保医嘱数据的事务安全,同时结合Redis缓存可显著提升系统响应速度。此外,系统采用RESTful API实现前后端分离架构,便于后期功能扩展和维护。综合考量各技术组件的成熟度与适配性,本系统的技术实现方案完全可行。
3.3.2经济可行性
考虑到Springboot、Vue及MySQL等均为开源技术,无需支付高昂的许可费用,大大降低了系统的开发成本。同时,这些技术拥有广泛的用户群体和成熟的社区支持,便于获取技术支持和资源共享。此外,系统的实施将显著提升医疗管理系统的效率和用户体验,从而带来潜在的经济效益。因此,从经济角度来看,医疗管理系统的开发同样具备可行性。
3.3.3操作可行性
系统设计应遵循用户友好原则,确保用户能够轻松上手并高效使用。通过合理的界面布局、直观的操作流程以及详尽的帮助文档,可以大大降低用户的学习成本,提高系统的操作可行性。此外,系统还应具备完善的权限管理和数据安全机制,确保操作的安全性和合规性。
从技术、经济、操作三个维度来看,医疗管理系统的开发均具备高度的可行性。
3.4系统用例分析
中医医嘱管理系统的设计与实现主要从注册用户、管理员、医生用户、护士这些实体展开描述。
3.4.1注册用户用例分析
注册用户具备登录注册、首页、通知公告、医院资讯、医生信息、我的账户、个人中心(个人首页、预约挂号、医嘱信息、执行计划、收藏、评论管理)等需求用例,详细用例图如图3-1所示。

图3-1注册用户用例图
3.4.2管理员用例分析
管理员具备后台首页、系统用户、医生信息管理、科室类型管理、预约挂号管理、医嘱信息管理、医嘱类型管理、医嘱计划管理、执行计划管理、系统管理、通知公告管理、资源管理(医院资讯、资讯分类)等需求用例。详细用例图如图3-2所示。

图3-2管理员用例图
3.4.3医生用户用例分析
医生用户具备后台首页、医生信息管理、预约挂号管理、医嘱信息管理、执行计划管理等需求用例。详细用例图如图3-3所示。

图3-3医生用户用例图
3.4.4护士用户用例分析
护士用户具备后台首页、医嘱信息管理、医嘱计划管理、医嘱信息管理、执行计划管理等需求用例。详细用例图如图3-3所示。

图3-3护士用户用例图
4系统设计
4.1系统架构设计
系统采用SpringBoot 框架开发,该系统分为VIEW层、Controller层、Model层、DAO层和持久化数据存储层,VIEW层支持电脑浏览器访问系统。VIEW 层与 Controller 层紧密结合并系协同工作,共同完成前台页面的数据展示;Controller层为控制层,通过接收前端请求的参数进行业务处理,返回指定的路径或数据;Model层主要是服务层,用于业务逻辑处理;DAO 和持久化层,主要用于访问数据库和持久化数据[10]。整个系统架构如图4-1所示。

图4-1 系统架构图。
4.2系统结构设计
中医医嘱管理系统的设计与实现的整体结构设计如图4-2所示。

图4-3整体功能结构设计图
4.3系统功能设计
4.3.1系统开发流程
医疗管理系统开发时,首先进行需求分析,进而对系统进行总体的设计规划,设计系统功能模块,数据库的选择等,本系统的开发流程如图4-4所示。

图4-4系统开发流程图
4.3.2 用户登录流程
为了保证系统的安全性,要使用本系统对系统信息进行管理,必须先登陆到系统中。如图4-5所示。

图4-5 登录流程图
4.3.3 系统操作流程
用户打开并进入系统后,会先显示登录界面,输入正确的用户名和密码,系统自动检测信息,若信息无误,则用户会进入系统功能界面,进行操作,否则会提示错误无法登录,操作流程如图4-6所示。

图4-6 系统操作流程图
4.3.4 添加信息流程
管理员可以对医院公告、医院资讯等进行信息的添加,用户可以对自己权限内的信息进行添加,输入信息后,系统会自行验证输入的信息和数据,若信息正确,会将其添加到数据库内,若信息有误,则会提示重新输入信息,添加信息流程如图4-7所示。

图4-7 添加信息流程图
4.3.5 修改信息流程
管理员可以对医院公告、医院资讯等进行的修改,用户可以对自己权限内的信息进行修改,首先进入修改信息界面,输入修改信息数据,系统进行数据的判断验证,修改信息合法则修改成功,信息更新至数据库,信息不合法则修改失败,重新输入。修改信息流程图如图4-8所示。

图4-8 修改信息流程图
4.3.6 删除信息流程
管理员可以对医院公告、医院资讯等进行信息的删除,对要删除的信息进行选中后,点击删除按钮,系统会询问是否确定,若点击确定,则系统会删除掉选中的信息,并在数据库内对信息进行删除,删除信息流程图如图4-9所示。

图4-9 删除信息流程图
4.4数据库设计
在进行数据库设计时,概念设计帮助明确系统的整体结构和需求。在这一阶段,需要确定实体、属性以及它们之间的关系,为后续的数据库表设计奠定基础。接下来,将深入探讨数据库表设计的具体细节,实现更高效的数据存储和管理。
4.4.1 概念设计
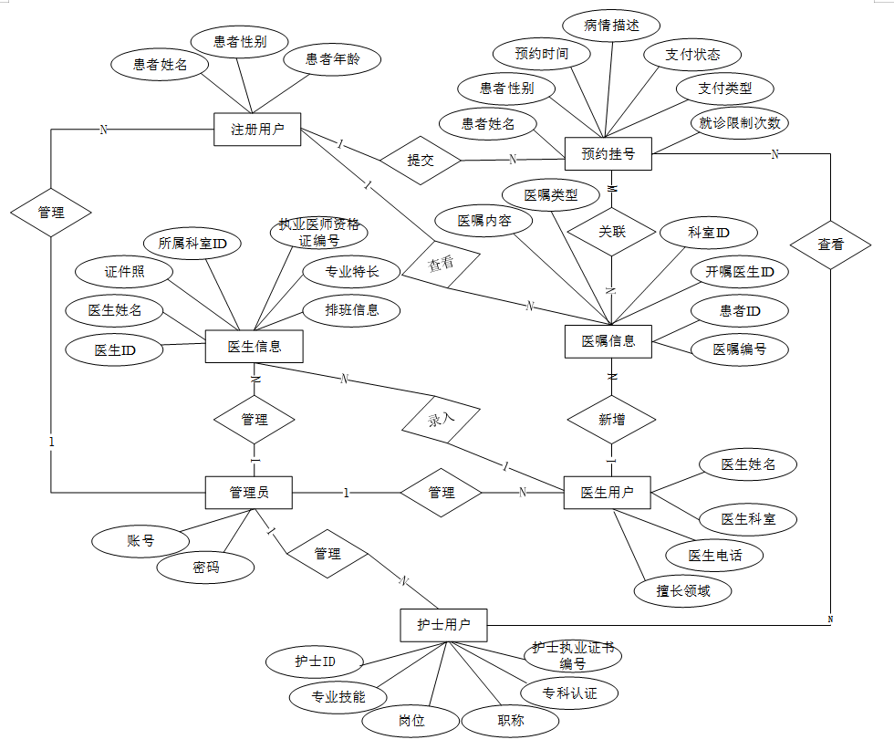
概念设计是数据库设计的第一步,其主要目标是对系统的数据需求进行全面的理解和抽象[11]。在这一阶段,通过建立实体-关系模型(ER模型)来识别系统中的关键实体、属性及其相互关系。概念设计的输出是一个清晰的ER图,作为后续数据库表设计的基础。以下将展示系统的全局E-R图。

图4-10数据库E-R图
4.4.2数据库表设计
这一阶段的重点是将概念模型转换为实际的数据库结构,包括表的创建、字段的定义及数据类型的选择。每个实体通常对应于数据库中的一张表,而实体的属性则转化为表的列[12]。以下是系统的数据库表设计展示。
表 4-1-access_token(登陆访问时长)
| 编号 | 字段名 | 类型 | 长度 | 是否非空 | 是否主键 | 注释 |
| 1 | token_id | int | 是 | 是 | 临时访问牌ID | |
| 2 | token | varchar | 64 | 否 | 否 | 临时访问牌 |
| 3 | info | text | 65535 | 否 | 否 | 信息 |
| 4 | maxage | int | 是 | 否 | 最大寿命:默认2小时 | |
| 5 | create_time | timestamp | 是 | 否 | 创建时间 | |
| 6 | update_time | timestamp | 是 | 否 | 更新时间 | |
| 7 | user_id | int | 是 | 否 | 用户编号 |
表 4-2-appointment_registration(预约挂号)
| 编号 | 字段名 | 类型 | 长度 | 是否非空 | 是否主键 | 注释 |
| 1 | appointment_registration_id | int | 是 | 是 | 预约挂号ID | |
| 2 | user_account | int | 否 | 否 | 用户账号 | |
| 3 | doctor_account_number | int | 否 | 否 | 医生账号 | |
| 4 | nurse_account_number | int | 否 | 否 | 护士账号 | |
| 5 | doctors_name | varchar | 64 | 否 | 否 | 医生姓名 |
| 6 | department | varchar | 64 | 否 | 否 | 所属科室 |
| 7 | user_name | varchar | 64 | 否 | 否 | 用户姓名 |
| 8 | user_age | double | 否 | 否 | 用户年龄 | |
| 9 | user_gender | varchar | 64 | 否 | 否 | 用户性别 |
| 10 | history_of_allergy | varchar | 255 | 否 | 否 | 过敏病史 |
| 11 | registration_fee | double | 否 | 否 | 挂号费用 | |
| 12 | appointment_time | datetime | 否 | 否 | 预约时间 | |
| 13 | appointment_remarks | text | 65535 | 否 | 否 | 预约备注 |
| 14 | examine_state | varchar | 16 | 是 | 否 | 审核状态 |
| 15 | examine_reply | varchar | 255 | 否 | 否 | 审核回复 |
| 16 | pay_state | varchar | 16 | 是 | 否 | 支付状态 |
| 17 | pay_type | varchar | 16 | 否 | 否 | 支付类型: 微信、支付宝、网银 |
| 18 | orders_information_limit_times | int | 是 | 否 | 发送医嘱限制次数 | |
| 19 | create_time | datetime | 是 | 否 | 创建时间 | |
| 20 | update_time | timestamp | 是 | 否 | 更新时间 | |
| 21 | source_table | varchar | 255 | 否 | 否 | 来源表 |
| 22 | source_id | int | 否 | 否 | 来源ID | |
| 23 | source_user_id | int | 否 | 否 | 来源用户 |
表 4-3-article(文章)
| 编号 | 字段名 | 类型 | 长度 | 是否非空 | 是否主键 | 注释 |
| 1 | article_id | mediumint | 是 | 是 | 文章id | |
| 2 | title | varchar | 125 | 是 | 是 | 标题 |
| 3 | type | varchar | 64 | 是 | 否 | 文章分类 |
| 4 | hits | int | 是 | 否 | 点击数 | |
| 5 | praise_len | int | 是 | 否 | 点赞数 | |
| 6 | create_time | timestamp | 是 | 否 | 创建时间 | |
| 7 | update_time | timestamp | 是 | 否 | 更新时间 | |
| 8 | source | varchar | 255 | 否 | 否 | 来源 |
| 9 | url | varchar | 255 | 否 | 否 | 来源地址 |
| 10 | tag | varchar | 255 | 否 | 否 | 标签 |
| 11 | content | longtext | 4294967295 | 否 | 否 | 正文 |
| 12 | img | varchar | 255 | 否 | 否 | 封面图 |
| 13 | description | text | 65535 | 否 | 否 | 文章描述 |
表 4-4-article_type(文章分类)
| 编号 | 字段名 | 类型 | 长度 | 是否非空 | 是否主键 | 注释 |
| 1 | type_id | smallint | 是 | 是 | 分类ID | |
| 2 | display | smallint | 是 | 否 | 显示顺序 | |
| 3 | name | varchar | 16 | 是 | 否 | 分类名称 |
| 4 | father_id | smallint | 是 | 否 | 上级分类ID | |
| 5 | description | varchar | 255 | 否 | 否 | 描述 |
| 6 | icon | text | 65535 | 否 | 否 | 分类图标 |
| 7 | url | varchar | 255 | 否 | 否 | 外链地址 |
| 8 | create_time | timestamp | 是 | 否 | 创建时间 | |
| 9 | update_time | timestamp | 是 | 否 | 更新时间 |
表 4-5-auth(用户权限管理)
| 编号 | 字段名 | 类型 | 长度 | 是否非空 | 是否主键 | 注释 |
| 1 | auth_id | int | 是 | 是 | 授权ID | |
| 2 | user_group | varchar | 64 | 否 | 否 | 用户组 |
| 3 | mod_name | varchar | 64 | 否 | 否 | 模块名 |
| 4 | table_name | varchar | 64 | 否 | 否 | 表名 |
| 5 | page_title | varchar | 255 | 否 | 否 | 页面标题 |
| 6 | path | varchar | 255 | 否 | 否 | 路由路径 |
| 7 | parent | varchar | 64 | 否 | 否 | 父级菜单 |
| 8 | parent_sort | int | 是 | 否 | 父级菜单排序 | |
| 9 | position | varchar | 32 | 否 | 否 | 位置 |
| 10 | mode | varchar | 32 | 是 | 否 | 跳转方式 |
| 11 | add | tinyint | 是 | 否 | 是否可增加 | |
| 12 | del | tinyint | 是 | 否 | 是否可删除 | |
| 13 | set | tinyint | 是 | 否 | 是否可修改 | |
| 14 | get | tinyint | 是 | 否 | 是否可查看 | |
| 15 | field_add | text | 65535 | 否 | 否 | 添加字段 |
| 16 | field_set | text | 65535 | 否 | 否 | 修改字段 |
| 17 | field_get | text | 65535 | 否 | 否 | 查询字段 |
| 18 | table_nav_name | varchar | 500 | 否 | 否 | 跨表导航名称 |
| 19 | table_nav | varchar | 500 | 否 | 否 | 跨表导航 |
| 20 | option | text | 65535 | 否 | 否 | 配置 |
| 21 | create_time | timestamp | 是 | 否 | 创建时间 | |
| 22 | update_time | timestamp | 是 | 否 | 更新时间 |
表 4-6-code_token(验证码)
| 编号 | 字段名 | 类型 | 长度 | 是否非空 | 是否主键 | 注释 |
| 1 | code_token_id | int | 是 | 是 | 验证码ID | |
| 2 | token | varchar | 255 | 否 | 否 | 令牌 |
| 3 | code | varchar | 255 | 否 | 否 | 验证码 |
| 4 | expire_time | timestamp | 是 | 否 | 失效时间 | |
| 5 | create_time | timestamp | 是 | 否 | 创建时间 | |
| 6 | update_time | timestamp | 是 | 否 | 更新时间 |
表 4-7-collect(收藏)
| 编号 | 字段名 | 类型 | 长度 | 是否非空 | 是否主键 | 注释 |
| 1 | collect_id | int | 是 | 是 | 收藏ID | |
| 2 | user_id | int | 是 | 是 | 收藏人ID | |
| 3 | source_table | varchar | 255 | 否 | 否 | 来源表 |
| 4 | source_field | varchar | 255 | 否 | 否 | 来源字段 |
| 5 | source_id | int | 是 | 否 | 来源ID | |
| 6 | title | varchar | 255 | 否 | 否 | 标题 |
| 7 | img | varchar | 255 | 否 | 否 | 封面 |
| 8 | create_time | timestamp | 是 | 否 | 创建时间 | |
| 9 | update_time | timestamp | 是 | 否 | 更新时间 |
表 4-8-comment(评论)
| 编号 | 字段名 | 类型 | 长度 | 是否非空 | 是否主键 | 注释 |
| 1 | comment_id | int | 是 | 是 | 评论ID | |
| 2 | user_id | int | 是 | 是 | 评论人ID | |
| 3 | reply_to_id | int | 是 | 否 | 回复评论ID | |
| 4 | content | longtext | 4294967295 | 否 | 否 | 内容 |
| 5 | nickname | varchar | 255 | 否 | 否 | 昵称 |
| 6 | avatar | varchar | 255 | 否 | 否 | 头像地址 |
| 7 | create_time | timestamp | 是 | 否 | 创建时间 | |
| 8 | update_time | timestamp | 是 | 否 | 更新时间 | |
| 9 | source_table | varchar | 255 | 否 | 否 | 来源表 |
| 10 | source_field | varchar | 255 | 否 | 否 | 来源字段 |
| 11 | source_id | int | 是 | 否 | 来源ID |
表 4-9-department_type(科室类型)
| 编号 | 字段名 | 类型 | 长度 | 是否非空 | 是否主键 | 注释 |
| 1 | department_type_id | int | 是 | 是 | 科室类型ID | |
| 2 | department_type | varchar | 64 | 否 | 否 | 科室类型 |
| 3 | create_time | datetime | 是 | 否 | 创建时间 | |
| 4 | update_time | timestamp | 是 | 否 | 更新时间 |
表 4-10-doctor_information(医生信息)
| 编号 | 字段名 | 类型 | 长度 | 是否非空 | 是否主键 | 注释 |
| 1 | doctor_information_id | int | 是 | 是 | 医生信息ID | |
| 2 | doctor_account_number | int | 否 | 否 | 医生账号 | |
| 3 | nurse_account_number | int | 否 | 否 | 护士账号 | |
| 4 | doctors_name | varchar | 64 | 否 | 否 | 医生姓名 |
| 5 | cover_image | varchar | 255 | 否 | 否 | 封面图片 |
| 6 | areas_of_expertise | varchar | 64 | 否 | 否 | 擅长领域 |
| 7 | department | varchar | 64 | 否 | 否 | 所属科室 |
| 8 | department_location | varchar | 64 | 否 | 否 | 科室位置 |
| 9 | visitation_time | varchar | 64 | 否 | 否 | 出诊时间 |
| 10 | registration_fee | double | 否 | 否 | 挂号费用 | |
| 11 | doctor_profile | longtext | 4294967295 | 否 | 否 | 医生简介 |
| 12 | hits | int | 是 | 否 | 点击数 | |
| 13 | praise_len | int | 是 | 否 | 点赞数 | |
| 14 | collect_len | int | 是 | 否 | 收藏数 | |
| 15 | comment_len | int | 是 | 否 | 评论数 | |
| 16 | appointment_registration_limit_times | int | 是 | 否 | 预约挂号限制次数 | |
| 17 | create_time | datetime | 是 | 否 | 创建时间 | |
| 18 | update_time | timestamp | 是 | 否 | 更新时间 |
表 4-11-doctor_user(医生用户)
| 编号 | 字段名 | 类型 | 长度 | 是否非空 | 是否主键 | 注释 |
| 1 | doctor_user_id | int | 是 | 是 | 医生用户ID | |
| 2 | doctors_name | varchar | 64 | 否 | 否 | 医生姓名 |
| 3 | doctors_age | double | 否 | 否 | 医生年龄 | |
| 4 | doctors_gender | varchar | 64 | 否 | 否 | 医生性别 |
| 5 | examine_state | varchar | 16 | 是 | 否 | 审核状态 |
| 6 | user_id | int | 是 | 否 | 用户ID | |
| 7 | create_time | datetime | 是 | 否 | 创建时间 | |
| 8 | update_time | timestamp | 是 | 否 | 更新时间 |
表 4-12-execution_plan(执行计划)
| 编号 | 字段名 | 类型 | 长度 | 是否非空 | 是否主键 | 注释 |
| 1 | execution_plan_id | int | 是 | 是 | 执行计划ID | |
| 2 | plan_no | varchar | 64 | 否 | 否 | 计划编号 |
| 3 | order_number | varchar | 64 | 否 | 否 | 医嘱编号 |
| 4 | user_account | int | 否 | 否 | 用户账号 | |
| 5 | doctor_account_number | int | 否 | 否 | 医生账号 | |
| 6 | nurse_account_number | int | 否 | 否 | 护士账号 | |
| 7 | doctors_name | varchar | 64 | 否 | 否 | 医生姓名 |
| 8 | department | varchar | 64 | 否 | 否 | 所属科室 |
| 9 | user_name | varchar | 64 | 否 | 否 | 用户姓名 |
| 10 | execution_time | datetime | 否 | 否 | 执行时间 | |
| 11 | execution_results | text | 65535 | 否 | 否 | 执行结果 |
| 12 | execution_remarks | text | 65535 | 否 | 否 | 执行备注 |
| 13 | create_time | datetime | 是 | 否 | 创建时间 | |
| 14 | update_time | timestamp | 是 | 否 | 更新时间 | |
| 15 | source_table | varchar | 255 | 否 | 否 | 来源表 |
| 16 | source_id | int | 否 | 否 | 来源ID | |
| 17 | source_user_id | int | 否 | 否 | 来源用户 |
表 4-13-hits(用户点击)
| 编号 | 字段名 | 类型 | 长度 | 是否非空 | 是否主键 | 注释 |
| 1 | hits_id | int | 是 | 是 | 点赞ID | |
| 2 | user_id | int | 是 | 否 | 点赞人 | |
| 3 | create_time | timestamp | 是 | 否 | 创建时间 | |
| 4 | update_time | timestamp | 是 | 否 | 更新时间 | |
| 5 | source_table | varchar | 255 | 否 | 否 | 来源表 |
| 6 | source_field | varchar | 255 | 否 | 否 | 来源字段 |
| 7 | source_id | int | 是 | 否 | 来源ID |
表 4-14-notice(公告)
| 编号 | 字段名 | 类型 | 长度 | 是否非空 | 是否主键 | 注释 |
| 1 | notice_id | mediumint | 是 | 是 | 公告ID | |
| 2 | title | varchar | 125 | 是 | 否 | 标题 |
| 3 | content | longtext | 4294967295 | 否 | 否 | 正文 |
| 4 | create_time | timestamp | 是 | 否 | 创建时间 | |
| 5 | update_time | timestamp | 是 | 否 | 更新时间 |
表 4-15-nurse_user(护士用户)
| 编号 | 字段名 | 类型 | 长度 | 是否非空 | 是否主键 | 注释 |
| 1 | nurse_user_id | int | 是 | 是 | 护士用户ID | |
| 2 | nurses_name | varchar | 64 | 否 | 否 | 护士姓名 |
| 3 | nurse_age | double | 否 | 否 | 护士年龄 | |
| 4 | nurse_gender | varchar | 64 | 否 | 否 | 护士性别 |
| 5 | examine_state | varchar | 16 | 是 | 否 | 审核状态 |
| 6 | user_id | int | 是 | 否 | 用户ID | |
| 7 | create_time | datetime | 是 | 否 | 创建时间 | |
| 8 | update_time | timestamp | 是 | 否 | 更新时间 |
表 4-16-orders_information(医嘱信息)
| 编号 | 字段名 | 类型 | 长度 | 是否非空 | 是否主键 | 注释 |
| 1 | orders_information_id | int | 是 | 是 | 医嘱信息ID | |
| 2 | order_number | varchar | 64 | 否 | 否 | 医嘱编号 |
| 3 | user_account | int | 否 | 否 | 用户账号 | |
| 4 | doctor_account_number | int | 否 | 否 | 医生账号 | |
| 5 | nurse_account_number | int | 否 | 否 | 护士账号 | |
| 6 | doctors_name | varchar | 64 | 否 | 否 | 医生姓名 |
| 7 | department | varchar | 64 | 否 | 否 | 所属科室 |
| 8 | user_name | varchar | 64 | 否 | 否 | 用户姓名 |
| 9 | order_type | varchar | 64 | 否 | 否 | 医嘱类型 |
| 10 | dosage | varchar | 64 | 否 | 否 | 用药剂量 |
| 11 | medication_frequency | varchar | 64 | 否 | 否 | 用药频次 |
| 12 | degree_of_urgency | varchar | 64 | 否 | 否 | 紧急程度 |
| 13 | medication_contraindications | text | 65535 | 否 | 否 | 用药禁忌 |
| 14 | special_instructions | text | 65535 | 否 | 否 | 特殊说明 |
| 15 | orders_plan_limit_times | int | 是 | 否 | 医嘱计划限制次数 | |
| 16 | create_time | datetime | 是 | 否 | 创建时间 | |
| 17 | update_time | timestamp | 是 | 否 | 更新时间 | |
| 18 | source_table | varchar | 255 | 否 | 否 | 来源表 |
| 19 | source_id | int | 否 | 否 | 来源ID | |
| 20 | source_user_id | int | 否 | 否 | 来源用户 |
表 4-17-orders_plan(医嘱计划)
| 编号 | 字段名 | 类型 | 长度 | 是否非空 | 是否主键 | 注释 |
| 1 | orders_plan_id | int | 是 | 是 | 医嘱计划ID | |
| 2 | plan_no | varchar | 64 | 否 | 否 | 计划编号 |
| 3 | order_number | varchar | 64 | 否 | 否 | 医嘱编号 |
| 4 | user_account | int | 否 | 否 | 用户账号 | |
| 5 | doctor_account_number | int | 否 | 否 | 医生账号 | |
| 6 | nurse_account_number | int | 否 | 否 | 护士账号 | |
| 7 | doctors_name | varchar | 64 | 否 | 否 | 医生姓名 |
| 8 | department | varchar | 64 | 否 | 否 | 所属科室 |
| 9 | user_name | varchar | 64 | 否 | 否 | 用户姓名 |
| 10 | planned_execution_time | datetime | 否 | 否 | 计划执行时间 | |
| 11 | details_remarks | text | 65535 | 否 | 否 | 详情备注 |
| 12 | execution_plan_limit_times | int | 是 | 否 | 执行计划限制次数 | |
| 13 | create_time | datetime | 是 | 否 | 创建时间 | |
| 14 | update_time | timestamp | 是 | 否 | 更新时间 | |
| 15 | source_table | varchar | 255 | 否 | 否 | 来源表 |
| 16 | source_id | int | 否 | 否 | 来源ID | |
| 17 | source_user_id | int | 否 | 否 | 来源用户 |
表 4-18-order_type(医嘱类型)
| 编号 | 字段名 | 类型 | 长度 | 是否非空 | 是否主键 | 注释 |
| 1 | order_type_id | int | 是 | 是 | 医嘱类型ID | |
| 2 | order_type | varchar | 64 | 否 | 否 | 医嘱类型 |
| 3 | create_time | datetime | 是 | 否 | 创建时间 | |
| 4 | update_time | timestamp | 是 | 否 | 更新时间 |
表 4-19-praise(点赞)
| 编号 | 字段名 | 类型 | 长度 | 是否非空 | 是否主键 | 注释 |
| 1 | praise_id | int | 是 | 是 | 点赞ID | |
| 2 | user_id | int | 是 | 是 | 点赞人 | |
| 3 | create_time | timestamp | 是 | 否 | 创建时间 | |
| 4 | update_time | timestamp | 是 | 否 | 更新时间 | |
| 5 | source_table | varchar | 255 | 否 | 否 | 来源表 |
| 6 | source_field | varchar | 255 | 否 | 否 | 来源字段 |
| 7 | source_id | int | 是 | 否 | 来源ID | |
| 8 | status | tinyint | 是 | 否 | 点赞状态:1为点赞,0已取消 |
表 4-20-registered_user(注册用户)
| 编号 | 字段名 | 类型 | 长度 | 是否非空 | 是否主键 | 注释 |
| 1 | registered_user_id | int | 是 | 是 | 注册用户ID | |
| 2 | user_name | varchar | 64 | 否 | 否 | 用户姓名 |
| 3 | user_age | double | 否 | 否 | 用户年龄 | |
| 4 | user_gender | varchar | 64 | 否 | 否 | 用户性别 |
| 5 | history_of_allergy | varchar | 255 | 否 | 否 | 过敏病史 |
| 6 | examine_state | varchar | 16 | 是 | 否 | 审核状态 |
| 7 | user_id | int | 是 | 否 | 用户ID | |
| 8 | create_time | datetime | 是 | 否 | 创建时间 | |
| 9 | update_time | timestamp | 是 | 否 | 更新时间 |
表 4-21-slides(轮播图)
| 编号 | 字段名 | 类型 | 长度 | 是否非空 | 是否主键 | 注释 |
| 1 | slides_id | int | 是 | 是 | 轮播图ID | |
| 2 | title | varchar | 64 | 否 | 否 | 标题 |
| 3 | content | varchar | 255 | 否 | 否 | 内容 |
| 4 | url | varchar | 255 | 否 | 否 | 链接 |
| 5 | img | varchar | 255 | 否 | 否 | 轮播图 |
| 6 | hits | int | 是 | 否 | 点击量 | |
| 7 | create_time | timestamp | 是 | 否 | 创建时间 | |
| 8 | update_time | timestamp | 是 | 否 | 更新时间 |
表 4-22-upload(文件上传)
| 编号 | 字段名 | 类型 | 长度 | 是否非空 | 是否主键 | 注释 |
| 1 | upload_id | int | 是 | 是 | 上传ID | |
| 2 | name | varchar | 64 | 否 | 否 | 文件名 |
| 3 | path | varchar | 255 | 否 | 否 | 访问路径 |
| 4 | file | varchar | 255 | 否 | 否 | 文件路径 |
| 5 | display | varchar | 255 | 否 | 否 | 显示顺序 |
| 6 | father_id | int | 否 | 否 | 父级ID | |
| 7 | dir | varchar | 255 | 否 | 否 | 文件夹 |
| 8 | type | varchar | 32 | 否 | 否 | 文件类型 |
表 4-23-user(用户账户)
| 编号 | 字段名 | 类型 | 长度 | 是否非空 | 是否主键 | 注释 |
| 1 | user_id | int | 是 | 是 | 用户ID | |
| 2 | state | smallint | 是 | 否 | 账户状态:(1可用|2异常|3已冻结|4已注销) | |
| 3 | user_group | varchar | 32 | 否 | 否 | 所在用户组 |
| 4 | login_time | timestamp | 是 | 否 | 上次登录时间 | |
| 5 | phone | varchar | 11 | 否 | 否 | 手机号码 |
| 6 | phone_state | smallint | 是 | 否 | 手机认证:(0未认证|1审核中|2已认证) | |
| 7 | username | varchar | 16 | 是 | 否 | 用户名 |
| 8 | nickname | varchar | 16 | 否 | 否 | 昵称 |
| 9 | password | varchar | 64 | 是 | 否 | 密码 |
| 10 | | varchar | 64 | 否 | 否 | 邮箱 |
| 11 | email_state | smallint | 是 | 否 | 邮箱认证:(0未认证|1审核中|2已认证) | |
| 12 | avatar | varchar | 255 | 否 | 否 | 头像地址 |
| 13 | open_id | varchar | 255 | 否 | 否 | 针对获取用户信息字段 |
| 14 | create_time | timestamp | 是 | 否 | 创建时间 |
表 4-24-user_group(用户组)
| 编号 | 字段名 | 类型 | 长度 | 是否非空 | 是否主键 | 注释 |
| 1 | group_id | mediumint | 是 | 是 | 用户组ID | |
| 2 | display | smallint | 是 | 否 | 显示顺序 | |
| 3 | name | varchar | 16 | 是 | 否 | 名称 |
| 4 | description | varchar | 255 | 否 | 否 | 描述 |
| 5 | source_table | varchar | 255 | 否 | 否 | 来源表 |
| 6 | source_field | varchar | 255 | 否 | 否 | 来源字段 |
| 7 | source_id | int | 是 | 否 | 来源ID | |
| 8 | register | smallint | 否 | 否 | 注册位置 | |
| 9 | create_time | timestamp | 是 | 否 | 创建时间 | |
| 10 | update_time | timestamp | 是 | 否 | 更新时间 |
5系统实现
5.1注册用户功能实现
5.1.1首页
首页是系统的主界面,展示平台的核心内容,包括轮播图、最新通知公告、医院资讯等。用户可以通过首页快速访问各个功能模块,还可以根据关键词搜索相关内容,如图5-1所示。

图5-1系统首页界面图
5.1.2医院资讯
点击系统导航栏上的“医院资讯”菜单按钮,将进入医院资讯列表,用户可以查看系统发布的所有资讯内容。点击某资讯文章后进入详情页,可以查看该文章的详细内容,用户可以点赞、收藏、评论等。医院资讯列表页面如图5-2所示。

图5-2医院资讯列表界面图
5.1.3医生信息
点击系统导航栏上的“医生信息”菜单按钮,将进入医生信息列表,用户可以浏览所有的医生信息内容,支持根据关键词搜索和下拉搜索、排序。点击某条医生信息可查看该医生的详细介绍,用户可以进行点赞、收藏、评论、咨询、挂号等操作。医生信息列表如图5-3所示。咨询页如图5-4所示。挂号页如图5-5所示。

图5-3医生信息列表界面图
5.1.4个人中心
点击系统左上角的“个人中心”菜单按钮,注册用户可以查看回复信息、预约挂号和就诊信息。可以查看和管理自己收藏的医生信息和资讯。可以查看和管理自己发表的评论。预约挂号页面如图5-4所示。医嘱信息页面如图5-5所示。医嘱计划页面如图5-6所示。

图5-4预约挂号界面图

图5-5医嘱信息界面图

图5-6医嘱计划界面图
5.2管理员功能实现
5.2.1后台首页界面
管理员登录后,进入后台管理界面,展示医院的整体运行情况,包括医嘱信息统计、用户数据统计等信息。后台首页界面如下图5-7所示。

图5-7后台首页界面图
5.2.2系统用户管理
系统管理系统中的管理人员是可以对注册的患者用户和医生用户进行管理的,包括对用户信息进行增删改查等操作,也可以对管理员进行管控。界面如下图5-8所示。

图5-8系统用户界面图
5.2.3 系统管理界面
管理员点击“系统管理-轮播图”菜单,可以对前台展示的轮播图进行设置,界面如下图5-9所示。

图5-9系统管理界面图
5.2.4通知公告管理界面
管理员点击“通知公告管理”这个菜单,可以对系统中的医院公告信息进行管理,包括医院公告信息的增删改查等操作。通知公告管理界面如下图5-10所示。

图5-10通知公告管理界面图
5.2.5 资源管理界面
管理员点击“资源管理”菜单,管理员可以上传、编辑或删除系统的资源,如文章、图片、视频等。这些资源可用于医院资讯模块的展示。管理员还可以对解读进行分类和标签化,方便用户查找和使用,界面如下图5-11所示。

图5-11资源管理界面图
5.3医生用户功能实现
5.3.1 医生信息管理
医生用户点击“医生信息管理”这一菜单会显示医生信息列表和医生信息添加两个子菜单,点击“医生信息列表”可以查看所有的医生信息和用户评论,还可以进行重置、查询、删除等操作。点击“医生信息添加”,医生可以添加个人信息。医生信息添加界面如下图5-12所示。

图5-12医生信息添加界面图
5.3.2 预约挂号管理
医生用户点击导航栏“预约挂号诊管理”这一菜单,可以查看患者用户的挂号信息并审核,还可以进行重置、查询等操作。预约挂号界面如下图5-13所示。

图5-13预约挂号录入界面图
5.4护士用户功能实现
5.4.1医嘱信息管理
护士用户点击导航栏“医嘱信息管理”这一菜单,可以查看医生发布的医嘱信息。医嘱信息界面如下图5-14所示。

图5-14医嘱信息界面图
5.4.2医嘱计划管理界面
医生用户点击导航栏“医嘱计划管理”这一菜单,可以查看所有的医嘱信息,还可以进行操作,录入执行计划信息。医嘱信息界面如下图5-15所示。

图5-15医嘱计划界面图
6系统测试
6.1测试目的
测试的主要目的是确保系统的功能和性能满足预期的需求,同时识别和修复潜在的缺陷。通过系统测试,可以验证各个功能模块的正确性和稳定性,确保系统在不同使用场景下的表现符合设计要求。测试目的包括确认系统功能的完整性、验证数据处理的准确性、评估系统的性能和安全性。测试还可以提高用户满意度,保证用户在使用系统时获得流畅和可靠的体验。通过全面的测试,可以降低后期维护成本,减少系统上线后出现故障的风险,从而保障系统的长期稳定运行。
6.2测试方法
在本系统中,测试方法主要依赖于测试用例的设计与执行。测试用例是根据系统需求文档编写的,覆盖所有功能模块及其边界情况。每个测试用例包含输入数据、预期结果和实际结果的对比,以验证系统的功能是否按预期工作。
常见的测试用例包括功能测试用例、边界测试用例和异常测试用例[13]。功能测试用例针对系统的各项功能进行验证;边界测试用例则侧重于输入数据的边界条件,验证系统在极端情况下是否能够稳定运行;异常测试用例则用于验证系统在处理错误输入或异常情况时的反应。本文选择功能测试用例进行系统测试。
在测试执行过程中,记录每个用例的执行结果,并根据实际结果与预期结果的对比,判断系统是否存在缺陷。通过系统化的测试用例执行,可以有效提高测试的覆盖率和效率,为系统的最终上线提供保障。
6.3测试内容
通过对系统中所含的主要实体对象及其功能操作进行测试用例设计。以下是详细的测试:
表6-1用户注册登录测试表
用户注册登录测试用例:
| 用例说明 | 测试目的 | 测试步骤 | 预期结果 | 输出结果 | 通过情况 |
| 用户注册、登录 | 测试用户正确注册、登录 |
| 用户注册成功,登录成功 | 结果输出符合预期 | 通过 |
表6-2挂号测试表
挂号用例:
| 用例说明 | 测试目的 | 测试步骤 | 预期结果 | 输出结果 | 通过情况 |
| 挂号 | 测试患者用户挂号功能 |
| 用户挂号信息提交成功,生成预约挂号列表 | 结果输出符合预期 | 通过 |
表6-3医院资讯评论测试表
医院资讯评论测试用例:
| 用例说明 | 测试目的 | 测试步骤 | 预期结果 | 输出结果 | 通过情况 |
| 医院资讯评论 | 测试用户医院资讯评论功能 | 1、在首页点击医院资讯并看详情; 2、点击评论,输入相关信息点击提交 | 生成新的评论信息 | 结果输出符合预期 | 通过 |
表6-4医生信息添加测试表
医生用户添加医生信息测试用例:
| 用例说明 | 测试目的 | 测试步骤 | 预期结果 | 输出结果 | 通过情况 |
| 医生信息添加测试 | 测试医生用户添加医生信息功能 |
| 医生信息添加成功 | 结果输出符合预期 | 通过 |
表6-5通知公告删除测试表
通知公告删除测试用例:
| 用例说明 | 测试目的 | 测试步骤 | 预期结果 | 输出结果 | 通过情况 |
| 通知公告删除测试 | 测试通知公告删除功能 |
| 通知公告删除成功,前端不在展示该医院公告 | 结果输出符合预期 | 通过 |
6.4测试结论
经过上述测试,并对测试数据结果综合分析。中医医嘱管理系统具备简便系统核心功能测试显示,用户注册登录模块运行稳定,但高并发下短信验证码发送偶现延迟;预约挂号流程正常,高峰期页面加载及号源释放需优化数据库与实时刷新机制;医院资讯评论功能敏感词过滤有效,但富文本编辑器存在浏览器兼容性问题;医生信息添加模块需修复数据联动更新逻辑;通知公告删除功能权限控制完备,无残留数据。总体功能达标,建议针对性优化性能瓶颈与兼容性缺陷,以提升系统稳定性和用户体验。
本文围绕中医医嘱管理系统的设计与实现展开研究,针对中医诊疗过程中医嘱管理的特殊需求,构建了一套完整的智能化解决方案。通过深入分析中医医嘱的特点和传统管理模式的不足,本研究创新性地将现代信息技术与中医诊疗规范相结合,设计开发了具有中医特色的医嘱管理系统。系统采用Spring Boot+Vue.js的主流技术架构,实现了前后端分离的开发模式,结合MySQL处理结构化数据和缓存需求,确保了系统的高效性和稳定性。
在功能设计方面,本研究重点解决了中医医嘱管理的几个关键问题:首先,针对中药处方的复杂性,设计了结构化的数据存储方案,完整记录药材配伍、剂量、煎服法等专业要素;其次,建立了中医证型与治则的标准化体系,实现了中医特色医嘱的规范化管理;再次,开发了多角色协同工作机制,优化了从医嘱开立到执行的全流程管理。实际应用效果表明,该系统显著提升了医嘱执行效率,降低了医疗差错发生率,同时为中医临床研究积累了标准化数据。
本研究的创新点主要体现在三个方面:一是首次系统性地提出了中医医嘱信息化的完整解决方案;二是开发了符合中医诊疗特色的结构化数据模型;三是构建了智能化的医嘱全流程管理机制。这些创新不仅解决了当前中医医嘱管理中的实际问题,也为后续研究奠定了基础。
展望未来,本研究可在以下方向继续深化:首先,可引入自然语言处理技术,进一步提升医嘱录入的智能化水平;其次,可基于中医知识图谱开发辅助决策功能,为临床诊疗提供智能支持;再次,可拓展移动应用场景,提升系统的便捷性;最后,可加强与其他医疗信息系统的集成,推动区域医疗信息化建设。本研究的成果为推进中医药信息化发展提供了重要参考,对促进中医药现代化具有积极意义。
- 冯志林.Java EE程序设计与开发实践教程[M].机械工业出版社:202105.353.
- 尹应荆.JAVA编程语言在计算机软件开发中的应用[J].石河子科技,2023,(05):45-47.
- 刘江涛,王亮亮,吴庆茹,等.基于B/S模式的铁路勘测设计案例信息化管理系统设计与实现[J].铁路计算机应用,2021,30(03):32-35.
- 张丹丹,李弘.基于B/S架构的办公管理系统设计与开发[J].铁路通信信号工程技术,2024,21(09):44-48+106.
- 王志亮,纪松波.基于SpringBoot的Web前端与数据库的接口设计[J].工业控制计算机,2023,36(03):51-53.
- 熊永平.基于SpringBoot框架应用开发技术的分析与研究[J].电脑知识与技术,2021,15(36):76-77.
- 赵媛.基于Vue的Web系统前端性能优化分析[J].电脑编程技巧与维护,2024,(09):44-46.
- 秦冬.浅析Vue框架在前端开发中的应用[J].信息与电脑(理论版),2024,36(13):61-63.
- 李艳杰.MySQL数据库下存储过程的综合运用研究[J].现代信息科技,2023,7(11):80-82+88.
- 陈倩怡,何军.Vue+Springboot+MyBatis技术应用解析[J].电脑编程技巧与维护,2020,(01):14-15+28.
- 周晓玉,崔文超.基于Web技术的数据库应用系统设计[J].信息与电脑(理论版),2023,35(09):189-191.
- 马艳艳,吴晓光.计算机软件与数据库的设计策略分析[J].电子技术,2024,53(05):104-105.
- 李俊萌.计算机软件测试技术与开发应用策略分析[J].信息记录材料,2023,24(03):50-52.
- 李宝,路雅.基于微信小程序的预约挂号系统设计与实现[J].电子设计工程,2024,32(18):32-36.
- 吴小静,吴旭丽,高小燕.融合Spring与Vue框架在医院挂号系统设计中的应用研究[J].自动化技术与应用,1-6.
本论文的完成离不开众多导师、同学以及亲友的支持与帮助。在此,首先向我的导师表示最诚挚的感谢。在整个研究和写作过程中,导师以严谨治学的态度和丰富的专业知识给予了我无私的指导,从论文选题到最终定稿的每一个环节,都为我提供了宝贵的建议与意见,使我得以不断完善研究内容、拓展学术视野。导师耐心细致的指导不仅帮助我解决了许多学术难题,也让我在研究能力与学术写作方面得到了显著的提升。导师的鼓励与支持是我完成这篇论文的重要动力,也让我深刻体会到学术研究的严谨性与意义。
我还要感谢在学习生活中给予我帮助和支持的同学、朋友以及家人。论文撰写过程中,许多同学与我共同探讨问题,分享经验与资料,使我的研究更加全面深入。朋友们的关心和陪伴让我在繁忙的研究过程中能够调节心情,保持良好的状态。特别感谢我的家人,他们始终给予我无条件的理解和支持,为我创造了安心学习与研究的环境。正是因为有了大家的帮助和支持,我才能克服论文写作中的重重困难并顺利完成。再次向所有支持和帮助过我的人表达衷心的感谢。
附录
系统核心代码设计
用户注册
注册页UserController.java,传入user对象,并将"user_id"、 "state"、 "user_group"、"login_time"、"phone"、"phone_state"、 "username"、"nickname"、"password"、"email"、"email_state"、"avatar"、"create_time"输入,重点是 "username"、"nickname"、"password"必须输入,通过获取username,数据库查询是否有该用户,如果存在,则提示“用户已存在”,否则执行将UserId置为空(数据库表中该字段已设置自动递增),代码如图所示。

注册核心代码图
用户登录
登录页,首先传入"username"、"email"、"phone"、"password",用户可通过用户名、邮箱、手机号进行登陆,通过判断resultList来确定查询结果,然后执行查询用户组UserGroup,用户组里面不存在,依然报“用户不存在”,执行完以上代码,最后涉及到用户带有“审核”的,会查询examine_state(用户的审核状态),数据库表user_group中含有source_table和source_field进行查询,以上步骤完成,对输入的密码进行存储Token到数据库,匹对账号和密码,数据库中的AccessToken为令牌,用于身份认证,代码如图所示。

用户登录核心代码图
修改密码
修改密码,通过请求data,获取旧密码,并将新密码重新赋值,期间都是需要通过加密,代码如图所示。

修改密码核心代码图
修改数据
修改一个数据,原理与add基本一致,不同点在于通过readConfig()读取关键字,以及通过readQuery()获取URL后面?指定位置的标识,转成Map对象后,执行update操作,同样通过拼接的sql语句执行,执行过程读取query,toWhereSql()语句完成数据库操作,body为修改对象的值,代码如图所示。

修改数据核心代码图
删除数据
删除一条数据,通过readQuery(),获取URL后面的对象地址,删除FROM具体的table,query删除查询FindConfig语句,代码如图示。

删除数据核心代码图
获取列表
通过请求的参数获取列表数据,代码如图所示。

获取列表核心代码图
图片上传
通过请求的参数获取列表数据,代码如图4-13所示。
图片上传核心代码图

点赞+收藏+关注 →私信领取本源代码、数据库
关注博主下篇更精彩
一键三连!!!
一键三连!!!
一键三连!!!
感谢一键三连!!!
916

被折叠的 条评论
为什么被折叠?



