摘要
该酒店宾馆运营系统的前端设计与实现基于SpringBoot框架,旨在为普通用户提供一个高效、便捷的在线平台,帮助用户浏览酒店信息、预订客房并管理个人账户。用户通过系统可以进行酒店和客房的查询、预订、收藏、评论等功能,并能及时获取酒店资讯和系统发布的通知公告。系统内置了完善的个人账户管理功能,允许用户修改个人资料和密码,保障账户安全。通过积分统计和数据分析,用户还可以查看自己历史订单和活动,提升整体使用体验。
该系统采用SpringBoot框架作为后端支持,结合前端技术实现了流畅的用户界面和简洁的操作流程。用户可以轻松通过首页导航访问各项功能,进行评论和收藏管理,互动体验更为便捷。系统的设计注重优化用户体验,致力于为用户提供一个稳定、快速且个性化的服务平台,让酒店预订和管理变得更加智能化和高效。
关键词:SpringBoot框架,酒店运营系统;
The front-end design and implementation of the hotel operation system is based on the SpringBoot framework, aiming to provide an efficient and convenient online platform for ordinary users to browse hotel information, book rooms, and manage personal accounts. Users can access hotel and room inquiries, reservations, favorites, reviews, and other functions through the system, and can promptly obtain hotel information and notifications published by the system. The system has built-in comprehensive personal account management functions, allowing users to modify their personal information and passwords to ensure account security. Through point statistics and data analysis, users can also view their historical orders and activities, enhancing the overall user experience.
The system adopts the SpringBoot framework as backend support, combined with frontend technology to achieve a smooth user interface and simple operation process. Users can easily access various functions through the homepage navigation, manage comments and favorites, and have a more convenient interactive experience. The design of the system focuses on optimizing user experience and is committed to providing users with a stable, fast, and personalized service platform, making hotel booking and management more intelligent and efficient.
Key words:SpringBoot framework, hotel operation system;
目录
1 绪论
1.1 研究背景
酒店宾馆运营系统的设计与实现已成为提升行业服务水平的重要手段。随着信息技术的发展,基于SpringBoot框架的前端设计能够有效优化系统功能,并提高用户体验。对于文件上传功能的研究提供了技术上的支持,使得系统能够高效地处理用户数据及酒店信息的上传需求[1]。此外,数据库的安全性是系统稳定运行的关键,MySQL数据库的安全技术对于保障用户信息和预订数据的安全起到了至关重要的作用[2]。在实际的宾馆运营过程中,采购业务的内部控制是确保资源有效利用和管理的重要环节,这为酒店管理系统的功能设计提供了参考[3]。同时,随着市场竞争的激烈,酒店的服务营销策略逐渐成为提高顾客满意度的核心,优化服务流程和客户互动的策略对于本系统的前端设计至关重要[4]。这些研究为本系统的设计与实现提供了理论支持和技术依据,助力打造一个高效、智能的酒店管理平台。
1.2 研究意义
酒店宾馆运营系统的前端设计与实现具有重要的研究意义。基于SpringBoot框架的数据库接口设计为系统提供了高效的数据交互和稳定性支持,确保了酒店管理系统在处理大量用户和酒店数据时的流畅性[5]。同时,随着消费者健康意识的提高,系统的设计也需要关注酒店环境与健康因素的结合,保障用户在使用平台时能够获取安全的酒店信息[6]。文化元素的融入也是提升酒店服务质量的重要一环,沉浸体验理论的应用为前端设计提供了文化构建的思路,从而使用户能够在系统中获得更具沉浸感的预订体验[7]。此外,从成本管理角度出发,系统优化不仅有助于提高酒店运营效率,还能降低不必要的成本,提升整体运营水平[8]。这些研究为本系统的设计提供了理论指导与技术支持,确保系统不仅具备高效的数据处理能力,还能为用户提供更为安全、文化丰富、成本优化的服务体验。
1.3 国内外研究现状
1.3.1 国内现状
1.近年来,随着国内酒店行业的快速发展,酒店宾馆管理系统也得到了广泛应用。国内的酒店管理系统厂商不断涌现,推出了一系列功能丰富、性价比高的产品。
2.国内的酒店宾馆管理系统前端设计也在不断进步,越来越注重用户体验和界面美观。同时,系统也在不断集成新的功能,如移动支付、微信预订等,满足客户的多样化需求。
但是,与国外相比,国内的酒店宾馆管理系统在技术水平和服务质量上还有一定的差距。例如,在人工智能、大数据等技术的应用方面还不够深入,系统的稳定性和安全性也有待提高。
1.3.2 国外现状
1.国外酒店行业信息化起步较早,酒店宾馆管理系统已经得到广泛应用。许多国际知名酒店品牌都拥有自己的管理系统,并且不断进行升级和改进。
2.国外的酒店宾馆管理系统前端设计注重用户体验和界面美观,通常采用响应式设计,适应不同设备的屏幕尺寸。同时,系统也集成了多种功能,如在线预订、客户关系管理、财务管理等。
3.随着人工智能、大数据等技术的发展,国外的酒店宾馆管理系统也在不断引入新的技术,如智能客服、个性化推荐等,提高服务质量和效率。
1.4 本文研究内容
1.4.1 论文结构
本文主要分为以下几个部分:
第一部分是绪论部分,简要概述此系统的项目背景和目前的发展概况。
第二部分介绍系统使用的技术和工具,主要进行系统的可行性分析及所要用到的软件和技术。
第三部分介绍系统的系统设计,主要包括系统架构设计和数据库设计。
第四部分为系统详细的设计和实现部分。
第五部分是系统的测试部分,测试系统的各种模块功能。
第六部分是总结与展望,总结系统设计和开发过程中的问题。
1.4.2 研究方法及手段
1、文献索引法:在网上以及图书馆查阅与酒店宾馆运营系统相关的资料,为设计和实现本系统做好理论准备。
2、功能分析法:通过查阅资料和结合实际情况,决定系统应具有的相关功能模块。
3、对比分析法:分析当前存在的一些类似的系统和管理方式,对自己设计系统的功能性优缺点进行分析,对不足的功能进行补充完善。
4、调查法:结合实际情况进行调查,采用最常用的调查,通过调查搜集详细需求,然后分类别进行回收整理,统计分析。
5、经验总结法:根据以往实践活动中的具体情况,进行归纳与分析,本次设计结合以往实习中的系统设计案例使本次的设计系统化、理论化,提高系统的设计成功率,保证设计过程的完整性和准时性。
2 系统分析
2.1 可行性分析
2.1.1 经济可行性分析
在开发酒店宾馆运营系统中所使用的开发软件像IDEA开发工具、Tomcat8.0服务器、MySQL5.7数据库、Photoshop图片处理软件等,这些都是开源免费的,这些环境在学校都进行了系统的学习,自己能够独立操作完成,不需要额外花费,而且系统的开发工具从网上都可以直接下载,因此在经济方面是可行的。
2.1.2 技术可行性分析
酒店宾馆运营系统存储所使用的是mysql数据库以及开发中所使用的是IDEA、Tomcat这些开发工具的使用,能够给我们的编写工作带来许多的便利。系统使用springboot框架进行开发,使系统的可扩展性和维护性更佳,减少java配置代码,简化编程代码,目前springboot框架也是很多企业选择的框架之一。
2.1.3 操作可行性分析
此次项目设计的时候我参考了很多类似系统的成功案例,对它们的操作界面以及功能都进行了系统的分析,将众多案例结合在一起,突出以人为本简化操作,所以具有基本计算机知识的人都会操作本项目。因此操作可行性也没有问题。
2.2 需求分析
2.2.1 关键技术
1、SpringBoot框架简介
Spring框架是Java平台上的一种开源应用框架,提供具有控制反转特性的容器。尽管Spring框架自身对编程模型没有限制,但其在Java应用中的频繁使用让它备受青睐,以至于后来让它作为EJB(EnterpriseJavaBeans)模型的补充,甚至是替补。Spring框架为开发提供了一系列的解决方案,比如利用控制反转的核心特性,并通过依赖注入实现控制反转来实现管理对象生命周期容器化,利用面向切面编程进行声明式的事务管理,整合多种持久化技术管理数据访问,提供大量优秀的Web框架方便开发等等。Spring框架具有控制反转(IOC)特性,IOC旨在方便项目维护和测试,它提供了一种通过Java的反射机制对Java对象进行统一的配置和管理的方法。Spring框架利用容器管理对象的生命周期,容器可以通过扫描XML文件或类上特定Java注解来配置对象,开发者可以通过依赖查找或依赖注入来获得对象。Spring框架具有面向切面编程(AOP)框架,SpringAOP框架基于代理模式,同时运行时可配置;AOP框架主要针对模块之间的交叉关注点进行模块化。Spring框架的AOP框架仅提供基本的AOP特性,虽无法与AspectJ框架相比,但通过与AspectJ的集成,也可以满足基本需求。Spring框架下的事务管理、远程访问等功能均可以通过使用SpringAOP技术实现。Spring的事务管理框架为Java平台带来了一种抽象机制,使本地和全局事务以及嵌套事务能够与保存点一起工作,并且几乎可以在Java平台的任何环境中工作。Spring集成多种事务模板,系统可以通过事务模板、XML或Java注解进行事务配置,并且事务框架集成了消息传递和缓存等功能。Spring的数据访问框架解决了开发人员在应用程序中使用数据库时遇到的常见困难。它不仅对Java:JDBC、iBATS/MyBATIs、Hibernate、Java数据对象(JDO)、ApacheOJB和ApacheCayne等所有流行的数据访问框架中提供支持,同时还可以与Spring的事务管理一起使用,为数据访问提供了灵活的抽象。Spring框架最初是没有打算构建一个自己的WebMVC框架,其开发人员在开发过程中认为现有的StrutsWeb框架的呈现层和请求处理层之间以及请求处理层和模型之间的分离不够,于是创建了SpringMVC。
2、Java技术
Java主要采用CORBA技术和安全模型,可以在互联网应用的数据保护。它还提供了对EJB(Enterprise JavaBeans)的全面支持,java servlet API,SSM(java server pages),和XML技术。
JAVA语言功能:
面向对象编程是一种革命性的软件开发方法,它将复杂的程序结构转换为可编程的对象,从而大大简化了编程过程,并且极大地提升了程序的安全性。它的出现,使得编程者可以更加轻松地完成任务,并且可以更好地控制程序的运行,从而更好地满足用户的需求。
Java的一个重要优势在于它的跨平台特性,这使得编程变得更加便捷。通过使用Java,您可以轻松访问多个不同的平台,而不必担心编译时会出现问题。
C++的缺陷之一便是它没有有效地利用可重复使用的资源,这使得它的资源需求量大大增加,而这种情况下,它的垃圾回收机制正好可以有效地解决这一问题,因而减少了资源的使用,进而节约了巨量的资源。一些优秀的编程人员通常都会将一块内存地址设为堆栈,以便当它被使用的时候自动解锁,但是一些初学者或者初入者往往忽略了这一步骤,结果就是程序的性能受到了影响,甚至出现了崩溃的情况。因此,许多C++专家在开发代码时,通常会先检查一个指针的值,如果它已经被移动,就把它的值调整到NULL,这样才能够有效地完成代码的执行。
3、 Mysql数据库
Mysql 经过多次的更新,功能层面已经非常的丰富和完善了,从Mysql4版本到5版本进行了比较大的更新,在商业的实际使用中取得了很好的实际应用效果。最新版本的Mysql支持对信息的压缩,同时还能进行加密能更好的满足对信息安全性的需求。同时经过系统的多次更新,数据库自身的镜像功能也得到了很大的增强,运行的流畅度和易用性方面有了不小的进步,驱动的使用和创建也更加的高效快捷。最大的变动还是进行了空间信息的显示优化,能更加方便的在应用地图上进行坐标的标注和运算。强大的备份功能也保证了用户使用的过程会更加安心,同时支持的Office特性还支持用户的自行安装和使用。在信息的显示形式上也进行了不小的更新,增加了两个非常使用的显示区,一个是信息区,对表格和文字进行了分类处理,界面的显示更加清爽和具体。第二是仪表的信息控件,能在仪表信息区进行信息的显示,同时还能进行多个信息的比对,为用户的实际使用带来了很大的便捷。
2.2.2 功能需求分析
按照酒店宾馆运营系统的角色,我划分为了普通用户模块这一大部分。
普通用户:
注册登录:用户可以通过注册成为系统用户,注册后需要管理员在后台进行审核通过后,可以用账号密码登录系统。
首页
首页展示了用户可以操作的导航栏,用户可以通过导航栏快速访问系统的各项功能。首页还会展示轮播图、酒店资讯、酒店信息等内容,帮助用户快速了解系统动态。此外,用户可以通过输入关键词在全网范围内搜索酒店和客房信息,满足不同需求。用户还可以在首页查看并修改个人账户资料,确保信息始终是最新的。
通知公告:在此模块中,用户可以查看系统发布的公告详情,了解相关的重要信息。用户还可以对公告进行点赞、收藏和评论,进行互动和记录自己感兴趣的内容。
酒店资讯:该模块提供了与酒店相关的各类资讯内容。用户可以浏览不同的新闻和文章,点赞自己喜欢的内容,收藏感兴趣的资讯,或者发表自己的评论,与其他用户进行交流互动。
酒店信息:用户可以查看酒店的详细信息,包括酒店名称、所在地区和具体地址等。在此模块中,用户还可以通过搜索功能,根据酒店名称或地区找到特定的酒店。用户可以对酒店信息进行点赞、收藏和评论,同时也可以对其他用户的评论进行回复或删除自己发布的评论。
酒店客房:用户可以查看各酒店的客房信息,包括客房名称、房型分类、酒店名称等详细内容。用户可以通过搜索房型分类、酒店名称等条件,方便快速找到所需的客房。用户还可以收藏自己喜欢的客房,发表评论和回复其他用户的评论,并进行客房预订。
我的账户:在“我的账户”模块,用户可以修改个人资料,如姓名、联系方式、电子邮件等,同时可以更改登录密码,保证账户信息的准确性和安全性。
个人中心:个人中心模块展示了用户的积分情况,帮助用户了解自己的积分积累和使用情况。用户还可以在个人中心操作个人首页,包括查看和管理相关的预约数据。此外,个人中心还展示了场地预约统计折线图,让用户清晰地看到历史预约的趋势和统计信息。
个人首页:个人首页功能涵盖了用户所有预订订单、入住登记、退房登记、收藏和评论管理等内容。用户可以在个人首页查看和管理自己过往的订单和入住信息,方便进行后续操作和修改。
预订订单:该模块展示了用户所有的预订订单详情。用户可以查看每个订单的具体信息,并进行在线支付。通过输入客房名称,用户也可以快速搜索并找到自己需要的订单记录。
入住登记:在入住登记模块,用户可以查看自己入住的房间信息,包括客房名称等详细内容。用户可以通过查询功能,快速找到自己已入住的客房信息,并对信息进行重置或修改,以便于管理。
退房登记:退房登记模块展示了用户退房的相关信息,包括退房日期、客房名称等。用户可以查询已完成的退房记录,必要时也可以重置信息,确保退房操作的顺利进行。
收藏:用户可以查看自己收藏的酒店信息、酒店资讯等内容。如果用户对某些收藏的项目不再感兴趣,可以删除不需要的收藏项,保持收藏列表的整洁和有用性。
评论管理:用户可以查看自己在系统中所发表的各类评论,包括酒店信息和酒店资讯等方面的内容。用户还可以查看自己的评论是否有其他人回复,并进行进一步互动。通过输入昵称或评论内容,用户可以对评论进行搜索,也可以进行页面查询、重置或删除操作。如果用户点击评论来源,还可以跳转到相关页面查看更多详细内容。
根据以上功能分析,普通用户用例图如下图所示:

图2.1 普通用户用例图
2.2.3 非功能性需求分析
酒店宾馆运营系统的非功能性需求比如自助酒店宾馆运营系统的安全性怎么样,可靠性怎么样,性能怎么样,可拓展性怎么样等。具体可以表示在如下2.3表格中:
| 安全性 | 主要指酒店宾馆运营系统数据库的安装,数据库的使用和密码的设定必须合乎规范。 |
| 可靠性 | 可靠性是指酒店宾馆运营系统能够安装用户的指示进行操作,经过测试,可靠性90%以上。 |
| 性能 | 性能是影响酒店宾馆运营系统占据市场的必要条件,所以性能最好要佳才好。 |
| 可扩展性 | 比如数据库预留多个属性,比如接口的使用等确保了系统的非功能性需求。 |
| 易用性 | 用户只要跟着酒店宾馆运营系统的页面展示内容进行操作,就可以了。 |
| 可维护性 | 酒店宾馆运营系统开发的可维护性是非常重要的,经过测试,可维护性没有问题 |
2.2.4 数据需求分析
(1)用户数据:包含用户名、手机号、邮箱、账户状态等,支持身份验证和权限管理。
(2)酒店信息:包括酒店名称、地址、星级、价格等,展示酒店详情并支持搜索。
(3)客房信息:包含房间名称、房型、价格、状态等,用于展示房间详情并支持预订。
(4)预订数据:记录预订信息,包括房间、入住时间、人数、订单状态等,用于管理和查询订单。
(5)评论数据:包含用户对酒店、房间等的评论和评分,用于展示和管理用户反馈。
(6)收藏数据:记录用户收藏的酒店、房间等,支持便捷查看和管理。
(7)公告数据:包含公告标题、内容、发布时间等,用于向用户传达系统通知或活动信息。
2.2.5 将来可能提出的需求分析
1、多语言支持:为满足国际用户需求,系统需支持多种语言切换。
2、移动端优化:提升手机端操作体验,确保界面简洁、功能流畅。
3、个性化推荐:根据用户偏好和历史数据,提供定制化酒店推荐服务。
4、实时库存更新:实现客房状态的实时同步,避免超售或库存错误问题。
5、支付方式多样化:集成更多支付渠道。
3 系统设计
3.1 架构设计
本酒店宾馆运营系统从架构上分为三层:表现层(UI)、业务逻辑层(BLL)以及数据层(DL)。

图3.1酒店宾馆运营系统系统架构设计图
表现层(UI):又称UI层,主要完成本酒店宾馆运营系统的UI交互功能,一个良好的UI可以打打提高用户的用户体验,增强用户使用本酒店宾馆运营系统时的舒适度。UI的界面设计也要适应不同版本的酒店宾馆运营系统以及不同尺寸的分辨率,以做到良好的兼容性。UI交互功能要求合理,用户进行交互操作时必须要得到与之相符的交互结果,这就要求表现层要与业务逻辑层进行良好的对接。
业务逻辑层(BLL):主要完成本酒店宾馆运营系统的数据处理功能。用户从表现层传输过来的数据经过业务逻辑层进行处理交付给数据层,系统从数据层读取的数据经过业务逻辑层进行处理交付给表现层。
数据层(DL):由于本酒店宾馆运营系统的数据是放在服务端的mysql数据库中,因此本属于服务层的部分可以直接整合在业务逻辑层中,所以数据层中只有数据库,其主要完成本酒店宾馆运营系统的数据存储和管理功能。
3.2 功能模块设计
本系统的前端功能模块图如图3.2所示。

图3.2 系统前端功能模块图
3.3 数据库设计
3.3.1 概念模型设计
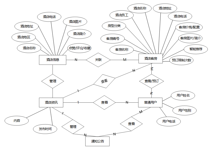
在数据库概念模型设计的时候,一般都采用E-R实体图进行展示,在实体图中可以展示出数据库表中的所有字段名称,本系统中的总体E-R关系图如下图所示。

图3.3 系统ER关系图
3.3.2 数据库表结构的设计
在数据库表中我们会看到系统的表名、主键、外键等信息,我们通过数据库表的主键、外键把每个表关联起来,然后在界面中展示,本酒店管理系统的主要的数据库表如下:
表 4-1-access_token(登陆访问时长)
| 编号 | 字段名 | 类型 | 长度 | 是否非空 | 是否主键 | 注释 |
| 1 | token_id | int | 是 | 是 | 临时访问牌ID | |
| 2 | token | varchar | 64 | 否 | 否 | 临时访问牌 |
| 3 | info | text | 65535 | 否 | 否 | 信息 |
| 4 | maxage | int | 是 | 否 | 最大寿命:默认2小时 | |
| 5 | create_time | timestamp | 是 | 否 | 创建时间 | |
| 6 | update_time | timestamp | 是 | 否 | 更新时间 | |
| 7 | user_id | int | 是 | 否 | 用户编号 |
表 4-2-article(文章)
| 编号 | 字段名 | 类型 | 长度 | 是否非空 | 是否主键 | 注释 |
| 1 | article_id | mediumint | 是 | 是 | 文章id | |
| 2 | title | varchar | 125 | 是 | 是 | 标题 |
| 3 | type | varchar | 64 | 是 | 否 | 文章分类 |
| 4 | hits | int | 是 | 否 | 点击数 | |
| 5 | praise_len | int | 是 | 否 | 点赞数 | |
| 6 | create_time | timestamp | 是 | 否 | 创建时间 | |
| 7 | update_time | timestamp | 是 | 否 | 更新时间 | |
| 8 | source | varchar | 255 | 否 | 否 | 来源 |
| 9 | url | varchar | 255 | 否 | 否 | 来源地址 |
| 10 | tag | varchar | 255 | 否 | 否 | 标签 |
| 11 | content | longtext | 4294967295 | 否 | 否 | 正文 |
| 12 | img | varchar | 255 | 否 | 否 | 封面图 |
| 13 | description | text | 65535 | 否 | 否 | 文章描述 |
表 4-3-article_type(文章分类)
| 编号 | 字段名 | 类型 | 长度 | 是否非空 | 是否主键 | 注释 |
| 1 | type_id | smallint | 是 | 是 | 分类ID | |
| 2 | display | smallint | 是 | 否 | 显示顺序 | |
| 3 | name | varchar | 16 | 是 | 否 | 分类名称 |
| 4 | father_id | smallint | 是 | 否 | 上级分类ID | |
| 5 | description | varchar | 255 | 否 | 否 | 描述 |
| 6 | icon | text | 65535 | 否 | 否 | 分类图标 |
| 7 | url | varchar | 255 | 否 | 否 | 外链地址 |
| 8 | create_time | timestamp | 是 | 否 | 创建时间 | |
| 9 | update_time | timestamp | 是 | 否 | 更新时间 |
表 4-4-auth(用户权限管理)
| 编号 | 字段名 | 类型 | 长度 | 是否非空 | 是否主键 | 注释 |
| 1 | auth_id | int | 是 | 是 | 授权ID | |
| 2 | user_group | varchar | 64 | 否 | 否 | 用户组 |
| 3 | mod_name | varchar | 64 | 否 | 否 | 模块名 |
| 4 | table_name | varchar | 64 | 否 | 否 | 表名 |
| 5 | page_title | varchar | 255 | 否 | 否 | 页面标题 |
| 6 | path | varchar | 255 | 否 | 否 | 路由路径 |
| 7 | parent | varchar | 64 | 否 | 否 | 父级菜单 |
| 8 | parent_sort | int | 是 | 否 | 父级菜单排序 | |
| 9 | position | varchar | 32 | 否 | 否 | 位置 |
| 10 | mode | varchar | 32 | 是 | 否 | 跳转方式 |
| 11 | add | tinyint | 是 | 否 | 是否可增加 | |
| 12 | del | tinyint | 是 | 否 | 是否可删除 | |
| 13 | set | tinyint | 是 | 否 | 是否可修改 | |
| 14 | get | tinyint | 是 | 否 | 是否可查看 | |
| 15 | field_add | text | 65535 | 否 | 否 | 添加字段 |
| 16 | field_set | text | 65535 | 否 | 否 | 修改字段 |
| 17 | field_get | text | 65535 | 否 | 否 | 查询字段 |
| 18 | table_nav_name | varchar | 500 | 否 | 否 | 跨表导航名称 |
| 19 | table_nav | varchar | 500 | 否 | 否 | 跨表导航 |
| 20 | option | text | 65535 | 否 | 否 | 配置 |
| 21 | create_time | timestamp | 是 | 否 | 创建时间 | |
| 22 | update_time | timestamp | 是 | 否 | 更新时间 |
表 4-5-book_an_order(预订订单)
| 编号 | 字段名 | 类型 | 长度 | 是否非空 | 是否主键 | 注释 |
| 1 | book_an_order_id | int | 是 | 是 | 预订订单ID | |
| 2 | room_name | varchar | 64 | 否 | 否 | 客房名称 |
| 3 | room_number | varchar | 64 | 否 | 否 | 客房编号 |
| 4 | room_type_classification | varchar | 64 | 否 | 否 | 房型分类 |
| 5 | hotel_staff | int | 否 | 否 | 酒店员工 | |
| 6 | hotel_name | varchar | 64 | 否 | 否 | 酒店名称 |
| 7 | hotels_address | varchar | 64 | 否 | 否 | 酒店地址 |
| 8 | room_prices | double | 否 | 否 | 客房价格 | |
| 9 | ordinary_users | int | 否 | 否 | 普通用户 | |
| 10 | user_name | varchar | 64 | 否 | 否 | 用户姓名 |
| 11 | user_phone_number | varchar | 64 | 否 | 否 | 用户电话 |
| 12 | booking_date | date | 否 | 否 | 预订日期 | |
| 13 | booking_days | double | 否 | 否 | 预订天数 | |
| 14 | total_cost | double | 否 | 否 | 合计费用 | |
| 15 | pay_state | varchar | 16 | 是 | 否 | 支付状态 |
| 16 | pay_type | varchar | 16 | 否 | 否 | 支付类型: 微信、支付宝、网银 |
| 17 | check_in_registration_limit_times | int | 是 | 否 | 入住限制次数 | |
| 18 | create_time | datetime | 是 | 否 | 创建时间 | |
| 19 | update_time | timestamp | 是 | 否 | 更新时间 | |
| 20 | source_table | varchar | 255 | 否 | 否 | 来源表 |
| 21 | source_id | int | 否 | 否 | 来源ID | |
| 22 | source_user_id | int | 否 | 否 | 来源用户 |
表 4-6-check_in_registration(入住登记)
| 编号 | 字段名 | 类型 | 长度 | 是否非空 | 是否主键 | 注释 |
| 1 | check_in_registration_id | int | 是 | 是 | 入住登记ID | |
| 2 | room_name | varchar | 64 | 否 | 否 | 客房名称 |
| 3 | room_type_classification | varchar | 64 | 否 | 否 | 房型分类 |
| 4 | hotel_staff | int | 否 | 否 | 酒店员工 | |
| 5 | hotel_name | varchar | 64 | 否 | 否 | 酒店名称 |
| 6 | ordinary_users | int | 否 | 否 | 普通用户 | |
| 7 | user_name | varchar | 64 | 否 | 否 | 用户姓名 |
| 8 | user_phone_number | varchar | 64 | 否 | 否 | 用户电话 |
| 9 | booking_date | date | 否 | 否 | 预订日期 | |
| 10 | booking_days | double | 否 | 否 | 预订天数 | |
| 11 | check_in_date | date | 否 | 否 | 入住日期 | |
| 12 | check_in_remarks | varchar | 64 | 否 | 否 | 入住备注 |
| 13 | check_out_registration_limit_times | int | 是 | 否 | 退房限制次数 | |
| 14 | create_time | datetime | 是 | 否 | 创建时间 | |
| 15 | update_time | timestamp | 是 | 否 | 更新时间 | |
| 16 | source_table | varchar | 255 | 否 | 否 | 来源表 |
| 17 | source_id | int | 否 | 否 | 来源ID | |
| 18 | source_user_id | int | 否 | 否 | 来源用户 |
表 4-7-check_out_registration(退房登记)
| 编号 | 字段名 | 类型 | 长度 | 是否非空 | 是否主键 | 注释 |
| 1 | check_out_registration_id | int | 是 | 是 | 退房登记ID | |
| 2 | room_name | varchar | 64 | 否 | 否 | 客房名称 |
| 3 | room_type_classification | varchar | 64 | 否 | 否 | 房型分类 |
| 4 | hotel_staff | int | 否 | 否 | 酒店员工 | |
| 5 | hotel_name | varchar | 64 | 否 | 否 | 酒店名称 |
| 6 | ordinary_users | int | 否 | 否 | 普通用户 | |
| 7 | user_name | varchar | 64 | 否 | 否 | 用户姓名 |
| 8 | user_phone_number | varchar | 64 | 否 | 否 | 用户电话 |
| 9 | booking_date | date | 否 | 否 | 预订日期 | |
| 10 | booking_days | double | 否 | 否 | 预订天数 | |
| 11 | check_in_date | date | 否 | 否 | 入住日期 | |
| 12 | check_out | date | 否 | 否 | 退房日期 | |
| 13 | check_out_remarks | varchar | 64 | 否 | 否 | 退房备注 |
| 14 | create_time | datetime | 是 | 否 | 创建时间 | |
| 15 | update_time | timestamp | 是 | 否 | 更新时间 | |
| 16 | source_table | varchar | 255 | 否 | 否 | 来源表 |
| 17 | source_id | int | 否 | 否 | 来源ID | |
| 18 | source_user_id | int | 否 | 否 | 来源用户 |
表 4-8-code_token(验证码)
| 编号 | 字段名 | 类型 | 长度 | 是否非空 | 是否主键 | 注释 |
| 1 | code_token_id | int | 是 | 是 | 验证码ID | |
| 2 | token | varchar | 255 | 否 | 否 | 令牌 |
| 3 | code | varchar | 255 | 否 | 否 | 验证码 |
| 4 | expire_time | timestamp | 是 | 否 | 失效时间 | |
| 5 | create_time | timestamp | 是 | 否 | 创建时间 | |
| 6 | update_time | timestamp | 是 | 否 | 更新时间 |
表 4-9-collect(收藏)
| 编号 | 字段名 | 类型 | 长度 | 是否非空 | 是否主键 | 注释 |
| 1 | collect_id | int | 是 | 是 | 收藏ID | |
| 2 | user_id | int | 是 | 是 | 收藏人ID | |
| 3 | source_table | varchar | 255 | 否 | 否 | 来源表 |
| 4 | source_field | varchar | 255 | 否 | 否 | 来源字段 |
| 5 | source_id | int | 是 | 否 | 来源ID | |
| 6 | title | varchar | 255 | 否 | 否 | 标题 |
| 7 | img | varchar | 255 | 否 | 否 | 封面 |
| 8 | create_time | timestamp | 是 | 否 | 创建时间 | |
| 9 | update_time | timestamp | 是 | 否 | 更新时间 |
表 4-10-comment(评论)
| 编号 | 字段名 | 类型 | 长度 | 是否非空 | 是否主键 | 注释 |
| 1 | comment_id | int | 是 | 是 | 评论ID | |
| 2 | user_id | int | 是 | 是 | 评论人ID | |
| 3 | reply_to_id | int | 是 | 否 | 回复评论ID | |
| 4 | content | longtext | 4294967295 | 否 | 否 | 内容 |
| 5 | nickname | varchar | 255 | 否 | 否 | 昵称 |
| 6 | avatar | varchar | 255 | 否 | 否 | 头像地址 |
| 7 | create_time | timestamp | 是 | 否 | 创建时间 | |
| 8 | update_time | timestamp | 是 | 否 | 更新时间 | |
| 9 | source_table | varchar | 255 | 否 | 否 | 来源表 |
| 10 | source_field | varchar | 255 | 否 | 否 | 来源字段 |
| 11 | source_id | int | 是 | 否 | 来源ID |
表 4-11-hits(用户点击)
| 编号 | 字段名 | 类型 | 长度 | 是否非空 | 是否主键 | 注释 |
| 1 | hits_id | int | 是 | 是 | 点赞ID | |
| 2 | user_id | int | 是 | 否 | 点赞人 | |
| 3 | create_time | timestamp | 是 | 否 | 创建时间 | |
| 4 | update_time | timestamp | 是 | 否 | 更新时间 | |
| 5 | source_table | varchar | 255 | 否 | 否 | 来源表 |
| 6 | source_field | varchar | 255 | 否 | 否 | 来源字段 |
| 7 | source_id | int | 是 | 否 | 来源ID |
表 4-12-hotel_information(酒店信息)
| 编号 | 字段名 | 类型 | 长度 | 是否非空 | 是否主键 | 注释 |
| 1 | hotel_information_id | int | 是 | 是 | 酒店信息ID | |
| 2 | hotel_name | varchar | 64 | 是 | 是 | 酒店名称 |
| 3 | hotel_area | varchar | 64 | 否 | 否 | 酒店地区 |
| 4 | hotels_address | varchar | 64 | 否 | 否 | 酒店地址 |
| 5 | hotel_phone_number | varchar | 64 | 否 | 否 | 酒店电话 |
| 6 | hotel_pictures | varchar | 255 | 否 | 否 | 酒店图片 |
| 7 | hotel_introduction | longtext | 4294967295 | 否 | 否 | 酒店简介 |
| 8 | praise_len | int | 是 | 否 | 点赞数 | |
| 9 | collect_len | int | 是 | 否 | 收藏数 | |
| 10 | comment_len | int | 是 | 否 | 评论数 | |
| 11 | create_time | datetime | 是 | 否 | 创建时间 | |
| 12 | update_time | timestamp | 是 | 否 | 更新时间 |
表 4-13-hotel_rooms(酒店客房)
| 编号 | 字段名 | 类型 | 长度 | 是否非空 | 是否主键 | 注释 |
| 1 | hotel_rooms_id | int | 是 | 是 | 酒店客房ID | |
| 2 | room_name | varchar | 64 | 否 | 否 | 客房名称 |
| 3 | room_number | varchar | 64 | 否 | 否 | 客房编号 |
| 4 | room_type_classification | varchar | 64 | 否 | 否 | 房型分类 |
| 5 | hotel_staff | int | 否 | 否 | 酒店员工 | |
| 6 | hotel_name | varchar | 64 | 否 | 否 | 酒店名称 |
| 7 | hotels_address | varchar | 64 | 否 | 否 | 酒店地址 |
| 8 | hotel_phone_number | varchar | 64 | 否 | 否 | 酒店电话 |
| 9 | room_prices | double | 否 | 否 | 客房价格 | |
| 10 | room_configuration | varchar | 64 | 否 | 否 | 客房配置 |
| 11 | room_pictures | varchar | 255 | 否 | 否 | 客房图片 |
| 12 | room_introduction | longtext | 4294967295 | 否 | 否 | 客房简介 |
| 13 | hits | int | 是 | 否 | 点击数 | |
| 14 | praise_len | int | 是 | 否 | 点赞数 | |
| 15 | collect_len | int | 是 | 否 | 收藏数 | |
| 16 | comment_len | int | 是 | 否 | 评论数 | |
| 17 | recommend | int | 是 | 否 | 智能推荐 | |
| 18 | book_an_order_limit_times | int | 是 | 否 | 预订限制次数 | |
| 19 | create_time | datetime | 是 | 否 | 创建时间 | |
| 20 | update_time | timestamp | 是 | 否 | 更新时间 |
表 4-14-hotel_staff(酒店员工)
| 编号 | 字段名 | 类型 | 长度 | 是否非空 | 是否主键 | 注释 |
| 1 | hotel_staff_id | int | 是 | 是 | 酒店员工ID | |
| 2 | employee_name | varchar | 64 | 否 | 否 | 员工姓名 |
| 3 | employee_gender | varchar | 64 | 否 | 否 | 员工性别 |
| 4 | hotel_name | varchar | 64 | 否 | 否 | 酒店名称 |
| 5 | hotel_area | varchar | 64 | 否 | 否 | 酒店地区 |
| 6 | hotels_address | varchar | 64 | 否 | 否 | 酒店地址 |
| 7 | hotel_phone_number | varchar | 64 | 否 | 否 | 酒店电话 |
| 8 | examine_state | varchar | 16 | 是 | 否 | 审核状态 |
| 9 | user_id | int | 是 | 否 | 用户ID | |
| 10 | create_time | datetime | 是 | 否 | 创建时间 | |
| 11 | update_time | timestamp | 是 | 否 | 更新时间 |
表 4-15-notice(公告)
| 编号 | 字段名 | 类型 | 长度 | 是否非空 | 是否主键 | 注释 |
| 1 | notice_id | mediumint | 是 | 是 | 公告ID | |
| 2 | title | varchar | 125 | 是 | 否 | 标题 |
| 3 | content | longtext | 4294967295 | 否 | 否 | 正文 |
| 4 | create_time | timestamp | 是 | 否 | 创建时间 | |
| 5 | update_time | timestamp | 是 | 否 | 更新时间 |
表 4-16-ordinary_users(普通用户)
| 编号 | 字段名 | 类型 | 长度 | 是否非空 | 是否主键 | 注释 |
| 1 | ordinary_users_id | int | 是 | 是 | 普通用户ID | |
| 2 | user_name | varchar | 64 | 否 | 否 | 用户姓名 |
| 3 | user_gender | varchar | 64 | 否 | 否 | 用户性别 |
| 4 | user_phone_number | varchar | 64 | 否 | 否 | 用户电话 |
| 5 | examine_state | varchar | 16 | 是 | 否 | 审核状态 |
| 6 | user_id | int | 是 | 否 | 用户ID | |
| 7 | create_time | datetime | 是 | 否 | 创建时间 | |
| 8 | update_time | timestamp | 是 | 否 | 更新时间 |
表 4-17-praise(点赞)
| 编号 | 字段名 | 类型 | 长度 | 是否非空 | 是否主键 | 注释 |
| 1 | praise_id | int | 是 | 是 | 点赞ID | |
| 2 | user_id | int | 是 | 是 | 点赞人 | |
| 3 | create_time | timestamp | 是 | 否 | 创建时间 | |
| 4 | update_time | timestamp | 是 | 否 | 更新时间 | |
| 5 | source_table | varchar | 255 | 否 | 否 | 来源表 |
| 6 | source_field | varchar | 255 | 否 | 否 | 来源字段 |
| 7 | source_id | int | 是 | 否 | 来源ID | |
| 8 | status | tinyint | 是 | 否 | 点赞状态:1为点赞,0已取消 |
表 4-18-room_type_classification(房型分类)
| 编号 | 字段名 | 类型 | 长度 | 是否非空 | 是否主键 | 注释 |
| 1 | room_type_classification_id | int | 是 | 是 | 房型分类ID | |
| 2 | room_type_classification | varchar | 64 | 否 | 否 | 房型分类 |
| 3 | create_time | datetime | 是 | 否 | 创建时间 | |
| 4 | update_time | timestamp | 是 | 否 | 更新时间 |
表 4-19-schedule(日程管理)
| 编号 | 字段名 | 类型 | 长度 | 是否非空 | 是否主键 | 注释 |
| 1 | schedule_id | smallint | 是 | 是 | 日程ID | |
| 2 | content | varchar | 255 | 否 | 否 | 日程内容 |
| 3 | scheduled_time | datetime | 否 | 否 | 计划时间 | |
| 4 | user_id | int | 是 | 否 | 用户ID | |
| 5 | create_time | datetime | 否 | 否 | 创建时间 | |
| 6 | update_time | datetime | 否 | 否 | 更新时间 |
表 4-20-score(评分)
| 编号 | 字段名 | 类型 | 长度 | 是否非空 | 是否主键 | 注释 |
| 1 | score_id | int | 是 | 是 | 评分ID | |
| 2 | user_id | int | 是 | 否 | 评分人 | |
| 3 | nickname | varchar | 64 | 否 | 否 | 昵称 |
| 4 | score_num | double | 是 | 否 | 评分 | |
| 5 | create_time | timestamp | 是 | 否 | 创建时间 | |
| 6 | update_time | timestamp | 是 | 否 | 更新时间 | |
| 7 | source_table | varchar | 255 | 否 | 否 | 来源表 |
| 8 | source_field | varchar | 255 | 否 | 否 | 来源字段 |
| 9 | source_id | int | 是 | 否 | 来源ID |
表 4-21-slides(轮播图)
| 编号 | 字段名 | 类型 | 长度 | 是否非空 | 是否主键 | 注释 |
| 1 | slides_id | int | 是 | 是 | 轮播图ID | |
| 2 | title | varchar | 64 | 否 | 否 | 标题 |
| 3 | content | varchar | 255 | 否 | 否 | 内容 |
| 4 | url | varchar | 255 | 否 | 否 | 链接 |
| 5 | img | varchar | 255 | 否 | 否 | 轮播图 |
| 6 | hits | int | 是 | 否 | 点击量 | |
| 7 | create_time | timestamp | 是 | 否 | 创建时间 | |
| 8 | update_time | timestamp | 是 | 否 | 更新时间 |
表 4-22-upload(文件上传)
| 编号 | 字段名 | 类型 | 长度 | 是否非空 | 是否主键 | 注释 |
| 1 | upload_id | int | 是 | 是 | 上传ID | |
| 2 | name | varchar | 64 | 否 | 否 | 文件名 |
| 3 | path | varchar | 255 | 否 | 否 | 访问路径 |
| 4 | file | varchar | 255 | 否 | 否 | 文件路径 |
| 5 | display | varchar | 255 | 否 | 否 | 显示顺序 |
| 6 | father_id | int | 否 | 否 | 父级ID | |
| 7 | dir | varchar | 255 | 否 | 否 | 文件夹 |
| 8 | type | varchar | 32 | 否 | 否 | 文件类型 |
表 4-23-user(用户账户)
| 编号 | 字段名 | 类型 | 长度 | 是否非空 | 是否主键 | 注释 |
| 1 | user_id | int | 是 | 是 | 用户ID | |
| 2 | state | smallint | 是 | 否 | 账户状态:(1可用|2异常|3已冻结|4已注销) | |
| 3 | user_group | varchar | 32 | 否 | 否 | 所在用户组 |
| 4 | login_time | timestamp | 是 | 否 | 上次登录时间 | |
| 5 | phone | varchar | 11 | 否 | 否 | 手机号码 |
| 6 | phone_state | smallint | 是 | 否 | 手机认证:(0未认证|1审核中|2已认证) | |
| 7 | username | varchar | 16 | 是 | 否 | 用户名 |
| 8 | nickname | varchar | 16 | 否 | 否 | 昵称 |
| 9 | password | varchar | 64 | 是 | 否 | 密码 |
| 10 | | varchar | 64 | 否 | 否 | 邮箱 |
| 11 | email_state | smallint | 是 | 否 | 邮箱认证:(0未认证|1审核中|2已认证) | |
| 12 | avatar | varchar | 255 | 否 | 否 | 头像地址 |
| 13 | open_id | varchar | 255 | 否 | 否 | 针对获取用户信息字段 |
| 14 | create_time | timestamp | 是 | 否 | 创建时间 |
表 4-24-user_group(用户组)
| 编号 | 字段名 | 类型 | 长度 | 是否非空 | 是否主键 | 注释 |
| 1 | group_id | mediumint | 是 | 是 | 用户组ID | |
| 2 | display | smallint | 是 | 否 | 显示顺序 | |
| 3 | name | varchar | 16 | 是 | 否 | 名称 |
| 4 | description | varchar | 255 | 否 | 否 | 描述 |
| 5 | source_table | varchar | 255 | 否 | 否 | 来源表 |
| 6 | source_field | varchar | 255 | 否 | 否 | 来源字段 |
| 7 | source_id | int | 是 | 否 | 来源ID | |
| 8 | register | smallint | 否 | 否 | 注册位置 | |
| 9 | create_time | timestamp | 是 | 否 | 创建时间 | |
| 10 | update_time | timestamp | 是 | 否 | 更新时间 |
4 系统实现
4.1 开发环境
酒店宾馆运营系统使用Java语言作为主要语言,后端基于SpringBoot框架开发而成,存储数据使用的是使用较为广泛的MySQL数据库。系统所使用的系统开发环境如下表4.1所示。
表4.1系统开发环境
| 操作系统版本: | Win10 |
| 数据库环境: | MySQL5.7 |
| JDK版本: | JDK1.8.0_191 |
| 主要技术: | Springboot2、Apache Tomcat8.5、Webpack 4.0、Vue.js、Element UI、Navicat、bootstrap…… |
| 浏览器: | Chrome |
4.2 功能模块实现
4.2.1 注册模块
当用户想要进行用户相关信息的查询管理的时候,就必须进行登录,如果没有账号的话,在登录界面,点击“注册”按钮就会跳转到注册的界面,根据提示填写好注册信息,添加提交,注册的信息在数据库中就添加完成了,然后再输入填写好的账号和密码进行登录。实现验证码功能的代码如图4.2所示。具体的实现效果图如图4.3所示。

图4.2 注册模块部分代码

图4.3 注册模块实现图
4.2.2 登录模块
管理员和普通用户在登录界面输入账号+密码,点击“登录”按钮,系统在用户数据库表中会对管理员、教练和学员的账号进行匹配,账号+密码正确的话,就会登录到系统中各个用户的主管理界面,否则提示对应的信息,返回到登录的界面。实现验证码功能的代码如图4.4所示。具体的实现效果图如图4.5所示。
图4.4 登录模块部分代码

图4.5 登录模块实现图
4.2.3 酒店资讯模块
用户可以浏览各类酒店资讯,获取有关酒店行业的新闻、活动及其他相关内容。每篇资讯提供点赞、收藏和评论功能,用户可以参与内容互动,表达自己的观点或与其他用户交流。具体的实现效果图如图4.6所示。

图4.6 酒店资讯模块实现图
4.2.4 酒店信息模块
用户可以查看酒店的详细信息,包括酒店名称、所在地区、具体地址等。用户还可以通过搜索框根据酒店名称、所在地区等进行筛选,快速找到感兴趣的酒店。酒店信息页面支持点赞、收藏、评论和回复功能,让用户与其他人共享酒店评价,帮助未来的选择。具体的实现效果图如图4.7所示。

图4.7 酒店信息模块实现图
4.2.5 酒店客房模块
用户可以查看酒店提供的各类客房信息,包括房间名称、房型分类、所在酒店名称等。系统允许用户通过搜索框按房型、酒店名称等关键字查找房间。房间详情页面支持收藏、评论及回复功能,用户可对感兴趣的房间进行收藏或留言评论,同时可以进行房间预订。酒店客房具体的实现效果图如图4.8所示,客房预订具体的实现效果图如图4.9所示。

图4.8 酒店客房详情模块实现图

图4.9 预订客房模块实现图
用户可以查看自己的预订订单,查看详细信息,并进行支付操作。支持按客房名称搜索订单,便于用户查找和管理历史预订。该功能为用户提供了完整的订单管理功能,确保预订流程顺畅。具体的实现效果图如图4.10所示。

图4.10 预订订单模块实现图
4.2.7个人中心-入住登记模块
用户可以查看自己已预订的房间信息,进行入住登记。通过客房名称搜索功能,用户能够快速找到需要登记的房间,并完成入住信息的填写。系统提供重置功能,允许用户清空输入内容,重新填写。具体的实现效果图如图4.11所示。

图4.11 入住登记实现图
4.2.8个人中心-退房登记管理模块
用户可以查看房间的退房信息,并进行退房登记。通过客房名称搜索功能,用户可以查找并查询相关退房信息。系统支持重置功能,方便用户修改或清除之前的输入。具体实现功能的代码如图4.12所示。

5 系统测试
5.1测试计划
5.1.1 测试目的
一个系统测试的目的就是检验系统在真正的工作环境、条件下是不是能够正常运行,各种功能能不能符合设计的要求,通过测试发现系统当中存在的一些潜在的错误,然后对系统进行改进,使得系统最终以完美的形式展现给用户,提高用户使用过程中的体验度,真正达到项目的实际使用目的。
5.1.2 测试方法
系统的测试方面有两种,一种是黑盒测试,另一种则为白盒测试,黑盒测试通俗来说就是功能方面的测试,我们也称之为需求测试,在黑盒测试的过程中,我们是不知道其开发原理的,只是作为一名使用者对系统进行测试,我们主要是凭借之前的测试经验,取一些临界值,然后通过测试用例来对其进行测试,这种测试方法是最快的查找问题方法,其次我们可以找一些具有代表性的数据,对系统进行用例测试,在黑盒测试的过程中常用的测试工具是winrunner和AutoRunner;白盒测试我们称之为结果测试,也就是逻辑驱动测试,在白盒测试的过程中,我们主要是根据系统开发的原理进行测试的,主要是以开发者的身份去测试这个代码是不是完成了其具体的功能,实现的具体路径对不对,当然这种测试方法是费时费力的,因为每个功能,他的运行路径不止一条,通过对程序当中运行的路径进行测试,检测开发的代码是不是存在bug,有没有实现预期,在白盒测试的过程中常用的测试工具为Jcontract、C++ Test以及CodeWizard等。
5.2 功能测试
系统功能测试包括:用户登录功能测试、酒店信息查看、密码修改功能测试,如表5.1、5.2、5.3、5.4所示:
5.2.1 登录功能测试
表5.1 用户登录功能测试表
| 用例名称 | 用户登录系统 |
| 目的 | 测试用户通过正确的用户名和密码可否登录功能 |
| 前提 | 未登录的情况下 |
| 测试流程 | 1) 进入登录页面 2) 输入正确的用户名和密码 |
| 预期结果 | 用户名和密码正确的时候,跳转到登录成功界面,反之则显示错误信息,提示重新输入 |
| 实际结果 | 实际结果与预期结果一致 |
5.2.2 酒店信息查看功能测试
表5.2 酒店信息查看功能测试表
| 用例名称 | 酒店信息查看 |
| 目的 | 测试酒店信息查看功能 |
| 前提 | 用户登录 |
| 测试流程 | 点击酒店信息 |
| 预期结果 | 可以查看到所有酒店信息信息 |
| 实际结果 | 实际结果与预期结果一致 |
5.2.3 密码修改功能测试
表5.4 密码修改功能测试表
| 用例名称 | 密码修改测试用例 |
| 目的 | 测试管理员密码修改功能 |
| 前提 | 管理员用户正常登录情况下 |
| 测试流程 | 1)管理员密码修改并完成填写。 2)点击进行提交。 |
| 预期结果 | 使用新的密码可以登录 |
| 实际结果 | 实际结果与预期结果一致 |
5.3 测试结论
本系统经过功能测试和兼容性测试后,各个模块的功能正常运行,达到了系统设计时的预期结果,测试过程中发现了一些问题并对问题及时做出修改,软件运行更加可靠、稳定。最终得到了符合要求的高效率的酒店宾馆运营系统。
6 总结与展望
6.1 总结
本项目的酒店宾馆运营系统前端设计与实现,采用了SpringBoot框架,主要面向普通用户,提供了便捷的酒店预订和管理服务。用户可以通过首页查看酒店资讯、酒店信息、客房详情,支持关键词搜索快速定位目标酒店或房型。系统的导航栏、轮播图等功能使得用户能够快速获取相关信息。用户账户功能允许用户查看和修改个人资料,进行登录和密码修改操作。通过“预订订单”模块,用户可以查看和支付预订订单,支持入住登记、退房登记等操作,提供完整的订单管理体验。此外,用户可以在系统中进行评论和收藏操作,方便记录入住体验和偏好。评论模块还支持对酒店及客房进行点赞、收藏、回复等互动,提升用户参与感。系统设计简洁易用,界面友好,所有功能模块紧密结合,确保用户能够快速、便捷地完成各种操作,实现酒店预订的全过程。通过前端的设计与实现,极大提升了用户体验,并确保了系统的高效运行和易用性。
6.2 展望
未来,酒店宾馆运营系统前端将持续优化,进一步提升用户体验和智能化程度。通过引入大数据分析,系统可以为用户提供更精准的个性化推荐,帮助用户快速找到符合偏好的酒店和客房。智能搜索功能将使用户能够更加方便地筛选酒店信息,包括房型、价格、设施等,提升查询效率。系统还计划加强评论互动功能,除了传统的评论和回复,还将增加更多社交化元素,让用户的入住体验得到更多的分享和反馈。同时,通过优化订单管理流程,用户将在预订、入住、退房等环节获得更加流畅和便捷的操作体验。随着技术不断进步,系统将不断升级,提供更加智能、高效的服务,提升用户满意度和系统整体的运营效率。
- 陈钱,兰全祥. Java Web中文件上传方法的研究与分析 [J]. 工业控制计算机, 2024, 37 (11): 72-74+77.
- 庞敏. MySQL数据库的数据安全应用设计技术研究 [J]. 数字通信世界, 2024, (09): 25-27.
- 欧阳天星. XY宾馆采购业务内部控制问题及对策研究[D]. 西南大学, 2024.
- 谢越. 成都KH宾馆服务营销策略优化研究[D]. 四川师范大学, 2023.
- 陈蓓蕾,洪年松. 基于SpringBoot的数据库接口设计 [J]. 信息与电脑(理论版), 2023, 35 (16): 181-183.
- 何丰翼,蒋正东,侯沙沙,等. 2021年南通市宾馆酒店健康危害因素监测结果 [J]. 环境卫生学杂志, 2023, 13 (07): 506-510.
- 赵子睿. 沉浸体验理论下酒店设计中的文化营造研究[D]. 四川美术学院, 2023.
- 曹实. 价值链视角下T酒店成本管理优化研究[D]. 西安外国语大学, 2023.
- 冯逸尘. 酒店纺织品设计中地域文化元素的创新运用与研究[D]. 浙江科技学院, 2023.
- 何敏兴. 经济型酒店直播电视解决方案 [J]. 中国有线电视, 2022, (10): 19-22.
- 曹宏伟. 风景区旅游度假酒店规划设计要点探析——宣城市敬亭湖宾馆规划设计 [J]. 工程建设与设计, 2022, (15): 14-16.
- 林淑萍,阴翠梅. 中国福建省宾馆酒店公示语翻译现状调查与分析[C]// 中国国际科技促进会国际院士联合体工作委员会,南洋科学院. 教育科学发展科研学术国际论坛论文集. 三明学院海外学院(外国语学院);, 2022: 4.
- 冯薪博. 北戴河合家宾馆服务营销策略研究[D]. 北京交通大学, 2022.
- 于聪. 酒店智能服务存在的问题及对策研究[D]. 北京邮电大学, 2022.
- 邵迎泽. 塔山宾馆运营管理优化研究[D]. 吉林大学, 2022.
- 罗小雪. H酒店成本管理优化研究[D]. 贵州大学, 2021.
- 王海萍. 基于旅游经济新形势的宾馆酒店管理对策探讨 [J]. 企业改革与管理, 2021, (08): 215-216.
- Subhajit A ,Sunil K . Exploring Scientific Computing with Java:A practical guide for logic and application building (English Edition)[M]. BPB Publishers: 2024-09-25.
- Shao W ,Liu K . Design and Implementation of Online Ordering System Based on SpringBoot [J]. Journal of Big Data and Computing, 2024, 2 (3):
- Jamie C . Learn SQL using MySQL in One Day and Learn It Well:SQL for beginners with Hands-on Project[M]. Packt Publishing Limited: 2024-04-26.
致谢
“致谢”意味着论文的结束,也意味着自己的毕业设计顺利完成,同时也代表了自己的大学生涯即将结束,我即将要离开自己敬爱的老师和亲爱的同学们,在这里我首先要感谢的就是所有的老师,“春满江山绿满园,桃李争春露笑颜,东西南北春常在,唯有师恩留心间”,他们无论在我的学业还是在我的生活上付出了所有,对我谆谆教诲;其次我要感谢我的指导老师,他在我的整个毕业设计当中起着引导作用,每当我有困难的时候,他总会第一时间帮助我,引导我进行解决问题,而不是直接告诉我答案,“授人以鱼不如授人以渔”,指导老师的这种做法让我受益终生,同时我也从指导老师身上学习到了许多的开发技巧以及检验,这对我今后的开发起着十分重要的作用;再次,我需要感谢我的同学、室友,他们不仅仅在毕业设计上给我许多帮助意见,在大学同窗四年,他们给过我的帮助太多了,我对他们有太多的不舍,无法用言语表示,我相信在以后的人生道路上只要想到他们,我心里就会很温暖,这种友情是任何感情替代不了的;最后我还要感谢家人,感谢自己,感谢家人对我的支持,感谢自己在学业上的坚持,我相信我以后的道路会越来越好。
点赞+收藏+关注 →私信领取本源代码、数据库
关注博主下篇更精彩
一键三连!!!
一键三连!!!
一键三连!!!
感谢一键三连!!!

被折叠的 条评论
为什么被折叠?



