摘 要
从20年代开始,计算机疯狂的出现在人们的生活以及工作当中,成为人们生活、工作的好帮手,计算机深入到每家每户当中,网络办公,网络教学更是替换了传统手工记录管理的方式,使用计算机办公可以不必局限于固定的时间和固定的地点,通过计算机系统可以轻松实现跨区域的交流。随着高等教育的普及,学生的数量也在持续的增加,最近又由于疫情的影响,使得传统的学生请假查询管理越来越不方便,而且手工查询管理也降低了工作效率,增加了老师和学校的工作量,而且也不方便学生进行查询,因此开发本了大学生请假管理系统。
本系统以实际运用为开发背景,在角色上划分了管理员、班主任、辅导员以及学生四部分,实现了学生及其附属内容(请假、课程、互动)等信息的管理,方便学生资料的保留;班主任和学生及辅导员可以通过注册,然后登录到系统当中,对请假、课程、互动这些信息进行查询管理。此大学生请假管理系统的是以springboot这一框架为基础,采用JavaWeb的开发方法,使用了MySQL这一数据库进行开发的。
关键词:大学生请假管理系统;java语言;springboot框架;
Since the 1920s, computers have crazily appeared in people's lives and work, becoming a good helper for people's lives and work. Computers have penetrated into every household, and online work and teaching have replaced traditional manual record management methods. Using computers for work can be easily achieved without being limited to fixed times and locations, and cross regional communication can be easily achieved through computer systems. With the popularization of higher education, the number of students is also continuously increasing. Recently, due to the impact of the epidemic, traditional student leave inquiry management has become increasingly inconvenient. Moreover, manual inquiry management has reduced work efficiency, increased the workload of teachers and schools, and is also inconvenient for students to inquire. Therefore, a college student leave management system has been developed.
This system is developed with practical application as the background, and is divided into four parts in terms of roles: administrator, homeroom teacher, counselor, and student. It realizes the management of information on students and their related content (leave, courses, interaction), facilitating the retention of student information; Class teachers, students, and counselors can register and log in to the system to query and manage information such as leave, courses, and interactions. This college student leave management system is based on the Springboot framework, developed using JavaWeb and MySQL database.
Key words:College student leave management system; Java language; Springboot framework;
目录
1 绪论
在21世纪经济飞速发展的今天,各种办公辅助软件瘦到了各个行业的欢迎,比如企业的ERP软件、家庭的财务管理软件、教育的学籍管理软件等都收到了使用者的追崇,对于教育事业来说,目前大部分的学校已经开发出了很多的web管理系统供学生和班主任进行在线学习、管理,比如学籍系统、考试系统等,通过这些系统能够方便的对于数据维护以及学生及其相关信息进行管理,而且目前其在教学方面的应用涉及了政治、经济、文化等多个领域。
总体来说,当下的教育不再是以传统的单个班主任面向一群学生形式课程教学形式为主,而是在原有的基础上增加了以各种不同辅助教学形式的多元化教学占据主流,这种改变正是因为计算机网络在和教育结合后,由网络形式的在线教学的众多优点所决定的。本课题所研究的大学生请假管理系统,以计算机网络技术为主,就学生请假信息管理方面,进行了各种功能的设计以及其实现,主要的功能模块有师生管理、学校所有的课程安排、学生互动以及学生提交的请假等功能。
对于学校来说,学生是学校的重要组成部分,一个学校如果没有学生,那就无法称之为学校,因对学校来说,学生的管理是重中之重,因此伴随着计算机信息技术的发展,很多学校都开始把学生的管理加入到计算机的管理之中。一方面,开发这样一个系统可以减轻学校的管理压力,学校只需要分配一个管理员就能够进行管理维护;另外一个方面,学生可以在线查看课程安排、请假将会吸引更多的学生使用,多样化的选择以及管理过程中完全的透明流程可以获得用户的认可,提高用户的粘性。通过大学生请假管理系统,学生可以在系统上完成学生相关的信息的查询,不需到各个班主任办公室或者教务处进行查询,实现用户足不出户便可进行查询学生信息的功能。
本文开发的是一个针对大学生请假管理系统,在开发系统之前,全方位了解学校管理学生及师生对这个系统所要求实现的功能,然后以实际情况出发,为学校以及广大师生开发出一个功能更加强大的大学生请假管理系统。通过计算机信息技术来实现对学生得管理,不仅仅能够降低学校的管理成本,还能在管理人员想要调用某个学生请假资料的时候,更加快捷,只需要输入学号或者姓名等信息能查询到,最为重要的是也为教学工作者以及学生提供了便利,不论是课程的选择还是请假的查看,都很便捷,开发这么一个大学生请假管理系统,从学校的长远发展来看,十分有意义。
(1)大学生请假管理系统中的web后台管理中的后端不再使用古老的jsp+javabean+servlet技术,而是使用当前主流的springboot框架,它减少java配置代码,简化编程代码,目前springboot框架也是很多企业选择的框架之一。
(2)大学生请假管理系统中的web后台管理中的前端使用的是bootstrap框架,它配合ajax和jquery可以美化页面设计。
(3)流行vue框架结合jQuery技术,在jQuery基础上扩展一些插件,通过自己定义插件更好的实现前端的设计。
(4)大学生请假管理系统中数据库用的mysql5.7,它执行效率高。
Spring框架是Java平台上的一种开源应用框架,提供具有控制反转特性的容器。尽管Spring框架自身对编程模型没有限制,但其在Java应用中的频繁使用让它备受青睐,以至于后来让它作为EJB(EnterpriseJavaBeans)模型的补充,甚至是替补。Spring框架为开发提供了一系列的解决方案,比如利用控制反转的核心特性,并通过依赖注入实现控制反转来实现管理对象生命周期容器化,利用面向切面编程进行声明式的事务管理,整合多种持久化技术管理数据访问,提供大量优秀的Web框架方便开发等等。Spring框架具有控制反转(IOC)特性,IOC旨在方便项目维护和测试,它提供了一种通过Java的反射机制对Java对象进行统一的配置和管理的方法。Spring框架利用容器管理对象的生命周期,容器可以通过扫描XML文件或类上特定Java注解来配置对象,开发者可以通过依赖查找或依赖注入来获得对象。Spring框架具有面向切面编程(AOP)框架,SpringAOP框架基于代理模式,同时运行时可配置;AOP框架主要针对模块之间的交叉关注点进行模块化。Spring框架的AOP框架仅提供基本的AOP特性,虽无法与AspectJ框架相比,但通过与AspectJ的集成,也可以满足基本需求。Spring框架下的事务管理、远程访问等功能均可以通过使用SpringAOP技术实现。Spring的事务管理框架为Java平台带来了一种抽象机制,使本地和全局事务以及嵌套事务能够与保存点一起工作,并且几乎可以在Java平台的任何环境中工作。Spring集成多种事务模板,系统可以通过事务模板、XML或Java注解进行事务配置,并且事务框架集成了消息传递和缓存等功能。Spring的数据访问框架解决了开发人员在应用程序中使用数据库时遇到的常见困难。它不仅对Java:JDBC、iBATS/MyBATIs、Hibernate、Java数据对象(JDO)、ApacheOJB和ApacheCayne等所有流行的数据访问框架中提供支持,同时还可以与Spring的事务管理一起使用,为数据访问提供了灵活的抽象。Spring框架最初是没有打算构建一个自己的WebMVC框架,其开发人员在开发过程中认为现有的StrutsWeb框架的呈现层和请求处理层之间以及请求处理层和模型之间的分离不够,于是创建了SpringMVC。
2大学生请假管理系统分析
2.1.1 技术可行性分析
通过了解对大学生请假管理系统的真实需求后,将大学生请假管理系统所需要的角色划分整理成了下图图2-2和图2-3。
从开发工具来看,由于大学生请假管理系统是基于JAVA的,因此有很多开发工具都可以进行开发,这些功能强大的开发工具可以给我来设计大学生请假管理系统带来非常大的方便。
从大学生请假管理系统的本身技术来说,对于我来开发一个大学生请假管理系统这个毕设是不费事的。大学生请假管理系统的开发可以简单的分为前台端、后台端开发以及数据库开发。其中的大部分技术难点在我上学时已经使用过了,同时网络上很多技术点可以让我来借鉴。Web后台管理使用JAVA的springboot架构开发,数据库使用mysql,页面上使用javascript脚本,因此为我在开发大学生请假管理系统 这个毕设上省去了很多多余代码,这给我的毕设项目编写带来了极大的便利。综上所述,从技术层面来看开发大学生请假管理系统 是可行的。
从用户体验来看,市面上很多被广泛使用的系统案例可以让我来参考,因此我可以综合它们的页面交互设计的优点,基于我的毕设项目特点来进行改版,最后达到令用户满意的页面交互体验。综上所述,从技术层面来看开发大学生请假管理系统是可行的。
2.1.2 经济可行性分析
从大学生请假管理系统的开发成本来看,大学生请假管理系统的设计和开发都是我自己完成的,没有其他成本上的开销。
从大学生请假管理系统的维护成本来看,大学生请假管理系统的开发遵循一套完整的代码编写规范,并且大学生请假管理系统的结构设计非常灵活,遵循高内聚低耦合的原则,因此易于维护和迭代开发。
在大学生请假管理系统上线之后,上线前期我会根据真实需求来调查,对使用我开发的大学生请假管理系统来制定一套符合的使用费。系统运行稳定后我会将推广范围到其他的景点当中,其他景点可以使用我的大学生请假管理系统,只需要缴纳一点点的定金,我会给他们引入广告投资和自营业务。
综合以上的分析,大学生请假管理系统所带来的经济效益将会带来极大的收益。并且随着我的推广,来使用我开发的大学生请假管理系统的市场将越来越大,大学生请假管理系统带来的利润也就越来越多。因此,从经济层面来看开发大学生请假管理系统的是可行的。
2.2系统业务流程分析
管理员权限下的工作流程主要为:管理员通过系统界面提供登录按钮并点击,转入管理员登录界面,并在界面上填入相应的管理员账户和管理员密码,进入管理员权限下的后台系统,并且在系统导航条设置了相应的操作功能。
用户权限下的工作流程主要为:用户通过系统提供的注册功能,进行身份验证并注册,而后在登录界面进行个人身份验证,并且进入用户的个人后台界面,并进行相应的操作。
大学生请假管理系统的业务流程如下图所示。

图2-1 系统业务流程图
2.3.1 功能性需求分析
大学生请假管理系统从角色上划分为了管理员、班主任、辅导员以及学生用户四种角色。
管理员角色:
(1)登录:管理员的账号是在数据表表中直接设置生成的,不需要进行注册;
(2)通知公告管理:管理员可以对系统前台展示校园公告信息进行增删改查,方便用户进行查看。
(3)用户管理:管理员可以对大学生请假管理系统中的管理员、班主任、辅导员以及前台注册的学生用户进行审核管理。
(4)资讯管理:管理员可以对大学生请假管理系统前台展示的校园新闻以及新闻分类所属的分类进行管控。
(5)申请记录管理:可以查看到学生用户提交的申请记录,可通过web端直接为其查询、添加、删除等操作;
(6)课程信息管理:可以查看到班主任用户提交的课程安排,可通过web端直接为其查询、添加、删除等操作;
(7)辅导员审批管理:可以查看到辅导员用户提交的审批信息,可通过web端直接为其查询、添加、删除等操作;
学生用户角色:
(1)用户注册登录:游客可以随时进入到系统中,对系统中的信息浏览,但是想要实现学生请假等操作,就必须有这个系统的账号,如果没有账号的话,可以注册以后进行相关的操作,同时用户还可以通过“基本信息”这以按钮对个人信息以及操作的信息进行管控。
(2)通知公告:用户可以查看后台管理员发布的校园公告信息,在查询到自己想要了解的校园公告信息的时候,可以进入查看详细的介绍。
(3)基本信息:可以对个人资料+密码修改+收藏的信息进行管控。
(4)课程信息:点击“课信息”后跳转到课程信息详情界面,查看到班级名称、班主任用户、班主任姓名、发布日期、课程名称、课程课表、备注信息等详情信息。
(5)互动信息:点击“互动信息”后跳转到互动信息提交界面,选择标题名称、学生回复、学生用户、班主任用户、班主任回复、辅导员用户、辅导员回复,然后点击提交互动信息就完成了。
班主任用户:
- 申请记录管理:点击“申请记录管理”后跳转到申请记录提交界面,选择申请标题、申请类型、班主任用户、学生用户、班级名称、学生姓名、学生学号、学生电话、申请日期、申请天数、申请理由、班主任审批、班主任回复,然后点击提交申请记录就完成了。
- 请假分析管理:可以查看到学生用户提交的请假分析,可通过web端直接为其查询、添加、删除等操作;
(3)课程信息管理:点击“课程信息管理”按钮会显示出课程的所有的信息,支持对课程信息的增删改查操作。
辅导员用户:
- 辅导员审批管理:点击“辅导员审批管理”按钮会显示出辅导员的所有的信息,支持对审批信息的增删改查操作。
(2)互动信息管理:可以查看到学生用户提交的互动信息,可通过web端直接为其查询、添加、删除等操作;
2.3.2 非功能性分析
大学生请假管理系统的非功能性需求比如大学生请假管理系统的安全性怎么样,可靠性怎么样,性能怎么样,可拓展性怎么样等。具体可以表示在如下2-1表格中:
表2-1大学生请假管理系统非功能需求表
| 安全性 | 主要指大学生请假管理系统数据库的安装,数据库的使用和密码的设定必须合乎规范。 |
| 可靠性 | 可靠性是指大学生请假管理系统能够安装用户的指示进行操作,经过测试,可靠性90%以上。 |
| 性能 | 性能是影响大学生请假管理系统占据市场的必要条件,所以性能最好要佳才好。 |
| 可扩展性 | 比如数据库预留多个属性,比如接口的使用等确保了系统的非功能性需求。 |
| 易用性 | 用户只要跟着大学生请假管理系统的页面展示内容进行操作,就可以了。 |
| 可维护性 | 大学生请假管理系统开发的可维护性是非常重要的,经过测试,可维护性没有问题 |
2.4 系统用例分析
根据上一节功能分析,可以得出系统的用例,学生用户角色用例如图2.1所示。

图2.1 大学生请假管理系统学生用户用例图
管理员用例如图2.2所示。

图2.2大学生请假管理系统管理员用例图
班主任用例如图2.3所示。

图2.3 大学生请假管理系统班主任用户用例图
辅导员用例如图2.4所示。

图2.4 大学生请假管理系统辅导员用户用例图
3 大学生请假管理系统总体设计
根据第二章中大学生请假管理系统的功能分析可知,大学生请假管理系统中整体功能模块图如图3.1所示,

图3.1大学生请假管理系统功能模块图
3.3.1 数据库概念结构设计
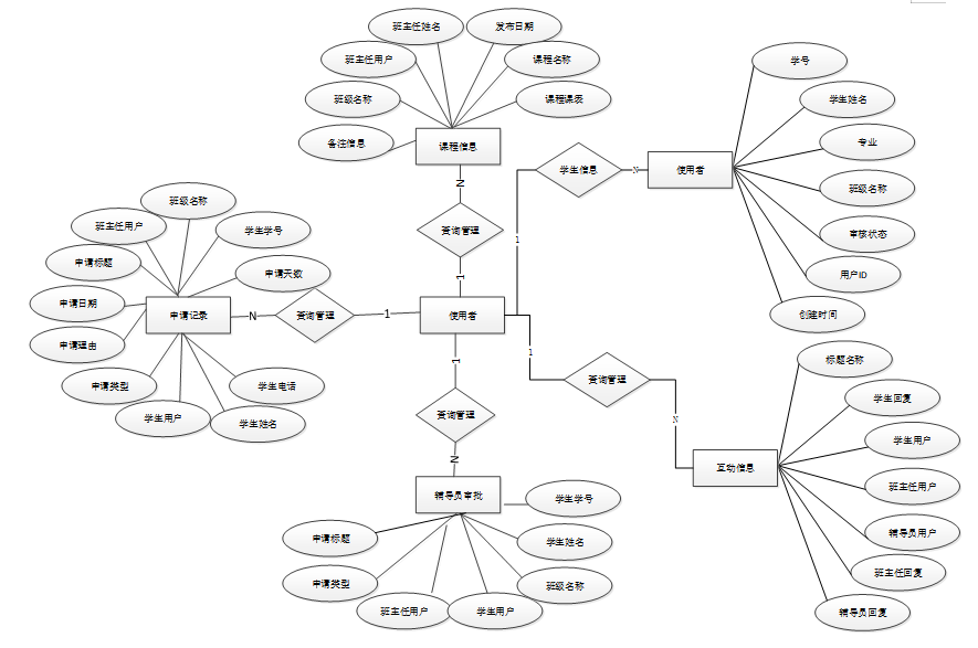
下面是整个大学生请假管理系统中主要的数据库表总E-R实体关系图。

图3.2大学生请假管理系统总E-R关系图
| 编号 | 名称 | 数据类型 | 长度 | 小数位 | 允许空值 | 主键 | 默认值 | 说明 |
| 1 | token_id | int | 10 | 0 | N | Y | 临时访问牌ID | |
| 2 | token | varchar | 64 | 0 | Y | N | 临时访问牌 | |
| 3 | info | text | 65535 | 0 | Y | N | ||
| 4 | maxage | int | 10 | 0 | N | N | 2 | 最大寿命:默认2小时 |
| 5 | create_time | timestamp | 19 | 0 | N | N | CURRENT_TIMESTAMP | 创建时间: |
| 6 | update_time | timestamp | 19 | 0 | N | N | CURRENT_TIMESTAMP | 更新时间: |
| 7 | user_id | int | 10 | 0 | N | N | 0 | 用户编号: |
| 编号 | 名称 | 数据类型 | 长度 | 小数位 | 允许空值 | 主键 | 默认值 | 说明 |
| 1 | application_record_id | int | 10 | 0 | N | Y | 申请记录ID | |
| 2 | application_title | varchar | 64 | 0 | Y | N | 申请标题 | |
| 3 | application_type | varchar | 64 | 0 | Y | N | 申请类型 | |
| 4 | class_teacher_user | int | 10 | 0 | Y | N | 0 | 班主任用户 |
| 5 | student_users | int | 10 | 0 | Y | N | 0 | 学生用户 |
| 6 | class_name | varchar | 64 | 0 | Y | N | 班级名称 | |
| 7 | student_name | varchar | 64 | 0 | Y | N | 学生姓名 | |
| 8 | student_id | varchar | 64 | 0 | Y | N | 学生学号 | |
| 9 | student_phone | varchar | 64 | 0 | Y | N | 学生电话 | |
| 10 | application_date | date | 10 | 0 | Y | N | 申请日期 | |
| 11 | application_days | int | 10 | 0 | Y | N | 0 | 申请天数 |
| 12 | reason_for_application | text | 65535 | 0 | Y | N | 申请理由 | |
| 13 | class_teacher_approval | varchar | 64 | 0 | Y | N | 班主任审批 | |
| 14 | class_teachers_reply | text | 65535 | 0 | Y | N | 班主任回复 | |
| 15 | recommend | int | 10 | 0 | N | N | 0 | 智能推荐 |
| 16 | create_time | datetime | 19 | 0 | N | N | CURRENT_TIMESTAMP | 创建时间 |
| 17 | update_time | timestamp | 19 | 0 | N | N | CURRENT_TIMESTAMP | 更新时间 |
| 编号 | 名称 | 数据类型 | 长度 | 小数位 | 允许空值 | 主键 | 默认值 | 说明 |
| 1 | auth_id | int | 10 | 0 | N | Y | 授权ID: | |
| 2 | user_group | varchar | 64 | 0 | Y | N | 用户组: | |
| 3 | mod_name | varchar | 64 | 0 | Y | N | 模块名: | |
| 4 | table_name | varchar | 64 | 0 | Y | N | 表名: | |
| 5 | page_title | varchar | 255 | 0 | Y | N | 页面标题: | |
| 6 | path | varchar | 255 | 0 | Y | N | 路由路径: | |
| 7 | position | varchar | 32 | 0 | Y | N | 位置: | |
| 8 | mode | varchar | 32 | 0 | N | N | _blank | 跳转方式: |
| 9 | add | tinyint | 3 | 0 | N | N | 1 | 是否可增加: |
| 10 | del | tinyint | 3 | 0 | N | N | 1 | 是否可删除: |
| 11 | set | tinyint | 3 | 0 | N | N | 1 | 是否可修改: |
| 12 | get | tinyint | 3 | 0 | N | N | 1 | 是否可查看: |
| 13 | field_add | text | 65535 | 0 | Y | N | 添加字段: | |
| 14 | field_set | text | 65535 | 0 | Y | N | 修改字段: | |
| 15 | field_get | text | 65535 | 0 | Y | N | 查询字段: | |
| 16 | table_nav_name | varchar | 500 | 0 | Y | N | 跨表导航名称: | |
| 17 | table_nav | varchar | 500 | 0 | Y | N | 跨表导航: | |
| 18 | option | text | 65535 | 0 | Y | N | 配置: | |
| 19 | create_time | timestamp | 19 | 0 | N | N | CURRENT_TIMESTAMP | 创建时间: |
| 20 | update_time | timestamp | 19 | 0 | N | N | CURRENT_TIMESTAMP | 更新时间: |
| 编号 | 名称 | 数据类型 | 长度 | 小数位 | 允许空值 | 主键 | 默认值 | 说明 |
| 1 | class_information_id | int | 10 | 0 | N | Y | 班级信息ID | |
| 2 | class_name | varchar | 64 | 0 | Y | N | 班级名称 | |
| 3 | class_size | int | 10 | 0 | Y | N | 0 | 班级人数 |
| 4 | class_location | varchar | 64 | 0 | Y | N | 班级位置 | |
| 5 | class_introduction | text | 65535 | 0 | Y | N | 班级介绍 | |
| 6 | remarks | text | 65535 | 0 | Y | N | 备注信息 | |
| 7 | recommend | int | 10 | 0 | N | N | 0 | 智能推荐 |
| 8 | create_time | datetime | 19 | 0 | N | N | CURRENT_TIMESTAMP | 创建时间 |
| 9 | update_time | timestamp | 19 | 0 | N | N | CURRENT_TIMESTAMP | 更新时间 |
| 编号 | 名称 | 数据类型 | 长度 | 小数位 | 允许空值 | 主键 | 默认值 | 说明 |
| 1 | class_teacher_user_id | int | 10 | 0 | N | Y | 班主任用户ID | |
| 2 | class_name | varchar | 64 | 0 | Y | N | 班级名称 | |
| 3 | name_of_homeroom_teacher | varchar | 64 | 0 | Y | N | 班主任姓名 | |
| 4 | gender_of_homeroom_teacher | varchar | 64 | 0 | Y | N | 班主任性别 | |
| 5 | class_teacher_id | varchar | 64 | 0 | N | N | 班主任工号 | |
| 6 | class_teachers_phone_number | varchar | 64 | 0 | Y | N | 班主任电话 | |
| 7 | examine_state | varchar | 16 | 0 | N | N | 已通过 | 审核状态 |
| 8 | recommend | int | 10 | 0 | N | N | 0 | 智能推荐 |
| 9 | user_id | int | 10 | 0 | N | N | 0 | 用户ID |
| 10 | create_time | datetime | 19 | 0 | N | N | CURRENT_TIMESTAMP | 创建时间 |
| 11 | update_time | timestamp | 19 | 0 | N | N | CURRENT_TIMESTAMP | 更新时间 |
| 编号 | 名称 | 数据类型 | 长度 | 小数位 | 允许空值 | 主键 | 默认值 | 说明 |
| 1 | counselor_approval_id | int | 10 | 0 | N | Y | 辅导员审批ID | |
| 2 | application_title | varchar | 64 | 0 | Y | N | 申请标题 | |
| 3 | application_type | varchar | 64 | 0 | Y | N | 申请类型 | |
| 4 | class_teacher_user | int | 10 | 0 | Y | N | 0 | 班主任用户 |
| 5 | student_users | int | 10 | 0 | Y | N | 0 | 学生用户 |
| 6 | class_name | varchar | 64 | 0 | Y | N | 班级名称 | |
| 7 | student_name | varchar | 64 | 0 | Y | N | 学生姓名 | |
| 8 | student_id | varchar | 64 | 0 | Y | N | 学生学号 | |
| 9 | student_phone | varchar | 64 | 0 | Y | N | 学生电话 | |
| 10 | application_date | date | 10 | 0 | Y | N | 申请日期 | |
| 11 | application_days | varchar | 64 | 0 | Y | N | 申请天数 | |
| 12 | reason_for_application | varchar | 64 | 0 | Y | N | 申请理由 | |
| 13 | counselor_users | int | 10 | 0 | Y | N | 0 | 辅导员用户 |
| 14 | counselor_approval | varchar | 64 | 0 | Y | N | 辅导员审批 | |
| 15 | counselor_response | text | 65535 | 0 | Y | N | 辅导员回复 | |
| 16 | recommend | int | 10 | 0 | N | N | 0 | 智能推荐 |
| 17 | create_time | datetime | 19 | 0 | N | N | CURRENT_TIMESTAMP | 创建时间 |
| 18 | update_time | timestamp | 19 | 0 | N | N | CURRENT_TIMESTAMP | 更新时间 |
| 编号 | 名称 | 数据类型 | 长度 | 小数位 | 允许空值 | 主键 | 默认值 | 说明 |
| 1 | counselor_users_id | int | 10 | 0 | N | Y | 辅导员用户ID | |
| 2 | counselor_name | varchar | 64 | 0 | Y | N | 辅导员姓名 | |
| 3 | gender_of_counselor | varchar | 64 | 0 | Y | N | 辅导员性别 | |
| 4 | coaching_employee_id | varchar | 64 | 0 | N | N | 辅导员工号 | |
| 5 | counselors_phone_number | varchar | 64 | 0 | Y | N | 辅导员电话 | |
| 6 | examine_state | varchar | 16 | 0 | N | N | 已通过 | 审核状态 |
| 7 | recommend | int | 10 | 0 | N | N | 0 | 智能推荐 |
| 8 | user_id | int | 10 | 0 | N | N | 0 | 用户ID |
| 9 | create_time | datetime | 19 | 0 | N | N | CURRENT_TIMESTAMP | 创建时间 |
| 10 | update_time | timestamp | 19 | 0 | N | N | CURRENT_TIMESTAMP | 更新时间 |
| 编号 | 名称 | 数据类型 | 长度 | 小数位 | 允许空值 | 主键 | 默认值 | 说明 |
| 1 | course_information_id | int | 10 | 0 | N | Y | 课程信息ID | |
| 2 | class_name | varchar | 64 | 0 | Y | N | 班级名称 | |
| 3 | class_teacher_user | int | 10 | 0 | Y | N | 0 | 班主任用户 |
| 4 | name_of_homeroom_teacher | varchar | 64 | 0 | Y | N | 班主任姓名 | |
| 5 | release_date | date | 10 | 0 | Y | N | 发布日期 | |
| 6 | course_name | varchar | 64 | 0 | Y | N | 课程名称 | |
| 7 | course_schedule | varchar | 255 | 0 | Y | N | 课程课表 | |
| 8 | remarks | text | 65535 | 0 | Y | N | 备注信息 | |
| 9 | recommend | int | 10 | 0 | N | N | 0 | 智能推荐 |
| 10 | create_time | datetime | 19 | 0 | N | N | CURRENT_TIMESTAMP | 创建时间 |
| 11 | update_time | timestamp | 19 | 0 | N | N | CURRENT_TIMESTAMP | 更新时间 |
| 编号 | 名称 | 数据类型 | 长度 | 小数位 | 允许空值 | 主键 | 默认值 | 说明 |
| 1 | hits_id | int | 10 | 0 | N | Y | 点赞ID: | |
| 2 | user_id | int | 10 | 0 | N | N | 0 | 点赞人: |
| 3 | create_time | timestamp | 19 | 0 | N | N | CURRENT_TIMESTAMP | 创建时间: |
| 4 | update_time | timestamp | 19 | 0 | N | N | CURRENT_TIMESTAMP | 更新时间: |
| 5 | source_table | varchar | 255 | 0 | Y | N | 来源表: | |
| 6 | source_field | varchar | 255 | 0 | Y | N | 来源字段: | |
| 7 | source_id | int | 10 | 0 | N | N | 0 | 来源ID: |
表interactive_information (互动信息)
| 编号 | 名称 | 数据类型 | 长度 | 小数位 | 允许空值 | 主键 | 默认值 | 说明 |
| 1 | interactive_information_id | int | 10 | 0 | N | Y | 互动信息ID | |
| 2 | title_name | varchar | 64 | 0 | Y | N | 标题名称 | |
| 3 | student_users | int | 10 | 0 | Y | N | 0 | 学生用户 |
| 4 | student_response | text | 65535 | 0 | Y | N | 学生回复 | |
| 5 | class_teacher_user | int | 10 | 0 | Y | N | 0 | 班主任用户 |
| 6 | class_teachers_reply | text | 65535 | 0 | Y | N | 班主任回复 | |
| 7 | counselor_users | int | 10 | 0 | Y | N | 0 | 辅导员用户 |
| 8 | counselor_response | text | 65535 | 0 | Y | N | 辅导员回复 | |
| 9 | recommend | int | 10 | 0 | N | N | 0 | 智能推荐 |
| 10 | create_time | datetime | 19 | 0 | N | N | CURRENT_TIMESTAMP | 创建时间 |
| 11 | update_time | timestamp | 19 | 0 | N | N | CURRENT_TIMESTAMP | 更新时间 |
| 编号 | 名称 | 数据类型 | 长度 | 小数位 | 允许空值 | 主键 | 默认值 | 说明 |
| 1 | leave_analysis_id | int | 10 | 0 | N | Y | 请假分析ID | |
| 2 | title_name | varchar | 64 | 0 | Y | N | 标题名称 | |
| 3 | class_name | varchar | 64 | 0 | Y | N | 班级名称 | |
| 4 | class_teacher_user | int | 10 | 0 | Y | N | 0 | 班主任用户 |
| 5 | leave_date | date | 10 | 0 | Y | N | 请假日期 | |
| 6 | number_of_people_taking_leave | int | 10 | 0 | Y | N | 0 | 请假人数 |
| 7 | remarks | text | 65535 | 0 | Y | N | 备注信息 | |
| 8 | recommend | int | 10 | 0 | N | N | 0 | 智能推荐 |
| 9 | create_time | datetime | 19 | 0 | N | N | CURRENT_TIMESTAMP | 创建时间 |
| 10 | update_time | timestamp | 19 | 0 | N | N | CURRENT_TIMESTAMP | 更新时间 |
| 编号 | 名称 | 数据类型 | 长度 | 小数位 | 允许空值 | 主键 | 默认值 | 说明 |
| 1 | notice_announcement_id | int | 10 | 0 | N | Y | 通知公告ID | |
| 2 | announcement_number | varchar | 64 | 0 | Y | N | 公告编号 | |
| 3 | announcement_title | varchar | 64 | 0 | Y | N | 公告标题 | |
| 4 | announcement_date | date | 10 | 0 | Y | N | 公告日期 | |
| 5 | announcement_image | varchar | 255 | 0 | Y | N | 公告图片 | |
| 6 | announcement_content | text | 65535 | 0 | Y | N | 公告内容 | |
| 7 | recommend | int | 10 | 0 | N | N | 0 | 智能推荐 |
| 8 | create_time | datetime | 19 | 0 | N | N | CURRENT_TIMESTAMP | 创建时间 |
| 9 | update_time | timestamp | 19 | 0 | N | N | CURRENT_TIMESTAMP | 更新时间 |
| 编号 | 名称 | 数据类型 | 长度 | 小数位 | 允许空值 | 主键 | 默认值 | 说明 |
| 1 | sensitive_vocabulary_id | int | 10 | 0 | N | Y | 敏感词汇ID | |
| 2 | sensitive_vocabulary | varchar | 64 | 0 | Y | N | 敏感词汇 | |
| 3 | create_time | datetime | 19 | 0 | N | N | CURRENT_TIMESTAMP | 创建时间 |
| 4 | update_time | timestamp | 19 | 0 | N | N | CURRENT_TIMESTAMP | 更新时间 |
| 编号 | 名称 | 数据类型 | 长度 | 小数位 | 允许空值 | 主键 | 默认值 | 说明 |
| 1 | student_users_id | int | 10 | 0 | N | Y | 学生用户ID | |
| 2 | class_name | varchar | 64 | 0 | Y | N | 班级名称 | |
| 3 | student_name | varchar | 64 | 0 | Y | N | 学生姓名 | |
| 4 | student_gender | varchar | 64 | 0 | Y | N | 学生性别 | |
| 5 | student_id | varchar | 64 | 0 | N | N | 学生学号 | |
| 6 | student_phone | varchar | 64 | 0 | Y | N | 学生电话 | |
| 7 | examine_state | varchar | 16 | 0 | N | N | 已通过 | 审核状态 |
| 8 | recommend | int | 10 | 0 | N | N | 0 | 智能推荐 |
| 9 | user_id | int | 10 | 0 | N | N | 0 | 用户ID |
| 10 | create_time | datetime | 19 | 0 | N | N | CURRENT_TIMESTAMP | 创建时间 |
| 11 | update_time | timestamp | 19 | 0 | N | N | CURRENT_TIMESTAMP | 更新时间 |
表upload (文件上传)
| 编号 | 名称 | 数据类型 | 长度 | 小数位 | 允许空值 | 主键 | 默认值 | 说明 |
| 1 | upload_id | int | 10 | 0 | N | Y | 上传ID | |
| 2 | name | varchar | 64 | 0 | Y | N | 文件名 | |
| 3 | path | varchar | 255 | 0 | Y | N | 访问路径 | |
| 4 | file | varchar | 255 | 0 | Y | N | 文件路径 | |
| 5 | display | varchar | 255 | 0 | Y | N | 显示顺序 | |
| 6 | father_id | int | 10 | 0 | Y | N | 0 | 父级ID |
| 7 | dir | varchar | 255 | 0 | Y | N | 文件夹 | |
| 8 | type | varchar | 32 | 0 | Y | N | 文件类型 |
表user (用户账户:用于保存用户登录信息)
| 编号 | 名称 | 数据类型 | 长度 | 小数位 | 允许空值 | 主键 | 默认值 | 说明 |
| 1 | user_id | mediumint | 8 | 0 | N | Y | 用户ID:[0,8388607]用户获取其他与用户相关的数据 | |
| 2 | state | smallint | 5 | 0 | N | N | 1 | 账户状态:[0,10](1可用|2异常|3已冻结|4已注销) |
| 3 | user_group | varchar | 32 | 0 | Y | N | 所在用户组:[0,32767]决定用户身份和权限 | |
| 4 | login_time | timestamp | 19 | 0 | N | N | CURRENT_TIMESTAMP | 上次登录时间: |
| 5 | phone | varchar | 11 | 0 | Y | N | 手机号码:[0,11]用户的手机号码,用于找回密码时或登录时 | |
| 6 | phone_state | smallint | 5 | 0 | N | N | 0 | 手机认证:[0,1](0未认证|1审核中|2已认证) |
| 7 | username | varchar | 16 | 0 | N | N | 用户名:[0,16]用户登录时所用的账户名称 | |
| 8 | nickname | varchar | 16 | 0 | Y | N | 昵称:[0,16] | |
| 9 | password | varchar | 64 | 0 | N | N | 密码:[0,32]用户登录所需的密码,由6-16位数字或英文组成 | |
| 10 | | varchar | 64 | 0 | Y | N | 邮箱:[0,64]用户的邮箱,用于找回密码时或登录时 | |
| 11 | email_state | smallint | 5 | 0 | N | N | 0 | 邮箱认证:[0,1](0未认证|1审核中|2已认证) |
| 12 | avatar | varchar | 255 | 0 | Y | N | 头像地址:[0,255] | |
| 13 | create_time | timestamp | 19 | 0 | N | N | CURRENT_TIMESTAMP | 创建时间: |
表user_group (用户组:用于用户前端身份和鉴权)
| 编号 | 名称 | 数据类型 | 长度 | 小数位 | 允许空值 | 主键 | 默认值 | 说明 |
| 1 | group_id | mediumint | 8 | 0 | N | Y | 用户组ID:[0,8388607] | |
| 2 | display | smallint | 5 | 0 | N | N | 100 | 显示顺序:[0,1000] |
| 3 | name | varchar | 16 | 0 | N | N | 名称:[0,16] | |
| 4 | description | varchar | 255 | 0 | Y | N | 描述:[0,255]描述该用户组的特点或权限范围 | |
| 5 | source_table | varchar | 255 | 0 | Y | N | 来源表: | |
| 6 | source_field | varchar | 255 | 0 | Y | N | 来源字段: | |
| 7 | source_id | int | 10 | 0 | N | N | 0 | 来源ID: |
| 8 | register | smallint | 5 | 0 | Y | N | 0 | 注册位置: |
| 9 | create_time | timestamp | 19 | 0 | N | N | CURRENT_TIMESTAMP | 创建时间: |
| 10 | update_time | timestamp | 19 | 0 | N | N | CURRENT_TIMESTAMP | 更新时间: |
4大学生请假管理系统设计与实现
大学生请假管理系统的详细设计与实现主要是根据前面的大学生请假管理系统的需求分析和大学生请假管理系统的总体设计来设计页面并实现业务逻辑。主要从大学生请假管理系统界面实现、业务逻辑实现这两部分进行介绍。
大学生请假管理系统中的前台上注册后的用户是可以通过自己的账户名和密码进行登录的,当用户输入完整的自己的账户名和密码信息并点击“登录”按钮后,将会首先验证输入的有没有空数据,再次验证输入的账户名+密码和数据库中当前保存的用户信息是否一致,只有在一致后将会登录成功并自动跳转到大学生请假管理系统的首页中;否则将会提示相应错误信息,用户登录界面如下图4.1所示。

图4-1 登录界面图
登录的逻辑代码如下所示。
/**
* 登录
* @param data
* @param httpServletRequest
* @return
*/
@PostMapping("login")
public Map<String, Object> login(@RequestBody Map<String, String> data, HttpServletRequest httpServletRequest) {
log.info("[执行登录接口]");
String username = data.get("username");
String email = data.get("email");
String phone = data.get("phone");
String password = data.get("password");
List resultList = null;
Map<String, String> map = new HashMap<>();
if(username != null && "".equals(username) == false){
map.put("username", username);
resultList = service.select(map, new HashMap<>()).getResultList();
}
else if(email != null && "".equals(email) == false){
map.put("email", email);
resultList = service.select(map, new HashMap<>()).getResultList();
}
else if(phone != null && "".equals(phone) == false){
map.put("phone", phone);
resultList = service.select(map, new HashMap<>()).getResultList();
}else{
return error(30000, "账号或密码不能为空");
}
if (resultList == null || password == null) {
return error(30000, "账号或密码不能为空");
}
//判断是否有这个用户
if (resultList.size()<=0){
return error(30000,"用户不存在");
}
User byUsername = (User) resultList.get(0);
Map<String, String> groupMap = new HashMap<>();
groupMap.put("name",byUsername.getUserGroup());
List groupList = userGroupService.select(groupMap, new HashMap<>()).getResultList();
if (groupList.size()<1){
return error(30000,"用户组不存在");
}
UserGroup userGroup = (UserGroup) groupList.get(0);
//查询用户审核状态
if (!StringUtils.isEmpty(userGroup.getSourceTable())){
String sql = "select examine_state from "+ userGroup.getSourceTable() +" WHERE user_id = " + byUsername.getUserId();
String res = String.valueOf(service.runCountSql(sql).getSingleResult());
if (res==null){
return error(30000,"用户不存在");
}
if (!res.equals("已通过")){
return error(30000,"该用户审核未通过");
}
}
//查询用户状态
if (byUsername.getState()!=1){
return error(30000,"用户非可用状态,不能登录");
}
String md5password = service.encryption(password);
if (byUsername.getPassword().equals(md5password)) {
// 存储Token到数据库
AccessToken accessToken = new AccessToken();
accessToken.setToken(UUID.randomUUID().toString().replaceAll("-", ""));
accessToken.setUser_id(byUsername.getUserId());
tokenService.save(accessToken);
// 返回用户信息
JSONObject user = JSONObject.parseObject(JSONObject.toJSONString(byUsername));
user.put("token", accessToken.getToken());
JSONObject ret = new JSONObject();
ret.put("obj",user);
return success(ret);
} else {
return error(30000, "账号或密码不正确");
}
}
4.2密码修改模块
系统中所有的操作者能够变更自己的密码信息,执行该功能首先必须要登入系统,然后选择密码变更选项以后在给定的文本框中填写初始密码和新密码来完成修改密码的操作。在填写的时候,假如两次密码填写存在差异,那么此次密码变更操作失败,下面的图片展示的就是该板块对应的界面。

图4-2 密码修改界面图
密码修改代码如下:
/**
* 修改密码
* @param data
* @param request
* @return
*/
@PostMapping("change_password")
public Map<String, Object> change_password(@RequestBody Map<String, String> data, HttpServletRequest request){
// 根据Token获取UserId
String token = request.getHeader("x-auth-token");
Integer userId = tokenGetUserId(token);
// 根据UserId和旧密码获取用户
Map<String, String> query = new HashMap<>();
String o_password = data.get("o_password");
query.put("user_id" ,String.valueOf(userId));
query.put("password" ,service.encryption(o_password));
int count = service.selectBaseCount(service.count(query, service.readConfig(request)));
if(count > 0){
// 修改密码
Map<String,Object> form = new HashMap<>();
form.put("password",service.encryption(data.get("password")));
service.update(query,service.readConfig(request),form);
return success(1);
}
return error(10000,"密码修改失败!");
}
班主任可以查看到学生提交的申请记录信息,对提交的申请记录信息进行查询,删除操作,界面如下图4.3所示。
图4-3申请记录管理界面图
4.4系统用户界面
大学生请假管理系统中的管理员在“系统用户”这一菜单是中可以对注册的学生用户、班主任用户、辅导员用户以及管理员人员进行管控,界面如下图4.4所示。

图4-4系统用户界面图
系统用户管理逻辑代码如下:
@PostMapping("/add")
@Transactional
public Map<String, Object> add(HttpServletRequest request) throws IOException {
service.insert(service.readBody(request.getReader()));
return success(1);
}
@Transactional
public Map<String, Object> addMap(Map<String,Object> map){
service.insert(map);
return success(1);
}
public Map<String,Object> readBody(BufferedReader reader){
BufferedReader br = null;
StringBuilder sb = new StringBuilder("");
try{
br = reader;
String str;
while ((str = br.readLine()) != null){
sb.append(str);
}
br.close();
String json = sb.toString();
return JSONObject.parseObject(json, Map.class);
}catch (IOException e){
e.printStackTrace();
}finally{
if (null != br){
try{
br.close();
}catch (IOException e){
e.printStackTrace();
}
}
}
return null;
}
public void insert(Map<String,Object> body){
StringBuffer sql = new StringBuffer("INSERT INTO ");
sql.append("`").append(table).append("`").append(" (");
for (Map.Entry<String,Object> entry:body.entrySet()){
sql.append("`"+humpToLine(entry.getKey())+"`").append(",");
}
sql.deleteCharAt(sql.length()-1);
sql.append(") VALUES (");
for (Map.Entry<String,Object> entry:body.entrySet()){
Object value = entry.getValue();
if (value instanceof String){
sql.append("'").append(entry.getValue()).append("'").append(",");
}else {
sql.append(entry.getValue()).append(",");
}
}
sql.deleteCharAt(sql.length() - 1);
sql.append(")");
log.info("[{}] - 插入操作:{}",table,sql);
Query query = runCountSql(sql.toString());
query.executeUpdate();
}
班主任可以查看到学生提交的互动信息,对提交的互动信息进行查询,删除操作,界面如下图4.5所示。

图4-5 互动信息管理界面图
互动信息管理关键代码如下:
@RequestMapping("/get_list")
public Map<String, Object> getList(HttpServletRequest request) {
Map<String, Object> map = service.selectToPage(service.readQuery(request), service.readConfig(request));
return success(map);
点击“课程信息”按钮会显示自己添加的课程信息,如果想要添加新的课程信息,点击“添加”按钮根据提示输入课程信息,点击“提交”后在课程安排界面就可以显示了,如果信息有错可以对课程信息进行更新维护,也可以直接删除某一课程安排。界面如下图4.6所示。

图4-6课程信息管理界面图
辅导员可以查看到学生提交的请假分析信息,对提交的请假信息进行查询,删除操作,界面如下图4.7所示。

图4-7请假分析管理界面图
请假分析管理逻辑代码如下:
@PostMapping("/set")
@Transactional
public Map<String, Object> set(HttpServletRequest request) throws IOException {
service.update(service.readQuery(request), service.readConfig(request), service.readBody(request.getReader()));
return success(1);
}
public Map<String,String> readConfig(HttpServletRequest request){
Map<String,String> map = new HashMap<>();
map.put(FindConfig.PAGE,request.getParameter(FindConfig.PAGE));
map.put(FindConfig.SIZE,request.getParameter(FindConfig.SIZE));
map.put(FindConfig.LIKE,request.getParameter(FindConfig.LIKE));
map.put(FindConfig.ORDER_BY,request.getParameter(FindConfig.ORDER_BY));
map.put(FindConfig.FIELD,request.getParameter(FindConfig.FIELD));
map.put(FindConfig.GROUP_BY,request.getParameter(FindConfig.GROUP_BY));
map.put(FindConfig.MAX_,request.getParameter(FindConfig.MAX_));
map.put(FindConfig.MIN_,request.getParameter(FindConfig.MIN_));
return map;
}
public Map<String,String> readQuery(HttpServletRequest request){
String queryString = request.getQueryString();
if (queryString != null && !"".equals(queryString)) {
String[] querys = queryString.split("&");
Map<String, String> map = new HashMap<>();
for (String query : querys) {
String[] q = query.split("=");
map.put(q[0], q[1]);
}
map.remove(FindConfig.PAGE);
map.remove(FindConfig.SIZE);
map.remove(FindConfig.LIKE);
map.remove(FindConfig.ORDER_BY);
map.remove(FindConfig.FIELD);
map.remove(FindConfig.GROUP_BY);
map.remove(FindConfig.MAX_);
map.remove(FindConfig.MIN_);
return map;
}else {
return new HashMap<>();
}
}
@Transactional
public void update(Map<String,String> query,Map<String,String> config,Map<String,Object> body){
StringBuffer sql = new StringBuffer("UPDATE ").append("`").append(table).append("`").append(" SET ");
for (Map.Entry<String,Object> entry:body.entrySet()){
Object value = entry.getValue();
if (value instanceof String){
sql.append("`"+humpToLine(entry.getKey())+"`").append("=").append("'").append(value).append("'").append(",");
}else {
sql.append("`"+humpToLine(entry.getKey())+"`").append("=").append(value).append(",");
}
}
sql.deleteCharAt(sql.length()-1);
sql.append(toWhereSql(query,"0".equals(config.get(FindConfig.LIKE))));
log.info("[{}] - 更新操作:{}",table,sql);
Query query1 = runCountSql(sql.toString());
query1.executeUpdate();
}
public String toWhereSql(Map<String,String> query, Boolean like) {
if (query.size() > 0) {
try {
StringBuilder sql = new StringBuilder(" WHERE ");
for (Map.Entry<String, String> entry : query.entrySet()) {
if (entry.getKey().contains(FindConfig.MIN_)) {
String min = humpToLine(entry.getKey()).replace("_min", "");
sql.append("`"+min+"`").append(" >= '").append(URLDecoder.decode(entry.getValue(), "UTF-8")).append("' and ");
continue;
}
if (entry.getKey().contains(FindConfig.MAX_)) {
String max = humpToLine(entry.getKey()).replace("_max", "");
sql.append("`"+max+"`").append(" <= '").append(URLDecoder.decode(entry.getValue(), "UTF-8")).append("' and ");
continue;
}
if (like == true) {
sql.append("`"+humpToLine(entry.getKey())+"`").append(" LIKE '%").append(URLDecoder.decode(entry.getValue(), "UTF-8")).append("%'").append(" and ");
} else {
sql.append("`"+humpToLine(entry.getKey())+"`").append(" = '").append(URLDecoder.decode(entry.getValue(), "UTF-8")).append("'").append(" and ");
}
}
sql.delete(sql.length() - 4, sql.length());
sql.append(" ");
return sql.toString();
} catch (UnsupportedEncodingException e) {
log.info("拼接sql 失败:{}", e.getMessage());
}
}
return "";
}
5大学生请假管理系统测试
大学生请假管理系统测试是为了检验软件是否达到设计要求,是否存在错误,通过测试的方法来检查大学生请假管理系统,以便发现大学生请假管理系统中的错误。测试工作是保证大学生请假管理系统质量的关键。
问题1:数据库无法添加中文。
解决过程:重新创建数据库,将库的编码格式改为utf8。
效果:能在新库的表中添加中文。
问题2:控制台报错前台与后台参数不一致
解决过程:检查代码,找到报错参数完成修改,继续报错,服务器移除项目重新运行。
效果:重启项目不再报错。
问题3:报错No bean named 'sysLogServiceImpl' available找不到名为sysLogServiceImpl的bean的对象。
解决过程:询问导师报错原因,发现错误原因是未添加注解@Service,需要在在impl实现类的外面添加@Service注解。
效果:重新debug项目无报错。
问题4:启动项目时报错:Mapped Statements collection does not contain value for
解决过程:网上搜索解决办法,出错可能的原因有多个,经过努力排查,错误原因是mapper映射地址有误。在mybatis-config里重新配置地址。
效果:项目启动正常
系统测试包括:用户登录功能测试、班主任信息查看功能测试、班主任信息添加、学生请假、密码修改功能测试,如表5-1、5-2、5-3、5-4、5-5所示:
用户登录功能测试:
表5-1 用户登录功能测试表
| 用例名称 | 用户登录系统 |
| 目的 | 测试用户通过正确的用户名和密码可否登录功能 |
| 前提 | 未登录的情况下 |
| 测试流程 | 1) 进入登录页面 2) 输入正确的用户名和密码 |
| 预期结果 | 用户名和密码正确的时候,跳转到登录成功界面,反之则显示错误信息,提示重新输入 |
| 实际结果 | 实际结果与预期结果一致 |
班主任信息查看功能测试:
表5-2 班主任信息查看功能测试表
| 用例名称 | 班主任信息查看 |
| 目的 | 测试班主任信息查看功能 |
| 前提 | 用户登录 |
| 测试流程 | 点击班主任信息列表 |
| 预期结果 | 可以查看到所有班主任信息 |
| 实际结果 | 实际结果与预期结果一致 |
管理员添加班主任信息界面测试:
表5-3 管理员添加班主任信息界面测试表
| 用例名称 | 班主任信息发布测试用例 |
| 目的 | 测试班主任信息发布功能 |
| 前提 | 用户正常登录情况下 |
| 测试流程 | 1)管理员点击班主任信息管理就,然后点击添加后并填写信息。 2)点击进行提交。 |
| 预期结果 | 提交以后,页面首页会显示新的班主任信息 |
| 实际结果 | 实际结果与预期结果一致 |
密码修改功能测试:
表5-4 密码修改功能测试表
| 用例名称 | 密码修改测试用例 |
| 目的 | 测试管理员密码修改功能 |
| 前提 | 管理员用户正常登录情况下 |
| 测试流程 | 1)管理员密码修改并完成填写。 2)点击进行提交。 |
| 预期结果 | 使用新的密码可以登录 |
| 实际结果 | 实际结果与预期结果一致 |
通过编写大学生请假管理系统的测试用例,已经检测完毕用户登录模块、班主任信息查看模块、班主任信息添加模块、密码修改功能测试,通过这4大模块为大学生请假管理系统的后期推广运营提供了强力的技术支撑。
结论
至此,大学生请假管理系统已经结束,在开发前做了许多的准备,在本系统的设计和开发过程中阅览和学习了许多文献资料,从中我也收获了很多宝贵的方法和设计思路,对系统的开发也起到了很重要的作用,系统的开发技术选用的都是自己比较熟悉的,比如springboot、JAVA技术、MYSQL,这些技术都是在以前的学习中学到了,其中许多的设计思路和方法都是在以前不断地学习中摸索出来的经验,其实对于我们来说工作量还是比较大的,但是正是由于之前的积累与准备,才能顺利的完成这个项目,由此看来,积累经验跟做好准备是十分重要的事情。
当然在该系统的设计与实现的过程中也离不开老师以及同学们的帮助,正是因为他们的指导与帮助,我才能够成功的在预期内完成了这个系统。同时在这个过程当中我也收获了很多东西,此系统也有需要改进的地方,但是由于专业知识的浅薄,并不能做到十分完美,希望以后有机会可以让其真正的投入到使用之中。
参考文献
[1]陈刚. 基于SpringBoot+Thymeleaf+MySQL的动态表单功能模块设计与实现 [J]. 长江信息通信, 2023, 36 (09): 100-102.
[2]蒋银虎. 基于UML的高校学生请假管理系统分析建模与设计实现 [J]. 电脑知识与技术, 2023, 19 (21): 38-41. DOI:10.14004/j.cnki.ckt.2023.1067
[3]吕晓钢,王鹏飞,封晨. 基于SpringBoot生产大屏监控系统的设计与实现[C]// 天津市电子学会. 第三十七届中国(天津)2023’IT、网络、信息技术、电子、仪器仪表创新学术会议论文集. 天津光电通信技术有限公司;, 2023: 3. DOI:10.26914/c.cnkihy.2023.022878
[4]李琴,崔名扬,钱奕文等. 基于SpringBoot的研究生学术档案管理系统开发 [J]. 电脑知识与技术, 2023, 19 (18): 46-48+51. DOI:10.14004/j.cnki.ckt.2023.0900
[5]孟思明. 基于SpringBoot框架选购系统的设计与实现 [J]. 中国设备工程, 2023, (11): 94-95.
[6]谷建鹏. 基于SpringBoot框架的即时通信系统开发 [J]. 信息与电脑(理论版), 2023, 35 (11): 134-136.
[7]杜瑞庆,李一诺,黎作鹏. 基于Vue和SpringBoot的C语言程序在线测评系统的设计与实现 [J]. 唐山师范学院学报, 2023, 45 (03): 58-63.
[8]李佳,吴菲,章毅恒. 基于SpringBoot+Vue的BOM表智能生成系统设计与实现 [J]. 现代信息科技, 2023, 7 (09): 184-188. DOI:10.19850/j.cnki.2096-4706.2023.09.045
[9]Yang Y . Design and Implementation of Student Information Management System Based on Springboot [J]. Advances in Computer, Signals and Systems, 2022, 6 (6):
[10]Hejing W . Commerce Middle Office Management System Based on Springboot [J]. International Journal of Advanced Network, Monitoring and Controls, 2022, 7 (2): 32-45.
[11]Cheng F . Talent Recruitment Management System for Small and Micro Enterprises Based on Springboot Framework [J]. Advances in Educational Technology and Psychology, 2021, 5 (2):
[12]周清松,付星宇. 高校学生请假管理系统的设计与开发 [J]. 电脑知识与技术, 2021, 17 (13): 63-66+85. DOI:10.14004/j.cnki.ckt.2021.1349
[13]李晓彤,赵洪凯. 基于Web技术的学生在线签假管理系统的设计与开发 [J]. 实验室科学, 2021, 24 (01): 40-43+48.
[14]Chen J ,Jian C ,Hailan P . Design of Man Hour Management Information System on SpringBoot Framework [J]. Journal of Physics: Conference Series, 2020, 1646 (1): 012136-.
[15]罗万新,唐合丞. 基于学生管理系统处理学生事务技巧 [J]. 电子世界, 2020, (16): 25-26. DOI:10.19353/j.cnki.dzsj.2020.16.011
[16]闫博. 混合模式下高校学生请假管理系统设计研究 [J]. 信息通信, 2020, (08): 163-164.
[17]周轩宇. 基于SSM框架的高校教学管理系统的设计与实现[D]. 首都经济贸易大学, 2020. DOI:10.27338/d.cnki.gsjmu.2020.000124
[18]杨华,陈水容,唐天国等. 基于混合模式的学生请假管理系统的研究与开发 [J]. 电脑知识与技术, 2020, 16 (07): 69-70+84. DOI:10.14004/j.cnki.ckt.2020.0764
[19]胡耀文,阳海峰. 基于ASP.NET的高校学生请假管理系统的设计与实现 [J]. 数码世界, 2020, (02): 195.
[20]陈李秋,吴丽. 应用微信小程序设计高校学生请假考勤系统 [J]. 福建电脑, 2019, 35 (12): 70-72. DOI:10.16707/j.cnki.fjpc.2019.12.025
致 谢
时间过的很快,不知不觉,在大学的学习生活即将结束。毕业之际,我真诚地向帮助过我的老师、家人、同学、朋友们表达感谢。首先要感谢的是我的母校。感谢母校给了我美好的生活和优越的学习环境,使我能学到了很多知识,也不断的变得优秀;感谢家人在这四年期间一直给与我的爱和无条件的支持,让我没有后顾之忧地完成学业;感谢软件学院的任课老师们给我鼓励和认可,让我有信心去做好每一件事情;感谢同学们的帮助,让我的大学生活更有意义。在此次毕业设计的实现过程中, 我得到了老师们的耐心指导让我顺利完成了该设计。从最初的选题和开题开始,老师就给予我很多帮助,他们认真负责的态度、丰富的景点经验让我学到了很多。
同时也要感谢我敬爱的班主任和实训校园论坛的老师,他们在各个方面都教给了我丰富的经验,在面对各种困难时如何处理。因为今年的特殊性,老师们不仅在学习中给我以精心的指导,同时还在其它方面给予我观关怀,指导老师不辞辛苦的为大家录制视频和一遍遍讲解让我心怀感激之情。在此,我真诚的感恩、感谢我的指导健身教练们。
还要感谢实习期间不厌其烦教导我鼓励我的技术师傅,他指导了我各个方面的技巧,尤其是编程方面,迄今我的很多技巧和编写规范都有赖于他的指导、纠正。
最后还要特别感谢身边的各位同学们,一直支持鼓励我,无论何时何种境况。我很荣幸获得同学们的帮助,也很开心能够和大家共度大学四年的时光。
最后的最后,再次发自肺腑的感谢所有帮助过我的人。
点赞+收藏+关注 →私信领取本源代码、数据库
关注博主下篇更精彩
一键三连!!!
一键三连!!!
一键三连!!!
感谢一键三连!!!
885

被折叠的 条评论
为什么被折叠?



