摘 要
随着高校校园生活的日益丰富,学生和教职工的物品遗失问题也逐渐增多。为了提高失物归还效率,改善校园服务品质,本论文提出了一套基于SpringBoot后端框架与Vue前端技术的失物招领系统。该系统旨在为用户提供便捷的物品遗失登记、寻物启事发布以及失物认领平台,促进信息的有效传播和资源共享。
在系统设计上,采用了前后端分离的架构模式,其中后端利用SpringBoot实现了业务逻辑处理、数据存储管理及接口服务提供等功能;前端则运用Vue.js构建了用户交互界面,确保良好的用户体验。同时,系统针对高校场景特点,定制开发了身份验证模块,以保证信息发布的安全性和可靠性,并引入了分类检索机制,便于用户快速定位目标信息。
本系统特别注重用户体验的优化,通过简化操作流程,减少用户填写内容的复杂度,提高了信息发布和查询的速度。此外,还设置了公告板功能,用以发布重要通知或提醒,增强了系统的互动性。为了方便管理人员进行日常维护,系统内建有后台管理系统,支持失物信息审核、删除等操作,保障了平台信息的真实有效。
通过对系统的测试和试运行,证明了该失物招领系统能够有效地解决校园内的物品遗失问题,提升了失主找回失物的可能性,同时也减轻了学校管理部门的工作负担。综上所述,此系统不仅满足了高校内部对于失物招领的需求,也为其他类似应用场景提供了参考案例。
关键词:高校失物招领系统;SpringBoot框架;Mysql数据库
With the increasing richness of campus life in universities, the problem of lost items for students and faculty has gradually increased. In order to improve the efficiency of lost and found items and enhance the quality of campus services, this paper proposes a lost and found system based on the SpringBoot backend framework and Vue frontend technology. The system aims to provide users with a convenient platform for registering lost items, publishing lost notices, and claiming lost items, promoting effective dissemination of information and resource sharing.
In terms of system design, a front-end and back-end separation architecture pattern was adopted, with the back-end utilizing SpringBoot to implement functions such as business logic processing, data storage management, and interface service provision; The front-end uses Vue.js to build the user interaction interface, ensuring a good user experience. At the same time, the system has customized and developed an identity verification module based on the characteristics of university scenarios to ensure the security and reliability of information dissemination, and introduced a classification retrieval mechanism to facilitate users to quickly locate target information.
This system pays special attention to optimizing user experience, simplifying the operation process, reducing the complexity of user filling in content, and improving the speed of information release and query. In addition, a bulletin board function has been set up to publish important notifications or reminders, enhancing the interactivity of the system. In order to facilitate daily maintenance by management personnel, the system has a built-in backend management system that supports lost and found information review, deletion, and other operations, ensuring the authenticity and effectiveness of platform information.
Through testing and trial operation of the system, it has been proven that the lost and found system can effectively solve the problem of lost items on campus, improve the possibility of owners finding lost items, and also reduce the workload of school management departments. In summary, this system not only meets the internal needs of universities for lost and found items, but also provides reference cases for other similar application scenarios.
Keywords: University lost and found system; SpringBoot framework; MySQL database
1 前 言
-
- 研究背景与意义
随着时代的发展,互联网技术越来越普遍,我们只要通过网络,就可以随时随地了解当前最新动态。在校园内,许多同学因为各种原因不小心遗失了自己的物品,而有些同学则是无意中捡到物品,但是,由于缺乏一个可以供失主和拾主信息交流的平台,只能采用最传统的失物招领办法,在学校公告栏处张贴一些失物招领信息,效果往往甚微,而且具有局限性【5】。本系统就是为失主和捡拾物品的人提供了一个可以交流的平台,解决了传统失物招领信息闭塞的问题,通过网络平台来接收和处理失物,失主和拾主只要进入高校失物招领系统,就可以免费发布失物招领信息,失主通过在网上查看记录,就可以寻找丢失物品【8】。拾主则可以通过此平台来发布招领信息。通过这个平台,提高了物品被找回的概率,同时也提升了失物招领管理处工作人员的工作效率【12】。
本系统会使失物招领信息管理更清晰明确,促使广大用户,师生们节约时间,人力物力,方便于师生们进行简便操作和管理信息【13】。通过,网页上的功能模块,给师生们提供一个失主在线发布失物信息的场所,让更多人可以看到自己所丢失的物品,信息覆盖面较广。集中化信息平台,给找到失物的人提供了联系方式,便于找寻失主,节约时间。同时也可以通过本平台来进行发布失物招领的信息,使失主可以联系到拾到物品的人,更快更迅速的找寻失物,提高失物被找到的效率【14】。同时提供更多人性化的设计模块,形成一个失物信息,招领信息集约式的开放平台。
在国内,失物招领系统的建设同样取得了显著进展,尤其是在高校环境中。国内高校的失物招领系统主要依赖Web应用程序而非移动应用,这使得它们能够在各种设备上访问,包括台式机、笔记本电脑和平板电脑等【17】。以复旦大学、浙江大学等为例,这些高校开发的失物招领网站提供了丰富的功能模块,如失物登记、寻物启事发布、分类检索、公告通知等,旨在为师生提供一站式的服务体验【15】。
在国外,失物招领系统的开发和应用呈现出高度专业化和技术化的趋势。许多系统不仅限于简单的信息发布平台,而是集成了多种先进技术和服务。例如,在美国的一些高校中,失物招领系统通过与校园一卡通系统对接,确保只有授权用户能够发布或认领物品信息,从而提高了信息的安全性和真实性。同时,一些公共机构如机场和火车站也采用了先进的RFID(射频识别)技术来跟踪丢失的行李和个人物品,大大提升了找回物品的效率【3】。
欧洲部分国家则侧重于构建全国性的失物招领网络,将不同地区的失物信息集中管理,并提供在线查询服务。这些系统通常支持多语言界面,方便国际旅客使用。此外,国外的一些失物招领平台还结合了地理位置服务(LBS),允许用户根据位置搜索附近的失物点,进一步提高了查找的便利性【9】。在用户体验方面,国外的失物招领系统注重界面设计的简洁性和易用性,确保不同年龄段和技术水平的人都能轻松操作【11】。
1.3 主要研究内容
该高校失物招领系统的开发和设计根据用户的实际情况出发,对系统的需求进行了详细的分析,然后进行系统的整体设计,最后通过测试使得系统设计的更加完整,可以实现系统中所有的功能,在开始编写论文之前亲自到图书馆借阅Springboot框架书籍,MYSQL数据库书籍等编程书籍,然后针对开发的高校失物招领系统【19】,去网上查找了很多别人做好的系统,参照他们的设计结果,来对自己的系统进行更加详细的系统的设计,将系统中所有的功能结果一一列举出来,然后进行需求分析,最后对所有的功能模块进行编码,最后完成系统的整体测试,实现系统的正常运行【20】。
这次编写的论文包含了6个部分的内容,具体内容如下:
第一部分绪论:文章主要从课题背景与意义,国内外研究现状综合阐述了开发此系统的必要性。
第二部分相关技术:系统开发用到的各种技术都大致做出了简介。
第三部分系统分析:对系统的可行性分析以及对所有功能需求进行详细的分析,来查看该系统是否具有开发的可能。
第四部分系统设计:功能模块设计和数据库设计这两部分内容都有专门的表格和图片表示。
第五部分系统实现:进行系统主要功能模块的界面展示。
第六部分系统测试:测试系统的每一个功能是否能够正常运行,是否可以满足人们的需求。
2 相关技术介绍
2.1 Java语言
在本研究中,Java语言是构建高校失物招领系统的核心技术之一。主要使用Java语言开发后端系统,采用SpringBoot框架来实现业务逻辑和数据交互。SpringBoot简化了配置和开发过程,提供了一套开箱即用的解决方案,能够专注于业务功能的实现。同时,Java的多线程和并发处理能力,使系统能够高效处理大量用户请求和并发交易,保证系统的稳定性和响应速度。此外,Java语言的跨平台特性和丰富的类库支持,使得系统具有良好的可移植性和可扩展性,能够适应不同的操作环境和业务需求【4】。总之,Java语言在本系统中的应用,为实现一个高效、安全、稳定的高校失物招领系统提供了坚实的技术基础【6】【7】。
2.2 SpringBoot框架
Spring是一个知名的开源框架,它于2003年诞生于Rod Johnson的《Expert One-on-One Java EE Development and Design》一书中。Spring的初衷是为了解决企业级应用开发的复杂性,它让简单的JavaBean也能够实现原本只有EJB才能做到的功能。Spring不仅适用于服务器端的开发,它还能够为任何Java应用程序带来简洁、可测试和低耦合的优势。尽管Spring的组件代码很轻量级,但是它的配置却很繁琐。最初,Spring是使用XML配置的,但是随着项目的增长,XML配置也变得越来越多【10】。
为了改进和优化Spring的缺点,SpringBoot框架应运而生,它基于约定优于配置的理念,让开发者无需编写大量的配置文件,只需遵循一些简单的规则即可。SpringBoot使开发者能够专注于业务逻辑的编码,而不用在配置和业务之间切换思维,这在很大程度上提高了开发效率,缩短了项目开发周期【18】。
2.3 B/S体系结构
B/S模式,即浏览器/服务器模式,是一种常见的网络应用架构模式。在B/S模式中,用户通过浏览器作为客户端与服务器进行交互。在浏览器/服务器(browser / Server Architecture)系统中,用户只需通过浏览器,就能够轻松地向分布在网络各处的众多服务器发送海量的请求。B/S系统大大地简化了客户端的工作,让用户体验更加便捷。
数据库是系统开发过程中不可或缺的一部分。在WEB应用方面,MySQL AB开发了一个具有很大优势的MySQL关系数据库管理系统。 MySQL可以将数据存储在不同的表中,这非常灵活,并且还可以提高系统在实际应用中的速度。数据库访问最常用于标准SQL语言,MySQL用于SQL语言,因此它具有高度兼容性。数据库的操作是必不可少的,包括对数据库表的增加、删除、修改、查询等功能。现如今,数据库可以分为关系型数据库和非关系型数据库,Mysql属于关系性数据库,Mysql数据库是一款小型的关系型数据库,它以其自身特点:体积小、速度快、成本低等,Mysql数据库是目前最受欢迎的开源数据库【1】。
在WEB应用技术中, Mysql数据库支持不同的操作系统平台,虽然在不同平台下的安装和配置都不相同,但是差别也不是很大,Mysql在Windows平台下两种安装方式,二进制版和免安装版。安装完Mysql数据库之后,需要启动服务进程,相应的客户端就可以连接数据库,客户端可通过命令行或者图形界面工具登录数据库【2】。
2.5 VUE框架简介
Vue框架,作为一款风靡前端的JavaScript框架,以其渐进式、组件化的设计理念,为开发者构建高效、灵活的Web界面提供了强大支持。Vue不仅轻量且易于上手,其核心库专注于视图层,使得开发者能够轻松地将Vue集成到现有项目中,实现前后端分离的现代Web应用开发。其响应式的数据绑定和组件系统,让开发者能够高效地管理界面状态和用户交互,同时Vue丰富的生态系统也提供了众多插件和工具,进一步提升了开发效率和应用的性能。在网盘管理系统中引入Vue作为前端框架,不仅可以优化用户界面的渲染和交互体验,还能通过前后端分离的架构提升系统的可维护性和可扩展性,是构建现代、高效网盘管理系统的理想选择【16】。
3 系统分析
系统分析是对系统开发的可行性进行研究,分析功能需求以确保系统满足用户期望。系统用例设计将明确定义系统与外部用户的交互场景,系统流程规划则细化系统内部功能流程,确保系统各模块协调工作。通过系统分析,可以建立清晰的系统框架,明确系统目标和功能,为系统开发和实施奠定基础。
3.1.1 技术可行性
采用SpringBoot与Vue.js构建高校失物招领系统具备较高的技术可行性。SpringBoot简化了Java应用的开发,提供了快速搭建、配置自动化的优点,能够高效处理业务逻辑和数据交互。Vue.js作为前端框架,易于上手且灵活性强,适合创建动态用户界面。两者结合可以实现前后端分离架构,确保系统的高性能和可维护性,同时利用RESTful API进行通信,支持跨平台访问,满足现代Web应用的需求。
3.1.2 经济可行性
从经济角度来看,基于SpringBoot开发高校失物招领系统成本效益显著。开源的技术栈降低了软件许可费用,减少了初期投入。使用流行的开发工具和技术社区资源丰富,有助于缩短开发周期并降低人力成本。此外,该系统无需复杂硬件支持,运维成本低。长期而言,高效的失物管理将减少物品丢失带来的经济损失,提高校园服务满意度,间接产生经济效益。
3.1.3 市场可行性
在市场方面,高校失物招领系统具有广阔的市场需求。随着高校学生人数增加及校园活动多样化,失物招领需求日益增长。现有的解决方案往往存在信息不对称或效率低下等问题,而新的系统通过优化信息发布、查询和匹配流程,可以大幅提升用户体验和服务质量。加之国家对教育信息化的支持政策,此类系统有望获得学校管理层的认可和支持,进而推动其广泛应用,形成稳定的用户群体和市场空间。
综合以上分析,高校失物招领系统的开发不仅在技术、经济、市场各个方面都具备充分的可行性,而且有望为用户带来便捷服务,并促进游戏赛事管理的数字化转型与发展。
高校失物招领系统旨在为师生提供便捷的物品遗失登记和寻物启事发布服务,帮助失主高效找回丢失物品,同时为管理员提供全面的信息管理和审核工具。具体功能分析如下:
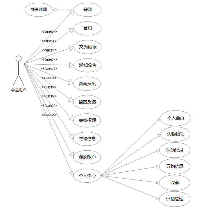
- 学生用户功能模块:
注册登录:学生可以通过注册功能创建个人账户,输入必要的信息如用户名、密码、邮箱等。登录功能允许学生用户使用已注册的账户信息进入系统,进行后续操作。
首页:首页是学生用户进入平台后看到的第一个界面,提供快速入口和导航到其他功能模块,如交流论坛、新闻资讯等。同时,首页可能会展示最新或热门的帖子、新闻和失物招领信息,方便用户浏览。
交流论坛:交流论坛是用户进行互动交流的平台,学生用户可以发帖、回复、参与讨论。论坛可能设有不同板块,如学习交流、生活分享、兴趣小组等,用户可以根据兴趣选择相应的板块参与讨论。
通知公告:通知公告模块用于发布重要信息和通知,如学校通知、活动信息、系统更新等。学生用户可以查看最新的公告,确保不错过任何重要信息。
新闻资讯:新闻资讯模块提供最新的新闻和信息更新,包括校园新闻、行业动态、政策法规等。学生用户可以浏览新闻列表,点击阅读详细内容。
留言反馈:留言反馈模块允许学生用户对平台或服务提出意见和建议,或报告问题。学生用户可以填写留言表单,提交反馈信息,平台工作人员会查看并处理用户的反馈。
失物招领:失物招领模块允许学生用户查看失物招领信息。用户可以输入物品名称或选择物品分类进行搜索,查看详细的失物信息,包括招领标题、物品名称、拾取地点、封面图片、拾取时间、咨询电话等。学生用户还可以对失物信息进行点赞、收藏、评论和认领。
寻物信息:寻物信息模块允许学生用户查看寻找丢失物品的信息。学生用户可以输入物品名称或选择物品分类进行搜索,查看详细的寻物信息,包括寻物标题、物品名称、遗失地点、封面图片、遗失时间、联系电话等。用户还可以对寻物信息进行点赞、收藏和评论。
我的账户:我的账户模块允许用户修改个人资料和登录密码。用户可以更新个人信息,如联系方式、密码等,确保账户信息的准确性和安全性。
个人中心:个人中心是用户管理个人信息和活动记录的界面。用户可以查看个人首页、管理失物招领信息(发布和管理自己的失物招领信息)、查看认领记录、管理寻物信息(发布和管理自己的寻物信息)、管理收藏和评论。个人中心为用户提供了一个集中的地方来控制自己的活动和信息。
- 管理员功能模块:
登录:管理员通过输入账号和密码登录系统,登录后可进入后台管理界面,进行各项管理操作。
后台首页:管理员登录后看到的首页显示失物招领和寻物信息的统计图表,方便管理员快速了解当前平台的活跃度和用户需求。
系统用户:管理员可以管理系统内的用户账户,包括学生用户和其他管理员账户,进行添加、删除、权限分配等操作。
物品分类管理:管理员可以对失物招领和寻物信息的分类进行管理,包括添加、编辑、删除分类,以方便用户更准确地查找信息。
失物招领管理:管理员可以对失物招领信息进行管理,通过物品名称或分类进行查询,对信息进行删除、查看用户评论等操作。
认领记录管理:管理员可以管理失物招领的认领记录,通过学生姓名、审核状态进行查询、删除操作,并可对学生提交的认领信息进行审核,确保认领流程的正确性和安全性。
寻物信息管理:管理员可以对寻物信息进行管理,通过物品名称或分类进行查询、删除、查看用户评论等操作,帮助用户快速找到丢失物品。
系统图管理:管理员可以添加、编辑、删除轮播图内容,用于在平台首页展示重要通知或活动信息,吸引用户关注。
留言管理:管理员可以查看用户留言信息,并对留言进行回复,及时解决用户问题,提高用户满意度。
通知公告管理:管理员可以发布和管理平台的通知公告,确保用户能够及时获取最新信息和平台动态。
资源管理:管理员可以管理新闻资讯及其分类,发布和编辑新闻内容,方便用户获取最新资讯。
交流管理:管理员可以管理交流论坛和论坛分类,包括创建新论坛、编辑或删除论坛帖子,以及管理用户权限。这有助于构建一个活跃的交流社区,促进用户间的交流和讨论。
非功能性分析旨在评估系统的非功能需求和性能要求。通过对性能、可靠性、安全性、可用性和扩展性等方面进行评估,确保平台能够满足用户和系统运行的要求。具体如下:
表2-1高校失物招领系统非功能需求表
| 需求类型 | 描述 |
| 性能 | 系统应具有高性能,能够快速响应用户请求,保持稳定的性能水平,支持高并发访问和大规模数据处理。 |
| 可靠性 | 系统应具有高可靠性,确保系统稳定运行,防止系统故障和数据丢失,提供数据备份和恢复机制。 |
| 安全性 | 系统应具有高安全性,保护用户隐私信息和数据安全,采用加密传输技术、访问控制和身份验证机制。 |
| 可用性 | 系统应具有高可用性,保证系统全天候运行,最大限度减少系统故障和维护时间,提供灾备和故障转移功能。 |
| 易用性 | 系统应具有良好的易用性,用户界面设计友好,操作简单直观,提供清晰的指导和帮助文档。 |
| 可维护性 | 系统应具有良好的可维护性,易于维护和升级,提供模块化和结构化代码,方便开发人员进行维护和修改。 |
| 可扩展性 | 系统应具有良好的可扩展性,支持新增功能和模块的集成,具备良好的架构设计和扩展性能。 |
3.3 系统用例分析
系统用例分析是对系统中各个功能模块的用户需求和行为进行分析,以识别和描述不同的用户用例。通过系统用例分析,可以深入了解用户在平台上的操作流程和交互方式,为系统设计和开发提供指导,并确保平台能够满足用户的需求和期望。
(1)学生用户角色用例图如下图所示。

- 管理员角色用例图如下图所示。

图3-2 管理员角色用例图
本章重点在对系统进行了可行性、功能需求、系统用例以及系统流程分析,旨在明确平台的功能要求。这些分析为系统的开发和测试提供了指导和标准,确保系统设计和实施符合用户需求。通过详细的分析,可以有效规划平台功能的实现方式,提供清晰的指引。同时,这些分析也有助于确保代码实现的质量和系统的稳定性,为系统的顺利上线和运行奠定基础。
4 系统总体设计
系统总体设计包括系统架构、数据库设计、用户界面设计等方面。通过三层架构模式,确保系统的可靠性和可扩展性。设计规范化的数据库结构,以存储和管理用户数据等信息。同时,注重用户界面的友好性和易用性,提供便捷的功能操作和良好的用户体验。总体设计的目标是实现一个稳定、安全、高效的系统,满足用户的需求。
4.1 系统架构设计
在系统架构设计中,我将确定系统的整体结构和组件之间的关系。这包括选择适当的架构风格,划分系统的层次结构,并定义各个模块的职责和交互方式。架构图如下图所示。

图4-1系统架构设计图
表示层(Presentation Layer):负责与用户进行交互,将系统的功能和数据以易于理解和操作的方式展示给用户。通常包括用户界面、页面设计和用户输入验证等。
业务逻辑层(Business Logic Layer):处理系统的核心业务逻辑,包括对用户请求的处理、业务规则的执行以及数据的处理和转换。它独立于表现层和数据层,实现了业务逻辑的封装和复用。
数据层(Data Layer):负责数据的存储、访问和管理,包括数据库和持久化机制。数据层提供了对数据的增删改查操作,并与业务逻辑层进行交互,使系统能够有效地存储和检索数据。
这三个层次相互独立,通过明确的接口和协议进行通信,实现了系统的模块化和可扩展性。
4.2 系统功能模块设计
通过整体功能模块设计,我将根据需求分析的结果,将系统的功能划分为不同的模块。每个模块负责实现特定的功能,并与其他模块进行协作。我们将详细定义每个模块的输入、输出、处理逻辑和相互依赖关系。具体的功能模块图如图4-2所示。

图4-2 系统功能模块图
数据库设计是系统开发中至关重要的一环,它涉及到数据的组织、存储和管理。在数据库设计中,我将根据系统的需求设计数据库的概念结构和逻辑结构,包括定义实体、属性、关系和约束等。
顶层数据流是指系统与外部实体之间的数据流动,描述了系统的整体数据流。
系统的顶层数据流图如下图所示。

图4-3系统数据流图(顶层)
底层数据流程图是对顶层数据流程图的细化,系统的底层数据流图如下图所示。

图4-4系统数据流图(底层)
4.3.2 数据库概念结构设计
数据库概念结构设计主要涉及数据库的实体和实体之间的关系。通过实体-关系模型或者其他适当的模型,我将定义系统中涉及的各个实体以及它们之间的联系。下面我将罗列用户实体属性图和系统E-R图。
- 学生用户实体属性如下图所示。

图4-5 学生用户实体属性图
- 失物招领管理实体属性如下图所示。

图4-6 失物招领实体属性图
- 寻物信息管理实体属性如下图所示。

图4-7 寻物信息实体属性图
- 认领记录实体属性如下图所示。

图4-8 认领记录实体属性图
下面是整个高校失物招领系统中主要的数据库表总E-R实体关系图。

图4-9 系统总E-R关系图
数据库逻辑结构设计则是在概念结构的基础上,进行具体的数据库表设计。我们将定义每个表的结构、字段和约束,并建立表与表之间的关系。
| 编号 | 名称 | 数据类型 | 长度 | 小数位 | 允许空值 | 主键 | 默认值 | 说明 |
| 1 | claim_record_id | int | 10 | 0 | N | Y | 认领记录ID | |
| 2 | recruitment_title | varchar | 64 | 0 | Y | N | 招领标题 | |
| 3 | item_name | varchar | 64 | 0 | Y | N | 物品名称 | |
| 4 | item_classification | varchar | 64 | 0 | Y | N | 物品分类 | |
| 5 | pick_up_location | varchar | 64 | 0 | Y | N | 拾取地点 | |
| 6 | pick_up_time | datetime | 19 | 0 | Y | N | 拾取时间 | |
| 7 | publish_user | int | 10 | 0 | Y | N | 0 | 发布用户 |
| 8 | consultation_hotline | varchar | 64 | 0 | Y | N | 咨询电话 | |
| 9 | claim_user | int | 10 | 0 | Y | N | 0 | 认领用户 |
| 10 | student_name | varchar | 64 | 0 | Y | N | 学生姓名 | |
| 11 | student_phone_number | varchar | 64 | 0 | Y | N | 学生电话 | |
| 12 | claim_remarks | text | 65535 | 0 | Y | N | 认领备注 | |
| 13 | examine_state | varchar | 16 | 0 | N | N | 未审核 | 审核状态 |
| 14 | examine_reply | varchar | 16 | 0 | Y | N | 审核回复 | |
| 15 | create_time | datetime | 19 | 0 | N | N | CURRENT_TIMESTAMP | 创建时间 |
| 16 | update_time | timestamp | 19 | 0 | N | N | CURRENT_TIMESTAMP | 更新时间 |
| 17 | source_table | varchar | 255 | 0 | Y | N | 来源表 | |
| 18 | source_id | int | 10 | 0 | Y | N | 来源ID | |
| 19 | source_user_id | int | 10 | 0 | Y | N | 来源用户 |
| 编号 | 名称 | 数据类型 | 长度 | 小数位 | 允许空值 | 主键 | 默认值 | 说明 |
| 1 | forum_id | mediumint | 8 | 0 | N | Y | 论坛id | |
| 2 | display | smallint | 5 | 0 | N | N | 100 | 排序 |
| 3 | user_id | mediumint | 8 | 0 | N | N | 0 | 用户ID |
| 4 | nickname | varchar | 16 | 0 | Y | N | 昵称:[0,16] | |
| 5 | praise_len | int | 10 | 0 | Y | N | 0 | 点赞数 |
| 6 | hits | int | 10 | 0 | N | N | 0 | 访问数 |
| 7 | title | varchar | 125 | 0 | N | N | 标题 | |
| 8 | keywords | varchar | 125 | 0 | Y | N | 关键词 | |
| 9 | description | varchar | 255 | 0 | Y | N | 描述 | |
| 10 | url | varchar | 255 | 0 | Y | N | 来源地址 | |
| 11 | tag | varchar | 255 | 0 | Y | N | 标签 | |
| 12 | img | text | 65535 | 0 | Y | N | 封面图 | |
| 13 | content | longtext | 2147483647 | 0 | Y | N | 正文 | |
| 14 | create_time | timestamp | 19 | 0 | N | N | CURRENT_TIMESTAMP | 创建时间: |
| 15 | update_time | timestamp | 19 | 0 | N | N | CURRENT_TIMESTAMP | 更新时间: |
| 16 | avatar | varchar | 255 | 0 | Y | N | 发帖人头像: | |
| 17 | type | varchar | 64 | 0 | N | N | 0 | 论坛分类:[0,1000]用来搜索指定类型的论坛帖 |
| 18 | istop | int | 10 | 0 | N | N | 0 | 是否置顶 |
| 编号 | 名称 | 数据类型 | 长度 | 小数位 | 允许空值 | 主键 | 默认值 | 说明 |
| 1 | type_id | smallint | 5 | 0 | N | Y | 分类ID:[0,10000] | |
| 2 | name | varchar | 16 | 0 | N | N | 分类名称:[2,16] | |
| 3 | description | varchar | 255 | 0 | Y | N | 描述:[0,255]描述该分类的作用 | |
| 4 | url | varchar | 255 | 0 | Y | N | 外链地址:[0,255]如果该分类是跳转到其他网站的情况下,就在该URL上设置 | |
| 5 | father_id | smallint | 5 | 0 | N | N | 0 | 上级分类ID:[0,32767] |
| 6 | icon | varchar | 255 | 0 | Y | N | 分类图标: | |
| 7 | create_time | timestamp | 19 | 0 | N | N | CURRENT_TIMESTAMP | 创建时间: |
| 8 | update_time | timestamp | 19 | 0 | N | N | CURRENT_TIMESTAMP | 更新时间: |
| 编号 | 名称 | 数据类型 | 长度 | 小数位 | 允许空值 | 主键 | 默认值 | 说明 |
| 1 | hits_id | int | 10 | 0 | N | Y | 点赞ID: | |
| 2 | user_id | int | 10 | 0 | N | N | 0 | 点赞人: |
| 3 | create_time | timestamp | 19 | 0 | N | N | CURRENT_TIMESTAMP | 创建时间: |
| 4 | update_time | timestamp | 19 | 0 | N | N | CURRENT_TIMESTAMP | 更新时间: |
| 5 | source_table | varchar | 255 | 0 | Y | N | 来源表: | |
| 6 | source_field | varchar | 255 | 0 | Y | N | 来源字段: | |
| 7 | source_id | int | 10 | 0 | N | N | 0 | 来源ID: |
| 编号 | 名称 | 数据类型 | 长度 | 小数位 | 允许空值 | 主键 | 默认值 | 说明 |
| 1 | item_classification_id | int | 10 | 0 | N | Y | 物品分类ID | |
| 2 | item_classification | varchar | 64 | 0 | Y | N | 物品分类 | |
| 3 | create_time | datetime | 19 | 0 | N | N | CURRENT_TIMESTAMP | 创建时间 |
| 4 | update_time | timestamp | 19 | 0 | N | N | CURRENT_TIMESTAMP | 更新时间 |
| 编号 | 名称 | 数据类型 | 长度 | 小数位 | 允许空值 | 主键 | 默认值 | 说明 |
| 1 | lost_and_found_id | int | 10 | 0 | N | Y | 失物招领ID | |
| 2 | recruitment_title | varchar | 64 | 0 | Y | N | 招领标题 | |
| 3 | item_name | varchar | 64 | 0 | Y | N | 物品名称 | |
| 4 | item_classification | varchar | 64 | 0 | Y | N | 物品分类 | |
| 5 | pick_up_location | varchar | 64 | 0 | Y | N | 拾取地点 | |
| 6 | pick_up_time | datetime | 19 | 0 | Y | N | 拾取时间 | |
| 7 | publish_user | int | 10 | 0 | Y | N | 0 | 发布用户 |
| 8 | consultation_hotline | varchar | 16 | 0 | Y | N | 咨询电话 | |
| 9 | cover_photo | varchar | 255 | 0 | Y | N | 封面图片 | |
| 10 | content_details | longtext | 2147483647 | 0 | Y | N | 内容详情 | |
| 11 | hits | int | 10 | 0 | N | N | 0 | 点击数 |
| 12 | praise_len | int | 10 | 0 | N | N | 0 | 点赞数 |
| 13 | recommend | int | 10 | 0 | N | N | 0 | 智能推荐 |
| 14 | claim_record_limit_times | int | 10 | 0 | N | N | 0 | 认领限制次数 |
| 15 | create_time | datetime | 19 | 0 | N | N | CURRENT_TIMESTAMP | 创建时间 |
| 16 | update_time | timestamp | 19 | 0 | N | N | CURRENT_TIMESTAMP | 更新时间 |
| 编号 | 名称 | 数据类型 | 长度 | 小数位 | 允许空值 | 主键 | 默认值 | 说明 |
| 1 | message_id | int | 10 | 0 | N | Y | 留言板ID: | |
| 2 | user_id | int | 10 | 0 | N | N | 0 | 用户ID: |
| 3 | title | varchar | 64 | 0 | Y | N | 标题: | |
| 4 | content | longtext | 2147483647 | 0 | N | N | 内容: | |
| 5 | nickname | varchar | 32 | 0 | N | N | 昵称: | |
| 6 | avatar | varchar | 255 | 0 | Y | N | 头像: | |
| 7 | | varchar | 125 | 0 | Y | N | 留言者邮箱 | |
| 8 | phone | varchar | 11 | 0 | Y | N | 留言者手机号码 | |
| 9 | create_time | timestamp | 19 | 0 | N | N | CURRENT_TIMESTAMP | 创建时间: |
| 10 | update_time | timestamp | 19 | 0 | N | N | CURRENT_TIMESTAMP | 更新时间: |
| 11 | reply | longtext | 2147483647 | 0 | Y | N | 回复 | |
| 12 | reply_state | tinyint | 4 | 0 | Y | N | 0 | 回复状态 |
| 编号 | 名称 | 数据类型 | 长度 | 小数位 | 允许空值 | 主键 | 默认值 | 说明 |
| 1 | notice_id | mediumint | 8 | 0 | N | Y | 公告id: | |
| 2 | title | varchar | 125 | 0 | N | N | 标题: | |
| 3 | content | longtext | 2147483647 | 0 | Y | N | 正文: | |
| 4 | create_time | timestamp | 19 | 0 | N | N | CURRENT_TIMESTAMP | 创建时间: |
| 5 | update_time | timestamp | 19 | 0 | N | N | CURRENT_TIMESTAMP | 更新时间: |
| 编号 | 名称 | 数据类型 | 长度 | 小数位 | 允许空值 | 主键 | 默认值 | 说明 |
| 1 | praise_id | int | 10 | 0 | N | Y | 点赞ID: | |
| 2 | user_id | int | 10 | 0 | N | N | 0 | 点赞人: |
| 3 | create_time | timestamp | 19 | 0 | N | N | CURRENT_TIMESTAMP | 创建时间: |
| 4 | update_time | timestamp | 19 | 0 | N | N | CURRENT_TIMESTAMP | 更新时间: |
| 5 | source_table | varchar | 255 | 0 | Y | N | 来源表: | |
| 6 | source_field | varchar | 255 | 0 | Y | N | 来源字段: | |
| 7 | source_id | int | 10 | 0 | N | N | 0 | 来源ID: |
| 8 | status | bit | 1 | 0 | N | N | 1 | 点赞状态:1为点赞,0已取消 |
| 编号 | 名称 | 数据类型 | 长度 | 小数位 | 允许空值 | 主键 | 默认值 | 说明 |
| 1 | schedule_id | smallint | 5 | 0 | N | Y | 日程ID:[0,32767] | |
| 2 | content | varchar | 255 | 0 | Y | N | 日程内容 | |
| 3 | scheduled_time | datetime | 19 | 0 | Y | N | 计划时间 | |
| 4 | user_id | int | 10 | 0 | N | N | 用户id | |
| 5 | create_time | datetime | 19 | 0 | Y | N | 创建时间 | |
| 6 | update_time | datetime | 19 | 0 | Y | N | 更新时间 |
| 编号 | 名称 | 数据类型 | 长度 | 小数位 | 允许空值 | 主键 | 默认值 | 说明 |
| 1 | score_id | int | 10 | 0 | N | Y | 评分ID: | |
| 2 | user_id | int | 10 | 0 | N | N | 0 | 评分人: |
| 3 | nickname | varchar | 64 | 0 | Y | N | 昵称: | |
| 4 | score_num | double | 5 | 2 | N | N | 0.00 | 评分: |
| 5 | create_time | timestamp | 19 | 0 | N | N | CURRENT_TIMESTAMP | 创建时间: |
| 6 | update_time | timestamp | 19 | 0 | N | N | CURRENT_TIMESTAMP | 更新时间: |
| 7 | source_table | varchar | 255 | 0 | Y | N | 来源表: | |
| 8 | source_field | varchar | 255 | 0 | Y | N | 来源字段: | |
| 9 | source_id | int | 10 | 0 | N | N | 0 | 来源ID: |
表search_for_item_information (寻物信息)
| 编号 | 名称 | 数据类型 | 长度 | 小数位 | 允许空值 | 主键 | 默认值 | 说明 |
| 1 | search_for_item_information_id | int | 10 | 0 | N | Y | 寻物信息ID | |
| 2 | title_of_searching_for_items | varchar | 64 | 0 | Y | N | 寻物标题 | |
| 3 | item_name | varchar | 64 | 0 | Y | N | 物品名称 | |
| 4 | item_classification | varchar | 64 | 0 | Y | N | 物品分类 | |
| 5 | lost_location | varchar | 64 | 0 | Y | N | 遗失地点 | |
| 6 | lost_time | datetime | 19 | 0 | Y | N | 遗失时间 | |
| 7 | publish_user | int | 10 | 0 | Y | N | 0 | 发布用户 |
| 8 | contact_number | varchar | 64 | 0 | Y | N | 联系电话 | |
| 9 | cover_photo | varchar | 255 | 0 | Y | N | 封面图片 | |
| 10 | content_details | longtext | 2147483647 | 0 | Y | N | 内容详情 | |
| 11 | hits | int | 10 | 0 | N | N | 0 | 点击数 |
| 12 | praise_len | int | 10 | 0 | N | N | 0 | 点赞数 |
| 13 | recommend | int | 10 | 0 | N | N | 0 | 智能推荐 |
| 14 | create_time | datetime | 19 | 0 | N | N | CURRENT_TIMESTAMP | 创建时间 |
| 15 | update_time | timestamp | 19 | 0 | N | N | CURRENT_TIMESTAMP | 更新时间 |
| 编号 | 名称 | 数据类型 | 长度 | 小数位 | 允许空值 | 主键 | 默认值 | 说明 |
| 1 | slides_id | int | 10 | 0 | N | Y | 轮播图ID: | |
| 2 | title | varchar | 64 | 0 | Y | N | 标题: | |
| 3 | content | varchar | 255 | 0 | Y | N | 内容: | |
| 4 | url | varchar | 255 | 0 | Y | N | 链接: | |
| 5 | img | varchar | 255 | 0 | Y | N | 轮播图: | |
| 6 | hits | int | 10 | 0 | N | N | 0 | 点击量: |
| 7 | create_time | timestamp | 19 | 0 | N | N | CURRENT_TIMESTAMP | 创建时间: |
| 8 | update_time | timestamp | 19 | 0 | N | N | CURRENT_TIMESTAMP | 更新时间: |
| 编号 | 名称 | 数据类型 | 长度 | 小数位 | 允许空值 | 主键 | 默认值 | 说明 |
| 1 | student_users_id | int | 10 | 0 | N | Y | 学生用户ID | |
| 2 | student_name | varchar | 64 | 0 | Y | N | 学生姓名 | |
| 3 | student_gender | varchar | 64 | 0 | Y | N | 学生性别 | |
| 4 | student_phone_number | varchar | 16 | 0 | Y | N | 学生电话 | |
| 5 | student_id | varchar | 64 | 0 | N | N | 学生学号 | |
| 6 | examine_state | varchar | 16 | 0 | N | N | 已通过 | 审核状态 |
| 7 | user_id | int | 10 | 0 | N | N | 0 | 用户ID |
| 8 | create_time | datetime | 19 | 0 | N | N | CURRENT_TIMESTAMP | 创建时间 |
| 9 | update_time | timestamp | 19 | 0 | N | N | CURRENT_TIMESTAMP | 更新时间 |
表upload (文件上传)
| 编号 | 名称 | 数据类型 | 长度 | 小数位 | 允许空值 | 主键 | 默认值 | 说明 |
| 1 | upload_id | int | 10 | 0 | N | Y | 上传ID | |
| 2 | name | varchar | 64 | 0 | Y | N | 文件名 | |
| 3 | path | varchar | 255 | 0 | Y | N | 访问路径 | |
| 4 | file | varchar | 255 | 0 | Y | N | 文件路径 | |
| 5 | display | varchar | 255 | 0 | Y | N | 显示顺序 | |
| 6 | father_id | int | 10 | 0 | Y | N | 0 | 父级ID |
| 7 | dir | varchar | 255 | 0 | Y | N | 文件夹 | |
| 8 | type | varchar | 32 | 0 | Y | N | 文件类型 |
表user (用户账户:用于保存用户登录信息)
| 编号 | 名称 | 数据类型 | 长度 | 小数位 | 允许空值 | 主键 | 默认值 | 说明 |
| 1 | user_id | int | 10 | 0 | N | Y | 用户ID:[0,8388607]用户获取其他与用户相关的数据 | |
| 2 | state | smallint | 5 | 0 | N | N | 1 | 账户状态:[0,10](1可用|2异常|3已冻结|4已注销) |
| 3 | user_group | varchar | 32 | 0 | Y | N | 所在用户组:[0,32767]决定用户身份和权限 | |
| 4 | login_time | timestamp | 19 | 0 | N | N | CURRENT_TIMESTAMP | 上次登录时间: |
| 5 | phone | varchar | 11 | 0 | Y | N | 手机号码:[0,11]用户的手机号码,用于找回密码时或登录时 | |
| 6 | phone_state | smallint | 5 | 0 | N | N | 0 | 手机认证:[0,1](0未认证|1审核中|2已认证) |
| 7 | username | varchar | 16 | 0 | N | N | 用户名:[0,16]用户登录时所用的账户名称 | |
| 8 | nickname | varchar | 16 | 0 | Y | N | 昵称:[0,16] | |
| 9 | password | varchar | 64 | 0 | N | N | 密码:[0,32]用户登录所需的密码,由6-16位数字或英文组成 | |
| 10 | | varchar | 64 | 0 | Y | N | 邮箱:[0,64]用户的邮箱,用于找回密码时或登录时 | |
| 11 | email_state | smallint | 5 | 0 | N | N | 0 | 邮箱认证:[0,1](0未认证|1审核中|2已认证) |
| 12 | avatar | varchar | 255 | 0 | Y | N | 头像地址:[0,255] | |
| 13 | open_id | varchar | 255 | 0 | Y | N | 针对获取用户信息字段 | |
| 14 | create_time | timestamp | 19 | 0 | N | N | CURRENT_TIMESTAMP | 创建时间: |
表user_group (用户组:用于用户前端身份和鉴权)
| 编号 | 名称 | 数据类型 | 长度 | 小数位 | 允许空值 | 主键 | 默认值 | 说明 |
| 1 | group_id | mediumint | 8 | 0 | N | Y | 用户组ID:[0,8388607] | |
| 2 | display | smallint | 5 | 0 | N | N | 100 | 显示顺序:[0,1000] |
| 3 | name | varchar | 16 | 0 | N | N | 名称:[0,16] | |
| 4 | description | varchar | 255 | 0 | Y | N | 描述:[0,255]描述该用户组的特点或权限范围 | |
| 5 | source_table | varchar | 255 | 0 | Y | N | 来源表: | |
| 6 | source_field | varchar | 255 | 0 | Y | N | 来源字段: | |
| 7 | source_id | int | 10 | 0 | N | N | 0 | 来源ID: |
| 8 | register | smallint | 5 | 0 | Y | N | 0 | 注册位置: |
| 9 | create_time | timestamp | 19 | 0 | N | N | CURRENT_TIMESTAMP | 创建时间: |
| 10 | update_time | timestamp | 19 | 0 | N | N | CURRENT_TIMESTAMP | 更新时间: |
数据库设计是系统开发中的关键步骤,通过识别实体、建立关系、设计表结构、选择主键和索引等方式,确保数据存储和管理的有效性和一致性。同时,考虑安全性和性能优化,采用合适的规范化和反规范化技术,以提高系统的响应速度和用户体验。综合以上因素,数据库设计为系统的稳定运行和高效管理提供了基础支持。
5 系统详细设计与实现
系统关键模块设计与实现是系统开发中的核心任务。通过分析需求,设计和实现关键模块,确保系统功能的完整性和稳定性。在设计过程中,需要考虑模块之间的交互和数据流动,合理选择技术和框架,并进行测试和优化,以确保关键模块的高效运行和用户满意度。
5.1 学生用户功能模块
5.1.1 前台首页
前台首页是学生用户进入平台后看到的第一个界面,提供快速入口和导航到其他功能模块,如交流论坛、新闻资讯等。同时,首页可能会展示最新或热门的帖子、新闻和失物招领信息,方便用户浏览。界面展示如下图所示。

图5-1 前台首页界面图
允许新用户创建个人账户,通过填写基本信息如用户名、密码、学生学号等完成注册。系统会对用户输入的信息进行验证,注册成功后,用户可以登录系统。界面展示如下图所示。

图5-2 用户注册界面图
用户登录功能允许已注册用户访问系统。用户通过输入用户名和密码进行身份验证,系统对凭据进行比对,成功后进入个人前台首页。登录过程包括输入凭据、验证身份、设置会话状态,并提供忘记密码功能,以确保用户账户的安全性和便捷性。其界面如下图所示。

图5-3用户登录界面图
5.1.4 失物招领
失物招领模块允许学生用户查看失物招领信息。学生用户可以输入物品名称或选择物品分类进行搜索,查看详细的失物信息,包括招领标题、物品名称、拾取地点、封面图片、拾取时间、咨询电话等。学生用户还可以对失物信息进行点赞、收藏、评论和认领。界面如下图所示。

图5-4 失物招领列表界面图

图5-5 认领申请界面图
5.1.5 交流论坛
交流论坛是用户进行互动交流的平台,学生用户可以发帖、回复、参与讨论。论坛可能设有不同板块,如学习交流、生活分享、兴趣小组等,用户可以根据兴趣选择相应的板块参与讨论。界面如下图所示。

图5-6 交流论坛查看界面图
留言反馈模块允许学生用户对平台或服务提出意见和建议,或报告问题。学生用户可以填写留言表单,提交反馈信息,由管理员查看并回复用户的反馈。界面如下图所示。

图5-7 留言反馈界面图
5.1.7 寻物信息
寻物信息模块允许学生用户查看寻找丢失物品的信息。学生用户可以输入物品名称或选择物品分类进行搜索,查看详细的寻物信息,包括寻物标题、物品名称、遗失地点、封面图片、遗失时间、联系电话等。用户还可以对寻物信息进行点赞、收藏和评论。界面如下图所示。

图5-8 寻物信息详情界面图
个人中心是用户管理个人信息和活动记录的界面。用户可以查看个人首页、管理失物招领信息(发布和管理自己的失物招领信息)、查看认领记录、管理寻物信息(发布和管理自己的寻物信息)、管理收藏和评论。个人中心为用户提供了一个集中的地方来控制自己的活动和信息。 界面如下图所示。

图5-9个人中心界面图

图5-10 发布失物信息界面图

图5-11 发布寻物信息界面图
5.2.1 系统用户管理
管理员可以全面掌控注册用户的账户信息,可以进行创建、编辑、删除等操作。这一功能确保了系统的安全性,有效防止了信息泄露,为系统的稳定运行提供了坚实的保障。界面如下图所示。

图5-12 管理员系统用户界面图
5.3.2 失物招领管理
管理员可以对学生发布的失物招领信息进行管理,通过物品名称或分类进行查询,对信息进行删除、查看用户评论等操作。界面如下图所示。

图5-13 失物招领列表界面图
5.3.3 认领记录管理
管理员可以管理失物招领的认领记录,通过学生姓名、审核状态进行查询、删除操作,并可对学生提交的认领申请进行审核,确保认领流程的正确性和安全性。界面如下图所示。

图5-14认领记录管理界面图
5.3.4 寻物信息管理
管理员可以对寻物信息进行管理,通过物品名称或分类进行查询、删除、查看用户评论等操作,帮助用户快速找到丢失物品。界面如下图所示。

图5-15 寻物信息管理界面图
留言管理允许管理员查看用户提交留言信息列表,可以进行回复。界面如下图所示。

图5-16 留言回复界面图
5.3.4 系统管理
轮播图修改功能赋予管理员灵活调整平台首页视觉展示的能力。通过后台操作,管理员可以轻松上传、替换或删除轮播图,设置图片链接,引导用户关注热门赛事信息。界面如下图所示。

图5-17系统管理界面图
6 系统测试
6.1 系统测试目的
高校失物招领系统测试的主要目的是确保系统功能正常、性能稳定、安全可靠。测试旨在验证系统各项功能是否按照需求规格书要求正常工作,检查系统的易用性和用户体验,确保用户能够顺利完成各项操作。此外,系统测试还旨在评估系统的性能指标,包括响应时间、并发能力等,以保证系统在高负载情况下仍能正常运行。另外,安全测试也是重要的一部分,确保系统能够有效防范各类安全威胁和攻击。通过全面的系统测试,可以保障高校失物招领系统的稳定性、可靠性和安全性。
系统测试旨在检验系统功能是否正常工作。通过功能测试用例的执行,可以有效评估系统功能的正确性、完整性和稳定性,帮助发现和解决潜在的功能缺陷,确保系统能够按照预期功能正常运行。功能测试用例包括用户注册、用户登录、失物招领、寻物信息等。
注册测试用例表如下所示。
表6-1注册测试用例
| 测试性能 | 新用户注册 | ||
| 用例目的 | 测试系统新用户个人信息注册功能的功能和安全性 | ||
| 前提条件 | 进入注册页面填写个人信息 | ||
| 输入条件 | 预期输出 | 实际情况 | |
| 各项基本信息输入不完整 | 不允许注册,无法点击注册按钮 | 一致 | |
| 填写已存在的用户名 | 系统显示出提示信息,要求重新填写 | 一致 | |
| 两次密码输入不一致 | 系统显示出提示信息,要求重新填写 | 一致 | |
| 填写的各项信息没有符合提示的长度和字符要求 | 系统显示出提示信息,要求重新填写 | 一致 | |
| 胡乱填写电话号码 | 收不到验证码 | 一致 | |
| 填写验证码与收到的不一致 | 系统显示提示信息告知用户验证码错误,不予注册 | 一致 | |
登录测试用例表如下所示。
表6-2登录测试用例
| 测试性能 | 用户或操作员登录系统 | ||
| 用例目的 | 测试用户或操作员登录系统时功能是否正常 | ||
| 前提条件 | 进入用户登录页面或操作员登录页面 | ||
| 输入条件 | 预期输出 | 实际情况 | |
| 各项信息不予填写,直接点击登陆按钮 | 不允许登录,提示填写账号相关信息 | 一致 | |
| 填写错误的登录名或密码后点击登录系统 | 提示用户名或密码错误,要求重新填写进行登录 | 一致 | |
| 填写与验证码信息不一致的信息 | 系统显示出提示信息,表明验证码错误,要求重新填写 | 一致 | |
失物招领试用例表如下所示。
表6-3失物招领测试用例
| 测试性能 | 用户进行失物招领的操作 | ||
| 用例目的 | 测试用户进行添加失物招领操作时,该功能是否正常 | ||
| 前提条件 | 用户进入失物招领详情页,该失物招领够被发布 | ||
| 输入条件 | 预期输出 | 实际情况 | |
| 对着失物招领点击“添加”按钮 | 界面跳转至添加界面 | 一致 | |
| 在添加界面,输入必填项,点击“提交”按钮 | 提示“添加成功”,并返回上一级界面 | 一致 | |
| 在添加界面,填写失物招领信息的时候未输入完整,点击“提交”按钮 | 提示“添加失败” | 一致 | |
寻物信息测试用例表如下所示。
表6-4寻物信息测试用例
| 测试性能 | 用户进行失物招领的操作 | ||
| 用例目的 | 测试用户进行添加寻物信息操作时,该功能是否正常 | ||
| 前提条件 | 登录系统进入相关管理页面 | ||
| 输入条件 | 预期输出 | 实际情况 | |
| 进入寻物信息界面,点击“添加”按钮,填写所有必填项,点击提交 | 提示“添加成功”,并返回查询界面 | 一致 | |
| 进入寻物信息界面,点击“添加”按钮,未填写一个或者多个必填项,点击提交 | 提示“添加失败”,请填写必填项 | 一致 | |
| 进入寻物信息界面,选择要修改的一条数据,点击该条数据后面的“修改”按钮 | 节目跳转至修改界面 | 一致 | |
| 在修改界面,修改可修改项后,点击“提交”按钮 | 提示“修改成功”,并返回查询界面 | 一致 | |
| 进入寻物信息界面,点击某条数据后面的删除按钮 | 提示“是否要删除该数据”,如果用户点击“确定”按钮,则成功删除该条数据,并提示“删除成功”,之后返回查询界面 | 一致 | |
6.3 测试结果
经过对此系统的测试,得出该系统足以满足用户日常需求,在功能项目和操作等方面也能满足操作员对于其他用户的管理。但是,还有很多功能有待添加,这个系统仅能满足大部分的需求,还需要对此系统的功能更进一步的完善,这样使用起来才能更加的完美。
高校失物招领系统的开发与实施显著提升了校园内物品遗失问题的解决效率和服务质量。通过采用SpringBoot和Vue.js技术框架,系统实现了高效的前后端分离架构,提供了用户友好的界面、安全的身份验证机制、详细的失物信息发布与管理功能,以及全面的管理员监控工具。这些特性不仅简化了师生发布和查找失物的过程,还增强了信息的安全性和可靠性。此外,系统内置的数据保护措施和社区互动平台进一步保障了用户的隐私,并促进了校园内的交流与合作。
该系统自投入使用以来,已经帮助众多师生找回丢失的个人物品,减少了因物品遗失带来的不便和经济损失。同时,它也为学校管理层提供了一套便捷的信息管理和审核工具,减轻了人工处理的工作负担,提高了工作效率。总体而言,高校失物招领系统在提升校园服务水平方面发挥了重要作用,得到了广大师生的认可和支持。
展望未来,高校失物招领系统仍有很大的发展空间和发展潜力。首先,可以考虑进一步优化系统的性能和稳定性,确保在高并发访问时依然能够流畅运行。其次,系统可以引入更多的分类检索选项,如按地点、时间或物品类型等进行筛选,提高信息查找的精确度。再者,探索与其他校园服务系统的集成,如学生信息系统(SIS)、校园地图等,实现一站式服务,为用户提供更加综合的服务体验。
长远来看,还可以加强数据分析能力,通过对历史数据的整理分析,了解哪些区域或时间段容易发生物品遗失事件,从而采取针对性的预防措施。另外,持续收集用户反馈,不断完善系统功能,确保其始终符合师生的需求,为构建智慧校园贡献力量。系统将继续致力于优化用户体验,提升服务质量,确保成为师生信赖的失物招领平台。
- 刘鼎立,许贵林,杨悦,等.基于MySQL协议的数据库运维代理系统设计[J].无线互联科技,2024,21(20):57-61.
- 陈芳.基于MySQL数据库的数据录入系统设计研究[J].科技资讯,2024,22(20):35-37.DOI:10.16661/j.cnki.1672-3791.2405-5042-7194.
- Salunke V S ,Ouda A .A Performance Benchmark for the PostgreSQL and MySQL Databases[J].Future Internet,2024,16(10):382-382.
- 贾琴.Java编程语言的应用策略分析[J].集成电路应用,2024,41(10):84-85.DOI:10.19339/j.issn.1674-2583.2024.10.034.
- 梁微,钱彤,范鑫.高校失物招领平台搭建及其效果——以西南财经大学为例[J].高校后勤研究,2024,(S1):123-125.
- 柯灵.Java编程语言在计算机软件开发中的应用与问题处理探析[J].电脑知识与技术,2024,20(27):45-47.DOI:10.14004/j.cnki.ckt.2024.1389.
- 张帅.计算机软件Java编程特点与技术探究[J].科技资讯,2024,22(17):23-25.DOI:10.16661/j.cnki.1672-3791.2404-5042-5333.
- 欧阳习彪,叶力洪.校园服务系统的设计与实现[J].现代计算机,2023,29(19):72-77.
- Liang C .School Vehicle Management System Based on JAVA Language[J].Academic Journal of Computing & Information Science,2023,6(9):
- 王志亮,纪松波.基于SpringBoot的Web前端与数据库的接口设计[J].工业控制计算机,2023,36(03):51-53.
- Mario V ,Sanja K .DEVELOPMENT OF A LIBRARY APPLICATION USING VUE.JS AND FIREBASE TECHNOLOGIES[J].Polytechnic and design,2023,11(1):66-73.
- 朱志慧,蔡洁.基于SpringBoot+Vue+Uni-app框架的校园失物招领系统[J].电子技术与软件工程,2022,(17):62-65.
- 谢哲宇.基于弹性搜索的失物招领平台的设计与实现[D].大连理工大学,2022.DOI:10.26991/d.cnki.gdllu.2022.000047.
- 张祖麟,郑裕丰.一种校园失物招领系统[P].广东省:CN202123030422.8,2022-04-26.
- 张李鹏,李旭,李香菊,等.高校失物招领在微信小程序中的实现[J].电子制作,2022,30(08):50-53.DOI:10.16589/j.cnki.cn11-3571/tn.2022.08.028.
- 刘亚茹,张军.Vue.js框架在网站前端开发中的研究[J].电脑编程技巧与维护,2022,(01):18-19+39.DOI:10.16184/j.cnki.comprg.2022.01.009.
- 王林,韩思佳,姚圳,等.一种校园遗失物招领装置[P].湖北省:CN202120247382.3,2021-11-30.
- 喻佳,吴丹新.基于SpringBoot的Web快速开发框架[J].电脑编程技巧与维护,2021,(09):31-33.DOI:10.16184/j.cnki.comprg.2021.09.013.
- 赵宇薇.区块链技术在失物招领平台的前景分析[J].中小企业管理与科技(上旬刊),2021,(10):179-181.
- 康耀龙,张景安,冯丽露.校园失物招领APP的设计与开发[J].电子技术与软件工程,2020,(17):73-74.
我想向所有在我学习和生活中给予支持和帮助的家人、朋友以及老师,表达我最真挚的感谢。是你们的无私支持和关心,让我在这段时间里得以顺利完成各项任务并不断取得进步。特别感谢我的父母,他们始终在生活和精神上给予我鼓励,是我坚持不懈、勇敢前行的最大动力。
同时,我要特别感谢我的导师和所有曾在学习上指导过我的老师们。你们的悉心教导和耐心解答,不仅帮助我克服了学习中的难题,也拓宽了我的视野,激发了我对知识的热爱。正是在你们的帮助下,我不断提高学术水平,学会了独立和高效地进行学习和研究。
此外,感谢所有和我一起并肩作战的同学和朋友们。在我们共同讨论和互相鼓励的过程中,我不仅收获了宝贵的知识和经验,更感受到了团结与友谊的力量。你们的每一次帮助和鼓励,都让我在面对困难时更加坚定和自信。
我还要感谢那些为我提供测试环境、数据和反馈的用户们。他们的意见和建议对我至关重要,使我能够不断完善系统,更好地满足实际需求,进而提升了系统的实用性和用户体验。
最后,我再次向所有在这个过程中给予我帮助和支持的人们表示最诚挚的感谢。是你们的陪伴与共同努力,推动我不断前行,最终完成了这项具有挑战性和实用价值的高校失物招领系统设计与实现项目。
点赞+收藏+关注 →私信领取本源代码、数据库
关注博主下篇更精彩
一键三连!!!
一键三连!!!
一键三连!!!
感谢一键三连!!!
1048

被折叠的 条评论
为什么被折叠?



