摘 要
随着信息技术的不断发展,校园管理逐渐向智能化和信息化转型。失物招领作为校园生活中的常见需求,传统的线下管理方式已无法满足快速高效的需求。为此,本文设计并实现了一款校园失物招领系统,目的是提高失物招领的效率和便捷性。
系统采用Spring Boot框架进行后端开发,前端使用Vue.js实现动态交互,数据存储使用MySQL数据库,确保了系统的高效性与稳定性。通过该系统,用户可以便捷地发布和查找失物信息,管理员则能够高效地管理平台内容,确保信息的实时更新与准确性。系统的设计不仅提高了失物招领的效率,还为校园管理提供了一个信息化的解决方案,具有良好的扩展性与应用前景。
关键词:Spring Boot,校园管理,失物招领,Vue.js,MySQL
Springboot Campus Lost and Found Website
With the continuous development of information technology, campus management is gradually transitioning towards intelligence and informatization. Lost and Found, as a common requirement in campus life, traditional offline management methods are no longer able to meet the fast and efficient needs. Therefore, this article designs and implements a campus lost and found system with the aim of improving the efficiency and convenience of lost and found items.
The system adopts the Spring Boot framework for backend development, with Vue.js for dynamic interaction and MySQL database for data storage, ensuring the efficiency and stability of the system. Through this system, users can easily publish and search for lost and found information, while administrators can efficiently manage platform content to ensure real-time updates and accuracy of information. The design of the system not only improves the efficiency of lost and found items, but also provides an information-based solution for campus management, with good scalability and application prospects.
key word: Spring Boot, Campus management, lost and found, Vue.js,MySQL
目 录
1 前 言
随着信息技术的飞速发展,数字化、信息化和智能化已经成为现代校园管理的核心方向。尤其是在学生日常生活管理领域,传统的管理方式逐渐暴露出效率低、信息传递不及时、管理成本高等问题。这些问题不仅影响了学生的生活质量,也增加了管理人员的负担。失物招领作为校园生活中的常见需求,传统的失物招领管理方式大多依赖人工和纸质记录,存在信息更新缓慢、物品寻找不及时、管理不规范等问题,亟需一种更加高效、便捷且智能化的解决方案[1] 。
失物招领是校园管理中一个频繁且重要的环节,尤其在大规模的高等院校中,失物招领问题更为突出。传统的失物招领方式往往依赖于公告栏、口头传播或人工联系等方式,不仅容易导致信息丢失,而且处理过程繁琐、效率低下。在这种情况下,借助信息化手段,构建一个智能化的失物招领平台显得尤为重要[2] 。
校园失物招领问题在学校管理中普遍存在,传统的管理方式依赖人工和纸质记录,存在信息更新缓慢、物品认领不及时、管理效率低等问题。随着信息技术的飞速发展,基于互联网的智能化管理逐渐成为解决这些问题的有效手段。通过研究和开发一款高效、便捷的失物招领系统,可以极大提升校园管理的效率和服务质量。
本研究基于Spring Boot框架设计并实现了校园失物招领系统。该系统通过信息化手段实现失物信息的实时更新和查询,解决了传统管理中存在的信息滞后和物品找回困难的问题。用户可以直接在平台上发布失物信息、查看寻物启示,减少了手工登记和纸质公告的繁琐,提升了信息传递的效率[3] 。
此外,系统的自动化管理方式减少了人工干预,降低了管理成本。管理员能够通过后台系统高效地管理失物信息和用户反馈,提升了管理的灵活性和便利性。此研究为校园管理提供了一种智能化、低成本的解决方案,推动了校园管理向信息化、智能化的转型。
在近年来,校园失物招领系统的研究与开发已经逐步进入了应用阶段,尤其是在信息技术与智能化手段的结合下,这类系统在国内外得到广泛的关注和研究。国内的研究主要集中在如何利用现有的技术和平台提高失物招领的效率和准确性。例如,秦彬等人基于微信平台开发的校园失物招领小程序便是一种典型的实现,系统通过小程序为校园内的失物招领提供了快捷的信息发布平台,尤其在提高丢失物品的找回率方面表现突出[4] 。此外,朱志慧与蔡洁也提出了一种基于SpringBoot+Vue+Uni-app框架的校园失物招领系统,该系统兼顾了PC端与手机端的使用需求,采用多终端支持的设计方案,同时结合分类与搜索功能,有效提高了用户体验[5] 。在更为高端的设计中,谢哲宇通过基于Elasticsearch的失物招领平台,解决了传统系统在数据搜索和匹配方面的不足,增强了系统的数据处理与搜索效率,尤其在大数据环境下,提升了用户体验 [6]。
1.3.2国外研究现状
国外在校园失物招领系统的研究与应用方面也取得了一定的进展。例如,Muhammad Shoaib等人提出的AI Student Success Predictor系统,虽然主要用于学生成功预测,但其基于先进机器学习算法的学生数据处理方式,启示了如何将类似的智能预测技术应用到失物招领系统中,通过分析用户的行为模式,提高物品的找回率 。这种方法不仅能优化校园管理系统中的各项流程,还为失物招领系统的智能化提供了新的方向[7]。与此同时,Felix Raczkowski在他的研究中介绍了不同的校园管理系统,强调了高效管理工具在校园环境中的重要性,虽然没有专门涉及失物招领,但其强调数据集成与智能化的思路与失物招领系统的发展方向高度契合[8] 。
总体来看,国内外在校园失物招领系统的研究上都已经取得了一定的成就,尤其在系统平台的搭建、数据处理与用户体验提升方面,应用了多种先进技术,如Java、MySQL、SpringBoot、Vue、Elasticsearch等。国内的研究更侧重于便捷性和多平台支持,国外则更加注重数据的智能化处理与预测分析,未来的研究可能会在两者的结合上取得更大的突破。
论文将分层次经行编排,除去论文摘要致谢文献参考部分,正文部分还会对系统需求做出分析,以及阐述大体的设计和实现的功能,最后罗列部分调测记录,论文主要架构如下:
第一章:前言。第一章主要介绍了课题研究的背景和意义,系统开发的国内外研究现状和本文的结构与章节安排。
第二章:关键技术。主要对本系统使用的相关技术和开发环境进行介绍。
第三章:系统分析。主要从系统的用户、功能等方面进行需求分析。
第四章:系统设计。主要对系统框架、系统功能模块、数据库进行功能设计。
第五章:系统实现。主要介绍了系统框架搭建、系统界面的实现。
第六章:系统测试。主要对系统的部分界面进行测试并对主要功能进行测试
第七章:总结。
2 关键技术
Java是一种跨平台的高级编程语言,具有广泛应用于各个领域的优势。它拥有简单易学、可靠稳定、安全性强和良好的性能等特点。在校园失物招领网站中,Java将作为主要的后端编程语言来实现系统的核心功能。通过使用Java,我们可以实现数据的处理、业务逻辑的编写以及与前端界面的交互。同时,Java还提供了丰富的类库和开发工具,方便开发人员进行系统设计和开发[9] 。
SpringBoot,作为Spring生态系统中一颗璀璨的明星,以其“约定优于配置”的核心理念,极大地简化了Java应用的开发、部署与管理流程。它并非是对Spring框架的颠覆,而是在其基础上进行了深度封装与优化,旨在快速搭建独立的、生产级别的Spring应用。SpringBoot通过自动配置功能,减少了大量繁琐的配置工作,让开发者能够更加专注于业务逻辑的实现。同时,它集成了众多常用库,如数据库连接池、缓存、消息队列等,为开发者提供了一站式的解决方案。此外,SpringBoot还支持多种部署方式,无论是传统的WAR包部署,还是现代的容器化部署,都能轻松应对。因此,选择SpringBoot作为度假管理系统的开发框架,不仅能够提升开发效率,还能确保系统的稳定性和可维护性[10] 。
2.3 B/S结构
B/S(Browser/Server)结构是一种用于WEB应用程序的架构模式,用户通过浏览器与服务器进行交互。与传统的C/S(Client/Server)架构相比,B/S结构具有更好的普适性和简便性,用户无需安装客户端软件,只需通过浏览器即可访问应用,降低了维护和升级的成本。
2.4 MySQL数据库
MySQL数据库,作为开源关系型数据库管理系统的佼佼者,以其高性能、可靠性、易用性和灵活性,在全球范围内被广泛应用于各类企业级应用中。MySQL采用SQL(结构化查询语言)作为数据操作的标准语言,支持复杂的查询、数据更新、索引优化等功能,确保数据的高效存取和完整性。其强大的事务处理能力,为业务逻辑的原子性、一致性、隔离性和持久性提供了坚实保障。此外,MySQL还具备高度的可配置性和可扩展性,通过优化存储引擎、调整配置参数等手段,可以轻松应对高并发、大数据量的应用场景。在校园失物招领网站中,MySQL作为后端数据存储的核心,不仅为系统提供了稳定可靠的数据支持,还通过其丰富的数据操作功能,助力系统实现复杂的业务逻辑和高效的数据管理[11] 。
3 系统分析
从技术角度来看,本系统基于SpringBoot框架构建,结合现代前端技术和数据库管理,能够有效支持失物招领管理的各项功能需求。SpringBoot提供了强大的微服务架构支持,确保系统的可扩展性和稳定性。通过充分的技术调研和原型测试,确认现有的技术栈完全能够满足系统的开发和运行要求,具备较高的技术可行性。
从经济角度考量,本系统的开发和维护成本在可控范围内,且预期的投资回报率较高。初期投入主要包括软件开发、硬件采购和人员培训等方面,但通过合理的预算规划和资源分配,可以有效控制成本。
本系统设计注重用户体验,界面简洁直观,操作流程清晰明了,普通用户、和管理员均可快速上手。系统提供详细的使用指南和帮助文档,支持多语言切换,满足不同地区用户的需求。对于用户,系统内置的失物招领和寻物启示功能简化了日常工作,提升了效率。管理员则可以通过后台轻松管理用户、失物、寻物和通知等信息,实现了高效的运营管理。
本系统具备高可用性和稳定性,采用了负载均衡、故障转移和自动恢复机制,确保在高并发情况下依然能够平稳运行。系统定期进行安全审计和性能优化,确保数据的安全性和响应速度。完善的日志记录和监控系统能够实时跟踪系统状态,及时发现并解决问题。本系统不仅能够在各种复杂环境下稳定运行,还能根据业务发展不断优化和改进,保证了长期运行的可靠性和适应性。
本校园失物招领网站旨在为普通用户和管理员提供一个高效、便捷且安全的在线服务平台,满足失物招领过程中的各个环节需求。系统通过整合现代信息技术,实现了失物招领、寻物启示等功能模块,支持不同角色的个性化操作。具体功能描述如下:
(1)管理员功能需求:
- 系统用户管理:管理员可以管理系统内的用户信息,包括学生用户和管理员账户。管理员可以查看用户列表、删除违规账户、修改用户角色和权限等操作。
- 失物信息管理:管理员负责审核和管理学生用户发布的失物信息。管理员可以查看、修改、删除失物信息,确保信息的准确性和有效性。
- 物品类型管理:管理员可以管理物品的类别,如手机、钱包、书籍等。管理员可以新增、删除、修改物品类型,以便用户在发布失物信息时选择适当的类别。
- 寻物启示管理:管理员可以查看和管理学生发布的寻物启示。管理员可以审核启示内容,删除无效或虚假信息,并对启示进行归类或编辑。
- 系统管理(轮播图管理):管理员可以管理网站首页的轮播图,包括添加、删除和修改图像。通过轮播图,管理员可以展示最新的活动、公告或重要通知。
- 留言管理:管理员负责管理用户在留言板上的留言,审核并删除不当的留言。管理员可对用户留言进行回复或处理。
- 公告信息管理:管理员可以发布、编辑、删除校园公告。公告内容可包括校园活动通知、失物招领活动等,管理员可设置公告的展示方式。
- 资源管理(校园资讯与分类):管理员负责管理校园资讯和资讯分类,包括发布和修改校园新闻、活动信息等。管理员可以对资讯进行分类,确保信息的有效传达。
(2) 学生用户功能需求
- 公告信息查询:学生用户可以查看校园公告,用户可以查看公告的详细内容,并根据需要进行分类筛选。
- 校园资讯浏览:学生用户可以浏览校园资讯,查看最新的校园资讯用户可以按类别或关键词进行资讯检索。也支持对资讯进行点赞收藏及评论。
- 留言板:学生用户可以在留言板上发布留言或评论,同时支持对管理员回复的留言进行查看。
- 失物信息发布与查询:学生用户可以发布自己的失物信息,提供物品描述、丢失地点、拾得地点等。用户还可以查询平台上已有的失物信息,进行相关的联系和寻物。
- 寻物启示发布与查询:学生可以发布寻物启示,详细描述丢失的物品、时间和地点。用户也可以查询其他用户发布的寻物启示,查看与自己丢失物品的匹配度。
- 个人中心管理:学生用户的个人中心包括管理已发布的寻物启示、失物信息等。用户可以查看自己的发布记录,编辑和删除相关信息,也可以查看留言、评论和收藏内容。
管理员用例如图3-1所示。

图3-1管理员用例图
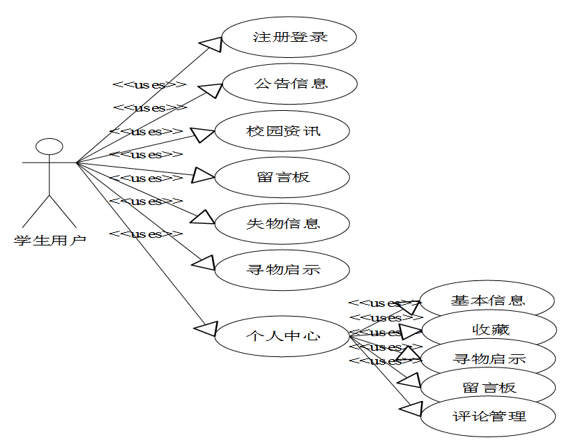
学生用户用例如图3-2所示。

图3-2学生用户用例图
SpringBoot校园失物招领网站设计与实现需要具备性能、可靠性、安全性、可用性、扩展性等非功能性特征。系统应在长时间运行中保持稳定,用户界面简洁直观;具备高效的数据处理和响应速度;采取安全措施保护用户信息;易于维护和管理,支持与其他系统互操作。设计和开发过程中需注重这些要求,以提供高质量、用户友好和可信赖的系统体验。系统非功能性需求分析表如表3-1所示。
表3-1 系统非功能性需求表
| 非功能性要求 | 说明 |
| 性能 | 评估响应时间、并发用户数、吞吐量等指标,以确保系统稳定高效地运行。 |
| 可靠性 | 评估系统的稳定性、容错能力和数据完整性,保障系统在故障情况下正常运行。 |
| 安全性 | 评估用户身份认证、数据加密和访问控制等,保护用户信息和交易的安全。 |
| 可用性 | 评估系统的稳定性、故障处理能力和用户界面友好性,提供良好的用户体验。 |
| 扩展性 | 评估系统的可扩展性和灵活性,以便根据需求进行功能扩展和升级。 |
用户注册登录模块主要是为了方便学生用户和管理员能够安全地访问系统并管理自己的信息。用户通过浏览器访问校园失物招领网站,在登录页面,输入相应的账号和密码。系统接收到用户的登录请求后,会将提供的账号和密码与数据库中存储的信息进行比对。用户注册登录流程如下图3-3所示。

图3-3 用户注册登录流程图
失物信息管理是校园失物招领系统中的核心功能之一,旨在帮助管理员对用户发布的失物信息进行审核、修改和删除等操作,以确保平台上展示的失物信息准确、有效。失物信息添加流程图如下图3-4所示。

图3-4 失物信息添加流程图
3.4.3 寻物启示管理流程
寻物启示管理是确保失物招领的关键。管理员在后台首页进入“寻物启示管理”模块,通过展示页面,用户可以浏览所有发布的寻物启示,包括物品名称、物品特征、遗失时间、地点等信息。管理员添加寻物启示流程图如下图3-5所示。

图3-5 管理员添加寻物启示流程图
4 系统设计
从技术角度来看,校园失物招领网站的架构设计至关重要。系统将采用MVC架构,包括表现层、业务逻辑层和数据访问层。表现层负责用户界面展示,业务逻辑层处理核心功能逻辑,数据访问层负责数据库交互。通过三层架构模式,确保系统的可靠性和可扩展性。系统架构如图4-1所示。

图4-1 系统整体架构图
通过整体功能模块设计,将根据需求分析的结果,将系统的功能划分为不同的模块。每个模块负责实现特定的功能,并与其他模块进行协作。将详细定义每个模块的输入、输出、处理逻辑和相互依赖关系。系统总体功能模块图如下图所示。

图4-2 系统功能模块图
数据库设计是系统开发中至关重要的一环,它涉及到数据的组织、存储和管理。在数据库设计中,将根据系统的需求设计数据库的概念结构和逻辑结构,包括定义实体、属性、关系和约束等。
校园失物招领网站的设计与实现的概念模型设计旨在通过实体-关系(E-R)图清晰地呈现系统的核心构成和各要素之间的关系。首先确定了核心实体,包括学生用户、通知公告、失物信息、寻物启示、留言管理等。然后,通过建立实体之间的关系,形成了一个完整的实体关系模型。该模型清晰地展现了系统中各个实体之间的关系,为后续功能的具体实现提供了指导和蓝图。以下是系统各个实体图和总体E-R图。
(1)学生用户实体属性图如下图4-3所示。

图4-3 学生用户实体属性图
(2)通知公告表实体属性图如图4-4所示。

图4-4 通知公告实体属性图
(3)失物信息实体属性图如图4-5所示。

图4-5失物信息实体属性图
(4)寻物启示实体属性图如图4-6所示。

图4-6寻物启示实体属性图
(5)留言板实体属性图如图4-7所示。

图4-7 留言板实体属性图
(6)校园失物招领网站总E-R图如下图4-8所示

图4-10校园失物招领网站总E-R图
逻辑设计是数据库设计中的关键环节,主要任务是将概念设计中的抽象模型转化为数据库管理系统可识别的结构,确定表结构、字段名称、数据类型、主键和外键等要素,从而构建数据的逻辑框架。逻辑设计明确了数据的存储方式和关联规则,维持数据一致性与完整性,并提升查询与管理的效率。以下是系统的数据库表设计。
表discovery_inspiration (寻物启示)
| 编号 | 名称 | 数据类型 | 长度 | 小数位 | 允许空值 | 主键 | 默认值 | 说明 |
| 1 | discovery_inspiration_id | int | 10 | 0 | N | Y | 寻物启示ID | |
| 2 | item_name | varchar | 64 | 0 | N | N | 物品名称 | |
| 3 | type_of_item | varchar | 64 | 0 | N | N | 物品类型 | |
| 4 | item_pictures | varchar | 255 | 0 | N | N | 物品图片 | |
| 5 | lost_location | varchar | 64 | 0 | N | N | 丢失地点 | |
| 6 | lost_date | date | 10 | 0 | N | N | 丢失日期 | |
| 7 | publisher | int | 10 | 0 | Y | N | 0 | 发布人 |
| 8 | phone_number | varchar | 16 | 0 | Y | N | 手机号码 | |
| 9 | details_content | longtext | 2147483647 | 0 | Y | N | 详情内容 | |
| 10 | hits | int | 10 | 0 | N | N | 0 | 点击数 |
| 11 | examine_state | varchar | 16 | 0 | N | N | 未审核 | 审核状态 |
| 12 | recommend | int | 10 | 0 | N | N | 0 | 智能推荐 |
| 13 | create_time | datetime | 19 | 0 | N | N | CURRENT_TIMESTAMP | 创建时间 |
| 14 | update_time | timestamp | 19 | 0 | N | N | CURRENT_TIMESTAMP | 更新时间 |
表lost_and_found_information (失物信息)
| 编号 | 名称 | 数据类型 | 长度 | 小数位 | 允许空值 | 主键 | 默认值 | 说明 |
| 1 | lost_and_found_information_id | int | 10 | 0 | N | Y | 失物信息ID | |
| 2 | item_name | varchar | 64 | 0 | N | N | 物品名称 | |
| 3 | type_of_item | varchar | 64 | 0 | N | N | 物品类型 | |
| 4 | item_pictures | varchar | 255 | 0 | N | N | 物品图片 | |
| 5 | pick_up_location | varchar | 64 | 0 | N | N | 拾取地点 | |
| 6 | pick_up_date | date | 10 | 0 | N | N | 拾取日期 | |
| 7 | publisher | int | 10 | 0 | Y | N | 0 | 发布人 |
| 8 | phone_number | varchar | 16 | 0 | Y | N | 手机号码 | |
| 9 | details_content | longtext | 2147483647 | 0 | Y | N | 详情内容 | |
| 10 | hits | int | 10 | 0 | N | N | 0 | 点击数 |
| 11 | examine_state | varchar | 16 | 0 | N | N | 未审核 | 审核状态 |
| 12 | recommend | int | 10 | 0 | N | N | 0 | 智能推荐 |
| 13 | create_time | datetime | 19 | 0 | N | N | CURRENT_TIMESTAMP | 创建时间 |
| 14 | update_time | timestamp | 19 | 0 | N | N | CURRENT_TIMESTAMP | 更新时间 |
表message (留言板)
| 编号 | 名称 | 数据类型 | 长度 | 小数位 | 允许空值 | 主键 | 默认值 | 说明 |
| 1 | message_id | int | 10 | 0 | N | Y | 留言板ID: | |
| 2 | user_id | int | 10 | 0 | N | N | 0 | 用户ID: |
| 3 | title | varchar | 64 | 0 | Y | N | 标题: | |
| 4 | content | longtext | 2147483647 | 0 | N | N | 内容: | |
| 5 | nickname | varchar | 32 | 0 | N | N | 昵称: | |
| 6 | avatar | varchar | 255 | 0 | Y | N | 头像: | |
| 7 | | varchar | 125 | 0 | Y | N | 留言者邮箱 | |
| 8 | phone | varchar | 11 | 0 | Y | N | 留言者手机号码 | |
| 9 | create_time | timestamp | 19 | 0 | N | N | CURRENT_TIMESTAMP | 创建时间: |
| 10 | update_time | timestamp | 19 | 0 | N | N | CURRENT_TIMESTAMP | 更新时间: |
| 11 | reply | longtext | 2147483647 | 0 | Y | N | 回复 | |
| 12 | reply_state | tinyint | 4 | 0 | Y | N | 0 | 回复状态 |
表notice (公告)
| 编号 | 名称 | 数据类型 | 长度 | 小数位 | 允许空值 | 主键 | 默认值 | 说明 |
| 1 | notice_id | mediumint | 8 | 0 | N | Y | 公告id: | |
| 2 | title | varchar | 125 | 0 | N | N | 标题: | |
| 3 | content | longtext | 2147483647 | 0 | Y | N | 正文: | |
| 4 | create_time | timestamp | 19 | 0 | N | N | CURRENT_TIMESTAMP | 创建时间: |
| 5 | update_time | timestamp | 19 | 0 | N | N | CURRENT_TIMESTAMP | 更新时间: |
表student_users (学生用户)
| 编号 | 名称 | 数据类型 | 长度 | 小数位 | 允许空值 | 主键 | 默认值 | 说明 |
| 1 | student_users_id | int | 10 | 0 | N | Y | 学生用户ID | |
| 2 | student_id | varchar | 64 | 0 | N | N | 学生学号 | |
| 3 | student_name | varchar | 64 | 0 | N | N | 学生姓名 | |
| 4 | phone_number | varchar | 16 | 0 | Y | N | 手机号码 | |
| 5 | examine_state | varchar | 16 | 0 | N | N | 已通过 | 审核状态 |
| 6 | user_id | int | 10 | 0 | N | N | 0 | 用户ID |
| 7 | create_time | datetime | 19 | 0 | N | N | CURRENT_TIMESTAMP | 创建时间 |
| 8 | update_time | timestamp | 19 | 0 | N | N | CURRENT_TIMESTAMP | 更新时间 |
5 系统实现
系统用户模块负责管理所有用户的注册、登录、权限设置和账户维护。管理员可以在后台对用户进行批量管理,如创建、编辑、删除用户,同时为不同角色分配相应的权限,确保系统的安全性和灵活性。管理员系统用户管理界面如图5-1所示。

图5-1 管理员系统用户管理界面图
通知公告管理模块旨在向所有用户提供最新的政策和服务信息。管理员通过后台发布、编辑和删除公告,内容可以是文本、图片或链接形式。公告发布后,系统自动推送给所有相关用户,用户可以在通知公告列表查看历史公告,方便用户快速找到所需信息。所有公告记录保存在数据库中,便于后续审计和查询。普通用户通知公告管理界面如图5-2所示。

图5-2 普通用户通知公告管理界面图
管理员发布通知公告界面如图5-3所示。

图5-3 管理员发布通知公告界面图
校园失物招领系统中,失物信息管理功能模块是核心部分,可以帮助用户发布、管理和查找失物信息。通过该功能模块,用户能够便捷地发布寻物启示,管理员能够审核和管理信息,平台能够有效地维护失物信息的数据完整性和系统高效运行。
普通用户提交失物信息界面如图5-4所示。

图5-4 普通用户提交失物信息界面图
管理员审核失物信息界面如图5-5所示。

图5-5 管理员审核失物信息状态界面图
寻物启示管理模块主要负责发布和管理寻物启示。用户可以通过前台录入丢失物品的详细信息,并支持关键词搜索与分类查询。用户可以根据提示快速查找相关启示,管理员在后台可以审核用户提交的寻物启示。
用户提交寻物启示界面如图5-6所示。

图5-6 用户提交寻物启示界面图
管理员审核寻物启示界面如图5-7所示。

图5-7 管理员审核寻物启示界面图
评论管理模块用于用户发布资讯,失物信息以及寻物启示的评论提交。支持管理员对用户提交的评论进行回复,如图5-8所示。

图5-8 用户评论管理界面图
留言管理功能模块主要用于用户之间的沟通与信息反馈。用户可以在前台留言板提交留言信息,管理员通过后台管理界面对留言进行审核、删除或回复,系统支持对留言进行时间排序、关键词搜索等功能,方便用户快速查找和回应相关留言。用户提交留言板界面如图5-9所示。

图5-9 用户提交留言界面图
6 系统测试
6.1 测试目的
在对该系统进行完详细设计和编码之后,就要对SpringBoot校园失物招领网站的程序进行测试,检测程序是否运行无误,反复进行测试和修改,使之最后成为完整的软件,满足用户的需求,实现预期的功能。系统测试的目的在于确保软件正常运作,并实现其应有的功能,促进行中出现的错误和逻辑问题。系统测试不但可以找见程序运行中的系统错误,还可以找见程序运行的需要改进的地方,并去协助改良程序运行使其获得最高幅度的完备。
本系统的主要功能就是普通用户登录后,提交失物信息;管理员登录系统后台后可对失物信息等进行审核,包括增改删查操作;具体测试设计如下所示:
用户登录前首先需注册成为系统用户,使用账号和密码可进行登录。用户登录功能测试用例设计如下表所示:
表6-1 用户登录功功能测试用例
| 测试编号 | 测试目的 | 测试步骤 | 预期结果 | 实际结果 | 是否通过 |
| TC001 | 验证有效登录 | 1. 输入正确的用户名和密码 <br> 2. 点击登录按钮 | 显示登录成功,跳转至用户首页 | 登录成功,跳转至用户首页 | 通过 |
| TC002 | 验证空用户名登录 | 1. 不输入用户名,输入正确密码 <br> 2. 点击登录按钮 | 显示用户名不能为空提示信息 | 显示用户名不能为空提示信息 | 通过 |
| TC003 | 验证空密码登录 | 1. 输入正确用户名,不输入密码 <br> 2. 点击登录按钮 | 显示密码不能为空提示信息 | 显示密码不能为空提示信息 | 通过 |
| TC004 | 验证错误用户名登录 | 1. 输入错误的用户名和正确密码 <br> 2. 点击登录按钮 | 显示用户名或密码错误提示信息 | 显示用户名或密码错误提示信息 | 通过 |
| TC005 | 验证错误密码登录 | 1. 输入正确用户名和错误密码 <br> 2. 点击登录按钮 | 显示用户名或密码错误提示信息 | 显示用户名或密码错误提示信息 | 通过 |
- 失物信息模块功能测试
失物信息模块测试包括失物信息添加功能测试、失物信息审核功能测试。失物信息模块测试用例如表6.2-6.3所示。
失物信息添加功能测试用例设计如下表所示:
表6-2失物信息添加功能测试用例
| 测试编号 | 测试目的 | 测试步骤 | 预期结果 | 实际结果 | 是否通过 |
| TC001 | 验证添加失物信息 | 1. 进入失物信息添加界面 <br> 2. 输入失物信息<br> 3. 点击添加按钮 | 失物信息成功添加到系统页面中 | 失物信息成功添加到系统页面中 | 通过 |
| TC002 | 验证失物信息类型选择 | 1. 进入失物信息添加界面 <br> 2. 选择类型<br> 3. 输入失物信息<br> 4. 提交失物信息 | 根据选择的失物信息类型成功添加失物信息 | 根据选择的失物信息类型成功添加失物信息 | 通过 |
| TC003 | 验证失物信息内容输入 | 1. 进入失物信息添加界面 <br> 2. 输入正确失物信息内容和答案 <br> 3. 点击添加按钮 | 失物信息内容成功录入系统 | 失物信息内容成功录入系统 | 通过 |
| TC004 | 验证失物信息数量输入 | 1. 进入失物信息添加界面 <br> 2. 输入正确失物信息数量<br> 3. 点击添加按钮 | 失物信息数量成功录入系统 | 失物信息数量成功录入系统 | 通过 |
失物信息审核功能测试用例设计如下表所示:
表6-3失物信息审核功能测试用例
| 测试编号 | 测试目的 | 测试步骤 | 预期结果 | 实际结果 | 是否通过 |
| TC001 | 验证未输入失物名称,点击提交 | 1. 进入失物信息审核界面 <br> 2. 未输入失物名称,点击提交 <br> 3. 点击提交按钮 | 提示请输入失物名称 | 提示请输入失物名称 | 通过 |
| TC002 | 验证未选择失物状态,点击提交 | 1. 进入失物信息审核界面 <br> 2. 未选择失物状态,点击提交 <br> 3. 点击提交按钮 | 提示请选择失物状态 | 提示请选择失物状态 | 通过 |
| TC003 | 验证未输入失物备注,点击提交 | 1. 进入失物信息审核界面 <br> 2. 未输入失物备注,点击提交 <br> 3. 点击提交按钮 | 提示请输入失物备注 | 提示请输入失物备注 | 通过 |
(1)兼容性测试
表6-4兼容性测试用例
| 用例编号 | 测试类型 | 测试目标 | 操作过程 | 预期结果 |
| 兼容性_01 | 设备兼容性 | 测试系统在不同设备上的表现 | 在多种设备上访问系统并记录表现 | 系统在各种设备上都能正常加载和显示页面 |
| 兼容性_02 | 浏览器兼容性 | 测试系统在不同浏览器上的表现 | 在多种浏览器中访问系统并记录表现 | 系统在各种主流浏览器上都能正常加载和显示页面 |
| 兼容性_03 | 分辨率兼容性 | 测试系统在不同分辨率下的显示效果 | 在不同分辨率的设备上访问系统并记录表现 | 系统在各种分辨率下都能适应并正常显示内容 |
| 兼容性_04 | 操作系统兼容性 | 测试系统在不同操作系统上的运行情况 | 在不同操作系统上访问系统并记录表现 | 系统能够在常用操作系统上正常运行和显示 |
(2)性能测试
表6-5性能测试用例
| 用例编号 | 测试类型 | 测试目标 | 操作过程 | 预期结果 |
| 性能_01 | 负载测试 | 测试系统在正常负载下的性能 | 逐步增加用户数来模拟不同的负载情况 | 系统能够稳定处理并响应不同数量的用户请求 |
| 性能_02 | 压力测试 | 测试系统在极端负载下的性能 | 以超过系统承受极限的用户数来测试系统 | 系统能够在高负载情况下仍然保持正常运行 |
| 性能_03 | 并发测试 | 测试系统能同时处理多少并发用户请求 | 同时发送多个并发用户请求来测试系统性能 | 系统能够有效地处理多个并发请求 |
| 性能_04 | 数据量测试 | 测试系统在大数据量下的性能 | 向系统添加大量数据并测试系统响应时间 | 系统能够在大数据量情况下保持较快的响应时间 |
全部测试用例都已通过,且不存在漏洞,实现了本论文开始时所作要求和期望。本系统运行稳定,使用流畅,可以满足客户需求。试运行后进行系统评估,可以认为该系统达到下单的目标要求,可以满足用户的需求,也满足了系统开发前所作目标。系统在经过大量重复测试后运行十分稳定,安全实用,功能模块已经达到下单目标所需。在规定的时间内实现系统的大部分功能,且满足要求,节省开发成本,有助于提高科学管理水平,符合本人经济情况。
总 结
在开发校园失物招领网站之前,首先通过网上查询现有的校园失物招领网站功能、线下通过在校问卷调查的方式,了解用户对失物招领管理方面有什么具体需求,对系统的研究意义以及的选题背景及意义进行研究,设计了本校园失物招领网站具体实现的功能;确定好功能后,第二步就是开发工具的选择,在设计本校园失物招领网站的时候,采用了现下比较流程的Java语言,采用SpringBoot框架,数据的存储方面采用的是开源的MySQL,接下来就是对系统需求的分析,在文中主要通过对校园失物招领网站进行可行性、性能、功能、用例四个方面进行分析,确定了本校园失物招领网站的具体功能,功能确定后就是对系统的设计以及包括前后台、数据库等方面,最终完成系统的开发,对系统进行测试总结。
在开发本校园失物招领网站的过程中我成长了很多,学习到了很多书本上没有的知识,目前系统虽然已经完成,但是还有许多地方需要改进,比如界面布局方面,代码的编写方面,都可以进一步完善,由于自己专业知识的浅薄,系统做的并不是十分完美,以后我会不断进行学习,对系统进行完善,希望有机会能够投入到学校的使用当中,给学校提供便利。
- 侯泽民,王斌.高校失物招领平台的设计与实现[J].现代信息科技,2020,4(15):1-4.
- 谢廷俊.基于Web的校园失物招领系统[J].信息与电脑(理论版),2019,(10):109-111+119.
- 张李鹏,李旭,李香菊,等.高校失物招领在微信小程序中的实现[J].电子制作,2022,30(08):50-53.
- 秦彬,李冰,樊续徳,等.校园失物招领小程序的设计与开发[J].无线互联科技,2022,19(20):84-88.
- 朱志慧,蔡洁.基于SpringBoot+Vue+Uni-app框架的校园失物招领系统[J].电子技术与软件工程,2022,(17):62-65.
- 谢哲宇.基于弹性搜索的失物招领平台的设计与实现[D].大连理工大学,2022.
- Shoaib M ,Sayed N ,Singh J , et al.AI student success predictor: Enhancing personalized learning in campus management systems[J].Computers in Human Behavior,2024,158108301-.
- Felix R .Cycle of Life. Campus-Management-Systeme[J].Zeitschrift für Medienwissenschaft,2021,13(1):143-148.
- 张帅.计算机软件Java编程特点与技术探究[J].科技资讯,2024,22(17):23-25.
- 王志亮,纪松波.基于SpringBoot的Web前端与数据库的接口设计[J].工业控制计算机,2023,36(03):51-53.
- 庞敏.MySQL数据库的数据安全应用设计技术研究[J].数字通信世界,2024,(09):25-27.
- 王丽娜,刘生智,曹冰玉,等.计算机技术在教学管理中的应用[J].集成电路应用,2024,41(04):216-217.
- 李臻昊,杨永生.校园管理系统设计与实现[J].电脑编程技巧与维护,2024,(01):85-88.
- 弋改珍.校园失物招领微信小程序的设计与开发[J].福建电脑,2021,37(11):104-106.
- 王庆月,吴宇,张天宝.基于微信小程序的失物招领系统开发[J].电子质量,2020,(10):66-70.
- 康耀龙,张景安,冯丽露.校园失物招领APP的设计与开发[J].电子技术与软件工程,2020,(17):73-74.
- 吴笑丰.基于微信公众号的中学校园失物招领系统设计[J].科技传播,2020,12(06):153-154.
- 王祺衡.B/S结构的软件开发技术研究[J].计算机产品与流通,2019,(11):17.
- 王春秋.智慧校园管理系统的设计与实现[D].武汉邮电科学研究院,2019.
- 齐俊峰.基于Django的校园管理系统的分析与开发[D].兰州大学,2013.
致 谢
在完成本论文的过程中,我要由衷感谢所有支持和帮助我的人。首先,我要感谢我的指导教师,他给予了我宝贵的指导和建议,帮助我顺利完成研究工作。他的专业知识和经验对我产生了深远的影响。此外,我要感谢我的家人和朋友,他们在我整个研究过程中给予了我无尽的鼓励和支持。他们相信我能够克服困难、坚持不懈地追求目标,这让我时刻保持积极向上的心态。最重要的是,我要感谢自己。在研究的过程中,我遇到了各种挑战和困难,但我从未放弃,始终保持着坚定的信念和努力的精神。正是这种勇气和毅力使我能够完成这项研究工作,并取得了令人满意的成果。
通过这次研究,我学到了很多知识和技能,也收获了自信和成长。我相信,只要我坚持努力和持续学习,就能够实现更大的成就和突破。因此,我将继续努力,为自己的梦想奋斗,成为一个有影响力和价值的人。最后,我再次向所有支持和帮助过我的人表示深深的感谢。你们的支持是我前进的动力,我会铭记于心,并用更好的成绩回报你们的期望和信任。谢谢!
点赞+收藏+关注 →私信领取本源代码、数据库
关注博主下篇更精彩
一键三连!!!
一键三连!!!
一键三连!!!
感谢一键三连!!!
1639

被折叠的 条评论
为什么被折叠?



