基于HBase的江苏特产的数据分析课题的设计与实现
摘 要
随着大数据时代的到来,海量数据的存储、处理和分析已成为各行各业关注的焦点。江苏省作为中国东部沿海经济发达省份,拥有丰富的特产资源。这些特产不仅具有深厚的文化底蕴,也是地方经济发展的重要支撑。然而,如何有效地对这些特产数据进行收集、存储、分析和利用,以挖掘其潜在价值,促进地方经济发展,成为当前亟待解决的问题。
HBase作为一种分布式、可扩展的数据存储系统,以其高性能、高可靠性、高可扩展性等特点,在数据处理领域得到了广泛应用。基于HBase的江苏特产数据分析课题的设计与实现,旨在构建一个能够高效处理和分析江苏特产数据的系统,通过对数据的深入分析,为地方政府和企业提供决策支持,推动江苏特产产业的持续发展。
关键词:HBase;java;数据分析课题
Design and Implementation of a Data Analysis Project for Jiangsu Specialty Products Based on HBase
Abstract
With the advent of the big data era, the storage, processing, and analysis of massive data has become a focus of attention in various industries. Jiangsu Province, as a economically developed province along the eastern coast of China, has abundant resources of local specialties. These specialties not only have a profound cultural heritage, but also serve as important support for local economic development. However, how to effectively collect, store, analyze, and utilize data on these specialties to explore their potential value and promote local economic development has become an urgent issue that needs to be addressed.
HBase, as a distributed and scalable data storage system, has been widely used in the field of data processing due to its high performance, reliability, and scalability. The design and implementation of the Jiangsu specialty data analysis project based on HBase aims to build a system that can efficiently process and analyze Jiangsu specialty data. Through in-depth analysis of the data, it provides decision-making support for local governments and enterprises, and promotes the sustainable development of Jiangsu specialty industry.
Key words: HBase; Java; Data analysis topic
目 录
随着信息技术的迅速发展和大数据时代的来临,数据分析已成为各行各业决策支持和业务创新的重要手段。江苏,作为中国东部经济发达省份,拥有丰富的特产资源,这些特产不仅承载着地方文化和历史记忆,也是地方经济发展的重要引擎。然而,传统的数据管理方式难以应对海量特产数据的存储和分析需求,因此,利用先进的数据技术,对江苏特产数据进行深入分析,具有重要的研究价值和现实意义。
本研究课题旨在设计并实现一套基于HBase的江苏特产数据分析系统,通过对特产数据的全面收集、高效存储和深入分析,为地方政府和企业提供决策支持,促进江苏特产产业的可持续发展。这不仅有助于提升江苏特产的知名度和市场竞争力,还能为其他地区特产数据的处理和分析提供借鉴,推动大数据技术在地方特色产业发展中的广泛应用。
在国内外研究现状方面,关于江苏特产的数据分析课题已经引起了学术界和产业界的广泛关注。
在国内,随着大数据技术的不断成熟,越来越多的学者和企业开始尝试运用大数据手段对地方特产进行分析。例如,一些学者利用数据挖掘技术对地方特产的市场需求、消费者行为等进行了深入研究,为特产产业的精准营销提供了有力支持。同时,一些地方政府也积极搭建特产数据分析平台,通过数据分析指导特产产业的发展规划。然而,目前针对江苏特产的数据分析研究仍相对较少,且多数研究仅停留在数据收集和初步分析阶段,缺乏深入的数据挖掘和应用。
在国际上,大数据技术在特产数据分析领域的应用也呈现出蓬勃发展的态势。一些发达国家的地方政府和企业已经建立了完善的特产数据分析体系,通过大数据分析指导特产的生产、销售和市场推广。同时,一些国际知名的大数据公司和研究机构也在积极探索大数据在特产数据分析领域的应用模式和创新点。这些国际经验和先进技术为江苏特产的数据分析课题提供了有益的参考和借鉴。
综上所述,虽然国内外在特产数据分析领域已经取得了一定的研究成果,但针对江苏特产的数据分析仍具有较大的研究空间和应用潜力。因此,本研究课题的设计与实现具有重要的现实意义和学术价值。
根据市场调研得到的信息数据,结合国内外前沿研究,利用相关系统开发和设计方法,最终设计出江苏特产的数据分析课题的设计与实现。
本文共有七章,如下所示。
第一章概述了江苏特产的数据分析课题的设计与实现的研究背景和意义;精炼地总结了国内外在内的领域研究情况和未来的研究趋势,最后给出了论文的组成结构。
第二章简要对系统各业务流程进行需求分析、可行性分析。
第三章对江苏特产的数据分析课题的设计与实现进行设计。
第四章对江苏特产的数据分析课题的系统实现,并贴出相关页面截图,语言描述出具体功能实现的操作方法。
第五章对江苏特产的数据分析课题的设计与实现采用测试用例的方式来对一些主要功能模块测试,最后得出测试结果。
第六章总结全文并对未来的研究做出展望。
- 需求分析
- 系统可行性分析
本系统将在经济、技术、操作这三个角度上进行可行性分析。
江苏特产的数据分析课题的设计与实现并不需要投入太多,开发工具、服务器、数据库等,都可以通过网络搜索、下载、安装,只需要一台普通的计算机就可以完成操作,而且在系统功能规划上都是通过问卷调查了解用户需求,通过百度、知网库、学校图书馆查阅相关系统,了解它们对系统具体实现的功能需求,然后进行设计开发,不存在任何开销,因此系统的开发在经济方面是可行的。
本系统采取的是目前应用最广泛的程序进行技术的支持,主要的技术支持是java语言,作为一个相当成熟的语言程序,在众多的软件开发中起着很大作用。而且用java语言编辑出来程序可以直接运行,不需要借助其他的翻译器进行翻译。所以在技术方面是完全可以行的。
江苏特产的数据分析课题的设计与实现在开发的时候充分了解用户群体,对于没有学习过计算机的用户也进行考虑在内,在系统的开发中首页有醒目的导航栏,使得即使没有学习过计算机课程的用户,也可以根据导航栏的提示进行操作,非常方便,因此系统在操作上是可行的。
江苏特产的数据分析课题的设计与实现分为两大部分:普通用户和管理员模块。
普通用户需求功能:
注册登录:提供用户注册和登录功能,确保用户身份的合法性和安全性。
首页:展示特产商城的最新特产信息、热门商品等内容,方便用户浏览和搜索感兴趣的特产商品。
通知公告:提供系统发布的重要通知和公告,如促销活动、新品上架等信息。
特产商城:展示特产商品的信息,包括商品描述、价格、产地等。
商城管理:用户可以浏览和选择特产商品,添加到购物车进行结算。
积分商城:提供用户使用积分兑换商品的功能,包括浏览积分商品、兑换商品等。
我的账户:提供用户个人账户管理功能入口,包括个人信息、头像、密码等。
个人首页:展示用户的基本信息和最近的订单、积分记录等。
兑换信息:用户可以查看积分商城的兑换信息和记录。
订单配送:用户可以查看订单状态和配送进度。
收藏:用户可以收藏感兴趣的特产商品,方便后续查看和购买。
管理员需求功能:
后台首页:提供管理员登录后的系统首页,展示系统运行状态、最新通知等信息。
系统用户:管理员可以管理系统用户的信息,包括添加、编辑、删除用户信息等操作。
特产进货管理:管理特产商品的进货信息,包括添加、编辑、删除商品信息等操作。
积分商城管理:管理积分商城的商品信息,包括添加、编辑、删除商品信息等操作。
兑换信息管理:管理用户的兑换信息,包括审核、发货等操作。
系统管理:管理系统的基本参数设置、日志管理等系统级管理操作。
通知公告管理:发布系统的通知公告信息,包括添加、编辑、删除通知公告等操作。
商城管理:管理特产商城的商品信息,包括商品上下架、价格调整等操作。
根据以上功能需求分析,得出用户的用例图如下:
普通用户用例图如下所示。

图2-1普通用户用例图
管理员用例图如下所示。

图2-2 管理员用例图
2.3 系统流程分析
2.3.1系统开发流程
房地产在线营销管理系统开发时,首先进行需求分析,进而对系统进行总体的设计规划,设计系统功能模块,数据库的选择等,本系统的开发流程如图2-3所示。

为了保证系统的安全性,要使用本系统对系统信息进行管理,必须先登陆到系统中。如图2-4所示。

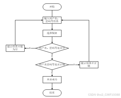
用户打开并进入系统后,会先显示登录界面,输入正确的用户名和密码,系统自动检测信息,若信息无误,则用户会进入系统功能界面,进行操作,否则会提示错误无法登录,操作流程如图2-5所示。

图2-5 系统操作流程图
管理员可以对订单信息、兑换信息等进行信息的添加,用户可以对自己权限内的信息进行添加,输入信息后,系统会自行验证输入的信息和数据,若信息正确,会将其添加到数据库内,若信息有误,则会提示重新输入信息,添加信息流程如图2-6所示。

图2-6 添加信息流程图
管理员可以对订单信息、兑换信息等进行的修改,用户可以对自己权限内的信息进行修改,首先进入修改信息界面,输入修改信息数据,系统进行数据的判断验证,修改信息合法则修改成功,信息更新至数据库,信息不合法则修改失败,重新输入。修改信息流程图如图2-7所示。

图2-7修改信息流程图
管理员可以对订单信息、兑换信息等进行信息的删除,对要删除的信息进行选中后,点击删除按钮,系统会询问是否确定,若点击确定,则系统会删除掉选中的信息,并在数据库内对信息进行删除,删除信息流程图如图2-8所示。

图2-8删除信息流程图
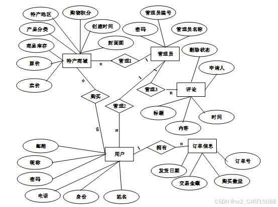
数据库的功能就是对系统中所有的数据进行存储和管理。所有的数据可以在数据库中产时间的进行存储,方便用户的使用。而且所有的数据库中的数据也应该具有一定的共享性,任何的系统可以对一些数据进行使用,同时还应该保持一定的独立性,每一个数据库中的数据都有很强的安全性,可以被很好的存放到数据库,没有进行身份的验证是不能对这些数据进行查看和使用的。数据库的设计需要明确每一个实体之间的联系,系统的E-R图如下图所示:

图3-1系统E-R图
数据库表是设计和实现系统的一个重要基础。以下列出了该系统几个重要的数据库表。数据库表结构文档如下:
| 编号 | 名称 | 数据类型 | 长度 | 小数位 | 允许空值 | 主键 | 默认值 | 说明 |
| 1 | token_id | int | 10 | 0 | N | Y | 临时访问牌ID | |
| 2 | token | varchar | 64 | 0 | Y | N | 临时访问牌 | |
| 3 | info | text | 65535 | 0 | Y | N | ||
| 4 | maxage | int | 10 | 0 | N | N | 2 | 最大寿命:默认2小时 |
| 5 | create_time | timestamp | 19 | 0 | N | N | CURRENT_TIMESTAMP | 创建时间: |
| 6 | update_time | timestamp | 19 | 0 | N | N | CURRENT_TIMESTAMP | 更新时间: |
| 7 | user_id | int | 10 | 0 | N | N | 0 | 用户编号: |
| 编号 | 名称 | 数据类型 | 长度 | 小数位 | 允许空值 | 主键 | 默认值 | 说明 |
| 1 | address_id | int | 10 | 0 | N | Y | 收货地址: | |
| 2 | name | varchar | 32 | 0 | Y | N | 姓名: | |
| 3 | phone | varchar | 13 | 0 | Y | N | 手机: | |
| 4 | postcode | varchar | 8 | 0 | Y | N | 邮编: | |
| 5 | address | varchar | 255 | 0 | N | N | 地址: | |
| 6 | user_id | mediumint | 8 | 0 | N | N | 用户ID:[0,8388607]用户获取其他与用户相关的数据 | |
| 7 | create_time | timestamp | 19 | 0 | N | N | CURRENT_TIMESTAMP | 创建时间: |
| 8 | update_time | timestamp | 19 | 0 | N | N | CURRENT_TIMESTAMP | 更新时间: |
| 9 | default | bit | 1 | 0 | N | N | 0 | 默认判断 |
| 编号 | 名称 | 数据类型 | 长度 | 小数位 | 允许空值 | 主键 | 默认值 | 说明 |
| 1 | auth_id | int | 10 | 0 | N | Y | 授权ID: | |
| 2 | user_group | varchar | 64 | 0 | Y | N | 用户组: | |
| 3 | mod_name | varchar | 64 | 0 | Y | N | 模块名: | |
| 4 | table_name | varchar | 64 | 0 | Y | N | 表名: | |
| 5 | page_title | varchar | 255 | 0 | Y | N | 页面标题: | |
| 6 | path | varchar | 255 | 0 | Y | N | 路由路径: | |
| 7 | position | varchar | 32 | 0 | Y | N | 位置: | |
| 8 | mode | varchar | 32 | 0 | N | N | _blank | 跳转方式: |
| 9 | add | tinyint | 3 | 0 | N | N | 1 | 是否可增加: |
| 10 | del | tinyint | 3 | 0 | N | N | 1 | 是否可删除: |
| 11 | set | tinyint | 3 | 0 | N | N | 1 | 是否可修改: |
| 12 | get | tinyint | 3 | 0 | N | N | 1 | 是否可查看: |
| 13 | field_add | text | 65535 | 0 | Y | N | 添加字段: | |
| 14 | field_set | text | 65535 | 0 | Y | N | 修改字段: | |
| 15 | field_get | text | 65535 | 0 | Y | N | 查询字段: | |
| 16 | table_nav_name | varchar | 500 | 0 | Y | N | 跨表导航名称: | |
| 17 | table_nav | varchar | 500 | 0 | Y | N | 跨表导航: | |
| 18 | option | text | 65535 | 0 | Y | N | 配置: | |
| 19 | create_time | timestamp | 19 | 0 | N | N | CURRENT_TIMESTAMP | 创建时间: |
| 20 | update_time | timestamp | 19 | 0 | N | N | CURRENT_TIMESTAMP | 更新时间: |
| 编号 | 名称 | 数据类型 | 长度 | 小数位 | 允许空值 | 主键 | 默认值 | 说明 |
| 1 | cart_id | int | 10 | 0 | N | Y | 购物车ID: | |
| 2 | title | varchar | 64 | 0 | Y | N | 标题: | |
| 3 | img | varchar | 255 | 0 | N | N | 0 | 图片: |
| 4 | user_id | int | 10 | 0 | N | N | 0 | 用户ID: |
| 5 | create_time | timestamp | 19 | 0 | N | N | CURRENT_TIMESTAMP | 创建时间: |
| 6 | update_time | timestamp | 19 | 0 | N | N | CURRENT_TIMESTAMP | 更新时间: |
| 7 | state | int | 10 | 0 | N | N | 0 | 状态:使用中,已失效 |
| 8 | price | double | 9 | 2 | N | N | 0.00 | 单价: |
| 9 | price_ago | double | 9 | 2 | N | N | 0.00 | 原价: |
| 10 | price_count | double | 11 | 2 | N | N | 0.00 | 总价: |
| 11 | num | int | 10 | 0 | N | N | 1 | 数量: |
| 12 | goods_id | mediumint | 8 | 0 | N | N | 商品id:[0,8388607] | |
| 13 | type | varchar | 64 | 0 | N | N | 未分类 | 商品分类: |
| 14 | description | varchar | 255 | 0 | Y | N | 描述:[0,255]用于产品规格描述 |
| 编号 | 名称 | 数据类型 | 长度 | 小数位 | 允许空值 | 主键 | 默认值 | 说明 |
| 1 | collect_id | int | 10 | 0 | N | Y | 收藏ID: | |
| 2 | user_id | int | 10 | 0 | N | N | 0 | 收藏人ID: |
| 3 | source_table | varchar | 255 | 0 | Y | N | 来源表: | |
| 4 | source_field | varchar | 255 | 0 | Y | N | 来源字段: | |
| 5 | source_id | int | 10 | 0 | N | N | 0 | 来源ID: |
| 6 | title | varchar | 255 | 0 | Y | N | 标题: | |
| 7 | img | varchar | 255 | 0 | Y | N | 封面: | |
| 8 | create_time | timestamp | 19 | 0 | N | N | CURRENT_TIMESTAMP | 创建时间: |
| 9 | update_time | timestamp | 19 | 0 | N | N | CURRENT_TIMESTAMP | 更新时间: |
| 编号 | 名称 | 数据类型 | 长度 | 小数位 | 允许空值 | 主键 | 默认值 | 说明 |
| 1 | comment_id | int | 10 | 0 | N | Y | 评论ID: | |
| 2 | user_id | int | 10 | 0 | N | N | 0 | 评论人ID: |
| 3 | reply_to_id | int | 10 | 0 | N | N | 0 | 回复评论ID:空为0 |
| 4 | content | longtext | 2147483647 | 0 | Y | N | 内容: | |
| 5 | nickname | varchar | 255 | 0 | Y | N | 昵称: | |
| 6 | avatar | varchar | 255 | 0 | Y | N | 头像地址:[0,255] | |
| 7 | create_time | timestamp | 19 | 0 | N | N | CURRENT_TIMESTAMP | 创建时间: |
| 8 | update_time | timestamp | 19 | 0 | N | N | CURRENT_TIMESTAMP | 更新时间: |
| 9 | source_table | varchar | 255 | 0 | Y | N | 来源表: | |
| 10 | source_field | varchar | 255 | 0 | Y | N | 来源字段: | |
| 11 | source_id | int | 10 | 0 | N | N | 0 | 来源ID: |
| 编号 | 名称 | 数据类型 | 长度 | 小数位 | 允许空值 | 主键 | 默认值 | 说明 |
| 1 | exchange_information_id | int | 10 | 0 | N | Y | 兑换信息ID | |
| 2 | regular_users | int | 10 | 0 | Y | N | 0 | 普通用户 |
| 3 | user_name | varchar | 64 | 0 | Y | N | 用户姓名 | |
| 4 | product_name | varchar | 64 | 0 | Y | N | 商品名称 | |
| 5 | redeem_points | int | 10 | 0 | Y | N | 0 | 兑换积分 |
| 6 | redemption_time | date | 10 | 0 | Y | N | 兑换时间 | |
| 7 | create_time | datetime | 19 | 0 | N | N | CURRENT_TIMESTAMP | 创建时间 |
| 8 | update_time | timestamp | 19 | 0 | N | N | CURRENT_TIMESTAMP | 更新时间 |
| 编号 | 名称 | 数据类型 | 长度 | 小数位 | 允许空值 | 主键 | 默认值 | 说明 |
| 1 | goods_id | mediumint | 8 | 0 | N | Y | 产品id:[0,8388607] | |
| 2 | title | varchar | 125 | 0 | Y | N | 标题:[0,125]用于产品和html的<title>标签中 | |
| 3 | img | text | 65535 | 0 | Y | N | 封面图:用于显示于产品列表页 | |
| 4 | description | varchar | 255 | 0 | Y | N | 描述:[0,255]用于产品规格描述 | |
| 5 | price_ago | double | 8 | 2 | N | N | 0.00 | 原价:[1] |
| 6 | price | double | 8 | 2 | N | N | 0.00 | 卖价:[1] |
| 7 | sales | int | 10 | 0 | N | N | 0 | 销量:[0,1000000000] |
| 8 | inventory | int | 10 | 0 | N | N | 0 | 商品库存 |
| 9 | type | varchar | 64 | 0 | N | N | 商品分类: | |
| 10 | hits | int | 10 | 0 | N | N | 0 | 点击量:[0,1000000000]访问这篇产品的人次 |
| 11 | content | longtext | 2147483647 | 0 | Y | N | 正文:产品的主体内容 | |
| 12 | img_1 | text | 65535 | 0 | Y | N | 主图1: | |
| 13 | img_2 | text | 65535 | 0 | Y | N | 主图2: | |
| 14 | img_3 | text | 65535 | 0 | Y | N | 主图3: | |
| 15 | img_4 | text | 65535 | 0 | Y | N | 主图4: | |
| 16 | img_5 | text | 65535 | 0 | Y | N | 主图5: | |
| 17 | create_time | timestamp | 19 | 0 | N | N | CURRENT_TIMESTAMP | 创建时间: |
| 18 | update_time | timestamp | 19 | 0 | N | N | CURRENT_TIMESTAMP | 更新时间: |
| 19 | customize_field | text | 65535 | 0 | Y | N | 自定义字段 | |
| 20 | source_table | varchar | 255 | 0 | Y | N | 来源表: | |
| 21 | source_field | varchar | 255 | 0 | Y | N | 来源字段: | |
| 22 | source_id | int | 10 | 0 | N | N | 0 | 来源ID: |
| 23 | user_id | int | 10 | 0 | Y | N | 0 | 添加人 |
| 编号 | 名称 | 数据类型 | 长度 | 小数位 | 允许空值 | 主键 | 默认值 | 说明 |
| 1 | type_id | int | 10 | 0 | N | Y | 商品分类ID: | |
| 2 | father_id | smallint | 5 | 0 | N | N | 0 | 上级分类ID:[0,32767] |
| 3 | name | varchar | 255 | 0 | Y | N | 商品名称: | |
| 4 | desc | varchar | 255 | 0 | Y | N | 描述: | |
| 5 | icon | varchar | 255 | 0 | Y | N | 图标: | |
| 6 | source_table | varchar | 255 | 0 | Y | N | 来源表: | |
| 7 | source_field | varchar | 255 | 0 | Y | N | 来源字段: | |
| 8 | create_time | timestamp | 19 | 0 | N | N | CURRENT_TIMESTAMP | 创建时间: |
| 9 | update_time | timestamp | 19 | 0 | N | N | CURRENT_TIMESTAMP | 更新时间: |
| 编号 | 名称 | 数据类型 | 长度 | 小数位 | 允许空值 | 主键 | 默认值 | 说明 |
| 1 | hits_id | int | 10 | 0 | N | Y | 点赞ID: | |
| 2 | user_id | int | 10 | 0 | N | N | 0 | 点赞人: |
| 3 | create_time | timestamp | 19 | 0 | N | N | CURRENT_TIMESTAMP | 创建时间: |
| 4 | update_time | timestamp | 19 | 0 | N | N | CURRENT_TIMESTAMP | 更新时间: |
| 5 | source_table | varchar | 255 | 0 | Y | N | 来源表: | |
| 6 | source_field | varchar | 255 | 0 | Y | N | 来源字段: | |
| 7 | source_id | int | 10 | 0 | N | N | 0 | 来源ID: |
| 编号 | 名称 | 数据类型 | 长度 | 小数位 | 允许空值 | 主键 | 默认值 | 说明 |
| 1 | integral_id | int | 10 | 0 | N | Y | 特产商城ID | |
| 2 | specialty_regions | varchar | 64 | 0 | Y | N | 特产地区 | |
| 3 | shopping_points | int | 10 | 0 | Y | N | 0 | 购物积分 |
| 4 | hits | int | 10 | 0 | N | N | 0 | 点击数 |
| 5 | praise_len | int | 10 | 0 | N | N | 0 | 点赞数 |
| 6 | cart_title | varchar | 125 | 0 | Y | N | 标题:[0,125]用于产品html的标签中 | |
| 7 | cart_img | text | 65535 | 0 | Y | N | 封面图:用于显示于产品列表页 | |
| 8 | cart_description | varchar | 255 | 0 | Y | N | 描述:[0,255]用于产品规格描述 | |
| 9 | cart_price_ago | double | 8 | 2 | N | N | 0.00 | 原价:[1] |
| 10 | cart_price | double | 8 | 2 | N | N | 0.00 | 卖价:[1] |
| 11 | cart_inventory | int | 10 | 0 | N | N | 0 | 商品库存 |
| 12 | cart_type | varchar | 64 | 0 | N | N | 未分类 | 商品分类: |
| 13 | cart_content | longtext | 2147483647 | 0 | Y | N | 正文:产品的主体内容 | |
| 14 | cart_img_1 | text | 65535 | 0 | Y | N | 主图1: | |
| 15 | cart_img_2 | text | 65535 | 0 | Y | N | 主图2: | |
| 16 | cart_img_3 | text | 65535 | 0 | Y | N | 主图3: | |
| 17 | cart_img_4 | text | 65535 | 0 | Y | N | 主图4: | |
| 18 | cart_img_5 | text | 65535 | 0 | Y | N | 主图5: | |
| 19 | create_time | datetime | 19 | 0 | N | N | CURRENT_TIMESTAMP | 创建时间 |
| 20 | update_time | timestamp | 19 | 0 | N | N | CURRENT_TIMESTAMP | 更新时间 |
| 编号 | 名称 | 数据类型 | 长度 | 小数位 | 允许空值 | 主键 | 默认值 | 说明 |
| 1 | logistics_delivery_id | int | 10 | 0 | N | Y | 物流配送ID | |
| 2 | order_number | varchar | 64 | 0 | Y | N | 订单号 | |
| 3 | product_name | varchar | 64 | 0 | Y | N | 商品名称 | |
| 4 | purchase_quantity | varchar | 64 | 0 | Y | N | 购买数量 | |
| 5 | total_transaction_amount | double | 11 | 2 | Y | N | 0.00 | 交易总额 |
| 6 | the_date_of_issuance | date | 10 | 0 | Y | N | 发货日期 | |
| 7 | delivery_number | varchar | 30 | 0 | Y | N | 配送订单 | |
| 8 | ordinary_users | int | 10 | 0 | Y | N | 0 | 普通用户 |
| 9 | shipping_address | varchar | 64 | 0 | Y | N | 收货地址 | |
| 10 | delivery_status | varchar | 64 | 0 | Y | N | 配送状态 | |
| 11 | signing_status | varchar | 64 | 0 | Y | N | 签收状态 | |
| 12 | recommend | int | 10 | 0 | N | N | 0 | 智能推荐 |
| 13 | contact_name | varchar | 255 | 0 | Y | N | 联系人名字 | |
| 14 | merchant_id | int | 10 | 0 | Y | N | 商家id | |
| 15 | create_time | datetime | 19 | 0 | N | N | CURRENT_TIMESTAMP | 创建时间 |
| 16 | update_time | timestamp | 19 | 0 | N | N | CURRENT_TIMESTAMP | 更新时间 |
| 编号 | 名称 | 数据类型 | 长度 | 小数位 | 允许空值 | 主键 | 默认值 | 说明 |
| 1 | notice_id | mediumint | 8 | 0 | N | Y | 公告id: | |
| 2 | title | varchar | 125 | 0 | N | N | 标题: | |
| 3 | content | longtext | 2147483647 | 0 | Y | N | 正文: | |
| 4 | create_time | timestamp | 19 | 0 | N | N | CURRENT_TIMESTAMP | 创建时间: |
| 5 | update_time | timestamp | 19 | 0 | N | N | CURRENT_TIMESTAMP | 更新时间: |
| 编号 | 名称 | 数据类型 | 长度 | 小数位 | 允许空值 | 主键 | 默认值 | 说明 |
| 1 | order_id | int | 10 | 0 | N | Y | 订单ID: | |
| 2 | order_number | varchar | 64 | 0 | Y | N | 订单号: | |
| 3 | goods_id | mediumint | 8 | 0 | N | N | 商品id:[0,8388607] | |
| 4 | title | varchar | 32 | 0 | Y | N | 商品标题: | |
| 5 | img | varchar | 255 | 0 | Y | N | 商品图片: | |
| 6 | price | double | 10 | 2 | N | N | 0.00 | 价格: |
| 7 | price_ago | double | 10 | 2 | N | N | 0.00 | 原价: |
| 8 | num | int | 10 | 0 | N | N | 1 | 数量: |
| 9 | price_count | double | 8 | 2 | N | N | 0.00 | 总价: |
| 10 | norms | varchar | 255 | 0 | Y | N | 规格: | |
| 11 | type | varchar | 64 | 0 | N | N | 未分类 | 商品分类: |
| 12 | contact_name | varchar | 32 | 0 | Y | N | 联系人姓名: | |
| 13 | contact_email | varchar | 125 | 0 | Y | N | 联系人邮箱: | |
| 14 | contact_phone | varchar | 11 | 0 | Y | N | 联系人手机: | |
| 15 | contact_address | varchar | 255 | 0 | Y | N | 收件地址: | |
| 16 | postal_code | varchar | 9 | 0 | Y | N | 邮政编码: | |
| 17 | user_id | int | 10 | 0 | N | N | 0 | 买家ID: |
| 18 | merchant_id | mediumint | 8 | 0 | N | N | 0 | 商家ID: |
| 19 | create_time | timestamp | 19 | 0 | N | N | CURRENT_TIMESTAMP | 创建时间: |
| 20 | update_time | timestamp | 19 | 0 | N | N | CURRENT_TIMESTAMP | 更新时间: |
| 21 | description | varchar | 255 | 0 | Y | N | 描述:[0,255]用于产品规格描述 | |
| 22 | state | varchar | 16 | 0 | N | N | 待付款 | 订单状态:待付款,待发货,待签收,已签收,待退款,已退款,已拒绝,已完成 |
| 23 | remark | text | 65535 | 0 | Y | N | 订单备注 | |
| 24 | delivery_state | varchar | 16 | 0 | Y | N | 未配送 | 发货状态:未配送,已配送 |
| 25 | vip_discount | double | 11 | 2 | Y | N | 0.00 | 折扣 |
| 编号 | 名称 | 数据类型 | 长度 | 小数位 | 允许空值 | 主键 | 默认值 | 说明 |
| 1 | points_mall_id | int | 10 | 0 | N | Y | 积分商城ID | |
| 2 | product_name | varchar | 64 | 0 | Y | N | 商品名称 | |
| 3 | product_images | varchar | 255 | 0 | Y | N | 商品图片 | |
| 4 | redeem_points | int | 10 | 0 | Y | N | 0 | 兑换积分 |
| 5 | product_quantity | int | 10 | 0 | Y | N | 0 | 商品数量 |
| 6 | product_introduction | text | 65535 | 0 | Y | N | 商品简介 | |
| 7 | hits | int | 10 | 0 | N | N | 0 | 点击数 |
| 8 | praise_len | int | 10 | 0 | N | N | 0 | 点赞数 |
| 9 | create_time | datetime | 19 | 0 | N | N | CURRENT_TIMESTAMP | 创建时间 |
| 10 | update_time | timestamp | 19 | 0 | N | N | CURRENT_TIMESTAMP | 更新时间 |
| 编号 | 名称 | 数据类型 | 长度 | 小数位 | 允许空值 | 主键 | 默认值 | 说明 |
| 1 | praise_id | int | 10 | 0 | N | Y | 点赞ID: | |
| 2 | user_id | int | 10 | 0 | N | N | 0 | 点赞人: |
| 3 | create_time | timestamp | 19 | 0 | N | N | CURRENT_TIMESTAMP | 创建时间: |
| 4 | update_time | timestamp | 19 | 0 | N | N | CURRENT_TIMESTAMP | 更新时间: |
| 5 | source_table | varchar | 255 | 0 | Y | N | 来源表: | |
| 6 | source_field | varchar | 255 | 0 | Y | N | 来源字段: | |
| 7 | source_id | int | 10 | 0 | N | N | 0 | 来源ID: |
| 8 | status | bit | 1 | 0 | N | N | 1 | 点赞状态:1为点赞,0已取消 |
| 编号 | 名称 | 数据类型 | 长度 | 小数位 | 允许空值 | 主键 | 默认值 | 说明 |
| 1 | regular_users_id | int | 10 | 0 | N | Y | 普通用户ID | |
| 2 | user_name | varchar | 64 | 0 | N | N | 用户姓名 | |
| 3 | user_gender | varchar | 64 | 0 | Y | N | 用户性别 | |
| 4 | users_birthday | date | 10 | 0 | Y | N | 用户生日 | |
| 5 | contact_information | varchar | 64 | 0 | Y | N | 联系方式 | |
| 6 | number_of_points | int | 10 | 0 | Y | N | 0 | 积分数量 |
| 7 | examine_state | varchar | 16 | 0 | N | N | 已通过 | 审核状态 |
| 8 | user_id | int | 10 | 0 | N | N | 0 | 用户ID |
| 9 | create_time | datetime | 19 | 0 | N | N | CURRENT_TIMESTAMP | 创建时间 |
| 10 | update_time | timestamp | 19 | 0 | N | N | CURRENT_TIMESTAMP | 更新时间 |
| 编号 | 名称 | 数据类型 | 长度 | 小数位 | 允许空值 | 主键 | 默认值 | 说明 |
| 1 | slides_id | int | 10 | 0 | N | Y | 轮播图ID: | |
| 2 | title | varchar | 64 | 0 | Y | N | 标题: | |
| 3 | content | varchar | 255 | 0 | Y | N | 内容: | |
| 4 | url | varchar | 255 | 0 | Y | N | 链接: | |
| 5 | img | varchar | 255 | 0 | Y | N | 轮播图: | |
| 6 | hits | int | 10 | 0 | N | N | 0 | 点击量: |
| 7 | create_time | timestamp | 19 | 0 | N | N | CURRENT_TIMESTAMP | 创建时间: |
| 8 | update_time | timestamp | 19 | 0 | N | N | CURRENT_TIMESTAMP | 更新时间: |
| 编号 | 名称 | 数据类型 | 长度 | 小数位 | 允许空值 | 主键 | 默认值 | 说明 |
| 1 | specialty_procurement_id | int | 10 | 0 | N | Y | 特产进货ID | |
| 2 | specialty_name | varchar | 64 | 0 | Y | N | 特产名称 | |
| 3 | specialty_prices | int | 10 | 0 | Y | N | 0 | 特产价格 |
| 4 | purchase_quantity | int | 10 | 0 | Y | N | 0 | 进货数量 |
| 5 | purchase_time | date | 10 | 0 | Y | N | 进货时间 | |
| 6 | purchase_order_number | varchar | 64 | 0 | Y | N | 进货单号 | |
| 7 | create_time | datetime | 19 | 0 | N | N | CURRENT_TIMESTAMP | 创建时间 |
| 8 | update_time | timestamp | 19 | 0 | N | N | CURRENT_TIMESTAMP | 更新时间 |
| 编号 | 名称 | 数据类型 | 长度 | 小数位 | 允许空值 | 主键 | 默认值 | 说明 |
| 1 | upload_id | int | 10 | 0 | N | Y | 上传ID | |
| 2 | name | varchar | 64 | 0 | Y | N | 文件名 | |
| 3 | path | varchar | 255 | 0 | Y | N | 访问路径 | |
| 4 | file | varchar | 255 | 0 | Y | N | 文件路径 | |
| 5 | display | varchar | 255 | 0 | Y | N | 显示顺序 | |
| 6 | father_id | int | 10 | 0 | Y | N | 0 | 父级ID |
| 7 | dir | varchar | 255 | 0 | Y | N | 文件夹 | |
| 8 | type | varchar | 32 | 0 | Y | N | 文件类型 |
| 编号 | 名称 | 数据类型 | 长度 | 小数位 | 允许空值 | 主键 | 默认值 | 说明 |
| 1 | user_id | mediumint | 8 | 0 | N | Y | 用户ID:[0,8388607]用户获取其他与用户相关的数据 | |
| 2 | state | smallint | 5 | 0 | N | N | 1 | 账户状态:[0,10](1可用|2异常|3已冻结|4已注销) |
| 3 | user_group | varchar | 32 | 0 | Y | N | 所在用户组:[0,32767]决定用户身份和权限 | |
| 4 | login_time | timestamp | 19 | 0 | N | N | CURRENT_TIMESTAMP | 上次登录时间: |
| 5 | phone | varchar | 11 | 0 | Y | N | 手机号码:[0,11]用户的手机号码,用于找回密码时或登录时 | |
| 6 | phone_state | smallint | 5 | 0 | N | N | 0 | 手机认证:[0,1](0未认证|1审核中|2已认证) |
| 7 | username | varchar | 16 | 0 | N | N | 用户名:[0,16]用户登录时所用的账户名称 | |
| 8 | nickname | varchar | 16 | 0 | Y | N | 昵称:[0,16] | |
| 9 | password | varchar | 64 | 0 | N | N | 密码:[0,32]用户登录所需的密码,由6-16位数字或英文组成 | |
| 10 | | varchar | 64 | 0 | Y | N | 邮箱:[0,64]用户的邮箱,用于找回密码时或登录时 | |
| 11 | email_state | smallint | 5 | 0 | N | N | 0 | 邮箱认证:[0,1](0未认证|1审核中|2已认证) |
| 12 | avatar | varchar | 255 | 0 | Y | N | 头像地址:[0,255] | |
| 13 | open_id | varchar | 255 | 0 | Y | N | 针对获取用户信息字段 | |
| 14 | create_time | timestamp | 19 | 0 | N | N | CURRENT_TIMESTAMP | 创建时间: |
| 15 | vip_level | varchar | 255 | 0 | Y | N | 会员等级 | |
| 16 | vip_discount | double | 11 | 2 | Y | N | 0.00 | 会员折扣 |
| 编号 | 名称 | 数据类型 | 长度 | 小数位 | 允许空值 | 主键 | 默认值 | 说明 |
| 1 | group_id | mediumint | 8 | 0 | N | Y | 用户组ID:[0,8388607] | |
| 2 | display | smallint | 5 | 0 | N | N | 100 | 显示顺序:[0,1000] |
| 3 | name | varchar | 16 | 0 | N | N | 名称:[0,16] | |
| 4 | description | varchar | 255 | 0 | Y | N | 描述:[0,255]描述该用户组的特点或权限范围 | |
| 5 | source_table | varchar | 255 | 0 | Y | N | 来源表: | |
| 6 | source_field | varchar | 255 | 0 | Y | N | 来源字段: | |
| 7 | source_id | int | 10 | 0 | N | N | 0 | 来源ID: |
| 8 | register | smallint | 5 | 0 | Y | N | 0 | 注册位置: |
| 9 | create_time | timestamp | 19 | 0 | N | N | CURRENT_TIMESTAMP | 创建时间: |
| 10 | update_time | timestamp | 19 | 0 | N | N | CURRENT_TIMESTAMP | 更新时间: |
Internet技术为江苏特产的数据分析课题的设计与实现提供了一种全新的方法,它支持多种形态的网络应用,无论您身处何处,都可以轻松访问和操控该系统。此外,它还提供了一个简单易懂的操作流程,方便您快速、准确的完成任务。

图3-2 系统工作原理图
软件系统的功能是多样的,在软件设计的过程中分层进行的思维是极为重要的,这样的思维可以在软件开发的过程中很大程度降低层之间的耦合度,这一点是符合“低耦合、高内聚”的软件设计原则的。因此,可以把江苏特产的数据分析课题的设计与实现划分为显示层、数据层和业务层。在系统的架构中,为了方便上层调用完成相应的功能,每个层次都会为其对应的上层提供相应的接口。
系统结构图如下所示。

图3-3系统结构图
1.显示层
此层主要是为用户提供计算机交互的UI界面,它根据用户的相应操作来提供相应的逻辑处理。
2.数据库层
数据库不仅是对软件所涉及的实体映射,而且也是系统读取和处理数据的关键所在。本系统的整个操作流程设计都是围绕着数据库里面的数据所展开的。
3.业务层
主要是通过系统的业务层中的业务逻辑来实现业务需求,依据相应的需求,剖析实现的策略和对应的业务逻辑,其优劣,在很大程度上决定了软件的质量,所以,整个系统成败的主要原因在于业务的逻辑实现。
通过软件的需求分析已经获得了系统的基本功能需求。根据各大功能模块的不同,将系统分为各种功能大块。系统功能结构如下图所示。

图3-4系统功能结构图
管理员登录,管理员通过输入界面上显示的信息然后点击登录就能登录到系统进行系统的使用了,如下图所示。

图4-1管理员登录界面图
管理员登录进入江苏特产的数据分析课题的设计与实现之后,就可以对所有的信息进行查看,可以查看后台首页、系统用户、特产进货管理、积分商城管理、兑换信息管理、系统管理、通知公告管理、商城管理等,并且还可以对其进行相应的操作管理。在功能界面还可以对商品销售金额和商品销售数量进行统计分析。如下图所示。

图4-2管理员功能界面图
系统用户管理,在用户管理页面中可以对索引、用户名、姓名等信息进行详情、修改或删除等操作,如下图所示。

图4-3系统用户管理界面图
系统用户管理界面逻辑代码如下:
@PostMapping("/set")
@Transactional
public Map<String, Object> set(HttpServletRequest request) throws IOException {
service.update(service.readQuery(request), service.readConfig(request), service.readBody(request.getReader()));
return success(1);
}
public Map<String,String> readConfig(HttpServletRequest request){
Map<String,String> map = new HashMap<>();
map.put(FindConfig.PAGE,request.getParameter(FindConfig.PAGE));
map.put(FindConfig.SIZE,request.getParameter(FindConfig.SIZE));
map.put(FindConfig.LIKE,request.getParameter(FindConfig.LIKE));
map.put(FindConfig.ORDER_BY,request.getParameter(FindConfig.ORDER_BY));
map.put(FindConfig.FIELD,request.getParameter(FindConfig.FIELD));
map.put(FindConfig.GROUP_BY,request.getParameter(FindConfig.GROUP_BY));
map.put(FindConfig.MAX_,request.getParameter(FindConfig.MAX_));
map.put(FindConfig.MIN_,request.getParameter(FindConfig.MIN_));
return map;
}
public Map<String,String> readQuery(HttpServletRequest request){
String queryString = request.getQueryString();
if (queryString != null && !"".equals(queryString)) {
String[] querys = queryString.split("&");
Map<String, String> map = new HashMap<>();
for (String query : querys) {
String[] q = query.split("=");
map.put(q[0], q[1]);
}
map.remove(FindConfig.PAGE);
map.remove(FindConfig.SIZE);
map.remove(FindConfig.LIKE);
map.remove(FindConfig.ORDER_BY);
map.remove(FindConfig.FIELD);
map.remove(FindConfig.GROUP_BY);
map.remove(FindConfig.MAX_);
map.remove(FindConfig.MIN_);
return map;
}else {
return new HashMap<>();
}
}
@Transactional
public void update(Map<String,String> query,Map<String,String> config,Map<String,Object> body){
StringBuffer sql = new StringBuffer("UPDATE ").append("`").append(table).append("`").append(" SET ");
for (Map.Entry<String,Object> entry:body.entrySet()){
Object value = entry.getValue();
if (value instanceof String){
sql.append("`"+humpToLine(entry.getKey())+"`").append("=").append("'").append(value).append("'").append(",");
}else {
sql.append("`"+humpToLine(entry.getKey())+"`").append("=").append(value).append(",");
}
}
sql.deleteCharAt(sql.length()-1);
sql.append(toWhereSql(query,"0".equals(config.get(FindConfig.LIKE))));
log.info("[{}] - 更新操作:{}",table,sql);
Query query1 = runCountSql(sql.toString());
query1.executeUpdate();
}
public String toWhereSql(Map<String,String> query, Boolean like) {
if (query.size() > 0) {
try {
StringBuilder sql = new StringBuilder(" WHERE ");
for (Map.Entry<String, String> entry : query.entrySet()) {
if (entry.getKey().contains(FindConfig.MIN_)) {
String min = humpToLine(entry.getKey()).replace("_min", "");
sql.append("`"+min+"`").append(" >= '").append(URLDecoder.decode(entry.getValue(), "UTF-8")).append("' and ");
continue;
}
if (entry.getKey().contains(FindConfig.MAX_)) {
String max = humpToLine(entry.getKey()).replace("_max", "");
sql.append("`"+max+"`").append(" <= '").append(URLDecoder.decode(entry.getValue(), "UTF-8")).append("' and ");
continue;
}
if (like == true) {
sql.append("`"+humpToLine(entry.getKey())+"`").append(" LIKE '%").append(URLDecoder.decode(entry.getValue(), "UTF-8")).append("%'").append(" and ");
} else {
sql.append("`"+humpToLine(entry.getKey())+"`").append(" = '").append(URLDecoder.decode(entry.getValue(), "UTF-8")).append("'").append(" and ");
}
}
sql.delete(sql.length() - 4, sql.length());
sql.append(" ");
return sql.toString();
} catch (UnsupportedEncodingException e) {
log.info("拼接sql 失败:{}", e.getMessage());
}
}
return "";
}
特产进货管理,管理员管理特产进货列表和特产进货添加,可以查看特产名称、特产价格等信息,还可以进行查询、重置和删除等操作。特产进货列表和特产进货添加界面如下图所示。

图4-4特产进货列表界面图

图4-5特产进货添加界面图
管理员可以对系统前台展示的轮播图进行增删改查,方便用户进行查看。轮播图管理界面如下图所示。

图4-6系统管理界面图
注册模块满足用户两部分,当用户想要进行资料相关信息的查询管理的时候,就必须进行登录,如果没有账号的话,在登录界面,点击“注册”按钮就会跳转到注册的界面,根据提示填写好注册信息,添加提交,注册的信息在数据库中就添加完成了,然后再输入填写好的账号和密码进行登录,其注册主界面展示如下图所示。

图4-7注册界面图
注册逻辑代码如下:
/**
* 注册
* @param user
* @return
*/
@PostMapping("register")
public Map<String, Object> signUp(@RequestBody User user) {
// 查询用户
Map<String, String> query = new HashMap<>();
query.put("username",user.getUsername());
List list = service.select(query, new HashMap<>()).getResultList();
if (list.size()>0){
return error(30000, "用户已存在");
}
user.setUserId(null);
user.setPassword(service.encryption(user.getPassword()));
service.save(user);
return success(1);
}
/**
* 用户ID:[0,8388607]用户获取其他与用户相关的数据
*/
@Id
@GeneratedValue(strategy = GenerationType.IDENTITY)
@Column(name = "user_id")
private Integer userId;
/**
* 账户状态:[0,10](1可用|2异常|3已冻结|4已注销)
*/
@Basic
@Column(name = "state")
private Integer state;
/**
* 所在用户组:[0,32767]决定用户身份和权限
*/
@Basic
@Column(name = "user_group")
private String userGroup;
/**
* 上次登录时间:
*/
@Basic
@Column(name = "login_time")
private Timestamp loginTime;
/**
* 手机号码:[0,11]用户的手机号码,用于找回密码时或登录时
*/
@Basic
@Column(name = "phone")
private String phone;
/**
* 手机认证:[0,1](0未认证|1审核中|2已认证)
*/
@Basic
@Column(name = "phone_state")
private Integer phoneState;
/**
* 用户名:[0,16]用户登录时所用的账户名称
*/
@Basic
@Column(name = "username")
private String username;
/**
* 昵称:[0,16]
*/
@Basic
@Column(name = "nickname")
private String nickname;
/**
* 密码:[0,32]用户登录所需的密码,由6-16位数字或英文组成
*/
@Basic
@Column(name = "password")
private String password;
/**
* 邮箱:[0,64]用户的邮箱,用于找回密码时或登录时
*/
@Basic
@Column(name = "email")
private String email;
/**
* 邮箱认证:[0,1](0未认证|1审核中|2已认证)
*/
@Basic
@Column(name = "email_state")
private Integer emailState;
/**
* 头像地址:[0,255]
*/
@Basic
@Column(name = "avatar")
private String avatar;
/**
* 创建时间:
*/
@Basic
@Column(name = "create_time")
@JsonFormat(pattern = "yyyy-MM-dd HH:mm:ss")
private Timestamp createTime;
@Basic
@Transient
private String code;
}
用户注册完成后,点击“登陆”进入到登陆页面,输入用户名和密码,点击“登陆”按钮,对用户名和密码进行验证,根据传入的用户名和密码在数据库中是否能查询到一条用户信息,若不能返回用户信息则登陆失败,页面提示用户名或密码错误。如下图所示。

图4-8登录界面图
登录的逻辑代码如下所示。
/**
* 登录
* @param data
* @param httpServletRequest
* @return
*/
@PostMapping("login")
public Map<String, Object> login(@RequestBody Map<String, String> data, HttpServletRequest httpServletRequest) {
log.info("[执行登录接口]");
String username = data.get("username");
String email = data.get("email");
String phone = data.get("phone");
String password = data.get("password");
List resultList = null;
Map<String, String> map = new HashMap<>();
if(username != null && "".equals(username) == false){
map.put("username", username);
resultList = service.select(map, new HashMap<>()).getResultList();
}
else if(email != null && "".equals(email) == false){
map.put("email", email);
resultList = service.select(map, new HashMap<>()).getResultList();
}
else if(phone != null && "".equals(phone) == false){
map.put("phone", phone);
resultList = service.select(map, new HashMap<>()).getResultList();
}else{
return error(30000, "账号或密码不能为空");
}
if (resultList == null || password == null) {
return error(30000, "账号或密码不能为空");
}
//判断是否有这个用户
if (resultList.size()<=0){
return error(30000,"用户不存在");
}
User byUsername = (User) resultList.get(0);
Map<String, String> groupMap = new HashMap<>();
groupMap.put("name",byUsername.getUserGroup());
List groupList = userGroupService.select(groupMap, new HashMap<>()).getResultList();
if (groupList.size()<1){
return error(30000,"用户组不存在");
}
UserGroup userGroup = (UserGroup) groupList.get(0);
//查询用户审核状态
if (!StringUtils.isEmpty(userGroup.getSourceTable())){
String sql = "select examine_state from "+ userGroup.getSourceTable() +" WHERE user_id = " + byUsername.getUserId();
String res = String.valueOf(service.runCountSql(sql).getSingleResult());
if (res==null){
return error(30000,"用户不存在");
}
if (!res.equals("已通过")){
return error(30000,"该用户审核未通过");
}
}
//查询用户状态
if (byUsername.getState()!=1){
return error(30000,"用户非可用状态,不能登录");
}
String md5password = service.encryption(password);
if (byUsername.getPassword().equals(md5password)) {
// 存储Token到数据库
AccessToken accessToken = new AccessToken();
accessToken.setToken(UUID.randomUUID().toString().replaceAll("-", ""));
accessToken.setUser_id(byUsername.getUserId());
tokenService.save(accessToken);
// 返回用户信息
JSONObject user = JSONObject.parseObject(JSONObject.toJSONString(byUsername));
user.put("token", accessToken.getToken());
JSONObject ret = new JSONObject();
ret.put("obj",user);
return success(ret);
} else {
return error(30000, "账号或密码不正确");
}
}
用户可以查看对特产商城所有在售商品,包括图片介绍及价格等,可以对喜欢的商品添加到购物车或进行购买。特产商城界面如下图所示。

图4-9特产商城界面图
当用户浏览到心仪的商品时,可以将商品添加至购物车内,查看购物车列表,修改或者删除购物车。我的购物车界面如下图所示。

图4-10我的购物车界面图
用户可以查看订单的详细信息,包括订单编号、下单时间、订单备注等,可以对订单进行支付。我的订单界面如下图所示。

图4-11我的订单界面图
订单管理的逻辑代码如下:
@PostMapping("/add")
@Transactional
public Map<String, Object> add(HttpServletRequest request) throws IOException {
service.insert(service.readBody(request.getReader()));
return success(1);
}
@Transactional
public Map<String, Object> addMap(Map<String,Object> map){
service.insert(map);
return success(1);
}
public Map<String,Object> readBody(BufferedReader reader){
BufferedReader br = null;
StringBuilder sb = new StringBuilder("");
try{
br = reader;
String str;
while ((str = br.readLine()) != null){
sb.append(str);
}
br.close();
String json = sb.toString();
return JSONObject.parseObject(json, Map.class);
}catch (IOException e){
e.printStackTrace();
}finally{
if (null != br){
try{
br.close();
}catch (IOException e){
e.printStackTrace();
}
}
}
return null;
}
public void insert(Map<String,Object> body){
StringBuffer sql = new StringBuffer("INSERT INTO ");
sql.append("`").append(table).append("`").append(" (");
for (Map.Entry<String,Object> entry:body.entrySet()){
sql.append("`"+humpToLine(entry.getKey())+"`").append(",");
}
sql.deleteCharAt(sql.length()-1);
sql.append(") VALUES (");
for (Map.Entry<String,Object> entry:body.entrySet()){
Object value = entry.getValue();
if (value instanceof String){
sql.append("'").append(entry.getValue()).append("'").append(",");
}else {
sql.append(entry.getValue()).append(",");
}
}
sql.deleteCharAt(sql.length() - 1);
sql.append(")");
log.info("[{}] - 插入操作:{}",table,sql);
Query query = runCountSql(sql.toString());
query.executeUpdate();
}
用户输入收货人、手机号及详细地址可以对收货地址进行添加。我的地址界面如下图所示。

图4-12我的地址界面图
用户可以查看订单配送的详细信息,包括订单号、商品名称、购买数量、交易金额、等,可以对配送状态和签收状态进行查询和重置。订单配送界面如下图所示。

图4-13订单配送界面图
该系统能够完成商品选购,商品管理,商品评价管理,订单管理,用户管理等功能,做到所开发的系统操作简单,符合系统开放性要求,该系统能够在开放的硬件体系结构中运行,并且能与其他系统顺利连接。
根据系统测试目的并结合面向对象的测试方法,给出如下系统测试方案:
1、尽可能早的、并且不断地进行系统测试。因为错误发现的越早,修正它所付出的代价以及费用就会越小。
2、设计本测试用例时,应该给出测试的预期结果。一个合理的测试用例由两部分组成:主要有测试用的输入数据和该输入数据所期望的系统运行结果。
3、在设计本测试用例时,不仅需要有合法的输入测试用例,还应该要有非法的输入测试用例。因为,因为在系统的实际使用过程中,通常由于各种原因,用户往往会使用一些非法的输入测试用例来进行测试。测试用例为了测试系统的正确性和完整性,本节将对系统中重点模块的测试进行介绍。
表5-1登录测试用例
| 测试项 | 首页登录功能测试 |
| 输入数据 | 1、输入正确的用户名和密码,单击“登录”按钮 2、输入错误的用户名和密码,单击“登录”按钮 3、不输入用户名和密码,单击“登录”按钮 |
| 预计输出数据 | 1、数据库中存在的用户能正确登录,。结果弹出主界面。 2、错误的或者无效用户登录,登录系统失败。 3、输入用户名或密码信息为空,登录系统失败。 |
使用上述测试用例对前台首页登录界面进行测试,当在用户名输入框中输入正确的用户名和密码时候,系统将弹出登录成功信息提示对话框。
使用上述测试用例对前台首页登录界面进行测试,当在用户名输入框中输入错误的或无效的用户名时,系统将弹出错误信息提示对话框。
通过测试可以观察到实现的运行结果与测试用例中预计输出的结果是相符的,所以测试通过。
对商品管理进行测试 。
名称:用户管理测试。 目的:测试商品管理界面 。
内容:口令的输入,合法性检查,合理性检查,界面的显示控制。
下表描述了商品表中目前所存在的记录。
| 商品名 | 商品类别 | 商品价格 | 商品状态 |
| A | A | 389 | 上架 |
| B | B | 249 | 上架 |
| C | C | 322 | 下架 |
| D | D | 168 | 上架 |
添加时应注意事项:
管理员添加商品时必须添加已存在的商品类别,若该商品不属于现有的所有类别,则应该先添加商品类别。
下表描述了添加商品进行测试的用例,主要是为了防止添加商品时出现异常和存在的漏洞。
| 输入 | 输出 | ||
| 商品名 | 商品价格 | 商品图片 | |
| 空 | 参数错误 | ||
| 空 | 参数错误 | ||
| 空 | 请选择上传图片 | ||
| A | 1 | a.jpg | 添加成功 |
名称:购买商品测试。 目的:测试购买商品界面。
内容:口令的输入,合法性检查,合理性检查,界面的显示控制。
下表描述了购买商品的测试用例,防止购买时出错。
表5-4购买商品测试用例
| 输入 | 输出 | ||
| 用户ID | 商品ID | 商品数量 | |
| 11 | 1 | 1 | 购买商品成功 |
| 22 | 特产 | 请填写商品数量 | |
| 33 | 特产 | a | 购买失败 |
用户购买商品时,首先判断商品数量是否小于库存,若超出库存数量,则提示商品数量不足。
集成测试的方案主要如下所述:
1.将系统移植到另一台计算机上,运行出错。修改配置信息后运行成功。
2.用户信息管理模块综合测试,添加新用户roess,为其分配一般管理员角色,查看一般管理员角色权限,保存设置,以roess身份登录,查看所拥有权限。
3.最后按照 江苏特产的数据分析课题的设计与实现的设计与实现,以不同角色的身份进入系统,对系统各模块功能进行测试,测试模块间逻辑功是否有误。
经过测试,发现此开发系统可以满足江苏特产的数据分析课题的设计与实现流程的基本工作流程和基本要求。
网络大环境下,电子商务的商业模式已经遍及全国各地,由于人们生活水平的提高以及生活节奏的加快,让人们也已经爱上这种购物模式。本次开发的江苏特产的数据分析课题的设计与实现即是基于目前电子商务模式而建设的,其开发目的是给用户提供一个全新的交易环境,提高用户购物的体验度,系统的开发不仅可以实现商品的购物、销售,还能进行人机对话,功能非常多样。
该江苏特产的数据分析课题的设计与实现使用的开发环境是功能强大的JAVA+MYSQL,在大学的学科中重点学习了这两中技术,在对这些技术学习、熟悉之后,结合对系统进行的需求分析顺利的完成了本次项目的设计。在最初接到任务书的那一刻,比较迷茫,没有任何的思路,在经过了老师的指导以后,调查了一些便宜服务系统相关的资料后,慢慢的有了头绪,开始入手开题,明确了系统的内容,对系统进行可行性的分析,确定系统可行以及功能内容以后,就按照开题初步设计的内容进行完善,慢慢补充、学习,最终结束了程序的开发,也完成了论文的写作。这一过程,虽然艰辛,但也学习到了很多,对项目开发流程也有了一个新的认识,动手能力也得到了提高,这正是书本上所学习不到的。
经过开发本项目,让我非常有成就高,与此同时我对程序的开发更加感兴趣了,信息技术真的很强大,也很深奥,在以后工作中,我将会寻找与其相关工作,继续深入学习,开发出更优秀的项目。
参考文献
[1]Dhanistha L W ,Suntoyo,Rosyid M D , et al.Design of wave spectrum in the Java Sea[J].IOP Conference Series: Earth and Environmental Science,2024,1298(1):
[2]Sagala M P ,Bhomia K R ,Murdiyarso D .Assessment of coastal vulnerability to support mangrove restoration in the northern coast of Java, Indonesia[J].Regional Studies in Marine Science,2024,70103383-.
[3]马玉祥,唐鸣夫,董国海.海洋工程类研究生数据分析方法的教学研究[J].教育教学论坛,2023,(52):124-127.
[4]Pitri Y ,Sutia B ,Perdana A I P .Waste;sadaqah;: a new community-based waste-management practice in Java, Indonesia[J].Sustainability: Science, Practice and Policy,2023,19(1):
[5]Migallón V ,Penadés J .A Java Application for Teaching Graphs in Undergraduate Courses[J].Applied Sciences,2023,13(23):
[6]A D W ,R S ,V M .Landslide Prone Areas Analysis in Bandungan District, Semarang Regency, Central Java, Indonesia[J].IOP Conference Series: Earth and Environmental Science,2023,1268(1):
[7]宋晓燕,杨芬.Java程序设计语言的分层教学实践[J].电子技术,2023,52(11):182-183.
[8]丁海华,陆浩,顾红燕等.2015—2020年国家自然科学基金药事管理类课题资助情况分析[J].中国医院药学杂志,2023,43(23):2687-2691.DOI:10.13286/j.1001-5213.2023.23.15.
[9]杨辉,侯佳伶.近二十年我国学校体育研究现状、特点与展望——基于2001年~2021年全国教育科学规划体育学立项课题数据的分析[J].体育科学研究,2023,27(04):1-9.DOI:10.19715/j.tiyukexueyanjiu.2023.04.001.
[10]崔志鹏.面向离散智能车间的实时数据采集与分析方法研究[D].江南大学,2023.DOI:10.27169/d.cnki.gwqgu.2023.000359.
[11]邢勇杰.面向乒乓球体育赛事的数据可视化设计[D].江南大学,2023.DOI:10.27169/d.cnki.gwqgu.2023.001727.
[12]张冬柏,吕科东.基于大数据技术的中职院校实训课成绩分析[J].天津职业院校联合学报,2023,25(02):67-71.
[13]杨晟,尤东方,邵方.生物统计学专业生物医学大数据分析能力培养探索[J].教育教学论坛,2022,(41):41-44.
[14]王晓芬,李晓蕾,商文芳.从课题立项看我国学前教育研究:特征、趋势与展望——基于2006~2020年全国教育科学规划课题与资助成果数据分析[J].早期教育,2022,(38):13-18.
[15]刘宇楠.水土保持监测平台中数据分析子系统的设计与实现[D].北京邮电大学,2022.DOI:10.26969/d.cnki.gbydu.2022.001860.
[16]樊大为.热处理数字化管控系统数据分析平台的设计与实现[D].中国科学院大学(中国科学院沈阳计算技术研究所),2022.DOI:10.27587/d.cnki.gksjs.2022.000014.
[17]吕笑言.单细胞染色质可及性测序数据在线分析平台设计与实现[D].哈尔滨工业大学,2022.DOI:10.27061/d.cnki.ghgdu.2022.004788.
[18]林广.基于SciCat的HLS-Ⅱ实验数据管理系统[D].中国科学技术大学,2022.DOI:10.27517/d.cnki.gzkju.2022.001095.
[19]张智超.基于数据分析的高中物理学习指导研究[D].内蒙古师范大学,2022.DOI:10.27230/d.cnki.gnmsu.2022.000575.
[20]刘俊涛.暴露组学数据管理与分析系统[D].广东工业大学,2022.DOI:10.27029/d.cnki.ggdgu.2022.000987.
致谢
通过这样设计与开发这样一个系统,首先向我们老师、同学和朋友表达真诚的感谢。没有指导老师的指导和平日子的教导,我也不能够学到如此多的专业知识。另外,也佩服老师兢兢业业的工作态度,给我们做好了表率。系统开发技术要学习的东西很多,前台框架、后台框架、业务流程、数据结构、操作系统等各种知识非常的丰富,都需要慢慢的专研。在这里,首先感谢老师细心的教导,我只想说一句:“老师,谢谢您,您辛苦了!有您在,大学生活才更加的充实。另外,我要感谢我的室友,由于知识掌握得不够产生各种问题,正因为有了你们的帮忙,给我提出很多很好的建议,才能更好的解决系统开发问题。同时,我也应该感谢那些计算机专业的先哲们,正是由于有这么一群人,才能把这样的专业研究得如此透彻,才能助力新世界的诞生。你们的理论,是我们一生学习的内容,你们的成就,是我们一生追求的目标。
最后,也希望自己在未来的道路上能够走得更远,不辜负在大学的学习,以及老师们的细致的教导。
免费领取项目源码,请关注❥点赞收藏并私信博主,谢谢~
2428

被折叠的 条评论
为什么被折叠?



