目 录
摘 要
随着教育的普及和社会发展的进步,对于学生资助管理的需求日益增加。然而,传统的学生资助管理方式存在一些问题,如信息管理不便、流程繁琐等。因此,设计和实现一个高效、准确和可靠的高校贫困学生资助管理系统具有重要的意义。
该系统主要包括功能模块有:后台首页(数据统计报表)、系统用户(管理员、学生用户)、精准资助管理(精准资助列表、精准资助添加)、申请记录管理、勤工助学管理(勤工助学列表、勤工助学添加)、应聘记录管理、系统管理(轮播图)、校园公告管理、资源管理(校园资讯、资讯分类)等。通过使用SSM框架,实现了前后端交互、数据持久化和业务逻辑处理,保证了系统的稳定性和可扩展性。
系统前台通过JSP页面展示,后台使用SSM框架,数据库采用目前流行的开源关系型数据库MYSQL。在前台的技术使用上,使用了目前流行的vue.js,让页面展现得更加的整齐漂亮。
本文设计和实现了一个基于SSM框架的高校贫困学生资助管理系统。该系统旨在提供高效、准确和可靠的学生资助管理服务,帮助学校和教育机构更好地管理和分配学生资助资源。
关键词:SSM;高校贫困学生资助管理系统 ;MySQL
Abstract
With the popularization of education and the progress of social development, the demand for student financial aid management is increasing. However, there are some problems in the traditional management mode of student financial aid, such as inconvenient information management and cumbersome process. Therefore, it is of great significance to design and realize an efficient, accurate and reliable financial aid management system for poor students in universities.
The system mainly includes function modules: background home page (data statistics), system users (administrator, students), accurate funding management (accurate funding list, accurate add), apply for record management, work-study management (work-study list, work-study add), apply for record management, system management (rotation), campus announcement management, resource management (campus information, information classification), etc. By using the SSM framework, the front and rear end interaction, data persistence and business logic processing are realized, which ensures the stability and scalability of the system.
The system front desk displays through the JSP page, the background uses the SSM framework, and the database adopts the current popular open source relational database MYSQL. In the use of technology at the front desk, the current popular vue.js is used, so that the page shows more neat and beautiful.
This paper designs and implements a financial aid management system for poor students in universities based on SSM framework. The system is designed to provide efficient, accurate and reliable student aid management services to help schools and educational institutions better manage and allocate student aid resources.
Keywords: SSM; Financial Aid Management System for Poor Students in Universities; MySQL
1 绪论
1.1 研究背景
随着社会经济的发展和科技的日新月异,高校贫困学生资助管理工作面临着前所未有的挑战。这项工作的重要性不言而喻,它关乎到学生的求学之路,关系到教育公平的推进,关系到国家人才库的建设。然而,随着信息技术的迅猛发展,传统的资助管理模式已无法满足现代的需求,因此,高校贫困学生资助管理信息系统的研究与建设成为了当前的重要课题。
高校贫困学生资助管理信息系统是一个典型的信息化平台,它集成了学生资助申请、审核、发放等各个环节。这个系统主要包含后台首页(数据统计报表)、系统用户(管理员、学生用户)、精准资助管理(精准资助列表、精准资助添加)、申请记录管理、勤工助学管理(勤工助学列表、勤工助学添加)、应聘记录管理、系统管理(轮播图)、校园公告管理、资源管理(校园资讯、资讯分类)等功能。通过这个系统,可以实现资助管理的信息化和规范化,不仅可以提高工作效率,还可以有效地监控资助申请的全过程。
优化资助管理流程:传统的学生资助管理通常依赖纸质文档和人工操作,流程繁琐且容易出现错误。高校贫困学生资助管理系统可以通过自动化和数字化的方式优化资助管理流程,提高流程的效率和准确性。
改善资助公平性与透明度:学生资助应该遵循公平、公正、透明的原则。高校贫困学生资助管理系统可以实现资助申请和发放的标准化和自动化,减少人为因素的干预,提升资助的公平性和透明度。
提升教育公平与社会进步:通过高效、准确和可靠的高校贫困学生资助管理系统,能够更好地向需要资助的学生提供帮助,促进教育公平,并推动社会进步。该系统有助于确保资助资源的合理分配,帮助更多学生获得优质的教育机会。
综上所述,设计和实现高校贫困学生资助管理系统具有重要的研究意义。该系统能够优化资助管理流程、改善资助公平性与透明度,促进教育公平与社会进步。通过技术的应用和创新,该系统有望推动学生资助工作的现代化发展,为更多需要资助的学生提供帮助,促进教育公平与社会进步。
本文共分为六章,章节内容安排如下:
第一章为引言,此章节对所设计和实现的系统的背景以及意义进行详细的论述以及说明,同时进行了论文整体框架的结构的简要介绍。
第二章为系统需求分析,章节所做的主要的工作是对系统进行了技术、经济和操作方面可行性的分析;对系统实行了总体功能的需求、用例分析。
第三章为系统的设计,主要是对系统的功能结构进行设计,并对系统数据库的概念结构以及物理结构的设计进行了分析。
第四章就是对系统的实现,根据系统功能的划分,分别的对系统所需要实现的前台用户功能和后台管理员功能进行了分析和说明。
第五章:系统测试。主要对系统的部分界面进行测试并对主要功能进行测试
2 高校贫困学生资助管理系统分析
系统需求分析是系统开发的一个关键环节,它在系统的设计和实现上起到了一个承上启下的位置。系统需求分析是对所需要做的系统进行一个需求的分析,如果分析的准确可以精准的解决现实中碰到的问题。如果分析不到位会影响后期系统的实现。一个系统的优秀程度需求分析也是占据了非常大的比例,如果需求分析不到位,后面的系统设计要实现就是一个偏离导航的设计。
系统可行性分析是对系统可行性进行一个探讨。在探讨系统的可行性上我们主要从技术上的可行性和经济上的可行性以及法律层面的可行性上进行分析,如果三个层面度通过,我们则认为系统是比较可行的。
2.1.1 技术可行性分析
我们在实现这个系统所采用的技术方案是基于Java的 Web实现方案,系统采用Spring 、SpringMvc、Mybatis方案来实现。SSM框架是一个非常成熟的框架、Java从97年诞生到现在经历了野蛮的生长,Java在各个领域度是有做非常成熟的解决方案,如电信、银行、电商等。SSM又是一套快速整个项目的开箱即用的技术方案。所以采用基于SSM方式来实现本系统是一个非常成熟有简单的技术方案。技术可行性上是非常可行的。
从经济可行性上看项目在开发阶段需要一台开发PC,在生产阶段需要web服务器和数据库服务器。一台个人PC从经济上来看也不是太多问题,在后期的系统部署生产上来说,服务器的投入也不会过高,在经济层面上是一个比较可行的。
系统从法律层面上来没有对第三方有其他放有法律层面的问题,系统数据库采用的Mysql 开源社区数据库、框架采用的是开源的SSM。系统资讯和相关内容也是呵呵法律层面的。在源码的管理上采用git开源进行管理,所以在法律可行性上是成立的。
高校贫困学生资助管理系统我划分为了学生用户模块,管理员模块这两大部分。
学生用户模块:
(1)用户注册登录:学生可以随时进入到系统中,对系统中的信息浏览,但是想要实行操作,就必须有这个系统的账号,如果没有账号的话,可以注册成员用户进行相关的操作。
(2)查看高校贫困学生资助管理系统的首页信息:高校贫困学生资助管理系统的首页信息包含了首页、校园公告、校园资讯、精准资助、勤工助学等。
(3)我的账户:在右上角点击“我的”下面的“我的账户”可以对个人资料+密码修改的信息进行管控。
(4)个人中心:显示个人首页、申请记录、应聘记录、收藏,学生可在申请记录查看申请状态,在应聘记录可查看应聘是否通过。
(5)校园公告:管理员可以发布通知和公告,学生可以在这里点击查看详情、收藏、点赞和评论等。
(6)校园资讯:显示与学校相关的所有新闻和资讯,学生可以点击查看详情、收藏、点赞和评论等。
(7)精准资助:显示所有的精准资助列表,学生可以点击某一项目查看详情、收藏、点赞和评论及助学申请(填写申请人数、申请时间、备注详情、上传资料文件然后点击提交等待管理员审核并回复)。
(8)勤工助学:显示所有的勤工助学列表,学生可以点击某一项目查看详情、收藏、点赞和评论及应聘申请(填写申请时间、上传简历然后点击提交等待管理员审核并回复)。
管理员管理模块:
- 系统管理:这个功能模块是对轮播图发布、查询、删除等管理。
- 校园公告管理:这个功能模块是对校园公告发布、查询、删除等管理。
- 资源管理:这个功能模块是对校园资讯和资讯分类发布、查询、删除等管理。
- 系统用户:该功能模块用于管理系统的用户,包括学生、管理员等各类用户的注册、登录、修改密码、权限设置等。
(5)精准资助管理:这个功能模块用于精准资助信息管理,包括对精准资助信息的查询、删除、添加、查看评论和点击详情查看。
(6)申请记录管理:该功能模块用于管理资助申请记录。包括对资助申请记录的查询、删除、导出数据,点击详情可进行审核应聘状态、审核状态。
(7)勤工助学管理:这个功能模块用于勤工助学信息管理,包括对勤工助学信息的查询、删除、添加、查看评论和点击详情查看。
(8)应聘记录管理:该功能模块用于管理应聘记录。包括对应聘记录的查询、删除、导出数据,点击详情可进行审核应聘状态、审核状态。
高校贫困学生资助管理系统的非功能性需求比如高校贫困学生资助管理系统的安全性怎么样,可靠性怎么样,性能怎么样,可拓展性怎么样等。具体可以表示在如下3-1表格中:
表3-1高校贫困学生资助管理系统非功能需求表
| 安全性 | 主要指高校贫困学生资助管理系统数据库的安装,数据库的使用和密码的设定必须合乎规范。 |
| 可靠性 | 可靠性是指高校贫困学生资助管理系统能够按照用户提交的指示进行操作,经过测试,可靠性90%以上。 |
| 性能 | 性能是影响高校贫困学生资助管理系统占据市场的必要条件,所以性能最好要佳才好。 |
| 可扩展性 | 比如数据库预留多个属性,比如接口的使用等确保了系统的非功能性需求。 |
| 易用性 | 用户只要跟着高校贫困学生资助管理系统的页面展示内容进行操作,就可以了。 |
| 可维护性 | 高校贫困学生资助管理系统开发的可维护性是非常重要的,经过测试,可维护性没有问题 |
2.3 系统用例分析
高校贫困学生资助管理系统的完整UML用例图分别是图2-1、图2-2。
图2-1就是学生用户角色的用例展示。

图2-1 高校贫困学生资助管理系统学生用户角色用例图
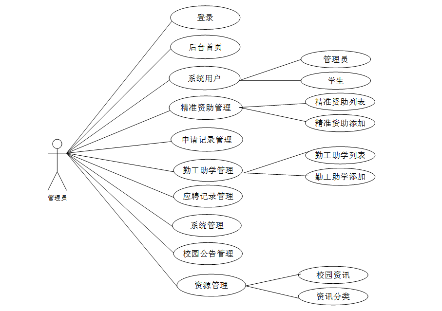
图2-2就是管理员角色的用例展示。

图2-2 高校贫困学生资助管理系统管理员角色用例图
2.4.1 数据流程
开发高校贫困学生资助管理系统最主要的一个目的就是实现用户对资助金的申报,图2-4就是系统的数据流图。

图2-3资助申报操作展开图
2.4.2 业务流程
分析完高校贫困学生资助管理系统的数据流,那么接下来我们来看系统的业务流程,图2-4就是业务流程图:

图2-4业务流程图
本章主要通过对高校贫困学生资助管理系统的可行性分析、功能需求分析、系统用例分析、系统流程分析,确定整个高校贫困学生资助管理系统要实现的功能。同时也为高校贫困学生资助管理系统的代码实现和测试提供了标准。
本章主要讨论的内容包括高校贫困学生资助管理系统的功能模块设计、数据库系统设计。
3.1 系统功能模块设计
在上一章节中主要对系统的功能性需求和非功能性需求进行分析,并且根据需求分析了本高校贫困学生资助管理系统中的用例。那么接下来就要开始对本高校贫困学生资助管理系统的架构、主要功能和数据库开始进行设计。高校贫困学生资助管理系统根据前面章节的需求分析得出,其总体设计模块图如图3-1所示。

图3-1 高校贫困学生资助管理系统功能模块图
3.1.2用户模块设计
本系统的用户包括管理员和用户两种用户模块的功能基本是相同的,用户比管理员多了一个注册功能,所以以用户模块的结构图为例进行分析,用户模块结构图为例进行分析,如下图:

图3-2用户模块结构图
3.1.3 评论管理模块设计
高校贫困学生资助管理系统是一个交流性质的公开平台,用户在平台上提交评论,增加用户之间的互动性。但是同时也为了更好的规范评论的内容,给予管理员删除不合适的评论的功能,所以需要专门设计一个评论管理模块,具体的结构图如下:

图3-3评论管理模块结构图
3.1.4审核管理模块设计
高校贫困学生资助管理系统是中需要存储不少审核信息,其模块功能结构,具体的结构图如下:

图3-4审核信息模块结构图
高校贫困学生资助管理系统最重要的一个功能就是资助申请,其模块功能结构,具体的结构图如下:

图3-5资助申请模块结构图
数据库设计一般包括需求分析、概念模型设计、数据库表建立三大过程,其中需求分析前面章节已经阐述,概念模型设计有概念模型和逻辑结构设计两部分。
3.2.1 数据库概念结构设计
下面是整个高校贫困学生资助管理系统中主要的数据库表总E-R实体关系图。

图3-6 高校贫困学生资助管理系统总E-R关系图
3.2.2 数据库逻辑结构设计
通过上一小节中高校贫困学生资助管理系统中总E-R关系图上得出一共需要创建很多个数据表。在此我主要罗列几个主要的数据库表结构设计。
| 编号 | 名称 | 数据类型 | 长度 | 小数位 | 允许空值 | 主键 | 默认值 | 说明 |
| 1 | token_id | int | 10 | 0 | N | Y | 临时访问牌ID | |
| 2 | token | varchar | 64 | 0 | Y | N | 临时访问牌 | |
| 3 | info | text | 65535 | 0 | Y | N | ||
| 4 | maxage | int | 10 | 0 | N | N | 2 | 最大寿命:默认2小时 |
| 5 | create_time | timestamp | 19 | 0 | N | N | CURRENT_TIMESTAMP | 创建时间: |
| 6 | update_time | timestamp | 19 | 0 | N | N | CURRENT_TIMESTAMP | 更新时间: |
| 7 | user_id | int | 10 | 0 | N | N | 0 | 用户编号: |
| 编号 | 名称 | 数据类型 | 长度 | 小数位 | 允许空值 | 主键 | 默认值 | 说明 |
| 1 | application_record_id | int | 10 | 0 | N | Y | 申请记录ID | |
| 2 | apply_for_an_account | int | 10 | 0 | Y | N | 0 | 申请账号 |
| 3 | entry_name | varchar | 64 | 0 | Y | N | 项目名称 | |
| 4 | project_number | varchar | 64 | 0 | Y | N | 项目编号 | |
| 5 | student_name | varchar | 64 | 0 | Y | N | 学生姓名 | |
| 6 | student_gender | varchar | 64 | 0 | Y | N | 学生性别 | |
| 7 | student_phone_number | varchar | 64 | 0 | Y | N | 学生电话 | |
| 8 | data_upload | varchar | 255 | 0 | Y | N | 资料上传 | |
| 9 | number_of_applicants | int | 10 | 0 | Y | N | 0 | 申请人数 |
| 10 | application_time | datetime | 19 | 0 | Y | N | 申请时间 | |
| 11 | note_details | text | 65535 | 0 | Y | N | 备注详情 | |
| 12 | examine_state | varchar | 16 | 0 | N | N | 未审核 | 审核状态 |
| 13 | examine_reply | varchar | 16 | 0 | Y | N | 审核回复 | |
| 14 | create_time | datetime | 19 | 0 | N | N | CURRENT_TIMESTAMP | 创建时间 |
| 15 | update_time | timestamp | 19 | 0 | N | N | CURRENT_TIMESTAMP | 更新时间 |
| 编号 | 名称 | 数据类型 | 长度 | 小数位 | 允许空值 | 主键 | 默认值 | 说明 |
| 1 | application_records_id | int | 10 | 0 | N | Y | 应聘记录ID | |
| 2 | application_account | int | 10 | 0 | Y | N | 0 | 应聘账号 |
| 3 | student_name | varchar | 64 | 0 | Y | N | 学生姓名 | |
| 4 | student_gender | varchar | 64 | 0 | Y | N | 学生性别 | |
| 5 | student_phone_number | varchar | 64 | 0 | Y | N | 学生电话 | |
| 6 | enterprise_name | varchar | 64 | 0 | Y | N | 企业名称 | |
| 7 | enterprise_id | varchar | 64 | 0 | Y | N | 企业编号 | |
| 8 | recruitment_positions | varchar | 64 | 0 | Y | N | 招聘职位 | |
| 9 | upload_resume | varchar | 255 | 0 | Y | N | 上传简历 | |
| 10 | application_time | datetime | 19 | 0 | Y | N | 申请时间 | |
| 11 | application_status | varchar | 64 | 0 | Y | N | 应聘状态 | |
| 12 | examine_state | varchar | 16 | 0 | N | N | 未审核 | 审核状态 |
| 13 | create_time | datetime | 19 | 0 | N | N | CURRENT_TIMESTAMP | 创建时间 |
| 14 | update_time | timestamp | 19 | 0 | N | N | CURRENT_TIMESTAMP | 更新时间 |
| 编号 | 名称 | 数据类型 | 长度 | 小数位 | 允许空值 | 主键 | 默认值 | 说明 |
| 1 | article_id | mediumint | 8 | 0 | N | Y | 文章id:[0,8388607] | |
| 2 | title | varchar | 125 | 0 | N | Y | 标题:[0,125]用于文章和html的title标签中 | |
| 3 | type | varchar | 64 | 0 | N | N | 0 | 文章分类:[0,1000]用来搜索指定类型的文章 |
| 4 | hits | int | 10 | 0 | N | N | 0 | 点击数:[0,1000000000]访问这篇文章的人次 |
| 5 | praise_len | int | 10 | 0 | N | N | 0 | 点赞数 |
| 6 | create_time | timestamp | 19 | 0 | N | N | CURRENT_TIMESTAMP | 创建时间: |
| 7 | update_time | timestamp | 19 | 0 | N | N | CURRENT_TIMESTAMP | 更新时间: |
| 8 | source | varchar | 255 | 0 | Y | N | 来源:[0,255]文章的出处 | |
| 9 | url | varchar | 255 | 0 | Y | N | 来源地址:[0,255]用于跳转到发布该文章的网站 | |
| 10 | tag | varchar | 255 | 0 | Y | N | 标签:[0,255]用于标注文章所属相关内容,多个标签用空格隔开 | |
| 11 | content | longtext | 2147483647 | 0 | Y | N | 正文:文章的主体内容 | |
| 12 | img | varchar | 255 | 0 | Y | N | 封面图 | |
| 13 | description | text | 65535 | 0 | Y | N | 文章描述 |
| 编号 | 名称 | 数据类型 | 长度 | 小数位 | 允许空值 | 主键 | 默认值 | 说明 |
| 1 | type_id | smallint | 5 | 0 | N | Y | 分类ID:[0,10000] | |
| 2 | display | smallint | 5 | 0 | N | N | 100 | 显示顺序:[0,1000]决定分类显示的先后顺序 |
| 3 | name | varchar | 16 | 0 | N | N | 分类名称:[2,16] | |
| 4 | father_id | smallint | 5 | 0 | N | N | 0 | 上级分类ID:[0,32767] |
| 5 | description | varchar | 255 | 0 | Y | N | 描述:[0,255]描述该分类的作用 | |
| 6 | icon | text | 65535 | 0 | Y | N | 分类图标: | |
| 7 | url | varchar | 255 | 0 | Y | N | 外链地址:[0,255]如果该分类是跳转到其他网站的情况下,就在该URL上设置 | |
| 8 | create_time | timestamp | 19 | 0 | N | N | CURRENT_TIMESTAMP | 创建时间: |
| 9 | update_time | timestamp | 19 | 0 | N | N | CURRENT_TIMESTAMP | 更新时间: |
| 编号 | 名称 | 数据类型 | 长度 | 小数位 | 允许空值 | 主键 | 默认值 | 说明 |
| 1 | auth_id | int | 10 | 0 | N | Y | 授权ID: | |
| 2 | user_group | varchar | 64 | 0 | Y | N | 用户组: | |
| 3 | mod_name | varchar | 64 | 0 | Y | N | 模块名: | |
| 4 | table_name | varchar | 64 | 0 | Y | N | 表名: | |
| 5 | page_title | varchar | 255 | 0 | Y | N | 页面标题: | |
| 6 | path | varchar | 255 | 0 | Y | N | 路由路径: | |
| 7 | position | varchar | 32 | 0 | Y | N | 位置: | |
| 8 | mode | varchar | 32 | 0 | N | N | _blank | 跳转方式: |
| 9 | add | tinyint | 3 | 0 | N | N | 1 | 是否可增加: |
| 10 | del | tinyint | 3 | 0 | N | N | 1 | 是否可删除: |
| 11 | set | tinyint | 3 | 0 | N | N | 1 | 是否可修改: |
| 12 | get | tinyint | 3 | 0 | N | N | 1 | 是否可查看: |
| 13 | field_add | text | 65535 | 0 | Y | N | 添加字段: | |
| 14 | field_set | text | 65535 | 0 | Y | N | 修改字段: | |
| 15 | field_get | text | 65535 | 0 | Y | N | 查询字段: | |
| 16 | table_nav_name | varchar | 500 | 0 | Y | N | 跨表导航名称: | |
| 17 | table_nav | varchar | 500 | 0 | Y | N | 跨表导航: | |
| 18 | option | text | 65535 | 0 | Y | N | 配置: | |
| 19 | create_time | timestamp | 19 | 0 | N | N | CURRENT_TIMESTAMP | 创建时间: |
| 20 | update_time | timestamp | 19 | 0 | N | N | CURRENT_TIMESTAMP | 更新时间: |
| 编号 | 名称 | 数据类型 | 长度 | 小数位 | 允许空值 | 主键 | 默认值 | 说明 |
| 1 | collect_id | int | 10 | 0 | N | Y | 收藏ID: | |
| 2 | user_id | int | 10 | 0 | N | N | 0 | 收藏人ID: |
| 3 | source_table | varchar | 255 | 0 | Y | N | 来源表: | |
| 4 | source_field | varchar | 255 | 0 | Y | N | 来源字段: | |
| 5 | source_id | int | 10 | 0 | N | N | 0 | 来源ID: |
| 6 | title | varchar | 255 | 0 | Y | N | 标题: | |
| 7 | img | varchar | 255 | 0 | Y | N | 封面: | |
| 8 | create_time | timestamp | 19 | 0 | N | N | CURRENT_TIMESTAMP | 创建时间: |
| 9 | update_time | timestamp | 19 | 0 | N | N | CURRENT_TIMESTAMP | 更新时间: |
| 编号 | 名称 | 数据类型 | 长度 | 小数位 | 允许空值 | 主键 | 默认值 | 说明 |
| 1 | comment_id | int | 10 | 0 | N | Y | 评论ID: | |
| 2 | user_id | int | 10 | 0 | N | N | 0 | 评论人ID: |
| 3 | reply_to_id | int | 10 | 0 | N | N | 0 | 回复评论ID:空为0 |
| 4 | content | longtext | 2147483647 | 0 | Y | N | 内容: | |
| 5 | nickname | varchar | 255 | 0 | Y | N | 昵称: | |
| 6 | avatar | varchar | 255 | 0 | Y | N | 头像地址:[0,255] | |
| 7 | create_time | timestamp | 19 | 0 | N | N | CURRENT_TIMESTAMP | 创建时间: |
| 8 | update_time | timestamp | 19 | 0 | N | N | CURRENT_TIMESTAMP | 更新时间: |
| 9 | source_table | varchar | 255 | 0 | Y | N | 来源表: | |
| 10 | source_field | varchar | 255 | 0 | Y | N | 来源字段: | |
| 11 | source_id | int | 10 | 0 | N | N | 0 | 来源ID: |
| 编号 | 名称 | 数据类型 | 长度 | 小数位 | 允许空值 | 主键 | 默认值 | 说明 |
| 1 | hits_id | int | 10 | 0 | N | Y | 点赞ID: | |
| 2 | user_id | int | 10 | 0 | N | N | 0 | 点赞人: |
| 3 | create_time | timestamp | 19 | 0 | N | N | CURRENT_TIMESTAMP | 创建时间: |
| 4 | update_time | timestamp | 19 | 0 | N | N | CURRENT_TIMESTAMP | 更新时间: |
| 5 | source_table | varchar | 255 | 0 | Y | N | 来源表: | |
| 6 | source_field | varchar | 255 | 0 | Y | N | 来源字段: | |
| 7 | source_id | int | 10 | 0 | N | N | 0 | 来源ID: |
| 编号 | 名称 | 数据类型 | 长度 | 小数位 | 允许空值 | 主键 | 默认值 | 说明 |
| 1 | notice_id | mediumint | 8 | 0 | N | Y | 公告id: | |
| 2 | title | varchar | 125 | 0 | N | N | 标题: | |
| 3 | content | longtext | 2147483647 | 0 | Y | N | 正文: | |
| 4 | create_time | timestamp | 19 | 0 | N | N | CURRENT_TIMESTAMP | 创建时间: |
| 5 | update_time | timestamp | 19 | 0 | N | N | CURRENT_TIMESTAMP | 更新时间: |
| 编号 | 名称 | 数据类型 | 长度 | 小数位 | 允许空值 | 主键 | 默认值 | 说明 |
| 1 | praise_id | int | 10 | 0 | N | Y | 点赞ID: | |
| 2 | user_id | int | 10 | 0 | N | N | 0 | 点赞人: |
| 3 | create_time | timestamp | 19 | 0 | N | N | CURRENT_TIMESTAMP | 创建时间: |
| 4 | update_time | timestamp | 19 | 0 | N | N | CURRENT_TIMESTAMP | 更新时间: |
| 5 | source_table | varchar | 255 | 0 | Y | N | 来源表: | |
| 6 | source_field | varchar | 255 | 0 | Y | N | 来源字段: | |
| 7 | source_id | int | 10 | 0 | N | N | 0 | 来源ID: |
| 8 | status | bit | 1 | 0 | N | N | 1 | 点赞状态:1为点赞,0已取消 |
| 编号 | 名称 | 数据类型 | 长度 | 小数位 | 允许空值 | 主键 | 默认值 | 说明 |
| 1 | precision_funding_id | int | 10 | 0 | N | Y | 精准资助ID | |
| 2 | entry_name | varchar | 64 | 0 | Y | N | 项目名称 | |
| 3 | project_number | varchar | 64 | 0 | Y | N | 项目编号 | |
| 4 | cover_photo | varchar | 255 | 0 | Y | N | 封面图片 | |
| 5 | initiator | text | 65535 | 0 | Y | N | 发起人士 | |
| 6 | project_introduction | text | 65535 | 0 | Y | N | 项目介绍 | |
| 7 | funding_recipients | text | 65535 | 0 | Y | N | 资助对象 | |
| 8 | application_conditions | text | 65535 | 0 | Y | N | 申请条件 | |
| 9 | praise_len | int | 10 | 0 | N | N | 0 | 点赞数 |
| 10 | create_time | datetime | 19 | 0 | N | N | CURRENT_TIMESTAMP | 创建时间 |
| 11 | update_time | timestamp | 19 | 0 | N | N | CURRENT_TIMESTAMP | 更新时间 |
| 编号 | 名称 | 数据类型 | 长度 | 小数位 | 允许空值 | 主键 | 默认值 | 说明 |
| 1 | slides_id | int | 10 | 0 | N | Y | 轮播图ID: | |
| 2 | title | varchar | 64 | 0 | Y | N | 标题: | |
| 3 | content | varchar | 255 | 0 | Y | N | 内容: | |
| 4 | url | varchar | 255 | 0 | Y | N | 链接: | |
| 5 | img | varchar | 255 | 0 | Y | N | 轮播图: | |
| 6 | hits | int | 10 | 0 | N | N | 0 | 点击量: |
| 7 | create_time | timestamp | 19 | 0 | N | N | CURRENT_TIMESTAMP | 创建时间: |
| 8 | update_time | timestamp | 19 | 0 | N | N | CURRENT_TIMESTAMP | 更新时间: |
| 编号 | 名称 | 数据类型 | 长度 | 小数位 | 允许空值 | 主键 | 默认值 | 说明 |
| 1 | student_users_id | int | 10 | 0 | N | Y | 学生用户ID | |
| 2 | student_name | varchar | 64 | 0 | Y | N | 学生姓名 | |
| 3 | student_gender | varchar | 64 | 0 | Y | N | 学生性别 | |
| 4 | student_phone_number | varchar | 16 | 0 | Y | N | 学生电话 | |
| 5 | class_information | varchar | 64 | 0 | Y | N | 班级信息 | |
| 6 | professional_information | varchar | 64 | 0 | Y | N | 专业信息 | |
| 7 | examine_state | varchar | 16 | 0 | N | N | 已通过 | 审核状态 |
| 8 | user_id | int | 10 | 0 | N | N | 0 | 用户ID |
| 9 | create_time | datetime | 19 | 0 | N | N | CURRENT_TIMESTAMP | 创建时间 |
| 10 | update_time | timestamp | 19 | 0 | N | N | CURRENT_TIMESTAMP | 更新时间 |
| 编号 | 名称 | 数据类型 | 长度 | 小数位 | 允许空值 | 主键 | 默认值 | 说明 |
| 1 | upload_id | int | 10 | 0 | N | Y | 上传ID | |
| 2 | name | varchar | 64 | 0 | Y | N | 文件名 | |
| 3 | path | varchar | 255 | 0 | Y | N | 访问路径 | |
| 4 | file | varchar | 255 | 0 | Y | N | 文件路径 | |
| 5 | display | varchar | 255 | 0 | Y | N | 显示顺序 | |
| 6 | father_id | int | 10 | 0 | Y | N | 0 | 父级ID |
| 7 | dir | varchar | 255 | 0 | Y | N | 文件夹 | |
| 8 | type | varchar | 32 | 0 | Y | N | 文件类型 |
| 编号 | 名称 | 数据类型 | 长度 | 小数位 | 允许空值 | 主键 | 默认值 | 说明 |
| 1 | user_id | mediumint | 8 | 0 | N | Y | 用户ID:[0,8388607]用户获取其他与用户相关的数据 | |
| 2 | state | smallint | 5 | 0 | N | N | 1 | 账户状态:[0,10](1可用|2异常|3已冻结|4已注销) |
| 3 | user_group | varchar | 32 | 0 | Y | N | 所在用户组:[0,32767]决定用户身份和权限 | |
| 4 | login_time | timestamp | 19 | 0 | N | N | CURRENT_TIMESTAMP | 上次登录时间: |
| 5 | phone | varchar | 11 | 0 | Y | N | 手机号码:[0,11]用户的手机号码,用于找回密码时或登录时 | |
| 6 | phone_state | smallint | 5 | 0 | N | N | 0 | 手机认证:[0,1](0未认证|1审核中|2已认证) |
| 7 | username | varchar | 16 | 0 | N | N | 用户名:[0,16]用户登录时所用的账户名称 | |
| 8 | nickname | varchar | 16 | 0 | Y | N | 昵称:[0,16] | |
| 9 | password | varchar | 64 | 0 | N | N | 密码:[0,32]用户登录所需的密码,由6-16位数字或英文组成 | |
| 10 | | varchar | 64 | 0 | Y | N | 邮箱:[0,64]用户的邮箱,用于找回密码时或登录时 | |
| 11 | email_state | smallint | 5 | 0 | N | N | 0 | 邮箱认证:[0,1](0未认证|1审核中|2已认证) |
| 12 | avatar | varchar | 255 | 0 | Y | N | 头像地址:[0,255] | |
| 13 | open_id | varchar | 255 | 0 | Y | N | 针对获取用户信息字段 | |
| 14 | create_time | timestamp | 19 | 0 | N | N | CURRENT_TIMESTAMP | 创建时间: |
| 15 | vip_level | varchar | 255 | 0 | Y | N | 会员等级 | |
| 16 | vip_discount | double | 11 | 2 | Y | N | 0.00 | 会员折扣 |
| 编号 | 名称 | 数据类型 | 长度 | 小数位 | 允许空值 | 主键 | 默认值 | 说明 |
| 1 | group_id | mediumint | 8 | 0 | N | Y | 用户组ID:[0,8388607] | |
| 2 | display | smallint | 5 | 0 | N | N | 100 | 显示顺序:[0,1000] |
| 3 | name | varchar | 16 | 0 | N | N | 名称:[0,16] | |
| 4 | description | varchar | 255 | 0 | Y | N | 描述:[0,255]描述该用户组的特点或权限范围 | |
| 5 | source_table | varchar | 255 | 0 | Y | N | 来源表: | |
| 6 | source_field | varchar | 255 | 0 | Y | N | 来源字段: | |
| 7 | source_id | int | 10 | 0 | N | N | 0 | 来源ID: |
| 8 | register | smallint | 5 | 0 | Y | N | 0 | 注册位置: |
| 9 | create_time | timestamp | 19 | 0 | N | N | CURRENT_TIMESTAMP | 创建时间: |
| 10 | update_time | timestamp | 19 | 0 | N | N | CURRENT_TIMESTAMP | 更新时间: |
| 编号 | 名称 | 数据类型 | 长度 | 小数位 | 允许空值 | 主键 | 默认值 | 说明 |
| 1 | work_study_assistance_id | int | 10 | 0 | N | Y | 勤工助学ID | |
| 2 | enterprise_name | varchar | 64 | 0 | Y | N | 企业名称 | |
| 3 | enterprise_id | varchar | 64 | 0 | Y | N | 企业编号 | |
| 4 | cover_photo | varchar | 255 | 0 | Y | N | 封面图片 | |
| 5 | recruitment_positions | varchar | 64 | 0 | Y | N | 招聘职位 | |
| 6 | recruitment_requirements | text | 65535 | 0 | Y | N | 招聘要求 | |
| 7 | release_time | datetime | 19 | 0 | Y | N | 发布时间 | |
| 8 | praise_len | int | 10 | 0 | N | N | 0 | 点赞数 |
| 9 | create_time | datetime | 19 | 0 | N | N | CURRENT_TIMESTAMP | 创建时间 |
| 10 | update_time | timestamp | 19 | 0 | N | N | CURRENT_TIMESTAMP | 更新时间 |
整个高校贫困学生资助管理系统的需求分析主要对系统总体架构以及功能模块的设计,通过建立E-R模型和数据库逻辑系统设计完成了数据库系统设计。
4 高校贫困学生资助管理系统详细设计与实现
高校贫困学生资助管理系统的详细设计与实现主要是根据前面的高校贫困学生资助管理系统的需求分析和高校贫困学生资助管理系统的总体设计来设计页面并实现业务逻辑。主要从高校贫困学生资助管理系统界面实现、业务逻辑实现这两部分进行介绍。
4.1学生用户功能模块
4.1.1 学生用户首页界面
当进入高校贫困学生资助管理系统的时候,系统以上中下的布局进行展示,首先映入眼帘的是系统的导航栏,下面是轮播图,再往下是通知公告信息,其主界面展示如下图所示。

图4-1 学生用户首页界面图
4.1.2 用户注册界面
学生可以进行注册登录,当用户右上角“注册”按钮的时候,当填写上自己的账号+密码+确认密码+昵称+邮箱+学生姓名+学生性别+学生手机+学生学号+手机号码等后再点击“注册”按钮后将会先验证输入的有没有空数据,再次验证密码和确认密码是否是一样的,最后验证输入的账户名和数据库表中已经注册的账户名是否重复,只有都验证没问题后即可会员注册成功。其学生用户注册界面展示如下图所示。

图4-2注册界面图
注册关键代码如下所示
@PostMapping("register")
public Map<String, Object> signUp(HttpServletRequest request) throws IOException {
Map<String, String> query = new HashMap<>();
Map<String,Object> map = service.readBody(request.getReader());
query.put("username",String.valueOf(map.get("username")));
List list = service.selectBaseList(service.select(query, new HashMap<>()));
if (list.size()>0){
return error(30000, "用户已存在");
}
map.put("password",service.encryption(String.valueOf(map.get("password"))));
service.insert(map);
return success(1);
}
4.1.3 用户登录界面
高校贫困学生资助管理系统中的前台上注册后的用户是可以通过自己的账户名和密码进行登录的,当会员输入完整的自己的账户名和密码信息并点击“登录”按钮后,将会首先验证输入的有没有空数据,再次验证输入的账户名+密码和数据库中当前保存的用户信息是否一致,只有在一致后将会登录成功并自动跳转到高校贫困学生资助管理系统的首页中;否则将会提示相应错误信息,用户登录界面如下图所示。

图4-3用户登录界面图
登录代码如下:
@PostMapping("login")
public Map<String, Object> login(@RequestBody Map<String, String> data, HttpServletRequest httpServletRequest) {
log.info("[执行登录接口]");
String username = data.get("username");
String email = data.get("email");
String phone = data.get("phone");
String password = data.get("password");
List resultList = null;
QueryWrapper wrapper = new QueryWrapper<User>();
Map<String, String> map = new HashMap<>();
在右上角点击“我的账户”可以对个人资料+密码修改进行修改。我的账户界面图如下所示。

图4-4我的账户界面图
4.1.5密码修改界面
用户使用该系统注册完成后,用户对登录密码有修改需求时,系统也可以提供用户修改密码权限。系统中所有的操作者能够变更自己的密码信息,执行该功能首先必须要登入系统,然后选择密码变更选项以后在给定的文本框中填写初始密码和新密码来完成修改密码的操作。在填写的时候,假如两次密码填写存在差异,那么此次密码变更操作失败。密码修改界面如下图所示。

图4-5密码修改界面图
点击“校园资讯”这个菜单,可以对局部进行搜索或者筛选和排序,点击进去可查看详情和点赞、收藏、评论等,校园资讯界面如下图所示。

图4-6校园资讯界面图
管理员可以查看公共管理(轮播图、通知公告)、用户管理(管理员、学生)、论坛管理(交流论坛、论坛分类)、资讯管理(新闻资讯、新闻分类)、资助申报、资助类型、复议信息、发放信息、留言反馈、退出等,并且可以根据需要进行相应的操作,管理员功能界面如下图所示。

图4-7管理员功能界面图
高校贫困学生资助管理系统中的管理人员在“用户管理”这一菜单是中可以对注册用户,管理员进行管控。界面如下图所示。

图4-8用户管理界面图
添加的关键代码如下:
@PostMapping("/add")
@Transactional
public Map<String, Object> add(HttpServletRequest request) throws IOException {
service.insert(service.readBody(request.getReader()));
return success(1);
}
@Transactional
public Map<String, Object> addMap(Map<String,Object> map){
service.insert(map);
return success(1);
}
删除的关键代码如下:
@RequestMapping(value = "/del")
@Transactional
public Map<String, Object> del(HttpServletRequest request) {
service.delete(service.readQuery(request), service.readConfig(request));
return success(1);
}
4.2.3 系统管理界面
管理员可以对系统前台展示的轮播图进行增减改查,方便用户进行查看,界面如下图所示。

图4-9系统管理界面图
图片上传的关键代码如下:
@PostMapping("/upload")
public Map<String, Object> upload(@RequestParam(value = "file",required=false) MultipartFile file,HttpServletRequest request) {
log.info("进入方法");
if (file.isEmpty()) {
return error(30000, "没有选择文件");
}
try {
//判断有没路径,没有则创建
String filePath = request.getSession().getServletContext().getRealPath("\\") +"upload\\";
File targetDir = new File(filePath);
if (!targetDir.exists() && !targetDir.isDirectory()) {
if (targetDir.mkdirs()) {
log.info("创建目录成功");
} else {
log.error("创建目录失败");
}
}
String fileName = file.getOriginalFilename();
int lastIndexOf = fileName.lastIndexOf(".");
String suffix = fileName.substring(lastIndexOf);
fileName = IdWorker.getId()+suffix;
File dest = new File(filePath + fileName);
log.info("文件路径:{}", dest.getPath());
log.info("文件名:{}", dest.getName());
file.transferTo(dest);
JSONObject jsonObject = new JSONObject();
jsonObject.put("url", "/api/upload/" + fileName);
return success(jsonObject);
} catch (IOException e) {
log.info("上传失败:{}", e.getMessage());
}
return error(30000, "上传失败");
}
4.2.4 应聘记录管理界面
管理员可以对应聘记录列表进行增减改查和导出及审核,界面如下图所示。

图4-10应聘记录管理界面图
当点击“资源管理”这一菜单的时候,会出现校园资讯、资讯分类这两个子菜单,可以对这两个模块进行增删改查操作。资源管理界面如下图所示。

图4-11资源管理界面图
点击“精准资助管理”这一菜单,可以查看精准资助列表和精准资助添加,可以进行查询、重置、删除、新增等操作。精准资助添加界面如下图所示。

图4-12精准资助添加界面图
点击“申请记录管理”这一菜单,可以查看学生姓名、学生学号、手机号码、申请账号、项目名称、项目编号、申请时间、上次的资料等详情,可以对资助申请进行审核并回复。申请记录管理界面如下图所示。

图4-13申请记录管理界面图
4.2.8勤工助学管理界面
点击“勤工助学管理”这一菜单,可以查看勤工助学列表和勤工助学添加,可以进行查询、重置、删除、新增等操作。勤工助学界面如下图所示。

图4-14勤工助学界面图
5系统测试
5.1 系统测试用例
系统测试包括:用户登录功能测试、校园资讯查看功能测试、申报记录添加、公告信息搜索、密码修改、轮播图发布功能测试,如表5-1、5-2、5-3、5-4、5-5、5-6所示:
表5-1 用户登录功能测试表
| 用例名称 | 用户登录系统 |
| 目的 | 测试用户通过正确的用户名和密码可否登录功能 |
| 前提 | 未登录的情况下 |
| 测试流程 | 1) 进入登录页面 2) 输入正确的用户名和密码 |
| 预期结果 | 用户名和密码正确的时候,跳转到登录成功界面,反之则显示错误信息,提示重新输入 |
| 实际结果 | 实际结果与预期结果一致 |
校园资讯查看功能测试:
表5-2 校园资讯查看功能测试表
| 用例名称 | 校园资讯查看 |
| 目的 | 测试校园资讯查看功能 |
| 前提 | 用户登录 |
| 测试流程 | 点击校园资讯列表 |
| 预期结果 | 可以查看到所有校园资讯信息 |
| 实际结果 | 实际结果与预期结果一致 |
管理者添加申报记录界面测试:
表5-3 管理者添加申报记录界面测试表
| 用例名称 | 添加申报记录测试用例 |
| 目的 | 测试申报记录添加功能 |
| 前提 | 管理者用户正常登录情况下 |
| 测试流程 | 1)管理者点击申报记录列表,然后点击添加后并填写信息。 2)点击进行提交。 |
| 预期结果 | 提交以后,页面首页会显示新的申报信息 |
| 实际结果 | 实际结果与预期结果一致 |
公告信息搜索功能测试:
表5-4公告信息搜索功能测试表
| 用例名称 | 公告信息搜索测试 |
| 目的 | 测试公告信息搜索功能 |
| 前提 | 无 |
| 测试流程 | 1)在搜索框填入搜索关键字。 2)点击搜索按钮。 |
| 预期结果 | 页面显示包含有搜索关键字的景点 |
| 实际结果 | 实际结果与预期结果一致 |
密码修改搜索功能测试:
表5-5 密码修改功能测试表
| 用例名称 | 密码修改测试用例 |
| 目的 | 测试管理员密码修改功能 |
| 前提 | 管理员用户正常登录情况下 |
| 测试流程 | 1)管理员密码修改并完成填写。 2)点击进行提交。 |
| 预期结果 | 使用新的密码可以登录 |
| 实际结果 | 实际结果与预期结果一致 |
轮播图发布功能测试:
表5-6轮播图发布功能测试表
| 用例名称 | 轮播图发布测试用例 |
| 目的 | 测试用户轮播图 |
| 前提 | 用户正常登录情况下 |
| 测试流程 | 1)搜索查看轮播图,点击发布。 2)填写轮播图信息,点击进行提交。 |
| 预期结果 | 发布成功 |
| 实际结果 | 实际结果与预期结果一致 |
通过编写高校贫困学生资助管理系统的测试用例,已经检测完毕用户登录功能测试、校园资讯查看功能测试、申报记录添加、公告信息搜索、密码修改、轮播图发布功能测试,通过这6大模块为高校贫困学生资助管理系统的后期推广运营提供了强力的技术支撑。
本文描述了高校贫困学生资助管理系统设计与实现的原理和开发过程,该系统是通过SSM框架来搭建后台,中间件使用的是Tomcat服务器,数据库管理平台采用开源的Mysql,前台使用的是JQuery框架,同时使用Validate校验框架,这样就可以减少前端代码的输入量,而且基于JQuery框架的Validat框架使用简单,是流行的前端使用框架,前端使用的主要是Jsp页面展示技术。
在开发前做了许多的准备,在本系统的设计和开发过程中阅览和学习了许多文献资料,从开发这个高校贫困学生资助管理系统的过程中我也收获了许许多多宝贵的方法以及设计思路,对系统的开发也起到了很重要的作用,系统的开发技术选用的都是自己比较熟悉的,比如Web、SSM、MYSQL,这些技术都是在以前的学习中学到了,其中许多的设计思路和方法都是在以前不断地学习中摸索出来的经验,其实对于我们来说工作量还是比较大的,但是正是由于之前的积累与准备,才能顺利的完成这个项目,由此看来,积累经验跟做好准备是十分重要的事情。
当然在该系统的设计与实现的过程中也离不开老师以及同学们的帮助,正是因为他们的指导与帮助,我才能够成功的在预期内完成了这个系统。同时在这个过程当中我也收获了很多东西,此系统也有需要改进的地方,但是由于专业知识的浅薄,并不能做到十分完美,希望以后有机会可以让其真正的投入到使用之中。
[1]任娜.进一步提升学生资助工作质量[N].西安日报,2024-03-25(004).
[2]方璐.“大思政”格局下高职院校资助育人工作探索研究[J].现代农村科技,2024,(03):152-154.
[3]李昊聪,李喜龙,曹俊鹏,等.基于SSM框架的安全生产费用审核管理系统设计[J].轻工科技,2024,40(02):87-90.
[4]谭雅茹,叶曼,刘玉莲,等.新建高职院校资助育人体系建设研究——以A校为例[J].现代商贸工业,2024,45(07):164-167.DOI:10.19311/j.cnki.1672-3198.2024.07.057.
[5]宋蕙帆.基于SSM的精准就业服务平台设计与实现[J].科技创新与应用,2024,14(08):102-105.DOI:10.19981/j.CN23-1581/G3.2024.08.023.
[6]张美芳.发展性资助理念下基于典型案例的高职学生心理帮扶探究[J].西部素质教育,2024,10(05):123-127.DOI:10.16681/j.cnki.wcqe.202405029.
[7]张妍.高校资助育人工作效力提升路径[J].四川劳动保障,2024,(02):44-45.
[8]黄月胜,徐峰.高校资助育人高质量发展的时代背景、现实问题与实践路径[J].高校后勤研究,2024,(02):76-78.
[9]魏亚南.学生资助档案规范化管理探究[J].菏泽学院学报,2024,46(01):139-142.DOI:10.16393/j.cnki.37-1436/z.2024.01.020.
[10]胡彩.高校家庭经济困难学生发展型资助育人体系构建研究[J].科教文汇,2024,(03):19-22.DOI:10.16871/j.cnki.kjwh.2024.03.005.
[11]Special Investigating Unit on progress in National Student Financial Aid Scheme (NSFAS) investigation with recovery of funding[J].M2 Presswire,2024,
[12]张飞.信息化背景下高校资助管理效率提升探究[J].网络安全和信息化,2024,(02):24-26.
[13]Negotiated Rulemaking Committee; Announcement of Fourth Session of Committee Meetings--Title IV Federal Student Aid Programs, Student Debt Relief[J].The Federal Register / FIND,2024,89(023):
[14]Natacha D C ,Adrian H ,Devon G , et al.The Procedural Traps and Barriers to Receiving Aid: A Case Study of the Financial Aid Ecosystem in a Hispanic Serving Community College Students[J].Community College Journal of Research and Practice,2024,48(2):126-130.
[15]高俊杰,孙鹏霞,刘义汉,等.基于SSM的网上订餐管理系统[J].软件,2024,45(01):168-173.
[16]Dimitrios K ,Vasileios K .Addressing geometric and material nonlinearities in fluid-structure interaction with the ALE-SSM framework[J].Engineering Structures,2023,295
[17]Roque N ,Adamo S .Modeling Observer Search Termination in a Subsequent Search Misses (SSM) Experimental Framework: The Role of Experience.[J].Journal of Vision,2023,23(9):5936-5936.
[18]D.E. L ,C. M .Right-handed neutrinos, domain walls and tadpoles in the superstring inspired μνSSM[J].Nuclear Physics, Section B,2023,986
[19]Ruby H ,Sarjono U P ,Santi N , et al.Overcoming the challenge of those new with SSM in surfacing relevant worldviews for action to improve[J].Journal of the Operational Research Society,2022,73(9):1919-1934.
[20]杨一帆.基于Web服务器的高校贫困生资助管理系统设计[J].微型电脑应用,2022,38(08):205-208.
逝者如斯夫,不舍昼夜。转眼间,大学生会员活便已经接近尾声,人面对着离别与结束,总是充满着不舍与茫然,我亦如此,仍记得那年秋天,我迫不及待的提前一天到了学校,面对学校巍峨的大门,我心里充满了期待:这里,就是我新生活的起点吗?那天,阳光明媚,学校的欢迎仪式很热烈,我面对着一个个对着我微笑的同学,仿佛一缕缕阳光透过胸口照进了我心里,同时,在那天我认识可爱的室友,我们携手共同度过了这难忘的两年。如今,我望着这篇论文的致谢,不禁又要问自己:现在,我们就要说再见了吗?
感慨莫名,不知所言。遥想当初刚来学校的时候,心里总是想着学校会过于板正,会缺乏一些柔情,当时心里甚至有一点点排斥,但是随着我对学校的慢慢认识与了解,我才认识到了她的美丽,她的柔情,并且慢慢的喜欢上了这个校园,但是时间太快了,快到我还没有好好体会她的美丽便要离开了,但是她带给我的回忆,永远不会离开我,也许真正离开那天我的眼里会满含泪水,我不是因为难过,我只是想将她的样子映在我的泪水里,刻在我的心里。最后,感谢我的老师们,是你们教授了我们知识与做人的道理;感谢我的室友们,是你们陪伴了我如此之久;感谢每位关心与支持我的人。
少年,追风赶月莫停留,平荒尽处是春山。
点赞+收藏+关注 →私信领取本源代码、数据库
关注博主下篇更精彩
一键三连!!!
一键三连!!!
一键三连!!!
感谢一键三连!!!
1519

被折叠的 条评论
为什么被折叠?



