目录
摘要
本文基于Java语言,利用Servlet技术,设计并实现了一套便民社区物业门禁管理系统。系统涵盖门禁信息、社区活动、业主信息、缴费信息、出入登记、报修申请、维修任务、设备信息、投诉反馈等功能模块,旨在提升社区管理效率和服务质量。
通过系统的设计与实现,门禁信息得以集中管理,社区活动安排更加便捷,业主信息和缴费情况一目了然,出入登记规范有序,报修申请和维修任务得以及时响应,设备信息和投诉反馈等多方面信息得到全面管理和处理,为社区居民提供了更加便利、高效的生活管理服务。
本系统的设计与实现充分考虑了社区物业管理的实际需求,利用Java Servlet技术构建了一个多功能、智能化的门禁管理平台,为社区居民和物业管理方提供了一体化的管理解决方案,助力社区管理工作更加高效、便捷地开展。
关键词:servlet框架;物业门禁管理系统;Java
Abstract
Based on Java language and Servlet technology, this paper designs and implements a convenient community property access control system. The system covers access control information, community activities, owner information, payment information, access registration, repair application, maintenance tasks, equipment information, complaints and feedback and other functional modules, aiming to improve the efficiency of community management and service quality.
Through the design and implementation of the system, the access control information can be centralized management, the community activity arrangement is more convenient, the owner information and payment situation is clear at a glance, the access registration is standardized and orderly, the application for repair and maintenance tasks can be timely response, equipment information and complaints feedback and other information has been comprehensively managed and processed, providing community residents with more convenient and efficient life management services.
The design and implementation of this system fully consider the actual needs of community property management, the use of Java Servlet technology to build a multi-functional, intelligent access control management platform, for the community residents and property management side to provide an integrated management solution, to help the community management work more efficient and convenient development.
Keywords: servlet framework; Property access control system; Java
1 绪论
-
- 选题背景与意义
随着社区规模的不断扩大和居民数量的增加,传统的门禁管理方式已难以满足高效便捷的管理需求。基于Java的便民社区物业门禁管理系统的设计与实现旨在利用现代技术手段,提升门禁管理的智能化水平,提高社区安全管理效率。
该系统的设计与实现将采用Servlet技术,结合Java语言的优势,实现门禁设备的接入与控制、用户信息管理、权限设置等功能,为社区物业提供全方位的门禁管理服务。通过系统的运行,可以有效简化门禁管理流程,提升管理效率,为居民提供更安全、便捷的居住环境。
便民社区物业门禁管理系统的设计与实现具有重要的现实意义,将有助于提升社区安全管理水平,优化居民生活体验,推动社区智能化建设。通过引入现代化技术手段,可以更好地满足社区管理的需求,实现信息化管理、智能化监控,为社区居民营造更加安全、便利的居住环境。
目前,国内外关于基于Java的便民社区物业门禁管理系统的研究主要集中在智能化门禁技术和物联网应用方面。国外研究在门禁系统的智能识别、远程控制等方面取得了较大进展,而国内则注重门禁系统与社区管理的结合,提升管理效率和服务质量。
在国外研究中,智能门禁技术的发展已经涵盖了人脸识别、指纹识别等多种技术手段,实现了高效的门禁管理。而国内研究更加注重门禁系统与社区管理的融合,通过整合信息化技术和物联网技术,提升门禁管理的智能化水平,满足社区管理的多样化需求。
基于Java的便民社区物业门禁管理系统的设计与实现,可以借鉴国内外相关研究成果,结合Servlet技术和现代门禁技术,实现更智能化、高效化的门禁管理系统。通过对国内外研究现状的综合分析,可以更好地指导系统设计与实现,促进社区门禁管理水平的提升和创新。
1.3论文结构与章节安排
论文将分层次经行编排,除去论文摘要致谢文献参考部分,正文部分还会对系统需求做出分析,以及阐述大体的设计和实现的功能,最后罗列部分调测记录,论文主要架构如下:
第一章:引言。第一章主要介绍了课题研究的背景和意义,系统开发的国内外研究现状和本文的研究内容与主要工作。
第二章:系统需求分析。主要从系统的用户、功能等方面进行需求分析。
第三章:系统设计。主要对系统框架、系统功能模块、数据库进行功能设计。
第四章:系统实现。主要介绍了系统框架搭建、系统界面的实现。
第五章:系统测试。主要对系统的部分界面进行测试并对主要功能进行测试
2系统分析
系统分析是开发一个项目的先决条件,通过系统分析可以很好的了解系统的主体用户的基本需求情况,同时这也是项目的开发的原因。进而对系统开发进行可行性分析,通常包括技术可行性、经济可行性等,可行性分析同时也是从项目整体角度进行的分析。然后就是对项目的具体需求进行分析,分析的手段一般都是通过用户的用例图来实现。接下来会进行详细的介绍。
2.1 可行性分析
经济可行性在此仅代表平台的运维成本,开发成本不在此考虑。
目前该模式下的相关系统的数量日益增多,信息管理系统的平民化、普及化使用户人数呈上升趋势,当用户人数庞大了,运维成本可以由广告费进行填补,包括开发成本。
所以经济可行性没有问题。
(2)操作可行性:
此次项目设计参考了几个该模式下平台的开发案例,对他们的操作界面分析,将众多案例结合在一起,突出以人为本简化操作,所以具有基本计算机知识的人都会操作本项目。
因此操作可行性也没有问题。
(3)技术可行性:
技术可行性指的是对于搭建框架的可行性,以及有更优秀的技术出现时系统的技术更新换代的纳新性如何,开发时间成本费用比如何。
现有的JAVA语言能够迎合所有系统的搭建。开发这个便民社区物业门禁管理系统的时候我采用了JAVA+servlet用以运行整体程序。
综上所述技术可行性也没有问题。
2.2.1系统开发流程
便民社区物业门禁管理系统开发时,首先进行需求分析,进而对系统进行总体的设计规划,设计系统功能模块,数据库的选择等,本系统的开发流程如图2-1所示。

图2-1系统开发流程图
2.2.2 用户登录流程
为了保证系统的安全性,要使用本系统对系统信息进行管理,必须先登陆到系统中。如图2-2所示。

图2-2 登录流程图
2.2.3 系统操作流程
用户打开并进入系统后,会先显示登录界面,输入正确的用户名和密码,系统自动检测信息,若信息无误,则用户会进入系统功能界面,进行操作,否则会提示错误无法登录,操作流程如图2-3所示。

图2-3 系统操作流程图
2.2.4 添加信息流程
管理员可以对小区公告、轮播图信息等进行信息的添加,用户可以对自己权限内的信息进行添加,输入信息后,系统会自行验证输入的信息和数据,若信息正确,会将其添加到数据库内,若信息有误,则会提示重新输入信息,添加信息流程如图2-4所示。

图2-4 添加信息流程图
2.2.5 修改信息流程
管理员可以对小区公告、轮播图信息等进行的修改,用户可以对自己权限内的信息进行修改,首先进入修改信息界面,输入修改信息数据,系统进行数据的判断验证,修改信息合法则修改成功,信息更新至数据库,信息不合法则修改失败,重新输入。修改信息流程图如图2-5所示。

图2-5 修改信息流程图
2.2.6 删除信息流程
管理员可以对小区公告、轮播图信息等进行信息的删除,对要删除的信息进行选中后,点击删除按钮,系统会询问是否确定,若点击确定,则系统会删除掉选中的信息,并在数据库内对信息进行删除,删除信息流程图如图2-6所示。

图2-6 删除信息流程图
2.3 系统功能分析
按照便民社区物业门禁管理系统的角色,划分为了业主用户模块、维修人员模块和管理员模块这三大部分。
业主用户:(业主姓名、社区地址、联系电话)
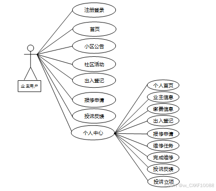
(1)注册登录:用户通过注册后可登录系统,同时可通过点击头像中我的账户,对个人信息进行增删改查。比如个人资料、头像和密码修改。
(2)首页:
(3)小区公告:用户点击可查看网站公告、关于我们、联系方式和网站介绍。
(4)社区活动:用户点击可通过搜索活动标题、活动类型和活动地点进行查看社区活动列表,同时可进行点赞和评论。
(5)出入登记:用户点击可填写出入登记信息,包括业主用户、业主姓名、联系电话、门禁名称、门禁位置、登记时间、登记类型和备注。
(6)报修申请:用户点击可填写报修申请信息,包括报修编号、报修物品、报修图片、报修内容、报修用户、业主姓名、社区地址和联系电话。
(7)投诉反馈:用户点击可填写投诉反馈信息,包括投诉编号、主题、投诉类型、投诉内容、处理意见、投诉人和投诉日期。
(8)个人中心:用户点击头像可查看“个人中心”,包括个人首页、业主信息、缴费信息、出入登记、报修申请、维修任务、完成维修、投诉反馈和投诉立项。
维修人员:
(1)登录:维修人员的账号是由管理员在后台添加生成的,可直接输入账号密码进行登录。
(2)维修任务:维修人员点击可查看维修任务列表,可点击“完成任务”按钮填写完成任务信息,包括维修人员、维修内容。
(3)完成维修:维修人员点击可查看完成维修任务列表。
(4)设备信息:维修人员点击可查看设备信息列表,可点击“维护记录”填写维护信息,包括维护人员、维护日期和维护内容。
(5)维护记录:维修人员点击可查看完成维护记录列表。
(6)退出:维修人员点击可退出系统。
管理员:
(1)登录:管理员的账号是在数据列表中直接设置生成的,不需要进行注册,可直接输入账号密码登录,同时可对管理员资料进行增删改查。
(2)公共管理:管理员点击可查看轮播图和小区公告;如需添加轮播图,点击右侧“新增”按钮,上传轮播图图片和输入标题,点击“确认”按钮进行添加;如需添加新的小区公告,点击右侧“新增”按钮,输入标题和正文,点击“确认”按钮进行添加;同时可对轮播图和小区公告进行增删改查。
(3)用户管理:管理员点击可查看管理员、业主人员和维修人员;维修人员的账号是由管理员进行添加的;同时可对系统用户进行增删改查。
(4)门禁信息:管理员点击可查看门禁信息列表,同时可对门禁信息进行增删改查。
(5)社区活动:管理员点击可查看社区活动列表,如需添加新的社区活动,点击右侧“新增”按钮,输入活动名称,选择活动类型,上传图片,输入活动地点、活动时间和活动内容,点击“确认”按钮进行添加。
(6)活动类型:管理员点击可查看活动类型列表,同时可对活动类型进行增删改查。
(7)业主信息:管理员点击可查业主信息列表,如需添加新的业主信息,点击右侧“新增”按钮,输入楼房号,上传图片,输入房屋面积、物业费用、电费单价、水费单价,选择业主用户,输入业主姓名和联系电话,点击“确认”按钮进行添加;同时可点击“缴费”按钮,输入电费度数、水费度数、支付金额,选择缴费日期和上传清单附件,点击“确认”按钮进行添加缴费信息。
(8)缴费信息:管理员点击可查看缴费信息列表。
(9)出入登记:管理员点击可查看出入登记列表,同时可对登记进行审核回复。
(10)报修申请:管理员点击可查看报修申请列表,可对报修申请进行审核回复;同时可点击“分配任务”按钮进行分配维修人员。
(11)维修任务:管理员点击可查维修任务列表。
(12)完成维修:管理员点击可查完成维修列表。
(13)设备信息:管理员点击可查看设备信息列表,如需添加新的设备信息,点击右侧“添加”按钮,输入设备名称,上传图片,输入设备规格、设备位置、设备详情,选择维护人员,点击“确认”按钮进行添加。
(14)维护记录:管理员点击可查看维护记录列表。
(15)投诉反馈:管理员点击可查看投诉反馈列表,可对反馈进行审核回复;同时可点击“投诉立项”填写立项信息,包括立项日期和处理方法。
(16)投诉立项:管理员点击可查投诉立项列表。
(17)投诉类型:管理员点击可查看投诉类型列表,同时可对投诉类型增删改查。
(18)退出:管理员点击可退出系统。
以上是便民社区物业门禁管理系统中管理员、申报人员和评审人员的功能需求分析。通过满足不同用户角色的功能需求,系统能够提供便捷、高效的职称评审管理服务,并确保各用户角色在系统中的合理权限和操作范围。
便民社区物业门禁管理系统的非功能性需求比如平台的安全性怎么样,可靠性怎么样,性能怎么样,可拓展性怎么样等。具体可以表示在如下2-1表格中:
表2-1便民社区物业门禁管理系统非功能需求表
| 安全性 | 主要指便民社区物业门禁管理系统数据库的安装,数据库的使用和密码的设定必须合乎规范。 |
| 可靠性 | 可靠性是指便民社区物业门禁管理系统能够安装用户的指示进行操作,经过测试,可靠性90%以上。 |
| 性能 | 性能是影响便民社区物业门禁管理系统占据市场的必要条件,所以性能最好要佳才好。 |
| 可扩展性 | 比如数据库预留多个属性,比如接口的使用等确保了系统的非功能性需求。 |
| 易用性 | 用户只要跟着便民社区物业门禁管理系统的页面展示内容进行操作,就可以了。 |
| 可维护性 | 便民社区物业门禁管理系统开发的可维护性是非常重要的,经过测试,可维护性没有问题 |
2.4 系统用例分析
通过2.3功能的分析,得出了系统的用例图:
业主用户角色用例如图2-7所示。

图2-7业主用户角色用例图
维修人员角色用例如图2-8所示。

图2-8维修人员角色用例图
管理员是维护整个便民社区物业门禁管理系统中所有数据信息的。管理员角色用例如图2-9所示。

本章主要通过对便民社区物业门禁管理系统的可行性分析、流程分析、功能需求分析、系统用例分析,确定整个系统要实现的功能。同时也为系统的代码实现和测试提供了标准。
3 系统总体设计
3.1 系统架构设计
本系统从架构上分为三层:表现层(UI)、业务逻辑层(BLL)以及数据层(DL)。

图3-1系统架构设计图
表现层(UI):又称UI层,主要完成本系统的UI交互功能,一个良好的UI可以打打提高用户的用户体验,增强用户使用本系统时的舒适度。UI的界面设计也要适应不同版本的便民社区物业门禁管理系统以及不同尺寸的分辨率,以做到良好的兼容性。UI交互功能要求合理,用户进行交互操作时必须要得到与之相符的交互结果,这就要求表现层要与业务逻辑层进行良好的对接。
业务逻辑层(BLL):主要完成本系统的数据处理功能。用户从表现层传输过来的数据经过业务逻辑层进行处理交付给数据层,系统从数据层读取的数据经过业务逻辑层进行处理交付给表现层。
数据层(DL):由于本系统的数据是放在服务端的mysql数据库中,因此本属于服务层的部分可以直接整合在业务逻辑层中,所以数据层中只有数据库,其主要完成本系统的数据存储和管理功能。
3.2 系统功能模块设计
在上一章节中主要对系统的功能性需求和非功能性需求进行分析,并且根据需求分析了本系统中的用例。那么接下来就要开始对本系统的架构、主要功能和数据库开始进行设计。便民社区物业门禁管理系统根据前面章节的需求分析得出,其总体设计模块图如图3-2所示。

图3-2系统功能模块图
数据库设计一般包括需求分析、概念模型设计、数据库表建立三大过程,其中需求分析前面章节已经阐述,概念模型设计有概念模型和逻辑结构设计两部分。
3.3.1 数据库概念结构设计
下面是整个便民社区物业门禁管理系统中主要的数据库表总E-R实体关系图。

图3-3 便民社区物业门禁管理系统总E-R关系图
通过上一小节中便民社区物业门禁管理系统中总E-R关系图上得出一共需要创建很多个数据表。在此我主要罗列几个主要的数据库表结构设计。
表access_control_information (门禁信息)
| 编号 | 名称 | 数据类型 | 长度 | 小数位 | 允许空值 | 主键 | 默认值 | 说明 |
| 1 | access_control_information_id | int | 10 | 0 | N | Y | 门禁信息ID | |
| 2 | access_control_name | varchar | 64 | 0 | N | N | 门禁名称 | |
| 3 | access_control_position | varchar | 64 | 0 | Y | N | 门禁位置 | |
| 4 | create_time | datetime | 19 | 0 | N | N | CURRENT_TIMESTAMP | 创建时间 |
| 5 | update_time | timestamp | 19 | 0 | N | N | CURRENT_TIMESTAMP | 更新时间 |
| 编号 | 名称 | 数据类型 | 长度 | 小数位 | 允许空值 | 主键 | 默认值 | 说明 |
| 1 | token_id | int | 10 | 0 | N | Y | 临时访问牌ID | |
| 2 | token | varchar | 64 | 0 | Y | N | 临时访问牌 | |
| 3 | info | text | 65535 | 0 | Y | N | ||
| 4 | maxage | int | 10 | 0 | N | N | 2 | 最大寿命:默认2小时 |
| 5 | create_time | timestamp | 19 | 0 | N | N | CURRENT_TIMESTAMP | 创建时间: |
| 6 | update_time | timestamp | 19 | 0 | N | N | CURRENT_TIMESTAMP | 更新时间: |
| 7 | user_id | int | 10 | 0 | N | N | 0 | 用户编号: |
| 编号 | 名称 | 数据类型 | 长度 | 小数位 | 允许空值 | 主键 | 默认值 | 说明 |
| 1 | activity_type_id | int | 10 | 0 | N | Y | 活动类型ID | |
| 2 | activity_type | varchar | 64 | 0 | Y | N | 活动类型 | |
| 3 | create_time | datetime | 19 | 0 | N | N | CURRENT_TIMESTAMP | 创建时间 |
| 4 | update_time | timestamp | 19 | 0 | N | N | CURRENT_TIMESTAMP | 更新时间 |
| 编号 | 名称 | 数据类型 | 长度 | 小数位 | 允许空值 | 主键 | 默认值 | 说明 |
| 1 | auth_id | int | 10 | 0 | N | Y | 授权ID: | |
| 2 | user_group | varchar | 64 | 0 | Y | N | 用户组: | |
| 3 | mod_name | varchar | 64 | 0 | Y | N | 模块名: | |
| 4 | table_name | varchar | 64 | 0 | Y | N | 表名: | |
| 5 | page_title | varchar | 255 | 0 | Y | N | 页面标题: | |
| 6 | path | varchar | 255 | 0 | Y | N | 路由路径: | |
| 7 | position | varchar | 32 | 0 | Y | N | 位置: | |
| 8 | mode | varchar | 32 | 0 | N | N | _blank | 跳转方式: |
| 9 | add | tinyint | 3 | 0 | N | N | 1 | 是否可增加: |
| 10 | del | tinyint | 3 | 0 | N | N | 1 | 是否可删除: |
| 11 | set | tinyint | 3 | 0 | N | N | 1 | 是否可修改: |
| 12 | get | tinyint | 3 | 0 | N | N | 1 | 是否可查看: |
| 13 | field_add | text | 65535 | 0 | Y | N | 添加字段: | |
| 14 | field_set | text | 65535 | 0 | Y | N | 修改字段: | |
| 15 | field_get | text | 65535 | 0 | Y | N | 查询字段: | |
| 16 | table_nav_name | varchar | 500 | 0 | Y | N | 跨表导航名称: | |
| 17 | table_nav | varchar | 500 | 0 | Y | N | 跨表导航: | |
| 18 | option | text | 65535 | 0 | Y | N | 配置: | |
| 19 | create_time | timestamp | 19 | 0 | N | N | CURRENT_TIMESTAMP | 创建时间: |
| 20 | update_time | timestamp | 19 | 0 | N | N | CURRENT_TIMESTAMP | 更新时间: |
| 编号 | 名称 | 数据类型 | 长度 | 小数位 | 允许空值 | 主键 | 默认值 | 说明 |
| 1 | comment_id | int | 10 | 0 | N | Y | 评论ID: | |
| 2 | user_id | int | 10 | 0 | N | N | 0 | 评论人ID: |
| 3 | reply_to_id | int | 10 | 0 | N | N | 0 | 回复评论ID:空为0 |
| 4 | content | longtext | 2147483647 | 0 | Y | N | 内容: | |
| 5 | nickname | varchar | 255 | 0 | Y | N | 昵称: | |
| 6 | avatar | varchar | 255 | 0 | Y | N | 头像地址:[0,255] | |
| 7 | create_time | timestamp | 19 | 0 | N | N | CURRENT_TIMESTAMP | 创建时间: |
| 8 | update_time | timestamp | 19 | 0 | N | N | CURRENT_TIMESTAMP | 更新时间: |
| 9 | source_table | varchar | 255 | 0 | Y | N | 来源表: | |
| 10 | source_field | varchar | 255 | 0 | Y | N | 来源字段: | |
| 11 | source_id | int | 10 | 0 | N | N | 0 | 来源ID: |
| 编号 | 名称 | 数据类型 | 长度 | 小数位 | 允许空值 | 主键 | 默认值 | 说明 |
| 1 | community_activities_id | int | 10 | 0 | N | Y | 社区活动ID | |
| 2 | activity_title | varchar | 64 | 0 | N | N | 活动标题 | |
| 3 | activity_type | varchar | 64 | 0 | Y | N | 活动类型 | |
| 4 | event_cover | varchar | 255 | 0 | Y | N | 活动封面 | |
| 5 | event_location | varchar | 64 | 0 | Y | N | 活动地点 | |
| 6 | activity_time | varchar | 64 | 0 | Y | N | 活动时间 | |
| 7 | activity_content | longtext | 2147483647 | 0 | Y | N | 活动内容 | |
| 8 | hits | int | 10 | 0 | N | N | 0 | 点击数 |
| 9 | praise_len | int | 10 | 0 | N | N | 0 | 点赞数 |
| 10 | create_time | datetime | 19 | 0 | N | N | CURRENT_TIMESTAMP | 创建时间 |
| 11 | update_time | timestamp | 19 | 0 | N | N | CURRENT_TIMESTAMP | 更新时间 |
| 编号 | 名称 | 数据类型 | 长度 | 小数位 | 允许空值 | 主键 | 默认值 | 说明 |
| 1 | complaint_feedback_id | int | 10 | 0 | N | Y | 投诉反馈ID | |
| 2 | complaint_number | varchar | 64 | 0 | Y | N | 投诉编号 | |
| 3 | theme | varchar | 64 | 0 | Y | N | 主题 | |
| 4 | complaint_type | varchar | 64 | 0 | Y | N | 投诉类型 | |
| 5 | complaint_content | text | 65535 | 0 | Y | N | 投诉内容 | |
| 6 | handling_opinions | text | 65535 | 0 | Y | N | 处理意见 | |
| 7 | complainant | int | 10 | 0 | Y | N | 0 | 投诉人 |
| 8 | complaint_date | date | 10 | 0 | Y | N | 投诉日期 | |
| 9 | examine_state | varchar | 16 | 0 | N | N | 未审核 | 审核状态 |
| 10 | examine_reply | varchar | 16 | 0 | Y | N | 审核回复 | |
| 11 | create_time | datetime | 19 | 0 | N | N | CURRENT_TIMESTAMP | 创建时间 |
| 12 | update_time | timestamp | 19 | 0 | N | N | CURRENT_TIMESTAMP | 更新时间 |
| 编号 | 名称 | 数据类型 | 长度 | 小数位 | 允许空值 | 主键 | 默认值 | 说明 |
| 1 | complaint_initiation_id | int | 10 | 0 | N | Y | 投诉立项ID | |
| 2 | complaint_number | varchar | 64 | 0 | N | N | 投诉编号 | |
| 3 | theme | varchar | 64 | 0 | Y | N | 主题 | |
| 4 | complaint_type | varchar | 64 | 0 | Y | N | 投诉类型 | |
| 5 | complaint_content | text | 65535 | 0 | Y | N | 投诉内容 | |
| 6 | handling_opinions | text | 65535 | 0 | Y | N | 处理意见 | |
| 7 | complainant | int | 10 | 0 | Y | N | 0 | 投诉人 |
| 8 | project_approval_date | date | 10 | 0 | Y | N | 立项日期 | |
| 9 | processing_method | text | 65535 | 0 | Y | N | 处理方法 | |
| 10 | create_time | datetime | 19 | 0 | N | N | CURRENT_TIMESTAMP | 创建时间 |
| 11 | update_time | timestamp | 19 | 0 | N | N | CURRENT_TIMESTAMP | 更新时间 |
| 编号 | 名称 | 数据类型 | 长度 | 小数位 | 允许空值 | 主键 | 默认值 | 说明 |
| 1 | complaint_type_id | int | 10 | 0 | N | Y | 投诉类型ID | |
| 2 | complaint_type | varchar | 64 | 0 | Y | N | 投诉类型 | |
| 3 | create_time | datetime | 19 | 0 | N | N | CURRENT_TIMESTAMP | 创建时间 |
| 4 | update_time | timestamp | 19 | 0 | N | N | CURRENT_TIMESTAMP | 更新时间 |
| 编号 | 名称 | 数据类型 | 长度 | 小数位 | 允许空值 | 主键 | 默认值 | 说明 |
| 1 | complete_repair_id | int | 10 | 0 | N | Y | 完成维修ID | |
| 2 | repair_number | varchar | 64 | 0 | N | N | 报修编号 | |
| 3 | repair_items | varchar | 64 | 0 | Y | N | 报修物品 | |
| 4 | repair_picture | varchar | 255 | 0 | Y | N | 报修图片 | |
| 5 | repair_content | text | 65535 | 0 | Y | N | 报修内容 | |
| 6 | repair_date | date | 10 | 0 | Y | N | 报修日期 | |
| 7 | repair_user | int | 10 | 0 | Y | N | 0 | 报修用户 |
| 8 | owners_name | varchar | 64 | 0 | Y | N | 业主姓名 | |
| 9 | community_address | varchar | 64 | 0 | Y | N | 社区地址 | |
| 10 | contact_number | varchar | 64 | 0 | Y | N | 联系电话 | |
| 11 | maintenance_personnel | int | 10 | 0 | Y | N | 0 | 维修人员 |
| 12 | maintenance_content | text | 65535 | 0 | Y | N | 维修内容 | |
| 13 | examine_state | varchar | 16 | 0 | N | N | 未审核 | 审核状态 |
| 14 | examine_reply | varchar | 16 | 0 | Y | N | 审核回复 | |
| 15 | create_time | datetime | 19 | 0 | N | N | CURRENT_TIMESTAMP | 创建时间 |
| 16 | update_time | timestamp | 19 | 0 | N | N | CURRENT_TIMESTAMP | 更新时间 |
| 编号 | 名称 | 数据类型 | 长度 | 小数位 | 允许空值 | 主键 | 默认值 | 说明 |
| 1 | device_information_id | int | 10 | 0 | N | Y | 设备信息ID | |
| 2 | device_name | varchar | 64 | 0 | Y | N | 设备名称 | |
| 3 | device_image | varchar | 255 | 0 | Y | N | 设备图片 | |
| 4 | equipment_specifications | varchar | 64 | 0 | Y | N | 设备规格 | |
| 5 | equipment_location | varchar | 64 | 0 | Y | N | 设备位置 | |
| 6 | device_details | text | 65535 | 0 | Y | N | 设备详情 | |
| 7 | maintenance_personnel | int | 10 | 0 | Y | N | 0 | 维护人员 |
| 8 | create_time | datetime | 19 | 0 | N | N | CURRENT_TIMESTAMP | 创建时间 |
| 9 | update_time | timestamp | 19 | 0 | N | N | CURRENT_TIMESTAMP | 更新时间 |
表entry_and_exit_registration (出入登记)
| 编号 | 名称 | 数据类型 | 长度 | 小数位 | 允许空值 | 主键 | 默认值 | 说明 |
| 1 | entry_and_exit_registration_id | int | 10 | 0 | N | Y | 出入登记ID | |
| 2 | owners_and_users | int | 10 | 0 | Y | N | 0 | 业主用户 |
| 3 | owners_name | varchar | 64 | 0 | Y | N | 业主姓名 | |
| 4 | contact_number | varchar | 64 | 0 | Y | N | 联系电话 | |
| 5 | access_control_name | varchar | 64 | 0 | N | N | 门禁名称 | |
| 6 | access_control_position | varchar | 64 | 0 | Y | N | 门禁位置 | |
| 7 | registration_time | datetime | 19 | 0 | Y | N | 登记时间 | |
| 8 | registration_type | varchar | 64 | 0 | Y | N | 登记类型 | |
| 9 | remarks | varchar | 64 | 0 | Y | N | 备注 | |
| 10 | examine_state | varchar | 16 | 0 | N | N | 未审核 | 审核状态 |
| 11 | examine_reply | varchar | 16 | 0 | Y | N | 审核回复 | |
| 12 | create_time | datetime | 19 | 0 | N | N | CURRENT_TIMESTAMP | 创建时间 |
| 13 | update_time | timestamp | 19 | 0 | N | N | CURRENT_TIMESTAMP | 更新时间 |
| 编号 | 名称 | 数据类型 | 长度 | 小数位 | 允许空值 | 主键 | 默认值 | 说明 |
| 1 | hits_id | int | 10 | 0 | N | Y | 点赞ID: | |
| 2 | user_id | int | 10 | 0 | N | N | 0 | 点赞人: |
| 3 | create_time | timestamp | 19 | 0 | N | N | CURRENT_TIMESTAMP | 创建时间: |
| 4 | update_time | timestamp | 19 | 0 | N | N | CURRENT_TIMESTAMP | 更新时间: |
| 5 | source_table | varchar | 255 | 0 | Y | N | 来源表: | |
| 6 | source_field | varchar | 255 | 0 | Y | N | 来源字段: | |
| 7 | source_id | int | 10 | 0 | N | N | 0 | 来源ID: |
| 编号 | 名称 | 数据类型 | 长度 | 小数位 | 允许空值 | 主键 | 默认值 | 说明 |
| 1 | maintenance_personnel_id | int | 10 | 0 | N | Y | 维修人员ID | |
| 2 | job_id | varchar | 64 | 0 | Y | N | 工作工号 | |
| 3 | personnel_name | varchar | 64 | 0 | Y | N | 人员姓名 | |
| 4 | examine_state | varchar | 16 | 0 | N | N | 已通过 | 审核状态 |
| 5 | user_id | int | 10 | 0 | N | N | 0 | 用户ID |
| 6 | create_time | datetime | 19 | 0 | N | N | CURRENT_TIMESTAMP | 创建时间 |
| 7 | update_time | timestamp | 19 | 0 | N | N | CURRENT_TIMESTAMP | 更新时间 |
| 编号 | 名称 | 数据类型 | 长度 | 小数位 | 允许空值 | 主键 | 默认值 | 说明 |
| 1 | maintenance_records_id | int | 10 | 0 | N | Y | 维护记录ID | |
| 2 | device_name | varchar | 64 | 0 | Y | N | 设备名称 | |
| 3 | device_image | varchar | 255 | 0 | Y | N | 设备图片 | |
| 4 | equipment_specifications | varchar | 64 | 0 | Y | N | 设备规格 | |
| 5 | equipment_location | varchar | 64 | 0 | Y | N | 设备位置 | |
| 6 | maintenance_personnel | int | 10 | 0 | Y | N | 0 | 维护人员 |
| 7 | maintenance_date | date | 10 | 0 | Y | N | 维护日期 | |
| 8 | maintenance_content | text | 65535 | 0 | Y | N | 维护内容 | |
| 9 | create_time | datetime | 19 | 0 | N | N | CURRENT_TIMESTAMP | 创建时间 |
| 10 | update_time | timestamp | 19 | 0 | N | N | CURRENT_TIMESTAMP | 更新时间 |
| 编号 | 名称 | 数据类型 | 长度 | 小数位 | 允许空值 | 主键 | 默认值 | 说明 |
| 1 | maintenance_tasks_id | int | 10 | 0 | N | Y | 维修任务ID | |
| 2 | repair_number | varchar | 64 | 0 | N | N | 报修编号 | |
| 3 | repair_items | varchar | 64 | 0 | Y | N | 报修物品 | |
| 4 | repair_picture | varchar | 255 | 0 | Y | N | 报修图片 | |
| 5 | repair_content | text | 65535 | 0 | Y | N | 报修内容 | |
| 6 | repair_date | date | 10 | 0 | Y | N | 报修日期 | |
| 7 | repair_user | int | 10 | 0 | Y | N | 0 | 报修用户 |
| 8 | owners_name | varchar | 64 | 0 | Y | N | 业主姓名 | |
| 9 | community_address | varchar | 64 | 0 | Y | N | 社区地址 | |
| 10 | contact_number | varchar | 64 | 0 | Y | N | 联系电话 | |
| 11 | maintenance_personnel | int | 10 | 0 | Y | N | 0 | 维修人员 |
| 12 | create_time | datetime | 19 | 0 | N | N | CURRENT_TIMESTAMP | 创建时间 |
| 13 | update_time | timestamp | 19 | 0 | N | N | CURRENT_TIMESTAMP | 更新时间 |
| 编号 | 名称 | 数据类型 | 长度 | 小数位 | 允许空值 | 主键 | 默认值 | 说明 |
| 1 | notice_id | mediumint | 8 | 0 | N | Y | 公告id: | |
| 2 | title | varchar | 125 | 0 | N | N | 标题: | |
| 3 | content | longtext | 2147483647 | 0 | Y | N | 正文: | |
| 4 | create_time | timestamp | 19 | 0 | N | N | CURRENT_TIMESTAMP | 创建时间: |
| 5 | update_time | timestamp | 19 | 0 | N | N | CURRENT_TIMESTAMP | 更新时间: |
| 编号 | 名称 | 数据类型 | 长度 | 小数位 | 允许空值 | 主键 | 默认值 | 说明 |
| 1 | owners_and_users_id | int | 10 | 0 | N | Y | 业主用户ID | |
| 2 | owners_name | varchar | 64 | 0 | Y | N | 业主姓名 | |
| 3 | community_address | varchar | 64 | 0 | Y | N | 社区地址 | |
| 4 | contact_number | varchar | 16 | 0 | Y | N | 联系电话 | |
| 5 | examine_state | varchar | 16 | 0 | N | N | 未审核 | 审核状态 |
| 6 | user_id | int | 10 | 0 | N | N | 0 | 用户ID |
| 7 | create_time | datetime | 19 | 0 | N | N | CURRENT_TIMESTAMP | 创建时间 |
| 8 | update_time | timestamp | 19 | 0 | N | N | CURRENT_TIMESTAMP | 更新时间 |
| 编号 | 名称 | 数据类型 | 长度 | 小数位 | 允许空值 | 主键 | 默认值 | 说明 |
| 1 | owner_information_id | int | 10 | 0 | N | Y | 业主信息ID | |
| 2 | building_number | varchar | 64 | 0 | Y | N | 楼房号 | |
| 3 | cover | varchar | 255 | 0 | Y | N | 封面 | |
| 4 | housing_area | varchar | 64 | 0 | Y | N | 房屋面积 | |
| 5 | property_expenses | int | 10 | 0 | Y | N | 0 | 物业费用 |
| 6 | electricity_unit_price | varchar | 64 | 0 | Y | N | 电费单价 | |
| 7 | unit_price_of_water_charges | varchar | 64 | 0 | Y | N | 水费单价 | |
| 8 | owners_and_users | int | 10 | 0 | Y | N | 0 | 业主用户 |
| 9 | owners_name | varchar | 64 | 0 | Y | N | 业主姓名 | |
| 10 | contact_phone_number | varchar | 64 | 0 | Y | N | 联系电话 | |
| 11 | create_time | datetime | 19 | 0 | N | N | CURRENT_TIMESTAMP | 创建时间 |
| 12 | update_time | timestamp | 19 | 0 | N | N | CURRENT_TIMESTAMP | 更新时间 |
| 编号 | 名称 | 数据类型 | 长度 | 小数位 | 允许空值 | 主键 | 默认值 | 说明 |
| 1 | payment_information_id | int | 10 | 0 | N | Y | 缴费信息ID | |
| 2 | payment_number | varchar | 64 | 0 | Y | N | 缴费号 | |
| 3 | building_number | varchar | 64 | 0 | Y | N | 楼房号 | |
| 4 | housing_area | varchar | 64 | 0 | Y | N | 房屋面积 | |
| 5 | property_expenses | int | 10 | 0 | Y | N | 0 | 物业费用 |
| 6 | electricity_unit_price | varchar | 64 | 0 | Y | N | 电费单价 | |
| 7 | unit_price_of_water_charges | varchar | 64 | 0 | Y | N | 水费单价 | |
| 8 | owners_and_users | int | 10 | 0 | Y | N | 0 | 业主用户 |
| 9 | owners_name | varchar | 64 | 0 | Y | N | 业主姓名 | |
| 10 | contact_phone_number | varchar | 64 | 0 | Y | N | 联系电话 | |
| 11 | electricity_consumption | varchar | 64 | 0 | Y | N | 电费度数 | |
| 12 | water_tariff_degree | varchar | 64 | 0 | Y | N | 水费度数 | |
| 13 | payment_amount | varchar | 64 | 0 | Y | N | 支付金额 | |
| 14 | payment_date | date | 10 | 0 | Y | N | 缴费日期 | |
| 15 | list_attachment | varchar | 255 | 0 | Y | N | 清单附件 | |
| 16 | pay_state | varchar | 16 | 0 | N | N | 未支付 | 支付状态 |
| 17 | pay_type | varchar | 16 | 0 | Y | N | 支付类型: 微信、支付宝、网银 | |
| 18 | create_time | datetime | 19 | 0 | N | N | CURRENT_TIMESTAMP | 创建时间 |
| 19 | update_time | timestamp | 19 | 0 | N | N | CURRENT_TIMESTAMP | 更新时间 |
| 编号 | 名称 | 数据类型 | 长度 | 小数位 | 允许空值 | 主键 | 默认值 | 说明 |
| 1 | praise_id | int | 10 | 0 | N | Y | 点赞ID: | |
| 2 | user_id | int | 10 | 0 | N | N | 0 | 点赞人: |
| 3 | create_time | timestamp | 19 | 0 | N | N | CURRENT_TIMESTAMP | 创建时间: |
| 4 | update_time | timestamp | 19 | 0 | N | N | CURRENT_TIMESTAMP | 更新时间: |
| 5 | source_table | varchar | 255 | 0 | Y | N | 来源表: | |
| 6 | source_field | varchar | 255 | 0 | Y | N | 来源字段: | |
| 7 | source_id | int | 10 | 0 | N | N | 0 | 来源ID: |
| 8 | status | bit | 1 | 0 | N | N | 1 | 点赞状态:1为点赞,0已取消 |
| 编号 | 名称 | 数据类型 | 长度 | 小数位 | 允许空值 | 主键 | 默认值 | 说明 |
| 1 | repair_application_id | int | 10 | 0 | N | Y | 报修申请ID | |
| 2 | repair_number | varchar | 64 | 0 | Y | N | 报修编号 | |
| 3 | repair_items | varchar | 64 | 0 | Y | N | 报修物品 | |
| 4 | repair_picture | varchar | 255 | 0 | Y | N | 报修图片 | |
| 5 | repair_content | text | 65535 | 0 | Y | N | 报修内容 | |
| 6 | repair_date | date | 10 | 0 | Y | N | 报修日期 | |
| 7 | repair_user | int | 10 | 0 | Y | N | 0 | 报修用户 |
| 8 | owners_name | varchar | 64 | 0 | Y | N | 业主姓名 | |
| 9 | community_address | varchar | 64 | 0 | Y | N | 社区地址 | |
| 10 | contact_number | varchar | 64 | 0 | Y | N | 联系电话 | |
| 11 | examine_state | varchar | 16 | 0 | N | N | 未审核 | 审核状态 |
| 12 | examine_reply | varchar | 16 | 0 | Y | N | 审核回复 | |
| 13 | create_time | datetime | 19 | 0 | N | N | CURRENT_TIMESTAMP | 创建时间 |
| 14 | update_time | timestamp | 19 | 0 | N | N | CURRENT_TIMESTAMP | 更新时间 |
| 编号 | 名称 | 数据类型 | 长度 | 小数位 | 允许空值 | 主键 | 默认值 | 说明 |
| 1 | slides_id | int | 10 | 0 | N | Y | 轮播图ID: | |
| 2 | title | varchar | 64 | 0 | Y | N | 标题: | |
| 3 | content | varchar | 255 | 0 | Y | N | 内容: | |
| 4 | url | varchar | 255 | 0 | Y | N | 链接: | |
| 5 | img | varchar | 255 | 0 | Y | N | 轮播图: | |
| 6 | hits | int | 10 | 0 | N | N | 0 | 点击量: |
| 7 | create_time | timestamp | 19 | 0 | N | N | CURRENT_TIMESTAMP | 创建时间: |
| 8 | update_time | timestamp | 19 | 0 | N | N | CURRENT_TIMESTAMP | 更新时间: |
| 编号 | 名称 | 数据类型 | 长度 | 小数位 | 允许空值 | 主键 | 默认值 | 说明 |
| 1 | upload_id | int | 10 | 0 | N | Y | 上传ID | |
| 2 | name | varchar | 64 | 0 | Y | N | 文件名 | |
| 3 | path | varchar | 255 | 0 | Y | N | 访问路径 | |
| 4 | file | varchar | 255 | 0 | Y | N | 文件路径 | |
| 5 | display | varchar | 255 | 0 | Y | N | 显示顺序 | |
| 6 | father_id | int | 10 | 0 | Y | N | 0 | 父级ID |
| 7 | dir | varchar | 255 | 0 | Y | N | 文件夹 | |
| 8 | type | varchar | 32 | 0 | Y | N | 文件类型 |
| 编号 | 名称 | 数据类型 | 长度 | 小数位 | 允许空值 | 主键 | 默认值 | 说明 |
| 1 | user_id | mediumint | 8 | 0 | N | Y | 用户ID:[0,8388607]用户获取其他与用户相关的数据 | |
| 2 | state | smallint | 5 | 0 | N | N | 1 | 账户状态:[0,10](1可用|2异常|3已冻结|4已注销) |
| 3 | user_group | varchar | 32 | 0 | Y | N | 所在用户组:[0,32767]决定用户身份和权限 | |
| 4 | login_time | timestamp | 19 | 0 | N | N | CURRENT_TIMESTAMP | 上次登录时间: |
| 5 | phone | varchar | 11 | 0 | Y | N | 手机号码:[0,11]用户的手机号码,用于找回密码时或登录时 | |
| 6 | phone_state | smallint | 5 | 0 | N | N | 0 | 手机认证:[0,1](0未认证|1审核中|2已认证) |
| 7 | username | varchar | 16 | 0 | N | N | 用户名:[0,16]用户登录时所用的账户名称 | |
| 8 | nickname | varchar | 16 | 0 | Y | N | 昵称:[0,16] | |
| 9 | password | varchar | 64 | 0 | N | N | 密码:[0,32]用户登录所需的密码,由6-16位数字或英文组成 | |
| 10 | | varchar | 64 | 0 | Y | N | 邮箱:[0,64]用户的邮箱,用于找回密码时或登录时 | |
| 11 | email_state | smallint | 5 | 0 | N | N | 0 | 邮箱认证:[0,1](0未认证|1审核中|2已认证) |
| 12 | avatar | varchar | 255 | 0 | Y | N | 头像地址:[0,255] | |
| 13 | open_id | varchar | 255 | 0 | Y | N | 针对获取用户信息字段 | |
| 14 | create_time | timestamp | 19 | 0 | N | N | CURRENT_TIMESTAMP | 创建时间: |
| 15 | vip_level | varchar | 255 | 0 | Y | N | 会员等级 | |
| 16 | vip_discount | double | 11 | 2 | Y | N | 0.00 | 会员折扣 |
| 编号 | 名称 | 数据类型 | 长度 | 小数位 | 允许空值 | 主键 | 默认值 | 说明 |
| 1 | group_id | mediumint | 8 | 0 | N | Y | 用户组ID:[0,8388607] | |
| 2 | display | smallint | 5 | 0 | N | N | 100 | 显示顺序:[0,1000] |
| 3 | name | varchar | 16 | 0 | N | N | 名称:[0,16] | |
| 4 | description | varchar | 255 | 0 | Y | N | 描述:[0,255]描述该用户组的特点或权限范围 | |
| 5 | source_table | varchar | 255 | 0 | Y | N | 来源表: | |
| 6 | source_field | varchar | 255 | 0 | Y | N | 来源字段: | |
| 7 | source_id | int | 10 | 0 | N | N | 0 | 来源ID: |
| 8 | register | smallint | 5 | 0 | Y | N | 0 | 注册位置: |
| 9 | create_time | timestamp | 19 | 0 | N | N | CURRENT_TIMESTAMP | 创建时间: |
| 10 | update_time | timestamp | 19 | 0 | N | N | CURRENT_TIMESTAMP | 更新时间: |
整个便民社区物业门禁管理系统的需求分析主要对系统总体架构以及功能模块的设计,通过建立E-R模型和数据库逻辑系统设计完成了数据库系统设计。
4系统关键模块设计与实现
便民社区物业门禁管理系统的详细设计与实现主要是根据前面的需求分析和总体设计来设计页面并实现业务逻辑。主要从界面实现、业务逻辑实现这两部分进行介绍。
4.1登录模块
管理员、用户在登录界面输入账号+密码,完成验证,点击“登录”按钮,系统在用户数据库表中会对管理员、用户的账号进行匹配,账号+密码正确的话,就会登录到系统中各个用户的主管理界面,否则提示对应的信息,返回到登录的界面,其主界面展示如下图4.1所示。

图4.1 登录界面图
4.2注册模块
注册模块满足用户两部分,当用户想要查询处理相关信息时,就必须进行登录,如果没有账号的话,在登录界面,点击“注册”按钮就会跳转到注册的界面,根据提示填写好注册信息,添加提交,注册的信息在数据库中就添加完成了,然后再输入填写好的账号和密码进行登录,其主界面展示如下图所示。

图4.2 注册界面图
4.3业主用户功能
社区活动:用户点击可通过搜索活动标题、活动类型和活动地点进行查看社区活动列表,同时可进行点赞和评论。界面展示如下图所示。

图4.3 社区活动界面图
出入登记:用户点击可填写出入登记信息,包括业主用户、业主姓名、联系电话、门禁名称、门禁位置、登记时间、登记类型和备注。界面展示如下图所示。

图4.4 出入登记界面图
报修申请:用户点击可填写报修申请信息,包括报修编号、报修物品、报修图片、报修内容、报修用户、业主姓名、社区地址和联系电话。界面展示如下图所示。

图4.5 报修申请界面图
投诉反馈:用户点击可填写投诉反馈信息,包括投诉编号、主题、投诉类型、投诉内容、处理意见、投诉人和投诉日期。界面展示如下图所示。

图4.6 投诉反馈界面图
个人中心:用户点击头像可查看“个人中心”,包括个人首页、业主信息、缴费信息、出入登记、报修申请、维修任务、完成维修、投诉反馈和投诉立项。界面展示如下图所示。

图4.7 个人中心界面图
4.4管理员功能
公共管理:管理员点击可查看轮播图和小区公告;如需添加轮播图,点击右侧“新增”按钮,上传轮播图图片和输入标题,点击“确认”按钮进行添加;如需添加新的小区公告,点击右侧“新增”按钮,输入标题和正文,点击“确认”按钮进行添加;同时可对轮播图和小区公告进行增删改查。界面展示如下图所示。

图4.8 公共管理界面图
用户管理:管理员点击可查看管理员、业主人员和维修人员;维修人员的账号是由管理员进行添加的;同时可对系统用户进行增删改查。界面展示如下图所示。

图4.9 用户管理界面图
社区活动:管理员点击可查看社区活动列表,如需添加新的社区活动,点击右侧“新增”按钮,输入活动名称,选择活动类型,上传图片,输入活动地点、活动时间和活动内容,点击“确认”按钮进行添加。界面展示如下图所示。

图4.10 社区活动界面图
业主信息:管理员点击可查业主信息列表,如需添加新的业主信息,点击右侧“新增”按钮,输入楼房号,上传图片,输入房屋面积、物业费用、电费单价、水费单价,选择业主用户,输入业主姓名和联系电话,点击“确认”按钮进行添加;同时可点击“缴费”按钮,输入电费度数、水费度数、支付金额,选择缴费日期和上传清单附件,点击“确认”按钮进行添加缴费信息。界面展示如下图所示。

图4.11 业主信息界面图
设备信息:管理员点击可查看设备信息列表,如需添加新的设备信息,点击右侧“添加”按钮,输入设备名称,上传图片,输入设备规格、设备位置、设备详情,选择维护人员,点击“确认”按钮进行添加。界面展示如下图所示。

图4.12 设备信息界面图
4.5维修人员功能
维修任务:维修人员点击可查看维修任务列表,可点击“完成任务”按钮填写完成任务信息,包括维修人员、维修内容。界面展示如下图所示。

图4.13 维修任务界面图
设备信息:维修人员点击可查看设备信息列表,可点击“维护记录”填写维护信息,包括维护人员、维护日期和维护内容。界面展示如下图所示。

图4.14 设备信息界面图
5系统测试
系统开发到了最后一个阶段那就是系统测试,系统测试对软件的开发其实是非常有必要的。因为没什么系统一经开发出来就可能会尽善尽美,再厉害的系统开发工程师也会在系统开发的时候出现纰漏,系统测试能够较好的改正一些bug,为后期系统的维护性提供很好的支持。通过系统测试,开发人员也可以建立自己对系统的信心,为后期的系统版本的跟新提供支持。
5.2 系统测试用例
系统测试包括:用户登录功能测试、社区活动查看功能测试、设备信息添加、小区公告搜索、密码修改功能测试,如表5-1、5-2、5-3、5-4、5-5所示:
表5-1 用户登录功能测试表
| 用例名称 | 用户登录系统 |
| 目的 | 测试用户通过正确的用户名和密码可否登录功能 |
| 前提 | 未登录的情况下 |
| 测试流程 | 1) 进入登录页面 2) 输入正确的用户名和密码 |
| 预期结果 | 用户名和密码正确的时候,跳转到登录成功界面,反之则显示错误信息,提示重新输入 |
| 实际结果 | 实际结果与预期结果一致 |
社区活动查看功能测试:
表5-2社区活动查看功能测试表
| 用例名称 | 社区活动查看 |
| 目的 | 测试社区活动查看功能 |
| 前提 | 用户登录 |
| 测试流程 | 点击社区活动 |
| 预期结果 | 可以查看到所有社区活动 |
| 实际结果 | 实际结果与预期结果一致 |
管理员添加设备信息界面测试:
表5-3 管理员添加设备信息界面测试表
| 用例名称 | 设备信息添加测试用例 |
| 目的 | 测试设备信息添加功能 |
| 前提 | 管理员正常登录情况下 |
| 测试流程 | 1)管理员点击设备信息,点击添加后并填写信息。 2)点击进行提交。 |
| 预期结果 | 提交以后,页面首页会显示新的设备信息 |
| 实际结果 | 实际结果与预期结果一致 |
小区公告搜索功能测试:
表5-4小区公告搜索功能测试表
| 用例名称 | 小区公告搜索测试 |
| 目的 | 测试小区公告搜索功能 |
| 前提 | 无 |
| 测试流程 | 1)在搜索框填入搜索关键字。 2)点击搜索按钮。 |
| 预期结果 | 页面显示包含有搜索关键字的小区公告 |
| 实际结果 | 实际结果与预期结果一致 |
密码修改功能测试:
表5-5 密码修改功能测试表
| 用例名称 | 密码修改测试用例 |
| 目的 | 测试管理员密码修改功能 |
| 前提 | 管理员用户正常登录情况下 |
| 测试流程 | 1)管理员密码修改并完成填写。 2)点击进行提交。 |
| 预期结果 | 使用新的密码可以登录 |
| 实际结果 | 实际结果与预期结果一致 |
5.3 系统测试结果
通过编写便民社区物业门禁管理系统的测试用例,已经检测完毕用户登录功能测试、社区活动查看功能测试、设备信息添加、小区公告搜索、密码修改功能测试,通过这5大模块为便民社区物业门禁管理系统的后期推广运营提供了强力的技术支撑。
结论
至此,便民社区物业门禁管理系统已经结束,在开发前做了许多的准备,在本系统的设计和开发过程中阅览和学习了许多文献资料,从中我也收获了很多宝贵的方法和设计思路,对系统的开发也起到了很重要的作用,系统的开发技术选用的都是自己比较熟悉的,比如Web、JAVA语言、MYSQL,这些技术都是在以前的学习中学到了,其中许多的设计思路和方法都是在以前不断地学习中摸索出来的经验,其实对于我们来说工作量还是比较大的,但是正是由于之前的积累与准备,才能顺利的完成这个项目,由此看来,积累经验跟做好准备是十分重要的事情。
当然在该系统的设计与实现的过程中也离不开老师以及同学们的帮助,正是因为他们的指导与帮助,我才能够成功的在预期内完成了这个系统。同时在这个过程当中我也收获了很多东西,此系统也有需要改进的地方,但是由于专业知识的浅薄,并不能做到十分完美,希望以后有机会可以让其真正的投入到使用之中。
[1]李润光.基于单片机的小区智能门禁管理系统设计[J].电子技术,2024,53(01):14-15.
[2]赵旭东.计算机软件开发与设计中Java语言的应用研究[J].信息与电脑(理论版),2023,35(24):31-33.
[3]马庆.计算机软件开发中JAVA编程语言的应用[J].山西电子技术,2023(06):84-86+98.
[4]刘文举,冯锡炜,徐伟炫,等.人员定位与门禁管理系统设计[J].电子设计工程,2023,31(22):21-25+31.DOI:10.14022/j.issn1674-6236.2023.22.005.
[5]田玉昆.基于Java Web技术的手机销售网站的设计与实现[J].电脑知识与技术,2023,19(32):47-49.DOI:10.14004/j.cnki.ckt.2023.1766.
[6]袁三男.基于LoRa物联网技术的门禁管理系统研究[J].上海电力大学学报,2023,39(05):496-499+506.
[7]尹应荆.JAVA编程语言在计算机软件开发中的应用[J].石河子科技,2023(05):45-47.
[8]Liang C . [J]. Academic Journal of Computing & Information Science,2023,6(9).
[9]袁琳琳.浅析Java语言在计算机软件开发中的应用[J].信息记录材料,2023,24(09):81-83.DOI:10.16009/j.cnki.cn13-1295/tq.2023.09.006.
[10]王玲玲.基于JSP/Servlet技术的电商平台开发技术分析[J].电子技术与软件工程,2023(02):239-242.
[11]贾杨,杨奕萱,朱久政,等. 非接触式掌纹掌静脉识别系统——更卫生的门禁管理系统[C]//四川省电子学会,重庆市电子学会,四川省职业技能竞赛研究中心.2022年川渝大学生“数智”作品设计应用技能大赛暨第八届四川省大学生智能硬件设计应用大赛会议论文集.[出版者不详],2022:3.DOI:10.26914/c.cnkihy.2022.077405.
[12]王向华,孟庆杰.基于“互联网+物联网”的智能仓储门禁管理系统[J].数字技术与应用,2022,40(06):149-152.DOI:10.19695/j.cnki.cn12-1369.2022.06.45.
[13]于峰.浅析门禁一卡通管理系统设计与施工[J].安装,2022(02):63-66.
[14]欧阳博凡,田川,刘明昊,等. Main gate——智慧门禁管理设备的设计[C]//华教创新(北京)文化传媒有限公司,中国环球文化出版社.2022智慧校园文化建设与教育发展高峰论坛论文集.[出版者不详],2022:3.DOI:10.26914/c.cnkihy.2022.005951.
[15]赵若禺,宋家松,周鹏,等.基于人脸识别的智能门禁管理系统[J].网络安全技术与应用,2021(11):42-45.
[16]金朝会,马敏耀,黄菊香,等.新型多门禁安全认证与管理系统设计[J].无线互联科技,2021,18(17):63-64.
[17]李刚.基于Cortex-A8的嵌入式门禁管理系统设计[J].科技与创新,2021(14):101-103.DOI:10.15913/j.cnki.kjycx.2021.14.042.
[18]耿云婧,宋泓颖,王涵.基于智能门禁管理系统的社区安全调查研究[J].现代商业,2019(20):156-157.DOI:10.14097/j.cnki.5392/2019.20.084.
[19]邱义.基于RFID的小区门禁管理系统设计与实现[J].物联网技术,2019,9(05):83-85.DOI:10.16667/j.issn.2095-1302.2019.05.025.
转眼间,大学生用户活便已经接近尾声,人面对着离别与结束,总是充满着不舍与茫然,我亦如此,仍记得那年秋天,我迫不及待的提前一天到了学校,面对学校巍峨的大门,我心里充满了期待:这里,就是我新生活的起点吗?那天,阳光明媚,学校的欢迎仪式很热烈,我面对着一个个对着我微笑的同学,仿佛一缕缕阳光透过胸口照进了我心里,同时,在那天我认识可爱的室友,我们携手共同度过了这难忘的两年。如今,我望着这篇论文的致谢,不禁又要问自己:现在,我们就要说再见了吗?
感慨莫名,不知所言。遥想当初刚来学校的时候,心里总是想着学校会过于板正,会缺乏一些柔情,当时心里甚至有一点点排斥,但是随着我对学校的慢慢认识与了解,我才认识到了她的美丽,她的柔情,并且慢慢的喜欢上了这个校园,但是时间太快了,快到我还没有好好体会她的美丽便要离开了,但是她带给我的回忆,永远不会离开我,也许真正离开那天我的眼里会满含泪水,我不是因为难过,我只是想将她的样子映在我的泪水里,刻在我的心里。最后,感谢我的老师们,是你们教授了我们知识与做人的道理;感谢我的室友们,是你们陪伴了我如此之久;感谢每位关心与支持我的人。
少年,追风赶月莫停留,平荒尽处是春山。
免费领取项目源码,请关注❥点赞收藏并私信博主,谢谢~

被折叠的 条评论
为什么被折叠?



