摘 要
随着健康管理和饮食控制理念的普及,轻断食(Intermittent Fasting)成为一种广受欢迎的健康管理方式。其中,“16+8轻断食”模式,即每天16小时禁食、8小时进食,被认为有助于体重管理、代谢健康和整体健康状况的改善。为满足用户个性化健康管理需求,本文设计并实现了一款基于微信小程序、Spring Boot 后端及 MySQL 数据库的 16+8 轻断食管理系统。
本系统主要面向普通用户和管理员,提供全面的健康管理功能。普通用户可通过微信小程序进行账号注册与登录,获取健康知识、浏览菜品信息、制定个性化膳食计划、管理断食计划、记录饮食摄入情况,并生成健康报告。此外,用户可在社区互动板块交流经验,并接收健康提醒。管理员则通过后台管理系统维护平台内容,包括健康知识、菜品信息、断食计划、用户数据及公告发布等。
系统采用 B/S 架构,前端基于微信小程序,后端采用 Spring Boot 框架进行业务逻辑处理,数据库选用 MySQL 进行数据存储。系统设计遵循高可扩展性与高可维护性原则,支持健康数据统计分析,提高用户的健康管理体验。
本研究的实现不仅提升了用户的健康管理效率,还为 16+8 轻断食模式的科学推广提供了信息化支持,对健康生活方式的普及具有一定的实践意义。
关键词:16+8轻断食、健康管理、微信小程序、Spring Boot、MySQL
With the popularization of health management and dietary control concepts, intermittent fasting has become a popular way of health management. Among them, the "16+8 light fasting" mode, which means fasting for 16 hours and eating for 8 hours a day, is considered to help improve weight management, metabolic health, and overall health. To meet the personalized health management needs of users, this article designs and implements a 16+8 fasting management system based on WeChat Mini Program, Spring Boot backend, and MySQL database.
This system is mainly aimed at ordinary users and administrators, providing comprehensive health management functions. Ordinary users can register and log in through WeChat mini programs to obtain health knowledge, browse dish information, develop personalized meal plans, manage fasting plans, record dietary intake, and generate health reports. In addition, users can exchange experiences and receive health reminders in the community interactive section. Administrators maintain platform content through the backend management system, including health knowledge, dish information, fasting plans, user data, and announcement releases.
The system adopts a B/S architecture, with the front-end based on WeChat mini programs, the back-end using Spring Boot framework for business logic processing, and the database using MySQL for data storage. The system design follows the principles of high scalability and high maintainability, supports statistical analysis of health data, and improves the user's health management experience.
The implementation of this study not only improves the efficiency of user health management, but also provides information support for the scientific promotion of the 16+8 light fasting mode, which has certain practical significance for the popularization of healthy lifestyles.
Keywords: 16+8 fasting, health management, WeChat mini program Spring Boot、MySQL
目录
第一章 绪 论
1.1选题背景和意义
近年来,随着人们健康意识的不断增强,越来越多的人开始关注如何通过科学的方法来管理自己的饮食和体重。轻断食作为一种流行的健康管理方式,因其简单易行且具有多方面的健康益处,逐渐获得了广泛关注。16+8轻断食模式,即每天16小时禁食、8小时进食,不仅有助于减肥,还能提高新陈代谢、改善血糖水平,并对整体健康有着积极影响。然而,如何高效、科学地管理这一饮食模式,成为了许多人面临的挑战。传统的健康管理方法往往依赖于手动记录和自我监督,缺乏系统的指导与反馈,难以实现个性化和持续性【1】。
随着信息技术的快速发展,特别是移动互联网和智能设备的普及,基于微信小程序、Spring Boot 后端及 MySQL 数据库的健康管理系统应运而生。通过智能化的工具与平台,用户可以更加方便地获取健康相关信息,制定个性化的膳食与断食计划,实时监控自己的饮食摄入及健康状况,并获得专业的指导和健康提醒【2】。该系统的设计与实现,不仅能够提升用户的健康管理效率,还能为科学的轻断食模式提供更为精准的支持,从而推动健康生活方式的普及。
本研究的意义在于通过创新性的技术手段,建立一个集成健康知识、膳食管理、断食计划及健康数据分析为一体的系统平台,为用户提供全方位的健康管理服务。同时,为管理员提供便捷的内容维护和用户管理功能,确保系统的持续优化与用户体验的提升。通过这一平台的应用,用户能够更科学地管理自己的饮食和健康状况,促进生活方式的改善,为社会的健康发展作出积极贡献。
1.2国内外研究现状
1.2.1国内研究现状
近年来,随着健康管理和饮食控制的广泛关注,国内学者开始对轻断食这一饮食模式进行研究。尤其是16+8轻断食模式,作为一种科学的饮食控制方式,受到了越来越多关注。国内的研究主要集中在轻断食对体重管理、新陈代谢、血糖控制等方面的效果。一些研究表明,16+8轻断食能够有效帮助用户在不需极端节食的情况下实现体重控制,且不影响整体健康[3]。然而,传统的健康管理方式依赖于人工记录饮食和体重,缺乏个性化的智能化服务,导致管理效率较低,不能满足个体化需求。
随着信息技术的进步,国内已出现一些基于移动互联网平台的健康管理系统,但大多集中在用户运动监测和饮食记录方面,缺少系统化、个性化的饮食控制方案。部分微信小程序、APP也在进行类似的健康管理功能设计,但普遍存在内容更新滞后、信息精准度不高等问题,难以实现科学且高效的轻断食管理[4]。
1.2.2国外研究现状
在国际上,轻断食尤其是16+8模式的研究相对成熟,已经有不少学者开展了相关的科学研究,探讨了其在健康管理中的应用。许多研究表明,16+8轻断食模式有助于减肥、改善代谢健康、增强心血管功能等方面[5][6]。在一些发达国家,基于数字化平台的轻断食管理系统已经得到应用,特别是在智能手机APP及线上平台中,提供了便捷的健康管理工具。这些工具通过记录用户的饮食、锻炼和体重等数据,生成个性化的健康报告,为用户提供科学的健康建议。
然而,国外的相关平台仍然面临个性化管理不足、用户界面复杂等问题。虽然这些系统能够记录用户数据,但对于用户行为的反馈和计划调整的功能较少。与此相比,国内研究则更关注如何通过信息化手段实现健康管理的智能化与个性化。因此,在国内外研究现状的对比中,可以看到国内在轻断食管理的技术创新和应用实践上有较大的发展空间,尤其是在通过移动平台为用户提供全方位、个性化的健康管理服务方面。
1.3研究内容
开发和实施16+8轻断食程序,需要完成以下任务:
(1)首先是确定选题,确定好所要做的系统,并对系统的背景及现在面临的一些问题等进行系统的初步确认。
(2)在系统ACK完成之后,我们将根据系统开发的要求,选择JAVA技术来构建16+8轻断食程序,并对其中的数据库进行搭建和开发,以确保该系统能够有效地实现其功能。此外,我们还将对所选择的技术进行详细的技术分析,以确保系统的可行性和安全性。
(3)在16+8轻断食程序中,首先要确定系统的技术,然后进行在线确认,以确定系统的用户角色,并根据这些角色划分出相应的功能模块。系统的设计主要将用户分为管理员和普通用户角色,每个角色都有其独特的特点,而且每个功能模块都有其特定的功能,但是系统的数据库都是交互式的,用户可以随时根据自身的需求查看健康知识、菜品信息、新闻资讯等内容,而系统的工作人员则可以根据自身的职责,处理和操作在线信息。管理员可以快速收集用户的详细信息,并能够在第一时间响应客户的需求。
(4)经过精心设计的系统功能模块已经ACK完毕,接下来就是程序和界面的开发。为了检验程序的完整性,我们会采取多种测试方法,让不同的用户编写和提交相关内容,并定期检查程序中的缺陷,一旦发现问题,立即采取在线解决措施,直至系统运行稳定,才可以将其上传至正式使用。
2.1微信开发者工具
微信开发者工具是一款专为小程序开发而设计的应用,它不断改进,提供了便捷的操作方式,并且在开发过程中可以通过微信扫描二维码来访问,从而实现快速、准确的小程序开发和调试。
根据用户的需求,我们将采用不同的屏幕大小来制作小程序。
在完成了视图布置之后,可以通过执行编辑功能,快速更改当前的视图界面。
控制台:方便调试打印输出信息。
将代码上传至腾讯服务器,并在审核过程中填写版本号和备注信息,以确保代码的安全性和准确性。
通过查看资源文件,我们可以快速地调整相关项目的文件目录,从而实现断点调试。
使用远程调试技术,无论是在手机端还是PC端,都能够轻松地进行开发工作。
本地数据存储:显示的是本地存储的数据。
通过使用子父层级结构,我们可以更容易地进行视图调试。
微信的代码体积应该保持在2M 以内,而且在开发过程中,应该严格检查合法域名信息,并且为小程序的后台配置服务器域名。
微信开发者工具已经成为了开发过程中不可或缺的一部分,并且正在不断地改进和完善。
2.2小程序框架以及目录结构介绍
这款微信小程序的设计旨在帮助用户快速、便捷地创建出一款拥有完全独特 特色的应用。它由一套完善的框架结构,将用户界面、操作界面、功能界面等多种功能完美结合,使用户只需要一点点的操作,就能轻松实现微信小程序的创建。框架的核心功能是一个快速的数据绑定机制,它能够轻松地将用户的信息和界面进行一致性的管理。它不仅支持对用户信息的实时监控,还能够根据用户的需求,实现对界面的快速调整和优化,从而使用户能够轻松地构建强大的微信小程序。
2.3 JAVA技术
Java主要采用CORBA技术和安全模型,可以在互联网应用的数据保护。它还提供了对EJB(Enterprise JavaBeans)的全面支持,java servlet API,SSM(java server pages),和XML技术。
JAVA语言功能:
面向对象编程是一种革命性的软件开发方法,它将复杂的程序结构转换为可编程的对象,从而大大简化了编程过程,并且极大地提升了程序的安全性。它的出现,使得编程者可以更加轻松地完成任务,并且可以更好地控制程序的运行,从而更好地满足用户的需求。
Java的一个重要优势在于它的跨平台特性,这使得编程变得更加便捷。通过使用Java,您可以轻松访问多个不同的平台,而不必担心编译时会出现问题。
C++的缺陷之一便是它没有有效地利用可重复使用的资源,这使得它的资源需求量大大增加,而这种情况下,它的垃圾回收机制正好可以有效地解决这一问题,因而减少了资源的使用,进而节约了巨量的资源。一些优秀的编程人员通常都会将一块内存地址设为堆栈,以便当它被使用的时候自动解锁,但是一些初学者或者初入者往往忽略了这一步骤,结果就是程序的性能受到了影响,甚至出现了崩溃的情况。因此,许多C++专家在开发代码时,通常会先检查一个指针的值,如果它已经被移动,就把它的值调整到NULL,这样才能够有效地完成代码的执行。
2.4 Mysql数据库
数据库是系统开发过程中不可或缺的一部分。 在WEB应用方面,MySQL AB开发了一个具有很大优势的MySQL关系数据库管理系统。 MySQL可以将数据存储在不同的表中,这非常灵活,并且还可以提高系统在实际应用中的速度。 数据库访问最常用于标准SQL语言,MySQL用于SQL语言,因此它具有高度兼容性。数据库的操作是必不可少的,包括对数据库表的增加、删除、修改、查询等功能。现如今,数据库可以分为关系型数据库和非关系型数据库,Mysql属于关系性数据库,Mysql数据库是一款小型的关系型数据库,它以其自身特点:体积小、速度快、成本低等,Mysql数据库是目前最受欢迎的开源数据库。
在WEB应用技术中, Mysql数据库支持不同的操作系统平台,虽然在不同平台下的安装和配置都不相同,但是差别也不是很大,Mysql在Windows平台下两种安装方式,二进制版和免安装版。安装完Mysql数据库之后,需要启动服务进程,相应的客户端就可以连接数据库,客户端可通过命令行或者图形界面工具登录数据库。
2.5 Springboot框架
Java框架的出现,极大地改变了Java的运行方式,因为它不仅可以支持复杂的框架结构,而且还可以支持多种复杂的操纵,从而极大地改善了Java的效率和可靠性。此外,Java框架也被广泛地用来取代EJB(EnterpriseJavaBeans),成为一种更加强大的框架。Spring框架可以有效地支撑多种AP的开发,其中包括:基于控制反向的核心功能,可以将对象的生命周期变得更加可视,采取面向切面的编程语言,以及采取多种可靠的长效技术,以及支撑多种Web框架,以满足不同的AP的需求。Spring框架拥有强大的控制反馈(IOC)功能,使得Java对象的配置与管理变得更加简单高效。该框架采取Java的反馈机制,允许使用者根据XML文件、类别及其相关的Java注释等信息,自由地调整Java对象的使用,从而实现更加高效的编程。Spring框架拥有一种独特的方法来实现切割和分层,它采用了AOP框架,并且在使用过程中支持多种方法的协调。AOP的目的是将复杂的任务分解成多个独立的部分,以便更好地管控和控制。Spring框架的AOP框架拥有丰富的AOP特征,尽管不及AspectJ框架,但它们的结合仍然是一种有效的解决方案,它们不仅支持基础的AspectJ,还支持更高级的aop,从而更好地支持企业的业务流水线。此外,SpringAOP还支持更多的事务处理和远程访问。Java的事务处理框架提供了一种灵活的方式,允许不同类型的事务,包括本地、远程、内部、外部的,都能够被有效的处理。它支持多种类型的事务,用户可以根据需要自定义事务处理模块,如XML、Java文档,还支持快速、安全的数据交换。Spring的强大的数据访问功能为开发者们带来了极大的便利,无论是JDBC、iBATS/MyBATIs、Hibernate、JDO、ApacheOJB、ApacheCayne,都能够轻松地实现数据的访问,而且,这些功能也能够被Spring的事务管理系统完美地整合,从而大大减少了开发者们面临的挑战,极大地改善了他们的工作效率,极大地推动了企业级的信息化进步。通过使用这种方法,我们可以更加轻松地进行数据访问。SpringMVC的诞生源于一个开发者的决定:他们决定改变传统的StrutsWeb框架,将呈现层、请求处理层和模型完全分离,从而创建一个更加高效、可靠的SpringMVC。
第三章 系统分析
3.1可行性分析
通过综合考虑经济、操作、技术等因素,可以对16+8轻断食程序的可行性进行全面评估。这将有助于确定项目的成功概率,并为项目规划提供坚实的基础。
3.1.1经济可行性分析
考虑到Springboot、小程序及MySQL等均为开源技术,无需支付高昂的许可费用,大大降低了系统的开发成本。同时,这些技术拥有广泛的用户群体和成熟的社区支持,便于获取技术支持和资源共享。此外,系统的实施将显著提升16+8轻断食程序的效率和用户体验,从而带来潜在的经济效益。因此,从经济角度来看,该系统的开发同样具备可行性。
3.1.2操作可行性分析
系统设计应遵循用户友好原则,确保用户能够轻松上手并高效使用。通过合理的界面布局、直观的操作流程以及详尽的帮助文档,可以大大降低用户的学习成本,提高系统的操作可行性。此外,系统还应具备完善的权限管理和数据安全机制,确保操作的安全性和合规性。
3.1.3技术可行性分析
从技术方面来说,16+8轻断食程序的设计与实现也是可行的。Spring Boot是一种流行的Java框架,提供了强大的开发支持。小程序是一种流行的移动应用开发平台,提供了便捷的开发和部署支持。MySQL是一种流行的关系型数据库管理系统,提供了强大的数据存储和管理支持。通过使用这些技术,16+8轻断食程序可以实现便捷、高效的自习座位预约管理功能。
3.2功能需求分析
16+8轻断食程序的设计与实现可以从功能层面进行详细描述,涉及到普通用户和管理员两个角色的具体需求,基于Spring Boot、Java语言、MySQL数据库以及微信小程序的架构进行实现。下面详细阐述各个功能模块:
1.普通用户功能:
登录注册:用户通过微信小程序进行账号注册、登录以及身份认证。
首页:用户可以查看个人主页,快速了解平台推荐内容,如健康知识、菜品信息等。
健康知识:提供健康相关知识文章、视频等资源,用户可以浏览、收藏。
菜品信息:展示与健康相关的菜品信息,用户可以查看每种菜品的营养成分、适用情况等。
新闻资讯:提供最新的健康、饮食等相关领域的新闻和资讯,用户可以浏览、评论、分享。
社区互动:用户可以在社区平台上发表文章、提问、参与讨论,和其他用户互动。
通知公告:显示平台的最新公告和更新内容。
我的:个人中心,用户可以查看并修改个人资料、查看收藏内容、查看个人健康统计数据。
修改资料:修改个人信息,如昵称、头像、联系方式等。
收藏:查看用户已收藏的健康知识、菜品信息等。
统计:查看健康数据统计,如体重变化、断食进度等。
膳食定制:根据用户的健康需求定制个性化膳食计划。
断食计划:用户可以创建或查看已有的断食计划。
计划执行:记录用户的断食计划执行情况,提醒并跟踪执行进度。
摄入记录:记录并管理每日的食物摄入情况,帮助用户保持健康饮食。
健康报告:生成并展示用户的健康报告,分析其饮食、运动、睡眠等方面的健康状况。
健康提醒:为用户提供健康生活提醒,如喝水、锻炼等。
2.管理员功能:
后台首页:管理员查看系统的概况、统计数据等,了解平台的整体运行情况。
系统用户:管理员可以管理普通用户的基本信息,进行用户管理、审核等操作。
健康知识管理:管理员可以发布、修改、删除健康知识内容,管理知识库。
菜品信息管理:管理员可添加、编辑和删除菜品信息,确保数据的准确性。
膳食定制管理:管理员可以对膳食定制功能进行管理,更新膳食计划的推荐内容。
断食计划管理:管理员可以管理和优化平台上用户的断食计划模板,进行相关的调整和更新。
计划执行管理:管理员可以查看用户的断食计划执行情况,进行审核和分析。
摄入记录管理:管理员可以查看所有用户的食物摄入记录,并提供指导和建议。
健康报告管理:管理员可以管理健康报告的生成与展示,确保报告的质量。
健康知识管理:管理员有权限管理平台上的健康知识内容,进行审核与更新。
轮播图管理:管理员可设置平台首页的轮播图,进行内容的更新和维护。
通知公告管理:管理员发布系统公告,向所有用户传达平台的重要信息。
资源管理:管理新闻资讯、资讯分类等内容的发布和分类。
交流管理:管理员对社区互动内容进行审核、管理,包括社区分类和用户发布内容的审核等。
通过这些功能的实现,整个16+8轻断食程序可以高效、便捷地服务于用户与管理员,提升用户的健康管理效率。
16+8轻断食程序普通用户角色用例图如下所示。

图3-1 普通用户角色用例图
16+8轻断食程序管理员角色用例图如下所示。

图3-2管理员角色用例图
3.3性能需求分析
用户操作响应时间:系统应保证用户在操作平台时的响应速度,例如浏览健康知识、菜品信息、新闻资讯等操作应该迅速响应。
系统稳定性:系统应具备一定的容错能力和稳定性,防止因为意外情况导致系统崩溃。
数据安全:用户信息等敏感数据需要加密存储,确保数据安全性。
系统并发能力:系统应考虑到可能大量用户同时访问的情况,保证系统的并发处理能力。
日志记录:系统需要记录用户操作日志、异常日志等,便于排查问题和分析用户行为。
基于以上性能需求将确保16+8轻断食程序能够稳定、高效地运行,能够很好地满足用户和管理员的需求。
3.4系统流程分析
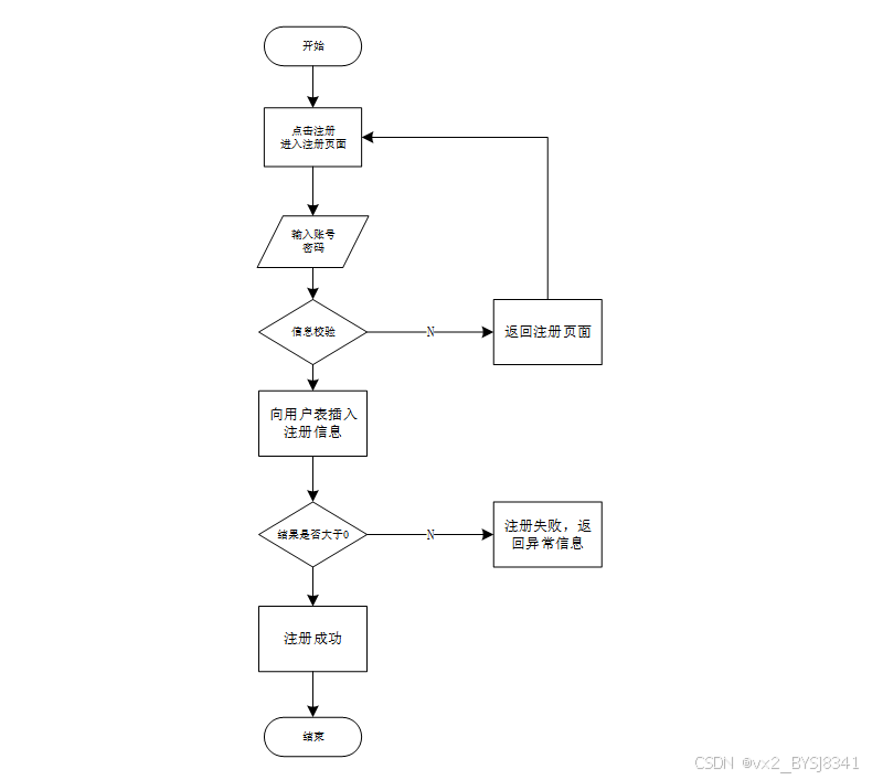
3.4.1用户注册流程图
注册的过程,第一部分是账号的注册,第二部分是信息完善。在业务开展过程中,管理员可对用户信息进行修改等管理操作,注册流程如图3-3用户注册流程图所示。

图3-3 用户注册流程图
3.4.2用户登录流程图
登录时,用户填写用户名、密码、选择身份进行登录,在登录过程中后端会对发送过来的信息进行验证和判断,具体的登录流程如图3-4用户登录流程图所示。

图3-4用户登录流程图
3.4.3系统操作流程
用户打开并进入系统后,会先显示登录界面,输入正确的用户名和密码,系统自动检测信息,若信息无误,则用户会进入系统功能界面,进行操作,否则会提示错误无法登录,操作流程如图3-5所示。

图3-5 系统操作流程图
3.4.4添加信息流程
管理员可以对健康知识、菜品信息、新闻资讯等进行信息的添加,用户可以对自己权限内的信息进行添加,输入信息后,系统会自行验证输入的信息和数据,若信息正确,会将其添加到数据库内,若信息有误,则会提示重新输入信息,添加信息流程如图3-6所示。

3.4.5 修改信息流程
管理员可以对健康知识、菜品信息、新闻资讯等进行的修改,用户可以对自己权限内的信息进行修改,首先进入修改信息界面,输入修改信息数据,系统进行数据的判断验证,修改信息合法则修改成功,信息更新至数据库,信息不合法则修改失败,重新输入。修改信息流程图如图3-7所示。

图3-7 修改信息流程图
3.4.6 删除信息流程
管理员可以对健康知识、菜品信息、新闻资讯等进行信息的删除,对要删除的信息进行选中后,点击删除按钮,系统会询问是否确定,若点击确定,则系统会删除掉选中的信息,并在数据库内对信息进行删除,删除信息流程图如图3-8所示。

图3-8 删除信息流程图
第四章 系统设计与实现
4.1系统总体设计思路
16+8轻断食程序采用Browser/Server结构,(浏览器/服务器)和基于Web服务前后台交互的模式,是一个适用于Windows体系环境下的模型结构。只要用户有符合程序运行的硬件系统,并连上互联网,便可以在任何时间、任何地点使用。系统工作原理图如图4-1所示:

图4-1系统工作原理图
其最终前后台交互原理如图4-2所示。

图4-2前后台交互原理
具体交互流程为:浏览器中执行具体操作,操作命令将生成一个do方法。该方法使得浏览器能够访问后台中的Controller层,Controller层由于业务上的需要执行进而访问Service层。Service层收到指令后将会去调用内部DAO层的接口。接口将会和MyBatis层下的一个SQL语句相对接。对接好之后进而访问MySql数据库。更新底层数据,然后将数据同步回MyBatis层,同步变化后的数据将通过DAO层接口,Service层和后台Controller层,直观反映到浏览器页面上。
4.2系统结构设计
16+8轻断食程序的整体结构设计如图4-2所示。

图4-2整体功能结构设计图
4.3系统核心代码设计
16+8轻断食程序的核心代码设计如下:
4.3.1用户注册
注册页UserController.java,传入user对象,并将"user_id"、 "state"、 "user_group"、"login_time"、"phone"、"phone_state"、 "username"、"nickname"、"password"、"email"、"email_state"、"avatar"、"create_time"输入,重点是 "username"、"nickname"、"password"必须输入,通过获取username,数据库查询是否有该用户,如果存在,则提示“用户已存在”,否则执行将UserId置为空(数据库表中该字段已设置自动递增),代码如图4-3所示。
图4-3注册核心代码图
4.3.2用户登录
登录页,首先传入"username"、"email"、"phone"、"password",用户可通过用户名、邮箱、手机号进行登陆,通过判断resultList来确定查询结果,然后执行查询用户组UserGroup,用户组里面不存在,依然报“用户不存在”,执行完以上代码,最后涉及到用户带有“审核”的,会查询examine_state(用户的审核状态),数据库表user_group中含有source_table和source_field进行查询,以上步骤完成,对输入的密码进行存储Token到数据库,匹对账号和密码,数据库中的AccessToken为令牌,用于身份认证,代码如图4-4所示。
图4-4用户登录核心代码图
4.3.3修改密码
修改密码,通过请求data,获取旧密码,并将新密码重新赋值,期间都是需要通过加密,代码如图4-5所示。
图4-5修改密码核心代码图
4.3.4修改数据
修改一个数据,原理与add基本一致,不同点在于通过readConfig()读取关键字,以及通过readQuery()获取URL后面?指定位置的标识,转成Map对象后,执行update操作,同样通过拼接的sql语句执行,执行过程读取query,toWhereSql()语句完成数据库操作,body为修改对象的值,代码如图4-6所示。
图4-6修改数据核心代码图
4.3.5删除数据
删除一条数据,通过readQuery(),获取URL后面的对象地址,删除FROM具体的table,query删除查询FindConfig语句,代码如图4-7所示。
图4-7删除数据核心代码图
4.3.6获取列表
通过请求的参数获取列表数据,代码如图4-8所示。
图4-8获取列表核心代码图
4.3.7图片上传
通过请求的参数获取列表数据,代码如图4-9所示。
图4-9图片上传核心代码图
4.4数据库设计
4.4.1数据库概念设计
数据库概念设计是指对于某个具体应用的数据模型(数据结构),进行抽象和设计,以便在后续的数据库实现阶段中进行数据库逻辑设计和物理结构设计。概念结构本身特性就是其能表现来自用户的各类需求。
系统ER图如图4-17所示。

图4-17系统ER图
4.4.2数据库表设计
数据库表是设计和实现系统的一个重要基础。以下列出了该系统几个重要的数据库表。数据库表结构文档如下:
表access_token (登陆访问时长)
| 编号 | 名称 | 数据类型 | 长度 | 小数位 | 允许空值 | 主键 | 默认值 | 说明 |
| 1 | token_id | int | 10 | 0 | N | Y | 临时访问牌ID | |
| 2 | token | varchar | 64 | 0 | Y | N | 临时访问牌 | |
| 3 | info | text | 65535 | 0 | Y | N | ||
| 4 | maxage | int | 10 | 0 | N | N | 2 | 最大寿命:默认2小时 |
| 5 | create_time | timestamp | 19 | 0 | N | N | CURRENT_TIMESTAMP | 创建时间: |
| 6 | update_time | timestamp | 19 | 0 | N | N | CURRENT_TIMESTAMP | 更新时间: |
| 7 | user_id | int | 10 | 0 | N | N | 0 | 用户编号: |
| 编号 | 名称 | 数据类型 | 长度 | 小数位 | 允许空值 | 主键 | 默认值 | 说明 |
| 1 | article_id | mediumint | 8 | 0 | N | Y | 文章id:[0,8388607] | |
| 2 | title | varchar | 125 | 0 | N | Y | 标题:[0,125]用于文章和html的title标签中 | |
| 3 | type | varchar | 64 | 0 | N | N | 0 | 文章分类:[0,1000]用来搜索指定类型的文章 |
| 4 | hits | int | 10 | 0 | N | N | 0 | 点击数:[0,1000000000]访问这篇文章的人次 |
| 5 | praise_len | int | 10 | 0 | N | N | 0 | 点赞数 |
| 6 | create_time | timestamp | 19 | 0 | N | N | CURRENT_TIMESTAMP | 创建时间: |
| 7 | update_time | timestamp | 19 | 0 | N | N | CURRENT_TIMESTAMP | 更新时间: |
| 8 | source | varchar | 255 | 0 | Y | N | 来源:[0,255]文章的出处 | |
| 9 | url | varchar | 255 | 0 | Y | N | 来源地址:[0,255]用于跳转到发布该文章的网站 | |
| 10 | tag | varchar | 255 | 0 | Y | N | 标签:[0,255]用于标注文章所属相关内容,多个标签用空格隔开 | |
| 11 | content | longtext | 2147483647 | 0 | Y | N | 正文:文章的主体内容 | |
| 12 | img | varchar | 255 | 0 | Y | N | 封面图 | |
| 13 | description | text | 65535 | 0 | Y | N | 文章描述 |
| 编号 | 名称 | 数据类型 | 长度 | 小数位 | 允许空值 | 主键 | 默认值 | 说明 |
| 1 | type_id | smallint | 5 | 0 | N | Y | 分类ID:[0,10000] | |
| 2 | display | smallint | 5 | 0 | N | N | 100 | 显示顺序:[0,1000]决定分类显示的先后顺序 |
| 3 | name | varchar | 16 | 0 | N | N | 分类名称:[2,16] | |
| 4 | father_id | smallint | 5 | 0 | N | N | 0 | 上级分类ID:[0,32767] |
| 5 | description | varchar | 255 | 0 | Y | N | 描述:[0,255]描述该分类的作用 | |
| 6 | icon | text | 65535 | 0 | Y | N | 分类图标: | |
| 7 | url | varchar | 255 | 0 | Y | N | 外链地址:[0,255]如果该分类是跳转到其他网站的情况下,就在该URL上设置 | |
| 8 | create_time | timestamp | 19 | 0 | N | N | CURRENT_TIMESTAMP | 创建时间: |
| 9 | update_time | timestamp | 19 | 0 | N | N | CURRENT_TIMESTAMP | 更新时间: |
| 编号 | 名称 | 数据类型 | 长度 | 小数位 | 允许空值 | 主键 | 默认值 | 说明 |
| 1 | auth_id | int | 10 | 0 | N | Y | 授权ID: | |
| 2 | user_group | varchar | 64 | 0 | Y | N | 用户组: | |
| 3 | mod_name | varchar | 64 | 0 | Y | N | 模块名: | |
| 4 | table_name | varchar | 64 | 0 | Y | N | 表名: | |
| 5 | page_title | varchar | 255 | 0 | Y | N | 页面标题: | |
| 6 | path | varchar | 255 | 0 | Y | N | 路由路径: | |
| 7 | parent | varchar | 64 | 0 | Y | N | 父级菜单 | |
| 8 | parent_sort | int | 10 | 0 | N | N | 0 | 父级菜单排序 |
| 9 | position | varchar | 32 | 0 | Y | N | 位置: | |
| 10 | mode | varchar | 32 | 0 | N | N | _blank | 跳转方式: |
| 11 | add | tinyint | 3 | 0 | N | N | 1 | 是否可增加: |
| 12 | del | tinyint | 3 | 0 | N | N | 1 | 是否可删除: |
| 13 | set | tinyint | 3 | 0 | N | N | 1 | 是否可修改: |
| 14 | get | tinyint | 3 | 0 | N | N | 1 | 是否可查看: |
| 15 | field_add | text | 65535 | 0 | Y | N | 添加字段: | |
| 16 | field_set | text | 65535 | 0 | Y | N | 修改字段: | |
| 17 | field_get | text | 65535 | 0 | Y | N | 查询字段: | |
| 18 | table_nav_name | varchar | 500 | 0 | Y | N | 跨表导航名称: | |
| 19 | table_nav | varchar | 500 | 0 | Y | N | 跨表导航: | |
| 20 | option | text | 65535 | 0 | Y | N | 配置: | |
| 21 | create_time | timestamp | 19 | 0 | N | N | CURRENT_TIMESTAMP | 创建时间: |
| 22 | update_time | timestamp | 19 | 0 | N | N | CURRENT_TIMESTAMP | 更新时间: |
| 编号 | 名称 | 数据类型 | 长度 | 小数位 | 允许空值 | 主键 | 默认值 | 说明 |
| 1 | code_token_id | int | 10 | 0 | N | Y | ||
| 2 | token | varchar | 255 | 0 | Y | N | ||
| 3 | code | varchar | 255 | 0 | Y | N | 验证码 | |
| 4 | expire_time | timestamp | 19 | 0 | N | N | CURRENT_TIMESTAMP | 失效时间 |
| 5 | create_time | timestamp | 19 | 0 | N | N | CURRENT_TIMESTAMP | 创建时间 |
| 6 | update_time | timestamp | 19 | 0 | N | N | CURRENT_TIMESTAMP | 更新时间: |
| 编号 | 名称 | 数据类型 | 长度 | 小数位 | 允许空值 | 主键 | 默认值 | 说明 |
| 1 | collect_id | int | 10 | 0 | N | Y | 收藏ID: | |
| 2 | user_id | int | 10 | 0 | N | N | 0 | 收藏人ID: |
| 3 | source_table | varchar | 255 | 0 | Y | N | 来源表: | |
| 4 | source_field | varchar | 255 | 0 | Y | N | 来源字段: | |
| 5 | source_id | int | 10 | 0 | N | N | 0 | 来源ID: |
| 6 | title | varchar | 255 | 0 | Y | N | 标题: | |
| 7 | img | varchar | 255 | 0 | Y | N | 封面: | |
| 8 | create_time | timestamp | 19 | 0 | N | N | CURRENT_TIMESTAMP | 创建时间: |
| 9 | update_time | timestamp | 19 | 0 | N | N | CURRENT_TIMESTAMP | 更新时间: |
| 编号 | 名称 | 数据类型 | 长度 | 小数位 | 允许空值 | 主键 | 默认值 | 说明 |
| 1 | comment_id | int | 10 | 0 | N | Y | 评论ID: | |
| 2 | user_id | int | 10 | 0 | N | N | 0 | 评论人ID: |
| 3 | reply_to_id | int | 10 | 0 | N | N | 0 | 回复评论ID:空为0 |
| 4 | content | longtext | 2147483647 | 0 | Y | N | 内容: | |
| 5 | nickname | varchar | 255 | 0 | Y | N | 昵称: | |
| 6 | avatar | varchar | 255 | 0 | Y | N | 头像地址:[0,255] | |
| 7 | create_time | timestamp | 19 | 0 | N | N | CURRENT_TIMESTAMP | 创建时间: |
| 8 | update_time | timestamp | 19 | 0 | N | N | CURRENT_TIMESTAMP | 更新时间: |
| 9 | source_table | varchar | 255 | 0 | Y | N | 来源表: | |
| 10 | source_field | varchar | 255 | 0 | Y | N | 来源字段: | |
| 11 | source_id | int | 10 | 0 | N | N | 0 | 来源ID: |
| 编号 | 名称 | 数据类型 | 长度 | 小数位 | 允许空值 | 主键 | 默认值 | 说明 |
| 1 | dietary_customization_id | int | 10 | 0 | N | Y | 膳食定制ID | |
| 2 | name_of_dish | varchar | 64 | 0 | Y | N | 菜品名称 | |
| 3 | cooking_methods | varchar | 64 | 0 | Y | N | 烹饪方式 | |
| 4 | nutritional_content | varchar | 64 | 0 | Y | N | 营养含量 | |
| 5 | customized_quantity | double | 9 | 2 | Y | N | 0.00 | 定制数量 |
| 6 | customized_date | date | 10 | 0 | Y | N | 定制日期 | |
| 7 | ordinary_users | int | 10 | 0 | Y | N | 0 | 普通用户 |
| 8 | user_name | varchar | 64 | 0 | Y | N | 用户姓名 | |
| 9 | customized_introduction | longtext | 2147483647 | 0 | Y | N | 定制简介 | |
| 10 | create_time | datetime | 19 | 0 | N | N | CURRENT_TIMESTAMP | 创建时间 |
| 11 | update_time | timestamp | 19 | 0 | N | N | CURRENT_TIMESTAMP | 更新时间 |
| 12 | source_table | varchar | 255 | 0 | Y | N | 来源表 | |
| 13 | source_id | int | 10 | 0 | Y | N | 来源ID | |
| 14 | source_user_id | int | 10 | 0 | Y | N | 来源用户 |
| 编号 | 名称 | 数据类型 | 长度 | 小数位 | 允许空值 | 主键 | 默认值 | 说明 |
| 1 | fasting_program_id | int | 10 | 0 | N | Y | 断食计划ID | |
| 2 | plan_name | varchar | 64 | 0 | Y | N | 计划名称 | |
| 3 | execution_date | date | 10 | 0 | Y | N | 执行日期 | |
| 4 | current_weight | double | 9 | 2 | Y | N | 0.00 | 当前体重 |
| 5 | ordinary_users | int | 10 | 0 | Y | N | 0 | 普通用户 |
| 6 | user_name | varchar | 64 | 0 | Y | N | 用户姓名 | |
| 7 | cover_photo | varchar | 255 | 0 | Y | N | 封面图片 | |
| 8 | plan_overview | longtext | 2147483647 | 0 | Y | N | 计划简介 | |
| 9 | hits | int | 10 | 0 | N | N | 0 | 点击数 |
| 10 | praise_len | int | 10 | 0 | N | N | 0 | 点赞数 |
| 11 | collect_len | int | 10 | 0 | N | N | 0 | 收藏数 |
| 12 | comment_len | int | 10 | 0 | N | N | 0 | 评论数 |
| 13 | recommend | int | 10 | 0 | N | N | 0 | 智能推荐 |
| 14 | plan_execution_limit_times | int | 10 | 0 | N | N | 0 | 执行限制次数 |
| 15 | create_time | datetime | 19 | 0 | N | N | CURRENT_TIMESTAMP | 创建时间 |
| 16 | update_time | timestamp | 19 | 0 | N | N | CURRENT_TIMESTAMP | 更新时间 |
| 编号 | 名称 | 数据类型 | 长度 | 小数位 | 允许空值 | 主键 | 默认值 | 说明 |
| 1 | food_information_id | int | 10 | 0 | N | Y | 菜品信息ID | |
| 2 | name_of_dish | varchar | 64 | 0 | Y | N | 菜品名称 | |
| 3 | cooking_methods | varchar | 64 | 0 | Y | N | 烹饪方式 | |
| 4 | nutritional_content | varchar | 64 | 0 | Y | N | 营养含量 | |
| 5 | food_pictures | varchar | 255 | 0 | Y | N | 菜品图片 | |
| 6 | introduction_to_dishes | longtext | 2147483647 | 0 | Y | N | 菜品简介 | |
| 7 | praise_len | int | 10 | 0 | N | N | 0 | 点赞数 |
| 8 | collect_len | int | 10 | 0 | N | N | 0 | 收藏数 |
| 9 | comment_len | int | 10 | 0 | N | N | 0 | 评论数 |
| 10 | dietary_customization_limit_times | int | 10 | 0 | N | N | 0 | 定制限制次数 |
| 11 | create_time | datetime | 19 | 0 | N | N | CURRENT_TIMESTAMP | 创建时间 |
| 12 | update_time | timestamp | 19 | 0 | N | N | CURRENT_TIMESTAMP | 更新时间 |
| 编号 | 名称 | 数据类型 | 长度 | 小数位 | 允许空值 | 主键 | 默认值 | 说明 |
| 1 | forum_id | mediumint | 8 | 0 | N | Y | 论坛id | |
| 2 | display | smallint | 5 | 0 | N | N | 100 | 排序 |
| 3 | user_id | mediumint | 8 | 0 | N | N | 0 | 用户ID |
| 4 | nickname | varchar | 16 | 0 | Y | N | 昵称:[0,16] | |
| 5 | praise_len | int | 10 | 0 | Y | N | 0 | 点赞数 |
| 6 | hits | int | 10 | 0 | N | N | 0 | 访问数 |
| 7 | title | varchar | 125 | 0 | N | N | 标题 | |
| 8 | keywords | varchar | 125 | 0 | Y | N | 关键词 | |
| 9 | description | varchar | 255 | 0 | Y | N | 描述 | |
| 10 | url | varchar | 255 | 0 | Y | N | 来源地址 | |
| 11 | tag | varchar | 255 | 0 | Y | N | 标签 | |
| 12 | img | text | 65535 | 0 | Y | N | 封面图 | |
| 13 | content | longtext | 2147483647 | 0 | Y | N | 正文 | |
| 14 | create_time | timestamp | 19 | 0 | N | N | CURRENT_TIMESTAMP | 创建时间: |
| 15 | update_time | timestamp | 19 | 0 | N | N | CURRENT_TIMESTAMP | 更新时间: |
| 16 | avatar | varchar | 255 | 0 | Y | N | 发帖人头像: | |
| 17 | type | varchar | 64 | 0 | N | N | 0 | 论坛分类:[0,1000]用来搜索指定类型的论坛帖 |
| 18 | istop | int | 10 | 0 | N | N | 0 | 是否置顶 |
| 编号 | 名称 | 数据类型 | 长度 | 小数位 | 允许空值 | 主键 | 默认值 | 说明 |
| 1 | type_id | smallint | 5 | 0 | N | Y | 分类ID:[0,10000] | |
| 2 | name | varchar | 16 | 0 | N | N | 分类名称:[2,16] | |
| 3 | description | varchar | 255 | 0 | Y | N | 描述:[0,255]描述该分类的作用 | |
| 4 | url | varchar | 255 | 0 | Y | N | 外链地址:[0,255]如果该分类是跳转到其他网站的情况下,就在该URL上设置 | |
| 5 | father_id | smallint | 5 | 0 | N | N | 0 | 上级分类ID:[0,32767] |
| 6 | icon | varchar | 255 | 0 | Y | N | 分类图标: | |
| 7 | create_time | timestamp | 19 | 0 | N | N | CURRENT_TIMESTAMP | 创建时间: |
| 8 | update_time | timestamp | 19 | 0 | N | N | CURRENT_TIMESTAMP | 更新时间: |
| 编号 | 名称 | 数据类型 | 长度 | 小数位 | 允许空值 | 主键 | 默认值 | 说明 |
| 1 | health_knowledge_id | int | 10 | 0 | N | Y | 健康知识ID | |
| 2 | knowledge_name | varchar | 64 | 0 | Y | N | 知识名称 | |
| 3 | source_of_knowledge | varchar | 64 | 0 | Y | N | 知识来源 | |
| 4 | knowledge_videos | varchar | 255 | 0 | Y | N | 知识视频 | |
| 5 | knowledge_cover | varchar | 255 | 0 | Y | N | 知识封面 | |
| 6 | introduction_to_knowledge | longtext | 2147483647 | 0 | Y | N | 知识简介 | |
| 7 | praise_len | int | 10 | 0 | N | N | 0 | 点赞数 |
| 8 | collect_len | int | 10 | 0 | N | N | 0 | 收藏数 |
| 9 | comment_len | int | 10 | 0 | N | N | 0 | 评论数 |
| 10 | recommend | int | 10 | 0 | N | N | 0 | 智能推荐 |
| 11 | create_time | datetime | 19 | 0 | N | N | CURRENT_TIMESTAMP | 创建时间 |
| 12 | update_time | timestamp | 19 | 0 | N | N | CURRENT_TIMESTAMP | 更新时间 |
| 编号 | 名称 | 数据类型 | 长度 | 小数位 | 允许空值 | 主键 | 默认值 | 说明 |
| 1 | health_reminder_id | int | 10 | 0 | N | Y | 健康提醒ID | |
| 2 | ordinary_users | int | 10 | 0 | Y | N | 0 | 普通用户 |
| 3 | user_name | varchar | 64 | 0 | Y | N | 用户姓名 | |
| 4 | record_name | varchar | 64 | 0 | Y | N | 记录名称 | |
| 5 | record_date | date | 10 | 0 | Y | N | 记录日期 | |
| 6 | pre_meal_weight | double | 9 | 2 | Y | N | 0.00 | 饭前体重 |
| 7 | post_meal_weight | double | 9 | 2 | Y | N | 0.00 | 饭后体重 |
| 8 | breakfast_record | text | 65535 | 0 | Y | N | 早餐记录 | |
| 9 | lunch_record | text | 65535 | 0 | Y | N | 午餐记录 | |
| 10 | dinner_record | text | 65535 | 0 | Y | N | 晚餐记录 | |
| 11 | component_analysis | text | 65535 | 0 | Y | N | 成分分析 | |
| 12 | health_advice | text | 65535 | 0 | Y | N | 健康建议 | |
| 13 | create_time | datetime | 19 | 0 | N | N | CURRENT_TIMESTAMP | 创建时间 |
| 14 | update_time | timestamp | 19 | 0 | N | N | CURRENT_TIMESTAMP | 更新时间 |
| 15 | source_table | varchar | 255 | 0 | Y | N | 来源表 | |
| 16 | source_id | int | 10 | 0 | Y | N | 来源ID | |
| 17 | source_user_id | int | 10 | 0 | Y | N | 来源用户 |
| 编号 | 名称 | 数据类型 | 长度 | 小数位 | 允许空值 | 主键 | 默认值 | 说明 |
| 1 | health_report_id | int | 10 | 0 | N | Y | 健康报告ID | |
| 2 | ordinary_users | int | 10 | 0 | Y | N | 0 | 普通用户 |
| 3 | user_name | varchar | 64 | 0 | Y | N | 用户姓名 | |
| 4 | record_name | varchar | 64 | 0 | Y | N | 记录名称 | |
| 5 | record_date | date | 10 | 0 | Y | N | 记录日期 | |
| 6 | pre_meal_weight | double | 9 | 2 | Y | N | 0.00 | 饭前体重 |
| 7 | post_meal_weight | double | 9 | 2 | Y | N | 0.00 | 饭后体重 |
| 8 | breakfast_record | text | 65535 | 0 | Y | N | 早餐记录 | |
| 9 | lunch_record | text | 65535 | 0 | Y | N | 午餐记录 | |
| 10 | dinner_record | text | 65535 | 0 | Y | N | 晚餐记录 | |
| 11 | health_documents | varchar | 255 | 0 | Y | N | 健康文件 | |
| 12 | report_content | text | 65535 | 0 | Y | N | 报告内容 | |
| 13 | component_analysis | text | 65535 | 0 | Y | N | 成分分析 | |
| 14 | health_reminder_limit_times | int | 10 | 0 | N | N | 0 | 提醒限制次数 |
| 15 | create_time | datetime | 19 | 0 | N | N | CURRENT_TIMESTAMP | 创建时间 |
| 16 | update_time | timestamp | 19 | 0 | N | N | CURRENT_TIMESTAMP | 更新时间 |
| 17 | source_table | varchar | 255 | 0 | Y | N | 来源表 | |
| 18 | source_id | int | 10 | 0 | Y | N | 来源ID | |
| 19 | source_user_id | int | 10 | 0 | Y | N | 来源用户 |
| 编号 | 名称 | 数据类型 | 长度 | 小数位 | 允许空值 | 主键 | 默认值 | 说明 |
| 1 | hits_id | int | 10 | 0 | N | Y | 点赞ID: | |
| 2 | user_id | int | 10 | 0 | N | N | 0 | 点赞人: |
| 3 | create_time | timestamp | 19 | 0 | N | N | CURRENT_TIMESTAMP | 创建时间: |
| 4 | update_time | timestamp | 19 | 0 | N | N | CURRENT_TIMESTAMP | 更新时间: |
| 5 | source_table | varchar | 255 | 0 | Y | N | 来源表: | |
| 6 | source_field | varchar | 255 | 0 | Y | N | 来源字段: | |
| 7 | source_id | int | 10 | 0 | N | N | 0 | 来源ID: |
| 编号 | 名称 | 数据类型 | 长度 | 小数位 | 允许空值 | 主键 | 默认值 | 说明 |
| 1 | intake_record_id | int | 10 | 0 | N | Y | 摄入记录ID | |
| 2 | ordinary_users | int | 10 | 0 | Y | N | 0 | 普通用户 |
| 3 | user_name | varchar | 64 | 0 | Y | N | 用户姓名 | |
| 4 | record_name | varchar | 64 | 0 | Y | N | 记录名称 | |
| 5 | record_date | date | 10 | 0 | Y | N | 记录日期 | |
| 6 | pre_meal_weight | double | 9 | 2 | Y | N | 0.00 | 饭前体重 |
| 7 | post_meal_weight | double | 9 | 2 | Y | N | 0.00 | 饭后体重 |
| 8 | breakfast_record | text | 65535 | 0 | Y | N | 早餐记录 | |
| 9 | lunch_record | text | 65535 | 0 | Y | N | 午餐记录 | |
| 10 | dinner_record | text | 65535 | 0 | Y | N | 晚餐记录 | |
| 11 | health_report_limit_times | int | 10 | 0 | N | N | 0 | 报告限制次数 |
| 12 | create_time | datetime | 19 | 0 | N | N | CURRENT_TIMESTAMP | 创建时间 |
| 13 | update_time | timestamp | 19 | 0 | N | N | CURRENT_TIMESTAMP | 更新时间 |
| 编号 | 名称 | 数据类型 | 长度 | 小数位 | 允许空值 | 主键 | 默认值 | 说明 |
| 1 | notice_id | mediumint | 8 | 0 | N | Y | 公告id: | |
| 2 | title | varchar | 125 | 0 | N | N | 标题: | |
| 3 | content | longtext | 2147483647 | 0 | Y | N | 正文: | |
| 4 | create_time | timestamp | 19 | 0 | N | N | CURRENT_TIMESTAMP | 创建时间: |
| 5 | update_time | timestamp | 19 | 0 | N | N | CURRENT_TIMESTAMP | 更新时间: |
| 编号 | 名称 | 数据类型 | 长度 | 小数位 | 允许空值 | 主键 | 默认值 | 说明 |
| 1 | ordinary_users_id | int | 10 | 0 | N | Y | 普通用户ID | |
| 2 | user_name | varchar | 64 | 0 | Y | N | 用户姓名 | |
| 3 | contact_information | varchar | 64 | 0 | Y | N | 联系方式 | |
| 4 | user_gender | varchar | 64 | 0 | Y | N | 用户性别 | |
| 5 | examine_state | varchar | 16 | 0 | N | N | 已通过 | 审核状态 |
| 6 | user_id | int | 10 | 0 | N | N | 0 | 用户ID |
| 7 | create_time | datetime | 19 | 0 | N | N | CURRENT_TIMESTAMP | 创建时间 |
| 8 | update_time | timestamp | 19 | 0 | N | N | CURRENT_TIMESTAMP | 更新时间 |
| 编号 | 名称 | 数据类型 | 长度 | 小数位 | 允许空值 | 主键 | 默认值 | 说明 |
| 1 | plan_execution_id | int | 10 | 0 | N | Y | 计划执行ID | |
| 2 | plan_name | varchar | 64 | 0 | Y | N | 计划名称 | |
| 3 | execution_date | date | 10 | 0 | Y | N | 执行日期 | |
| 4 | current_weight | double | 9 | 2 | Y | N | 0.00 | 当前体重 |
| 5 | ordinary_users | int | 10 | 0 | Y | N | 0 | 普通用户 |
| 6 | user_name | varchar | 64 | 0 | Y | N | 用户姓名 | |
| 7 | fasting_date | date | 10 | 0 | Y | N | 断食日期 | |
| 8 | fasting_time | datetime | 19 | 0 | Y | N | 断食时间 | |
| 9 | fasting_weight | double | 9 | 2 | Y | N | 0.00 | 断食体重 |
| 10 | fasting_remarks | text | 65535 | 0 | Y | N | 断食备注 | |
| 11 | create_time | datetime | 19 | 0 | N | N | CURRENT_TIMESTAMP | 创建时间 |
| 12 | update_time | timestamp | 19 | 0 | N | N | CURRENT_TIMESTAMP | 更新时间 |
| 13 | source_table | varchar | 255 | 0 | Y | N | 来源表 | |
| 14 | source_id | int | 10 | 0 | Y | N | 来源ID | |
| 15 | source_user_id | int | 10 | 0 | Y | N | 来源用户 |
| 编号 | 名称 | 数据类型 | 长度 | 小数位 | 允许空值 | 主键 | 默认值 | 说明 |
| 1 | praise_id | int | 10 | 0 | N | Y | 点赞ID: | |
| 2 | user_id | int | 10 | 0 | N | N | 0 | 点赞人: |
| 3 | create_time | timestamp | 19 | 0 | N | N | CURRENT_TIMESTAMP | 创建时间: |
| 4 | update_time | timestamp | 19 | 0 | N | N | CURRENT_TIMESTAMP | 更新时间: |
| 5 | source_table | varchar | 255 | 0 | Y | N | 来源表: | |
| 6 | source_field | varchar | 255 | 0 | Y | N | 来源字段: | |
| 7 | source_id | int | 10 | 0 | N | N | 0 | 来源ID: |
| 8 | status | bit | 1 | 0 | N | N | 1 | 点赞状态:1为点赞,0已取消 |
| 编号 | 名称 | 数据类型 | 长度 | 小数位 | 允许空值 | 主键 | 默认值 | 说明 |
| 1 | schedule_id | smallint | 5 | 0 | N | Y | 日程ID:[0,32767] | |
| 2 | content | varchar | 255 | 0 | Y | N | 日程内容 | |
| 3 | scheduled_time | datetime | 19 | 0 | Y | N | 计划时间 | |
| 4 | user_id | int | 10 | 0 | N | N | 用户id | |
| 5 | create_time | datetime | 19 | 0 | Y | N | 创建时间 | |
| 6 | update_time | datetime | 19 | 0 | Y | N | 更新时间 |
| 编号 | 名称 | 数据类型 | 长度 | 小数位 | 允许空值 | 主键 | 默认值 | 说明 |
| 1 | score_id | int | 10 | 0 | N | Y | 评分ID: | |
| 2 | user_id | int | 10 | 0 | N | N | 0 | 评分人: |
| 3 | nickname | varchar | 64 | 0 | Y | N | 昵称: | |
| 4 | score_num | double | 5 | 2 | N | N | 0.00 | 评分: |
| 5 | create_time | timestamp | 19 | 0 | N | N | CURRENT_TIMESTAMP | 创建时间: |
| 6 | update_time | timestamp | 19 | 0 | N | N | CURRENT_TIMESTAMP | 更新时间: |
| 7 | source_table | varchar | 255 | 0 | Y | N | 来源表: | |
| 8 | source_field | varchar | 255 | 0 | Y | N | 来源字段: | |
| 9 | source_id | int | 10 | 0 | N | N | 0 | 来源ID: |
| 编号 | 名称 | 数据类型 | 长度 | 小数位 | 允许空值 | 主键 | 默认值 | 说明 |
| 1 | slides_id | int | 10 | 0 | N | Y | 轮播图ID: | |
| 2 | title | varchar | 64 | 0 | Y | N | 标题: | |
| 3 | content | varchar | 255 | 0 | Y | N | 内容: | |
| 4 | url | varchar | 255 | 0 | Y | N | 链接: | |
| 5 | img | varchar | 255 | 0 | Y | N | 轮播图: | |
| 6 | hits | int | 10 | 0 | N | N | 0 | 点击量: |
| 7 | create_time | timestamp | 19 | 0 | N | N | CURRENT_TIMESTAMP | 创建时间: |
| 8 | update_time | timestamp | 19 | 0 | N | N | CURRENT_TIMESTAMP | 更新时间: |
| 编号 | 名称 | 数据类型 | 长度 | 小数位 | 允许空值 | 主键 | 默认值 | 说明 |
| 1 | upload_id | int | 10 | 0 | N | Y | 上传ID | |
| 2 | name | varchar | 64 | 0 | Y | N | 文件名 | |
| 3 | path | varchar | 255 | 0 | Y | N | 访问路径 | |
| 4 | file | varchar | 255 | 0 | Y | N | 文件路径 | |
| 5 | display | varchar | 255 | 0 | Y | N | 显示顺序 | |
| 6 | father_id | int | 10 | 0 | Y | N | 0 | 父级ID |
| 7 | dir | varchar | 255 | 0 | Y | N | 文件夹 | |
| 8 | type | varchar | 32 | 0 | Y | N | 文件类型 |
| 编号 | 名称 | 数据类型 | 长度 | 小数位 | 允许空值 | 主键 | 默认值 | 说明 |
| 1 | user_id | int | 10 | 0 | N | Y | 用户ID:[0,8388607]用户获取其他与用户相关的数据 | |
| 2 | state | smallint | 5 | 0 | N | N | 1 | 账户状态:[0,10](1可用|2异常|3已冻结|4已注销) |
| 3 | user_group | varchar | 32 | 0 | Y | N | 所在用户组:[0,32767]决定用户身份和权限 | |
| 4 | login_time | timestamp | 19 | 0 | N | N | CURRENT_TIMESTAMP | 上次登录时间: |
| 5 | phone | varchar | 11 | 0 | Y | N | 手机号码:[0,11]用户的手机号码,用于找回密码时或登录时 | |
| 6 | phone_state | smallint | 5 | 0 | N | N | 0 | 手机认证:[0,1](0未认证|1审核中|2已认证) |
| 7 | username | varchar | 16 | 0 | N | N | 用户名:[0,16]用户登录时所用的账户名称 | |
| 8 | nickname | varchar | 16 | 0 | Y | N | 昵称:[0,16] | |
| 9 | password | varchar | 64 | 0 | N | N | 密码:[0,32]用户登录所需的密码,由6-16位数字或英文组成 | |
| 10 | | varchar | 64 | 0 | Y | N | 邮箱:[0,64]用户的邮箱,用于找回密码时或登录时 | |
| 11 | email_state | smallint | 5 | 0 | N | N | 0 | 邮箱认证:[0,1](0未认证|1审核中|2已认证) |
| 12 | avatar | varchar | 255 | 0 | Y | N | 头像地址:[0,255] | |
| 13 | open_id | varchar | 255 | 0 | Y | N | 针对获取用户信息字段 | |
| 14 | create_time | timestamp | 19 | 0 | N | N | CURRENT_TIMESTAMP | 创建时间: |
| 编号 | 名称 | 数据类型 | 长度 | 小数位 | 允许空值 | 主键 | 默认值 | 说明 |
| 1 | group_id | mediumint | 8 | 0 | N | Y | 用户组ID:[0,8388607] | |
| 2 | display | smallint | 5 | 0 | N | N | 100 | 显示顺序:[0,1000] |
| 3 | name | varchar | 16 | 0 | N | N | 名称:[0,16] | |
| 4 | description | varchar | 255 | 0 | Y | N | 描述:[0,255]描述该用户组的特点或权限范围 | |
| 5 | source_table | varchar | 255 | 0 | Y | N | 来源表: | |
| 6 | source_field | varchar | 255 | 0 | Y | N | 来源字段: | |
| 7 | source_id | int | 10 | 0 | N | N | 0 | 来源ID: |
| 8 | register | smallint | 5 | 0 | Y | N | 0 | 注册位置: |
| 9 | create_time | timestamp | 19 | 0 | N | N | CURRENT_TIMESTAMP | 创建时间: |
| 10 | update_time | timestamp | 19 | 0 | N | N | CURRENT_TIMESTAMP | 更新时间: |
第五章 系统实现
5.1 登录注册模块的实现
普通用户通过微信授权登录,获取用户基本信息(如昵称、头像等),并完成首次注册。注册后,系统自动为用户生成唯一的账号,并绑定微信号,实现一键登录。系统登录界面如下图5-1所示。系统注册界面如下图5-2所示。

图5-1系统登录界面

图5-2 系统注册界面
5.2 普通用户功能实现
5.2.1 用户首页模块
首页是用户进入小程序后的第一个页面。该页面展示了通知公告和新闻资讯,提供轮播图展示等。首页如下图所示。

图5-3首页界面
5.2.2 新闻资讯模块
点击首页“新闻资讯”按钮,用户可以查看所有的新闻资讯,支持关键词搜索,点击某条新闻资讯可查看该新闻资讯详情,用户可以对新闻资讯进行评论、收藏、点赞,新闻资讯详情界面如下图5-4所示。

图5-4新闻资讯详情界面
5.2.3 社区互动模块
用户点击导航栏“社区互动”按钮,点击“发布内容”,可以提出意见或反馈问题。用户还可以查看和评论他人的帖子内容。社区互动列表界面如下图5-5所示。发布内容界面如下图5-6所示。

图5-5 社区互动列表界面

图5-6 发布内容界面
5.2.4 菜品信息模块
用户点击首页“菜品信息”按钮,会进入菜品信息列表,用户可以浏览所有的菜品信息,支持通过菜品名称、烹饪方式等进行搜索。点击某一条菜品信息可以查看该菜品的详情信息,用户可以进行点赞、收藏、评论、膳食定制等操作。菜品信息列表界面如下图5-7所示。膳食定制界面如下图5-8所示。

图5-7菜品信息列表界面

图5-8膳食定制界面
5.2.5我的模块
用户点击导航栏“我的”,可以进入个人信息页面,用户可以查看和管理个人信息,包括修改资料、收藏、统计、膳食定制、断食计划、计划执行、摄入记录、健康报告、健康提醒等。修改资料:修改个人信息,如昵称、头像、联系方式等。收藏:查看用户已收藏的健康知识、菜品信息等。统计:查看健康数据统计,如体重变化、断食进度等。膳食定制:根据用户的健康需求定制个性化膳食计划。断食计划:用户可以创建或查看已有的断食计划。计划执行:记录用户的断食计划执行情况,提醒并跟踪执行进度。摄入记录:记录并管理每日的食物摄入情况,帮助用户保持健康饮食。健康报告:生成并展示用户的健康报告,分析其饮食、运动、睡眠等方面的健康状况。健康提醒:为用户提供健康生活提醒,如喝水、锻炼等。膳食计划详情界面如下图5-9所示。计划执行记录页面如下图5-10所示。摄入记录页面如下图5-11所示。健康报告页面如下图5-12所示。

图5-9膳食计划详情界面

图5-10计划执行记录界面
图5-11摄入记录界面

图5-12健康报告详情界面
5.3 管理员功能实现
5.3.1轮播图管理界面
管理员点击“系统管理-轮播图管理”菜单,可以对前台展示的轮播图进行设置,界面如下图5-13所示。

图5-13轮播图管理界面图
5.3.2系统用户界面
管理员点击“系统用户”菜单,管理员可以管理系统中的用户信息,支持用户的增删改查操作。界面如下图所示。

图5-14用户管理界面图
5.3.3菜品信息管理界面
管理员点击“菜品信息管理”这个菜单,将会显示菜品信息列表和菜品信息添加两个子菜单,点击“菜品信息列表”,管理员可以查看所有菜品信息和用户评论,可以进行查询、重置、删除等操作。点击“菜品信息添加”,管理员可以添加新的菜品信息。菜品信息列表界面如下图5-15所示。

图5-15菜品信息列表界面图
管理员点击“通知公告管理”这个菜单,可以对系统中的公告信息进行管理,包括公告信息的增删改查等操作。通知公告管理界面如下图所示。

图5-16通知公告管理界面图
5.3.5资源管理界面
管理员点击“资源管理”菜单,管理员可以上传、编辑或删除系统的资源,如文章、图片、视频等。这些资源可用于新闻资讯模块的展示。管理员还可以对资讯进行分类和标签化,方便用户查找和使用,界面如下图所示。

图5-17资源管理界面图
5.3.6社区互动管理界面
管理员点击“社区互动管理”这个菜单,可以查看用户的帖子和查看评论。社区互动界面如下图所示。

图5-18社区互动界面图
管理员点击“健康报告管理”这个菜单,可以管理健康报告的生成与展示。健康报告生成界面如下图5-19所示。

图5-19健康报告生成界面图
第六章 系统的测试
6.1测试目的
在对该系统进行完详细设计和编码之后,就要对16+8轻断食程序的程序进行测试,检测程序是否运行无误,反复进行测试和修改,使之最后成为完整的软件,满足用户的需求,实现预期的功能。系统测试的目的在于确保软件正常运作,并实现其应有的功能,促进行中出现的错误和逻辑问题。系统测试不但可以找见程序运行中的系统错误,还可以找见程序运行的需要改进的地方,并去协助改良程序运行使其获得最高幅度的完备。
6.2功能测试
本系统的主要功能就是普通用户登录后,可搜索和浏览菜品信息,管理员登录系统后台后可对菜品信息进行管理,包括增改删查操作。测试设计如下所示:
用户登录前首先需注册成为系统用户,使用账号和密码可进行登录。用户登录功能测试用例设计如下表所示:
表6-1 用户登录功功能测试用例
| 测试编号 | 测试目的 | 测试步骤 | 预期结果 | 实际结果 | 是否通过 |
| TC001 | 验证有效登录 | 1. 输入正确的用户名和密码 <br> 2. 点击登录按钮 | 显示登录成功,跳转至用户首页 | 登录成功,跳转至用户首页 | 通过 |
| TC002 | 验证空用户名登录 | 1. 不输入用户名,输入正确密码 <br> 2. 点击登录按钮 | 显示用户名不能为空提示信息 | 显示用户名不能为空提示信息 | 通过 |
| TC003 | 验证空密码登录 | 1. 输入正确用户名,不输入密码 <br> 2. 点击登录按钮 | 显示密码不能为空提示信息 | 显示密码不能为空提示信息 | 通过 |
| TC004 | 验证错误用户名登录 | 1. 输入错误的用户名和正确密码 <br> 2. 点击登录按钮 | 显示用户名或密码错误提示信息 | 显示用户名或密码错误提示信息 | 通过 |
| TC005 | 验证错误密码登录 | 1. 输入正确用户名和错误密码 <br> 2. 点击登录按钮 | 显示用户名或密码错误提示信息 | 显示用户名或密码错误提示信息 | 通过 |
(2)菜品信息模块功能测试
菜品信息模块测试包括菜品信息展示功能测试、菜品信息添加功能测试、菜品信息搜索功能测试、菜品信息评论功能测试。菜品信息模块测试用例如表6.2-6.5所示。
菜品信息展示功能测试用例设计如下表所示:
表6-2 菜品信息展示功能测试用例
| 测试编号 | 测试目的 | 测试步骤 | 预期结果 | 实际结果 | 是否通过 |
| TC001 | 验证正常展示菜品信息 | 1. 进入菜品信息展示页面 <br> 2. 浏览展示的菜品信息内容 | 能够正常显示菜品信息内容 | 菜品信息内容正常显示 | 通过 |
| TC002 | 验证菜品信息链接跳转 | 1. 进入菜品信息展示页面 <br> 2. 点击菜品信息链接 | 能够跳转至相应菜品信息详情页面 | 成功跳转至菜品信息详情页面 | 通过 |
| TC003 | 验证搜索功能 | 1. 进入菜品信息展示页面 <br> 2. 使用搜索功能搜索菜品信息 | 显示符合搜索条件的菜品信息列表 | 显示符合搜索条件的菜品信息列表 | 通过 |
| TC004 | 验证烹饪方式展示 | 1. 进入菜品信息展示页面 <br> 2. 选择烹饪方式 | 显示该烹饪方式下的菜品信息列表 | 成功显示该烹饪方式下的菜品信息列表 | 通过 |
| TC005 | 验证菜品信息的评论功能 | 1. 进入菜品信息详情展示页面 <br> 2. 查看菜品信息并发表评论 | 评论成功显示在菜品信息页面 | 评论成功显示在菜品信息页面 | 通过 |
菜品信息添加功能测试用例设计如下表所示:
表6-3 菜品信息添加功能测试用例
| 测试编号 | 测试目的 | 测试步骤 | 预期结果 | 实际结果 | 是否通过 |
| TC001 | 验证添加菜品信息 | 1. 进入菜品信息添加界面 <br> 2. 输入菜品信息 <br> 3. 点击添加按钮 | 菜品信息成功添加到系统页面中 | 菜品信息成功添加到系统页面中 | 通过 |
| TC002 | 验证菜烹饪方式选择 | 1. 进入菜品信息添加界面 <br> 2. 选择烹饪方式 <br> 3. 输入菜品信息 <br> 4. 提交菜品信息 | 根据选择的烹饪方式成功添加菜品信息 | 根据选择的烹饪方式成功添加菜品信息 | 通过 |
| TC003 | 验证菜品信息内容输入 | 1. 进入菜品信息添加界面 <br> 2. 输入正确菜品信息内容3. 点击添加按钮 | 菜品信息内容成功录入系统 | 菜品信息内容成功录入系统 | 通过 |
| TC004 | 验证菜品图片上传 | 1. 进入菜品信息添加界面 <br> 2. 上传菜品相关图片 <br> 3. 点击添加按钮 | 图片成功上传并与菜品信息关联 | 图片成功上传并与菜品信息关联 | 通过 |
菜品信息搜索功能测试用例设计如下表所示:
表6-4 菜品信息搜索功能测试用例
| 测试编号 | 测试目的 | 测试步骤 | 预期结果 | 实际结果 | 是否通过 |
| TC001 | 验证菜品信息输入物品名称搜索 | 1. 进入菜品信息搜索界面 <br> 2. 输入菜品名称 <br> 3. 确认并搜索 | 根据选择的菜品名称关键词显示相关菜品信息 | 根据选择的菜品名称关键词成功显示相关菜品信息 | 通过 |
6.3性能测试
- 兼容性测试
表6-5 兼容性测试用例
| 用例编号 | 测试类型 | 测试目标 | 操作过程 | 预期结果 |
| 兼容性_01 | 设备兼容性 | 测试系统在不同设备上的表现 | 在多种设备上访问系统并记录表现 | 系统在各种设备上都能正常加载和显示页面 |
| 兼容性_02 | 浏览器兼容性 | 测试系统在不同浏览器上的表现 | 在多种浏览器中访问系统并记录表现 | 系统在各种主流浏览器上都能正常加载和显示页面 |
| 兼容性_03 | 分辨率兼容性 | 测试系统在不同分辨率下的显示效果 | 在不同分辨率的设备上访问系统并记录表现 | 系统在各种分辨率下都能适应并正常显示内容 |
| 兼容性_04 | 操作系统兼容性 | 测试系统在不同操作系统上的运行情况 | 在不同操作系统上访问系统并记录表现 | 系统能够在常用操作系统上正常运行和显示 |
- 性能测试
表6-6 性能测试用例
| 用例编号 | 测试类型 | 测试目标 | 操作过程 | 预期结果 |
| 性能_01 | 负载测试 | 测试系统在正常负载下的性能 | 逐步增加用户数来模拟不同的负载情况 | 系统能够稳定处理并响应不同数量的用户请求 |
| 性能_02 | 压力测试 | 测试系统在极端负载下的性能 | 以超过系统承受极限的用户数来测试系统 | 系统能够在高负载情况下仍然保持正常运行 |
| 性能_03 | 并发测试 | 测试系统能同时处理多少并发用户请求 | 同时发送多个并发用户请求来测试系统性能 | 系统能够有效地处理多个并发请求 |
| 性能_04 | 数据量测试 | 测试系统在大数据量下的性能 | 向系统添加大量数据并测试系统响应时间 | 系统能够在大数据量情况下保持较快的响应时间 |
6.4测试结果
全部测试用例都已通过,且不存在漏洞,实现了本论文开始时所作要求和期望。本系统运行稳定,使用流畅,可以满足客户需求。试运行后进行系统评估,可以认为该系统达到预定的目标要求,可以满足用户的需求,也满足了系统开发前所作目标。系统在经过大量重复测试后运行十分稳定,安全实用,功能模块已经达到预定目标所需。在规定的时间内实现系统的大部分功能,且满足要求,节省开发成本,有助于提高科学管理水平,符合本人经济情况。
简而言之,经过严格的测试,可以发现该系统的功能和性能非常出色,它的精度、可靠性、稳健性都达到了极高的水平,而且它还支持快速、精细的点击操作,使用者的使用感受更加良好。此外,它还支持各种主流浏览器,满足不同的使用要求。
结 论
16+8轻断食模式因其科学性和健康效益,已成为饮食管理的重要方式。本研究基于微信小程序、Spring Boot 后端及 MySQL 数据库,构建了一款集健康知识、膳食管理、断食计划、摄入记录及健康报告分析为一体的智能管理系统。该系统通过移动端应用与后端数据处理的结合,为用户提供便捷、高效的健康管理服务,同时确保数据的安全性与系统的可扩展性。
系统功能的实现,使用户能够便捷获取健康相关信息、定制个性化膳食和断食计划,并实时跟踪自身的健康状况。管理员端的管理功能,则保障了平台内容的规范性和服务的持续优化。通过该系统,用户的健康管理体验得到显著提升,断食计划的执行更加科学,整体健康状况也能得到有效改善。
研究的实践表明,信息技术与健康管理的结合,为轻断食模式的推广提供了有效支持。本系统不仅提升了用户自我健康管理的能力,还在健康饮食、科学减重等方面发挥了积极作用。未来,该系统可在用户行为分析、营养推荐等方面进一步优化,以满足更广泛的健康管理需求。
参考文献
- 李志文.肥胖症患者减重代谢术后饮食与营养康复内容方案的构建与健康管理平台的初步开发[D].中国医科大学,2022.DOI:10.27652/d.cnki.gzyku.2022.001725.
- 李娅,数字化居民健康管理系统.陕西省,陕西子路电子科技有限公司,2022-03-23.
- 王婷,陆克中,黄孝,等.基于微信小程序的个人健康管理系统设计[J].信息与电脑(理论版),2022,34(10):155-158.
- Kim M T ,Ko T ,Hwang W B , et al.Self-sovereign management scheme of personal health record with personal data store and decentralized identifier[J].Computational and Structural Biotechnology Journal,2025,2816-28.
- Cao T ,Chen Z ,Nakayama M .Enhancing the Functionalities of Personal Health Record Systems: Empirical Study Based on the HL7 Personal Health Record System Functional Model Release 1.[J].JMIR medical informatics,2024,12e56735.
- Ilona B ,Verena K ,Marcus K , et al.Digital Sovereignty of Older Citizens for a Self-Determined Use of Personal Health Records: E-Learning Design and Study Results from the EPA-Coach Project[J].Ubiquity Proceedings,2023,
- 陈方元.个人健康信息管理实践调查与分析——基于国内外比较的视角[J].兰台世界,2023,(07):22-27.DOI:10.16565/j.cnki.1006-7744.2023.07.05.
- 张芮嘉.基于具身认知理论的健康饮食管理产品交互与体验设计[D].江南大学,2023.DOI:10.27169/d.cnki.gwqgu.2023.002535.
- 崔乔.基于Android的个人健康管理系统的客户端设计开发[J].黑龙江科学,2023,14(04):90-92.
- 吕冠艳,李奋华.个人健康档案管理系统设计与开发[J].电脑编程技巧与维护,2022,(02):63-65.DOI:10.16184/j.cnki.comprg.2022.02.032.
- 张康宁,马玉霞,于浩然,等.健康中国视域下健康管理系统的构建研究[J].体育视野,2022,(01):4-6.
- 吴戴明,健康饮食管理系统V1.0.陕西省,西安鼎顺物联网科技有限公司,2021-07-01.
- 侯国栋.肥胖儿童运动与健康管理系统的开发与应用研究[D].曲阜师范大学,2021.DOI:10.27267/d.cnki.gqfsu.2021.000590.
- 曾俊儒,王乐,李寒冰,等.饮食健康照护与餐饮管理:机构式高龄退休社区智能餐饮健康管理系统设计方法[J].装饰,2021,(04):42-47.DOI:10.16272/j.cnki.cn11-1392/j.2021.04.019.
- 王莹莹,刘海燕,张勇智.“互联网+”时代基于微信平台的大学生体重管理小程序的设计[J].当代体育科技,2020,10(30):246-248.DOI:10.16655/j.cnki.2095-2813.2003-5798-6353.
- 吴雨渲,严张凌.基于微服务架构的个人健康管理系统的设计与实现[J].信息与电脑(理论版),2020,32(15):97-99.
- 李颜含,马西文,梁菲.代谢术后患者减重管理微信小程序的设计与实现[J].中国数字医学,2020,15(06):55-57.
- 樊换换.个人健康管理系统的设计与实现[D].北京邮电大学,2020.DOI:10.26969/d.cnki.gbydu.2020.002212.
- 于淑云.移动端个人健康管理系统技术浅析[J].信息与电脑(理论版),2019,31(23):38-39.
- 刘玲,张小帆,周莹.基于智能平台的饮食搭配管理系统——食全·食美[J].计算机产品与流通,2019,(08):129.
致 谢
在本论文的研究与撰写过程中,我得到了许多人的支持与帮助。在此,我谨向所有关心和支持我的人表示诚挚的感谢。
首先,我要感谢我的指导老师,他在整个研究过程中给予了我悉心的指导和无私的支持。他的专业知识和严谨态度对我有着深远的影响,使我在研究中受益匪浅。
其次,我要感谢我的家人,他们在我攻读学位期间给予了我无条件的理解与支持。在我遇到困难和挑战时,他们的鼓励让我倍感温暖,激励我不断前行。
同时,感谢所有参与问卷调查和用户测试的用户,你们的反馈和建议对本系统的改进和完善起到了重要作用。希望本研究的成果能够为大家的生活带来便利。
再次感谢所有关心和支持我的人,是你们的帮助让我顺利完成了这项研究。
点赞+收藏+关注 →私信领取本源代码、数据库
关注博主下篇更精彩
一键三连!!!
一键三连!!!
一键三连!!!
感谢一键三连!!!
5134

被折叠的 条评论
为什么被折叠?



