随着信息化技术的快速发展,传统仓库管理模式已经无法满足现代物流与供应链的高效运作需求。为此,本文设计并实现了一款基于SSM(Spring、SpringMVC、MyBatis)框架的仓库管理系统,旨在通过信息化手段提高仓库管理效率,优化库存控制,减少人工错误。该系统分为普通用户、管理员和仓库人员三种角色,每个角色具有不同的权限和功能。普通用户可以查询公告、新闻资讯、商品信息及管理个人账户;管理员负责系统用户管理、商品分类管理、库存管理、销售管理等后台操作;仓库人员则处理入库、出库、盘点等日常操作,确保仓库的高效运行。系统采用SSM框架,结合MySQL数据库和前端技术,保证系统的稳定性、扩展性与高性能。通过对系统的设计与实现,解决了传统仓库管理中信息滞后、数据不准确等问题,大大提高了库存管理的精度和时效性。最终,经过系统测试,证明该系统具备高效稳定的性能,能够有效满足现代仓库管理需求,并具有较强的实用性和推广价值。
关键词:仓库管理系统;SSM;Vue;MySQL
With the rapid development of information technology, traditional warehouse management models are no longer able to meet the efficient operational needs of modern logistics and supply chains. Therefore, this article designs and implements a warehouse management system based on the SSM (Spring, SpringMVC, MyBatis) framework, aiming to improve warehouse management efficiency, optimize inventory control, and reduce manual errors through information technology. The system is divided into three roles: regular users, administrators, and warehouse personnel, each with different permissions and functions. Ordinary users can access announcements, news and information, product information, and manage personal accounts; Administrators are responsible for backend operations such as system user management, product classification management, inventory management, and sales management; Warehouse personnel handle daily operations such as inbound, outbound, and inventory to ensure the efficient operation of the warehouse. The system adopts the SSM framework, combined with MySQL database and front-end technology, to ensure the stability, scalability, and high performance of the system. By designing and implementing the system, the problems of information lag and inaccurate data in traditional warehouse management have been solved, greatly improving the accuracy and timeliness of inventory management. Finally, after system testing, it was proven that the system has efficient and stable performance, can effectively meet the needs of modern warehouse management, and has strong practicality and promotional value.
Keywords: Warehouse Management System; SSM; Vue; MySQL
1.1研究背景及意义
在现代社会,随着经济的持续发展和市场需求的日益多样化,仓储与物流管理的效率和精度对企业的运营和供应链的顺畅性起着至关重要的作用。传统的仓库管理方式通常依赖人工记录、手工操作和纸质文档,导致了信息更新不及时、库存管理不精确等问题。这种传统模式已经无法满足快速变化的市场环境与高效物流需求。因此,企业迫切需要一种信息化、自动化的仓库管理系统来替代原有的低效手工操作模式。系统化、数字化的仓库管理不仅可以提高库存管理的准确性和实时性,还能为企业的资源配置、货物流转和运营成本优化提供支持。在这种背景下,设计并实现一款基于信息化手段的仓库管理系统显得尤为重要。这种系统能够有效整合仓库中的各类信息流和物流,实现库存管理、订单管理、入库出库控制等功能的自动化和标准化,提升仓库管理的整体效率。
现代化仓库管理不仅对提高企业运营效率具有重要意义,还对降低成本、提升服务质量和增强企业市场竞争力起到至关重要的作用。通过引入信息化管理手段,可以有效减少仓库运营中的人为错误,确保库存数据的准确性和实时性,从而优化库存周转和资源利用。信息化系统能够帮助企业管理者及时获取库存信息、了解各类商品的存储与流转情况,为决策提供可靠依据,避免库存积压或缺货等问题。此外,信息化系统的实施能提高仓库作业的透明度,减少因人工操作造成的疏漏和延误,提升整体作业效率和客户满意度。在仓库管理过程中,入库、出库、盘点和库存调配等环节都涉及大量的实时数据,传统管理模式很难对这些数据进行有效整合和分析。通过信息化系统的支持,企业能够实现实时监控、精确管理,提高库存管理的精度,为企业的生产计划、市场销售策略等提供支持,从而实现企业长期健康稳定的发展。
1.2国内外研究现状
在国外,仓库管理系统的研究已取得显著进展。随着信息技术的发展,许多先进的管理方法被引入仓库管理领域,主要集中在自动化、精细化和信息集成方面。例如,许多仓库管理系统(WMS)已经实现了全自动化操作,利用条形码、RFID(射频识别)技术进行实时库存跟踪和管理。此外,国外的一些研究也着重于供应链管理与仓储操作的协同效应,通过优化库存控制、订单管理以及物流调度等环节,提升整体运营效率。许多国外企业采用了基于ERP(企业资源计划)系统的仓库管理方案,通过集成各类资源进行全面监控和协调,达到了较高的管理水平。国外学者还提出了仓储管理的多维度优化模型,并应用到实际的仓储调度与库存控制中,为仓库管理提供了理论支持。
在国内,随着电子商务和物流行业的快速发展,仓库管理系统的研究也在不断推进。许多研究集中在如何利用信息技术提升仓库管理效率,尤其是在库存管理和物流调度方面。国内研究者主要围绕仓库管理的自动化、信息化建设展开,提出了多个仓储管理优化算法,并在一些企业中得到了实际应用。例如,基于条形码技术的库存管理模式,已在许多大型仓储企业中得到广泛应用。国内的研究还涉及如何在仓库管理中实现供应链的精细化控制,推动仓库管理与供应链管理的无缝对接。此外,随着云计算和大数据技术的普及,国内学者也开始关注如何将这些技术应用于仓库管理系统中,以提升管理的灵活性和数据处理能力。
综合国内外的研究成果,仓库管理系统的现代化发展已成为提升企业供应链效率的重要途径。国外的研究较早开始应用自动化技术,且在系统的集成与优化上具有较为成熟的经验。国内虽然起步稍晚,但随着信息技术的不断进步,已逐渐形成具有中国特色的仓库管理研究方向,尤其是在电子商务和物流行业的推动下,仓库管理系统的应用逐步普及,效率和精确度得到了显著提升。总的来看,仓库管理系统的研究正朝着更加智能化和精细化的方向发展,未来的研究将更多地关注如何整合各类先进技术,提升仓库管理的灵活性与整体效率。
1.3论文结构与章节安排
本文的结构按逻辑顺序分为以下几个章节:
第1章绪论,本章节介绍研究背景和意义,回顾当前研究现状,并阐明本文主要组织结构。
第2章系统关键技术,本章节将对基于ssm的仓库管理系统的实现关键技术进行简要介绍。
第3章系统分析,本章节基于市场调研,分析基于ssm的仓库管理系统的可行性、功能、角色、性能等需求,明确各模块的业务需求。
第4章系统设计,本章节详细阐述系统的整体架构设计,包括前后端结构、数据库设计及功能模块的设计思路。
第5章系统实现,本章节介绍系统各主要模块的具体实现,包括代码示例、业务逻辑及界面设计等。
第6章系统测试,本章节描述系统的测试方法及结果,分析系统的性能、稳定性及用户反馈。
第7章结论,本章节对主要对研究成果进行总结。
2相关技术介绍
2.1B/S框架
B/S(Browser/Server)架构是一种基于浏览器和服务器的应用架构模式。它以Web浏览器作为客户端,服务器端通过Web技术提供应用服务。客户端通过浏览器与服务器进行交互,用户无需安装专门的客户端应用程序,只需要通过互联网连接即可访问应用程序[1]。在B/S架构中,客户端主要承担用户界面的呈现和基本的输入输出功能,而核心的业务处理、数据存储等操作则由服务器端完成。这种架构的核心优势在于无需在每个客户端机器上安装或更新软件,只要用户的浏览器符合要求,就可以使用系统。
B/S(Browser/Server)架构是一种网络架构模型,其主要特点是客户端通过浏览器与服务器进行通信,所有的业务逻辑和数据处理都在服务器端完成,客户端仅负责展示数据[2]。B/S架构本质上是一种客户端-服务器模式的变体,它通过将传统的C/S(Client/Server)架构中的客户端功能移到浏览器中,简化了客户端的开发和维护工作。在B/S架构中,用户通过浏览器发送请求,浏览器负责展示从服务器获取的数据,服务器则处理请求并返回响应。该架构避免了安装和配置客户端软件的麻烦,也减少了对客户端硬件的依赖,适合于需要大规模部署和跨平台支持的应用系统。
B/S模式三层结构图如图2-1所示。

图2-1 B/S模式三层结构图
2.2 SSM框架
SSM框架是由Spring、Spring MVC和MyBatis三部分组成的技术栈,广泛应用于Java Web开发。Spring负责提供核心的依赖注入(DI)和面向切面编程(AOP),使得应用程序各层之间松耦合,便于管理和扩展。Spring MVC实现了经典的MVC设计模式,负责处理用户请求、控制业务逻辑,并将数据展示在视图层。MyBatis则简化了数据层的操作,允许开发者使用原生SQL并将查询结果自动映射为Java对象,极大地提高了数据库交互的效率[3]。SSM框架通过其高灵活性、松耦合的设计和易于维护的特点,适用于构建中大型企业级Web应用,尤其是在数据库交互频繁的系统中,具有很高的开发和维护效率[4]。
2.3 Vue技术
Vue.js是一款用于构建用户界面的渐进式JavaScript框架,提供一种灵活而高效的方式来开发单页面应用(SPA)。Vue的设计理念是通过尽量简化开发过程,提供一种声明式的方式来构建用户界面[5]。Vue.js通过数据驱动的视图模型,允许开发者以声明式语法绑定数据与视图,使得应用的状态和界面表现更加简洁和可维护。它的核心思想是通过组件化开发将复杂的UI拆分为可重用的独立模块,从而提升了代码的模块化、可维护性和可扩展性。
Vue.js具备响应式数据绑定和虚拟DOM的特性。响应式数据绑定意味着当数据变化时,Vue会自动更新与之绑定的DOM元素,从而实现视图的实时更新。虚拟DOM则是Vue.js的一种优化手段,通过将对DOM的操作抽象为一个虚拟的DOM树来提高性能,减少实际DOM操作的开销[6]。Vue还提供了丰富的插件和工具,如Vue Router用于路由管理,Vuex用于状态管理,方便开发者构建复杂的前端应用。Vue的灵活性和简洁性使其成为现代Web开发中常用的前端框架之一。
2.4 MySQL数据库
MySQL是一种开源的关系型数据库管理系统(RDBMS),基于SQL(结构化查询语言)进行数据操作。作为一个被广泛使用的数据库系统,MySQL具有高度的性能、可扩展性和可靠性。MySQL使用表格结构来存储数据,每个表由多个列和行组成,数据通过SQL查询语言进行操作[7]。MySQL支持多种数据类型,如整数、浮动小数、字符串、日期等,以满足不同应用场景对数据存储的需求。在实际应用中,MySQL通常用于存储和管理结构化数据,通过索引、视图、触发器等功能提升数据查询的效率和数据的完整性。
MySQL支持ACID事务特性(原子性、一致性、隔离性、持久性),确保数据库操作的可靠性和数据的一致性。它还支持多种存储引擎,其中InnoDB是最常用的存储引擎,具备事务支持、行级锁定和外键约束等特性,适用于高并发、高可靠性的数据存储需求。MySQL可以通过主从复制、分区和分库分表等技术实现横向扩展,以应对大规模数据存储和高负载的应用需求。MySQL还具有灵活的权限管理机制,支持用户角色管理、细粒度的权限控制等,保障数据的安全性。
3需求分析
3.1可行性分析
3.1.1技术可行性
SSM框架具有较高的技术可行性。Spring提供了依赖注入和面向切面编程,降低了系统耦合度并提高了可维护性。Spring MVC采用MVC模式高效分离业务逻辑和视图,简化开发。MyBatis简化了数据库操作,支持灵活的SQL映射,适应复杂查询需求。框架具有良好的兼容性和扩展性,能够与其他技术集成。凭借成熟的技术支持和广泛的社区,SSM框架能够有效满足企业级Web应用的需求。
3.1.2操作可行性
系统具备直观友好的用户界面,支持简便的导航和功能访问,极大地提升了用户的使用体验。系统提供了自定义的工作流程和角色权限管理,使不同层级的用户能够快速上手,完成各自的任务。
3.1.3经济可行性
系统所使用的软件为开源技术,降低了使用费用,同时硬件成本较低,使得整体初始投入相对合理,具备较高性价比。因此,系统在经济上是完全可行的。
3.2系统性能需求分析
1.可用性需求
系统必须具备高可用性,以确保其在各种使用场景下能够稳定运行。为满足可用性要求,系统应当具备自恢复能力和冗余机制,避免因单点故障而导致的服务中断。具体而言,系统的部署架构应支持负载均衡和集群配置,通过多个实例的协作提高整体系统的可用性。系统应提供详尽的监控与告警机制,能够实时追踪系统运行状态,及时发现潜在问题并触发自动恢复操作或通知管理员。在用户体验方面,系统需要提供清晰的错误提示信息,并能够在发生异常时通过回滚操作或其他容错机制,保证用户的操作不受到严重影响。
2.可靠性需求
可靠性要求系统在长时间运行中保持稳定,能够有效应对各种可能的故障和压力。系统设计应支持高可用的数据库架构,采用数据库主从复制、分片等技术以实现数据的可靠存储与访问。应用层应具备容错能力,在面对硬件故障、网络中断等意外情况时,能够保持系统的正常服务或在故障恢复后迅速恢复数据和业务流程。系统应具备日志记录功能,能够全面记录操作过程和异常信息,从而为问题追踪与系统优化提供数据支持。系统的可靠性还需要通过压力测试和稳定性测试来验证,确保在大规模用户访问及高并发场景下能够正常运行,不发生崩溃或数据丢失现象。
3.安全性需求
系统的安全性需求必须得到高度重视,确保系统和用户数据的保密性、完整性和可用性。为实现数据安全,系统应采用加密技术,特别是在用户认证、敏感数据传输和存储过程中,采用SSL/TLS协议进行加密通信,确保数据在传输过程中不被窃取或篡改。系统应支持用户身份验证与授权管理,采用如OAuth、JWT等安全机制防止未授权访问。访问控制应细化到资源级别,确保不同角色的用户只能访问其权限范围内的功能。为了防止恶意攻击,系统还应加强对常见攻击方式(如SQL注入、XSS攻击、CSRF攻击等)的防护,通过输入验证、输出转义、会话管理等技术措施提高系统的安全性。系统应定期进行安全审计与漏洞扫描,及时发现并修补可能的安全漏洞,保障系统的长期安全运营。
功能需求分析是对系统所需功能进行详细描述的过程,明确系统的目标、功能模块及其相互关系。在此阶段,结合用户需求、业务流程和技术架构,识别系统必须实现的各项功能,并对其优先级、实现方式和约束条件进行梳理。通过功能需求分析,确保系统设计能够满足实际需求,且具有良好的可用性、可维护性和扩展性,为后续的系统开发和测试提供明确的指导和依据。
3.3.1前台用户功能
客户用户可查看普通用户:首页、公告信息、新闻资讯、物品信息、我的账户、个人中心(个人首页、销售信息、收藏)等信息。
仓库人员可查看公告信息、新闻资讯、物品信息、我的账户、个人中心(个人首页、采购信息、入库信息、出库信息、库存盘点、收藏)等信息。
用户用例图如图3-1所示。

图3-1 客户用户、仓管人员用例图
3.3.2后台功能
管理员可管理系统用户(管理员、客户用户、仓库人员)、货物分类管理、供应商信息管理、物品信息管理、销售信息管理、采购信息管理、入库信息管理、出库信息管理、库存盘点管理、系统管理(轮播图管理)、公告信息管理、资源管理(新闻资讯、资讯分类)、权限管理等信息。
管理员用例图如图3-2所示。

图3-2 管理员、医生用户用例图
3.4系统总体流程设计
3.4.1数据开发流程
系统开发流程的主要步骤,从需求分析到系统完成的全过程。流程包括需求分析、总体设计(结构、功能、数据)、详细设计(模块、编码)、模块整合与调用,以及测试、扩展和完善,最终完成系统的开发。本系统的开发流程如图3-3所示

图3-3系统开发流程图
3.4.2用户登录流程
用户输入用户名和密码后,系统先检查输入是否为空,再验证用户名是否存在,若存在则通过用户名获取密码并校验。若密码正确则登录成功,否则提示密码错误。若用户名不存在或无法登录,提示用户操作无效。如图3-4所示。

图3-4登录流程图
3.4.3系统操作流程
用户首先进入系统登录界面,输入用户名和密码后,系统验证信息是否正确。若验证失败,返回登录界面重新输入;若验证成功,则进入功能界面,执行相应功能处理后结束操作流程。操作流程如图3-5所示。

图3-5 系统操作流程图
3.4.4添加信息流程
管理员可以添加信息,用户添加可以自己权限内的信息,输入信息后,要想利用这个软件来进行系统的安全管理,首先需要登录到该软件中。添加信息流程如图3-6所示。

图3-6 添加信息流程图
3.4.5修改信息流程
用户首先选择需要修改的记录,输入修改后的数据,系统判断输入数据是否合法。若数据不合法,提示重新输入;若数据合法,则将修改后的数据写入数据库,完成操作后流程结束。修改信息流程图如图3-7所示。

图3-7 修改信息流程图
3.4.6删除信息流程
用户选择需要删除的记录后,系统判断是否确认删除。若未确认,返回选择环节;若确认删除,则更新数据库,删除对应记录,完成操作后流程结束。删除信息流程图如图3-8所示。

图3-8删除信息流程图
4系统设计
4.1系统架构设计
系统由表现层、业务逻辑层、数据访问层和数据库服务器组成。表现层通过浏览器(如IE、Chrome、Firefox)与用户交互,采用FreeMarker、Bootstrap、jQuery等技术实现界面呈现。业务逻辑层负责处理系统的核心业务逻辑,通过分模块设计实现功能分离。数据访问层使用MyBatis框架连接数据库,执行数据的增删改查操作。数据库服务器采用MySQL进行数据存储和管理,为系统提供稳定的数据库支持。整个架构通过Tomcat服务器完成用户请求的接收和处理,确保系统的高效运行[8]。整个系统架构如图4-1所示。

图4-1 系统架构图
4.2系统总体功能设计
通过整体功能模块设计,我们将根据需求分析的结果,将系统的功能划分为不同的模块。每个模块负责实现特定的功能,并与其他模块进行协作。我们将详细定义每个模块的输入、输出、处理逻辑和相互依赖关系。系统功能结构图如图4-2所示。

图4-2 系统功能结构图
4.2.1注册时序图
用户通过注册模块发送注册请求,系统完成注册后返回确认信息。随后,用户通过登录模块发送登录请求,系统验证用户信息后允许访问目标系统。用户完成操作后可选择退出,系统终止会话。注册时序图,如图4-3所示。

图4-3 注册时序图
4.2.2登录时序图
管理员输入登录信息后,登录界面将信息传递至前台管理界面,随后通过SSM框架读取数据库中的用户信息并返回。系统验证信息,若验证成功则登录成功,若验证失败则返回错误提示。登录时序图如图4-4所示。

图4-4登录时序图
4.2.3管理员修改用户信息时序图
管理员输入登录信息后,进入用户信息管理模块,选择增删改查操作并提交命令至数据库。数据库执行操作后返回成功状态,系统显示用户管理界面并提示操作成功。管理员修改用户信息时序图如图4-5所示。

图4-5管理员修改用户信息时序图
4.2.4管理员管理系统信息时序图
管理员通过访问系统发起请求,系统接收访问后转向系统信息模块进行管理操作。管理完成后,系统返回管理结果至系统,最终反馈给管理员,管理员可选择退出。管理员管理系统信息时序图如图4-6所示。

图4-6管理员管理系统信息时序图
4.3数据库设计
数据库设计是系统开发中至关重要的环节,为系统提供高效、规范的数据存储和管理方案。设计过程包括需求分析、实体设计、表设计和逻辑结构设计。首先,通过分析业务需求,确定系统的核心实体及其属性,同时明确实体间的关系。接着,将实体抽象为具体的数据库表,为每张表定义字段名、数据类型、主键和外键,通过主外键关系和关联表设计,保证数据的完整性和一致性。最后,数据库逻辑设计进一步优化表之间的关系,通过索引、视图和存储过程提升查询效率和操作性能。整个设计需严格遵循规范,避免数据冗余和冲突,确保系统在高并发访问和复杂数据处理场景下的稳定性和高效性。
4.3.1数据库实体设计
数据库实体设计是数据库设计的关键步骤,对实际业务逻辑中涉及的实体及其属性进行抽象建模,明确系统中的主要信息对象及其关系[9]。在实体设计中,根据需求分析确定系统的核心实体。在设计过程中,注重实体的完整性、规范性和唯一性,确保设计能够满足系统功能需求,并为后续的表设计提供清晰的结构框架。实体设计需遵循数据库设计的标准化要求,避免数据冗余和不必要的复杂度。
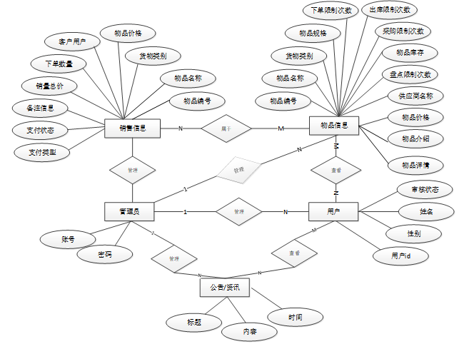
系统全局E-R图如图4-7所示。

图4-7系统E-R图
4.3.2数据库表设计
数据库表设计基于实体设计,将抽象的实体映射为具体的表结构。设计过程中,为每个实体定义表名、字段名及数据类型 [10]。根据业务需求,合理定义主键、外键及约束条件,确保表之间的关联性,例如通过外键建立用户表和角色表之间的关系。表设计时注重数据存储的完整性、一致性,并通过索引优化查询效率,最终确保数据库结构能够支持系统的功能需求。以下是系统的数据库表设计展示。
| 编号 | 字段名 | 类型 | 长度 | 是否非空 | 是否主键 | 注释 |
| 1 | token_id | int | 是 | 是 | 临时访问牌ID | |
| 2 | token | varchar | 64 | 否 | 否 | 临时访问牌 |
| 3 | info | text | 65535 | 否 | 否 | 信息 |
| 4 | maxage | int | 是 | 否 | 最大寿命:默认2小时 | |
| 5 | create_time | timestamp | 是 | 否 | 创建时间 | |
| 6 | update_time | timestamp | 是 | 否 | 更新时间 | |
| 7 | user_id | int | 是 | 否 | 用户编号 |
表 4-2-article(文章)
| 编号 | 字段名 | 类型 | 长度 | 是否非空 | 是否主键 | 注释 |
| 1 | article_id | mediumint | 是 | 是 | 文章id | |
| 2 | title | varchar | 125 | 是 | 是 | 标题 |
| 3 | type | varchar | 64 | 是 | 否 | 文章分类 |
| 4 | hits | int | 是 | 否 | 点击数 | |
| 5 | praise_len | int | 是 | 否 | 点赞数 | |
| 6 | create_time | timestamp | 是 | 否 | 创建时间 | |
| 7 | update_time | timestamp | 是 | 否 | 更新时间 | |
| 8 | source | varchar | 255 | 否 | 否 | 来源 |
| 9 | url | varchar | 255 | 否 | 否 | 来源地址 |
| 10 | tag | varchar | 255 | 否 | 否 | 标签 |
| 11 | content | longtext | 4294967295 | 否 | 否 | 正文 |
| 12 | img | varchar | 255 | 否 | 否 | 封面图 |
| 13 | description | text | 65535 | 否 | 否 | 文章描述 |
表 4-3-article_type(文章分类)
| 编号 | 字段名 | 类型 | 长度 | 是否非空 | 是否主键 | 注释 |
| 1 | type_id | smallint | 是 | 是 | 分类ID | |
| 2 | display | smallint | 是 | 否 | 显示顺序 | |
| 3 | name | varchar | 16 | 是 | 否 | 分类名称 |
| 4 | father_id | smallint | 是 | 否 | 上级分类ID | |
| 5 | description | varchar | 255 | 否 | 否 | 描述 |
| 6 | icon | text | 65535 | 否 | 否 | 分类图标 |
| 7 | url | varchar | 255 | 否 | 否 | 外链地址 |
| 8 | create_time | timestamp | 是 | 否 | 创建时间 | |
| 9 | update_time | timestamp | 是 | 否 | 更新时间 |
表 4-4-auth(用户权限管理)
| 编号 | 字段名 | 类型 | 长度 | 是否非空 | 是否主键 | 注释 |
| 1 | auth_id | int | 是 | 是 | 授权ID | |
| 2 | user_group | varchar | 64 | 否 | 否 | 用户组 |
| 3 | mod_name | varchar | 64 | 否 | 否 | 模块名 |
| 4 | table_name | varchar | 64 | 否 | 否 | 表名 |
| 5 | page_title | varchar | 255 | 否 | 否 | 页面标题 |
| 6 | path | varchar | 255 | 否 | 否 | 路由路径 |
| 7 | parent | varchar | 64 | 否 | 否 | 父级菜单 |
| 8 | parent_sort | int | 是 | 否 | 父级菜单排序 | |
| 9 | position | varchar | 32 | 否 | 否 | 位置 |
| 10 | mode | varchar | 32 | 是 | 否 | 跳转方式 |
| 11 | add | tinyint | 是 | 否 | 是否可增加 | |
| 12 | del | tinyint | 是 | 否 | 是否可删除 | |
| 13 | set | tinyint | 是 | 否 | 是否可修改 | |
| 14 | get | tinyint | 是 | 否 | 是否可查看 | |
| 15 | field_add | text | 65535 | 否 | 否 | 添加字段 |
| 16 | field_set | text | 65535 | 否 | 否 | 修改字段 |
| 17 | field_get | text | 65535 | 否 | 否 | 查询字段 |
| 18 | table_nav_name | varchar | 500 | 否 | 否 | 跨表导航名称 |
| 19 | table_nav | varchar | 500 | 否 | 否 | 跨表导航 |
| 20 | option | text | 65535 | 否 | 否 | 配置 |
| 21 | create_time | timestamp | 是 | 否 | 创建时间 | |
| 22 | update_time | timestamp | 是 | 否 | 更新时间 |
表 4-5-classification_of_goods(货物分类)
| 编号 | 字段名 | 类型 | 长度 | 是否非空 | 是否主键 | 注释 |
| 1 | classification_of_goods_id | int | 是 | 是 | 货物分类ID | |
| 2 | category_of_goods | varchar | 64 | 是 | 是 | 货物类别 |
| 3 | create_time | datetime | 是 | 否 | 创建时间 | |
| 4 | update_time | timestamp | 是 | 否 | 更新时间 |
表 4-6-code_token(验证码)
| 编号 | 字段名 | 类型 | 长度 | 是否非空 | 是否主键 | 注释 |
| 1 | code_token_id | int | 是 | 是 | 验证码ID | |
| 2 | token | varchar | 255 | 否 | 否 | 令牌 |
| 3 | code | varchar | 255 | 否 | 否 | 验证码 |
| 4 | expire_time | timestamp | 是 | 否 | 失效时间 | |
| 5 | create_time | timestamp | 是 | 否 | 创建时间 | |
| 6 | update_time | timestamp | 是 | 否 | 更新时间 |
表 4-7-collect(收藏)
| 编号 | 字段名 | 类型 | 长度 | 是否非空 | 是否主键 | 注释 |
| 1 | collect_id | int | 是 | 是 | 收藏ID | |
| 2 | user_id | int | 是 | 是 | 收藏人ID | |
| 3 | source_table | varchar | 255 | 否 | 否 | 来源表 |
| 4 | source_field | varchar | 255 | 否 | 否 | 来源字段 |
| 5 | source_id | int | 是 | 否 | 来源ID | |
| 6 | title | varchar | 255 | 否 | 否 | 标题 |
| 7 | img | varchar | 255 | 否 | 否 | 封面 |
| 8 | create_time | timestamp | 是 | 否 | 创建时间 | |
| 9 | update_time | timestamp | 是 | 否 | 更新时间 |
表 4-8-comment(评论)
| 编号 | 字段名 | 类型 | 长度 | 是否非空 | 是否主键 | 注释 |
| 1 | comment_id | int | 是 | 是 | 评论ID | |
| 2 | user_id | int | 是 | 是 | 评论人ID | |
| 3 | reply_to_id | int | 是 | 否 | 回复评论ID | |
| 4 | content | longtext | 4294967295 | 否 | 否 | 内容 |
| 5 | nickname | varchar | 255 | 否 | 否 | 昵称 |
| 6 | avatar | varchar | 255 | 否 | 否 | 头像地址 |
| 7 | create_time | timestamp | 是 | 否 | 创建时间 | |
| 8 | update_time | timestamp | 是 | 否 | 更新时间 | |
| 9 | source_table | varchar | 255 | 否 | 否 | 来源表 |
| 10 | source_field | varchar | 255 | 否 | 否 | 来源字段 |
| 11 | source_id | int | 是 | 否 | 来源ID |
表 4-9-customer_user(客户用户)
| 编号 | 字段名 | 类型 | 长度 | 是否非空 | 是否主键 | 注释 |
| 1 | customer_user_id | int | 是 | 是 | 客户用户ID | |
| 2 | customer_name | varchar | 64 | 否 | 否 | 客户姓名 |
| 3 | customer_gender | varchar | 64 | 否 | 否 | 客户性别 |
| 4 | examine_state | varchar | 16 | 是 | 否 | 审核状态 |
| 5 | user_id | int | 是 | 否 | 用户ID | |
| 6 | create_time | datetime | 是 | 否 | 创建时间 | |
| 7 | update_time | timestamp | 是 | 否 | 更新时间 |
表 4-10-hits(用户点击)
| 编号 | 字段名 | 类型 | 长度 | 是否非空 | 是否主键 | 注释 |
| 1 | hits_id | int | 是 | 是 | 点赞ID | |
| 2 | user_id | int | 是 | 否 | 点赞人 | |
| 3 | create_time | timestamp | 是 | 否 | 创建时间 | |
| 4 | update_time | timestamp | 是 | 否 | 更新时间 | |
| 5 | source_table | varchar | 255 | 否 | 否 | 来源表 |
| 6 | source_field | varchar | 255 | 否 | 否 | 来源字段 |
| 7 | source_id | int | 是 | 否 | 来源ID |
表 4-11-inventory_count(库存盘点)
| 编号 | 字段名 | 类型 | 长度 | 是否非空 | 是否主键 | 注释 |
| 1 | inventory_count_id | int | 是 | 是 | 库存盘点ID | |
| 2 | item_number | varchar | 64 | 否 | 否 | 物品编号 |
| 3 | item_name | varchar | 64 | 否 | 否 | 物品名称 |
| 4 | category_of_goods | varchar | 64 | 否 | 否 | 货物类别 |
| 5 | item_specifications | varchar | 64 | 否 | 否 | 物品规格 |
| 6 | item_inventory | double | 否 | 否 | 物品库存 | |
| 7 | warehouse_user | int | 否 | 否 | 仓库用户 | |
| 8 | counting_date | date | 否 | 否 | 盘点日期 | |
| 9 | count_quantity | double | 否 | 否 | 盘点数量 | |
| 10 | count_variance | double | 否 | 否 | 盘点差异 | |
| 11 | inventory_description | text | 65535 | 否 | 否 | 盘点说明 |
| 12 | create_time | datetime | 是 | 否 | 创建时间 | |
| 13 | update_time | timestamp | 是 | 否 | 更新时间 | |
| 14 | source_table | varchar | 255 | 否 | 否 | 来源表 |
| 15 | source_id | int | 否 | 否 | 来源ID | |
| 16 | source_user_id | int | 否 | 否 | 来源用户 |
表 4-12-issue_information(出库信息)
| 编号 | 字段名 | 类型 | 长度 | 是否非空 | 是否主键 | 注释 |
| 1 | issue_information_id | int | 是 | 是 | 出库信息ID | |
| 2 | item_number | varchar | 64 | 否 | 否 | 物品编号 |
| 3 | item_name | varchar | 64 | 否 | 否 | 物品名称 |
| 4 | category_of_goods | varchar | 64 | 否 | 否 | 货物类别 |
| 5 | item_specifications | varchar | 64 | 否 | 否 | 物品规格 |
| 6 | warehouse_user | int | 否 | 否 | 仓库用户 | |
| 7 | quantity_of_issue | double | 否 | 否 | 出库数量 | |
| 8 | outbound_description | text | 65535 | 否 | 否 | 出库说明 |
| 9 | create_time | datetime | 是 | 否 | 创建时间 | |
| 10 | update_time | timestamp | 是 | 否 | 更新时间 | |
| 11 | source_table | varchar | 255 | 否 | 否 | 来源表 |
| 12 | source_id | int | 否 | 否 | 来源ID | |
| 13 | source_user_id | int | 否 | 否 | 来源用户 |
表 4-13-item_information(物品信息)
| 编号 | 字段名 | 类型 | 长度 | 是否非空 | 是否主键 | 注释 |
| 1 | item_information_id | int | 是 | 是 | 物品信息ID | |
| 2 | item_number | varchar | 64 | 否 | 否 | 物品编号 |
| 3 | item_name | varchar | 64 | 否 | 否 | 物品名称 |
| 4 | category_of_goods | varchar | 64 | 否 | 否 | 货物类别 |
| 5 | item_specifications | varchar | 64 | 否 | 否 | 物品规格 |
| 6 | item_inventory | double | 否 | 否 | 物品库存 | |
| 7 | item_pictures | varchar | 255 | 否 | 否 | 物品图片 |
| 8 | supplier_name | varchar | 64 | 否 | 否 | 供应商名称 |
| 9 | item_price | double | 否 | 否 | 物品价格 | |
| 10 | item_introduction | text | 65535 | 否 | 否 | 物品介绍 |
| 11 | item_details | longtext | 4294967295 | 否 | 否 | 物品详情 |
| 12 | hits | int | 是 | 否 | 点击数 | |
| 13 | praise_len | int | 是 | 否 | 点赞数 | |
| 14 | collect_len | int | 是 | 否 | 收藏数 | |
| 15 | comment_len | int | 是 | 否 | 评论数 | |
| 16 | sales_information_limit_times | int | 是 | 否 | 下单限制次数 | |
| 17 | purchasing_information_limit_times | int | 是 | 否 | 采购限制次数 | |
| 18 | issue_information_limit_times | int | 是 | 否 | 出库限制次数 | |
| 19 | inventory_count_limit_times | int | 是 | 否 | 盘点限制次数 | |
| 20 | create_time | datetime | 是 | 否 | 创建时间 | |
| 21 | update_time | timestamp | 是 | 否 | 更新时间 |
表 4-14-notice(公告)
| 编号 | 字段名 | 类型 | 长度 | 是否非空 | 是否主键 | 注释 |
| 1 | notice_id | mediumint | 是 | 是 | 公告ID | |
| 2 | title | varchar | 125 | 是 | 否 | 标题 |
| 3 | content | longtext | 4294967295 | 否 | 否 | 正文 |
| 4 | create_time | timestamp | 是 | 否 | 创建时间 | |
| 5 | update_time | timestamp | 是 | 否 | 更新时间 |
表 4-15-praise(点赞)
| 编号 | 字段名 | 类型 | 长度 | 是否非空 | 是否主键 | 注释 |
| 1 | praise_id | int | 是 | 是 | 点赞ID | |
| 2 | user_id | int | 是 | 是 | 点赞人 | |
| 3 | create_time | timestamp | 是 | 否 | 创建时间 | |
| 4 | update_time | timestamp | 是 | 否 | 更新时间 | |
| 5 | source_table | varchar | 255 | 否 | 否 | 来源表 |
| 6 | source_field | varchar | 255 | 否 | 否 | 来源字段 |
| 7 | source_id | int | 是 | 否 | 来源ID | |
| 8 | status | tinyint | 是 | 否 | 点赞状态:1为点赞,0已取消 |
表 4-16-purchasing_information(采购信息)
| 编号 | 字段名 | 类型 | 长度 | 是否非空 | 是否主键 | 注释 |
| 1 | purchasing_information_id | int | 是 | 是 | 采购信息ID | |
| 2 | item_number | varchar | 64 | 否 | 否 | 物品编号 |
| 3 | item_name | varchar | 64 | 否 | 否 | 物品名称 |
| 4 | category_of_goods | varchar | 64 | 否 | 否 | 货物类别 |
| 5 | item_specifications | varchar | 64 | 否 | 否 | 物品规格 |
| 6 | item_price | double | 否 | 否 | 物品价格 | |
| 7 | warehouse_user | int | 否 | 否 | 仓库用户 | |
| 8 | purchase_order_number | varchar | 64 | 否 | 否 | 采购单号 |
| 9 | purchase_date | date | 否 | 否 | 采购日期 | |
| 10 | procurement_supplier | varchar | 64 | 否 | 否 | 采购供应商 |
| 11 | purchase_unit_price | double | 否 | 否 | 采购单价 | |
| 12 | purchase_quantity | double | 否 | 否 | 采购数量 | |
| 13 | procurement_instructions | text | 65535 | 否 | 否 | 采购说明 |
| 14 | examine_state | varchar | 16 | 是 | 否 | 审核状态 |
| 15 | examine_reply | varchar | 255 | 否 | 否 | 审核回复 |
| 16 | receipt_information_limit_times | int | 是 | 否 | 入库限制次数 | |
| 17 | create_time | datetime | 是 | 否 | 创建时间 | |
| 18 | update_time | timestamp | 是 | 否 | 更新时间 | |
| 19 | source_table | varchar | 255 | 否 | 否 | 来源表 |
| 20 | source_id | int | 否 | 否 | 来源ID | |
| 21 | source_user_id | int | 否 | 否 | 来源用户 |
表 4-17-receipt_information(入库信息)
| 编号 | 字段名 | 类型 | 长度 | 是否非空 | 是否主键 | 注释 |
| 1 | receipt_information_id | int | 是 | 是 | 入库信息ID | |
| 2 | item_number | varchar | 64 | 否 | 否 | 物品编号 |
| 3 | item_name | varchar | 64 | 否 | 否 | 物品名称 |
| 4 | category_of_goods | varchar | 64 | 否 | 否 | 货物类别 |
| 5 | item_specifications | varchar | 64 | 否 | 否 | 物品规格 |
| 6 | warehouse_user | int | 否 | 否 | 仓库用户 | |
| 7 | purchase_order_number | varchar | 64 | 否 | 否 | 采购单号 |
| 8 | purchase_quantity | double | 否 | 否 | 采购数量 | |
| 9 | procurement_supplier | varchar | 64 | 否 | 否 | 采购供应商 |
| 10 | receipt_quantity | double | 否 | 否 | 入库数量 | |
| 11 | receipt_description | text | 65535 | 否 | 否 | 入库说明 |
| 12 | create_time | datetime | 是 | 否 | 创建时间 | |
| 13 | update_time | timestamp | 是 | 否 | 更新时间 | |
| 14 | source_table | varchar | 255 | 否 | 否 | 来源表 |
| 15 | source_id | int | 否 | 否 | 来源ID | |
| 16 | source_user_id | int | 否 | 否 | 来源用户 |
表 4-18-sales_information(销售信息)
| 编号 | 字段名 | 类型 | 长度 | 是否非空 | 是否主键 | 注释 |
| 1 | sales_information_id | int | 是 | 是 | 销售信息ID | |
| 2 | item_number | varchar | 64 | 否 | 否 | 物品编号 |
| 3 | item_name | varchar | 64 | 否 | 否 | 物品名称 |
| 4 | category_of_goods | varchar | 64 | 否 | 否 | 货物类别 |
| 5 | item_specifications | varchar | 64 | 否 | 否 | 物品规格 |
| 6 | item_price | double | 否 | 否 | 物品价格 | |
| 7 | customer_user | int | 否 | 否 | 客户用户 | |
| 8 | customer_name | varchar | 64 | 否 | 否 | 客户姓名 |
| 9 | order_quantity | double | 否 | 否 | 下单数量 | |
| 10 | total_sales_price | double | 否 | 否 | 销售总价 | |
| 11 | note_information | text | 65535 | 否 | 否 | 备注信息 |
| 12 | pay_state | varchar | 16 | 是 | 否 | 支付状态 |
| 13 | pay_type | varchar | 16 | 否 | 否 | 支付类型: 微信、支付宝、网银 |
| 14 | create_time | datetime | 是 | 否 | 创建时间 | |
| 15 | update_time | timestamp | 是 | 否 | 更新时间 | |
| 16 | source_table | varchar | 255 | 否 | 否 | 来源表 |
| 17 | source_id | int | 否 | 否 | 来源ID | |
| 18 | source_user_id | int | 否 | 否 | 来源用户 |
表 4-19-slides(轮播图)
| 编号 | 字段名 | 类型 | 长度 | 是否非空 | 是否主键 | 注释 |
| 1 | slides_id | int | 是 | 是 | 轮播图ID | |
| 2 | title | varchar | 64 | 否 | 否 | 标题 |
| 3 | content | varchar | 255 | 否 | 否 | 内容 |
| 4 | url | varchar | 255 | 否 | 否 | 链接 |
| 5 | img | varchar | 255 | 否 | 否 | 轮播图 |
| 6 | hits | int | 是 | 否 | 点击量 | |
| 7 | create_time | timestamp | 是 | 否 | 创建时间 | |
| 8 | update_time | timestamp | 是 | 否 | 更新时间 |
表 4-20-supplier_information(供应商信息)
| 编号 | 字段名 | 类型 | 长度 | 是否非空 | 是否主键 | 注释 |
| 1 | supplier_information_id | int | 是 | 是 | 供应商信息ID | |
| 2 | supplier_name | varchar | 64 | 否 | 否 | 供应商名称 |
| 3 | suppliers_phone_number | varchar | 16 | 否 | 否 | 供应商电话 |
| 4 | category_of_goods | varchar | 64 | 否 | 否 | 货物类别 |
| 5 | comprehensive_evaluation | varchar | 64 | 否 | 否 | 综合评价 |
| 6 | supply_frequency | varchar | 64 | 否 | 否 | 供应频率 |
| 7 | supply_products | text | 65535 | 否 | 否 | 供应产品 |
| 8 | product_quality | text | 65535 | 否 | 否 | 产品质量 |
| 9 | cooperation_situation | text | 65535 | 否 | 否 | 合作情况 |
| 10 | create_time | datetime | 是 | 否 | 创建时间 | |
| 11 | update_time | timestamp | 是 | 否 | 更新时间 |
表 4-21-upload(文件上传)
| 编号 | 字段名 | 类型 | 长度 | 是否非空 | 是否主键 | 注释 |
| 1 | upload_id | int | 是 | 是 | 上传ID | |
| 2 | name | varchar | 64 | 否 | 否 | 文件名 |
| 3 | path | varchar | 255 | 否 | 否 | 访问路径 |
| 4 | file | varchar | 255 | 否 | 否 | 文件路径 |
| 5 | display | varchar | 255 | 否 | 否 | 显示顺序 |
| 6 | father_id | int | 否 | 否 | 父级ID | |
| 7 | dir | varchar | 255 | 否 | 否 | 文件夹 |
| 8 | type | varchar | 32 | 否 | 否 | 文件类型 |
表 4-22-user(用户账户)
| 编号 | 字段名 | 类型 | 长度 | 是否非空 | 是否主键 | 注释 |
| 1 | user_id | int | 是 | 是 | 用户ID | |
| 2 | state | smallint | 是 | 否 | 账户状态:(1可用|2异常|3已冻结|4已注销) | |
| 3 | user_group | varchar | 32 | 否 | 否 | 所在用户组 |
| 4 | login_time | timestamp | 是 | 否 | 上次登录时间 | |
| 5 | phone | varchar | 11 | 否 | 否 | 手机号码 |
| 6 | phone_state | smallint | 是 | 否 | 手机认证:(0未认证|1审核中|2已认证) | |
| 7 | username | varchar | 16 | 是 | 否 | 用户名 |
| 8 | nickname | varchar | 16 | 否 | 否 | 昵称 |
| 9 | password | varchar | 64 | 是 | 否 | 密码 |
| 10 | | varchar | 64 | 否 | 否 | 邮箱 |
| 11 | email_state | smallint | 是 | 否 | 邮箱认证:(0未认证|1审核中|2已认证) | |
| 12 | avatar | varchar | 255 | 否 | 否 | 头像地址 |
| 13 | open_id | varchar | 255 | 否 | 否 | 针对获取用户信息字段 |
| 14 | create_time | timestamp | 是 | 否 | 创建时间 |
表 4-23-user_group(用户组)
| 编号 | 字段名 | 类型 | 长度 | 是否非空 | 是否主键 | 注释 |
| 1 | group_id | mediumint | 是 | 是 | 用户组ID | |
| 2 | display | smallint | 是 | 否 | 显示顺序 | |
| 3 | name | varchar | 16 | 是 | 否 | 名称 |
| 4 | description | varchar | 255 | 否 | 否 | 描述 |
| 5 | source_table | varchar | 255 | 否 | 否 | 来源表 |
| 6 | source_field | varchar | 255 | 否 | 否 | 来源字段 |
| 7 | source_id | int | 是 | 否 | 来源ID | |
| 8 | register | smallint | 否 | 否 | 注册位置 | |
| 9 | create_time | timestamp | 是 | 否 | 创建时间 | |
| 10 | update_time | timestamp | 是 | 否 | 更新时间 |
表 4-24-warehouse_personnel(仓库人员)
| 编号 | 字段名 | 类型 | 长度 | 是否非空 | 是否主键 | 注释 |
| 1 | warehouse_personnel_id | int | 是 | 是 | 仓库人员ID | |
| 2 | warehouse_keeper_number | varchar | 64 | 是 | 是 | 仓管工号 |
| 3 | warehouse_name | varchar | 64 | 否 | 否 | 仓管姓名 |
| 4 | examine_state | varchar | 16 | 是 | 否 | 审核状态 |
| 5 | user_id | int | 是 | 否 | 用户ID | |
| 6 | create_time | datetime | 是 | 否 | 创建时间 | |
| 7 | update_time | timestamp | 是 | 否 | 更新时间 |
5系统实现
5.1用户功能实现
5.1.1登录界面
输入用户名跟密码点击登录按钮,校验通过后即可登录,登录界面如图5-1所示。

图5-1登录界面
5.1.2网站公告界面
展示平台发布的重要公告,确保用户能够及时了解有关系统维护、促销活动、政策变动等关键信息,保障用户的知情权。网站公告界面如图5-2所示。

图5-2网站公告界面
5.1.3物品信息界面
展示平台上销售的商品详细信息,包括商品名称、价格、库存、规格等,方便用户查询和购买,提高购物的便捷性和透明度。物品信息界面如图5-3所示。

图5-3物品信息界面
下单界面如图5-4所示。

图5-4下单界面
5.1.4个人中心界面
用户可以在个人中心查看个人信息、历史销售信息以及收藏的商品,方便用户管理自己的购物记录和收藏夹,提升个性化服务体验。个人中心界面如图5-5所示。

图5-5个人中心界面
5.2.1新闻资讯界面
提供与仓储管理和行业相关的新闻资讯,使仓库人员能够随时获取市场动态、政策变化以及行业发展趋势。新闻资讯界面如图5-6所示。

图5-6新闻资讯界面
展示仓库中各类物品的详细信息,包括物品名称、数量、存储位置等,便于仓库人员准确掌握库存状态和物品管理。并可以进行采购、出库、盘点等操作。物品信息界面如图5-7所示。

图5-7物品信息界面
采购界面如图5-8所示。

图5-8采购界面
盘点界面如图5-9所示。

图5-9盘点界面
出库界面如图5-10所示。

图5-10出库界面
仓库人员可以在个人中心查看个人信息、处理采购、入库、出库操作记录,进行库存盘点和管理收藏的物品,便于日常工作管理和跟踪库存状况。个人中心界面如图5-11所示。

图5-11个人中心界面
5.3后台功能实现
5.3.1管理员首页
管理员通过后台首页可以快速查看系统的整体运行状态、重要数据和关键通知,便于全面掌控平台管理情况。管理登录界面如图5-12所示。

图5-12管理首页界面
5.3.2用户管理
管理员可以管理系统用户信息,设置不同角色权限,确保各类用户(管理员、客户、仓库人员)操作权限的合理分配。用户管理界面如图5-13所示。

图5-13用户管理界面
管理员可以管理与供应商相关的所有信息,包括供应商的基本资料、合同情况等,保证供应链的稳定和顺畅。供应商信息管理界面如图5-14所示。

图5-14供应商信息管理界面
5.3.4销量信息管理
管理员可以查看和管理销售订单信息,包括销售记录、客户信息等,确保销售信息的准确性和及时性。销量信息管理界面如图5-15所示。

图5-15销量信息管理界面
5.3.5入库信息管理
管理员负责管理商品入库的详细信息,确保入库过程的规范性,库存数据准确无误。入库信息管理界面如图5-16所示。

图5-16入库信息管理界面
5.3.6库存盘点管理
管理员可进行定期库存盘点,核对实际库存与系统记录,确保库存数据的准确性,防止丢失或过期商品。库存盘点管理界面如图5-17所示。

图5-17库存盘点管理界面
管理员可以根据用户角色的不同设置相应的权限,确保系统操作的安全性和各项管理任务的规范性权限管理界面如图5-18所示。

图5-18权限管理界面
6系统测试
6.1测试环境
系统的测试环境如表6-1所示。
表6-1 测试环境
| 类别 | 配置项 | 详细信息 |
| 硬件环境 | 服务器CPU | Intel Xeon E5-2680 v4 |
| 内存 | 32GB DDR4 | |
| 硬盘 | 1TB SSD | |
| 网络带宽 | 100Mbps | |
| 软件环境 | 操作系统 | Windows Server 2019 |
| 数据库 | MySQL 8.0 | |
| Web服务器 | Tomcat 9.0 | |
| 开发框架 | SSM2.5 | |
| 前端框架 | Vue.js 2.6 | |
| Java版本 | JDK 11 | |
| 浏览器 | Chrome 88, Firefox 85 |
6.2测试目的
系统测试的主要目的是确保系统的功能、性能和稳定性满足需求规格说明书中的要求,并验证系统在实际使用环境中的可用性和可靠性。通过测试,可以发现软件中的缺陷、漏洞和潜在问题,确保系统运行的准确性、完整性和安全性。在功能测试中,目的是验证系统各功能模块是否按设计实现预期功能,例如用户登录、信息管理、数据查询等核心功能是否准确执行。性能测试的目的是验证系统在高并发、数据量大等压力场景下的响应时间和处理能力,确保系统具备良好的性能。兼容性测试的目的是确保系统在不同的硬件、软件和浏览器环境中能正常运行。测试还包括对异常处理和边界条件的验证,确保系统在异常场景下能够正确处理和恢复。最终,通过测试确保系统可以安全稳定地部署上线,为用户提供可靠的服务。
6.3测试方法
系统测试采用多种测试方法,以全面验证系统的功能和性能。功能测试采用黑盒测试方法,通过设计测试用例直接验证系统功能是否符合需求,无需了解内部代码逻辑。例如,设计用例验证用户登录模块,通过输入合法和非法的用户名与密码,检查系统响应是否符合预期。性能测试采用压力测试和负载测试方法,通过模拟高并发用户访问、数据处理的场景,评估系统的响应时间、吞吐量和稳定性。兼容性测试通过在不同操作系统、浏览器和硬件设备上运行系统,验证其在不同环境中的适应性[11]。异常测试通过设计边界条件和异常输入,检查系统对非法数据和操作的处理能力。测试用例的设计需覆盖系统的所有功能模块和接口,确保测试过程的全面性。通过系统测试方法的综合应用,可以有效发现问题,并为系统的优化和改进提供依据。
6.4测试内容
表6-1系统功能测试表
| 用例编号 | 用例名称 | 测试步骤 | 测试结果 |
| TC001 | 用户登录 | 1. 打开登录页面。 | 成功 |
| TC002 | 用户登录失败 | 1. 打开登录页面。 | 失败 |
| TC003 | 首页加载 | 1. 打开应用首页。 | 成功 |
| TC004 | 公告信息查看 | 1. 进入公告页面。 | 成功 |
| TC005 | 商品信息查看 | 1. 进入物品信息页面。 | 成功 |
| TC006 | 修改个人信息 | 1. 进入个人中心。 | 成功 |
| TC007 | 商品分类管理 | 1. 登录后台管理员账户。 | 成功 |
| TC008 | 供应商信息管理 | 1. 登录后台管理员账户。 | 成功 |
| TC009 | 物品入库管理 | 1. 登录后台管理员账户。 | 成功 |
| TC010 | 物品出库管理 | 1. 登录后台管理员账户。 | 成功 |
| TC011 | 库存盘点 | 1. 登录后台管理员账户。 | 成功 |
| TC012 | 轮播图管理 | 1. 登录后台管理员账户。 | 成功 |
| TC013 | 新闻资讯管理 | 1. 登录后台管理员账户。 | 成功 |
| TC014 | 权限管理 | 1. 登录后台管理员账户。 | 成功 |
| TC015 | 用户注销 | 1. 进入个人中心。 | 成功 |
6.5测试结果
系统功能测试结果表明,各项功能运行稳定,页面加载正常,数据处理准确,用户操作流程顺畅。无论是普通用户的前台功能,还是管理员与仓库人员的后台管理功能,均能按照设计要求正确执行相关操作。测试过程中未发现严重功能性缺陷,所有输入输出符合业务逻辑,系统响应及时,功能模块之间衔接良好。整体来看,系统具备良好的可用性与稳定性,已达到实际部署和使用的标准。
基于Java的仓库管理系统通过信息化手段有效提升了仓库操作的自动化和管理的精确性。系统采用了SSM框架(Spring、SpringMVC、MyBatis),实现了用户管理、商品信息管理、库存控制、入库出库管理等核心功能,满足了不同用户角色(如普通用户、管理员、仓库人员)在操作权限和功能需求上的多样性。系统具有良好的数据处理能力和稳定性,通过优化库存管理、订单处理及物流调度,显著提高了仓库运作效率和资源利用率。在设计和实现过程中,注重用户体验与后台管理的便捷性,确保了系统的易用性与可扩展性。总体来说,本系统不仅解决了传统仓库管理中存在的信息滞后、错误频发等问题,还为企业提供了高效、安全的仓库管理方案,具备了广泛的应用价值和推广潜力。
- 刘江涛,王亮亮,吴庆茹,等.基于B/S模式的铁路勘测设计案例信息化管理系统设计与实现[J].铁路计算机应用,2021,30(03):32-35.
- 张丹丹,李弘.基于B/S架构的办公管理系统设计与开发[J].铁路通信信号工程技术,2024,21(09):44-48+106.
- 王志亮,纪松波.基于SSM的Web前端与数据库的接口设计[J].工业控制计算机,2023,36(03):51-53.
- 熊永平.基于SSM框架应用开发技术的分析与研究[J].电脑知识与技术,2021,15(36):76-77.
- 赵媛.基于Vue的Web系统前端性能优化分析[J].电脑编程技巧与维护,2024,(09):44-46.
- 秦冬.浅析Vue框架在前端开发中的应用[J].信息与电脑(理论版),2024,36(13):61-63.
- 李艳杰.MySQL数据库下存储过程的综合运用研究[J].现代信息科技,2023,7(11):80-82+88.
- 陈倩怡,何军.Vue+SSM+MyBatis技术应用解析[J].电脑编程技巧与维护,2020,(01):14-15+28.
- 周晓玉,崔文超.基于Web技术的数据库应用系统设计[J].信息与电脑(理论版),2023,35(09):189-191.
- 马艳艳,吴晓光.计算机软件与数据库的设计策略分析[J].电子技术,2024,53(05):104-105.
- 李俊萌.计算机软件测试技术与开发应用策略分析[J].信息记录材料,2023,24(03):50-52.
- 赵烁宁.人工智能背景下皮革企业管理信息系统开发研究[J/OL].中国皮革,1-6[2025-04-16].https://doi.org/10.13536/j.cnki.issn1001-6813.2025-004-004.
- 王晴.应用Java EE技术实现仓库管理系统的开发研究[J].兰州石化职业技术大学学报,2025,25(01):31-36.
- Paiva A C ,Maximino R ,Paiva F , et al.Analyzing the adoption of database management systems throughout the history of open source projects[J].Empirical Software Engineering,2025,30(3):71-71.
- Abdulla S H ,Aladdin M A .Enhancing Design and Authentication Performance Model: A Multilevel Secure Database Management System[J].Future Internet,2025,17(2):74-74.
- Alibaba Cloud Named a Leader in Gartner® Magic Quadrant™ for Cloud Database Management Systems for Fifth Consecutive Year[J].M2 Presswire,2025,
- Oracle Named a Leader in the 2024 Gartner® Magic Quadrant™ for Cloud Database Management Systems[J].M2 Presswire,2025,
- 葛峻良.能精准灭火的仓库管理系统[J].青少年科技博览,2024,(12):13.
- 苏检平.针织零配件仓库智能管理系统研究与应用[J].化纤与纺织技术,2024,53(11):70-74.
- 刘锋,黄甫泓杭,薛嫒,等.智能仓库中的安全管理系统设计与实现[J].电子技术,2024,53(10):36-39.
- 刘发稳,容会,杨涓海,等.基于数据仓库的高职院校招生管理系统[J].现代计算机,2024,30(13):89-94.
- 苏木雄.平面仓库管理系统的货位分配及出入库调度策略研究[D].佛山科学技术学院,2024.DOI:10.27960/d.cnki.gfskj.2024.000057.
- 叶胜挺.面向货位分配与堆垛机调度的智能仓库管理系统设计与实现[D].佛山科学技术学院,2024.DOI:10.27960/d.cnki.gfskj.2024.000411.
- 刘占彬,王迎春,孙宝琛,等.基于大数据的装备资源管理系统设计研究[J].网络安全与数据治理,2023,42(S2):144-149.DOI:10.19358/j.issn.2097-1788.2023.S1.067.
- 陈俊丽.基于PLC的智能仓库管理系统设计[J].电子制作,2023,31(22):78-82.DOI:10.16589/j.cnki.cn11-3571/tn.2023.22.015.
在“基于Java的仓库管理系统设计与实现”项目的开展过程中,我得到了很多人的帮助和支持。在此,我要向所有给予我帮助的人表达诚挚的感谢。
感谢我的导师,感谢他在整个项目中提供的指导与支持。他不仅在技术上给予我宝贵的建议,还在项目的设计与实现过程中耐心解答我的疑问,帮助我提升了思维的深度和广度。
项目的顺利完成离不开团队成员的共同努力。大家在项目的各个阶段积极参与,无论是需求分析、系统设计,还是编码实现,每一环节都凝聚了大家的心血与智慧。你们的合作与支持,使得整个项目得以顺利推进。
对于测试阶段给予反馈的同学们,感谢你们的细致意见。你们的反馈帮助我及时发现了系统中的不足,推动了系统的优化与完善。
我还要特别感谢家人的理解和支持。在我忙碌于项目时,家人给予了我无尽的鼓励和陪伴,这使我能够专心致志地投入到研究工作中。
感谢所有帮助过我的人,是你们的支持与鼓励,让我能够顺利完成这项研究工作。
- 刘江涛,王亮亮,吴庆茹,等.基于B/S模式的铁路勘测设计案例信息化管理系统设计与实现[J].铁路计算机应用,2021,30(03):32-35.
- 张丹丹,李弘.基于B/S架构的办公管理系统设计与开发[J].铁路通信信号工程技术,2024,21(09):44-48+106.
- 王志亮,纪松波.基于SSM的Web前端与数据库的接口设计[J].工业控制计算机,2023,36(03):51-53.
- 熊永平.基于SSM框架应用开发技术的分析与研究[J].电脑知识与技术,2021,15(36):76-77.
- 赵媛.基于Vue的Web系统前端性能优化分析[J].电脑编程技巧与维护,2024,(09):44-46.
- 秦冬.浅析Vue框架在前端开发中的应用[J].信息与电脑(理论版),2024,36(13):61-63.
- 李艳杰.MySQL数据库下存储过程的综合运用研究[J].现代信息科技,2023,7(11):80-82+88.
- 陈倩怡,何军.Vue+SSM+MyBatis技术应用解析[J].电脑编程技巧与维护,2020,(01):14-15+28.
- 周晓玉,崔文超.基于Web技术的数据库应用系统设计[J].信息与电脑(理论版),2023,35(09):189-191.
- 马艳艳,吴晓光.计算机软件与数据库的设计策略分析[J].电子技术,2024,53(05):104-105.
- 李俊萌.计算机软件测试技术与开发应用策略分析[J].信息记录材料,2023,24(03):50-52.
免费领取项目源码+数据库,请关注❥点赞收藏并私信博主
1421

被折叠的 条评论
为什么被折叠?



