摘 要
随着医疗技术的不断发展,医院设备的种类和数量都在迅速增加。这些设备不仅包括传统的诊断和治疗仪器,如X光机、CT扫描仪、MRI等,也涵盖了各种生命体支持系统、手术机器人以及现代化的信息管理系统等。因此,如何高效管理这些昂贵且复杂的设备,确保它们能够稳定运行并最大化其使用效率,成为了现代医院管理中的一个重要挑战。
传统的设备管理方式主要依赖于手工记录或简单的电子表格,这种方式不仅效率低下,而且容易出错,难以满足现代医院对于设备管理的需求。特别是在面对设备故障、维修保养以及更新换代等问题时,传统管理方式往往显得力不从心。因此,开发一套科学、高效的医院设备管理系统显得尤为重要。
本文基于SpringBoot和Vue框架,设计与实现了一款功能丰富的医院设备管理系统。通过详细分析市场需求和现有问题,结合现代软件开发技术,实现了后台首页、系统用户、设备类型管理、设备信息管理、设备申请管理、设备维护管理、维护记录管理、系统管理、通知公告管理、资源管理、操作日志等多个模块的开发。在设计过程中,采用了前后端分离开发模式,利用Vue实现了动态响应式用户界面,提升了用户体验;后端基于SpringBoot框架搭建了安全稳定的服务端,支持RESTful API接口,实现了数据的高效管理和安全传输。通过实际测试和用户反馈,验证了平台的可靠性和实用性,展示了不仅能够有效解决当前医院在设备管理方面面临的挑战,还能够为医院的长远发展提供强有力的支持。这对于提升医院的整体管理水平和服务质量具有重要意义。
关键词:医院设备管理系统;SpringBoot;Java;MySQL
Abstract
As medical technology continues to advance, the variety and quantity of hospital equipment are rapidly increasing. These devices not only include traditional diagnostic and therapeutic instruments such as X-ray machines, CT scanners, and MRI machines, but also encompass various life support systems, surgical robots, and modern information management systems. Therefore, how to efficiently manage these expensive and complex devices, ensuring their stable operation and maximizing their utilization efficiency, has become an important challenge in modern hospital management.
Traditional equipment management primarily relies on manual records or simple spreadsheets. This method is not only inefficient but also prone to errors, making it difficult to meet the modern hospital's needs for equipment management. Especially when dealing with issues such as equipment failures, maintenance, and upgrades, traditional management methods often fall short. Therefore, developing a scientific and efficient hospital equipment management system is particularly important.
This paper presents the design and implementation of a feature-rich hospital equipment management system based on SpringBoot and Vue frameworks. By thoroughly analyzing market demands and existing issues, combined with modern software development technologies, multiple modules have been developed, including the backend homepage, system users, device type management, device information management, device application management, device maintenance management, maintenance record management, system management, notice announcement management, resource management, and operation logs. During the design process, a front-end and back-end separation development model was adopted, utilizing Vue to achieve a dynamically responsive user interface, enhancing user experience; the backend is built on the SpringBoot framework to create a secure and stable server, supporting RESTful API interfaces, which enables efficient data management and secure transmission. Through practical testing and user feedback, the reliability and practicality of the platform have been verified, demonstrating that it can not only effectively address the challenges currently faced by hospitals in equipment management but also provide strong support for the long-term development of hospitals. This is significant for improving the overall management level and service quality of hospitals.
Keywords: Hospital equipment management system; SpringBoot; Java; MySQL
目 录
第1章绪 论
1.1 项目背景与意义
1.1.1 研究背景
随着医疗技术的不断发展,医院设备的种类和数量都在迅速增加。这些设备不仅包括传统的诊断和治疗仪器,如X光机、CT扫描仪、MRI等,也涵盖了各种生命体支持系统、手术机器人以及现代化的信息管理系统等[1]。因此,如何高效管理这些昂贵且复杂的设备,确保它们能够稳定运行并最大化其使用效率,成为了现代医院管理中的一个重要挑战。
传统的设备管理方式主要依赖于手工记录或简单的电子表格,这种方式不仅效率低下,而且容易出错,难以满足现代医院对于设备管理的需求。特别是在面对设备故障、维修保养以及更新换代等问题时,传统管理方式往往显得力不从心[2]。因此,开发一套科学、高效的医院设备管理系统显得尤为重要。
1.1.2 研究意义
通过采用Spring Boot框架构建的医院设备管理系统,可以实现设备信息的数字化管理和自动化处理,大大提高了设备管理的工作效率。系统可以通过对设备使用情况的数据分析,为医院管理层提供有力的决策支持,比如哪些设备需要维护,哪些设备应该升级或替换等。有助于医院更合理地配置资源,减少不必要的开支,提升设备利用率,从而间接提高医疗服务的质量。高效的设备管理可以确保医疗设备处于最佳工作状态,减少因设备故障导致的诊疗延误,进而改善患者的就医体验。作为医院信息化建设的一部分,设备管理系统的实施有利于推动整个医疗机构向数字化、智能化方向发展。
综上所述,基于Spring Boot框架设计与实现的医院设备管理系统,不仅能够有效解决当前医院在设备管理方面面临的挑战,还能够为医院的长远发展提供强有力的支持。这对于提升医院的整体管理水平和服务质量具有重要意义。
1.2 国内外研究现状
1.2.1 国内研究现状
在国内,随着医疗改革的深入和技术的发展,越来越多的医疗机构开始重视设备管理系统的建设。许多研究致力于利用现代信息技术提高医院设备管理的效率和准确性。
国内的研究倾向于采用先进的技术框架如Spring Boot来构建系统,以简化开发流程并提高系统的可维护性和扩展性。常见的系统功能包括设备档案管理、维修保养管理、设备使用记录跟踪等[3]。一些系统还集成了数据分析功能,用于评估设备性能和预测故障。部分大型医院已经开始实施基于Spring Boot框架的设备管理系统,并取得了良好的效果,有效提升了设备管理的自动化水平和工作效率[4]。
1.2.2 国外研究现状
国外对于医院设备管理系统的关注较早,特别是在欧美国家,由于其医疗体系相对成熟,对设备管理的需求更为明确[5]。
国外的研究往往更加注重系统的标准化和法规遵从性,比如符合FDA、ISO等相关标准。很多系统强调与其他医院信息系统(如HIS、PACS)的集成,以及与外部供应商和服务提供商的互联互通,以形成一个完整的生态系统。在用户体验设计上,国外的研究通常会考虑到不同角色用户的操作习惯,提供更加友好和直观的操作界面[6]。
无论是国内还是国外,基于Spring Boot框架的医院设备管理系统都在不断进步和发展中。它们共同的目标是通过信息化手段提升医院设备管理的效率,减少人为错误,降低运营成本,同时确保医疗服务的安全性和质量[7]。然而,值得注意的是,尽管技术层面已经相对成熟,但在实际应用过程中仍然面临诸如数据安全、隐私保护等方面的挑战,这也是未来研究需要重点关注的方向。
1.3 主要研究内容
在开发医院设备管理系统时,后端采用了Java作为编程语言,并利用了SpringBoot框架,这使得复杂的业务逻辑和数据操作得以高效完成。与此同时,系统的数据存储和管理通过MySQL数据库实现。结合Vue.js作为前端框架,具有响应式数据绑定和组件化的特点,能够有效地提升用户体验和开发效率。在开发工具的选取上,使用了eclipse,它的强大功能和易用性使得编程工作更为高效;而Navicat作为数据库管理工具,使得数据库操作更为方便和快捷。这样的技术选择,确保了管理系统的开发流程既高效又稳定。本系统主要实现包括后台首页、系统用户、设备类型管理、设备信息管理、设备申请管理、设备维护管理、维护记录管理、系统管理、通知公告管理、资源管理、操作日志等功能进行管理。
第2章开发环境及技术架构
2.1 开发环境与工具
医院设备管理系统使用Java语言作为主要语言,前端使用Vue.js框架,后端基于SpringBoot框架开发而成,存储数据使用的是使用较为广泛的MySQL数据库。系统所使用的系统开发环境如下表2-1所示。
表2-1系统开发环境
| 操作系统版本: | Win10 |
| 数据库环境: | MySQL5.7 |
| JDK版本: | JDK1.8.0_191 |
| 主要技术: | Springboot2、Apache Tomcat8.5、Webpack 4.0、Vue.js、Element UI、Navicat、bootstrap…… |
| 浏览器: | Chrome |
MySQL是一款广受欢迎的关系数据库管理系统,它能够高效地存储和处理大量的数据。MySQL在Web应用程序中有着卓越的表现,是众多开发者的首选。MySQL遵循SQL语言的标准,这是一种通用的数据库操作语言,简单易学,功能强大。结合Apache服务器,MySQL可以构建出一个优秀的开发环境。
SpringBoot是一个新颖的框架,由Pivotal团队推出,旨在简化Spring应用的创建和开发过程。SpringBoot通过提供一些默认的配置和约定,避免了开发者重复编写模板化的代码。SpringBoot力求成为快速应用开发领域的领导者,让开发者能够更专注于业务逻辑。
Mybatis是一个优秀的持久层框架,它支持定制化SQL、存储过程和高级映射。Mybatis可以消除大部分的JDBC代码和参数的手工设置,让开发者更方便地操作数据库。Mybatis可以和Spring框架完美地集成,提高开发效率和性能。
Tomcat是一种免费的服务器,它能够有效地处理大量的网络访问,特别是在访问量较少的情况下。当将Tomcat安装在电脑上时,它能够自动分析前端HTML页面的请求,从而提高网络的性能。事实上,Tomcat是对Apache的一种延伸,但它与Apache之间的关系更加紧密,因为它们在不同的进程中运行,而且它们之间也有着自己的独立性。
Vue.js是一个轻量级的、用于构建用户界面的渐进式框架。它与其他大型框架不同,Vue.js采用了自底向上的设计思想,可以逐层地应用到项目中。Vue.js的核心库只关注视图层,易于上手,也便于与第三方库或现有项目集成。另一方面,Vue.js也可以与现代化的工具链和各种支持库结合使用,从而实现复杂的单页应用程序。
2.2 技术架构
本系统是基于SpringBoot、Mysql、Vue的前后端完全分离的后台管理系统。
2.2.1 B/S模式
B/S模式,即浏览器/服务器模式,是一种常见的网络应用架构模式。在B/S模式中,用户通过浏览器作为客户端与服务器进行交互。在浏览器/服务器(browser / Server Architecture)系统中,用户只需通过浏览器,就能够轻松地向分布在网络各处的众多服务器发送海量的请求。B/S系统大大地简化了客户端的工作,让用户体验更加便捷。
2.2.2 SpringBoot框架
Spring是一个知名的开源框架,它于2003年诞生于Rod Johnson的《Expert One-on-One Java EE Development and Design》一书中。Spring的初衷是为了解决企业级应用开发的复杂性,它让简单的JavaBean也能够实现原本只有EJB才能做到的功能。Spring不仅适用于服务器端的开发,它还能够为任何Java应用程序带来简洁、可测试和低耦合的优势。尽管Spring的组件代码很轻量级,但是它的配置却很繁琐。最初,Spring是使用XML配置的,但是随着项目的增长,XML配置也变得越来越多。
为了改进和优化Spring的缺点,SpringBoot框架应运而生,它基于约定优于配置的理念,让开发者无需编写大量的配置文件,只需遵循一些简单的规则即可。SpringBoot使开发者能够专注于业务逻辑的编码,而不用在配置和业务之间切换思维,这在很大程度上提高了开发效率,缩短了项目开发周期。
第3章需求分析
3.1 可行性分析
通过综合考虑经济、操作、技术等因素,可以对基于SpringBoot的医院设备管理系统的可行性进行全面评估。这将有助于确定项目的成功概率,并为项目规划提供坚实的基础。
3.1.1 经济可行性分析
经济可行性在此仅代表平台的运维成本,开发成本不在此考虑。
目前该模式下的相关系统的数量日益增多,信息管理系统的平民化、普及化使用户人数呈上升趋势,当用户人数庞大了,运维成本可以由广告费进行填补,包括开发成本。
所以经济可行性没有问题。
3.1.2 操作可行性分析
此次项目设计参考了几个该模式下系统的开发案例,对他们的操作界面分析,将众多案例结合在一起,突出以人为本简化操作,所以具有基本计算机知识的人都会操作本项目。
因此操作可行性也没有问题。
3.1.3 技术可行性分析
技术可行性指的是对于搭建框架的可行性,以及有更优秀的技术出现时系统的技术更新换代的纳新性如何,开发时间成本费用比如何。
现有的JAVA语言能够迎合所有系统的搭建。开发这个医院设备管理系统的时候我采用了JAVA+SpringBoot+Vue 用以运行整体程序。
综上所述技术可行性也没有问题。
3.2 功能需求分析
通过对应的功能做了需求分析以后该医院设备管理系统各角色主要包括的功能说明如下:
- 用户角色:
- 医护用户:医护用户可注册登录、浏览推荐设备、申请使用设备、管理账户与申请。
- 维护用户:维护用户专注于设备维护与记录管理。
- 管理员:管理员全面掌控设备、用户及公告等;维护用户专注于设备维护与记录管理。
- 基础功能:这个模块包括了系统的一些基本设置,如系统参数、日志管理、数据备份、数据恢复等。这些功能可以保证系统的正常运行和安全性。
- 用户体验:响应式设计,适配不同终端设备(如PC、手机)。搜索功能优化,支持关键词搜索、筛选等。
- 身份验证功能:这个模块包括了用户的注册、登录、修改密码、找回密码等功能。这些功能可以保证用户的身份和权限的正确性和安全性。
- 安全与权限:用户权限管理,确保不同角色用户只能访问其具备权限的功能。数据安全保护,包括用户信息加密存储、支付信息安全等。
根据使用该系统的用户角色可以划分为医护用户、维护用户和管理员,具体如下所示。
医院设备管理系统医护用户角色用例图如下所示。

图3-1 医护用户角色用例图
医院设备管理系统维护用户角色用例图如下所示。

图3-2 维护用户角色用例图
医院设备管理系统管理员角色用例图如下所示。

图3-3 管理员角色用例图
3.3 性能需求分析
用户操作响应时间:系统应保证用户在操作平台时的响应速度,例如浏览信息、添加信息等操作应该迅速响应。
系统稳定性:平台应具备一定的容错能力和稳定性,防止因为意外情况导致系统崩溃。
数据安全:用户信息、交易记录等敏感数据需要加密存储,确保数据安全性。
系统并发能力:平台应考虑到可能大量用户同时访问的情况,保证系统的并发处理能力。
日志记录:系统需要记录用户操作日志、异常日志等,便于排查问题和分析用户行为。
基于以上性能需求将确保医院设备管理系统能够稳定、高效地运行,能够很好地满足用户和管理员的需求。
3.4 系统流程分析
3.4.1 用户注册流程图
注册的过程,第一部分是账号的注册,第二部分是信息完善。在业务开展过程中,管理员可对用户信息进行修改等管理操作,注册流程如图3-4用户注册流程图所示。

图3-4 用户注册流程图
3.4.2 用户注册流程图
登录时,用户填写用户名、密码、选择身份进行登录,在登录过程中后端会对发送过来的信息进行验证和判断,具体的登录流程如图3-5用户登录流程图所示。

图3-5 用户登录流程图
3.4.3 程序操作流程图
用户访问平台网站,可以选择进行注册或登录操作。注册成功后,用户可以使用注册的账号登录平台。登录后的用户可以进入系统功能界面,使用自己权限内的功能操作。程序操作流程图如下图所示。

图3-6 程序操作流程图
第4章系统设计
4.1 系统功能设计
4.1.1功能模块
功能模块分为医护用户、维护用户和管理员三大模块。其中医护用户可注册登录、浏览推荐设备、管理账户与申请;管理员全面掌控设备、用户及公告等;维护用户专注于设备维护与记录管理。系统基于Spring Boot框架开发,旨在提升医院运营效率和服务质量。系统功能模块图如下图所示。

图4-1系统功能模块图
4.2 数据库设计
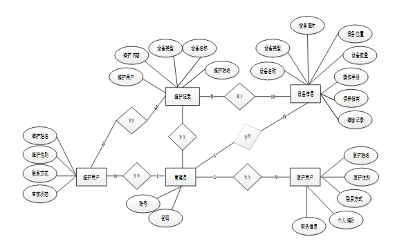
数据库的设计是系统的设计中比较重要的一部分内容,数据库设计是一切系统设计的基础,首先需要进行概念模型E-R图的设计,然后进行关系模型物理模型的建立。
4.2.1 概念模型
本文在系统分析阶段就抽取了一些实体,根据实体之间的关系,经过分析进行系统E-R图的设计。医院设备管理系统总体E-R图如下图所示。

图4-2系统总体E-R图
4.2.2 物理模型
本系统采MySQL数据库管理系统对数据进行管理。下面是对各个表中的表中各个字段数据类型、大小等做简短描述。医院设备管理系统所需要的部分数据结构表如下表所示。
| 编号 | 字段名 | 类型 | 长度 | 是否非空 | 是否主键 | 注释 |
| 1 | token_id | int | 是 | 是 | 临时访问牌ID | |
| 2 | token | varchar | 64 | 否 | 否 | 临时访问牌 |
| 3 | info | text | 65535 | 否 | 否 | 信息 |
| 4 | maxage | int | 是 | 否 | 最大寿命:默认2小时 | |
| 5 | create_time | timestamp | 是 | 否 | 创建时间 | |
| 6 | update_time | timestamp | 是 | 否 | 更新时间 | |
| 7 | user_id | int | 是 | 否 | 用户编号 |
表 4-2-article(文章)
| 编号 | 字段名 | 类型 | 长度 | 是否非空 | 是否主键 | 注释 |
| 1 | article_id | mediumint | 是 | 是 | 文章id | |
| 2 | title | varchar | 125 | 是 | 是 | 标题 |
| 3 | type | varchar | 64 | 是 | 否 | 文章分类 |
| 4 | hits | int | 是 | 否 | 点击数 | |
| 5 | praise_len | int | 是 | 否 | 点赞数 | |
| 6 | create_time | timestamp | 是 | 否 | 创建时间 | |
| 7 | update_time | timestamp | 是 | 否 | 更新时间 | |
| 8 | source | varchar | 255 | 否 | 否 | 来源 |
| 9 | url | varchar | 255 | 否 | 否 | 来源地址 |
| 10 | tag | varchar | 255 | 否 | 否 | 标签 |
| 11 | content | longtext | 4294967295 | 否 | 否 | 正文 |
| 12 | img | varchar | 255 | 否 | 否 | 封面图 |
| 13 | description | text | 65535 | 否 | 否 | 文章描述 |
表 4-3-article_type(文章分类)
| 编号 | 字段名 | 类型 | 长度 | 是否非空 | 是否主键 | 注释 |
| 1 | type_id | smallint | 是 | 是 | 分类ID | |
| 2 | display | smallint | 是 | 否 | 显示顺序 | |
| 3 | name | varchar | 16 | 是 | 否 | 分类名称 |
| 4 | father_id | smallint | 是 | 否 | 上级分类ID | |
| 5 | description | varchar | 255 | 否 | 否 | 描述 |
| 6 | icon | text | 65535 | 否 | 否 | 分类图标 |
| 7 | url | varchar | 255 | 否 | 否 | 外链地址 |
| 8 | create_time | timestamp | 是 | 否 | 创建时间 | |
| 9 | update_time | timestamp | 是 | 否 | 更新时间 |
表 4-4-auth(用户权限管理)
| 编号 | 字段名 | 类型 | 长度 | 是否非空 | 是否主键 | 注释 |
| 1 | auth_id | int | 是 | 是 | 授权ID | |
| 2 | user_group | varchar | 64 | 否 | 否 | 用户组 |
| 3 | mod_name | varchar | 64 | 否 | 否 | 模块名 |
| 4 | table_name | varchar | 64 | 否 | 否 | 表名 |
| 5 | page_title | varchar | 255 | 否 | 否 | 页面标题 |
| 6 | path | varchar | 255 | 否 | 否 | 路由路径 |
| 7 | parent | varchar | 64 | 否 | 否 | 父级菜单 |
| 8 | parent_sort | int | 是 | 否 | 父级菜单排序 | |
| 9 | position | varchar | 32 | 否 | 否 | 位置 |
| 10 | mode | varchar | 32 | 是 | 否 | 跳转方式 |
| 11 | add | tinyint | 是 | 否 | 是否可增加 | |
| 12 | del | tinyint | 是 | 否 | 是否可删除 | |
| 13 | set | tinyint | 是 | 否 | 是否可修改 | |
| 14 | get | tinyint | 是 | 否 | 是否可查看 | |
| 15 | field_add | text | 65535 | 否 | 否 | 添加字段 |
| 16 | field_set | text | 65535 | 否 | 否 | 修改字段 |
| 17 | field_get | text | 65535 | 否 | 否 | 查询字段 |
| 18 | table_nav_name | varchar | 500 | 否 | 否 | 跨表导航名称 |
| 19 | table_nav | varchar | 500 | 否 | 否 | 跨表导航 |
| 20 | option | text | 65535 | 否 | 否 | 配置 |
| 21 | create_time | timestamp | 是 | 否 | 创建时间 | |
| 22 | update_time | timestamp | 是 | 否 | 更新时间 |
表 4-5-code_token(验证码)
| 编号 | 字段名 | 类型 | 长度 | 是否非空 | 是否主键 | 注释 |
| 1 | code_token_id | int | 是 | 是 | 验证码ID | |
| 2 | token | varchar | 255 | 否 | 否 | 令牌 |
| 3 | code | varchar | 255 | 否 | 否 | 验证码 |
| 4 | expire_time | timestamp | 是 | 否 | 失效时间 | |
| 5 | create_time | timestamp | 是 | 否 | 创建时间 | |
| 6 | update_time | timestamp | 是 | 否 | 更新时间 |
表 4-6-collect(收藏)
| 编号 | 字段名 | 类型 | 长度 | 是否非空 | 是否主键 | 注释 |
| 1 | collect_id | int | 是 | 是 | 收藏ID | |
| 2 | user_id | int | 是 | 是 | 收藏人ID | |
| 3 | source_table | varchar | 255 | 否 | 否 | 来源表 |
| 4 | source_field | varchar | 255 | 否 | 否 | 来源字段 |
| 5 | source_id | int | 是 | 否 | 来源ID | |
| 6 | title | varchar | 255 | 否 | 否 | 标题 |
| 7 | img | varchar | 255 | 否 | 否 | 封面 |
| 8 | create_time | timestamp | 是 | 否 | 创建时间 | |
| 9 | update_time | timestamp | 是 | 否 | 更新时间 |
表 4-7-comment(评论)
| 编号 | 字段名 | 类型 | 长度 | 是否非空 | 是否主键 | 注释 |
| 1 | comment_id | int | 是 | 是 | 评论ID | |
| 2 | user_id | int | 是 | 是 | 评论人ID | |
| 3 | reply_to_id | int | 是 | 否 | 回复评论ID | |
| 4 | content | longtext | 4294967295 | 否 | 否 | 内容 |
| 5 | nickname | varchar | 255 | 否 | 否 | 昵称 |
| 6 | avatar | varchar | 255 | 否 | 否 | 头像地址 |
| 7 | create_time | timestamp | 是 | 否 | 创建时间 | |
| 8 | update_time | timestamp | 是 | 否 | 更新时间 | |
| 9 | source_table | varchar | 255 | 否 | 否 | 来源表 |
| 10 | source_field | varchar | 255 | 否 | 否 | 来源字段 |
| 11 | source_id | int | 是 | 否 | 来源ID |
表 4-8-device_information(设备信息)
| 编号 | 字段名 | 类型 | 长度 | 是否非空 | 是否主键 | 注释 |
| 1 | device_information_id | int | 是 | 是 | 设备信息ID | |
| 2 | equipment_name | varchar | 64 | 否 | 否 | 设备名称 |
| 3 | device_type | varchar | 64 | 否 | 否 | 设备类型 |
| 4 | device_picture | varchar | 255 | 否 | 否 | 设备图片 |
| 5 | equipment_location | varchar | 64 | 否 | 否 | 设备位置 |
| 6 | equipment_no | varchar | 64 | 否 | 否 | 设备编号 |
| 7 | equipment_quantity | double | 否 | 否 | 设备数量 | |
| 8 | detailed_parameters | longtext | 4294967295 | 否 | 否 | 详细参数 |
| 9 | operation_manual | longtext | 4294967295 | 否 | 否 | 操作手册 |
| 10 | maintenance_guide | longtext | 4294967295 | 否 | 否 | 保养指南 |
| 11 | hits | int | 是 | 否 | 点击数 | |
| 12 | praise_len | int | 是 | 否 | 点赞数 | |
| 13 | collect_len | int | 是 | 否 | 收藏数 | |
| 14 | comment_len | int | 是 | 否 | 评论数 | |
| 15 | recommend | int | 是 | 否 | 智能推荐 | |
| 16 | equipment_application_limit_times | int | 是 | 否 | 申请限制次数 | |
| 17 | equipment_maintenance_limit_times | int | 是 | 否 | 维护限制次数 | |
| 18 | create_time | datetime | 是 | 否 | 创建时间 | |
| 19 | update_time | timestamp | 是 | 否 | 更新时间 |
表 4-9-device_type(设备类型)
| 编号 | 字段名 | 类型 | 长度 | 是否非空 | 是否主键 | 注释 |
| 1 | device_type_id | int | 是 | 是 | 设备类型ID | |
| 2 | device_type | varchar | 64 | 否 | 否 | 设备类型 |
| 3 | create_time | datetime | 是 | 否 | 创建时间 | |
| 4 | update_time | timestamp | 是 | 否 | 更新时间 |
表 4-10-equipment_application(设备申请)
| 编号 | 字段名 | 类型 | 长度 | 是否非空 | 是否主键 | 注释 |
| 1 | equipment_application_id | int | 是 | 是 | 设备申请ID | |
| 2 | medical_users | int | 否 | 否 | 医护用户 | |
| 3 | medical_name | varchar | 64 | 否 | 否 | 医护姓名 |
| 4 | equipment_name | varchar | 64 | 否 | 否 | 设备名称 |
| 5 | device_type | varchar | 64 | 否 | 否 | 设备类型 |
| 6 | equipment_no | varchar | 64 | 否 | 否 | 设备编号 |
| 7 | number_of_applications | double | 否 | 否 | 申请数量 | |
| 8 | use_time | varchar | 64 | 否 | 否 | 使用时间 |
| 9 | place_of_use | varchar | 64 | 否 | 否 | 使用地点 |
| 10 | reasons_for_use | text | 65535 | 否 | 否 | 使用原因 |
| 11 | examine_state | varchar | 16 | 是 | 否 | 审核状态 |
| 12 | examine_reply | varchar | 255 | 否 | 否 | 审核回复 |
| 13 | create_time | datetime | 是 | 否 | 创建时间 | |
| 14 | update_time | timestamp | 是 | 否 | 更新时间 | |
| 15 | source_table | varchar | 255 | 否 | 否 | 来源表 |
| 16 | source_id | int | 否 | 否 | 来源ID | |
| 17 | source_user_id | int | 否 | 否 | 来源用户 |
表 4-11-equipment_maintenance(设备维护)
| 编号 | 字段名 | 类型 | 长度 | 是否非空 | 是否主键 | 注释 |
| 1 | equipment_maintenance_id | int | 是 | 是 | 设备维护ID | |
| 2 | maintaining_users | int | 否 | 否 | 维护用户 | |
| 3 | maintenance_name | varchar | 64 | 否 | 否 | 维护姓名 |
| 4 | equipment_name | varchar | 64 | 否 | 否 | 设备名称 |
| 5 | device_type | varchar | 64 | 否 | 否 | 设备类型 |
| 6 | maintenance_plan | text | 65535 | 否 | 否 | 保养计划 |
| 7 | maintenance_scheme | text | 65535 | 否 | 否 | 维护方案 |
| 8 | maintenance_records_limit_times | int | 是 | 否 | 维护限制次数 | |
| 9 | create_time | datetime | 是 | 否 | 创建时间 | |
| 10 | update_time | timestamp | 是 | 否 | 更新时间 | |
| 11 | source_table | varchar | 255 | 否 | 否 | 来源表 |
| 12 | source_id | int | 否 | 否 | 来源ID | |
| 13 | source_user_id | int | 否 | 否 | 来源用户 |
表 4-12-hits(用户点击)
| 编号 | 字段名 | 类型 | 长度 | 是否非空 | 是否主键 | 注释 |
| 1 | hits_id | int | 是 | 是 | 点赞ID | |
| 2 | user_id | int | 是 | 否 | 点赞人 | |
| 3 | create_time | timestamp | 是 | 否 | 创建时间 | |
| 4 | update_time | timestamp | 是 | 否 | 更新时间 | |
| 5 | source_table | varchar | 255 | 否 | 否 | 来源表 |
| 6 | source_field | varchar | 255 | 否 | 否 | 来源字段 |
| 7 | source_id | int | 是 | 否 | 来源ID |
表 4-13-maintaining_users(维护用户)
| 编号 | 字段名 | 类型 | 长度 | 是否非空 | 是否主键 | 注释 |
| 1 | maintaining_users_id | int | 是 | 是 | 维护用户ID | |
| 2 | maintenance_name | varchar | 64 | 否 | 否 | 维护姓名 |
| 3 | maintenance_of_gender | varchar | 64 | 否 | 否 | 维护性别 |
| 4 | contact_information | varchar | 16 | 否 | 否 | 联系方式 |
| 5 | examine_state | varchar | 16 | 是 | 否 | 审核状态 |
| 6 | user_id | int | 是 | 否 | 用户ID | |
| 7 | create_time | datetime | 是 | 否 | 创建时间 | |
| 8 | update_time | timestamp | 是 | 否 | 更新时间 |
表 4-14-maintenance_records(维护记录)
| 编号 | 字段名 | 类型 | 长度 | 是否非空 | 是否主键 | 注释 |
| 1 | maintenance_records_id | int | 是 | 是 | 维护记录ID | |
| 2 | maintaining_users | int | 否 | 否 | 维护用户 | |
| 3 | maintenance_name | varchar | 64 | 否 | 否 | 维护姓名 |
| 4 | equipment_name | varchar | 64 | 否 | 否 | 设备名称 |
| 5 | device_type | varchar | 64 | 否 | 否 | 设备类型 |
| 6 | maintenance_content | text | 65535 | 否 | 否 | 维护内容 |
| 7 | create_time | datetime | 是 | 否 | 创建时间 | |
| 8 | update_time | timestamp | 是 | 否 | 更新时间 | |
| 9 | source_table | varchar | 255 | 否 | 否 | 来源表 |
| 10 | source_id | int | 否 | 否 | 来源ID | |
| 11 | source_user_id | int | 否 | 否 | 来源用户 |
表 4-15-medical_users(医护用户)
| 编号 | 字段名 | 类型 | 长度 | 是否非空 | 是否主键 | 注释 |
| 1 | medical_users_id | int | 是 | 是 | 医护用户ID | |
| 2 | medical_name | varchar | 64 | 否 | 否 | 医护姓名 |
| 3 | gender_of_medical_care | varchar | 64 | 否 | 否 | 医护性别 |
| 4 | contact_information | varchar | 16 | 否 | 否 | 联系方式 |
| 5 | personal_preference | varchar | 64 | 否 | 否 | 个人偏好 |
| 6 | job_information | varchar | 64 | 否 | 否 | 职务信息 |
| 7 | examine_state | varchar | 16 | 是 | 否 | 审核状态 |
| 8 | user_id | int | 是 | 否 | 用户ID | |
| 9 | create_time | datetime | 是 | 否 | 创建时间 | |
| 10 | update_time | timestamp | 是 | 否 | 更新时间 |
表 4-16-notice(公告)
| 编号 | 字段名 | 类型 | 长度 | 是否非空 | 是否主键 | 注释 |
| 1 | notice_id | mediumint | 是 | 是 | 公告ID | |
| 2 | title | varchar | 125 | 是 | 否 | 标题 |
| 3 | content | longtext | 4294967295 | 否 | 否 | 正文 |
| 4 | create_time | timestamp | 是 | 否 | 创建时间 | |
| 5 | update_time | timestamp | 是 | 否 | 更新时间 |
表 4-17-operation_log(操作日志表)
| 编号 | 字段名 | 类型 | 长度 | 是否非空 | 是否主键 | 注释 |
| 1 | operation_log_id | int | 是 | 是 | 操作日志ID | |
| 2 | user_group | varchar | 64 | 否 | 否 | 用户角色 |
| 3 | user_name | varchar | 64 | 否 | 否 | 用户账号 |
| 4 | routes | varchar | 64 | 否 | 否 | 模块名称 |
| 5 | create_time | datetime | 是 | 否 | 创建时间 | |
| 6 | update_time | timestamp | 是 | 否 | 更新时间 |
表 4-18-praise(点赞)
| 编号 | 字段名 | 类型 | 长度 | 是否非空 | 是否主键 | 注释 |
| 1 | praise_id | int | 是 | 是 | 点赞ID | |
| 2 | user_id | int | 是 | 是 | 点赞人 | |
| 3 | create_time | timestamp | 是 | 否 | 创建时间 | |
| 4 | update_time | timestamp | 是 | 否 | 更新时间 | |
| 5 | source_table | varchar | 255 | 否 | 否 | 来源表 |
| 6 | source_field | varchar | 255 | 否 | 否 | 来源字段 |
| 7 | source_id | int | 是 | 否 | 来源ID | |
| 8 | status | tinyint | 是 | 否 | 点赞状态:1为点赞,0已取消 |
表 4-19-score(评分)
| 编号 | 字段名 | 类型 | 长度 | 是否非空 | 是否主键 | 注释 |
| 1 | score_id | int | 是 | 是 | 评分ID | |
| 2 | user_id | int | 是 | 否 | 评分人 | |
| 3 | nickname | varchar | 64 | 否 | 否 | 昵称 |
| 4 | score_num | double | 是 | 否 | 评分 | |
| 5 | create_time | timestamp | 是 | 否 | 创建时间 | |
| 6 | update_time | timestamp | 是 | 否 | 更新时间 | |
| 7 | source_table | varchar | 255 | 否 | 否 | 来源表 |
| 8 | source_field | varchar | 255 | 否 | 否 | 来源字段 |
| 9 | source_id | int | 是 | 否 | 来源ID |
表 4-20-slides(轮播图)
| 编号 | 字段名 | 类型 | 长度 | 是否非空 | 是否主键 | 注释 |
| 1 | slides_id | int | 是 | 是 | 轮播图ID | |
| 2 | title | varchar | 64 | 否 | 否 | 标题 |
| 3 | content | varchar | 255 | 否 | 否 | 内容 |
| 4 | url | varchar | 255 | 否 | 否 | 链接 |
| 5 | img | varchar | 255 | 否 | 否 | 轮播图 |
| 6 | hits | int | 是 | 否 | 点击量 | |
| 7 | create_time | timestamp | 是 | 否 | 创建时间 | |
| 8 | update_time | timestamp | 是 | 否 | 更新时间 |
表 4-21-upload(文件上传)
| 编号 | 字段名 | 类型 | 长度 | 是否非空 | 是否主键 | 注释 |
| 1 | upload_id | int | 是 | 是 | 上传ID | |
| 2 | name | varchar | 64 | 否 | 否 | 文件名 |
| 3 | path | varchar | 255 | 否 | 否 | 访问路径 |
| 4 | file | varchar | 255 | 否 | 否 | 文件路径 |
| 5 | display | varchar | 255 | 否 | 否 | 显示顺序 |
| 6 | father_id | int | 否 | 否 | 父级ID | |
| 7 | dir | varchar | 255 | 否 | 否 | 文件夹 |
| 8 | type | varchar | 32 | 否 | 否 | 文件类型 |
表 4-22-user(用户账户)
| 编号 | 字段名 | 类型 | 长度 | 是否非空 | 是否主键 | 注释 |
| 1 | user_id | int | 是 | 是 | 用户ID | |
| 2 | state | smallint | 是 | 否 | 账户状态:(1可用|2异常|3已冻结|4已注销) | |
| 3 | user_group | varchar | 32 | 否 | 否 | 所在用户组 |
| 4 | login_time | timestamp | 是 | 否 | 上次登录时间 | |
| 5 | phone | varchar | 11 | 否 | 否 | 手机号码 |
| 6 | phone_state | smallint | 是 | 否 | 手机认证:(0未认证|1审核中|2已认证) | |
| 7 | username | varchar | 16 | 是 | 否 | 用户名 |
| 8 | nickname | varchar | 16 | 否 | 否 | 昵称 |
| 9 | password | varchar | 64 | 是 | 否 | 密码 |
| 10 | | varchar | 64 | 否 | 否 | 邮箱 |
| 11 | email_state | smallint | 是 | 否 | 邮箱认证:(0未认证|1审核中|2已认证) | |
| 12 | avatar | varchar | 255 | 否 | 否 | 头像地址 |
| 13 | open_id | varchar | 255 | 否 | 否 | 针对获取用户信息字段 |
| 14 | create_time | timestamp | 是 | 否 | 创建时间 |
表 4-23-user_group(用户组)
| 编号 | 字段名 | 类型 | 长度 | 是否非空 | 是否主键 | 注释 |
| 1 | group_id | mediumint | 是 | 是 | 用户组ID | |
| 2 | display | smallint | 是 | 否 | 显示顺序 | |
| 3 | name | varchar | 16 | 是 | 否 | 名称 |
| 4 | description | varchar | 255 | 否 | 否 | 描述 |
| 5 | source_table | varchar | 255 | 否 | 否 | 来源表 |
| 6 | source_field | varchar | 255 | 否 | 否 | 来源字段 |
| 7 | source_id | int | 是 | 否 | 来源ID | |
| 8 | register | smallint | 否 | 否 | 注册位置 | |
| 9 | create_time | timestamp | 是 | 否 | 创建时间 | |
| 10 | update_time | timestamp | 是 | 否 | 更新时间 |
第5章系统实现
5.1 系统实现概述
本文研究的医院设备管理系统基于SpringBoot框架开发,旨在提升医院运营效率和服务质量,优化资源配置,确保数据安全与操作便捷性,支持医院高效运作。系统支持医护用户可注册登录、浏览推荐设备、管理账户与申请;管理员全面掌控设备、用户及公告等;维护用户专注于设备维护与记录管理。整体设计追求简洁高效,以提升用户体验和平台运行效率为目标。
本设计的系统每个页面都具备必要的交互设计,较好地呈现了医院设备管理系统的基础功能。整体呈左右布局,设计简洁明晰。用户注册成为医护用户即可登录系统实现各项操作。
登录界面布局如下图:
图5-1 登录UI界面
登录关键代码如下:
| /** * 登录 * @param data * @param httpServletRequest * @return */ @PostMapping("login") public Map<String, Object> login(@RequestBody Map<String, String> data, HttpServletRequest httpServletRequest) { log.info("[执行登录接口]"); String username = data.get("username"); String email = data.get("email"); String phone = data.get("phone"); String password = data.get("password"); List resultList = null; Map<String, String> map = new HashMap<>(); if(username != null && "".equals(username) == false){ map.put("username", username); resultList = service.selectBaseList(service.select(map, new HashMap<>())); } else if(email != null && "".equals(email) == false){ map.put("email", email); resultList = service.selectBaseList(service.select(map, new HashMap<>())); } else if(phone != null && "".equals(phone) == false){ map.put("phone", phone); resultList = service.selectBaseList(service.select(map, new HashMap<>())); }else{ return error(30000, "账号或密码不能为空"); } if (resultList == null || password == null) { return error(30000, "账号或密码不能为空"); } |
注册界面布局如下图:
图5-2 注册UI界面
注册关键代码如下:
| /** * 注册 * @param user * @return */ @PostMapping("register") public Map<String, Object> signUp(@RequestBody User user) { // 查询用户 Map<String, String> query = new HashMap<>(); Map<String,Object> map = JSON.parseObject(JSON.toJSONString(user)); query.put("username",user.getUsername()); List list = service.selectBaseList(service.select(query, new HashMap<>())); if (list.size()>0){ return error(30000, "用户已存在"); } map.put("password",service.encryption(String.valueOf(map.get("password")))); service.insert(map); return success(1); } |
前台首页模块是系统的主入口,为用户提供导航和重要信息展示。通过清晰的界面布局和内容展示,为用户提供良好的导航菜单、轮播图、推荐内容、公告通知和信息浏览体验,引导用户进行登录、注册及系统内相关操作。
前台首页界面布局如下图:
图5-3 前台首页UI界面
本设计的后台管理系统,主要分为维护用户和管理员两大角色,维护用户需经注册拥有系统账号才可登录系统后台。包含后台首页、系统用户、设备类型管理、设备信息管理、设备申请管理、设备维护管理、维护记录管理、系统管理、通知公告管理、资源管理、操作日志等页面。整体呈左右布局,设计简洁明晰。
后台登录界面布局如下图:
图5-4 后台登录UI界面
管理员和维护用户登录系统后首先进入后台首页界面。管理员除后台导航外,可在后台首页查看设备维护统计数据分析图表。
后台首页界面布局如下图:
图5-5 后台首页UI界面
5.2 系统功能模块的实现
5.2.1 新闻资讯模块
新闻资讯功能模块是系统中的重要组成部分,旨在为用户提供开放的交流和信息分享平台。医护用户可查看所有新闻资讯信息详情,支持局部搜索,并可进行点赞、收藏和评论。
新闻资讯界面布局如下图:
图5-6 新闻资讯页UI界面
5.2.2 设备信息模块
设备信息模块是系统中主要的模块,主要用于用户在平台上申请使用设备。医护用户可查看发布的所有设备信息信息详情,支持下拉、关键字搜索,可进行点赞、收藏和评论,并可点击申请操作,填写申请信息提交申请信息。
例如,设备信息详情界面布局如下图:
图5-7 设备信息详情页UI界面
例如,设备信息申请界面布局如下图:
图5-8 设备信息申请页UI界面
设备信息申请关键代码如下:
| @PostMapping("/add") @Transactional public Map<String, Object> add(HttpServletRequest request) throws IOException { service.insert(service.readBody(request.getReader())); return success(1); } public Map<String, Object> addMap(Map<String,Object> map){ service.insert(map); return success(1); } |
5.2.3 个人中心模块
医护用户可对自己的个人首页、设备申请、收藏、评论管理等信息进行管控和查阅信息详情。例如,可在个人首页修改个人资料;可在线提交设备使用申请,填写用途、时间、数量等信息;查看申请状态(待审批、已通过、已拒绝);可查看自己加入收藏夹的设备;对设备使用体验进行评价和留言,看他人评论,支持点赞、回复等互动功能。
例如,个人中心设备信息界面布局如下图:
图5-9 个人中心设备信息UI界面
例如,个人中心收藏界面布局如下图:
图5-10 个人中心收藏UI界面
搜索信息关键代码如下:
| @RequestMapping("/get_obj") public Map<String, Object> obj(HttpServletRequest request) { List resultList = service.selectBaseList(service.select(service.readQuery(request), service.readConfig(request))); if (resultList.size() > 0) { JSONObject jsonObject = new JSONObject(); jsonObject.put("obj",resultList.get(0)); return success(jsonObject); } else { return success(null); } } |
5.2.4 设备信息管理模块
管理员可对所有设备信息进行管理和查看其信息详情,进行增改删查操作。维护用户可对自己的设备信息进行管理。支持设备名称搜索。管理员可进入详情页进行审核和回复,并可查看其评论信息和分配维护用户维护,维护用户发布添加的设备信息信息需经过管理员审核通过才可显示在系统前台上
设备信息管理添加界面布局如下图:
图5-11设备信息添加UI界面
添加设备信息关键代码如下:
| @PostMapping("/add") @Transactional public Map<String, Object> add(HttpServletRequest request) throws IOException { service.insert(service.readBody(request.getReader())); return success(1); } public Map<String, Object> addMap(Map<String,Object> map){ service.insert(map); return success(1); } |
5.2.5 设备申请管理模块
管理员可对所有设备申请进行审核和查看其信息详情,支持医护姓名搜索,可进入详情页对医护的设备申请进行审核和回复。
设备申请管理界面布局如下图:
图5-13 设备申请审核界面
设备申请管理关键代码如下:
| @RequestMapping("/get_list") public Map<String, Object> getList(HttpServletRequest request) { Map<String, Object> map = service.selectToPage(service.readQuery(request), service.readConfig(request)); return success(map); } @PostMapping("/add") @Transactional public Map<String, Object> add(HttpServletRequest request) throws IOException { service.insert(service.readBody(request.getReader())); return success(1); } public Map<String, Object> addMap(Map<String,Object> map){ service.insert(map); return success(1); } |
5.2.6 设备维护管理模块
管理员可对所有设备维护进行管理和查看其信息详情,进行查询和删除操作,支持维护姓名、设备名称搜索,并可点击详情和维护操作。维护用户可对自己的设备信息进行维护,可进入详情页输入维护状态和描述等信息。
设备维护管理界面布局如下图:
图5-14 设备维护管理UI界面
第6章系统测试
6.1 测试目的
在对该系统进行完详细设计和编码之后,就要对医院设备管理系统的程序进行测试,检测程序是否运行无误,反复进行测试和修改,使之最后成为完整的软件,满足用户的需求,实现预期的功能。系统测试的目的在于确保软件正常运作,并实现其应有的功能,促进行中出现的错误和逻辑问题。系统测试不但可以找见程序运行中的系统错误,还可以找见程序运行的需要改进的地方,并去协助改良程序运行使其获得最高幅度的完备。世界一流的安装测试员可以增加软件品质,将软件系统错误概率降至最少。
6.2 功能测试
本系统的主要功能就是医护用户登录后,可搜索和浏览物资和设备信息,并可进行入库、出库、维护等操作,维护用户和管理员登录系统后台后可对设备信息进行管理,包括增改删查操作。测试设计如下所示:
用户登录前首先需注册成为系统用户,使用账号和密码可进行登录。用户登录功能测试用例设计如下表所示:
表6-1 用户登录功功能测试用例
| 测试编号 | 测试目的 | 测试步骤 | 预期结果 | 实际结果 | 是否通过 |
| TC001 | 验证有效登录 | 1. 输入正确的用户名和密码 <br> 2. 点击登录按钮 | 显示登录成功,跳转至用户首页 | 登录成功,跳转至用户首页 | 通过 |
| TC002 | 验证空用户名登录 | 1. 不输入用户名,输入正确密码 <br> 2. 点击登录按钮 | 显示用户名不能为空提示信息 | 显示用户名不能为空提示信息 | 通过 |
| TC003 | 验证空密码登录 | 1. 输入正确用户名,不输入密码 <br> 2. 点击登录按钮 | 显示密码不能为空提示信息 | 显示密码不能为空提示信息 | 通过 |
| TC004 | 验证错误用户名登录 | 1. 输入错误的用户名和正确密码 <br> 2. 点击登录按钮 | 显示用户名或密码错误提示信息 | 显示用户名或密码错误提示信息 | 通过 |
| TC005 | 验证错误密码登录 | 1. 输入正确用户名和错误密码 <br> 2. 点击登录按钮 | 显示用户名或密码错误提示信息 | 显示用户名或密码错误提示信息 | 通过 |
- 设备信息模块功能测试
设备信息模块测试包括设备信息展示功能测试、设备信息添加功能测试、设备信息搜索功能测试。设备信息模块测试用例如表6.2-6.4所示。
设备信息展示功能测试用例设计如下表所示:
表6-2 设备信息展示功能测试用例
| 测试编号 | 测试目的 | 测试步骤 | 预期结果 | 实际结果 | 是否通过 |
| TC001 | 验证正常展示设备信息 | 1. 进入设备信息展示页面 <br> 2. 浏览展示的设备信息内容 | 能够正常显示设备信息内容 | 设备信息内容正常显示 | 通过 |
| TC002 | 验证设备信息链接跳转 | 1. 进入设备信息展示页面 <br> 2. 点击设备信息链接 | 能够跳转至相应设备信息详情页面 | 成功跳转至设备信息详情页面 | 通过 |
| TC003 | 验证搜索功能 | 1. 进入设备信息展示页面 <br> 2. 使用搜索功能搜索设备信息 | 显示符合搜索条件的设备信息列表 | 显示符合搜索条件的设备信息列表 | 通过 |
| TC004 | 验证设备信息删除页面跳转 | 1. 进入设备信息详情展示页面 <br> 2. 点击设备信息删除按钮 | 能够跳转至相应设备信息删除页面 | 成功跳转至设备信息删除页面 | 通过 |
设备信息添加功能测试用例设计如下表所示:
表6-3 设备信息添加功能测试用例
| 测试编号 | 测试目的 | 测试步骤 | 预期结果 | 实际结果 | 是否通过 |
| TC001 | 验证添加设备信息 | 1. 进入设备信息添加界面 <br> 2. 输入设备信息 <br> 3. 点击添加按钮 | 设备信息成功添加到系统页面中 | 设备信息成功添加到系统页面中 | 通过 |
| TC002 | 验证设备名称选择 | 1. 进入设备信息添加界面 <br> 2. 选择设备名称 <br> 3. 输入设备信息 <br> 4. 提交设备信息 | 根据选择的设备信息设备名称成功添加设备信息 | 根据选择的设备信息类型成功添加设备信息 | 通过 |
| TC003 | 验证设备信息内容输入 | 1. 进入设备信息添加界面 <br> 2. 输入正确设备信息内容和答案 <br> 3. 点击添加按钮 | 设备信息内容成功录入系统 | 设备信息内容成功录入系统 | 通过 |
| TC004 | 验证设备信息图片上传 | 1. 进入设备信息添加界面 <br> 2. 上传设备信息相关图片 <br> 3. 点击添加按钮 | 图片成功上传并与设备信息关联 | 图片成功上传并与设备信息关联 | 通过 |
设备信息搜索功能测试用例设计如下表所示:
表6-4 设备信息搜索功能测试用例
| 测试编号 | 测试目的 | 测试步骤 | 预期结果 | 实际结果 | 是否通过 |
| TC001 | 验证设备信息输入设备名称搜索 | 1. 进入设备信息搜索界面 <br> 2. 输入设备名称 <br> 3. 确认并搜索 | 根据选择的设备名称关键词显示相关设备信息信息 | 根据选择的设备名称关键词成功显示相关设备信息信息 | 通过 |
| TC002 | 验证设备信息选择审核状态搜索 | 1. 进入设备信息搜索界面 <br> 2. 输入审核状态 <br> 3. 确认并搜索 | 根据选择的审核状态关键词显示相关设备信息信息 | 根据选择的审核状态关键词成功显示相关设备信息信息 | 通过 |
6.3 性能测试
- 兼容性测试
表6-5 兼容性测试用例
| 用例编号 | 测试类型 | 测试目标 | 操作过程 | 预期结果 |
| 兼容性_01 | 设备兼容性 | 测试系统在不同设备上的表现 | 在多种设备上访问系统并记录表现 | 系统在各种设备上都能正常加载和显示页面 |
| 兼容性_02 | 浏览器兼容性 | 测试系统在不同浏览器上的表现 | 在多种浏览器中访问系统并记录表现 | 系统在各种主流浏览器上都能正常加载和显示页面 |
| 兼容性_03 | 分辨率兼容性 | 测试系统在不同分辨率下的显示效果 | 在不同分辨率的设备上访问系统并记录表现 | 系统在各种分辨率下都能适应并正常显示内容 |
| 兼容性_04 | 操作系统兼容性 | 测试系统在不同操作系统上的运行情况 | 在不同操作系统上访问系统并记录表现 | 系统能够在常用操作系统上正常运行和显示 |
- 性能测试
表6-6 性能测试用例
| 用例编号 | 测试类型 | 测试目标 | 操作过程 | 预期结果 |
| 性能_01 | 负载测试 | 测试系统在正常负载下的性能 | 逐步增加用户数来模拟不同的负载情况 | 系统能够稳定处理并响应不同数量的用户请求 |
| 性能_02 | 压力测试 | 测试系统在极端负载下的性能 | 以超过系统承受极限的用户数来测试系统 | 系统能够在高负载情况下仍然保持正常运行 |
| 性能_03 | 并发测试 | 测试系统能同时处理多少并发用户请求 | 同时发送多个并发用户请求来测试系统性能 | 系统能够有效地处理多个并发请求 |
| 性能_04 | 数据量测试 | 测试系统在大数据量下的性能 | 向系统添加大量数据并测试系统响应时间 | 系统能够在大数据量情况下保持较快的响应时间 |
6.4 测试结果
全部测试用例都已通过,且不存在漏洞,实现了本论文开始时所作要求和期望。本系统运行稳定,使用流畅,可以满足客户需求。试运行后进行系统评估,可以认为该系统达到预定的目标要求,可以满足用户的需求,也满足了系统开发前所作目标。系统在经过大量重复测试后运行十分稳定,安全实用,功能模块已经达到预定目标所需。在规定的时间内实现系统的大部分功能,且满足要求,节省开发成本,有助于提高科学管理水平,符合本人经济情况。
简而言之,经过严格的测试,可以发现该系统的功能和性能非常出色,它的精度、可靠性、稳健性都达到了极高的水平,而且它还支持快速、精细的点击操作,使用者的使用感受更加良好。此外,它还支持各种主流浏览器,满足不同的使用要求。
第7章总结与展望
在基于SpringBoot框架下的医院设备管理系统设计与实现中,我们通过医护用户、维护用户以及管理员等角色的划分,实现了多层次的用户管理和权限控制。通过设备信息管理、设备维护管理等功能模块,提供了便捷高效的设备管理体验。同时,设备申请管理、维护记录管理等功能的引入,进一步增强了平台的交互性和管理的全面性。
在未来的发展中,可以进一步优化系统的响应速度和用户体验,加强对安全性的防护和隐私保护,是平台未来发展的重要方向之一,保障用户信息的安全与私密性,维护良好的用户口碑和品牌形象。
通过不断优化和创新,基于SpringBoot的医院设备管理系统将更好地满足用户的多样化需求,成为用户信赖和选择的首要平台之一。通过本次项目,我不仅深入理解了SpringBoot框架的应用和医院设备管理系统的设计思路,也积累了丰富的实际开发经验。未来,我将进一步优化系统的稳定性和安全性,引入更多智能化和个性化的功能,以更好地满足用户需求和市场变化。
参考文献
- 陈磊,陈金伟,戎彬,等. 面向智能制造的设备全过程管理系统建设 [J]. 中国工业和信息化, 2025, (05): 74-80. DOI:10.19609/j.cnki.cn10-1299/f.2025.05.003.
- 马宗庆,陈坤,徐伟锋. “5G+物联网”技术用于大型综合医院设备管理系统中的策略分析 [J]. 医疗装备, 2024, 37 (05): 63-65+69.
- 武智星. 信息化管理系统对提高医院医疗设备管理水平的成效分析 [J]. 中国医疗器械信息, 2025, 31 (06): 150-152. DOI:10.15971/j.cnki.cmdi.2025.06.013.
- 温剑军,李思华,甘锦冰,等. 大型医疗设备管理系统的应用及医院设备管理体系构建探究 [J]. 中国设备工程, 2025, (05): 91-93.
- Zheng J ,Wang L ,Fang Y , et al. Analysis on the application of FMEA in ‘instrument and equipment surface cleaning and disinfection’ in hospitals based on standardization and cleaning and disinfection information system management [J]. Frontiers in Public Health, 2024, 12 1444721-1444721.
- Sedhom E B ,Eladl A A ,Afifi E I M . A comprehensive framework for optimal energy management in renewable-integrated multi-energy carrier systems: Utilizing X2Y technologies and storage devices [J]. Journal of Energy Storage, 2025, 119 116367-116367.
- 付廷岩,孙亚平,孔红秀,等. 放疗信息管理系统研发及应用现状 [J]. 现代医院管理, 2024, 22 (02): 114-117.
- 张释文. 信息化技术在医院医疗设备管理与维护中的应用 [J]. 中国仪器仪表, 2024, (02): 58-62.
- 张苏,张民,史亚香,等. 基于快速傅立叶变换-卷积神经网络的医疗设备多维生命周期管理系统的构建研究 [J]. 中国医学装备, 2025, 22 (04): 117-122.
- 盛鑫磊. 基于微信小程序的医院医疗设备管理系统设计 [J]. 数字通信世界, 2023, (08): 34-36.
- 程开权,窦新华,曹潇. 基层医院医疗设备质量控制与管理系统的设计及实现 [J]. 中国医疗器械信息, 2023, 29 (13): 166-168. DOI:10.15971/j.cnki.cmdi.2023.13.011.
- 谭明亮,代玲林. 基于微信小程序的医院医疗设备管理系统设计与实现 [J]. 价值工程, 2023, 42 (03): 137-140.
- Ana Z ,Kristina A ,Selina K , et al. Are We Prepared for the Next Pandemic? Management, Systematic Evaluation and Lessons Learned from an In-Hospital COVID-19 Vaccination Centre for Healthcare Workers [J]. International Journal of Environmental Research and Public Health, 2022, 19 (23): 16326-16326.
- 沈汤喆,沈益凡. 基于RFID技术的医院设备管理系统的设计与实现[C]// 中国医学装备协会. 中国医学装备大会暨2022医学装备展览会论文汇编(下册). 上海市松江区中心医院;, 2022: 175-178. DOI:10.26914/c.cnkihy.2022.042157.
- 杨波,吴萍,荣瑶,等. 大型医疗设备档案管理系统设计与实现 [J]. 中国医学装备, 2021, 18 (08): 175-177.
- Robinson S ,Hosford J ,McCarthy S . Establishing an Electronic Referral System from Speech and Language Therapy to Pharmacy to Improve Medication Administration in Patients with Dysphagia in an Acute Hospital Setting [J]. Dysphagia, 2021, 37 (1): 1-12.
- 王垒. 基于Activiti工作流的民营医院设备管理系统设计与实现[D]. 广西大学, 2020. DOI:10.27034/d.cnki.ggxiu.2020.002176.
- 杨达. 医院设备合同管理系统的设计与实现 [J]. 安徽冶金科技职业学院学报, 2020, 30 (04): 86-88.
- 王垒. 基于Activiti工作流的民营医院设备管理系统设计与实现 [J]. 企业科技与发展, 2020, (09): 52-53.
- 李国梁,李心蕊. 基于医院设备管理系统的绩效考核模块设计与实现 [J]. 医疗卫生装备, 2020, 41 (08): 40-44. DOI:10.19745/j.1003-8868.2020179.
- Kumar P ,Killedar M ,Singh G . Adaptation of the ‘Assembly Line’ and ‘Brick System’ techniques for hospital resource management of personal protective equipment, as preparedness for mitigating the impact of the COVID-19 pandemic in a large public hospital in India [J]. Journal of Hospital Infection, 2020, 105 (4): 787-789.
致 谢
在完成本论文的研究与写作过程中,我深切感受到了来自各方的帮助和支持。在此,我衷心地向所有给予我帮助的人表示最诚挚的感谢。
首先,我要特别感谢我的导师,不仅在学术上给予我无私的指导,而且在生活上给予我关怀和支持。是您严谨的学术态度和勤奋的工作精神将永远激励我不断前进。
其次,我要感谢所有教导过我的老师们,是你们精彩课堂和深入的指导为我的研究工作提供了宝贵的知识和灵感。
我还要感谢我的家人,他们的理解和支持是我完成学业的坚强后盾。在我遇到困难和挑战时,他们总是给予我鼓励和力量。
此外,我也要感谢我的朋友和同学们,你们的陪伴和帮助使我的研究生活更加丰富多彩。我们共同度过的时光将成为我一生中宝贵的回忆。
最后,我要感谢所有支持本项目,为本项目提供建设性意见的人员,没有他们的协助,本论文无法顺利完成。
再次感谢所有帮助和支持我的人,是你们的帮助使我的研究之路不再孤单。
免费领取项目源码+数据库,请关注❥点赞收藏并私信博主
1739

被折叠的 条评论
为什么被折叠?



