摘 要
随着信息技术的快速发展,传统的就业服务模式已难以满足日益增长的求职与招聘需求。本文设计并实现了一款基于Spring Boot框架的智慧就业服务平台,旨在提升就业服务的智能化、高效化与便捷化水平。平台采用前后端分离架构,后端基于Spring Boot框架,集成MyBatis、MySQL、Redis等技术,实现了用户管理、职位信息发布与管理、简历投递、面试安排、咨询互动、收藏管理及管理员后台管理等功能。系统具有良好的可扩展性与稳定性,能够为普通用户、企业用户和管理员提供全面的就业服务支持。
平台功能覆盖求职招聘全流程,支持多角色协同操作,界面简洁、操作便捷。普通用户可浏览职位信息、投递简历、查看面试邀请及获取就业指导;企业用户可发布职位、管理咨询记录、查看简历并发送面试邀请;管理员负责系统用户的管理、内容审核与数据维护,确保平台正常运行。通过该平台,有效提升了招聘信息的匹配效率与用户体验,为实现精准就业服务提供了有力支撑。
关键词:智慧就业服务平台;SpringBoot;Java;
Abstract
With the rapid development of information technology, the traditional employment service model has been difficult to meet the growing demands for job hunting and recruitment. This paper designs and implements an intelligent employment service platform based on the Spring Boot framework, aiming to enhance the intelligence, efficiency and convenience of employment services. The platform adopts a front-end and back-end separated architecture. The back-end is based on the Spring Boot framework and integrates technologies such as MyBatis, MySQL, and Redis, realizing functions such as user management, job information release and management, resume submission, interview arrangement, consultation interaction, collection management, and administrator back-end management. The system has good scalability and stability, and is capable of providing comprehensive employment service support for ordinary users, enterprise users and administrators.
The platform's functions cover the entire process of job hunting and recruitment, supporting multi-role collaborative operations. It features a simple interface and convenient operation. Ordinary users can browse job information, submit resumes, view interview invitations and obtain employment guidance. Enterprise users can post positions, management consulting records, view resumes and send interview invitations. Administrators are responsible for the management of system users, content review and data maintenance to ensure the normal operation of the platform. Through this platform, the matching efficiency of recruitment information and user experience have been effectively enhanced, providing strong support for achieving precise employment services.
Keywords:Smart Employment Service Platform SpringBoot; Java;
目 录
第1章绪 论
1.1课题背景与意义
1.1.1 研究背景
随着我国高校毕业生人数的持续增长以及社会就业结构的不断变化,就业问题已成为社会各界普遍关注的焦点。传统的就业服务模式主要依赖线下招聘会和人工信息匹配,存在信息传播效率低、供需对接不精准、服务流程繁琐等问题,已经难以满足当前求职者与企业日益多样化和个性化的就业需求。在此背景下,构建一个高效、智能、便捷的就业服务平台,成为提升就业服务质量与效率的重要途径。
近年来,以Spring Boot为代表的微服务架构技术快速发展,为智慧就业平台的建设提供了坚实的技术基础。基于Spring Boot框架开发的系统具有良好的可扩展性、高效的开发效率以及稳定的性能表现,能够有效支撑大规模并发访问和复杂业务逻辑的实现。本文正是在这一背景下,设计并实现了一个面向多角色的智慧就业服务平台,旨在通过信息化手段优化就业服务流程,提高岗位匹配效率,助力实现更加充分和更高质量的就业。
1.1.2 研究意义
构建智慧就业服务平台具有重要的现实意义,它不仅能够有效解决传统就业服务模式中存在的信息不对称、效率低下等问题,还能够为求职者和企业提供更加便捷、高效的互动渠道。对于求职者而言,平台通过智能化的信息匹配技术,可以根据个人简历和求职意向精准推荐合适的职位,大大缩短了求职周期,提高了就业成功率。同时,该平台还能提供丰富的职业指导资源,帮助求职者提升职业技能,明确职业规划方向,从而更好地适应市场需求。对于企业来说,利用平台可以更广泛地发布招聘信息,迅速找到符合要求的人才,降低招聘成本,提高人力资源管理的效率。
从宏观层面来看,智慧就业服务平台的建设有助于推动社会经济的发展与稳定。首先,它促进了劳动力市场的透明度和流动性,有利于优化人力资源配置,减少结构性失业问题。其次,平台收集的大数据资源可以为政府制定就业政策提供科学依据,使政策更具针对性和实效性。此外,通过提供持续的职业发展支持,平台有助于提升整体劳动者的素质,增强国家的竞争力。综上所述,智慧就业服务平台的研究与实现对促进个人职业发展、企业人才需求满足以及社会经济健康发展均具有不可忽视的重要意义。
1.2 国内外研究现状
在国内,随着信息技术的迅猛发展和互联网普及率的提高,智慧就业服务平台的研究与应用逐渐成为热点。许多高校、科研机构以及企业开始探索如何利用大数据、人工智能等先进技术优化就业服务流程,提升就业匹配效率。例如,《国外数字平台就业现状分析及对中国的启示》报告指出,国内已经开始借鉴国际经验,积极应对平台就业发展的挑战,并提出了一系列政策措施来保护平台就业者的劳动权益。同时,一些地方政府也积极推动本地化智慧就业服务平台的建设,通过整合区域内的资源为求职者和企业提供定制化的就业服务。
在国际上,针对智慧就业服务的研究同样呈现出蓬勃发展的态势。欧美等发达国家早在多年前就开始了在线招聘平台的研发与推广,积累了丰富的实践经验。Spring Boot等现代技术框架的应用更是加速了这类平台的技术迭代和服务创新。以LinkedIn、Indeed等为代表的全球性职业社交和招聘网站,不仅提供了强大的职位搜索功能,还利用算法推荐系统为用户个性化地推送可能感兴趣的职位信息。此外,国际研究还特别关注到数字平台就业带来的新问题,如劳动法规的适用性、社会保障体系的覆盖范围等,并积极探索相应的解决方案,旨在构建更加公平、透明和可持续的劳动力市场环境。这些国际经验和研究成果为中国及其他国家进一步完善智慧就业服务平台提供了宝贵的参考。
1.3 主要研究内容
本研究以智慧就业服务平台的设计与实现为核心,围绕系统功能模块的划分和多角色协同机制展开深入分析。平台主要面向普通用户、企业用户和管理员三类角色,针对其不同需求设计相应的功能模块。对于普通用户,重点研究职位浏览、简历投递、面试反馈和就业指导等功能的实现路径,提升用户体验和求职效率;对于企业用户,则聚焦于职位信息发布、简历筛选、面试邀请及咨询回复等核心操作,优化招聘流程、提高人才匹配精准度;管理员则负责整体系统的数据维护与内容审核,保障平台运行的安全性与规范性。
在技术实现方面,研究基于Spring Boot框架构建系统后端,采用MySQL作为数据库支撑,结合MyBatis实现数据持久化处理。通过对用户权限管理、信息检索算法、数据交互接口等关键技术的探索,确保各功能模块之间的高效协同。同时,研究还关注系统的可扩展性与安全性,通过合理的架构设计支持后续功能的拓展和业务规模的增长,为智慧就业服务的实际应用提供稳定可靠的技术支撑。
第2章开发环境及技术架构
2.1 开发环境与工具
智慧就业服务平台使用Java语言作为主要语言,前端使用Vue.js框架,后端基于SpringBoot框架开发而成,存储数据使用的是使用较为广泛的MySQL数据库。系统所使用的系统开发环境如下表2-1所示。
表2-1系统开发环境
| 操作系统版本: | Win10 |
| 数据库环境: | MySQL5.7 |
| JDK版本: | JDK1.8.0_191 |
| 主要技术: | Springboot2、Apache Tomcat8.5、Webpack 4.0、Vue.js、Element UI、Navicat、bootstrap…… |
| 浏览器: | Chrome |
2.2 技术介绍
2.2.1B/S框架
B/S(Browser/Server)架构是一种基于浏览器和服务器的应用架构模式。它以Web浏览器作为客户端,服务器端通过Web技术提供应用服务。客户端通过浏览器与服务器进行交互,用户无需安装专门的客户端应用程序,只需要通过互联网连接即可访问应用程序[1]。在B/S架构中,客户端主要承担用户界面的呈现和基本的输入输出功能,而核心的业务处理、数据存储等操作则由服务器端完成。这种架构的核心优势在于无需在每个客户端机器上安装或更新软件,只要用户的浏览器符合要求,就可以使用系统。
B/S(Browser/Server)架构是一种网络架构模型,其主要特点是客户端通过浏览器与服务器进行通信,所有的业务逻辑和数据处理都在服务器端完成,客户端仅负责展示数据[2]。B/S架构本质上是一种客户端-服务器模式的变体,它通过将传统的C/S(Client/Server)架构中的客户端功能移到浏览器中,简化了客户端的开发和维护工作。在B/S架构中,用户通过浏览器发送请求,浏览器负责展示从服务器获取的数据,服务器则处理请求并返回响应。该架构避免了安装和配置客户端软件的麻烦,也减少了对客户端硬件的依赖,适合于需要大规模部署和跨平台支持的应用系统。
2.2.2SpringBoot框架
SpringBoot是一个用于简化Spring应用开发的开源框架,通过减少开发人员配置和依赖的复杂性,使得开发者能够快速构建基于Spring的生产级应用。SpringBoot基于Spring框架之上,提供了一种自配置的方式,使得开发者可以以最少的配置来启动和开发Spring应用[3]。它通过约定优于配置的原则,将常见的配置预设,使得开发人员能够聚焦于业务逻辑的实现,而不必过多关注繁琐的配置和环境搭建。
SpringBoot框架的核心特点之一是其自动配置功能。它能够根据项目中已存在的类和库,自动推断出开发环境的配置需求,减少了手动配置的工作量。SpringBoot还提供了嵌入式Web服务器支持(如Tomcat、Jetty等),使得应用可以以独立的Java应用形式运行,不再依赖外部的Web容器。这种特性使得SpringBoot特别适合于微服务架构的构建。SpringBoot还通过其提供的启动器(Starters)简化了常见功能的集成,例如数据库连接、消息队列、缓存、认证与授权等,从而提升了开发效率[4]。
2.2.3 Vue技术
Vue.js是一款用于构建用户界面的渐进式JavaScript框架,提供一种灵活而高效的方式来开发单页面应用(SPA)。Vue的设计理念是通过尽量简化开发过程,提供一种声明式的方式来构建用户界面[5]。Vue.js通过数据驱动的视图模型,允许开发者以声明式语法绑定数据与视图,使得应用的状态和界面表现更加简洁和可维护。它的核心思想是通过组件化开发将复杂的UI拆分为可重用的独立模块,从而提升了代码的模块化、可维护性和可扩展性。
Vue.js具备响应式数据绑定和虚拟DOM的特性。响应式数据绑定意味着当数据变化时,Vue会自动更新与之绑定的DOM元素,从而实现视图的实时更新。虚拟DOM则是Vue.js的一种优化手段,通过将对DOM的操作抽象为一个虚拟的DOM树来提高性能,减少实际DOM操作的开销[6]。Vue还提供了丰富的插件和工具,如Vue Router用于路由管理,Vuex用于状态管理,方便开发者构建复杂的前端应用。Vue的灵活性和简洁性使其成为现代Web开发中常用的前端框架之一。
2.2.4MySQL数据库
MySQL是一种开源的关系型数据库管理系统(RDBMS),基于SQL(结构化查询语言)进行数据操作。作为一个被广泛使用的数据库系统,MySQL具有高度的性能、可扩展性和可靠性。MySQL使用表格结构来存储数据,每个表由多个列和行组成,数据通过SQL查询语言进行操作[7]。MySQL支持多种数据类型,如整数、浮动小数、字符串、日期等,以满足不同应用场景对数据存储的需求。在实际应用中,MySQL通常用于存储和管理结构化数据,通过索引、视图、触发器等功能提升数据查询的效率和数据的完整性。
MySQL支持ACID事务特性(原子性、一致性、隔离性、持久性),确保数据库操作的可靠性和数据的一致性。它还支持多种存储引擎,其中InnoDB是最常用的存储引擎,具备事务支持、行级锁定和外键约束等特性,适用于高并发、高可靠性的数据存储需求。MySQL可以通过主从复制、分区和分库分表等技术实现横向扩展,以应对大规模数据存储和高负载的应用需求。MySQL还具有灵活的权限管理机制,支持用户角色管理、细粒度的权限控制等,保障数据的安全性。
2.2.5Java语言
JAVA是一种广泛使用的编程语言,具有跨平台、面向对象、安全性高等特点。JAVA语言提供了丰富的类库和API,使得开发者能够轻松地进行网络编程、数据库操作、图形界面开发等任务。JAVA还支持多线程编程和分布式计算,为开发高性能和可扩展的应用提供了有力支持[8]。所以本次毕设选择了JAVA作为智慧就业服务平台的开发语言。通过利用JAVA的面向对象特性和丰富的类库资源,成功实现了系统的各个功能模块,并保证了系统的稳定性和可扩展性。而且JAVA的跨平台特性也使得此次毕业设计能够在不同的操作系统和硬件平台上运行,为用户提供了更加便捷的使用体验。。
第3章需求分析
3.1 可行性分析
通过综合考虑经济、操作、技术等因素,可以对基于SpringBoot的智慧就业服务平台的可行性进行全面评估。这将有助于确定项目的成功概率,并为项目规划提供坚实的基础。
3.1.1 经济可行性分析
本系统开发主要采用开源技术,如Spring Boot、MySQL等,大大降低了软件授权成本。硬件方面可依托现有的云服务器资源进行部署,减少初期投入。系统上线后,可通过企业会员服务、广告推广等方式实现盈利,具有良好的经济效益和发展前景,因此在经济上具备可行性。
3.1.2 操作可行性分析
系统界面设计简洁、操作直观,用户无需专业培训即可快速上手。功能模块分类清晰,不同角色用户可根据权限完成相应操作,后台管理也提供了便捷的数据管理方式。整体操作逻辑符合用户使用习惯,具备良好的操作可行性。
3.1.3 技术可行性分析
本系统基于成熟的Java技术体系开发,采用Spring Boot框架提升开发效率,结合MySQL数据库确保数据存储安全可靠。前后端分离架构提升了系统的扩展性和维护性,相关技术已较为成熟,开发团队具备相应技术能力,因此在技术上具备较强的可行性。
3.2 功能需求分析
通过对应的功能做了需求分析以后该智慧就业服务平台各角色主要包括的功能说明如下:
3.2.1普通用户功能
(1)注册登录:用户可以通过注册成为系统用户,注册后可以用账号密码登录系统。
(2)首页:首页展示轮播图、通知公告、新闻资讯、职位信息等功能导航栏。
(3)通知公告:通知公告功能提供最新平台信息和重要通知,确保用户及时了解动态。简洁明了的公告列表方便用户快速查阅相关内容。
(4)新闻资讯:新闻资讯功能提供最新的就业相关信息和动态,帮助用户及时了解行业趋势和招聘政策。简洁明了的界面设计方便用户快速查找所需信息。
(5)职位信息:职位信息功能让用户通过企业名、职位名和类型快速找到合适的职位,界面简洁易用。职位详情页展示全面的职位信息,包括公司、地点、联系方式和薪资等,并提供点赞、收藏、“咨询”和“投递”按钮,以及评论区供用户互动交流。
(6)我的账户:用户可以在个人账户中查看并管理自己的个人信息。包括个人资料、修改密码等。
(7)个人中心:个人中心包含多个功能模块,如个人首页、咨询记录、简历信息、面试信息、个人简历、就业指导和收藏。用户可在个人中心查看咨询记录、简历信息、面试邀请信息、就业指导和收藏信息,同时可添加个人简历信息等。
3.2.2企业用户功能
(1)注册登录:用户可以通过注册成为系统用户,注册后可以用账号密码登录系统。
(2)首页:首页展示轮播图、通知公告、新闻资讯、职位信息等功能导航栏。
(3)通知公告:通知公告功能提供最新平台信息和重要通知,确保用户及时了解动态。简洁明了的公告列表方便用户快速查阅相关内容。
(4)新闻资讯:新闻资讯功能提供最新的就业相关信息和动态,帮助用户及时了解行业趋势和招聘政策。简洁明了的界面设计方便用户快速查找所需信息。
(5)职位信息:职位信息功能让用户通过企业名、职位名和类型快速找到合适的职位,界面简洁易用。
(6)我的账户:用户可以在个人账户中查看并管理自己的个人信息。包括个人资料、修改密码等。
(7)个人中心:个人中心包含多个功能模块,如个人首页、职位信息、咨询记录、简历信息、面试信息和收藏。
职位信息:企业用户点击可添加职位相关信息,包括企业用户、企业名称、企业电话、企业地址、职位名称、职位类型、工作地址、薪资待遇、招聘封面和详情描述。
咨询记录:企业用户点击可查看用户的咨询详情并进行回复。
简历信息:企业用户点击可查看用户的简历详情信息,可修改投递状态和添加状态描述;同时可在此页面添加“面试邀请”信息。
面试信息:企业用户点击可查看面试信息列表。
收藏:企业用户点击可查看历史收藏信息。
3.2.3管理员功能
(1)登录:管理员账号密码由系统生成,可使用账号密码可进行登录系统后台,使用系统功能进行管理,并可对自己的个人信息和密码进行管控。
(2)系统用户:管理员可以查看系统用户(管理员、普通用户、企业用户)列表中某个用户的详情,可以对用户信息进行查询、审核、添加和删除操作。
(3)职位类型管理:管理员可在职位类型管理模块进行添加、修改或删除民宿类型,并查看每种类型的详情。页面提供查询和重置功能,确保职位类型清晰准确,支持系统高效运行。
(4)职位信息管理:管理员点击可查看职位信息列表,同时可对相关信息进行增删改查。
(5)咨询记录管理:管理员点击可查看咨询记录列表,同时可对相关信息进行增删改查。
(6)简历信息管理:管理员点击可查看简历信息列表,同时可对相关信息进行增删改查。
(7)面试信息管理:管理员点击可查看面试信息列表,同时可对相关信息进行增删改查。
(8)个人简历管理:管理员点击可查看个人简历列表,同时可点击“指导”按钮添加就业指导信息,包括就业规划、面试技巧和指导详情。
(9)就业指导管理:管理员点击可查看就业指导列表。
(10)系统管理:管理员点击可查看轮播图管理;如需添加新的轮播图,点击右侧“添加”按钮,上传图片,输入标题和链接,点击“确认”按钮进行添加,可对轮播图进行增删改查。
(11)通知公告管理:当管理点击“通知公告管理”时,可查看通知公告;如需添加新的公告信息,点击右侧“添加”按钮,输入标题和正文,点击“确认”按钮进行添加。
(12)资源管理:管理员点击可查看新闻资讯和资讯分类;如需添加新的资讯,点击“添加”按钮,上传封面图,输入标题,选择分类,输入标签、描述和正文,点击“确认”按钮进行添加。同时可对资讯和分类进行增删改查。
3.3 系统用例分析
3.3.1普通用户用例
智慧就业服务平台普通用户角色用例图如下所示。

图3-1 普通用户角色用例图
3.3.2企业用户用例
智慧就业服务平台企业用户角色用例图如下所示。

图3-2 企业用户角色用例图
3.3.3管理员用例
智慧就业服务平台管理员角色用例图如下所示。

图3-3 管理员角色用例图
3.4 性能需求分析
(1)用户操作响应时间:本系统确保用户在浏览职位信息、提交申请或查看面试邀请等操作时,能够在合理时间内得到响应,以提升整体使用效率与用户体验。通过优化前后端处理逻辑和数据交互流程,减少等待时间,增强用户满意度。
(2)系统稳定性:智慧就业服务平台需具备良好的稳定性和容错能力,能够应对高流量访问及突发情况,保障服务持续可用,避免因故障导致业务中断。采用负载均衡、数据备份恢复等技术措施,确保平台在面对大量并发请求时依然稳定运行。
(3)数据安全:对用户的个人信息、求职意向及企业招聘信息等敏感数据采用加密存储与传输,并结合严格的权限控制机制,防止数据泄露和非法访问,确保系统数据的安全性。同时,定期进行安全审计和更新防护措施,增强系统的安全性。
(4)系统并发能力:本系统支持多用户同时在线操作,通过数据库优化、引入缓存机制以及异步处理等手段,保障在高并发场景下的正常运行。确保无论是求职者投递简历还是企业用户发布职位信息,都能流畅无阻地完成。
(5)日志记录:系统需记录关键操作和异常信息,便于问题追踪与系统优化,提高运维效率与系统的可管理性。通过对用户行为、系统性能指标的监控与分析,及时发现并解决问题,保证系统的健康运行状态。
第4章系统设计
4.1系统架构
系统由表现层、业务逻辑层、数据访问层和数据库服务器组成。表现层通过浏览器(如IE、Chrome、Firefox)与用户交互,采用FreeMarker、Bootstrap、jQuery等技术实现界面呈现。业务逻辑层负责处理系统的核心业务逻辑,通过分模块设计实现功能分离。数据访问层使用MyBatis框架连接数据库,执行数据的增删改查操作。数据库服务器采用MySQL进行数据存储和管理,为系统提供稳定的数据库支持。整个架构通过Tomcat服务器完成用户请求的接收和处理,确保系统的高效运行[9]。整个系统架构如图4-1所示。

图4-1系统架构图
4.2 系统功能设计
4.2.1 系统功能模块
系统功能模块图如下图所示。

图4-2系统功能模块图
4.3 系统流程设计
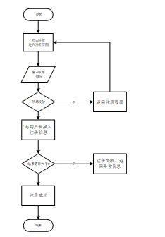
4.3.1 用户注册流程
注册的过程,第一部分是账号的注册,第二部分是信息完善。在业务开展过程中,管理员可对用户信息进行修改等管理操作,注册流程如图4-3用户注册流程图所示。

图4-3 用户注册流程图
4.3.2 用户登录流程
登录时,用户填写用户名、密码、选择身份进行登录,在登录过程中后端会对发送过来的信息进行验证和判断,具体的登录流程如图4-4用户登录流程图所示。

图4-4 用户登录流程图
4.3.3添加信息流程
管理员可以添加信息,用户添加可以自己权限内的信息,输入信息后,要想利用这个软件来进行系统的安全管理,首先需要登录到该软件中。添加信息流程如图4-5所示。

图4-5添加信息流程图
4.3.4修改信息流程
用户首先选择需要修改的记录,输入修改后的数据,系统判断输入数据是否合法。若数据不合法,提示重新输入;若数据合法,则将修改后的数据写入数据库,完成操作后流程结束。修改信息流程图如图4-6所示。

图4-6修改信息流程图
4.3.5删除信息流程
用户选择需要删除的记录后,系统判断是否确认删除。若未确认,返回选择环节;若确认删除,则更新数据库,删除对应记录,完成操作后流程结束。删除信息流程图如图4-7所示。

图4-7删除信息流程图
4.4 数据库设计
数据库实体设计是数据库设计的关键步骤,对实际业务逻辑中涉及的实体及其属性进行抽象建模,明确系统中的主要信息对象及其关系[10]。在实体设计中,根据需求分析确定系统的核心实体,在设计过程中,注重实体的完整性、规范性和唯一性,确保设计能够满足系统功能需求,并为后续的表设计提供清晰的结构框架。实体设计需遵循数据库设计的标准化要求,避免数据冗余和不必要的复杂度。
4.4.1 概念模型
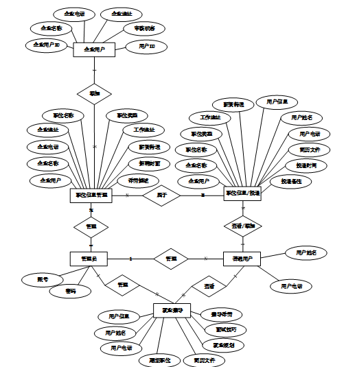
本文在系统分析阶段就抽取了一些实体,根据实体之间的关系,经过分析进行系统E-R图的设计。智慧就业服务平台总体E-R图如下图所示。

图4-8系统总体E-R图
4.4.2 物理模型
数据库实体设计是数据库设计的关键步骤,对实际业务逻辑中涉及的实体及其属性进行抽象建模,明确系统中的主要信息对象及其关系[11]。在实体设计中,根据需求分析确定系统的核心实体,在设计过程中,注重实体的完整性、规范性和唯一性,确保设计能够满足系统功能需求,并为后续的表设计提供清晰的结构框架。实体设计需遵循数据库设计的标准化要求,避免数据冗余和不必要的复杂度。
表 4-1-access_token(登陆访问时长)
| 编号 | 字段名 | 类型 | 长度 | 是否非空 | 是否主键 | 注释 |
| 1 | token_id | int | 是 | 是 | 临时访问牌ID | |
| 2 | token | varchar | 64 | 否 | 否 | 临时访问牌 |
| 3 | info | text | 65535 | 否 | 否 | 信息 |
| 4 | maxage | int | 是 | 否 | 最大寿命:默认2小时 | |
| 5 | create_time | timestamp | 是 | 否 | 创建时间 | |
| 6 | update_time | timestamp | 是 | 否 | 更新时间 | |
| 7 | user_id | int | 是 | 否 | 用户编号 |
表 4-2-article(文章)
| 编号 | 字段名 | 类型 | 长度 | 是否非空 | 是否主键 | 注释 |
| 1 | article_id | mediumint | 是 | 是 | 文章id | |
| 2 | title | varchar | 125 | 是 | 是 | 标题 |
| 3 | type | varchar | 64 | 是 | 否 | 文章分类 |
| 4 | hits | int | 是 | 否 | 点击数 | |
| 5 | praise_len | int | 是 | 否 | 点赞数 | |
| 6 | create_time | timestamp | 是 | 否 | 创建时间 | |
| 7 | update_time | timestamp | 是 | 否 | 更新时间 | |
| 8 | source | varchar | 255 | 否 | 否 | 来源 |
| 9 | url | varchar | 255 | 否 | 否 | 来源地址 |
| 10 | tag | varchar | 255 | 否 | 否 | 标签 |
| 11 | content | longtext | 4294967295 | 否 | 否 | 正文 |
| 12 | img | varchar | 255 | 否 | 否 | 封面图 |
| 13 | description | text | 65535 | 否 | 否 | 文章描述 |
表 4-3-article_type(文章分类)
| 编号 | 字段名 | 类型 | 长度 | 是否非空 | 是否主键 | 注释 |
| 1 | type_id | smallint | 是 | 是 | 分类ID | |
| 2 | display | smallint | 是 | 否 | 显示顺序 | |
| 3 | name | varchar | 16 | 是 | 否 | 分类名称 |
| 4 | father_id | smallint | 是 | 否 | 上级分类ID | |
| 5 | description | varchar | 255 | 否 | 否 | 描述 |
| 6 | icon | text | 65535 | 否 | 否 | 分类图标 |
| 7 | url | varchar | 255 | 否 | 否 | 外链地址 |
| 8 | create_time | timestamp | 是 | 否 | 创建时间 | |
| 9 | update_time | timestamp | 是 | 否 | 更新时间 |
表 4-4-auth(用户权限管理)
| 编号 | 字段名 | 类型 | 长度 | 是否非空 | 是否主键 | 注释 |
| 1 | auth_id | int | 是 | 是 | 授权ID | |
| 2 | user_group | varchar | 64 | 否 | 否 | 用户组 |
| 3 | mod_name | varchar | 64 | 否 | 否 | 模块名 |
| 4 | table_name | varchar | 64 | 否 | 否 | 表名 |
| 5 | page_title | varchar | 255 | 否 | 否 | 页面标题 |
| 6 | path | varchar | 255 | 否 | 否 | 路由路径 |
| 7 | parent | varchar | 64 | 否 | 否 | 父级菜单 |
| 8 | parent_sort | int | 是 | 否 | 父级菜单排序 | |
| 9 | position | varchar | 32 | 否 | 否 | 位置 |
| 10 | mode | varchar | 32 | 是 | 否 | 跳转方式 |
| 11 | add | tinyint | 是 | 否 | 是否可增加 | |
| 12 | del | tinyint | 是 | 否 | 是否可删除 | |
| 13 | set | tinyint | 是 | 否 | 是否可修改 | |
| 14 | get | tinyint | 是 | 否 | 是否可查看 | |
| 15 | field_add | text | 65535 | 否 | 否 | 添加字段 |
| 16 | field_set | text | 65535 | 否 | 否 | 修改字段 |
| 17 | field_get | text | 65535 | 否 | 否 | 查询字段 |
| 18 | table_nav_name | varchar | 500 | 否 | 否 | 跨表导航名称 |
| 19 | table_nav | varchar | 500 | 否 | 否 | 跨表导航 |
| 20 | option | text | 65535 | 否 | 否 | 配置 |
| 21 | create_time | timestamp | 是 | 否 | 创建时间 | |
| 22 | update_time | timestamp | 是 | 否 | 更新时间 |
表 4-5-code_token(验证码)
| 编号 | 字段名 | 类型 | 长度 | 是否非空 | 是否主键 | 注释 |
| 1 | code_token_id | int | 是 | 是 | 验证码ID | |
| 2 | token | varchar | 255 | 否 | 否 | 令牌 |
| 3 | code | varchar | 255 | 否 | 否 | 验证码 |
| 4 | expire_time | timestamp | 是 | 否 | 失效时间 | |
| 5 | create_time | timestamp | 是 | 否 | 创建时间 | |
| 6 | update_time | timestamp | 是 | 否 | 更新时间 |
表 4-6-collect(收藏)
| 编号 | 字段名 | 类型 | 长度 | 是否非空 | 是否主键 | 注释 |
| 1 | collect_id | int | 是 | 是 | 收藏ID | |
| 2 | user_id | int | 是 | 是 | 收藏人ID | |
| 3 | source_table | varchar | 255 | 否 | 否 | 来源表 |
| 4 | source_field | varchar | 255 | 否 | 否 | 来源字段 |
| 5 | source_id | int | 是 | 否 | 来源ID | |
| 6 | title | varchar | 255 | 否 | 否 | 标题 |
| 7 | img | varchar | 255 | 否 | 否 | 封面 |
| 8 | create_time | timestamp | 是 | 否 | 创建时间 | |
| 9 | update_time | timestamp | 是 | 否 | 更新时间 |
表 4-7-comment(评论)
| 编号 | 字段名 | 类型 | 长度 | 是否非空 | 是否主键 | 注释 |
| 1 | comment_id | int | 是 | 是 | 评论ID | |
| 2 | user_id | int | 是 | 是 | 评论人ID | |
| 3 | reply_to_id | int | 是 | 否 | 回复评论ID | |
| 4 | content | longtext | 4294967295 | 否 | 否 | 内容 |
| 5 | nickname | varchar | 255 | 否 | 否 | 昵称 |
| 6 | avatar | varchar | 255 | 否 | 否 | 头像地址 |
| 7 | create_time | timestamp | 是 | 否 | 创建时间 | |
| 8 | update_time | timestamp | 是 | 否 | 更新时间 | |
| 9 | source_table | varchar | 255 | 否 | 否 | 来源表 |
| 10 | source_field | varchar | 255 | 否 | 否 | 来源字段 |
| 11 | source_id | int | 是 | 否 | 来源ID |
表 4-8-consulting_records(咨询记录)
| 编号 | 字段名 | 类型 | 长度 | 是否非空 | 是否主键 | 注释 |
| 1 | consulting_records_id | int | 是 | 是 | 咨询记录ID | |
| 2 | enterprise_user | int | 否 | 否 | 企业用户 | |
| 3 | name_of_enterprise | varchar | 64 | 否 | 否 | 企业名称 |
| 4 | job_title | varchar | 64 | 否 | 否 | 职位名称 |
| 5 | position_type | varchar | 64 | 否 | 否 | 职位类型 |
| 6 | work_address | varchar | 64 | 否 | 否 | 工作地址 |
| 7 | salary_treatment | varchar | 64 | 否 | 否 | 薪资待遇 |
| 8 | user_information | int | 否 | 否 | 用户信息 | |
| 9 | user_name | varchar | 64 | 否 | 否 | 用户姓名 |
| 10 | user_phone | varchar | 64 | 否 | 否 | 用户电话 |
| 11 | user_description | text | 65535 | 否 | 否 | 用户描述 |
| 12 | enterprise_response | text | 65535 | 否 | 否 | 企业回复 |
| 13 | create_time | datetime | 是 | 否 | 创建时间 | |
| 14 | update_time | timestamp | 是 | 否 | 更新时间 | |
| 15 | source_table | varchar | 255 | 否 | 否 | 来源表 |
| 16 | source_id | int | 否 | 否 | 来源ID | |
| 17 | source_user_id | int | 否 | 否 | 来源用户 |
表 4-9-employment_guidance(就业指导)
| 编号 | 字段名 | 类型 | 长度 | 是否非空 | 是否主键 | 注释 |
| 1 | employment_guidance_id | int | 是 | 是 | 就业指导ID | |
| 2 | user_information | int | 否 | 否 | 用户信息 | |
| 3 | user_name | varchar | 64 | 否 | 否 | 用户姓名 |
| 4 | user_phone | varchar | 64 | 否 | 否 | 用户电话 |
| 5 | expected_position | varchar | 64 | 否 | 否 | 期望职位 |
| 6 | resume_file | varchar | 255 | 否 | 否 | 简历文件 |
| 7 | employment_planning | text | 65535 | 否 | 否 | 就业规划 |
| 8 | interview_skills | text | 65535 | 否 | 否 | 面试技巧 |
| 9 | guidance_details | text | 65535 | 否 | 否 | 指导详情 |
| 10 | create_time | datetime | 是 | 否 | 创建时间 | |
| 11 | update_time | timestamp | 是 | 否 | 更新时间 | |
| 12 | source_table | varchar | 255 | 否 | 否 | 来源表 |
| 13 | source_id | int | 否 | 否 | 来源ID | |
| 14 | source_user_id | int | 否 | 否 | 来源用户 |
表 4-10-enterprise_user(企业用户)
| 编号 | 字段名 | 类型 | 长度 | 是否非空 | 是否主键 | 注释 |
| 1 | enterprise_user_id | int | 是 | 是 | 企业用户ID | |
| 2 | name_of_enterprise | varchar | 64 | 否 | 否 | 企业名称 |
| 3 | enterprise_phone | varchar | 64 | 否 | 否 | 企业电话 |
| 4 | enterprise_address | varchar | 64 | 否 | 否 | 企业地址 |
| 5 | examine_state | varchar | 16 | 是 | 否 | 审核状态 |
| 6 | user_id | int | 是 | 否 | 用户ID | |
| 7 | create_time | datetime | 是 | 否 | 创建时间 | |
| 8 | update_time | timestamp | 是 | 否 | 更新时间 |
表 4-11-hits(用户点击)
| 编号 | 字段名 | 类型 | 长度 | 是否非空 | 是否主键 | 注释 |
| 1 | hits_id | int | 是 | 是 | 点赞ID | |
| 2 | user_id | int | 是 | 否 | 点赞人 | |
| 3 | create_time | timestamp | 是 | 否 | 创建时间 | |
| 4 | update_time | timestamp | 是 | 否 | 更新时间 | |
| 5 | source_table | varchar | 255 | 否 | 否 | 来源表 |
| 6 | source_field | varchar | 255 | 否 | 否 | 来源字段 |
| 7 | source_id | int | 是 | 否 | 来源ID |
表 4-12-interview_information(面试信息)
| 编号 | 字段名 | 类型 | 长度 | 是否非空 | 是否主键 | 注释 |
| 1 | interview_information_id | int | 是 | 是 | 面试信息ID | |
| 2 | enterprise_user | int | 否 | 否 | 企业用户 | |
| 3 | name_of_enterprise | varchar | 64 | 否 | 否 | 企业名称 |
| 4 | job_title | varchar | 64 | 否 | 否 | 职位名称 |
| 5 | position_type | varchar | 64 | 否 | 否 | 职位类型 |
| 6 | work_address | varchar | 64 | 否 | 否 | 工作地址 |
| 7 | salary_treatment | varchar | 64 | 否 | 否 | 薪资待遇 |
| 8 | user_information | int | 否 | 否 | 用户信息 | |
| 9 | user_name | varchar | 64 | 否 | 否 | 用户姓名 |
| 10 | user_phone | varchar | 64 | 否 | 否 | 用户电话 |
| 11 | resume_file | varchar | 255 | 否 | 否 | 简历文件 |
| 12 | delivery_time | datetime | 否 | 否 | 投递时间 | |
| 13 | interview_date | date | 否 | 否 | 面试日期 | |
| 14 | interview_details | text | 65535 | 否 | 否 | 面试详情 |
| 15 | user_status | varchar | 64 | 否 | 否 | 用户状态 |
| 16 | create_time | datetime | 是 | 否 | 创建时间 | |
| 17 | update_time | timestamp | 是 | 否 | 更新时间 | |
| 18 | source_table | varchar | 255 | 否 | 否 | 来源表 |
| 19 | source_id | int | 否 | 否 | 来源ID | |
| 20 | source_user_id | int | 否 | 否 | 来源用户 |
表 4-13-notice(公告)
| 编号 | 字段名 | 类型 | 长度 | 是否非空 | 是否主键 | 注释 |
| 1 | notice_id | mediumint | 是 | 是 | 公告ID | |
| 2 | title | varchar | 125 | 是 | 否 | 标题 |
| 3 | content | longtext | 4294967295 | 否 | 否 | 正文 |
| 4 | create_time | timestamp | 是 | 否 | 创建时间 | |
| 5 | update_time | timestamp | 是 | 否 | 更新时间 |
表 4-14-ordinary_user(普通用户)
| 编号 | 字段名 | 类型 | 长度 | 是否非空 | 是否主键 | 注释 |
| 1 | ordinary_user_id | int | 是 | 是 | 普通用户ID | |
| 2 | user_name | varchar | 64 | 否 | 否 | 用户姓名 |
| 3 | user_phone | varchar | 64 | 否 | 否 | 用户电话 |
| 4 | examine_state | varchar | 16 | 是 | 否 | 审核状态 |
| 5 | user_id | int | 是 | 否 | 用户ID | |
| 6 | create_time | datetime | 是 | 否 | 创建时间 | |
| 7 | update_time | timestamp | 是 | 否 | 更新时间 |
表 4-15-personal_resume(个人简历)
| 编号 | 字段名 | 类型 | 长度 | 是否非空 | 是否主键 | 注释 |
| 1 | personal_resume_id | int | 是 | 是 | 个人简历ID | |
| 2 | user_information | int | 否 | 否 | 用户信息 | |
| 3 | user_name | varchar | 64 | 否 | 否 | 用户姓名 |
| 4 | user_phone | varchar | 64 | 否 | 否 | 用户电话 |
| 5 | expected_position | varchar | 64 | 否 | 否 | 期望职位 |
| 6 | resume_file | varchar | 255 | 否 | 否 | 简历文件 |
| 7 | resume_remarks | text | 65535 | 否 | 否 | 简历备注 |
| 8 | employment_guidance_limit_times | int | 是 | 否 | 指导限制次数 | |
| 9 | create_time | datetime | 是 | 否 | 创建时间 | |
| 10 | update_time | timestamp | 是 | 否 | 更新时间 |
表 4-16-position_information(职位信息)
| 编号 | 字段名 | 类型 | 长度 | 是否非空 | 是否主键 | 注释 |
| 1 | position_information_id | int | 是 | 是 | 职位信息ID | |
| 2 | enterprise_user | int | 否 | 否 | 企业用户 | |
| 3 | name_of_enterprise | varchar | 64 | 否 | 否 | 企业名称 |
| 4 | enterprise_phone | varchar | 64 | 否 | 否 | 企业电话 |
| 5 | enterprise_address | varchar | 64 | 否 | 否 | 企业地址 |
| 6 | job_title | varchar | 64 | 否 | 否 | 职位名称 |
| 7 | position_type | varchar | 64 | 否 | 否 | 职位类型 |
| 8 | work_address | varchar | 64 | 否 | 否 | 工作地址 |
| 9 | salary_treatment | varchar | 64 | 否 | 否 | 薪资待遇 |
| 10 | recruitment_cover | varchar | 255 | 否 | 否 | 招聘封面 |
| 11 | detailed_description | longtext | 4294967295 | 否 | 否 | 详情描述 |
| 12 | praise_len | int | 是 | 否 | 点赞数 | |
| 13 | collect_len | int | 是 | 否 | 收藏数 | |
| 14 | comment_len | int | 是 | 否 | 评论数 | |
| 15 | consulting_records_limit_times | int | 是 | 否 | 咨询限制次数 | |
| 16 | resume_information_limit_times | int | 是 | 否 | 投递限制次数 | |
| 17 | create_time | datetime | 是 | 否 | 创建时间 | |
| 18 | update_time | timestamp | 是 | 否 | 更新时间 |
表 4-17-position_type(职位类型)
| 编号 | 字段名 | 类型 | 长度 | 是否非空 | 是否主键 | 注释 |
| 1 | position_type_id | int | 是 | 是 | 职位类型ID | |
| 2 | position_type | varchar | 64 | 否 | 否 | 职位类型 |
| 3 | create_time | datetime | 是 | 否 | 创建时间 | |
| 4 | update_time | timestamp | 是 | 否 | 更新时间 |
表 4-18-praise(点赞)
| 编号 | 字段名 | 类型 | 长度 | 是否非空 | 是否主键 | 注释 |
| 1 | praise_id | int | 是 | 是 | 点赞ID | |
| 2 | user_id | int | 是 | 是 | 点赞人 | |
| 3 | create_time | timestamp | 是 | 否 | 创建时间 | |
| 4 | update_time | timestamp | 是 | 否 | 更新时间 | |
| 5 | source_table | varchar | 255 | 否 | 否 | 来源表 |
| 6 | source_field | varchar | 255 | 否 | 否 | 来源字段 |
| 7 | source_id | int | 是 | 否 | 来源ID | |
| 8 | status | tinyint | 是 | 否 | 点赞状态:1为点赞,0已取消 |
表 4-19-resume_information(简历信息)
| 编号 | 字段名 | 类型 | 长度 | 是否非空 | 是否主键 | 注释 |
| 1 | resume_information_id | int | 是 | 是 | 简历信息ID | |
| 2 | enterprise_user | int | 否 | 否 | 企业用户 | |
| 3 | name_of_enterprise | varchar | 64 | 否 | 否 | 企业名称 |
| 4 | job_title | varchar | 64 | 否 | 否 | 职位名称 |
| 5 | position_type | varchar | 64 | 否 | 否 | 职位类型 |
| 6 | work_address | varchar | 64 | 否 | 否 | 工作地址 |
| 7 | salary_treatment | varchar | 64 | 否 | 否 | 薪资待遇 |
| 8 | user_information | int | 否 | 否 | 用户信息 | |
| 9 | user_name | varchar | 64 | 否 | 否 | 用户姓名 |
| 10 | user_phone | varchar | 64 | 否 | 否 | 用户电话 |
| 11 | resume_file | varchar | 255 | 否 | 否 | 简历文件 |
| 12 | delivery_time | datetime | 否 | 否 | 投递时间 | |
| 13 | delivery_remarks | text | 65535 | 否 | 否 | 投递备注 |
| 14 | delivery_status | varchar | 64 | 否 | 否 | 投递状态 |
| 15 | status_description | text | 65535 | 否 | 否 | 状态描述 |
| 16 | interview_information_limit_times | int | 是 | 否 | 面试邀请限制次数 | |
| 17 | create_time | datetime | 是 | 否 | 创建时间 | |
| 18 | update_time | timestamp | 是 | 否 | 更新时间 | |
| 19 | source_table | varchar | 255 | 否 | 否 | 来源表 |
| 20 | source_id | int | 否 | 否 | 来源ID | |
| 21 | source_user_id | int | 否 | 否 | 来源用户 |
表 4-20-slides(轮播图)
| 编号 | 字段名 | 类型 | 长度 | 是否非空 | 是否主键 | 注释 |
| 1 | slides_id | int | 是 | 是 | 轮播图ID | |
| 2 | title | varchar | 64 | 否 | 否 | 标题 |
| 3 | content | varchar | 255 | 否 | 否 | 内容 |
| 4 | url | varchar | 255 | 否 | 否 | 链接 |
| 5 | img | varchar | 255 | 否 | 否 | 轮播图 |
| 6 | hits | int | 是 | 否 | 点击量 | |
| 7 | create_time | timestamp | 是 | 否 | 创建时间 | |
| 8 | update_time | timestamp | 是 | 否 | 更新时间 |
表 4-21-upload(文件上传)
| 编号 | 字段名 | 类型 | 长度 | 是否非空 | 是否主键 | 注释 |
| 1 | upload_id | int | 是 | 是 | 上传ID | |
| 2 | name | varchar | 64 | 否 | 否 | 文件名 |
| 3 | path | varchar | 255 | 否 | 否 | 访问路径 |
| 4 | file | varchar | 255 | 否 | 否 | 文件路径 |
| 5 | display | varchar | 255 | 否 | 否 | 显示顺序 |
| 6 | father_id | int | 否 | 否 | 父级ID | |
| 7 | dir | varchar | 255 | 否 | 否 | 文件夹 |
| 8 | type | varchar | 32 | 否 | 否 | 文件类型 |
表 4-22-user(用户账户)
| 编号 | 字段名 | 类型 | 长度 | 是否非空 | 是否主键 | 注释 |
| 1 | user_id | int | 是 | 是 | 用户ID | |
| 2 | state | smallint | 是 | 否 | 账户状态:(1可用|2异常|3已冻结|4已注销) | |
| 3 | user_group | varchar | 32 | 否 | 否 | 所在用户组 |
| 4 | login_time | timestamp | 是 | 否 | 上次登录时间 | |
| 5 | phone | varchar | 11 | 否 | 否 | 手机号码 |
| 6 | phone_state | smallint | 是 | 否 | 手机认证:(0未认证|1审核中|2已认证) | |
| 7 | username | varchar | 16 | 是 | 否 | 用户名 |
| 8 | nickname | varchar | 16 | 否 | 否 | 昵称 |
| 9 | password | varchar | 64 | 是 | 否 | 密码 |
| 10 | | varchar | 64 | 否 | 否 | 邮箱 |
| 11 | email_state | smallint | 是 | 否 | 邮箱认证:(0未认证|1审核中|2已认证) | |
| 12 | avatar | varchar | 255 | 否 | 否 | 头像地址 |
| 13 | open_id | varchar | 255 | 否 | 否 | 针对获取用户信息字段 |
| 14 | create_time | timestamp | 是 | 否 | 创建时间 |
表 4-23-user_group(用户组)
| 编号 | 字段名 | 类型 | 长度 | 是否非空 | 是否主键 | 注释 |
| 1 | group_id | mediumint | 是 | 是 | 用户组ID | |
| 2 | display | smallint | 是 | 否 | 显示顺序 | |
| 3 | name | varchar | 16 | 是 | 否 | 名称 |
| 4 | description | varchar | 255 | 否 | 否 | 描述 |
| 5 | source_table | varchar | 255 | 否 | 否 | 来源表 |
| 6 | source_field | varchar | 255 | 否 | 否 | 来源字段 |
| 7 | source_id | int | 是 | 否 | 来源ID | |
| 8 | register | smallint | 否 | 否 | 注册位置 | |
| 9 | create_time | timestamp | 是 | 否 | 创建时间 | |
| 10 | update_time | timestamp | 是 | 否 | 更新时间 |
第5章系统实现
5.1 普通用户功能模块
5.1.1用户注册
用户可以通过注册功能创建个人账号,填写包括用户名、密码、邮箱或手机号等基本信息完成注册流程。系统会对输入信息进行校验,确保唯一性和格式正确性,并将用户数据存储至数据库中,同时发送验证邮件或短信以确认账户有效性。用户注册界面如下图所示。
图5-1 用户注册UI界面
5.1.2用户登录
用户登录模块为前台用户提供安全快捷的访问方式。登录页面设计简洁明了,用户只需输入用户名及密码即可完成身份验证。登录成功后,用户将被重定向至系统首页页面。对于忘记密码的用户,提供了找回密码功能,通过邮箱或手机号接收重置链接,保障账户安全。用户登录界面如下图所示。
图5-2 用户登录UI界面
5.1.3首页
首页:首页展示轮播图、通知公告、新闻资讯、职位信息等功能导航栏。界面布局如下图:
图5-3首页UI界面
5.1.4通知公告
通知公告:通知公告功能提供最新平台信息和重要通知,确保用户及时了解动态。简洁明了的公告列表方便用户快速查阅相关内容。界面布局如下图:
图5-4通知公告UI界面
5.1.5新闻资讯
新闻资讯:新闻资讯功能提供最新的就业相关信息和动态,帮助用户及时了解行业趋势和招聘政策。简洁明了的界面设计方便用户快速查找所需信息。界面布局如下图:
图5-5 新闻资讯UI界面
5.1.6职位信息
职位信息:职位信息功能让用户通过企业名、职位名和类型快速找到合适的职位,界面简洁易用。职位详情页展示全面的职位信息,包括公司、地点、联系方式和薪资等,并提供点赞、收藏、“咨询”和“投递”按钮,以及评论区供用户互动交流。界面布局如下图:
图5-6 职位信息UI界面
图5-7 咨询UI界面
图5-8 简历投递UI界面
5.1.7个人中心
个人中心:个人中心包含多个功能模块,如个人首页、咨询记录、简历信息、面试信息、个人简历、就业指导和收藏。用户可在个人中心查看咨询记录、简历信息、面试邀请信息、就业指导和收藏信息,同时可添加个人简历信息等。界面布局如下图:
图5-9 个人中心UI界面
图5-10 个人简历添加UI界面
5.2企业用户功能模块
5.2.1个人中心
个人中心包含多个功能模块,如个人首页、职位信息、咨询记录、简历信息、面试信息和收藏。企业用户可通过职位信息页面添加包括企业名称、联系方式、工作地址、职位名称与类型、薪资待遇等在内的详细招聘信息;在咨询记录中查看并回复用户的咨询内容;在简历信息页面查看用户简历、修改投递状态、添加状态描述及发送面试邀请;面试信息页面展示所有面试安排;收藏页面则用于查看历史收藏内容。界面布局如下图:
图5-11 个人中心UI界面
图5-12 职位信息添加UI界面
图5-13 咨询记录UI界面
图5-14简历信息UI界面
图5-15面试信息UI界面
5.3 管理员功能模块
5.3.1系统用户
系统用户:管理员可以查看系统用户(管理员、普通用户、企业用户)列表中某个用户的详情,可以对用户信息进行查询、审核、添加和删除操作。界面图如下。
图5-16系统用户UI界面
5.3.2职位类型管理
职位类型管理:管理员可在职位类型管理模块进行添加、修改或删除职位类型,并查看每种类型的详情。页面提供查询和重置功能,确保职位类型清晰准确,支持系统高效运行。界面图如下。
图5-17职位类型管理UI界面
5.3.3个人简历管理
个人简历管理:管理员点击可查看个人简历列表,同时可点击“指导”按钮添加就业指导信息,包括就业规划、面试技巧和指导详情。界面图如下。
图5-18 个人简历管理UI界面
图5-19 就业指导添加UI界面
5.3.4系统管理
系统管理:管理员点击可查看轮播图管理;如需添加新的轮播图,点击右侧“添加”按钮,上传图片,输入标题和链接,点击“确认”按钮进行添加,可对轮播图进行增删改查。界面图如下。
图5-20系统管理UI界面
5.3.5资源管理
资源管理:管理员点击可查看新闻资讯和资讯分类;如需添加新的资讯,点击“添加”按钮,上传封面图,输入标题,选择分类,输入标签、描述和正文,点击“确认”按钮进行添加。同时可对资讯和分类进行增删改查。界面图如下。
图5-21资源管理UI界面
第6章系统测试
6.1 测试目的
在对该系统进行完详细设计和编码之后,就要对智慧就业服务平台的程序进行测试,检测程序是否运行无误,反复进行测试和修改,使之最后成为完整的软件,满足用户的需求,实现预期的功能。系统测试的目的在于确保软件正常运作,并实现其应有的功能,促进行中出现的错误和逻辑问题。系统测试不但可以找见程序运行中的系统错误,还可以找见程序运行的需要改进的地方,并去协助改良程序运行使其获得最高幅度的完备。世界一流的安装测试员可以增加软件品质,将软件系统错误概率降至最少。
6.2 功能测试
表6-2 系统测试用例表
| 测试项 | 测试用例 | 问题 | 结论 |
| 登录功能测试 | 打开登录页面 输入正确的用户名和密码 点击“登录”按钮 | 无 | 符合预期 |
| 登录功能测试 | 打开登录页面 输入错误的用户名 输入正确的密码 点击“登录”按钮 | 无 | 符合预期 |
| 登录功能测试 | 打开登录页面 输入正确的用户名 输入错误的密码 点击“登录”按钮 | 无 | 符合预期 |
| 登录功能测试 | 打开登录页面 输入不存在的用户名和密码 点击“登录”按钮 | 无 | 符合预期 |
| 注册功能测试 | 打开注册页面 输入合法的用户名、密码、邮箱等信息 点击“注册”按钮 | 无 | 符合预期 |
| 注册功能测试 | 打开注册页面 输入已存在的用户名 输入其他合法信息 点击“注册”按钮 | 无 | 符合预期 |
| 注册功能测试 | 打开注册页面 输入合法用户名但密码不符合要求(如长度不足) 点击“注册”按钮 | 无 | 符合预期 |
| 注册功能测试 | 打开注册页面 输入合法用户名和密码但邮箱格式错误 点击“注册”按钮 | 无 | 符合预期 |
| 查看职位信息测试 | 登录系统 进入职位信息页面 浏览职位名称、工作地址、薪资待遇等信息 | 无 | 符合预期 |
| 查看职位信息测试 | 登录系统 进入职位信息页面 使用搜索栏输入关键词搜索职位信息 | 无 | 符合预期 |
| 查看职位信息测试 | 登录系统 进入职位信息页面 点击职位详情查看完整信息 | 无 | 符合预期 |
| 查看职位信息测试 | 登录系统 进入职位信息页面 不输入任何搜索条件直接点击搜索 | 无 | 符合预期 |
6.3 性能测试
- 兼容性测试
表6-5 兼容性测试用例
| 用例编号 | 测试类型 | 测试目标 | 操作过程 | 预期结果 |
| 兼容性_01 | 设备兼容性 | 测试系统在不同设备上的表现 | 在多种设备上访问系统并记录表现 | 系统在各种设备上都能正常加载和显示页面 |
| 兼容性_02 | 浏览器兼容性 | 测试系统在不同浏览器上的表现 | 在多种浏览器中访问系统并记录表现 | 系统在各种主流浏览器上都能正常加载和显示页面 |
| 兼容性_03 | 分辨率兼容性 | 测试系统在不同分辨率下的显示效果 | 在不同分辨率的设备上访问系统并记录表现 | 系统在各种分辨率下都能适应并正常显示内容 |
| 兼容性_04 | 操作系统兼容性 | 测试系统在不同操作系统上的运行情况 | 在不同操作系统上访问系统并记录表现 | 系统能够在常用操作系统上正常运行和显示 |
- 性能测试
表6-6 性能测试用例
| 用例编号 | 测试类型 | 测试目标 | 操作过程 | 预期结果 |
| 性能_01 | 负载测试 | 测试系统在正常负载下的性能 | 逐步增加用户数来模拟不同的负载情况 | 系统能够稳定处理并响应不同数量的用户请求 |
| 性能_02 | 压力测试 | 测试系统在极端负载下的性能 | 以超过系统承受极限的用户数来测试系统 | 系统能够在高负载情况下仍然保持正常运行 |
| 性能_03 | 并发测试 | 测试系统能同时处理多少并发用户请求 | 同时发送多个并发用户请求来测试系统性能 | 系统能够有效地处理多个并发请求 |
| 性能_04 | 数据量测试 | 测试系统在大数据量下的性能 | 向系统添加大量数据并测试系统响应时间 | 系统能够在大数据量情况下保持较快的响应时间 |
6.4 测试结果
全部测试用例都已通过,且不存在漏洞,实现了本论文开始时所作要求和期望。本系统运行稳定,使用流畅,可以满足客户需求。试运行后进行系统评估,可以认为该系统达到预定的目标要求,可以满足用户的需求,也满足了系统开发前所作目标。系统在经过大量重复测试后运行十分稳定,安全实用,功能模块已经达到预定目标所需。在规定的时间内实现系统的大部分功能,且满足要求,节省开发成本,符合本人经济情况。
简而言之,经过严格的测试,可以发现该系统的功能和性能非常出色,它的精度、可靠性、稳健性都达到了极高的水平,而且它还支持快速、精细的点击操作,使用者的使用感受更加良好。此外,它还支持各种主流浏览器,满足不同的使用要求。
第7章总结与展望
本智慧就业服务平台的成功开发与实现,标志着在提升招聘效率、优化求职体验方面迈出了重要一步。基于Spring Boot框架,结合MySQL数据库、Redis缓存等技术,系统实现了从用户注册登录到职位信息发布、简历投递、面试安排、咨询互动等一系列流程的全面覆盖。通过严格的权限控制、数据加密传输和日志记录等功能,确保了系统的安全性与稳定性。此外,平台还特别注重用户体验,提供简洁直观的操作界面,支持多角色协同操作,使得无论是普通用户还是企业用户都能方便快捷地完成所需操作。这些功能的实现不仅提高了信息匹配的准确性和效率,也为用户提供了一个高效便捷的就业服务环境。
未来,平台可在人工智能推荐算法、语音识别客服、大数据分析等方面进一步优化升级,提升岗位与人才的智能匹配精准度。同时,拓展移动端适配和消息推送功能,增强用户的实时互动体验。也可探索与政府就业机构、高校等单位合作,整合更多优质资源,打造一体化就业生态圈,推动就业服务向更高质量、更可持续的方向发展。
参考文献
- 刘江涛,王亮亮,吴庆茹,等.基于B/S模式的铁路勘测设计案例信息化管理系统设计与实现[J].铁路计算机应用,2021,30(03):32-35.
- 张丹丹,李弘.基于B/S架构的办公管理系统设计与开发[J].铁路通信信号工程技术,2024,21(09):44-48+106.
- 王志亮,纪松波.基于SpringBoot的Web前端与数据库的接口设计[J].工业控制计算机,2023,36(03):51-53.
- 熊永平.基于SpringBoot框架应用开发技术的分析与研究[J].电脑知识与技术,2021,15(36):76-77.
- 赵媛.基于Vue的Web系统前端性能优化分析[J].电脑编程技巧与维护,2024,(09):44-46.
- 秦冬.浅析Vue框架在前端开发中的应用[J].信息与电脑(理论版),2024,36(13):61-63.
- 李艳杰.MySQL数据库下存储过程的综合运用研究[J].现代信息科技,2023,7(11):80-82+88.
- 刘广超.基于计算机软件开发Java编程语言的分析研究及技术思考[C]//广东省高等教育学会特殊教育专业委员会,广东教育学会特殊教育专业委员会.2024年广东省特殊教育专业学术会议论文集.大连理工大学城市学院学院;,2024:413-418.DOI:10.26914/c.cnkihy.2024.063892.
- 陈倩怡,何军.Vue+Springboot+MyBatis技术应用解析[J].电脑编程技巧与维护,2020,(01):14-15+28.
- 周晓玉,崔文超.基于Web技术的数据库应用系统设计[J].信息与电脑(理论版),2023,35(09):189-191.
- 马艳艳,吴晓光.计算机软件与数据库的设计策略分析[J].电子技术,2024,53(05):104-105.
- 辛晓龙,社区智慧就业平台.河北省,河北诺聘网络科技有限公司,2024-03-21.
- 宫燕燕.大学生智慧就业服务平台建设的政府责任研究[D].中国矿业大学,2023.DOI:10.27623/d.cnki.gzkyu.2023.000874.
- 庄亚民.大学生就业咨询服务智慧平台的设计与应用[J].就业与保障,2023,(04):22-24.
- 明文钦,李映松.打造“一站式”高校智慧就业平台[J].人力资源,2023,(06):122-123.
- 王少丽.大学生智慧就业创业信息服务平台的建设与应用[J].中关村,2023,(03):110-111.
- 王洁洁,仝东峰.构建高校智慧就业平台的路径探析[J].公关世界,2022,(13):90-92.
- 郭煜华.智慧校园平台下的就业数据服务新模式研究[D].华东师范大学,2022.DOI:10.27149/d.cnki.ghdsu.2022.003979.
- 周常志,甘恒.基于SpringBoot的智慧就业服务平台的设计与实现[J].电脑知识与技术,2021,17(28):182-184+187.DOI:10.14004/j.cnki.ckt.2021.3040.
- 丁承.高校毕业生“云智慧”精准就业服务平台建设研究[J].就业与保障,2021,(06):14-15.
- 平淑容.互联网+背景下大学生智慧就业服务平台构建设想[J].知识文库,2020,(04):34-35.
致 谢
在完成本论文的研究与写作过程中,我深切感受到了来自各方的帮助和支持。在此,我衷心地向所有给予我帮助的人表示最诚挚的感谢。
首先,我要特别感谢我的导师,不仅在学术上给予我无私的指导,而且在生活上给予我关怀和支持。是您严谨的学术态度和勤奋的工作精神将永远激励我不断前进。
其次,我要感谢所有教导过我的老师们,是你们精彩课堂和深入的指导为我的研究工作提供了宝贵的知识和灵感。
我还要感谢我的家人,他们的理解和支持是我完成学业的坚强后盾。在我遇到困难和挑战时,他们总是给予我鼓励和力量。
此外,我也要感谢我的朋友和同学们,你们的陪伴和帮助使我的研究生活更加丰富多彩。我们共同度过的时光将成为我一生中宝贵的回忆。
最后,我要感谢所有支持本项目,为本项目提供建设性意见的人员,没有他们的协助,本论文无法顺利完成。
再次感谢所有帮助和支持我的人,是你们的帮助使我的研究之路不再孤单
免费领取项目源码+数据库,请关注❥点赞收藏并私信博主
5999

被折叠的 条评论
为什么被折叠?



