摘 要
基于SpringBoot实现的面包销售系统旨在为普通用户、商家用户和管理员提供一个功能全面、操作便捷的在线平台。系统通过模块化设计,实现了从商品展示、用户购物到订单管理及后台运营的全流程覆盖。普通用户可以通过系统完成注册登录、浏览商品、查看新闻资讯与系统公告、管理购物车及订单等功能;商家用户则能够进行商品管理、订单处理以及销售数据分析;管理员负责系统的全局管理,包括用户审核、公告发布、资讯维护、商品与订单管理以及操作日志跟踪等。系统采用前后端分离架构,结合SpringBoot框架的优势,确保了高效开发与稳定运行。
本系统不仅注重用户体验,还兼顾了商家运营与后台管理的需求。在用户体验方面,系统提供了商品筛选、排序、评论评分及个性化推荐等功能,提升了用户的购物体验;在商家运营方面,支持商品分类管理、订单状态追踪及物流配送等功能,帮助商家提高运营效率;在后台管理方面,管理员可通过直观的数据统计图、灵活的资讯管理工具及全面的操作日志记录,确保系统的安全性和可维护性。整体设计以实用性为核心,为面包销售业务的线上化和智能化提供了强有力的技术支持。
关键词:面包销售系统;Spring Boot;Java;
SpringBoot based bread sales system is designed to provide a comprehensive and convenient online platform for ordinary users, business users and administrators. Through modular design, the system realizes the whole process coverage from commodity display, user shopping to order management and background operation. Ordinary users can complete registration and login, browse products, view news and system announcements, manage shopping carts and orders through the system; Merchant users can manage goods, process orders and analyze sales data. The administrator is responsible for the global management of the system, including user review, bulletin release, information maintenance, product and order management, and operation log tracking. The system adopts the front-end separation architecture and combines the advantages of SpringBoot framework to ensure efficient development and stable operation.
This system not only focuses on user experience, but also takes into account the needs of business operation and background management. In terms of user experience, the system provides functions such as product screening, sorting, comment rating and personalized recommendation to improve users' shopping experience; In terms of business operation, support commodity classification management, order status tracking and logistics distribution and other functions to help businesses improve operational efficiency; In the background management, administrators can ensure the security and maintainability of the system through intuitive data statistics charts, flexible information management tools and comprehensive operation logs. The overall design takes practicality as the core, and provides strong technical support for the online and intelligent bread sales business.
Keywords:Bread distribution system; Spring Boot; Java;
目 录
第1章绪 论
1.1本课题的背景及意义
本课题的背景源于电子商务行业的快速发展以及消费者对于便捷、多样化购物体验的需求日益增长。随着互联网技术的进步,越来越多的传统行业开始探索线上业务模式,面包销售行业也不例外。传统的面包店主要依赖于线下门店进行销售,这种方式不仅限制了销售的地理范围,也难以满足现代消费者对便捷购物和个性化服务的需求。通过开发一个基于SpringBoot的面包销售系统,可以有效地将传统面包销售业务与现代电子商务相结合,突破地域限制,扩大市场覆盖范围,并为顾客提供更加丰富多样的产品选择和服务体验。
该系统的开发具有重要的现实意义。首先,它能够提升消费者的购物体验,用户可以通过网络随时随地浏览商品、获取最新的促销信息并完成购买流程,极大地提高了购物的便利性。其次,对于商家而言,系统提供的数据统计分析功能有助于深入了解消费者偏好,优化库存管理,制定精准的营销策略,从而提高经营效益。此外,系统的实施还促进了面包销售行业的数字化转型,推动了线上线下融合发展的新零售模式。最后,从技术角度看,利用SpringBoot框架开发此系统,不仅能加快开发进度,还能确保系统的稳定性和扩展性,为后续的功能升级和维护提供了坚实的技术保障。
1.2本课题的研究现状及研究目标
1.2.1研究现状
当前,电子商务平台的发展已经渗透到各个传统行业中,面包销售行业也不例外。国内外已有多项研究探讨了如何将传统零售业务与电子商务有效结合,以提升企业的市场竞争力和服务水平。例如,在国外,一些知名的烘焙品牌已经开始通过自建电商平台或第三方电商平台拓展线上销售渠道,并利用大数据分析优化库存和供应链管理。同时,也有研究关注用户体验设计的重要性,强调通过个性化推荐、便捷的购物流程等手段提高用户满意度和忠诚度。然而,针对特定于面包销售行业的深入研究相对较少,特别是在如何有效地整合线上线下资源,以及如何利用新兴技术如人工智能和大数据分析来促进业务增长方面仍有较大的探索空间。
在国内,随着互联网+战略的推进,越来越多的传统企业开始重视线上渠道的建设与发展。对于面包销售行业来说,虽然也出现了一些成功的电商转型案例,但总体上仍处于起步阶段。部分研究指出,许多小型面包店由于资金和技术限制,难以独立构建和运营自己的电商平台,更多依赖于微信小程序或美团等第三方平台进行线上销售。此外,还有研究表明,尽管消费者对在线购买食品的接受度逐渐增加,但对于新鲜烘焙产品的保鲜和配送问题仍然存在疑虑。因此,未来的研究需要更加关注如何克服这些挑战,包括开发高效的冷链物流解决方案、确保产品质量安全等方面,同时也需要进一步探索如何利用现代信息技术为顾客提供更优质的购物体验。
1.2.2研究目标
本研究的目标是开发一个基于SpringBoot框架的面包销售系统,以促进传统面包销售业务向电子商务平台的转型,同时提升用户体验和商家运营效率。具体而言,该系统旨在为普通用户提供便捷的商品浏览、购买、订单管理和个性化推荐等功能,增强购物的便利性和满意度;为商家提供强大的商品管理、订单处理及销售数据分析工具,助力其优化库存管理、制定精准营销策略并提高经营效益;为管理员提供全面的系统管理功能,确保平台的安全稳定运行以及信息的有效管理。通过实现这些目标,本研究不仅希望能够填补面包销售行业在电商应用方面的空白,还力求推动行业的数字化转型与创新发展,为构建线上线下融合的新零售模式贡献力量。
1.3本文的主要研究内容
本文主要研究内容聚焦于设计与实现一个基于SpringBoot框架的面包销售系统,旨在满足不同用户角色的需求,并通过电子商务平台促进传统面包销售业务的发展。首先,针对普通用户,系统将提供包括注册登录、首页信息展示、系统公告浏览、新闻资讯互动、面包商城商品浏览与购买以及个人中心管理等功能模块,确保用户能够获得流畅、便捷的购物体验。其次,商家用户则可通过后台管理系统进行商品的添加与编辑、分类管理、订单处理及物流跟踪等操作,以支持其日常运营和决策制定。此外,管理员角色被赋予了对整个系统进行全面管理的能力,包括但不限于系统用户的管理、公告信息发布、资源(如新闻资讯)的维护、商城的商品与订单综合管理及操作日志的监控等,以保证系统的稳定运行和安全性。
具体到功能实现上,系统将采用模块化的设计思路,利用SpringBoot的优势快速搭建并集成各功能模块,确保系统的高效开发与易于维护性。同时,为了提升用户体验,面包商城将特别注重界面设计与交互流程,比如通过推荐算法实现个性化商品推荐,利用筛选和排序功能帮助用户更方便地找到所需商品。对于商家而言,数据统计分析工具将成为助力其业务增长的重要手段,而对管理员来说,灵活且强大的后台管理功能则是确保系统正常运作的关键。综上所述,本文的研究不仅在于技术方案的实施,还在于探索如何通过这些功能模块有效地连接用户、商家和管理者,共同推动面包销售行业的数字化转型与发展。
第2章相关技术介绍
2.1SpringBoot框架介绍
SpringBoot是Spring家族中的一个重要成员,它简化了Spring应用的初始搭建和开发过程[1]。通过提供一系列默认配置和自动装配机制,SpringBoot使得开发者能够更快地构建出生产级别的Spring应用。它支持多种开发工具和框架,如Maven、Gradle等,并且可以与多种数据库和缓存技术无缝集成[2]。SpringBoot的简洁性和高效性使其成为开发企业级应用的首选框架之一。在本次毕业设计中,SpringBoot框架为面包销售系统的后端开发提供了强大的支持。
2.2MySQL数据库
MySQL是一款开源的关系型数据库管理系统,它以其高性能、高可靠性和易用性而著称。MySQL支持多种存储引擎,如InnoDB、MyISAM等,能够满足不同应用场景的需求[3]。它提供了丰富的SQL语法和函数,使得开发者能够方便地进行数据查询、更新和删除操作。MySQL还支持事务处理、索引优化和复制等高级功能,为数据的完整性和安全性提供了有力保障。在本次毕业设计中,MySQL数据库作为面包销售系统的数据存储核心,承担着存储和管理面包商城、用户信息等重要数据的任务。而且通过合理的数据库设计和优化,确保了系统的数据访问效率和数据安全性[4]。
2.3Java语言
JAVA是一种广泛使用的编程语言,具有跨平台、面向对象、安全性高等特点。JAVA语言提供了丰富的类库和API,使得开发者能够轻松地进行网络编程、数据库操作、图形界面开发等任务[4]。JAVA还支持多线程编程和分布式计算,为开发高性能和可扩展的应用提供了有力支持[5]。所以本次毕设选择了JAVA作为面包销售系统的开发语言。通过利用JAVA的面向对象特性和丰富的类库资源,成功实现了系统的各个功能模块,并保证了系统的稳定性和可扩展性。而且JAVA的跨平台特性也使得此次毕业设计能够在不同的操作系统和硬件平台上运行,为用户提供了更加便捷的使用体验。
第3章系统分析
3.1可行性分析
3.1.1技术可行性
基于Spring Boot框架开发面包销售系统具有显著优势。Spring Boot以其简洁的配置、高效的性能以及强大的集成能力,为快速构建稳定、可扩展的Web应用提供了坚实基础[7]。结合MySQL数据库的高效存储与检索能力,以及Java语言的广泛应用与成熟生态,系统能够实现复杂的数据处理与业务逻辑[8]。此外前端采用Vue.js等现代前端框架,可确保用户界面的流畅与互动性,技术实现路径清晰可行。
3.1.2经济可行性
该系统开发成本相对较低,主要投入在于人力与硬件资源。Spring Boot及MySQL均为开源技术,无需额外购买软件许可,降低了开发成本。如果系统上线可通过提供便捷、透明的租赁服务,可吸引大量用户,进而通过广告、增值服务等方式实现盈利,具有良好的经济回报预期。此外,系统维护成本适中,便于长期运营与迭代升级。
3.1.3操作可行性
系统界面简洁友好,操作流程简单,用户无需复杂培训即可上手。系统功能模块化设计,包括商城管理、订单管理、用户管理、资源管理等,便于用户快速完成操作。且系统支持多角色操作,管理员和用户均可根据权限进行相应操作,提升了管理效率。
3.2系统功能需求
面包销售系统包含普通用户、商家用户、管理员三个角色划分,每个角色对应的主要功能如下:
3.2.1普通用户主要功能
(1)注册登录:用户可以通过注册成为系统用户,注册后可以用账号密码登录系统。
(2)首页:用户进入面包销售系统的时候,首先映入眼帘的是系统的首页、系统公告、新闻资讯、面包商城、商城管理等信息。
(3)系统公告:用户点击可查看网站公告、关于我们、联系方式和网站介绍等信息, 方便用户浏览了解系统公告信息 。
(4)新闻资讯:用户点击可查看新闻资讯列表,同时可对咨讯文章进行点赞、收藏和评论。
(5)面包商城:面包商城界面展示了各种甜点和面包产品,用户可以通过筛选和排序功能浏览商品。每个商品显示了图片、名称和价格,用户可以选择购买数量并进行立即购买。点击某个商品后,进入商品详情页,可以查看更大的图片、详细描述和库存信息,同时也能进行评论和评分。界面右侧会推荐热门商品和今日推荐,方便用户查看其他受欢迎的商品。
(6)商城管理:商城管理界面主要包括“我的购物车”、“我的订单”和“我的地址”三个模块。“我的购物车”允许用户查看已选商品,并进行订单支付。用户可以在此页面确认商品数量、价格以及总额,完成支付后生成订单。“我的订单”提供了用户已完成的订单详情,包括订单状态、支付情况和配送信息等,用户可以随时查看和跟踪订单进度。“我的地址”功能则允许用户管理收货地址,方便在结账时选择合适的地址进行配送。
(7)个人中心:个人中心界面展示了多个功能模块,包括个人首页,订单配送,收藏,评论管理。点击进入各个功能模块可进行查看、管理和删除操作。
3.2.2商家用户主要功能
- 注册登录:用户可以通过注册成为系统用户,注册后可以用账号密码登录系统。
(2)后台首页:商家用户点击可查看商品销售金额和销售数量数据统计图。
(3)商城管理:商家用户的商城管理界面包括面包商城、分类列表、订单列表和订单配送功能。面包商城部分允许商家管理商品的展示、添加新产品以及修改已有商品的信息。分类列表帮助商家对商品进行分类,方便顾客浏览和选择。订单列表显示了所有的订单信息,商家可以查看订单的详细情况,包括支付状态和商品清单。订单配送功能则帮助商家管理订单的发货和物流,确保商品及时配送给顾客。
3.2.3管理员主要功能
(1)登录:管理员账号密码由系统生成,可使用账号密码可进行登录系统后台,使用系统功能进行管理,并可对自己的个人信息和密码进行管控。
- 后台首页:商家用户点击可查看商品销售金额和销售数量数据统计图。
(3)系统用户:管理员点击可查看系统用户(管理员、普通用户、商家用户)列表中某个用户的详情,可以对用户信息进行查询、审核、添加和删除操作。
(4)系统管理:系统管理页面中的轮播图管理功能,允许管理员轻松上传、编辑和删除首页展示的轮播图片。通过这一功能,管理员可以定期更新重要信息和活动预告,确保用户及时获取最新动态。
(5)系统公告管理:管理员的系统公告管理界面包括查询、重置、删除、添加和查看公告详情的功能。管理员可以通过查询功能搜索公告,重置则清除搜索条件,删除功能用于删除不需要的公告,添加功能则允许管理员新增公告,查看公告详情可以查看公告的完整内容。
(6)资源管理:管理员点击可查新闻资讯和资讯分类;如需添加新的资讯,点击“添加”按钮,上传封面图,输入标题,选择分类,输入标签、描述和正文,点击“确认”按钮进行添加。同时可对资讯和分类进行增删改查。
(7)商城管理:管理员通过商城管理功能能够高效地进行商品和订单的综合管理。这包括在面包商城中添加或编辑商品、利用分类列表对商品进行归类整理、查看并处理订单列表中的顾客订单,以及通过订单配送模块跟踪物流状态等服务。
(8)操作日志:操作日志界面包括日志列表功能,管理员可以通过查询功能搜索特定的日志记录,重置则清除搜索条件,删除功能用于删除不需要的日志记录。这些功能帮助管理员跟踪和管理系统中的操作历史。
3.3非功能性需求分析
在面包销售系统的毕业设计中,非功能性需求分析是也是很重要的。它主要关注系统除了基本功能外的其他特性,如性能、安全性、易用性、可维护性等,这些特性对于确保系统的稳定运行和用户满意度至关重要。
性能:系统需要能够处理高并发请求,确保在多个用户同时操作时仍能保持稳定运行。
安全性:系统必须采取严格的措施来保护敏感数据,如用户信息、交易记录等,防止数据泄露和非法访问。
易用性:系界面友好直观,操作流程简化,提升用户体验。
可维护性:代码结构清晰,文档完备,便于后续开发与问题排查。
3.4系统用户用例分析
3.4.1普通用户用例图
普通用户用例图如下所示:

图3-1 普通用户用例图
3.4.2商家用户用例图
商家用户用例图如下所示:

图3-2 商家用户用例图
3.4.3管理员用例图
管理员用例图如下所示:

图3-3 管理员用例图
3.5开发环境
表 3-4系统开发环境表
| 操作系统 | Windows 10 专业版 64位操作系统 |
| 集成开发环境 | IntelliJ IDEA 2021.1 |
| 开发语言 | Java |
| 后端框架 | Spring Boot 2.0 |
| 数据库 | MySQL 5.7.31 |
| 前端技术 | HTML、CSS、JavaScript、Bootstrap |
| 前端开发工具 | Visual Studio Code |
| 项目管理工具 | Maven |
| 服务器 | Tomcat 9.0 |
| 数据库工具 | Navicat |
第4章
系统概要设计
4.1总体设计
4.1.1系统架构设计
系统由表现层、业务逻辑层、数据访问层和数据库服务器组成。表现层通过浏览器(如IE、Chrome、Firefox)与用户交互,采用FreeMarker、Bootstrap、jQuery等技术实现界面呈现。业务逻辑层负责处理系统的核心业务逻辑,通过分模块设计实现功能分离。数据访问层使用MyBatis框架连接数据库,执行数据的增删改查操作。数据库服务器采用MySQL进行数据存储和管理,为系统提供稳定的数据库支持。整个架构通过Tomcat服务器完成用户请求的接收和处理,确保系统的高效运行。整个系统架构如图4-1所示。

图4-1 系统架构图
4.1.2系统功能性模块图
基于SpringBoot实现的面包销售系统,主要功能模块包括普通用户、商家用户和管理员三大角色的功能划分。普通用户可进行注册登录、浏览首页、查看系统公告与新闻资讯、购买商品及管理个人订单等操作;商家用户能够管理商品展示、处理订单配送以及查看销售数据统计;管理员则负责系统整体管理,包括用户审核、系统公告发布、新闻资讯维护、商品与订单管理以及操作日志跟踪等功能。系统通过清晰的功能模块设计,实现了从用户购物到商家运营再到后台管理的全流程覆盖,提升了用户体验与管理效率。每个角色对应的功能模块如图所示。

图4-2系统功能结构图
4.2系统流程设计
系统开发流程的主要步骤,从需求分析到系统完成的全过程。流程包括需求分析、总体设计(结构、功能、数据)、详细设计(模块、编码)、模块整合与调用,以及测试、扩展和完善,最终完成系统的开发。本系统的开发流程如图4-3所示

图4-3系统开发流程图
4.2.1用户登录流程
用户输入用户名和密码后,系统先检查输入是否为空,再验证用户名是否存在,若存在则通过用户名获取密码并校验。若密码正确则登录成功,否则提示密码错误。若用户名不存在或无法登录,提示用户操作无效。如图4-4所示。

图4-4登录流程图
4.2.2系统操作流程
用户首先进入系统登录界面,输入用户名和密码后,系统验证信息是否正确。若验证失败,返回登录界面重新输入;若验证成功,则进入功能界面,执行相应功能处理后结束操作流程。操作流程如图4-5所示。

图4-5 系统操作流程图
4.2.3添加信息流程
管理员可以添加信息,用户添加可以自己权限内的信息,输入信息后,要想利用这个软件来进行系统的安全管理,首先需要登录到该软件中。添加信息流程如图4-6所示。

图4-6 添加信息流程图
4.2.4修改信息流程
用户首先选择需要修改的记录,输入修改后的数据,系统判断输入数据是否合法。若数据不合法,提示重新输入;若数据合法,则将修改后的数据写入数据库,完成操作后流程结束。修改信息流程图如图4-7所示。

图4-7 修改信息流程图
4.2.5删除信息流程
用户选择需要删除的记录后,系统判断是否确认删除。若未确认,返回选择环节;若确认删除,则更新数据库,删除对应记录,完成操作后流程结束。删除信息流程图如图4-8所示。

图4-8删除信息流程图
第5章数据库的设计
5.1概念设计
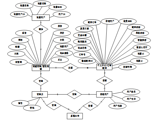
借助先进的系统,ER图使其他用户可以快速轻松地了解系统的功能以及他们之间的关系。面包销售系统E-R实体关系图。

图5-1总体ER图
5.2逻辑设计
通过上一小节面包销售系统中总E-R关系图上得出一共需要创建很多个数据表。在此主要罗列几个主要的数据库表结构设计。
介绍了一些根据各类别主要数据库表的设计结构以及基本功能建立数据库表:
表 5-1-access_token(登陆访问时长)
| 编号 | 字段名 | 类型 | 长度 | 是否非空 | 是否主键 | 注释 |
| 1 | token_id | int | 是 | 是 | 临时访问牌ID | |
| 2 | token | varchar | 64 | 否 | 否 | 临时访问牌 |
| 3 | info | text | 65535 | 否 | 否 | 信息 |
| 4 | maxage | int | 是 | 否 | 最大寿命:默认2小时 | |
| 5 | create_time | timestamp | 是 | 否 | 创建时间 | |
| 6 | update_time | timestamp | 是 | 否 | 更新时间 | |
| 7 | user_id | int | 是 | 否 | 用户编号 |
表 5-2-address(收货地址)
| 编号 | 字段名 | 类型 | 长度 | 是否非空 | 是否主键 | 注释 |
| 1 | address_id | int | 是 | 是 | 收货地址 | |
| 2 | name | varchar | 32 | 否 | 否 | 姓名 |
| 3 | phone | varchar | 13 | 否 | 否 | 手机 |
| 4 | postcode | varchar | 8 | 否 | 否 | 邮编 |
| 5 | address | varchar | 255 | 是 | 否 | 地址 |
| 6 | user_id | mediumint | 是 | 否 | 用户ID | |
| 7 | create_time | timestamp | 是 | 否 | 创建时间 | |
| 8 | update_time | timestamp | 是 | 否 | 更新时间 | |
| 9 | default | tinyint | 是 | 否 | 默认判断 |
表 5-3-article(文章)
| 编号 | 字段名 | 类型 | 长度 | 是否非空 | 是否主键 | 注释 |
| 1 | article_id | mediumint | 是 | 是 | 文章id | |
| 2 | title | varchar | 125 | 是 | 是 | 标题 |
| 3 | type | varchar | 64 | 是 | 否 | 文章分类 |
| 4 | hits | int | 是 | 否 | 点击数 | |
| 5 | praise_len | int | 是 | 否 | 点赞数 | |
| 6 | create_time | timestamp | 是 | 否 | 创建时间 | |
| 7 | update_time | timestamp | 是 | 否 | 更新时间 | |
| 8 | source | varchar | 255 | 否 | 否 | 来源 |
| 9 | url | varchar | 255 | 否 | 否 | 来源地址 |
| 10 | tag | varchar | 255 | 否 | 否 | 标签 |
| 11 | content | longtext | 4294967295 | 否 | 否 | 正文 |
| 12 | img | varchar | 255 | 否 | 否 | 封面图 |
| 13 | description | text | 65535 | 否 | 否 | 文章描述 |
表 5-5-article_type(文章分类)
| 编号 | 字段名 | 类型 | 长度 | 是否非空 | 是否主键 | 注释 |
| 1 | type_id | smallint | 是 | 是 | 分类ID | |
| 2 | display | smallint | 是 | 否 | 显示顺序 | |
| 3 | name | varchar | 16 | 是 | 否 | 分类名称 |
| 4 | father_id | smallint | 是 | 否 | 上级分类ID | |
| 5 | description | varchar | 255 | 否 | 否 | 描述 |
| 6 | icon | text | 65535 | 否 | 否 | 分类图标 |
| 7 | url | varchar | 255 | 否 | 否 | 外链地址 |
| 8 | create_time | timestamp | 是 | 否 | 创建时间 | |
| 9 | update_time | timestamp | 是 | 否 | 更新时间 |
表 5-5-auth(用户权限管理)
| 编号 | 字段名 | 类型 | 长度 | 是否非空 | 是否主键 | 注释 |
| 1 | auth_id | int | 是 | 是 | 授权ID | |
| 2 | user_group | varchar | 64 | 否 | 否 | 用户组 |
| 3 | mod_name | varchar | 64 | 否 | 否 | 模块名 |
| 4 | table_name | varchar | 64 | 否 | 否 | 表名 |
| 5 | page_title | varchar | 255 | 否 | 否 | 页面标题 |
| 6 | path | varchar | 255 | 否 | 否 | 路由路径 |
| 7 | parent | varchar | 64 | 否 | 否 | 父级菜单 |
| 8 | parent_sort | int | 是 | 否 | 父级菜单排序 | |
| 9 | position | varchar | 32 | 否 | 否 | 位置 |
| 10 | mode | varchar | 32 | 是 | 否 | 跳转方式 |
| 11 | add | tinyint | 是 | 否 | 是否可增加 | |
| 12 | del | tinyint | 是 | 否 | 是否可删除 | |
| 13 | set | tinyint | 是 | 否 | 是否可修改 | |
| 14 | get | tinyint | 是 | 否 | 是否可查看 | |
| 15 | field_add | text | 65535 | 否 | 否 | 添加字段 |
| 16 | field_set | text | 65535 | 否 | 否 | 修改字段 |
| 17 | field_get | text | 65535 | 否 | 否 | 查询字段 |
| 18 | table_nav_name | varchar | 500 | 否 | 否 | 跨表导航名称 |
| 19 | table_nav | varchar | 500 | 否 | 否 | 跨表导航 |
| 20 | option | text | 65535 | 否 | 否 | 配置 |
| 21 | create_time | timestamp | 是 | 否 | 创建时间 | |
| 22 | update_time | timestamp | 是 | 否 | 更新时间 |
表 5-6-bread_mall(面包商城)
| 编号 | 字段名 | 类型 | 长度 | 是否非空 | 是否主键 | 注释 |
| 1 | bread_mall_id | int | 是 | 是 | 面包商城ID | |
| 2 | business_user | int | 否 | 否 | 商家用户 | |
| 3 | commodity_specifications | varchar | 64 | 否 | 否 | 商品规格 |
| 4 | collect_len | int | 是 | 否 | 收藏数 | |
| 5 | comment_len | int | 是 | 否 | 评论数 | |
| 6 | cart_title | varchar | 125 | 否 | 否 | 标题 |
| 7 | cart_img | text | 65535 | 否 | 否 | 封面图 |
| 8 | cart_description | varchar | 255 | 否 | 否 | 描述 |
| 9 | cart_price_ago | double | 是 | 否 | 原价 | |
| 10 | cart_price | double | 是 | 否 | 卖价 | |
| 11 | cart_inventory | int | 是 | 否 | 商品库存 | |
| 12 | cart_type | varchar | 64 | 是 | 否 | 商品分类 |
| 13 | cart_content | longtext | 4294967295 | 否 | 否 | 正文 |
| 14 | cart_img_1 | text | 65535 | 否 | 否 | 主图1 |
| 15 | cart_img_2 | text | 65535 | 否 | 否 | 主图2 |
| 16 | cart_img_3 | text | 65535 | 否 | 否 | 主图3 |
| 17 | cart_img_4 | text | 65535 | 否 | 否 | 主图4 |
| 18 | cart_img_5 | text | 65535 | 否 | 否 | 主图5 |
| 19 | create_time | datetime | 是 | 否 | 创建时间 | |
| 20 | update_time | timestamp | 是 | 否 | 更新时间 |
表 5-7-business_user(商家用户)
| 编号 | 字段名 | 类型 | 长度 | 是否非空 | 是否主键 | 注释 |
| 1 | business_user_id | int | 是 | 是 | 商家用户ID | |
| 2 | merchant_name | varchar | 64 | 否 | 否 | 商家名称 |
| 3 | business_phone | varchar | 64 | 否 | 否 | 商家电话 |
| 4 | business_address | text | 65535 | 否 | 否 | 商家地址 |
| 5 | examine_state | varchar | 16 | 是 | 否 | 审核状态 |
| 6 | user_id | int | 是 | 否 | 用户ID | |
| 7 | create_time | datetime | 是 | 否 | 创建时间 | |
| 8 | update_time | timestamp | 是 | 否 | 更新时间 |
表 5-8-cart(购物车)
| 编号 | 字段名 | 类型 | 长度 | 是否非空 | 是否主键 | 注释 |
| 1 | cart_id | int | 是 | 是 | 购物车ID | |
| 2 | title | varchar | 64 | 否 | 否 | 标题 |
| 3 | img | varchar | 255 | 是 | 否 | 图片 |
| 4 | user_id | int | 是 | 否 | 用户ID | |
| 5 | create_time | timestamp | 是 | 否 | 创建时间 | |
| 6 | update_time | timestamp | 是 | 否 | 更新时间 | |
| 7 | state | int | 是 | 否 | 状态:使用中,已失效 | |
| 8 | price | double | 是 | 否 | 单价 | |
| 9 | price_ago | double | 是 | 否 | 原价 | |
| 10 | price_count | double | 是 | 否 | 总价 | |
| 11 | num | int | 是 | 否 | 数量 | |
| 12 | goods_id | mediumint | 是 | 是 | 商品id | |
| 13 | type | varchar | 64 | 是 | 否 | 商品分类 |
| 14 | description | varchar | 255 | 否 | 否 | 描述 |
表 5-9-code_token(验证码)
| 编号 | 字段名 | 类型 | 长度 | 是否非空 | 是否主键 | 注释 |
| 1 | code_token_id | int | 是 | 是 | 验证码ID | |
| 2 | token | varchar | 255 | 否 | 否 | 令牌 |
| 3 | code | varchar | 255 | 否 | 否 | 验证码 |
| 4 | expire_time | timestamp | 是 | 否 | 失效时间 | |
| 5 | create_time | timestamp | 是 | 否 | 创建时间 | |
| 6 | update_time | timestamp | 是 | 否 | 更新时间 |
表 5-10-collect(收藏)
| 编号 | 字段名 | 类型 | 长度 | 是否非空 | 是否主键 | 注释 |
| 1 | collect_id | int | 是 | 是 | 收藏ID | |
| 2 | user_id | int | 是 | 是 | 收藏人ID | |
| 3 | source_table | varchar | 255 | 否 | 否 | 来源表 |
| 4 | source_field | varchar | 255 | 否 | 否 | 来源字段 |
| 5 | source_id | int | 是 | 否 | 来源ID | |
| 6 | title | varchar | 255 | 否 | 否 | 标题 |
| 7 | img | varchar | 255 | 否 | 否 | 封面 |
| 8 | create_time | timestamp | 是 | 否 | 创建时间 | |
| 9 | update_time | timestamp | 是 | 否 | 更新时间 |
表 5-11-comment(评论)
| 编号 | 字段名 | 类型 | 长度 | 是否非空 | 是否主键 | 注释 |
| 1 | comment_id | int | 是 | 是 | 评论ID | |
| 2 | user_id | int | 是 | 是 | 评论人ID | |
| 3 | reply_to_id | int | 是 | 否 | 回复评论ID | |
| 4 | content | longtext | 4294967295 | 否 | 否 | 内容 |
| 5 | nickname | varchar | 255 | 否 | 否 | 昵称 |
| 6 | avatar | varchar | 255 | 否 | 否 | 头像地址 |
| 7 | create_time | timestamp | 是 | 否 | 创建时间 | |
| 8 | update_time | timestamp | 是 | 否 | 更新时间 | |
| 9 | source_table | varchar | 255 | 否 | 否 | 来源表 |
| 10 | source_field | varchar | 255 | 否 | 否 | 来源字段 |
| 11 | source_id | int | 是 | 否 | 来源ID |
表 5-12-goods(商品信息)
| 编号 | 字段名 | 类型 | 长度 | 是否非空 | 是否主键 | 注释 |
| 1 | goods_id | mediumint | 是 | 是 | 产品ID | |
| 2 | title | varchar | 125 | 否 | 否 | 标题 |
| 3 | img | text | 65535 | 否 | 否 | 封面图:用于显示于产品列表页 |
| 4 | description | varchar | 255 | 否 | 否 | 描述 |
| 5 | price_ago | double | 是 | 否 | 原价 | |
| 6 | price | double | 是 | 否 | 卖价 | |
| 7 | sales | int | 是 | 否 | 销量 | |
| 8 | inventory | int | 是 | 否 | 商品库存 | |
| 9 | type | varchar | 64 | 是 | 否 | 商品分类 |
| 10 | hits | int | 是 | 否 | 点击量 | |
| 11 | content | longtext | 4294967295 | 否 | 否 | 正文 |
| 12 | img_1 | text | 65535 | 否 | 否 | 主图1 |
| 13 | img_2 | text | 65535 | 否 | 否 | 主图2 |
| 14 | img_3 | text | 65535 | 否 | 否 | 主图3 |
| 15 | img_4 | text | 65535 | 否 | 否 | 主图4 |
| 16 | img_5 | text | 65535 | 否 | 否 | 主图5 |
| 17 | create_time | timestamp | 是 | 否 | 创建时间 | |
| 18 | update_time | timestamp | 是 | 否 | 更新时间 | |
| 19 | customize_field | text | 65535 | 否 | 否 | 自定义字段 |
| 20 | source_table | varchar | 255 | 否 | 否 | 来源表 |
| 21 | source_field | varchar | 255 | 否 | 否 | 来源字段 |
| 22 | source_id | int | 是 | 否 | 来源ID | |
| 23 | user_id | int | 否 | 否 | 添加人 |
表 5-13-goods_type(商品类型)
| 编号 | 字段名 | 类型 | 长度 | 是否非空 | 是否主键 | 注释 |
| 1 | type_id | int | 是 | 是 | 商品分类ID | |
| 2 | father_id | smallint | 是 | 否 | 上级分类ID | |
| 3 | name | varchar | 255 | 否 | 否 | 商品名称 |
| 4 | desc | varchar | 255 | 否 | 否 | 描述 |
| 5 | icon | varchar | 255 | 否 | 否 | 图标 |
| 6 | source_table | varchar | 255 | 否 | 否 | 来源表 |
| 7 | source_field | varchar | 255 | 否 | 否 | 来源字段 |
| 8 | create_time | timestamp | 是 | 否 | 创建时间 | |
| 9 | update_time | timestamp | 是 | 否 | 更新时间 |
表 5-15-hits(用户点击)
| 编号 | 字段名 | 类型 | 长度 | 是否非空 | 是否主键 | 注释 |
| 1 | hits_id | int | 是 | 是 | 点赞ID | |
| 2 | user_id | int | 是 | 否 | 点赞人 | |
| 3 | create_time | timestamp | 是 | 否 | 创建时间 | |
| 4 | update_time | timestamp | 是 | 否 | 更新时间 | |
| 5 | source_table | varchar | 255 | 否 | 否 | 来源表 |
| 6 | source_field | varchar | 255 | 否 | 否 | 来源字段 |
| 7 | source_id | int | 是 | 否 | 来源ID |
表 5-15-logistics_delivery(物流配送)
| 编号 | 字段名 | 类型 | 长度 | 是否非空 | 是否主键 | 注释 |
| 1 | logistics_delivery_id | int | 是 | 是 | 物流配送ID | |
| 2 | order_number | varchar | 64 | 否 | 否 | 订单号 |
| 3 | product_name | varchar | 64 | 否 | 否 | 商品名称 |
| 4 | purchase_quantity | varchar | 64 | 否 | 否 | 购买数量 |
| 5 | total_transaction_amount | double | 否 | 否 | 交易总额 | |
| 6 | the_date_of_issuance | date | 否 | 否 | 发货日期 | |
| 7 | delivery_number | varchar | 30 | 否 | 否 | 配送订单 |
| 8 | ordinary_users | int | 否 | 否 | 普通用户 | |
| 9 | shipping_address | varchar | 64 | 否 | 否 | 收货地址 |
| 10 | delivery_status | varchar | 64 | 否 | 否 | 配送状态 |
| 11 | signing_status | varchar | 64 | 否 | 否 | 签收状态 |
| 12 | recommend | int | 是 | 否 | 智能推荐 | |
| 13 | contact_name | varchar | 255 | 否 | 否 | 联系人名字 |
| 14 | merchant_id | int | 否 | 否 | 商家id | |
| 15 | create_time | datetime | 是 | 否 | 创建时间 | |
| 16 | update_time | timestamp | 是 | 否 | 更新时间 |
表 5-16-notice(公告)
| 编号 | 字段名 | 类型 | 长度 | 是否非空 | 是否主键 | 注释 |
| 1 | notice_id | mediumint | 是 | 是 | 公告ID | |
| 2 | title | varchar | 125 | 是 | 否 | 标题 |
| 3 | content | longtext | 4294967295 | 否 | 否 | 正文 |
| 4 | create_time | timestamp | 是 | 否 | 创建时间 | |
| 5 | update_time | timestamp | 是 | 否 | 更新时间 |
表 5-17-operation_log(操作日志表)
| 编号 | 字段名 | 类型 | 长度 | 是否非空 | 是否主键 | 注释 |
| 1 | operation_log_id | int | 是 | 是 | 操作日志ID | |
| 2 | user_group | varchar | 64 | 否 | 否 | 用户角色 |
| 3 | user_name | varchar | 64 | 否 | 否 | 用户账号 |
| 4 | routes | varchar | 64 | 否 | 否 | 模块名称 |
| 5 | create_time | datetime | 是 | 否 | 创建时间 | |
| 6 | update_time | timestamp | 是 | 否 | 更新时间 |
表 5-18-order(订单)
| 编号 | 字段名 | 类型 | 长度 | 是否非空 | 是否主键 | 注释 |
| 1 | order_id | int | 是 | 是 | 订单ID | |
| 2 | order_number | varchar | 64 | 否 | 否 | 订单号 |
| 3 | goods_id | mediumint | 是 | 是 | 商品ID | |
| 4 | title | varchar | 255 | 否 | 否 | 商品标题 |
| 5 | img | varchar | 255 | 否 | 否 | 商品图片 |
| 6 | price | double | 是 | 否 | 价格 | |
| 7 | price_ago | double | 是 | 否 | 原价 | |
| 8 | num | int | 是 | 否 | 数量 | |
| 9 | price_count | double | 是 | 否 | 总价 | |
| 10 | norms | varchar | 255 | 否 | 否 | 规格 |
| 11 | type | varchar | 64 | 是 | 否 | 商品分类 |
| 12 | contact_name | varchar | 32 | 否 | 否 | 联系人姓名 |
| 13 | contact_email | varchar | 125 | 否 | 否 | 联系人邮箱 |
| 14 | contact_phone | varchar | 11 | 否 | 否 | 联系人手机 |
| 15 | contact_address | varchar | 255 | 否 | 否 | 收件地址 |
| 16 | postal_code | varchar | 9 | 否 | 否 | 邮政编码 |
| 17 | user_id | int | 是 | 否 | 买家ID | |
| 18 | merchant_id | mediumint | 是 | 否 | 商家ID | |
| 19 | create_time | timestamp | 是 | 否 | 创建时间 | |
| 20 | update_time | timestamp | 是 | 否 | 更新时间 | |
| 21 | description | varchar | 255 | 否 | 否 | 描述 |
| 22 | state | varchar | 16 | 是 | 否 | 订单状态:待付款,待发货,待签收,已签收,待退款,已退款,已拒绝,已完成 |
| 23 | remark | text | 65535 | 否 | 否 | 订单备注 |
| 24 | delivery_state | varchar | 16 | 否 | 否 | 发货状态:未配送,已配送 |
| 25 | vip_discount | double | 否 | 否 | 折扣 |
表 5-19-ordinary_user(普通用户)
| 编号 | 字段名 | 类型 | 长度 | 是否非空 | 是否主键 | 注释 |
| 1 | ordinary_user_id | int | 是 | 是 | 普通用户ID | |
| 2 | user_name | varchar | 64 | 否 | 否 | 用户姓名 |
| 3 | user_phone | varchar | 64 | 否 | 否 | 用户电话 |
| 4 | user_gender | varchar | 64 | 否 | 否 | 用户性别 |
| 5 | examine_state | varchar | 16 | 是 | 否 | 审核状态 |
| 6 | user_id | int | 是 | 否 | 用户ID | |
| 7 | create_time | datetime | 是 | 否 | 创建时间 | |
| 8 | update_time | timestamp | 是 | 否 | 更新时间 |
表 5-20-praise(点赞)
| 编号 | 字段名 | 类型 | 长度 | 是否非空 | 是否主键 | 注释 |
| 1 | praise_id | int | 是 | 是 | 点赞ID | |
| 2 | user_id | int | 是 | 是 | 点赞人 | |
| 3 | create_time | timestamp | 是 | 否 | 创建时间 | |
| 4 | update_time | timestamp | 是 | 否 | 更新时间 | |
| 5 | source_table | varchar | 255 | 否 | 否 | 来源表 |
| 6 | source_field | varchar | 255 | 否 | 否 | 来源字段 |
| 7 | source_id | int | 是 | 否 | 来源ID | |
| 8 | status | tinyint | 是 | 否 | 点赞状态:1为点赞,0已取消 |
表 5-21-slides(轮播图)
| 编号 | 字段名 | 类型 | 长度 | 是否非空 | 是否主键 | 注释 |
| 1 | slides_id | int | 是 | 是 | 轮播图ID | |
| 2 | title | varchar | 64 | 否 | 否 | 标题 |
| 3 | content | varchar | 255 | 否 | 否 | 内容 |
| 4 | url | varchar | 255 | 否 | 否 | 链接 |
| 5 | img | varchar | 255 | 否 | 否 | 轮播图 |
| 6 | hits | int | 是 | 否 | 点击量 | |
| 7 | create_time | timestamp | 是 | 否 | 创建时间 | |
| 8 | update_time | timestamp | 是 | 否 | 更新时间 |
表 5-22-upload(文件上传)
| 编号 | 字段名 | 类型 | 长度 | 是否非空 | 是否主键 | 注释 |
| 1 | upload_id | int | 是 | 是 | 上传ID | |
| 2 | name | varchar | 64 | 否 | 否 | 文件名 |
| 3 | path | varchar | 255 | 否 | 否 | 访问路径 |
| 4 | file | varchar | 255 | 否 | 否 | 文件路径 |
| 5 | display | varchar | 255 | 否 | 否 | 显示顺序 |
| 6 | father_id | int | 否 | 否 | 父级ID | |
| 7 | dir | varchar | 255 | 否 | 否 | 文件夹 |
| 8 | type | varchar | 32 | 否 | 否 | 文件类型 |
表 5-23-user(用户账户)
| 编号 | 字段名 | 类型 | 长度 | 是否非空 | 是否主键 | 注释 |
| 1 | user_id | int | 是 | 是 | 用户ID | |
| 2 | state | smallint | 是 | 否 | 账户状态:(1可用|2异常|3已冻结|4已注销) | |
| 3 | user_group | varchar | 32 | 否 | 否 | 所在用户组 |
| 4 | login_time | timestamp | 是 | 否 | 上次登录时间 | |
| 5 | phone | varchar | 11 | 否 | 否 | 手机号码 |
| 6 | phone_state | smallint | 是 | 否 | 手机认证:(0未认证|1审核中|2已认证) | |
| 7 | username | varchar | 16 | 是 | 否 | 用户名 |
| 8 | nickname | varchar | 16 | 否 | 否 | 昵称 |
| 9 | password | varchar | 64 | 是 | 否 | 密码 |
| 10 | | varchar | 64 | 否 | 否 | 邮箱 |
| 11 | email_state | smallint | 是 | 否 | 邮箱认证:(0未认证|1审核中|2已认证) | |
| 12 | avatar | varchar | 255 | 否 | 否 | 头像地址 |
| 13 | open_id | varchar | 255 | 否 | 否 | 针对获取用户信息字段 |
| 14 | create_time | timestamp | 是 | 否 | 创建时间 |
表 5-25-user_group(用户组)
| 编号 | 字段名 | 类型 | 长度 | 是否非空 | 是否主键 | 注释 |
| 1 | group_id | mediumint | 是 | 是 | 用户组ID | |
| 2 | display | smallint | 是 | 否 | 显示顺序 | |
| 3 | name | varchar | 16 | 是 | 否 | 名称 |
| 4 | description | varchar | 255 | 否 | 否 | 描述 |
| 5 | source_table | varchar | 255 | 否 | 否 | 来源表 |
| 6 | source_field | varchar | 255 | 否 | 否 | 来源字段 |
| 7 | source_id | int | 是 | 否 | 来源ID | |
| 8 | register | smallint | 否 | 否 | 注册位置 | |
| 9 | create_time | timestamp | 是 | 否 | 创建时间 | |
| 10 | update_time | timestamp | 是 | 否 | 更新时间 |
第6章
系统详细设计与实现
6.1普通用户主要功能实现
6.1.1用户注册
用户注册:点击注册,进入注册页面,填写好账号、密码、确认密码、昵称、邮箱、身份:用户姓名、用户电话、用户性别等字段值,点击下方普通按钮,提示普通成功后,系统将自动跳转回到登录页面。普通界面如下图所示。
图6-1 普通界面
6.1.2用户登录
用户登录:点击“登录”按钮,输入用户名、密码、验证码登录系统,登录时前端会自动校验用户名与密码以及该用户是否审核通过,审核通过的用户输入正确登录
成功,输入错误会有提示信息。登录界面如下图所示。
图6-2 登录界面
6.1.3首页界面
首页界面主要包含系统公告、新闻资讯、面包商城、商城管理和个人中心。用户可以查看公告和新闻,浏览面包商城的商品,管理购物信息,并访问个人账户设置。界面如下图所示。
图6-3 首页界面
6.1.4面包商城
面包商城界面展示了各种甜点和面包产品,用户可以通过筛选和排序功能浏览商品。每个商品显示了图片、名称和价格,用户可以选择购买数量并进行立即购买。点击某个商品后,进入商品详情页,可以查看更大的图片、详细描述和库存信息,同时也能进行评论和评分。界面右侧会推荐热门商品和今日推荐,方便用户查看其他受欢迎的商品。界面如下图所示。
图6-4 面包商城界面
图6-5 商品详情界面
6.1.5商城管理
商城管理界面主要包括“我的购物车”、“我的订单”和“我的地址”三个功能。“我的购物车”允许用户查看已选商品,并进行订单支付。用户可以在此页面确认商品数量、价格以及总额,完成支付后生成订单。“我的订单”提供了用户已完成的订单详情,包括订单状态、支付情况和配送信息等,用户可以随时查看和跟踪订单进度。“我的地址”功能则允许用户管理收货地址,方便在结账时选择合适的地址进行配送。界面如下图所示。
图6-6 我的购物车界面
图6-7 我的订单界面
图6-8 添加地址界面
6.1.6个人中心
个人中心界面展示了多个功能模块,包括“个人资料”、“账户设置”、“收藏”和“评论管理”。用户可以通过该界面查看和编辑个人信息,管理账户设置,查看和管理已收藏的商品或商家,并且能够查看自己提交的评论。界面如下图所示。
图6-9 个人中心界面
6-10 订单配送界面
6.2商家用户模块主要功能实现
6.2.1后台首页
后台首页展示了销售统计图表,包括总销售金额和销售数量的变化趋势,帮助商家了解产品的销售表现和运营情况。商城管理功能则提供了对商品、订单、库存等方面的管理,商家可以通过该界面轻松查看和操作商城内的各项数据和商品,优化店铺的运营。界面如下图所示。
图6-11首页界面图
6.2.2商城管理
商家用户的商城管理界面包括面包商城、分类列表、订单列表和订单配送功能。面包商城部分允许商家管理商品的展示、添加新产品以及修改已有商品的信息。分类列表帮助商家对商品进行分类,方便顾客浏览和选择。订单列表显示了所有的订单信息,商家可以查看订单的详细情况,包括支付状态和商品清单。订单配送功能则帮助商家管理订单的发货和物流,确保商品及时配送给顾客。界面如下图所示。
图6-12 面包商城界面
图6-13 分类列表界面
图6-14 订单列表界面
图6-15 订单配送界面
6.3管理员模块功能主要功能实现
6.3.1后台首页
管理员首页界面提供了多个功能模块,包括后台首页、系统用户管理、系统管理、系统公告管理、资源管理、商城管理和操作日志。管理员可以通过这些功能管理用户、系统设置、发布公告、管理资源和商品,以及查看操作记录。界面如下图所示。
图6-16 首页界面图
6.3.2系统公告管理
管理员的系统公告管理界面包括查询、重置、删除、添加和查看公告详情的功能。管理员可以通过查询功能搜索公告,重置则清除搜索条件,删除功能用于删除不需要的公告,添加功能则允许管理员新增公告,查看公告详情可以查看公告的完整内容。界面如下图所示。
图6-17系统公告管理界面图
6.3.3商城管理
管理员通过商城管理功能能够高效地进行商品和订单的综合管理。这包括在面包商城中添加或编辑商品、利用分类列表对商品进行归类整理、查看并处理订单列表中的顾客订单,以及通过订单配送模块跟踪物流状态等服务。界面如下图所示。
图6-18 商城管理界面图
6.3.4操作日志
操作日志界面包括日志列表功能,管理员可以通过查询功能搜索特定的日志记录,重置则清除搜索条件,删除功能用于删除不需要的日志记录。这些功能帮助管理员跟踪和管理系统中的操作历史。界面如下图所示。
图6-19 操作日志界面图
第7章系统测试
7.1测试目的
在这个产品被投入使用前,首先需要进行试用,这是重要的环节。考虑到某个部分的开发没有缺陷情况下,把各种模块拼接,也有一定概率就存在矛盾。这就好比每个人都很独特,但聚在一起就显得杂乱无章,需要保证有默契的配合。对于测试,要看它的各项内容是否契合的原则[10]。若与最初定下的标准有一定程度上的出入,那么就需要做出一些调整,让最终的大方向朝着目标前进。
测试是为了发现在开发的程序中所存在的问题,测试这一工作是非常艰巨的,而又是非常困难的,这一部分在程序的设计中占有很大比例,可以说一个程序的开发工作量要是占据了百分至六十,那么剩下的百分之四十必然是测试这一部分,甚至更高。
7.2测试用例
用户登录功能测试
表7-1 用户登录功能测试表
| 用例名称 | 普通用户登录系统 |
| 目的 | 测试用户通过正确的用户名和密码可否登录功能 |
| 前提 | 未登录的情况下 |
| 测试流程 | 1) 进入登录页面 2) 输入正确的用户名和密码 |
| 预期结果 | 用户名和密码正确的时候,跳转到登录成功界面,反之则显示错误信息,提示重新输入 |
| 实际结果 | 实际结果与预期结果一致 |
查看面包商城功能测试:
表7-2 查看面包商城功能测试表
| 用例名称 | 查看面包商城 |
| 目的 | 测试查看面包商城 |
| 前提 | 用户登录 |
| 测试流程 | 点击首页的面包商城 |
| 预期结果 | 可以查看到所有面包商城产品列表 |
| 实际结果 | 实际结果与预期结果一致 |
添加面包商城测试:
表7-3 添加面包商城测试表
| 用例名称 | 添加面包商城测试用例 |
| 目的 | 测试添加面包商城功能 |
| 前提 | 商家用户正常登录情况下 |
| 测试流程 | 1)点击进入“商城管理”后点“面包商城-添加”,输入相关信息。 2)点击进行提交。 |
| 预期结果 | 提交以后,页面首页会显示新的面包商城 |
| 实际结果 | 实际结果与预期结果一致 |
面包商城搜索功能测试:
表7-4面包商城搜索功能测试表
| 用例名称 | 面包商城搜索测试 |
| 目的 | 测试面包商城搜索功能 |
| 前提 | 无 |
| 测试流程 | 1)在搜索框填入搜索关键字。 2)点击搜索按钮。 |
| 预期结果 | 页面显示包含有搜索关键字的面包商城 |
| 实际结果 | 实际结果与预期结果一致 |
密码修改功能测试:
表7-5密码修改功能测试表
| 用例名称 | 密码修改测试用例 |
| 目的 | 测试管理员密码修改功能 |
| 前提 | 管理员用户正常登录情况下 |
| 测试流程 | 1)管理员密码修改并完成填写。 2)点击进行提交。 |
| 预期结果 | 使用新的密码可以登录 |
| 实际结果 | 实际结果与预期结果一致 |
7.3测试结果
在本次主要测试用户登录、修改面、以及面包商城添加、查看、搜索流程操作。验证所有操作都能够正常运行,因此能够保证本次设计的,已实现的功能能够正常运行并且相关数据库的信息也同样保存正确。
通过对基于SpringBoot框架的面包销售系统的开发与研究,我们成功地构建了一个集用户购物、商家管理和系统维护于一体的综合性电子商务平台。该系统不仅实现了普通用户的便捷购物流程,包括商品浏览、购买、订单管理等功能,还为商家提供了有效的库存和订单管理工具,支持其业务增长和市场扩展。此外,管理员通过后台管理系统能够高效地进行用户信息管理、公告发布、资源维护及操作日志监控等操作,确保了系统的安全性和稳定性。这一成果验证了SpringBoot框架在快速开发、易于维护方面的优势,并展示了其在促进传统行业数字化转型中的巨大潜力。
本研究的主要贡献在于提出了一个具体可行的技术解决方案,为传统面包销售行业的线上化提供了参考案例。同时,我们也认识到系统仍有进一步优化的空间,例如在个性化推荐算法的精确度、数据统计分析的深度以及用户体验的细节优化等方面。未来的研究可以聚焦于这些方面,利用更先进的技术手段如机器学习来提升系统性能,探索如何更好地结合线上线下资源,实现更加智能化的新零售模式。此外,随着市场的变化和技术的发展,持续关注用户反馈并不断迭代更新系统功能将是保持竞争力的关键所在。
- 韦珍娜,陈宇佳. 基于Springboot的服装租赁系统设计 [J]. 电脑编程技巧与维护, 2025, (01): 35-38. DOI:10.16184/j.cnki.comprg.2025.01.005.
- 姚佰允,张豪,杜瑞庆. 基于SpringBoot与Vue的学院人员管理系统设计与实现 [J]. 无线互联科技, 2025, 22 (02): 78-83.
- 谢海明,张佐中,林顺福.基于自动化技术的MySQL故障处理系统的设计与实现[J].电脑知识与技术,2024,20(33):73-75.DOI:10.14004/j.cnki.ckt.2024.1721.
- 陈芳.基于MySQL数据库的数据录入系统设计研究[J].科技资讯,2024,22(20):35-37.DOI:10.16661/j.cnki.1672-3791.2405-5042-7194.
- 谢帅虎.基于Java语言的翻页功能接口程序设计与实现[J].数字通信世界,2024,(11):92-94.
- 贾琴.Java编程语言的应用策略分析[J].集成电路应用,2024,41(10):84-85.DOI:10.19339/j.issn.1674-2583.2024.10.034.
- 张靖旭,曾晓晶,郭玉坤. 基于SpringBoot的校园植物信息网建设研究 [J]. 信息与电脑(理论版), 2024, 36 (22): 119-121.
- 戴亚哲,李尤,赵利宏,等. 基于SpringBoot+Vue的文旅平台设计与研究 [J]. 无线互联科技, 2024, 21 (21): 70-72.
- 朴明,邱翠花,苗子. 基于SpringBoot+小程序的信息采集系统设计与实现 [J]. 电子技术, 2024, 53 (10): 47-49.
- 刘建,何冬辉,刘维,等.国产通用计算机性能测试系统的设计与验证[J].计算机测量与控制,2024,32(09):44-50.DOI:10.16526/j.cnki.11-4762/tp.2024.09.007.
- 宋丽娜,徐凤兰,龚孜怡,等.盲盒消费赋能面包产业高质量发展——基于“面包+盲盒”小程序开发设计[J].中外食品工业,2024,(17):22-24.
- 苏一水.基于神经网络的面包销售系统[J].科技与创新,2023,(13):46-50.DOI:10.15913/j.cnki.kjycx.2023.13.013.
- 段井太.顾客价值导向下战略成本管理研究[D].山东师范大学,2023.DOI:10.27280/d.cnki.gsdsu.2023.001859.
- 郭楠.企业财务指标分析——以桃李面包为例[J].商场现代化,2022,(23):129-131.DOI:10.14013/j.cnki.scxdh.2022.23.007.
- 刘胜楠.桃李面包公司市场营销策略研究[D].东北大学,2023.DOI:10.27007/d.cnki.gdbeu.2023.000014.
- 邵珂.赋能视角下智障人士社会融合服务设计研究[D].江南大学,2022.DOI:10.27169/d.cnki.gwqgu.2022.001143.
- 宋东霓.T面包公司基于价值链的战略成本管理研究[D].东北财经大学,2022.DOI:10.27006/d.cnki.gdbcu.2022.000198.
在完成本次面包销售系统毕业设计的过程中,我收获了诸多宝贵的经验,也感受到了成长的喜悦,也深刻体会到理论与实践相结合的重要性。在这里我特别感谢我毕设的导师。在整个毕设过程中老师不但给我指明方向也给予我专业的指导,给了我很大的帮助也让我在探索中不断突破自我不断提升我的专业能力,更让我学会了如何以科学的方法解决问题。
我也感谢学校为我提供了一个良好的学习环境和丰富的资源支持。让我得以接触到前沿的技术知识和开发工具,为毕业设计的顺利开展奠定了坚实基础。在开发过程中,我遇到了许多技术难题,但通过查阅大量文献资料和反复实践,我逐渐找到了解决方法。这一过程不仅锻炼了我的自主学习能力,也让我深刻体会到知识的力量。
最后我要感谢我的家人和亲朋们。在我为毕业设计忙碌的日子里,他们始终给予我无条件的支持和鼓励。他们的理解让我能够在紧张的学习中保持良好的心态,专注于项目的每一个细节。这份毕业设计是我大学生活的完美收官,也是我人生旅程中的一个重要里程碑。我将带着这份成长和感恩,继续在未来的道路上努力前行。
免费领取项目源码+数据库,请关注❥点赞收藏并私信博主
862

被折叠的 条评论
为什么被折叠?



