近年来,随着生活节奏加快及健康观念的转变,人们越来越倾向于自然、整体的美容养生方式。中医凭借借“治未病”理念和调理身体内在平衡的方法,在美容养颜方面展现出独特优势。尽管市场上存在诸多美容养生类应用,但专门结合中医理论提供个性化建议的小程序仍不多见。本研究旨在通过开发一款中医美容养生小程序,并为用户提供随时随地的中医美容养生指导,以此传承中医文化并适应现代社会需求。
该系统利用微信这一中国最广泛使用的社交平台作为载体,通过小程序的形式为中医美容养生提供了新的传播与应用平台。系统的前端开发采用了微信小程序框架,使用WXML、WXSS和JS文件构建直观易用的界面,并集成丰富的基础和扩展组件,实现了养生知识库、社区交流、美容资讯、产品商城等核心功能模块。后端则基于Spring Boot框架构建,实现用户管理、养生知识库管理、系统管理、资源管理、交流管理、商城管理等核心功能。本研究旨在利用现代科技手段传承和发扬中医文化,满足现代社会对高效、便捷及个性化美容养生服务的需求,同时也为推广中医美容养生知识开辟新的途径。
关键词:中医美容养生;微信小程序;Spring Boot
Abstract
In recent years, with the acceleration of the pace of life and the change of health concepts, people are increasingly inclined towards natural and holistic beauty and health preservation methods. Traditional Chinese medicine has demonstrated unique advantages in beauty and skincare by utilizing the concept of "treating diseases before they occur" and methods of regulating the internal balance of the body. Although there are many beauty and health applications on the market, there are still few mini programs that specifically combine traditional Chinese medicine theory to provide personalized advice. This study aims to develop a Chinese medicine beauty and health mini program and provide users with anytime, anywhere guidance on Chinese medicine beauty and health, in order to inherit Chinese medicine culture and adapt to the needs of modern society.
The system utilizes WeChat, the most widely used social platform in China, as a carrier to provide a new platform for the dissemination and application of traditional Chinese medicine beauty and health preservation through mini programs. The front-end development of the system adopts the WeChat mini program framework, using WXML, WXSS, and JS files to build an intuitive and easy-to-use interface, and integrating rich basic and extension components to achieve core functional modules such as health knowledge base, community communication, beauty information, and product mall. The backend is built on the Spring Boot framework, implementing core functions such as user management, health knowledge base management, system management, resource management, communication management, and mall management. This study aims to use modern technological means to inherit and promote traditional Chinese medicine culture, meet the modern society's demand for efficient, convenient, and personalized beauty and health services, and also open up new avenues for promoting traditional Chinese medicine beauty and health knowledge.
Keywords:Traditional Chinese Medicine beauty and health preservation; WeChat Mini Program; Spring Boot
目 录
1 绪 论
1.1 研究背景和意义
1.2 研究现状
1.3 论文结构与章节安排
2 相关技术介绍
2.1 Java语言
2.2 MySQL
2.3 Spring Boot框架
2.4 微信小程序
3 系统分析
3.1 可行性分析
3.1.1 技术可行性
3.1.2 经济可行性
3.1.3 操作可行性
3.1.4 市场可行性
3.2 系统功能分析
3.2.1 功能性需求分析
3.2.2 系统非功能性需求分析
3.3 系统流程分析
3.3.1 程序操作流程
3.3.2 注册流程
3.3.3 登录流程
3.4 本章小结
4 系统设计
4.1 系统设计原则
4.2 系统功能模块设计
4.2.1 系统整体功能模块设计
4.2.2 系统用户模块设计
4.2.3 产品商城模块设计
4.3 数据库设计
4.3.1 概念结构设计
4.3.2 数逻辑结构设计
4.4 本章小结
5 系统实现
5.1 用户端(注册用户)功能实现
5.1.1 用户注册界面
5.1.2 用户登录界面
5.1.3 首页界面
5.1.4 购物车界面
5.1.5 社区交流界面
5.1.6 美容资讯界面
5.1.7 我的界面
5.2 管理端(管理员)功能模块
5.2.1系统用户界面
5.2.2 养生知识库管理界面
5.2.3 健康打卡管理界面
5.2.4 系统管理界面
5.2.5 美容公告管理界面
5.2.6 资源管理界面
5.2.7 交流管理界面
5.2.8 商城管理界面
6 系统测试
6.1 系统测试目标
6.2 系统功能测试
6.3 测试结果总结
7结束语
参考文献
致 谢
随着人们生活水平的提高和对美的追求不断增长,美容养生已经成为现代生活中不可或缺的一部分。特别是在中国,中医美容以其独特的文化魅力、深厚的理论基础和绿色有效的治疗方法,成为满足人们多层次美容需求的首选之法。《"健康中国2030"规划纲要》提出了健康优先、科学发展的理念。这也给“健康中国”背景下中医美容的发展提供了新的机遇[1]。近年来,随着互联网技术的发展,尤其是移动应用程序的普及,将中医美容养生知识与现代科技相结合,开发出中医美容养生小程序成为一种趋势。
中医美容养生小程序的研究意义在于,通过集成多样化的功能模块满足用户在美容养生方面的多重需求,进而促进中医美容养生知识的普及与应用。小程序为用户提供了一个综合性的平台,不仅能够获取最新的美容资讯、参与测评问卷和浏览养生知识库,还能直接进入产品商城购买心仪的产品或服务,实现信息与实践的无缝对接,同时支持健康打卡等功能,有助于用户持续关注自身健康状况,增强健康管理意识。对于管理员而言,后台管理系统提供了全面的操作权限,从商品销售统计到内容发布管理,再到用户健康档案维护等,确保了平台内容的质量和用户服务的有效性。通过这些功能和服务,该小程序不仅促进了中医美容养生知识和技术的传播,还提升了公众对中医美容养生的认知度和接受度,推动了中医文化的现代化传承与发展。
在国内,随着《“健康中国2030”规划纲要》的发布,强调了“共建共享、全民健康”的大背景,中医美容凭借其操作简便、安全性高、毒副作用小、整体调理身体等诸多优势进入了一个蓬勃发展的新阶段[2]。这不仅为中医美容养生小程序的发展提供了政策支持,也为相关技术的研发和应用创造了有利条件。
王飞彩基于国家政策对中医智能化发展的支持,以及中医美容解决当代女性皮肤亚健康问题这一突破口,分析了当前中医美容相关产品的智能化发展不足及用户使用体验差等问题[3]。通过引入情境感知理论,并将其应用于中医美容移动应用系统的设计中,旨在满足用户的皮肤护理需求并提升用户体验。
此外,骆小燕与林侬姆等人结合“健康中国”的背景提出了中医美容创新与发展的建议,认为创新发展应重点从遵循中医“本源”本源理念、构建效果评价体系作为行业标准、加强专业教育培养专业人才、规范其标准服务流程、推动“国际化”发展以及提高产品的科技含量等方面采取措施,这是充分发挥中医美容促进中医药发展功能作用的有效路径[4]。这些策略不仅拓宽了中医药发展的渠道,还为探索发展中医药的新途径提供了良好的机遇。
相比国内,国外对于中医美容的研究起步较晚,但近年来也逐渐显示出增长的趋势。国外学者主要关注于中医美容原理及其在不同文化背景下的适应性研究。虽然西方传统美容方法以化学产品和技术为主导,但随着自然疗法和整体健康的流行趋势,越来越多的人开始对中医美容产生兴趣。例如,一些研究探讨了针灸、草药面膜等传统中医美容手段在国外的应用效果和接受度。然而,由于文化和医疗体系的差异,中医美容在全球范围内的推广面临一定的挑战。尽管如此,国际上关于中医美容安全性和有效性的研究正在逐步增加,旨在建立更加科学合理的评估标准,促进中医美容的全球化发展。
综上所述,国内在政策引导下,中医美容养生小程序的发展已经取得了一定的成绩,并且有着明确的方向和发展策略。而国外则更注重于中医美容的基础研究及其跨文化交流的可能性,两者各有侧重,共同促进了中医美容领域的进步与发展。
1.3论文结构与章节安排
本文共分为七章,章节内容安排如下:
第一章:绪论,主要介绍中医美容养生小程序的研究的背景和意义,研究现状。
第二章:相关技术介绍,主要探讨和说明实现中医美容养生小程序的相关技术。
第三章:系统分析,主要从中医美容养生小程序的可行性、功能性需求等方面进行分析,为后续系统设计提供理论支持。
第四章:系统设计,主要对中医美容养生小程序功能模块、数据库进行设计。
第五章:系统实现,主要介绍了中医美容养生小程序各个用户的功能、系统界面的实现。
第六章:系统测试,主要对中医美容养生小程序进行测试,验证功能完整性、稳定性和安全性。
第七章:结束语。总结全文研究内容和实践经验。
在本研究中,Java语言是构建中医美容养生小程序的核心技术之一。主要使用Java语言开发后端系统,采用Spring Boot框架来实现业务逻辑和数据交互。Spring Boot简化了配置和开发过程,提供了一套开箱即用的解决方案,能够专注于业务功能的实现。同时,Java的多线程和并发处理能力,使平台能够高效处理大量用户请求和并发交易,保证系统的稳定性和响应速度。此外,Java语言的跨平台特性和丰富的类库支持,使得系统具有良好的可移植性和可扩展性,能够适应不同的操作环境和业务需求[5]。总之,Java语言在本系统中的应用,为实现一个高效、安全、稳定的中医美容养生小程序提供了坚实的技术基础。
MySQL是一种流行的开源关系型数据库管理系统,用于存储和管理数据。在中医美容养生小程序中,MySQL可以用于数据存储、数据查询和数据管理等方面,用户可以免费使用和修改源代码,为平台提供可靠和高性能的数据库支持[6]。MySQL支持多种存储引擎,如InnoDB和MyISAM,可以根据不同的应用场景选择合适的存储引擎,以提高性能;提供了多种数据安全机制,如用户权限管理、数据加密和备份恢复等,确保数据的安全性。
在本研究中,Spring Boot框架被用于开发中医美容养生小程序的后端系统。Spring Boot是基于Spring框架的一款快速开发工具,提供了简化的配置和自动化的设置,极大地提高了开发效率。它通过“约定优于配置”的理念,减少了人员的配置工作,使得项目能够快速启动和运行[7]。Spring Boot内置了嵌入式服务器(如Tomcat),无需进行复杂的服务器配置即可运行项目。此外,Spring Boot还支持微服务架构,方便系统的模块化开发和部署,提高了系统的可扩展性和维护性。通过Spring Boot能够快速构建出一个高效、稳定且具备良好扩展性的后端系统,满足中医美容养生小程序的复杂需求。
微信小程序框架是一套专为微信平台设计的开发框架,旨在帮助开发者快速构建和部署微信小程序应用。它提供了一整套的开发工具、组件库和接口,极大地简化了前端界面和逻辑的搭建过程,使开发者能够高效地实现中医美容养生小程序的前端部分。
微信小程序框架采用了类似于Web开发的技术栈,主要依赖HTML、CSS和JavaScript来构建页面和处理业务逻辑。然而,为了适应微信环境,它引入了自己的模板语言WXML(微信标记语言)、样式表语言WXSS(微信样式表)和JS文件,这些特制的语言和文件类型允许开发者创建既美观又功能强大的用户界面,并且可以有效地处理业务逻辑[8]。
微信小程序框架内置了丰富多样的基础组件(如按钮、图标、滚动视图等)和扩展组件(如地图、视频播放器、音频播放器等),使得开发者能够迅速搭建出满足需求的小程序界面。对于中医美容养生小程序来说,利用这些组件可以轻松实现产品商城、社区交流、美容资讯等功能模块,提供直观且易于使用的用户体验。
综上所述,微信小程序框架为基于微信平台的中医美容养生小程序的开发提供了坚实的技术支撑。通过采用这套框架,开发者能够充分利用其提供的工具和资源,快速构建出一个高效、稳定且具备良好扩展性的前端系统,从而更好地服务于青少年群体,为他们提供及时有效的帮助和支持。
系统分析是项目开发的前提,旨在明确用户基本需求并确定开发的必要性。通过可行性分析(涵盖技术、经济等方面)评估项目整体的可行性。具体需求则通过用户用例图进行详细分析。
3.1可行性分析
Spring Boot是一个强大的Java开发框架,提供了快速构建Spring应用程序的途径。其自动配置、嵌入式Web服务器等特点使其成为开发高效、可靠和可扩展应用程序的理想选择。小程序作为一种轻量级的应用程序,具有无需下载、安装即可使用的优点,能够降低用户使用门槛,方便快速推广。上述技术的组合已在实际项目中得到验证,且都有完善的社区支持和丰富的资源库,为系统的开发提供了良好的技术基础。因此,从技术层面分析是可行的。
3.1.2经济可行性
采用Spring Boot+微信小程序技术栈进行开发,可以在现有资源的基础上实现系统,避免了大规模的基础设施投资。系统的维护和升级成本相对较低,因为这些技术都是开源的,且社区活跃,可以获得大量的技术支持和更新。因此,从经济角度分析是可行的。
Spring Boot的简洁性和高度集成的特点使得系统的部署和运行相对简单,容易维护和管理。此外,用户无需像传统应用那样下载和安装,只需通过微信平台即可直接访问系统,这大大降低了用户的使用门槛,并提高了系统的可用性和便利性。因此,从操作层面来说是可行的。
随着人们对健康养生需求的增长,特别是在“健康中国”战略的推动下,中医美容养生市场前景广阔。通过开发微信小程序,将传统中医美容理论与现代科技结合,有助于将复杂的中医知识传递给更多用户,从而填补市场中关于中医美容信息获取便捷性不足的空白。因此,从市场角度分析是可行的。
综上所述,中医美容养生小程序在技术、经济、操作、市场等方面都具有较高的可行性。
本系统可以分为用户端(注册用户)和后台管理端(管理员)这两大用户功能模块,各模块功能说明如下:
1.注册用户功能说明
- 注册登录:游客可以通过注册成为系统用户,注册后可以使用个人的账号密码可进行登录系统前台,使用系统功能。
- 首页:用户通过首页可以查看系统轮播图、网站公告、美容资讯、测评问卷、养生知识库、产品商城等并进行相关操作。例如点击“产品商城”进入页面可以查看产品列表中某个产品的详情信息并可以进行收藏、联系客服、加入购物和立即购买操作。
- 购物车:用户可以对购物车的商品数量进行增减,可以完成商品购买或者删商品信息。
- 社区交流:用户可以发表帖子内容和可以查看社区交流列表中某个帖子的详情并可以进行点赞、收藏和评论操作。
- 美容资讯:用户可以查看美容资讯列表中某个资讯的详情并可以进行点赞、收藏和发表评论操作。
- 我的:用户点击首页正下方的“我的”进入页面可以查看基本信息、收货地址、收藏、订单、购物车、健康档案、健康打卡、通知提醒、论坛管理和订单配送并进行相关操作。例如,点击“基本信息”进入页面可以修改个人资料和登录密码。点击“退出登录”即可退出小程序。
注册用户角色的用例图如下图3.1所示。

图3.1注册用户用例图
2.管理员功能说明
- 登录:管理员的账号和密码是事先在数据库中设定好的,管理员可以通过账号密码登录后台。
- 后台首页:管理员可以查看后台首页展示的商品销售数量和商品销售金额统计图信息。
- 系统用户:管理员拥有对所有系统用户(管理员、注册用户)的账号进行全面操作管控的权限。
- 知识分类管理:管理员可以添加知识分类信息,可以对现有的知识分类信息进行查询、重置和删除操作。
- 养生知识库管理:管理员可以添加养生知识库信息,可以对现有的养生知识库信息进行查询、重置和删除操作。
- 健康档案管理:管理员可以添加健康档案信息,可以对现有的健康档案信息进行查询、重置和删除操作。
- 健康打卡管理:管理员可以对健康打卡信息进行增删改查操作,例如,点击“健康打卡列表”可以查看列表中某个用户的健康打卡详情。
- 通知提醒管理:管理员可以对通知提醒信息进行增删改查操作,例如,点击“通知提醒列表”可以查看列表中某个通知提醒的详情。
- 系统管理:管理员负责轮播图信息的管理和维护,包括查看特定轮播图的详细信息、查询轮播图记录、重置内容、添加新轮播图以及删除现有轮播图。
- 美容公告管理:管理员可以创建、编辑、发布和删除美容公告,确保能及时向用户传达重要信息、公告、更新或事件等内容。
- 资源管理:在该模块管理员可以对美容资讯、资讯分类和测评问卷信息进行增删改查操作。例如,点击“测评问卷”可以查看列表中某个用户提交的问卷答题详情并进行评分和提交评语,可以批量导出或导入测试问卷题库信息。
- 交流管理:在该模块管理员可以对社区交流和交流分类信息进行增删改查操作。例如,点击“社区交流”进入页面后可以查看某个论坛的详情和评论。
- 商城管理:在该模块管理员可以对产品商城、分类列表、订单列表和订单配送信息进行管控。点击“订单配送”可以查看列表中某个订单的配送详情和确认签收信息。
- 个人中心:管理员可以修改个人信息和登录密码,点击“退出”即可退出系统。
管理员角色用例图如下图3.2所示。

图3.2管理员用例图
非功能性需求分析主要是分析本系统的安全性怎么样(是否会泄露用户个人信息),可靠性怎么样(用户操作的时候是不是能够根据实际操作显示信息),性能怎么样(运行是否操作流畅),可拓展性怎么样(功能能否继续拓展)等。具体可以表示在如下3-1表格中:
表3-1中医美容养生小程序非功能需求表
|
需求类型 |
描述 |
|
性能 |
系统应具有高性能,能够快速响应用户请求,保持稳定的性能水平,支持高并发访问和大规模数据处理。 |
|
可靠性 |
系统应具有高可靠性,确保系统稳定运行,防止系统故障和数据丢失,提供数据备份和恢复机制。 |
|
安全性 |
系统应具有高安全性,保护用户隐私信息和数据安全,采用加密传输技术、访问控制和身份验证机制。 |
|
可用性 |
系统应具有高可用性,保证系统全天候运行,最大限度减少系统故障和维护时间,提供灾备和故障转移功能。 |
|
易用性 |
系统应具有良好的易用性,用户界面设计友好,操作简单直观,提供清晰的指导和帮助文档。 |
|
可维护性 |
系统应具有良好的可维护性,易于维护和升级,提供模块化和结构化代码,方便开发人员进行维护和修改。 |
|
可扩展性 |
系统应具有良好的可扩展性,支持新增功能和模块的集成,具备良好的架构设计和扩展性能。 |
用户访问系统,可以选择进行注册或登录操作。注册成功后,用户可以使用注册的账号登录平台。登录后的用户可以进入系统功能界面,使用自己权限内的功能操作。程序操作流程图如下图3.4所示。

图3.3程序操作流程图
3.3.2注册流程
未有账号的用户可进入注册界面进行注册操作,填写注册表格,包括用户名、密码、姓名等必要信息。后台系统验证并保存用户提交的信息。分配唯一用户标识符。注册成功后,用户可以使用账号密码进行登录。用户注册流程图如下图3.5所示。

图3.4注册操作流程图
3.3.3登录流程
用户访问系统,进入登录页面页面,入其用户名和密码,后端服务接收登录请求,验证用户提供的用户名和密码是否匹配数据库中存储的信息,验证通过即可登录成功。登录流程图如下图3.6所示。

图3.5登录操作流程图
3.4本章小结
本章主要通过对中医美容养生小程序的可行性分析、功能需求分析、用例分类、系统性能分析、流程分析,确定整个中医美容养生小程序要实现的功能。同时也为中医美容养生小程序的代码实现和测试提供了标准。
系统设计主要包括设计原则、功能模块设计、数据库设计等方面。系统设计的目标是实现一个稳定、安全、高效的系统,满足用户的需求。
4.1系统设计原则
一个系统要在开发和维护的过程中方便使用,必须采取一定的设计原则,其主要设计原则包括以下方面:
简单性:系统功能简单易懂,用户只需要掌握基本的智能手机/计算机能力即可使用。
针对性:针对特定的用户,没有多余的其他功能,使用户可以专心使用。
实用性:能够满足用户查看产品删除、养生知识库等信息和提交健康档案等方面的需求。
先进性:本系统的代码采用读取数据的方式,方便后续开发、拓展。
功能模块设计是系统开发过程中的重要阶段,它旨在将系统划分为不同的模块,每个模块负责完成特定的功能或任务。中医美容养生小程序由用户端注册用户和后台管理员这两大用户功能模块组成,每个用户模块又包含具体的功能操作。系统整体功能结构图如下图4.1所示。

图4.1系统整体功能结构图
4.2.2系统用户模块设计
(1)系统用户模块结构图
本系统主要分为管理员和注册用户这两个用户角色。它们共享基本功能,但注册用户多了一个注册功能,以便能够注册使用系统。管理员用户在系统中有着操作权限和功能,确保了系统的一致性和易用性。用户模块结构图如下图4.2所示:

图4.2系统用户模块结构图
(2)各个结构的具体业务逻辑
a.查询用户信息:设计基础的查询功能,允许用户根据用户姓名查询用户信息。此功能主要用于管理员查询用户信息和用户自行查询个人信息。
b.添加用户信息:注册用户可以通过注册获取账号,成为系统的注册用户,以便享受系统提供的服务和功能。管理员可以在后台添加用户信息。
c.修改用户信息:用户可以根据需要修改个人基本信息,包括姓名、密码、头像等。这种操作可以提高用户个性化体验。
d.删除用户信息:管理员可以对删除系统用户信息。
4.2.3产品商城模块设计
(1)产品商城模块结构图
中医美容养生小程序需要一个完善的产品商城模块来存储和管理美容产品信息。注册用户可以在线查看和购买美容产品。管理员则具有查询、添加、重置、删除产品商城信息的权限,这样的产品商城模块能够有效地组织和管理美容产品信息,提供用户查询美容产品的便利性,同时为管理员提供产品商城管理的功能,确保系统的正常运行和用户体验。具体的结构图如下图4.3所示:

图4.3紧急求助管理模块结构图
(2)各个结构的具体业务逻辑
a.查询产品商城信息:管理员/注册用户可以搜索查询产品商城信息。
b.添加产品商城信息:管理员具有添加产品商城信息的权限,可以新增美容产品信息到系统中。
c.重置产品商城信息:管理员可以对现有美容产品信息进行修改,包括更新产品库存等。
d.删除产品商城信息:管理员可以删除产品商城信息。
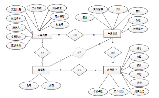
数据库概念结构设计主要涉及数据库的实体和实体之间的关系。通过实体-关系模型或者其他适当的模型,我们将定义系统中涉及的各个实体属性以及它们之间的联系。中医美容养生小程序系统总体E-R图如下图4.4所示。

图4.4总E-R图
4.3.2 数逻辑结构设计
数据库逻辑结构设计则是在概念结构的基础上,进行具体的数据库表设计。我们将定义每个表的结构、字段和约束,并建立表与表之间的关系。 如下列表格所示,在此列举主要数据表。
表beauty_and_health_products (产品商城)
|
编号 |
名称 |
数据类型 |
长度 |
小数位 |
允许空值 |
主键 |
默认值 |
说明 |
|
1 |
beauty_and_health_products_id |
int |
10 |
0 |
N |
Y |
产品商城ID | |
|
2 |
product_name |
varchar |
64 |
0 |
Y |
N |
产品名称 | |
|
3 |
product_introduction |
text |
65535 |
0 |
Y |
N |
产品简介 | |
|
4 |
hits |
int |
10 |
0 |
N |
N |
0 |
点击数 |
|
5 |
praise_len |
int |
10 |
0 |
N |
N |
0 |
点赞数 |
|
6 |
collect_len |
int |
10 |
0 |
N |
N |
0 |
收藏数 |
|
7 |
cart_title |
varchar |
125 |
0 |
Y |
N |
标题:[0,125]用于产品html的标签中 | |
|
8 |
cart_img |
text |
65535 |
0 |
Y |
N |
封面图:用于显示于产品列表页 | |
|
9 |
cart_description |
varchar |
255 |
0 |
Y |
N |
描述:[0,255]用于产品规格描述 | |
|
10 |
cart_price_ago |
double |
8 |
2 |
N |
N |
0.00 |
原价:[1] |
|
11 |
cart_price |
double |
8 |
2 |
N |
N |
0.00 |
卖价:[1] |
|
12 |
cart_inventory |
int |
10 |
0 |
N |
N |
0 |
商品库存 |
|
13 |
cart_type |
varchar |
64 |
0 |
N |
N |
未分类 |
商品分类: |
|
14 |
cart_content |
longtext |
2147483647 |
0 |
Y |
N |
正文:产品的主体内容 | |
|
15 |
cart_img_1 |
text |
65535 |
0 |
Y |
N |
主图1: | |
|
16 |
cart_img_2 |
text |
65535 |
0 |
Y |
N |
主图2: | |
|
17 |
cart_img_3 |
text |
65535 |
0 |
Y |
N |
主图3: | |
|
18 |
cart_img_4 |
text |
65535 |
0 |
Y |
N |
主图4: | |
|
19 |
cart_img_5 |
text |
65535 |
0 |
Y |
N |
主图5: | |
|
20 |
create_time |
datetime |
19 |
0 |
N |
N |
CURRENT_TIMESTAMP |
创建时间 |
|
21 |
update_time |
timestamp |
19 |
0 |
N |
N |
CURRENT_TIMESTAMP |
更新时间 |
表goods (商品信息)
|
编号 |
名称 |
数据类型 |
长度 |
小数位 |
允许空值 |
主键 |
默认值 |
说明 |
|
1 |
goods_id |
mediumint |
8 |
0 |
N |
Y |
产品id:[0,8388607] | |
|
2 |
title |
varchar |
125 |
0 |
Y |
N |
标题:[0,125]用于产品和html的<title>标签中 | |
|
3 |
img |
text |
65535 |
0 |
Y |
N |
封面图:用于显示于产品列表页 | |
|
4 |
description |
varchar |
255 |
0 |
Y |
N |
描述:[0,255]用于产品规格描述 | |
|
5 |
price_ago |
double |
8 |
2 |
N |
N |
0.00 |
原价:[1] |
|
6 |
price |
double |
8 |
2 |
N |
N |
0.00 |
卖价:[1] |
|
7 |
sales |
int |
10 |
0 |
N |
N |
0 |
销量:[0,1000000000] |
|
8 |
inventory |
int |
10 |
0 |
N |
N |
0 |
商品库存 |
|
9 |
type |
varchar |
64 |
0 |
N |
N |
商品分类: | |
|
10 |
hits |
int |
10 |
0 |
N |
N |
0 |
点击量:[0,1000000000]访问这篇产品的人次 |
|
11 |
content |
longtext |
2147483647 |
0 |
Y |
N |
正文:产品的主体内容 | |
|
12 |
img_1 |
text |
65535 |
0 |
Y |
N |
主图1: | |
|
13 |
img_2 |
text |
65535 |
0 |
Y |
N |
主图2: | |
|
14 |
img_3 |
text |
65535 |
0 |
Y |
N |
主图3: | |
|
15 |
img_4 |
text |
65535 |
0 |
Y |
N |
主图4: | |
|
16 |
img_5 |
text |
65535 |
0 |
Y |
N |
主图5: | |
|
17 |
create_time |
timestamp |
19 |
0 |
N |
N |
CURRENT_TIMESTAMP |
创建时间: |
|
18 |
update_time |
timestamp |
19 |
0 |
N |
N |
CURRENT_TIMESTAMP |
更新时间: |
|
19 |
customize_field |
text |
65535 |
0 |
Y |
N |
自定义字段 | |
|
20 |
source_table |
varchar |
255 |
0 |
Y |
N |
来源表: | |
|
21 |
source_field |
varchar |
255 |
0 |
Y |
N |
来源字段: | |
|
22 |
source_id |
int |
10 |
0 |
N |
N |
0 |
来源ID: |
|
23 |
user_id |
int |
10 |
0 |
Y |
N |
0 |
添加人 |
表order (订单)
|
编号 |
名称 |
数据类型 |
长度 |
小数位 |
允许空值 |
主键 |
默认值 |
说明 |
|
1 |
order_id |
int |
10 |
0 |
N |
Y |
订单ID: | |
|
2 |
order_number |
varchar |
64 |
0 |
Y |
N |
订单号: | |
|
3 |
goods_id |
mediumint |
8 |
0 |
N |
N |
商品id:[0,8388607] | |
|
4 |
title |
varchar |
255 |
0 |
Y |
N |
商品标题: | |
|
5 |
img |
varchar |
255 |
0 |
Y |
N |
商品图片: | |
|
6 |
price |
double |
10 |
2 |
N |
N |
0.00 |
价格: |
|
7 |
price_ago |
double |
10 |
2 |
N |
N |
0.00 |
原价: |
|
8 |
num |
int |
10 |
0 |
N |
N |
1 |
数量: |
|
9 |
price_count |
double |
8 |
2 |
N |
N |
0.00 |
总价: |
|
10 |
norms |
varchar |
255 |
0 |
Y |
N |
规格: | |
|
11 |
type |
varchar |
64 |
0 |
N |
N |
未分类 |
商品分类: |
|
12 |
contact_name |
varchar |
32 |
0 |
Y |
N |
联系人姓名: | |
|
13 |
contact_email |
varchar |
125 |
0 |
Y |
N |
联系人邮箱: | |
|
14 |
contact_phone |
varchar |
11 |
0 |
Y |
N |
联系人手机: | |
|
15 |
contact_address |
varchar |
255 |
0 |
Y |
N |
收件地址: | |
|
16 |
postal_code |
varchar |
9 |
0 |
Y |
N |
邮政编码: | |
|
17 |
user_id |
int |
10 |
0 |
N |
N |
0 |
买家ID: |
|
18 |
merchant_id |
mediumint |
8 |
0 |
N |
N |
0 |
商家ID: |
|
19 |
create_time |
timestamp |
19 |
0 |
N |
N |
CURRENT_TIMESTAMP |
创建时间: |
|
20 |
update_time |
timestamp |
19 |
0 |
N |
N |
CURRENT_TIMESTAMP |
更新时间: |
|
21 |
description |
varchar |
255 |
0 |
Y |
N |
描述:[0,255]用于产品规格描述 | |
|
22 |
state |
varchar |
16 |
0 |
N |
N |
待付款 |
订单状态:待付款,待发货,待签收,已签收,待退款,已退款,已拒绝,已完成 |
|
23 |
remark |
text |
65535 |
0 |
Y |
N |
订单备注 | |
|
24 |
delivery_state |
varchar |
16 |
0 |
Y |
N |
未配送 |
发货状态:未配送,已配送 |
|
25 |
vip_discount |
double |
11 |
2 |
Y |
N |
0.00 |
折扣 |
表registered_user (注册用户)
|
编号 |
名称 |
数据类型 |
长度 |
小数位 |
允许空值 |
主键 |
默认值 |
说明 |
|
1 |
registered_user_id |
int |
10 |
0 |
N |
Y |
注册用户ID | |
|
2 |
user_name |
varchar |
64 |
0 |
Y |
N |
用户姓名 | |
|
3 |
user_gender |
varchar |
64 |
0 |
Y |
N |
用户性别 | |
|
4 |
user_age |
double |
9 |
2 |
N |
N |
0.00 |
用户年龄 |
|
5 |
phone_number |
varchar |
16 |
0 |
N |
N |
手机号码 | |
|
6 |
examine_state |
varchar |
16 |
0 |
N |
N |
已通过 |
审核状态 |
|
7 |
user_id |
int |
10 |
0 |
N |
N |
0 |
用户ID |
|
8 |
create_time |
datetime |
19 |
0 |
N |
N |
CURRENT_TIMESTAMP |
创建时间 |
|
9 |
update_time |
timestamp |
19 |
0 |
N |
N |
CURRENT_TIMESTAMP |
更新时间 |
4.4本章小结
整个中医美容养生小程序的设计主要对系统功能模块的设计,通过建立E-R模型和数据库逻辑系统设计完成了数据库系统设计。
5 系统实现
中医美容养生小程序的实现主要是根据前面的系统需求分析和系统总体设计来设计页面并实现业务逻辑。主要从系统界面实现、业务逻辑实现这两部分进行介绍。
用户注册界面用于新用户进行账号注册,输入账号、密码、确认密码、昵称、邮箱、身份、姓名、性别等用户个人信息后点击“立即注册”按钮进行注册。其界面如下图5.1所示。

图5.1用户注册界面设计
用户登录界面用于已注册用户进行账号登录,输入用户名跟密码点击“登录”按钮,验证通过后即可登录。其界面如下图5.2所示。

图5.2用户登录界面设计
登录代码如下:
/**
* 登录
* @param data
* @param httpServletRequest
* @return
*/
@PostMapping("login")
public Map<String, Object> login(@RequestBody Map<String, String> data, HttpServletRequest httpServletRequest) {
log.info("[执行登录接口]");
String username = data.get("username");
String email = data.get("email");
String phone = data.get("phone");
String password = data.get("password");
List resultList = null;
Map<String, String> map = new HashMap<>();
if(username != null && "".equals(username) == false){
map.put("username", username);
resultList = service.selectBaseList(service.select(map, new HashMap<>()));
}
else if(email != null && "".equals(email) == false){
map.put("email", email);
resultList = service.selectBaseList(service.select(map, new HashMap<>()));
}
else if(phone != null && "".equals(phone) == false){
map.put("phone", phone);
resultList = service.selectBaseList(service.select(map, new HashMap<>()));
}else{
return error(30000, "账号或密码不能为空");
}
if (resultList == null || password == null) {
return error(30000, "账号或密码不能为空");
}
//判断是否有这个用户
if (resultList.size()<=0){
return error(30000,"用户不存在");
}
User byUsername = (User) resultList.get(0);
Map<String, String> groupMap = new HashMap<>();
groupMap.put("name",byUsername.getUserGroup());
List groupList = userGroupService.selectBaseList(userGroupService.select(groupMap, new HashMap<>()));
if (groupList.size()<1){
return error(30000,"用户组不存在");
}
UserGroup userGroup = (UserGroup) groupList.get(0);
//查询用户审核状态
if (!StringUtils.isEmpty(userGroup.getSourceTable())){
String res = service.selectExamineState(userGroup.getSourceTable(),byUsername.getUserId());
if (res==null){
return error(30000,"用户不存在");
}
if (!res.equals("已通过")){
return error(30000,"该用户审核未通过");
}
}
//查询用户状态
if (byUsername.getState()!=1){
return error(30000,"用户非可用状态,不能登录");
}
String md5password = service.encryption(password);
if (byUsername.getPassword().equals(md5password)) {
// 存储Token到数据库
AccessToken accessToken = new AccessToken();
accessToken.setToken(UUID.randomUUID().toString().replaceAll("-", ""));
accessToken.setUser_id(byUsername.getUserId());
Duration duration = Duration.ofSeconds(7200L);
redisTemplate.opsForValue().set(accessToken.getToken(), accessToken,duration);
// 返回用户信息
JSONObject user = JSONObject.parseObject(JSONObject.toJSONString(byUsername));
user.put("token", accessToken.getToken());
JSONObject ret = new JSONObject();
ret.put("obj",user);
return success(ret);
} else {
return error(30000, "账号或密码不正确");
}
}
用户通过首页可以查看系统轮播图、网站公告、美容资讯、测评问卷、养生知识库、产品商城等并进行相关操作。例如,点击“网站公告”进入页面可以查看系统发布的相关公告信息;点击“测评问卷”进入页面点击列表中某个问卷可以查看问卷详情并进行答题。其界面如下图5.3所示。

图5.3首页界面设计
点击“养生知识库”进入页面可以查看养生知识库列表中某个养生知识的详情信息并可以进行点赞、收藏、评论和分享操作。点击详情下方的“分享”可以通过微信、QQ、支付宝等方式分享给好友。其界面如下图5.4所示。

图5.4养生知识库界面设计
点击“产品商城”进入页面可以查看产品列表中某个产品的详情信息并可以进行收藏、联系客服、加入购物和立即购买操作。点击详情下方的“立即购买”可以通过微信、支付宝等方式完成在线支付。其界面如下图5.5所示。

图5.5产品商城界面设计
用户点击首页正下方的“购物车”进入页面可以对购物车的商品数量进行增减,可以完成商品购买或者删商品信息。其界面如下图5.6所示。

图5.6购物车界面设计
用户点击首页正下方的“社区交流”进入页面可以查看社区交流列表中某个帖子的详情并可以进行点赞、收藏和评论操作;点击“发布内容”进入页面填写标题、分类、正文等信息后点击“发表内容”即可完成帖子的发布。其界面如下图5.7所示。

图5.7社区交流界面设计
用户点击首页正下方的“美容资讯”进入页面可以查看美容资讯列表中某个资讯的详情并可以进行点赞、收藏和发表评论操作。其界面如下图5.8所示。

图5.8美容资讯界面设计
用户点击首页正下方的“我的”进入页面可以查看基本信息、收货地址、收藏、订单、购物车、健康档案、健康打卡、通知提醒、论坛管理和订单配送并进行相关操作。例如,点击“基本信息”进入页面可以修改个人资料和登录密码;点击“收货地址”可以新增收货地址或对已有的地址进行编辑;点击“收藏”可以查看或删除收藏列表信息。可以对健康档案、健康打卡、论坛管理进行增删改查操作;可以查询和重置通知提醒和订单配送信息。其界面图如下图5.9所示。

图5.9我的界面设计
修改的代码如下:
@PostMapping("/set")
@Transactional
public Map<String, Object> set(HttpServletRequest request) throws IOException {
service.update(service.readQuery(request), service.readConfig(request), service.readBody(request.getReader()));
return success(1);
}
管理员拥有对所有系统用户(管理员、注册用户)的账号进行全面操作管控的权限。通过用户姓名这一关键信息,管理员可以轻松地实现用户的增删改查操作。其界面图如下图5.10所示。
图5.10系统用户界面设计
查询的代码如下:
@RequestMapping("/get_obj")
public Map<String, Object> obj(HttpServletRequest request) {
List resultList = service.selectBaseList(service.select(service.readQuery(request), service.readConfig(request)));
if (resultList.size() > 0) {
JSONObject jsonObject = new JSONObject();
jsonObject.put("obj",resultList.get(0));
return success(jsonObject);
} else {
return success(null);
}
}
管理员点击“养生知识库列表”可以查看列表中某个养生知识的详情和评论,可以对列表信息进行查询、重置和删除操作。点击“养生知识库添加”进入页面填写知识名称、知识类型、知识简介。知识详情等信息后点击“提交”即可完成养生知识库的添加。以养生知识库列表为例,其界面图如下图5.11所示。
图5.11养生知识库列表界面设计
添加的代码如下:
@PostMapping("/add")
@Transactional
public Map<String, Object> add(HttpServletRequest request) throws IOException {
service.insert(service.readBody(request.getReader()));
return success(1);
}
public Map<String, Object> addMap(Map<String,Object> map){
service.insert(map);
return success(1);
}
管理员可以对健康打卡信息进行增删改查操作,例如,点击“健康打卡列表”可以查看列表中某个用户的健康打卡详情,可以通过输入用户姓名或打卡标题查询相关打卡信息。以健康打卡列表为例,其界面图如下图5.12所示。
图5.12健康打卡列表界面设计
管理员负责轮播图信息的管理和维护,包括查看特定轮播图的详细信息、查询轮播图记录、重置内容、添加新轮播图以及删除现有轮播图。例如,点击“添加”进入页面上传轮播图和输入标题、链接信息后点击“提交”即可完成轮播图的添加。其界面图如下图5.13所示。
图5.13系统管理界面图
文件上传的代码如下:
@PostMapping("/upload")
public Map<String, Object> upload(@RequestParam("file") MultipartFile file) {
log.info("进入方法");
if (file.isEmpty()) {
return error(30000, "没有选择文件");
}
try {
//判断有没路径,没有则创建
String filePath = System.getProperty("user.dir") + "/src/main/resources/static/";
File targetDir = new File(filePath);
if (!targetDir.exists() && !targetDir.isDirectory()) {
if (targetDir.mkdirs()) {
log.info("创建目录成功");
} else {
log.error("创建目录失败");
}
}
String fileName = file.getOriginalFilename();
File dest = new File(filePath + fileName);
log.info("文件路径:{}", dest.getPath());
log.info("文件名:{}", dest.getName());
file.transferTo(dest);
JSONObject jsonObject = new JSONObject();
jsonObject.put("url", "/api/upload/" + fileName);
return success(jsonObject);
} catch (IOException e) {
log.info("上传失败:{}", e.getMessage());
}
return error(30000, "上传失败");
}
美容公告管理界面供管理员创建、编辑、发布和删除美容公告,确保能及时向用户传达重要信息、公告、更新或事件等内容。通过该界面,管理员可以高效地管理所有系统公告,保证信息传递的准确性和时效性。其界面图如下图5.12所示。
图5.14美容公告管理界面图
在该模块管理员可以对美容资讯、资讯分类和测评问卷信息进行增删改查操作。例如,点击“美容资讯”进入页面后,管理员可以通过点击某条资讯后的“详情”按钮查看该资讯的具体内容,或通过“查看评论”按钮浏览用户对该资讯的评论。点击“测评问卷”可以查看列表中某个用户提交的问卷答题详情并进行评分和提交评语,可以批量导出或导入测试问卷题库信息。以美容资讯为例,其界面图如下图5.15所示。
图5.15美容资讯界面图
在该模块管理员可以对社区交流和交流分类信息进行增删改查操作。例如,点击“社区交流”进入页面后可以查看某个论坛的详情和评论;点击“交流分类”进入页面后勾选某个或多个交流分类信息后点击“删除”并确认删除即可删除交流分类信息。以社区交流为例,其界面图如下图5.16所示。
图5.16社区交流界面图
删除的代码如下:
@RequestMapping(value = "/del")
@Transactional
public Map<String, Object> del(HttpServletRequest request) {
service.delete(service.readQuery(request), service.readConfig(request));
return success(1);
}
public void delete(Map<String,String> query,Map<String,String> config){
QueryWrapper wrapper = new QueryWrapper<E>();
toWhereWrapper(query, "0".equals(config.get(FindConfig.GROUP_BY)),wrapper);
baseMapper.delete(wrapper);
log.info("[{}] - 删除操作:{}",wrapper.getSqlSelect());
}
在该模块管理员可以对产品商城、分类列表、订单列表和订单配送信息进行管控。管理员可以对产品商城、分类列表信息进行增删改查操作;点击“订单列表”可以查看列表中某个订单的详情和提交配送信息,支持通过输入订单号、商品名称,联系人姓名或选择订单状态查询订单信息。点击“订单配送”可以查看列表中某个订单的配送详情和确认签收信息。以产品商城为例,其界面图如下图5.17所示。
图5.17产品商城界面图
6 系统测试
6.1系统测试目标
为了保证“中医美容养生小程序的设计与实现 ”的质量,使其能够稳定的运行,并排除其可能存在的未知隐患,解除软件可能存在的故障,理清楚测试与纠错的关系,如图6-1所示。

图6-1测试与纠错信息流程
6.2系统功能测试
通过对系统中所含的主要实体对象及其功能操作进行测试用例设计。系统功能测试包括:用户注册登录功能测试、用户发表评论功能测试、用户购买商品功能测试、管理员添加轮播图信息功能测试、管理员删除美容公告功能测试,如表6-1、6-2、6-3、6-4、6-5所示:
表6-1用户注册登录测试表
用户注册登录测试用例:
|
用例说明 |
测试目的 |
测试步骤 |
预期结果 |
输出结果 |
通过情况 |
|
用户注册、登录 |
测试用户正确注册、登录 |
|
用户注册成功,登录成功 |
结果输出符合预期 |
通过 |
表6-2用户发表评论测试表
用户发表评论测试用例:
|
用例说明 |
测试目的 |
测试步骤 |
预期结果 |
输出结果 |
通过情况 |
|
用户发表评论 |
测试注册用户发表评论操作 |
|
用户发表评论成功,展示用户评论信息 |
结果输出符合预期 |
通过 |
表6-3用户购买商品测试表
用户购买商品测试用例:
|
用例说明 |
测试目的 |
测试步骤 |
预期结果 |
输出结果 |
通过情况 |
|
用户购买商品测试 |
测试注册用户购买商品功能 |
|
用户可以通过微信、支付宝等方式完成在线支付 |
结果输出符合预期 |
通过 |
表6-4管理员添加轮播图测试表
管理员添加轮播图测试用例:
|
用例说明 |
测试目的 |
测试步骤 |
预期结果 |
输出结果 |
通过情况 |
|
管理员轮播图添加测试 |
测试管理员添加轮播图信息 |
|
轮播图信息添加成功,前端用户可以查看该轮播图信息 |
结果输出符合预期 |
通过 |
表6-5管理员删除美容公告测试表
管理员删除美容公告测试用例:
|
用例说明 |
测试目的 |
测试步骤 |
预期结果 |
输出结果 |
通过情况 |
|
管理员删除美容公告测试 |
测试管理员删除美容公告信息 |
|
美容公告删除成功,前端不再展示该美容公告信息 |
结果输出符合预期 |
通过 |
6.3测试结果总结
通过编写中医美容养生小程序的功能测试用例,已经检测完毕系统测试,用户注册登录功能测试、用户发表评论功能测试、用户购买商品功能测试、管理员添加轮播图信息功能测试、管理员删除美容公告功能测试,通过这五大模块功能测试将为中医美容养生小程序的后期推广运营提供了强力的技术支撑。
在开发中医美容养生小程序之前,必须进行详尽的用户需求调查与分析。这不仅涵盖了系统的可行性研究,也包含了对功能需求和技术需求的细致解析。在可行性研究中,本人从技术、经济和社会等多个维度对系统实现的可能性进行了全面评估,最终得出结论:该系统的实施是切实可行的。
本文首先介绍了中医美容养生小程序开发的背景及其重要性,随后深入探讨了系统的具体业务需求。根据这些需求,本人精心设计了系统的架构和功能模块。整个系统被细分为若干个独立的功能模块,如首页展示、购物车管理、社区交流、美容资讯浏览和个人中心等,每个模块都承担着特定的任务,旨在确保系统的高效运作及用户体验的友好性。
在本系统的开发过程中,本人学习到了许多课堂内外难以获得的知识。尽管系统已初步完成,但由于项目复杂性和个人专业技能的限制,系统中仍存在一些有待改进之处,例如界面布局的优化、代码编写的标准化等。展望未来,本人将继续深化学习,提升技术水平,致力于对系统进行持续改进和完善。
同时,衷心期望中医美容养生小程序能够投入实际应用,为广大用户提供一个获取中医美容养生知识和服务的安全可靠平台,改善他们的生活质量和健康管理能力,提供便捷的服务和支持,从而推动中医美容养生文化的发展。
- 靖媛,胡炜圣,黄黎珊.“健康中国”背景下中医美容现状与创新发展[J].临床医学研究与实践,2020,5(34):194-195+198.
- 张园园,马肖琳,洪涛,等.“健康中国”背景下中医美容教学体系建设探讨[J].高教学刊,2024,10(01):107-110.
- 王飞彩.基于情境感知的中医皮肤美容移动应用系统设计研究[D].华南理工大学,2023.
- 骆小燕,林侬姆,吴冰冰.“健康中国”背景下中医美容现状与创新发展[J].中医药管理杂志,2024,32(04):203-205.
- 朱金波.Java编程语言在计算机软件开发中的应用优势分析[J].信息记录材料,2023,24(05):68-70.
- 王希,戴靓婕.MySQL数据库技术在Web动态网页设计中的运用研究[J].软件,2024,45(07):77-79.
- 李泳.Spring Boot开发与测试实战[M].人民邮电出版社:202211.435.
- 刘天元,夏明.微信小程序开发与运用[J].电子世界,2021,(23):206-207.
- 陈华丰.面部肤质检测算法研究与自助美容系统设计[D].武汉工程大学,2023.
- 王志亮,纪松波.基于SpringBoot的Web前端与数据库的接口设计[J].工业控制计算机,2023,36(03):51-53.
- 邓阳名,顾潇,梁爱媚.基于Java语言的数据库访问技术应用研究[J].中国新通信,2023,25(08):83-85.
- 薛文骞.Java编程中异常处理的方法和技巧研究[J].无线互联科技,2023,20(17):90-92.
- 孟石.小程序安全分析工具的研究与实现[D].北京邮电大学,2023.
- 黄铄,林锴,戚耀中,等.微信小程序安全问题浅析[J].数字通信世界,2023,(05):81-83.
- 张引,赵玉丽,张斌,等.微信小程序全栈开发技术与实战[M].人民邮电出版社:202212.258.
- 千锋教育.微信小程序开发与实战[M].人民邮电出版社:202209.367.
- [10]任建伟,丁莎.基于微信小程序的点餐系统设计与实现[J].电脑编程技巧与维护,2024,(05):77-80.
- Yong R ,Feng P .Design and Realization of University Personnel Office Service Platform Based on WeChat Applet[J].Advances in Computer, Signals and Systems,2023,7(6):
- Yang Y .Design and Implementation of Student Information Management System Based on Springboot[J].Advances in Computer, Signals and Systems,2022,6(6):
- Wang X L ,Kong Y X ,Zhou J T .A Computational Study on Effects of PID Temperature Target and RF Frequency for PID-Controlled Nonablative RF Cosmetic Systems.[J].Lasers in surgery and medicine,2024,56(10):865-879.
这次毕业设计能够完成,最重要的就是来自指导老师的帮助,老师不厌其烦的对我的论文及毕业设计提出非常有建设性的建议,我的毕设施能够完成离不开老师的帮助。我对老师由衷的表示感谢,
其次要感谢大学四年里学院里所有的任课老师的教导,老师们在我整个大学四年里给予了我丰富的知识,让我能够在大学中不虚度光阴,踏踏实实的学习,没有这些老师不辞辛劳的教诲,我无法完成这四年的学业。
最后,我要感谢我的家人和同学们。感谢父母在物质与精神上给予我无限的支持和鼓励。感谢我的同学们,在论文写作期间,你们给予了我许多宝贵的建议和帮助,让我在学术研究的道路上不再孤单。
再次感谢所有在我大学生活中给予我帮助和支持的人们。您们的关怀和鼓励将永远铭刻在我的心中,成为我未来前行的动力。
免费领取项目源码+数据库,请关注❥点赞收藏并私信博主

被折叠的 条评论
为什么被折叠?



