摘要
随着“互联网+医疗健康”政策的不断推进,社区医疗服务的信息化、智能化已成为发展趋势。本文设计并实现了一个基于SSM(Spring + SpringMVC + MyBatis)框架的社区医疗信息系统,旨在提升基层医疗机构的服务效率与管理水平。系统采用B/S架构,结合MySQL数据库和Java Web技术,实现了患者、医生和管理员三类用户的功能模块,涵盖了注册登录、健康档案管理、预约挂号、药品商城、留言反馈、医疗资讯、处方信息、订单处理等核心功能。
在系统开发过程中,从经济、操作和技术三个层面进行了可行性分析,结果表明该系统开发成本低、用户体验良好、技术成熟稳定,具备较强的实用性和推广价值。通过模块化设计和权限控制,系统不仅满足了不同角色的使用需求,也保障了数据的安全性和系统的可维护性。
本系统的实现为社区医疗机构提供了一个高效、便捷的信息管理平台,有助于优化服务流程、提高资源利用率,并为后续智慧医疗系统的建设提供了实践基础。未来将进一步引入人工智能、医保支付、移动端应用等功能,推动系统向更智能、更便捷、更安全的方向发展。
关键词:SSM框架;社区医疗;信息系统;Web应用;健康管理
Abstract
As the "Internet + Healthcare" policy continues to advance, the informatization and intelligence of community medical services have become a development trend. This paper designs and implements a community healthcare information system based on the SSM (Spring + SpringMVC + MyBatis) framework, aiming to improve service efficiency and management levels at primary healthcare institutions. The system adopts a B/S architecture, integrating MySQL database and Java Web technology, to achieve functional modules for three types of users: patients, doctors, and administrators. It covers core functions such as registration and login, health record management, appointment scheduling, pharmaceutical mall, feedback messages, medical information, prescription information, and order processing.
During the system development process, feasibility analysis was conducted from three aspects: economics, operations, and technology. The results show that the system has low development costs, good user experience, mature and stable technology, and strong practicality and promotion value. Through modular design and permission control, the system not only meets the usage requirements of different roles but also ensures data security and maintainability.
The implementation of this system provides a highly efficient and convenient information management platform for community medical institutions, which helps optimize service processes, improve resource utilization, and lays a practical foundation for the subsequent construction of smart healthcare systems. In the future, it will further introduce functions such as artificial intelligence, medical insurance payments, and mobile applications, promoting the development of the system towards being smarter, more convenient, and safer.
Keywords: SSM framework; community health care; information system; Web application; health management
1 绪论
1.1研究的背景和意义
随着信息技术的快速发展,数字化医疗已成为提高医疗服务效率和质量的重要途径。社区医疗信息系统作为连接居民与医疗服务提供者的关键桥梁,在改善基层医疗服务、实现分级诊疗制度方面扮演着至关重要的角色[1]。然而,传统的社区医疗管理方式往往存在信息孤岛现象严重、数据共享困难、工作效率低下等问题,难以满足现代医疗服务的需求[2]。
SSM框架(Spring + SpringMVC + MyBatis)是一种流行的Java EE开发框架组合,因其良好的分层架构设计、高效的数据库操作能力以及易于维护的特点,被广泛应用于各类Web应用系统的开发中。基于SSM框架构建社区医疗信息系统,可以有效解决上述问题,提升系统的灵活性、可扩展性和稳定性。
通过建立统一的信息平台,可以打破各医疗机构间的信息壁垒,促进医疗资源的有效共享,提高医疗服务的整体水平。借助信息化手段简化患者挂号、就诊、取药等流程,减少患者的等待时间,提高就医体验。通过对大量医疗数据的收集和分析,为卫生管理部门制定政策、规划资源提供科学依据,有助于实现精准医疗。系统可以提供在线咨询服务、健康教育等功能,增强医患之间的沟通交流,促进健康管理。有效的信息管理系统能够帮助实现双向转诊、远程会诊等功能,有利于分级诊疗制度的落实和完善。
综上所述,研究基于SSM框架的社区医疗信息系统的设计与实现,不仅对于改进现有医疗服务模式具有重要意义,而且对于促进信息技术在医疗卫生领域的深度融合,推动智慧医疗的发展也具有积极的推动作用。
在国外,互联网技术的发展历史悠久,许多国家在医疗信息化方面已经有了较为成熟的研究和应用。医院信息系统(HIS)、电子健康记录(EHR)、个人健康记录(PHR)等概念和技术已经在多个国家得到广泛应用[3]。例如,在美国,通过《健康保险可携性和责任法案》(HIPAA)等法规推动了医疗信息的标准化和隐私保护,促进了医疗信息系统的健康发展。此外,国外学者也关注于医院信息系统的实际应用和评价,探讨信息系统对医院效率、医疗质量、医患关系等方面的影响,并提出了相关的改进方案[4]。
对于社区医疗服务系统,国外的研究更多集中在医院信息系统的设计与开发、应用和评价、医疗资源共享和整合以及医患互动和信息共享等方面[5]。一些发达国家已经实现了较为完善的社区医疗信息化体系,比如在线预约、电子病历共享平台、远程医疗服务等,这些都为其他国家提供了宝贵的经验。
在中国,随着信息技术的快速发展和医疗卫生体制改革的推进,医疗管理信息化建设也取得了显著进展[6]。国内关于社区医疗信息系统的相关研究主要集中在资源管理和业务处理方面,如医院资源的有效利用和医疗设备的管理等。近年来,国内研究者开始重视社区医疗信息化的重要性,并提出了一系列解决方案[7]。
例如,2020年张毅在其论文《LM医院挂号预约系统的分析与设计》中提到,社区医院可以通过信息化服务来提高医疗服务的效率。同时,也有研究者通过互联网技术实现远程医疗,将医疗资源的利用最大化,提高了医疗服务的覆盖范围和服务质量。
另外,基于SSM框架的社区医疗信息系统在国内也受到了一定的关注。这种系统能够有效地提升社区医院的工作效率和服务水平,为医院管理人员和医务人员提供良好的管理工具和服务平台。它不仅有助于优化医疗流程,还可以促进医疗资源的共享和整合,提高医疗服务的整体水平。
总体而言,国内外对于社区医疗信息系统的探索和发展均显示出了积极的趋势,但仍然存在进一步优化的空间。特别是在如何更好地结合本地实际情况,满足不同用户群体的需求,以及如何确保数据安全和隐私保护等方面,仍需要不断深入研究和实践。
本研究的主要目的是设计并实现一款基于SSM框架的社区医疗信息系统,系统功能主要涵盖系统用户、健康档案管理、医生信息管理、预约挂号管理、预约取消管理、处方信息管理、系统管理、留言管理、通知公告管理、资源管理、商城管理等模块。
在系统开发过程中,将重点分析社区医疗信息的管理流程,设计适用于不同角色(患者用户、管理员、医生用户等)的操作界面和权限管理机制。系统将确保每个角色的操作权限明确,确保信息流转的高效与安全。
另外,系统将考虑高效的数据管理和统计功能,确保社区医疗信息管理过程中的数据能够实时更新并提供清晰的分析报告,以便科研管理部门作出科学的决策。通过对系统的多轮测试,验证其在不同使用场景下的稳定性和性能,以确保系统能够满足不同用户的需求,为用户提供更高效的社区医疗信息管理体验。
1.4论文结构与章节安排
论文将分层次经行编排,除去论文摘要致谢文献参考部分,正文部分还会对网站需求做出分析,以及阐述大体的设计和实现的功能,最后罗列部分调测记录,论文主要架构如下:
第一章主要介绍了课题研究的背景、现状,系统开发的意义和本文的研究内容与主要工作。
第二章介绍了系统框架和数据库。
第三章主要从系统的用户、功能等方面进行需求分析。
第四章主要对系统框架、系统功能模块、数据库进行功能设计。
第五章主要介绍了系统框架搭建、系统界面的实现。
第六章主要对系统的部分界面进行测试并对主要功能进行测试
第七章:总结。
2 开发技术介绍
SSM(Spring+SpringMVC+MyBatis)框架集由Spring、MyBatis两个开源框架整合而成(SpringMVC是Spring中的部分内容)。常作为数据源较简单的web项目的框架[7]。
2.1.1 Spring
Spring就像是整个项目中装配bean的大工厂,在配置文件中可以指定使用特定的参数去调用实体类的构造方法来实例化对象。也可以称之为项目中的粘合剂。
Spring的核心思想是IoC(控制反转),即不再需要程序员去显式地`new`一个对象,而是让Spring框架帮你来完成这一切。
2.1.2 SpringMVC
SpringMVC在项目中拦截用户请求,它的核心Servlet即DispatcherServlet承担中介或是前台这样的职责,将用户请求通过HandlerMapping去匹配Controller,Controller就是具体对应请求所执行的操作。SpringMVC相当于SSH框架中struts。
2.1.3 mybatis
mybatis是对jdbc的封装,它让数据库底层操作变的透明。mybatis的操作都是围绕一个sqlSessionFactory实例展开的。mybatis通过配置文件关联到各实体类的Mapper文件,Mapper文件中配置了每个类对数据库所需进行的sql语句映射。在每次与数据库交互时,通过sqlSessionFactory拿到一个sqlSession,再执行sql命令。页面发送请求给控制器,控制器调用业务层处理逻辑,逻辑层向持久层发送请求,持久层与数据库交互,后将结果返回给业务层,业务层将处理逻辑发送给控制器,控制器再调用视图展现数据。
数据库作为数据的存储地方是项目必须的,MySQL是一款非常优秀的关系型数据库,早期的MySQL并不是甲骨文公司的,后来才被他收购的。MySQL非常的小巧,安装包才几兆,sql语言的书写也比较容易学习,最重要的是MySQL同时也是一款开源的软件,所以不需要额外进行付费,本系统本身也是以学习总结所学知识为主,在系统的开发上最好尽量使用免费的软件,所以选用MySQL进行数据库管理。MySQL的容量也是非常大的,同时支持分库分表的操作,支持分布式,所以越来越多的中小企业选择该款数据库管理工具。另外值得一提的是,开源也有一个不好的地方,就是容易遭到破解和黑客攻击,所以MySQL在使用上还是更多的使用在中小项目中[8]。
MySQL不会对平台有需求,所以任何一个程序员都可以通过 MySQL数据库来完成自己的系统开发,并且还可以节约大量的资源。因为它具有强大功能,所以可以用来储存这个系统的数据。
MySQL适合于各种应用,我们在运行数据库的时候,也很容易上手,我们只要编写一段代码,就可以完成相应的功能,并且可以在任何的平台上使用,而不需要再进行第二次的编译。MySQL数据库还具备在本地存储数据和允许结构化查询以方便管理的优势;MySQL是一个完全网络化的系统,它的数据库可以在互联网的任何位置被访问,它可以在任何地点与任何人分享;此外,MySQL也提供了存取控制的能力,可以阻止数据被非法使用,MySQL服务稳定,开发成本低,所以在开发过程中,MySQL数据库是最受欢迎的。
3 系统分析
系统分析是开发一个项目的先决条件,通过系统分析可以很好的了解系统的主体用户的基本需求情况,同时这也是项目的开发的原因。进而对系统开发进行可行性分析,通常包括技术可行性、经济可行性等,可行性分析同时也是从项目整体角度进行的分析。然后就是对项目的具体需求进行分析,分析的手段一般都是通过用户的用例图来实现。下面是详细的介绍。
3.1 可行性分析
3.1.1 技术可行性:
本系统采用当前主流的SSM(Spring、SpringMVC、MyBatis)开发框架,具有结构清晰、开发高效、文档丰富等优势,适合搭建中小型Web平台 。MySQL作为数据库支持系统运行,具备高性能、易部署、跨平台兼容等特性,可满足社区医疗信息信息的录入、查询与管理功能需求 。在开发过程中,系统采用模块化设计,便于后期功能扩展与系统升级,同时具备良好的安全性,通过权限控制、防注入攻击等方式,确保用户数据与科研信息的安全性和完整性。
系统开发所采用的框架与数据库均为开源工具,能够大大降低研发成本,避免高额的授权费用,同时减少了部署过程中的硬件依赖。在部署和维护方面,平台基于Java技术体系,具备良好的兼容性和技术普及度,后期只需配备少量技术人员即可完成升级和维护,运维成本可控。结合系统投入使用后对申报流程自动化、审查效率提升所带来的节省成本,平台具有良好的经济效益和可持续发展价值。
系统采用前后端分离的设计理念,前端可结合HTML5、CSS3、Vue.js等技术,提供简洁直观的操作界面。功能模块划分清晰,用户可根据角色(患者、医生、管理员)快速找到所需功能。支持PC端和移动端访问,满足不同用户的使用习惯。移动端尤其适合患者进行挂号、查看健康档案、留言反馈等操作。不同用户角色拥有独立的操作权限,如患者只能查看自己的健康信息,管理员可进行数据审核和发布等操作,避免误操作和越权行为。预约挂号、药品购买、留言反馈等核心业务流程均符合常规线上操作逻辑,用户学习成本低。
3.2.1 功能性分析
本社区医疗信息系统面向多种用户角色,具备较强的功能完整性与操作灵活性。系统主要包括三类用户:患者用户、管理员以及医生用户,不同角色在系统中具备相应的权限和功能入口,能够实现从社区医疗信息录入到审核公示的全过程管理。
1. 患者用户功能模块
- 注册登录:提供新用户注册接口,支持手机号/邮箱注册。已有账户用户可使用账号密码进行登录。
- 首页:展示平台核心功能入口,如健康档案、预约挂号、药品商城等。包含推荐内容、热门资讯、公告信息等。
- 通知公告:查看平台发布的系统通知和社区医疗相关的最新公告。
- 医疗资讯:浏览由平台或管理员发布的各类医疗科普文章、健康知识、疾病防治等内容。
- 留言反馈:向平台提交问题、建议或投诉,并查看回复。
- 药品信息:浏览平台提供的药品目录及详情,包括功效、用法、注意事项等。
- 商城管理:查看并购买所需药品,支持加入购物车、下单支付等功能。
- 健康档案:查看和维护个人健康数据,如体检记录、病史、过敏史、慢性病管理等。
- 医生信息:浏览社区医院所有医生的基本信息,包括职称、科室、擅长领域等。
- 个人中心:
- 个人首页:展示用户基本信息、快捷操作入口。
- 健康档案:查看和维护个人健康数据,如体检记录、病史、过敏史、慢性病管理等。
- 预约挂号:选择医生、时间段进行线上挂号。
- 预约取消:对已预约但未就诊的挂号进行取消操作。
- 处方信息:查看历史处方单、药品明细与用药说明。
- 留言反馈:可查看向平台提交问题、建议或投诉的记录。
- 收藏:收藏感兴趣的医生、药品、资讯等信息。
- 评论管理:对医生、药品或服务进行评价与查看他人评价。
2. 医生用户功能模块
- 注册登录:医生通过实名认证方式注册账号,并完成资格审核后登录系统。
- 首页:展示医生待办事项,如预约提醒、留言通知、最新资讯等。
- 通知公告:查看平台发布的通知、政策更新、排班调整等信息。
- 医疗资讯:同患者端,医生也可查阅相关医学知识与资讯。
- 药品信息:查阅平台提供的药品信息,作为开方参考。
- 商城管理:医生可查看药品库存、价格变化等信息,辅助临床决策。
- 我的账户:管理医生个人信息、执业证书、联系方式等。
- 个人中心:
- 个人首页:展示医生简介、接诊时间、预约情况等。
- 健康档案:查看自己负责的患者健康档案,进行健康管理。
- 医生信息:维护自己的专业信息、头像、介绍等。
- 预约挂号:查看患者预约情况,安排就诊时间。
- 预约取消:处理患者提出的预约取消请求。
- 处方信息:为患者开具电子处方,保存至系统。
- 收藏:收藏对自己有用的信息或资源。
- 评论管理:查看患者对自己的评价,并可进行回复。
3. 管理员功能模块
- 后台首页:综合展示平台运行情况,如用户数量、预约量、订单统计等关键指标。
- 系统用户:管理所有注册用户(包括患者、医生),支持查询、冻结、删除等操作。
- 健康档案管理:查看、审核、导出所有用户的健康档案信息。
- 医生信息管理:添加、编辑、删除医生信息,审核医生资质资料。
- 预约挂号管理:查看所有患者的挂号记录,支持修改状态、处理异常等。
- 预约取消管理:审核或处理患者的预约取消申请。
- 处方信息管理:查看医生开具的所有处方,支持归档、导出等操作。
- 系统管理:理首页轮播图内容,用于宣传重要活动或资讯。
- 留言管理:查看并回复用户的留言反馈,维护良好的医患沟通环境。
- 通知公告管理:发布、编辑、删除平台通知和公告信息。
- 资源管理:医疗资讯:发布、编辑、删除医疗科普文章。资讯分类:对医疗资讯设置分类标签,方便浏览和管理。
(12)商城管理:药品信息:添加、编辑、删除药品信息,维护商品库。分类列表:为药品设置分类,如西药、中成药、保健品等。订单列表:查看所有用户的购药订单,处理发货、退款等事务。
1、性能性
系统在设计阶段充分考虑到并发用户的访问需求,通过SSM框架良好的结构设计、数据库索引优化以及缓存机制(如Redis,可选)等手段,确保系统在高并发情况下依然能保持较快的响应速度和稳定性。系统具备较强的查询效率与数据处理能力,支持大量社区医疗信息信息的高效录入与读取。
2、安全性
平台在数据传输过程中采用HTTPS协议,保障数据传输的加密安全;同时通过权限分级控制机制,确保不同角色只能访问其授权范围内的功能与数据。此外,系统设置用户登录验证机制、防SQL注入、防XSS攻击机制及操作日志记录,防范非法访问和数据泄露,提升平台整体安全等级。
3、可用性
系统操作界面简洁清晰,模块划分明确,用户无需复杂培训即可快速上手。常用功能入口直观,支持页面引导、状态提示、表单校验等用户友好机制,降低误操作概率。同时,系统具有良好的错误提示和数据回滚机制,提高了使用体验。
4、可维护性
平台采用分层架构设计(表示层、业务逻辑层、持久层),代码结构清晰,便于后期进行功能调整、bug修复或技术升级。前后端逻辑分离也提升了代码复用率和维护效率。系统日志功能详实,便于开发人员快速定位和解决问题。
5、可扩展性
考虑到未来可能的需求扩展(如增加专家评审子系统、科研成果统计模块等),系统在架构设计上预留了扩展接口与灵活的模块注册机制,支持插件式扩展。数据库结构也采用规范化设计,便于后续添加新表或字段,实现功能拓展而不影响原有模块。
6、兼容性
系统在多个主流浏览器(Chrome、Firefox、Edge等)和不同操作系统(Windows、macOS、Linux)上均经过适配测试,确保界面显示与功能操作一致。此外,系统前端采用响应式设计,可适应不同屏幕分辨率,支持PC端与部分移动设备使用,提升访问灵活性。
3.3 系统用例分析
通过3.2功能的分析,得出了社区医疗信息系统的用例图:
患者用户用例如图3-1所示。

医生用户用例如图3-2所示

3-2 医生用户用例图
管理员用例如图3-3所示

3-3 管理员用例图
4 系统总体设计
本章主要讨论的内容包括社区医疗信息系统的功能模块设计、数据库系统设计。
4.1 系统架构设计
本社区医疗信息系统从架构上分为三层:表现层(UI)、业务逻辑层(BLL)以及数据层(DL)。

图4-1社区医疗信息系统系统架构设计图
表现层(UI):又称UI层,主要完成本社区医疗信息系统的UI交互功能,一个良好的UI可以打打提高用户的用户体验,增强用户使用本社区医疗信息系统时的舒适度。UI的界面设计也要适应不同版本的社区医疗信息系统以及不同尺寸的分辨率,以做到良好的兼容性。UI交互功能要求合理,用户进行交互操作时必须要得到与之相符的交互结果,这就要求表现层要与业务逻辑层进行良好的对接。
业务逻辑层(BLL):主要完成本社区医疗信息系统的数据处理功能。用户从表现层传输过来的数据经过业务逻辑层进行处理交付给数据层,系统从数据层读取的数据经过业务逻辑层进行处理交付给表现层。
数据层(DL):由于本社区医疗信息系统的数据是放在服务端的mysql数据库中,因此本属于服务层的部分可以直接整合在业务逻辑层中,所以数据层中只有数据库,其主要完成本社区医疗信息系统的数据存储和管理功能。
4.2 系统功能模块设计
4.2.1整体功能模块设计
在上一章节中主要对系统的功能性需求和非功能性需求进行分析,并且根据需求分析了本社区医疗信息系统中的用例。那么接下来就要开始对本社区医疗信息系统的架构、主要功能和数据库开始进行设计。社区医疗信息系统根据前面章节的需求分析得出,其总体设计模块图如图4-2所示。

图4-2 社区医疗信息系统功能模块图
4.3 数据库设计
数据库设计一般包括需求分析、概念模型设计、数据库表建立三大过程,其中需求分析前面章节已经阐述,概念模型设计有概念模型和逻辑结构设计两部分。
4.3.1 数据库概念结构设计
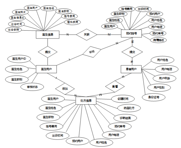
下面是整个社区医疗信息系统中主要的数据库表以及总E-R实体关系图。

图4-3 社区医疗信息系统系统总E-R关系图
4.3.2 数据库逻辑结构设计
通过上一小节社区医疗信息系统系统中总E-R关系图上得出一共需要创建很多个数据表。
表 4-1-access_token(登陆访问时长)
| 编号 | 字段名 | 类型 | 长度 | 是否非空 | 是否主键 | 注释 |
| 1 | token_id | int | 是 | 是 | 临时访问牌ID | |
| 2 | token | varchar | 64 | 否 | 否 | 临时访问牌 |
| 3 | info | text | 65535 | 否 | 否 | 信息 |
| 4 | maxage | int | 是 | 否 | 最大寿命:默认2小时 | |
| 5 | create_time | timestamp | 是 | 否 | 创建时间 | |
| 6 | update_time | timestamp | 是 | 否 | 更新时间 | |
| 7 | user_id | int | 是 | 否 | 用户编号 |
表 4-2-appointment_cancellation(预约取消)
| 编号 | 字段名 | 类型 | 长度 | 是否非空 | 是否主键 | 注释 |
| 1 | appointment_cancellation_id | int | 是 | 是 | 预约取消ID | |
| 2 | doctor_users | int | 否 | 否 | 医生用户 | |
| 3 | doctors_name | varchar | 64 | 否 | 否 | 医生姓名 |
| 4 | doctors_title | varchar | 64 | 否 | 否 | 医生职称 |
| 5 | registration_fee | varchar | 64 | 否 | 否 | 挂号费用 |
| 6 | visitation_time | date | 否 | 否 | 出诊时间 | |
| 7 | appointment_user | int | 否 | 否 | 预约用户 | |
| 8 | user_name | varchar | 64 | 否 | 否 | 用户姓名 |
| 9 | user_phone_number | varchar | 64 | 否 | 否 | 用户电话 |
| 10 | appointment_number | varchar | 64 | 否 | 否 | 预约单号 |
| 11 | reason_for_cancellation | text | 65535 | 否 | 否 | 取消原因 |
| 12 | examine_state | varchar | 16 | 是 | 否 | 审核状态 |
| 13 | examine_reply | varchar | 255 | 否 | 否 | 审核回复 |
| 14 | pay_state | varchar | 16 | 是 | 否 | 支付状态 |
| 15 | pay_type | varchar | 16 | 否 | 否 | 支付类型: 微信、支付宝、网银 |
| 16 | create_time | datetime | 是 | 否 | 创建时间 | |
| 17 | update_time | timestamp | 是 | 否 | 更新时间 | |
| 18 | source_table | varchar | 255 | 否 | 否 | 来源表 |
| 19 | source_id | int | 否 | 否 | 来源ID | |
| 20 | source_user_id | int | 否 | 否 | 来源用户 |
表 4-3-appointment_registration(预约挂号)
| 编号 | 字段名 | 类型 | 长度 | 是否非空 | 是否主键 | 注释 |
| 1 | appointment_registration_id | int | 是 | 是 | 预约挂号ID | |
| 2 | doctor_users | int | 否 | 否 | 医生用户 | |
| 3 | doctors_name | varchar | 64 | 否 | 否 | 医生姓名 |
| 4 | doctors_title | varchar | 64 | 否 | 否 | 医生职称 |
| 5 | registration_fee | varchar | 64 | 否 | 否 | 挂号费用 |
| 6 | visitation_time | date | 否 | 否 | 出诊时间 | |
| 7 | appointment_user | int | 否 | 否 | 预约用户 | |
| 8 | user_name | varchar | 64 | 否 | 否 | 用户姓名 |
| 9 | user_phone_number | varchar | 64 | 否 | 否 | 用户电话 |
| 10 | appointment_number | varchar | 64 | 否 | 否 | 预约单号 |
| 11 | disease_description | text | 65535 | 否 | 否 | 病情描述 |
| 12 | pay_state | varchar | 16 | 是 | 否 | 支付状态 |
| 13 | pay_type | varchar | 16 | 否 | 否 | 支付类型: 微信、支付宝、网银 |
| 14 | appointment_cancellation_limit_times | int | 是 | 否 | 预约取消限制次数 | |
| 15 | prescription_information_limit_times | int | 是 | 否 | 开具处方限制次数 | |
| 16 | create_time | datetime | 是 | 否 | 创建时间 | |
| 17 | update_time | timestamp | 是 | 否 | 更新时间 | |
| 18 | source_table | varchar | 255 | 否 | 否 | 来源表 |
| 19 | source_id | int | 否 | 否 | 来源ID | |
| 20 | source_user_id | int | 否 | 否 | 来源用户 |
表 4-4-article(文章)
| 编号 | 字段名 | 类型 | 长度 | 是否非空 | 是否主键 | 注释 |
| 1 | article_id | mediumint | 是 | 是 | 文章id | |
| 2 | title | varchar | 125 | 是 | 是 | 标题 |
| 3 | type | varchar | 64 | 是 | 否 | 文章分类 |
| 4 | hits | int | 是 | 否 | 点击数 | |
| 5 | praise_len | int | 是 | 否 | 点赞数 | |
| 6 | create_time | timestamp | 是 | 否 | 创建时间 | |
| 7 | update_time | timestamp | 是 | 否 | 更新时间 | |
| 8 | source | varchar | 255 | 否 | 否 | 来源 |
| 9 | url | varchar | 255 | 否 | 否 | 来源地址 |
| 10 | tag | varchar | 255 | 否 | 否 | 标签 |
| 11 | content | longtext | 4294967295 | 否 | 否 | 正文 |
| 12 | img | varchar | 255 | 否 | 否 | 封面图 |
| 13 | description | text | 65535 | 否 | 否 | 文章描述 |
表 4-5-article_type(文章分类)
| 编号 | 字段名 | 类型 | 长度 | 是否非空 | 是否主键 | 注释 |
| 1 | type_id | smallint | 是 | 是 | 分类ID | |
| 2 | display | smallint | 是 | 否 | 显示顺序 | |
| 3 | name | varchar | 16 | 是 | 否 | 分类名称 |
| 4 | father_id | smallint | 是 | 否 | 上级分类ID | |
| 5 | description | varchar | 255 | 否 | 否 | 描述 |
| 6 | icon | text | 65535 | 否 | 否 | 分类图标 |
| 7 | url | varchar | 255 | 否 | 否 | 外链地址 |
| 8 | create_time | timestamp | 是 | 否 | 创建时间 | |
| 9 | update_time | timestamp | 是 | 否 | 更新时间 |
表 4-6-auth(用户权限管理)
| 编号 | 字段名 | 类型 | 长度 | 是否非空 | 是否主键 | 注释 |
| 1 | auth_id | int | 是 | 是 | 授权ID | |
| 2 | user_group | varchar | 64 | 否 | 否 | 用户组 |
| 3 | mod_name | varchar | 64 | 否 | 否 | 模块名 |
| 4 | table_name | varchar | 64 | 否 | 否 | 表名 |
| 5 | page_title | varchar | 255 | 否 | 否 | 页面标题 |
| 6 | path | varchar | 255 | 否 | 否 | 路由路径 |
| 7 | parent | varchar | 64 | 否 | 否 | 父级菜单 |
| 8 | parent_sort | int | 是 | 否 | 父级菜单排序 | |
| 9 | position | varchar | 32 | 否 | 否 | 位置 |
| 10 | mode | varchar | 32 | 是 | 否 | 跳转方式 |
| 11 | add | tinyint | 是 | 否 | 是否可增加 | |
| 12 | del | tinyint | 是 | 否 | 是否可删除 | |
| 13 | set | tinyint | 是 | 否 | 是否可修改 | |
| 14 | get | tinyint | 是 | 否 | 是否可查看 | |
| 15 | field_add | text | 65535 | 否 | 否 | 添加字段 |
| 16 | field_set | text | 65535 | 否 | 否 | 修改字段 |
| 17 | field_get | text | 65535 | 否 | 否 | 查询字段 |
| 18 | table_nav_name | varchar | 500 | 否 | 否 | 跨表导航名称 |
| 19 | table_nav | varchar | 500 | 否 | 否 | 跨表导航 |
| 20 | option | text | 65535 | 否 | 否 | 配置 |
| 21 | create_time | timestamp | 是 | 否 | 创建时间 | |
| 22 | update_time | timestamp | 是 | 否 | 更新时间 |
表 4-7-cart(购物车)
| 编号 | 字段名 | 类型 | 长度 | 是否非空 | 是否主键 | 注释 |
| 1 | cart_id | int | 是 | 是 | 购物车ID | |
| 2 | title | varchar | 64 | 否 | 否 | 标题 |
| 3 | img | varchar | 255 | 是 | 否 | 图片 |
| 4 | user_id | int | 是 | 否 | 用户ID | |
| 5 | create_time | timestamp | 是 | 否 | 创建时间 | |
| 6 | update_time | timestamp | 是 | 否 | 更新时间 | |
| 7 | state | int | 是 | 否 | 状态:使用中,已失效 | |
| 8 | price | double | 是 | 否 | 单价 | |
| 9 | price_ago | double | 是 | 否 | 原价 | |
| 10 | price_count | double | 是 | 否 | 总价 | |
| 11 | num | int | 是 | 否 | 数量 | |
| 12 | goods_id | mediumint | 是 | 是 | 商品id | |
| 13 | type | varchar | 64 | 是 | 否 | 商品分类 |
| 14 | description | varchar | 255 | 否 | 否 | 描述 |
表 4-8-code_token(验证码)
| 编号 | 字段名 | 类型 | 长度 | 是否非空 | 是否主键 | 注释 |
| 1 | code_token_id | int | 是 | 是 | 验证码ID | |
| 2 | token | varchar | 255 | 否 | 否 | 令牌 |
| 3 | code | varchar | 255 | 否 | 否 | 验证码 |
| 4 | expire_time | timestamp | 是 | 否 | 失效时间 | |
| 5 | create_time | timestamp | 是 | 否 | 创建时间 | |
| 6 | update_time | timestamp | 是 | 否 | 更新时间 |
表 4-9-collect(收藏)
| 编号 | 字段名 | 类型 | 长度 | 是否非空 | 是否主键 | 注释 |
| 1 | collect_id | int | 是 | 是 | 收藏ID | |
| 2 | user_id | int | 是 | 是 | 收藏人ID | |
| 3 | source_table | varchar | 255 | 否 | 否 | 来源表 |
| 4 | source_field | varchar | 255 | 否 | 否 | 来源字段 |
| 5 | source_id | int | 是 | 否 | 来源ID | |
| 6 | title | varchar | 255 | 否 | 否 | 标题 |
| 7 | img | varchar | 255 | 否 | 否 | 封面 |
| 8 | create_time | timestamp | 是 | 否 | 创建时间 | |
| 9 | update_time | timestamp | 是 | 否 | 更新时间 |
表 4-10-comment(评论)
| 编号 | 字段名 | 类型 | 长度 | 是否非空 | 是否主键 | 注释 |
| 1 | comment_id | int | 是 | 是 | 评论ID | |
| 2 | user_id | int | 是 | 是 | 评论人ID | |
| 3 | reply_to_id | int | 是 | 否 | 回复评论ID | |
| 4 | content | longtext | 4294967295 | 否 | 否 | 内容 |
| 5 | nickname | varchar | 255 | 否 | 否 | 昵称 |
| 6 | avatar | varchar | 255 | 否 | 否 | 头像地址 |
| 7 | create_time | timestamp | 是 | 否 | 创建时间 | |
| 8 | update_time | timestamp | 是 | 否 | 更新时间 | |
| 9 | source_table | varchar | 255 | 否 | 否 | 来源表 |
| 10 | source_field | varchar | 255 | 否 | 否 | 来源字段 |
| 11 | source_id | int | 是 | 否 | 来源ID |
表 4-11-doctor_information(医生信息)
| 编号 | 字段名 | 类型 | 长度 | 是否非空 | 是否主键 | 注释 |
| 1 | doctor_information_id | int | 是 | 是 | 医生信息ID | |
| 2 | doctors_photo | varchar | 255 | 否 | 否 | 医生照片 |
| 3 | doctor_users | int | 否 | 否 | 医生用户 | |
| 4 | doctors_name | varchar | 64 | 否 | 否 | 医生姓名 |
| 5 | doctors_title | varchar | 64 | 否 | 否 | 医生职称 |
| 6 | registration_fee | double | 否 | 否 | 挂号费用 | |
| 7 | good_at_disease | varchar | 64 | 否 | 否 | 擅长疾病 |
| 8 | visitation_time | date | 否 | 否 | 出诊时间 | |
| 9 | visitation_arrangements | longtext | 4294967295 | 否 | 否 | 出诊安排 |
| 10 | praise_len | int | 是 | 否 | 点赞数 | |
| 11 | collect_len | int | 是 | 否 | 收藏数 | |
| 12 | comment_len | int | 是 | 否 | 评论数 | |
| 13 | appointment_registration_limit_times | int | 是 | 否 | 预约挂号限制次数 | |
| 14 | create_time | datetime | 是 | 否 | 创建时间 | |
| 15 | update_time | timestamp | 是 | 否 | 更新时间 |
表 4-12-doctor_user(医生用户)
| 编号 | 字段名 | 类型 | 长度 | 是否非空 | 是否主键 | 注释 |
| 1 | doctor_user_id | int | 是 | 是 | 医生用户ID | |
| 2 | doctors_name | varchar | 64 | 否 | 否 | 医生姓名 |
| 3 | doctors_title | varchar | 64 | 否 | 否 | 医生职称 |
| 4 | examine_state | varchar | 16 | 是 | 否 | 审核状态 |
| 5 | user_id | int | 是 | 否 | 用户ID | |
| 6 | create_time | datetime | 是 | 否 | 创建时间 | |
| 7 | update_time | timestamp | 是 | 否 | 更新时间 |
表 4-13-drug_information(药品信息)
| 编号 | 字段名 | 类型 | 长度 | 是否非空 | 是否主键 | 注释 |
| 1 | drug_information_id | int | 是 | 是 | 药品信息ID | |
| 2 | drug_no | varchar | 64 | 是 | 是 | 药品编号 |
| 3 | collect_len | int | 是 | 否 | 收藏数 | |
| 4 | comment_len | int | 是 | 否 | 评论数 | |
| 5 | cart_title | varchar | 125 | 否 | 否 | 标题 |
| 6 | cart_img | text | 65535 | 否 | 否 | 封面图 |
| 7 | cart_description | varchar | 255 | 否 | 否 | 描述 |
| 8 | cart_price_ago | double | 是 | 否 | 原价 | |
| 9 | cart_price | double | 是 | 否 | 卖价 | |
| 10 | cart_inventory | int | 是 | 否 | 商品库存 | |
| 11 | cart_type | varchar | 64 | 是 | 否 | 商品分类 |
| 12 | cart_content | longtext | 4294967295 | 否 | 否 | 正文 |
| 13 | cart_img_1 | text | 65535 | 否 | 否 | 主图1 |
| 14 | cart_img_2 | text | 65535 | 否 | 否 | 主图2 |
| 15 | cart_img_3 | text | 65535 | 否 | 否 | 主图3 |
| 16 | cart_img_4 | text | 65535 | 否 | 否 | 主图4 |
| 17 | cart_img_5 | text | 65535 | 否 | 否 | 主图5 |
| 18 | create_time | datetime | 是 | 否 | 创建时间 | |
| 19 | update_time | timestamp | 是 | 否 | 更新时间 |
表 4-14-goods(商品信息)
| 编号 | 字段名 | 类型 | 长度 | 是否非空 | 是否主键 | 注释 |
| 1 | goods_id | mediumint | 是 | 是 | 产品ID | |
| 2 | title | varchar | 125 | 否 | 否 | 标题 |
| 3 | img | text | 65535 | 否 | 否 | 封面图:用于显示于产品列表页 |
| 4 | description | varchar | 255 | 否 | 否 | 描述 |
| 5 | price_ago | double | 是 | 否 | 原价 | |
| 6 | price | double | 是 | 否 | 卖价 | |
| 7 | sales | int | 是 | 否 | 销量 | |
| 8 | inventory | int | 是 | 否 | 商品库存 | |
| 9 | type | varchar | 64 | 是 | 否 | 商品分类 |
| 10 | hits | int | 是 | 否 | 点击量 | |
| 11 | content | longtext | 4294967295 | 否 | 否 | 正文 |
| 12 | img_1 | text | 65535 | 否 | 否 | 主图1 |
| 13 | img_2 | text | 65535 | 否 | 否 | 主图2 |
| 14 | img_3 | text | 65535 | 否 | 否 | 主图3 |
| 15 | img_4 | text | 65535 | 否 | 否 | 主图4 |
| 16 | img_5 | text | 65535 | 否 | 否 | 主图5 |
| 17 | create_time | timestamp | 是 | 否 | 创建时间 | |
| 18 | update_time | timestamp | 是 | 否 | 更新时间 | |
| 19 | customize_field | text | 65535 | 否 | 否 | 自定义字段 |
| 20 | source_table | varchar | 255 | 否 | 否 | 来源表 |
| 21 | source_field | varchar | 255 | 否 | 否 | 来源字段 |
| 22 | source_id | int | 是 | 否 | 来源ID | |
| 23 | user_id | int | 否 | 否 | 添加人 |
表 4-15-goods_type(商品类型)
| 编号 | 字段名 | 类型 | 长度 | 是否非空 | 是否主键 | 注释 |
| 1 | type_id | int | 是 | 是 | 商品分类ID | |
| 2 | father_id | smallint | 是 | 否 | 上级分类ID | |
| 3 | name | varchar | 255 | 否 | 否 | 商品名称 |
| 4 | desc | varchar | 255 | 否 | 否 | 描述 |
| 5 | icon | varchar | 255 | 否 | 否 | 图标 |
| 6 | source_table | varchar | 255 | 否 | 否 | 来源表 |
| 7 | source_field | varchar | 255 | 否 | 否 | 来源字段 |
| 8 | create_time | timestamp | 是 | 否 | 创建时间 | |
| 9 | update_time | timestamp | 是 | 否 | 更新时间 |
表 4-16-health_archives(健康档案)
| 编号 | 字段名 | 类型 | 长度 | 是否非空 | 是否主键 | 注释 |
| 1 | health_archives_id | int | 是 | 是 | 健康档案ID | |
| 2 | patient_user | int | 否 | 否 | 患者用户 | |
| 3 | user_name | varchar | 64 | 否 | 否 | 用户姓名 |
| 4 | user_age | varchar | 64 | 否 | 否 | 用户年龄 |
| 5 | user_gender | varchar | 64 | 否 | 否 | 用户性别 |
| 6 | user_height | varchar | 64 | 否 | 否 | 用户身高 |
| 7 | user_weight | varchar | 64 | 否 | 否 | 用户体重 |
| 8 | allergy_information | text | 65535 | 否 | 否 | 过敏信息 |
| 9 | past_medical_history | text | 65535 | 否 | 否 | 既往病史 |
| 10 | physical_examination_record | text | 65535 | 否 | 否 | 体检记录 |
| 11 | create_time | datetime | 是 | 否 | 创建时间 | |
| 12 | update_time | timestamp | 是 | 否 | 更新时间 |
表 4-17-hits(用户点击)
| 编号 | 字段名 | 类型 | 长度 | 是否非空 | 是否主键 | 注释 |
| 1 | hits_id | int | 是 | 是 | 点赞ID | |
| 2 | user_id | int | 是 | 否 | 点赞人 | |
| 3 | create_time | timestamp | 是 | 否 | 创建时间 | |
| 4 | update_time | timestamp | 是 | 否 | 更新时间 | |
| 5 | source_table | varchar | 255 | 否 | 否 | 来源表 |
| 6 | source_field | varchar | 255 | 否 | 否 | 来源字段 |
| 7 | source_id | int | 是 | 否 | 来源ID |
表 4-18-message(留言板)
| 编号 | 字段名 | 类型 | 长度 | 是否非空 | 是否主键 | 注释 |
| 1 | message_id | int | 是 | 是 | 留言板ID | |
| 2 | user_id | int | 是 | 否 | 用户ID | |
| 3 | title | varchar | 64 | 否 | 否 | 标题 |
| 4 | content | longtext | 4294967295 | 是 | 否 | 内容 |
| 5 | nickname | varchar | 32 | 是 | 否 | 昵称 |
| 6 | avatar | varchar | 255 | 否 | 否 | 头像 |
| 7 | | varchar | 125 | 否 | 否 | 留言者邮箱 |
| 8 | phone | varchar | 11 | 否 | 否 | 留言者手机号码 |
| 9 | create_time | timestamp | 是 | 否 | 创建时间 | |
| 10 | update_time | timestamp | 是 | 否 | 更新时间 | |
| 11 | reply | longtext | 4294967295 | 否 | 否 | 回复 |
| 12 | reply_state | tinyint | 否 | 否 | 回复状态 |
表 4-19-notice(公告)
| 编号 | 字段名 | 类型 | 长度 | 是否非空 | 是否主键 | 注释 |
| 1 | notice_id | mediumint | 是 | 是 | 公告ID | |
| 2 | title | varchar | 125 | 是 | 否 | 标题 |
| 3 | content | longtext | 4294967295 | 否 | 否 | 正文 |
| 4 | create_time | timestamp | 是 | 否 | 创建时间 | |
| 5 | update_time | timestamp | 是 | 否 | 更新时间 |
表 4-20-order(订单)
| 编号 | 字段名 | 类型 | 长度 | 是否非空 | 是否主键 | 注释 |
| 1 | order_id | int | 是 | 是 | 订单ID | |
| 2 | order_number | varchar | 64 | 否 | 否 | 订单号 |
| 3 | goods_id | mediumint | 是 | 是 | 商品ID | |
| 4 | title | varchar | 255 | 否 | 否 | 商品标题 |
| 5 | img | varchar | 255 | 否 | 否 | 商品图片 |
| 6 | price | double | 是 | 否 | 价格 | |
| 7 | price_ago | double | 是 | 否 | 原价 | |
| 8 | num | int | 是 | 否 | 数量 | |
| 9 | price_count | double | 是 | 否 | 总价 | |
| 10 | norms | varchar | 255 | 否 | 否 | 规格 |
| 11 | type | varchar | 64 | 是 | 否 | 商品分类 |
| 12 | contact_name | varchar | 32 | 否 | 否 | 联系人姓名 |
| 13 | contact_email | varchar | 125 | 否 | 否 | 联系人邮箱 |
| 14 | contact_phone | varchar | 11 | 否 | 否 | 联系人手机 |
| 15 | contact_address | varchar | 255 | 否 | 否 | 收件地址 |
| 16 | postal_code | varchar | 9 | 否 | 否 | 邮政编码 |
| 17 | user_id | int | 是 | 否 | 买家ID | |
| 18 | merchant_id | mediumint | 是 | 否 | 商家ID | |
| 19 | create_time | timestamp | 是 | 否 | 创建时间 | |
| 20 | update_time | timestamp | 是 | 否 | 更新时间 | |
| 21 | description | varchar | 255 | 否 | 否 | 描述 |
| 22 | state | varchar | 16 | 是 | 否 | 订单状态:待付款,待发货,待签收,已签收,待退款,已退款,已拒绝,已完成 |
| 23 | remark | text | 65535 | 否 | 否 | 订单备注 |
| 24 | delivery_state | varchar | 16 | 否 | 否 | 发货状态:未配送,已配送 |
| 25 | vip_discount | double | 否 | 否 | 折扣 |
表 4-21-patient_user(患者用户)
| 编号 | 字段名 | 类型 | 长度 | 是否非空 | 是否主键 | 注释 |
| 1 | patient_user_id | int | 是 | 是 | 患者用户ID | |
| 2 | user_name | varchar | 64 | 否 | 否 | 用户姓名 |
| 3 | user_phone_number | varchar | 64 | 否 | 否 | 用户电话 |
| 4 | user_age | double | 否 | 否 | 用户年龄 | |
| 5 | user_gender | varchar | 64 | 否 | 否 | 用户性别 |
| 6 | id_number | varchar | 255 | 否 | 否 | 身份证号 |
| 7 | examine_state | varchar | 16 | 是 | 否 | 审核状态 |
| 8 | user_id | int | 是 | 否 | 用户ID | |
| 9 | create_time | datetime | 是 | 否 | 创建时间 | |
| 10 | update_time | timestamp | 是 | 否 | 更新时间 |
表 4-22-praise(点赞)
| 编号 | 字段名 | 类型 | 长度 | 是否非空 | 是否主键 | 注释 |
| 1 | praise_id | int | 是 | 是 | 点赞ID | |
| 2 | user_id | int | 是 | 是 | 点赞人 | |
| 3 | create_time | timestamp | 是 | 否 | 创建时间 | |
| 4 | update_time | timestamp | 是 | 否 | 更新时间 | |
| 5 | source_table | varchar | 255 | 否 | 否 | 来源表 |
| 6 | source_field | varchar | 255 | 否 | 否 | 来源字段 |
| 7 | source_id | int | 是 | 否 | 来源ID | |
| 8 | status | tinyint | 是 | 否 | 点赞状态:1为点赞,0已取消 |
表 4-23-prescription_information(处方信息)
| 编号 | 字段名 | 类型 | 长度 | 是否非空 | 是否主键 | 注释 |
| 1 | prescription_information_id | int | 是 | 是 | 处方信息ID | |
| 2 | doctor_users | int | 否 | 否 | 医生用户 | |
| 3 | doctors_name | varchar | 64 | 否 | 否 | 医生姓名 |
| 4 | doctors_title | varchar | 64 | 否 | 否 | 医生职称 |
| 5 | registration_fee | varchar | 64 | 否 | 否 | 挂号费用 |
| 6 | visitation_time | date | 否 | 否 | 出诊时间 | |
| 7 | appointment_user | int | 否 | 否 | 预约用户 | |
| 8 | user_name | varchar | 64 | 否 | 否 | 用户姓名 |
| 9 | user_phone_number | varchar | 64 | 否 | 否 | 用户电话 |
| 10 | appointment_number | varchar | 64 | 否 | 否 | 预约单号 |
| 11 | diagnostic_results | varchar | 64 | 否 | 否 | 诊断结果 |
| 12 | drug_prescription | text | 65535 | 否 | 否 | 药品处方 |
| 13 | create_time | datetime | 是 | 否 | 创建时间 | |
| 14 | update_time | timestamp | 是 | 否 | 更新时间 | |
| 15 | source_table | varchar | 255 | 否 | 否 | 来源表 |
| 16 | source_id | int | 否 | 否 | 来源ID | |
| 17 | source_user_id | int | 否 | 否 | 来源用户 |
表 4-24-slides(轮播图)
| 编号 | 字段名 | 类型 | 长度 | 是否非空 | 是否主键 | 注释 |
| 1 | slides_id | int | 是 | 是 | 轮播图ID | |
| 2 | title | varchar | 64 | 否 | 否 | 标题 |
| 3 | content | varchar | 255 | 否 | 否 | 内容 |
| 4 | url | varchar | 255 | 否 | 否 | 链接 |
| 5 | img | varchar | 255 | 否 | 否 | 轮播图 |
| 6 | hits | int | 是 | 否 | 点击量 | |
| 7 | create_time | timestamp | 是 | 否 | 创建时间 | |
| 8 | update_time | timestamp | 是 | 否 | 更新时间 |
表 4-25-upload(文件上传)
| 编号 | 字段名 | 类型 | 长度 | 是否非空 | 是否主键 | 注释 |
| 1 | upload_id | int | 是 | 是 | 上传ID | |
| 2 | name | varchar | 64 | 否 | 否 | 文件名 |
| 3 | path | varchar | 255 | 否 | 否 | 访问路径 |
| 4 | file | varchar | 255 | 否 | 否 | 文件路径 |
| 5 | display | varchar | 255 | 否 | 否 | 显示顺序 |
| 6 | father_id | int | 否 | 否 | 父级ID | |
| 7 | dir | varchar | 255 | 否 | 否 | 文件夹 |
| 8 | type | varchar | 32 | 否 | 否 | 文件类型 |
表 4-26-user(用户账户)
| 编号 | 字段名 | 类型 | 长度 | 是否非空 | 是否主键 | 注释 |
| 1 | user_id | int | 是 | 是 | 用户ID | |
| 2 | state | smallint | 是 | 否 | 账户状态:(1可用|2异常|3已冻结|4已注销) | |
| 3 | user_group | varchar | 32 | 否 | 否 | 所在用户组 |
| 4 | login_time | timestamp | 是 | 否 | 上次登录时间 | |
| 5 | phone | varchar | 11 | 否 | 否 | 手机号码 |
| 6 | phone_state | smallint | 是 | 否 | 手机认证:(0未认证|1审核中|2已认证) | |
| 7 | username | varchar | 16 | 是 | 否 | 用户名 |
| 8 | nickname | varchar | 16 | 否 | 否 | 昵称 |
| 9 | password | varchar | 64 | 是 | 否 | 密码 |
| 10 | | varchar | 64 | 否 | 否 | 邮箱 |
| 11 | email_state | smallint | 是 | 否 | 邮箱认证:(0未认证|1审核中|2已认证) | |
| 12 | avatar | varchar | 255 | 否 | 否 | 头像地址 |
| 13 | open_id | varchar | 255 | 否 | 否 | 针对获取用户信息字段 |
| 14 | create_time | timestamp | 是 | 否 | 创建时间 |
表 4-27-user_group(用户组)
| 编号 | 字段名 | 类型 | 长度 | 是否非空 | 是否主键 | 注释 |
| 1 | group_id | mediumint | 是 | 是 | 用户组ID | |
| 2 | display | smallint | 是 | 否 | 显示顺序 | |
| 3 | name | varchar | 16 | 是 | 否 | 名称 |
| 4 | description | varchar | 255 | 否 | 否 | 描述 |
| 5 | source_table | varchar | 255 | 否 | 否 | 来源表 |
| 6 | source_field | varchar | 255 | 否 | 否 | 来源字段 |
| 7 | source_id | int | 是 | 否 | 来源ID | |
| 8 | register | smallint | 否 | 否 | 注册位置 | |
| 9 | create_time | timestamp | 是 | 否 | 创建时间 | |
| 10 | update_time | timestamp | 是 | 否 | 更新时间 |
5 系统详细设计与实现
5.1患者用户功能模块
注册界面用户可以通过填写各项信息来创建一个帐户。页面上要求输入的信息包括帐号码、设置密码、确认密码、用户名、电子邮件、身份、姓名、性别和年龄等。用户完成填写后,可以点击“注册”按钮来提交信息。界面简单明了,所有必填项都已经列出,用户只需按照提示填写相应内容即可完成注册。界面图如下。
图5-1注册界面图
登录界面,用户可以通过输入注册时的用户名和密码来进行登录。界面中还包含了一个验证码框,要求用户输入图形中的字符以验证身份。如果用户忘记密码,界面也提供了“找回密码”链接。下方有一个选项让用户创建一个新账户,如果他们没有账户的话。登录界面如下图所示。
图5-2登录界面图
患者用户首页界面设计简洁,功能模块清晰,便于用户快速导航和使用。首页包括了通知公告、医疗资讯、留言反馈、药品信息、商城管理、健康档案、医生信息、我的账户、个人中心等主要功能。界面如下图所示。
图5-3 首页界面图
患者用户可向平台提交问题、建议或投诉,并查看回复。界面如下图所示。
图5-4 留言反馈界面图
5.1.5 商城管理
查看并购买所需药品,支持加入购物车、下单支付等功能。界面如下图所示。
图5-5 商城管理界面图
患者用户可查看和维护个人健康数据,如体检记录、病史、过敏史、慢性病管理等。界面如下图所示。
图5-6 健康档案界面图
个人中心包含了个人首页、健康档案、预约挂号、预约取消、处方信息、留言反馈、收藏、评论管理等。个人首页:展示用户基本信息、快捷操作入口。l健康档案:查看和维护个人健康数据,如体检记录、病史、过敏史、慢性病管理等。l预约挂号:选择医生、时间段进行线上挂号。l预约取消:对已预约但未就诊的挂号进行取消操作。l处方信息:查看历史处方单、药品明细与用药说明。l留言反馈:可查看向平台提交问题、建议或投诉的记录。l收藏:收藏感兴趣的医生、药品、资讯等信息。评论管理:对医生、药品或服务进行评价与查看他人评价。界面如下图所示。
图5-7 个人中心界面图
管理员后台首页界面为管理员提供了一个集中的管理平台,方便处理和查看系统的各项事务。首页展示了各类管理模块的快捷入口,如系统用户、健康档案管理、医生信息管理、预约挂号管理、预约取消管理、处方信息管理、系统管理、留言管理、通知公告管理、资源管理、商城管理等,管理员可以通过这些模块轻松管理和监控系统中各类项目和用户信息。此外,通知公告管理和资源管理功能使管理员能够发布通知、管理平台资源,确保系统正常运行。界面如下图所示。
图5-8 后台首页界面图
可添加、编辑、删除医生信息,也可查看详情和评论等。界面如下图所示。
图5-9 医生信息管理界面图
可查看并回复用户的留言反馈,维护良好的医患沟通环境。界面如下图所示。
图5-10留言管理界面图
系统管理中的轮播图管理功能用于高效管理平台或网站上的轮播图。管理员可以通过该功能轻松查询和查看现有的轮播图,进行必要的重置操作以更新筛选条件,删除不再需要的轮播图,或者添加新的轮播图内容以确保页面展示的及时性和准确性。此外,管理员还可以查看每个轮播图的详细信息,以便对其进行进一步的管理和优化。这一功能帮助平台保持动态展示内容的更新,提升用户体验。界面如下图所示。
图5-11系统管理界面图
医生用户首页是一个集成式的管理平台,用于高效管理社区医疗信息相关事务。在首页,医生用户可以访问多个核心功能模块,包括通知公告、医疗资讯、药品信息、商城管理、我的账户、个人中心等。界面如下图所示。
图5-12首页界面图
个人中心包含了个人首页、健康档案、医生信息、预约挂号、预约取消、处方信息、收藏、评论管理等功能。个人首页:展示医生简介、接诊时间、预约情况等。健康档案:查看自己负责的患者健康档案,进行健康管理。医生信息:维护自己的专业信息、头像、介绍等。预约挂号:查看患者预约情况,安排就诊时间。预约取消:处理患者提出的预约取消请求。处方信息:为患者开具电子处方,保存至系统。收藏:收藏对自己有用的信息或资源。评论管理:查看患者对自己的评价,并可进行回复。界面如下图所示。
图5-13个人中心医生信息界面图
图5-14个人中心处方信息界面图
6 系统测试
6.1系统测试的目的
系统开发到了最后一个阶段那就是系统测试,系统测试对软件的开发其实是非常有必要的。因为没什么系统一经开发出来就可能会尽善尽美,再厉害的系统开发工程师也会在系统开发的时候出现纰漏,系统测试能够较好的改正一些bug,为后期系统的维护性提供很好的支持。通过系统测试,开发人员也可以建立自己对系统的信心,为后期的系统版本的跟新提供支持。
以下是对社区医疗信息系统中三个用户角色(患者用户、管理员、医生用户)的核心功能进行测试的表格展示。为了保证系统的完整性与功能性,我们围绕各用户的主要操作模块设计了关键测试用例,并对部分核心功能进行了验证。测试结果表明,系统各项基本功能运行正常,满足基本业务需求。
表6-1功能测试用例表
| 用户类型 | 功能 | 测试用例描述 | 预期结果 | 测试结果 |
| 患者用户/医生用户 | 首页 | 测试患者用户是否能顺利进入首页并查看所有模块 | 首页加载成功,显示所有功能模块 | 测试通过,首页加载成功 |
| 患者用户/医生用户 | 通知公告 | 测试患者用户能否查看发布的公告信息 | 公告列表显示正常,可以点击查看详细内容 | 测试通过,公告查看正常 |
| 患者用户 | 留言反馈 | 测试患者用户能否发布留言反馈 | 留言发布成功,可点击查看详情 | 测试通过,留言查看正常 |
| 患者用户/医生用户 | 我的账户 | 测试患者用户/医生用户是否可以访问我的账户页面并查看个人信息 | 成功进入我的账户页面,信息显示准确无误 | 测试通过,账户信息查看正常 |
| 患者用户 | 个人中心 - 健康档案 | 测试能否在个人中心查看已提交的健康档案记录 | 记录展示完整,可查看状态和详情 | 测试通过,健康档案记录查看正常 |
| 管理员 | 后台首页 | 测试管理员是否能顺利进入后台首页并查看系统概览 | 后台首页加载成功,系统概览信息完整 | 测试通过,后台首页加载成功 |
| 管理员 | 医生信息 | 测试管理员是否能够审核医生信息 | 可以查看医生详情并执行审核操作 | 测试通过,审核正常 |
| 管理员 | 预约挂号管理 | 测试管理员是否能够处理预约挂号流程 | 挂号状态更新成功 | 测试通过,挂号操作正常 |
| 管理员 | 通知公告管理 | 测试管理员是否能够发布、编辑或删除通知公告 | 操作成功,前台同步显示更新内容 | 测试通过,公告管理正常 |
| 医生用户 | 医生信息 | 测试是否能够查看医生信息情况 | 医生信息列表加载成功,可查看详情 | 测试通过,医生信息查看正常 |
| 医生用户 | 处方信息 | 测试是否能够提交处方信息 | 可提交处方信息 | 测试通过,处方操作正常 |
| 医生用户 | 药品信息 | 测试是否能够查看药品信息立项 | 药品信息可查看或协助填写 | 测试通过,药品查看正常 |
根据以上测试用例的结果,系统的整体表现是良好的。在患者用户的测试中,所有功能模块都能顺利加载并按预期运行,包括首页、通知公告、医疗资讯、留言反馈、医生信息、商城管理以及个人账户管理。测试结果表明,患者用户能够成功提交健康档案并查看相关公告和公示信息,个人账户页面中的信息也显示准确无误。
管理员部分的功能测试同样顺利完成,后台首页、系统用户、健康档案管理、医生信息管理、预约挂号管理、预约取消管理、处方信息管理、系统管理、留言管理、通知公告管理、资源管理、商城管理等模块均能按照预期进行操作。
在医生用户用户的测试中,所有功能也通过了测试,后台首页能够顺利加载并显示相关统计数据,医生信息、处方信息和药品信息等模块也表现出色。这些功能的正常运行保证了医生用户在社区医疗信息管理中的高效运作。
总的来说,所有功能模块均能够稳定运行并达到预期效果,系统在各个用户角色下的功能实现无明显问题,整体测试结果表明系统的各项操作流畅且无重大缺陷。系统经过此次测试后,可以认为在现阶段已经具备了较为完善的功能,能够满足用户的基本需求,并为后续的使用提供了良好的基础。
7 结论
本系统基于SSM(Spring + SpringMVC + MyBatis)框架设计并实现了一个功能完善的社区医疗信息系统,旨在提升基层医疗机构的服务效率和信息化管理水平。通过对患者、医生和管理员三类用户的功能划分与权限控制,系统实现了包括注册登录、健康档案管理、预约挂号、药品商城、留言反馈、资讯发布、处方管理、订单处理等多个核心模块的集成应用。
在开发过程中,我们充分考虑了系统的经济可行性、操作可行性和技术可行性,采用开源框架降低开发成本,优化系统架构以提高可维护性,并通过良好的界面设计和交互逻辑提升用户体验。系统的实现不仅提升了医疗服务流程的数字化水平,也为推动“互联网+医疗”模式在社区医疗中的落地提供了实践基础。
此外,系统还具备较强的扩展性和安全性,能够满足未来功能升级和数据保护的需求。整体来看,该系统具有较高的实用价值和推广前景,对于加强社区医疗机构的信息管理能力、优化资源配置、改善居民就医体验等方面都具有积极意义。
- 汪颖旻. 智能医疗信息系统中的通信协议优化与AI算法集成研究 [J]. 中国宽带, 2025, 21 (03): 137-139.
- 邢春国. 江苏省基层医疗机构信息化调查研究 [J]. 中华医学图书情报杂志, 2020, 29 (10): 70-75.
- Gupta K ,Kumar V ,Prakash R , et al. SLMAS: a secure and lightweight mutual authentication scheme for telecare medical information system based on ECC [J]. The Journal of Supercomputing, 2025, 81 (5): 639-639.
- Banerjee A ,Sahana C S . A lightweight identity based mutual authenticated key agreement scheme for telecare medical information system [J]. Multimedia Tools and Applications, 2025, (prepublish): 1-25.
- 尹天露,王敏,张海芳,等. 优化信息系统模块在改进社区慢病管理效能中的应用效果研究 [J]. 临床合理用药杂志, 2020, 13 (24): 20-22+25.
- 陶宏凯,刘森林,余虹,等. 基于社区卫生服务信息系统的医疗权力运行风险防控研究 [J]. 中国卫生信息管理杂志, 2020, 17 (04): 467-469+475.
- 杨琳,钟燕,张金陆,等. 基于医疗数据信息系统的延伸护理在慢性心力衰竭护理中的应用观察 [J]. 基层医学论坛, 2025, 29 (06): 133-136.
- Kunii Y ,Hamaie Y ,Hino M , et al. Mental health needs in the acute and subacute phases of the 2024 Noto Peninsula earthquake: Emergency Medical Information System data analysis in Disaster Psychiatric Assistance Team activities. [J]. PCN reports : psychiatry and clinical neurosciences, 2025, 4 (1): e70085.
- Lääveri T ,Metsäniemi P ,Tuovinen T , et al. Healthcare information system support for leadership and management: Experiences of Finnish physician leaders by specialty from three cross-sectional surveys in 2014, 2017, and 2021. [J]. International journal of medical informatics, 2025, 196 105814.
- 潘永红,胡俊. 医院信息化系统建设对医疗服务效率的影响研究 [J]. 中国高新科技, 2025, (02): 86-88.
- Zhou H ,Deng L ,Wu Y , et al. A pairing-free proxy re-encryption scheme suitable for cloud medical information systems [J]. Journal of Information Security and Applications, 2025, 89 103967-103967.
- 韦衡纳,郑晓琦. 基于大数据的医疗信息系统平台构建与应用 [J]. 互联网周刊, 2025, (01): 48-50.
- 梁兆明,孙立磊,任建新. 医院信息系统管理在医疗设备中的应用效果 [J]. 中国卫生产业, 2024, 21 (23): 154-157.
- 黄艳丽. 基层医疗数字化转型的实施要素:基于实施性研究综合框架 [J/OL]. 中国全科医学, 1-10[2025-05-07]. http://kns.cnki.net/kcms/detail/13.1222.r.20240828.1030.012.html.
- 邢春国,夏迎秋,吴丹云,等. 江苏省基层医疗卫生机构信息化建设与使用情况研究 [J]. 中国全科医学, 2022, 25 (16): 2008-2013.
- [13]彭艳秋,刘润友,李羚,等. 四川省基层医疗卫生管理信息系统健康档案管理模块的使用现状分析 [J]. 职业卫生与病伤, 2021, 36 (06): 378-385.
- 黄艳丽. 基于真实世界诊断数据的社区卫生服务机构门诊接诊能力特征分析 [J]. 中国全科医学, 2021, 24 (34): 4336-4342+4355.
- 黄艳丽,曹裴娅. 基于真实世界数据的成年人社区卫生服务机构就诊频次特征及其影响因素研究 [J]. 中国全科医学, 2021, 24 (34): 4343-4348.
- 刘润友,杨长虹,李羚,等. 四川省基层医疗卫生机构公共卫生信息化建设现状研究 [J]. 中国全科医学, 2021, 24 (28): 3584-3589.
- 邢鲁民,李昕,徐民. 慢性病随访系统在社区医疗体系中的应用研究 [J]. 中国医学装备, 2021, 18 (03): 129-133.
- 辛园园,张柠. 基于地理信息系统空间分析的北京市通州区医疗机构布局研究 [J]. 中国医院, 2020, 24 (03): 31-34.
在此,诚挚地表达对所有支持和帮助本项目的个人和单位的感谢。感谢您在项目开发、测试和优化过程中给予的支持和宝贵意见,您的反馈和建议是系统得以顺利完成的关键。没有您的帮助,项目无法如此顺利地推进与实施。
感谢您对本项目的关注与信任。每一份反馈和每一个细节的改进都促使系统不断完善,确保其能够为用户提供更高效、便捷的服务。未来将继续致力于优化系统,提升用户体验,为您的工作带来更多便利。
再次感谢您的支持与理解,期待在未来的工作中继续为您提供帮助与服务。
免费领取项目源码,请关注❥点赞收藏并私信博主+v,谢谢
46万+

被折叠的 条评论
为什么被折叠?



