目 录
摘 要
该社区养老服务系统基于SpringBoot框架开发,致力在为老年人及相关工作人员提供便捷的健康管理、医疗服务和互动平台。系统为老人用户提供了包括健康资讯、医疗服务、活动信息、健康档案、康复计划等功能,允许用户查看、评论、收藏以及进行服务预约。通过个性化的个人中心和健康管理功能,系统能够记录并分析老年人的健康状况,帮助其制定合理的饮食和康复计划。
对于员工用户,该系统提供了审核和管理老年人健康档案、体检记录、康复计划等内容的功能。员工还可以参与留言反馈、活动信息管理等操作,确保服务的质量和及时响应。同时,管理员可对整个系统进行管理和监督,包括健康档案、医疗服务、活动信息及用户账户的管理,确保平台的高效运作和用户数据的安全。
系统通过精细化的权限管理和清晰的操作流程,极大提升了社区养老服务的效率与用户体验,促进了老年人群体的健康保障和社会互动。
关键词:社区养老;健康管理;SpringBoot框架。
The community elderly care service system is developed based on the SpringBoot framework, dedicated to providing convenient health management, medical services, and interactive platforms for the elderly and related staff. The system provides elderly users with functions including health information, medical services, activity information, health records, rehabilitation plans, etc., allowing users to view, comment, bookmark, and make service appointments. Through personalized personal center and health management functions, the system can record and analyze the health status of elderly people, helping them develop reasonable diet and rehabilitation plans.
For employee users, the system provides functions such as reviewing and managing elderly health records, physical examination records, rehabilitation plans, etc. Employees can also participate in operations such as message feedback and activity information management to ensure the quality of service and timely response. At the same time, administrators can manage and supervise the entire system, including the management of health records, medical services, activity information, and user accounts, to ensure the efficient operation of the platform and the security of user data.
The system has greatly improved the efficiency and user experience of community elderly care services through refined permission management and clear operating procedures, promoting the health protection and social interaction of the elderly population.
Key words: community elderly care; Health management; SpringBoot framework.
第一章 绪 论
1.1研究依据及意义
在现代社会,人口老龄化已成为全球范围内的重要问题,特别是在中国,老年人群体的快速增长对传统养老模式提出了严峻的挑战。随着科技的发展,传统的养老模式逐渐无法满足老年人在健康管理、日常照护以及社交互动等方面的需求。为此,基于信息技术的智能化社区养老服务系统逐渐成为提升老年人生活质量的重要手段。
社区养老服务系统的设计与实现,借助Spring Boot、Java和MySQL等技术手段,为老年人群体提供全面的健康管理、护理支持和生活服务。通过构建社区养老服务系统,可以更加高效地组织和分配资源,优化养老服务体系。系统不仅可以为老年人提供健康档案的管理、医疗护理的预约、康复服务的跟踪等基本功能,还能通过数据分析和健康监测,提供个性化的健康指导和服务,从而帮助老年人维持身体健康,提高生活质量。
在技术层面,Spring Boot为系统提供了高效的后端服务,保证系统在高并发情况下的稳定运行和扩展能力。MySQL作为数据库管理系统,能够有效存储和管理大量的用户健康数据、服务记录和医疗信息,确保数据的完整性和安全性。此外,Java作为开发语言,其成熟的生态和高效的处理能力使得系统具备了良好的稳定性和可维护性,能够支持长时间的运营。
通过健康档案管理、医疗护理任务分配、康复服务跟踪、健康数据监测等功能,社区养老服务系统能够帮助护理人员、医生以及管理员更加高效地管理老年人健康信息,提升服务的质量和响应速度。尤其是在老年人健康状况的实时监控和反馈管理方面,系统为工作人员提供了便利的操作平台,确保每位老年人都能获得及时的护理和医疗支持。
因此,基于信息技术的社区养老服务系统,解决了传统养老模式中信息不对称、服务不均衡等问题,推动了社区养老服务的智能化、精细化和个性化发展。通过这样的系统,可以有效提升社区养老服务的效率和质量,保障老年人群体的基本健康需求,最终实现更为和谐的社会老龄化应对策略。
1.2国内外研究现状
在国内外,关于社区养老服务系统的设计与实现的研究已逐渐成为社会服务领域的一个重要话题。随着人口老龄化加剧,如何通过技术手段提高养老服务的效率和质量,已成为学术界和产业界的研究热点。
国内研究概况:
近年来,国内学者针对社区养老服务系统的设计与实现进行了大量的研究和探索。罗章伟从生态系统理论出发,探讨了城市社区智慧养老服务模式及其发展路径,提出了从宏观、中观和微观层面对智慧养老服务进行完善的建议,以应对技术接受度、设施短缺、数据保护等挑战。高凤和邹礼见设计了基于微信小程序的上门养老服务系统,提出通过前后端分离架构,利用Spring Boot框架和MySQL数据库,为老年人提供便捷的服务预约系统。周雨颖等则基于SOR模型提出了一个社区养老服务系统的设计框架,强调了社会资源与用户感知对养老服务质量的影响,并提出了多层次的社会联系网络和服务匹配机制。
另外,杜文君研究了面向积极老龄化的社区自治养老系统服务设计,结合感知示能性理论,提出了老年人感知模型,并设计了基于社区自治的养老系统。此外,蒋方园和舒畅通过“互联网+”模式,提出了基于智能设备和数据传输的居家养老服务系统,探索了智能硬件与社区资源整合的可能性。朱文斌等则研究了基于Docker容器的智慧养老新社区集群服务系统,提出通过高可用性、负载均衡等技术提高养老服务系统的稳定性和可靠性。
国外研究概况:
在国际研究方面,智慧养老服务系统的设计同样备受关注。例如,Liu Weiwei提出了一种基于聚类算法的社区养老服务质量评估系统,该系统通过数学建模和情感分析技术,提高了对养老服务质量的评估精度。Fang Yuan Jiang等则研究了基于大数据的智能社区居家养老管理系统,提出通过集成大数据技术和智能化控制,为老年人提供更加个性化和精准的养老服务。
Zhang Chi等则在智能养老服务生态系统中使用了共生进化模型,分析了多方资源代理在养老服务系统中的互动关系,提出了如何实现各方资源的有效协调,以最大化整体服务价值。除此之外,Liu Jiawei研究了基于共享经济模式的社区养老服务系统,通过整合社区内外部资源,设计了一个共享模式下的智能养老平台,以解决养老服务资源不均衡的问题。
国内外的研究表明,基于现代信息技术的智慧社区养老服务系统,已经成为应对老龄化社会问题的有效途径。通过Spring Boot、Java和MySQL等技术实现的服务系统,能够有效提高养老服务的效率,优化资源配置,满足老年群体个性化的需求。然而,当前仍面临技术接受度、服务匹配、设施建设等方面的挑战,未来需要进一步完善技术方案和社会机制,以构建更加完善的社区养老服务体系。
通过对国内外相关文献的综述可以看出,尽管技术创新为养老服务系统的优化提供了新的方向,但如何在实际操作中有效整合资源、提高用户体验,仍然是未来研究的关键问题。
1.3论文组织结构
本论文共分为七个主要章节,具体结构如下:
1. 绪论:介绍研究背景与意义,回顾国内外研究现状,并概述论文的组织结构。
2. 相关技术介绍:详细介绍与本研究相关的技术,包括Java语言、B/S框架、SpringBoot框架、Vue技术和MySQL数据库。
3. 需求分析:对系统的功能需求和非功能需求进行分析,明确用户和管理员的需求,并进行可行性分析,包括技术、操作和经济可行性。
4. 系统设计:涵盖系统架构设计、系统模块设计,并进行数据库的概念设计与表设计。
5. 系统实现:具体描述各个功能模块的实现过程,展示系统如何根据需求进行开发。
6. 系统测试:阐述测试的目的,分析测试结果并得出结论,以验证系统的稳定性和功能完整性。
7. 总结:总结研究的主要成果和贡献,指出存在的不足及未来的研究方向。
第二章 关键技术
2.1Java语言
Java语言是一种广泛使用的高级编程语言,具有平台无关性、面向对象特性和丰富的标准库。Java通过Java虚拟机(JVM)实现跨平台运行,开发者可以编写一次代码,在任何支持JVM的环境中执行[1]。Java的面向对象特性使得代码复用和模块化变得更加容易,促进了软件的维护和扩展。Java支持多线程编程,允许开发者在同一程序中同时执行多个任务,提升了应用程序的性能。
Java语言的语法结构简洁且易于理解,吸引了大量开发者。Java的标准库包含数据结构、输入输出处理、网络编程等众多功能模块。这使得开发者在构建应用程序时能够高效利用已有工具,减少重复劳动。Java广泛应用于企业级应用、移动应用、Web开发和大数据处理等领域。
2.2 B/S框架
B/S(Browser/Server)架构是一种基于浏览器和服务器的系统架构模式,用户通过浏览器与服务器进行交互。B/S架构简化了客户端的部署和管理,用户无需在本地安装复杂的软件,只需使用标准浏览器即可访问应用程序。服务器端负责处理业务逻辑和数据存储,客户端则主要负责展示用户界面和数据交互[2]。B/S架构的设计使得系统更新和维护集中在服务器端,降低了维护成本。
B/S架构通常采用Web技术进行实现,包括HTML、CSS和JavaScript等。用户在浏览器中发起请求,服务器响应并返回数据。数据传输通常通过HTTP或HTTPS协议进行,B/S架构的灵活性使其适用于在线购物、信息管理系统和社交网络等各类应用场景[3]。由于其易于扩展性,B/S架构可以方便地支持大规模用户访问,适应不断变化的业务需求。
2.3 SpringBoot框架
SpringBoot框架是基于Spring框架的开源项目,简化Java应用程序的开发过程。SpringBoot通过约定优于配置的理念,减少了传统Spring应用的繁琐配置,开发者可以快速搭建和部署应用程序。框架提供了一系列默认配置,支持自动化配置,简化了应用启动的复杂性[4]。SpringBoot内置了嵌入式Web服务器,使得开发者能够独立运行Java应用,无需外部容器。
SpringBoot支持微服务架构,开发者可以轻松创建和管理多个微服务。框架集成了丰富的功能模块,包括安全、数据访问和消息中间件等,支持RESTful API和JSON数据格式的处理[5]。SpringBoot还提供了强大的监控和管理功能,允许开发者实时监控应用的健康状态和性能指标。借助SpringBoot,开发者能够高效构建和维护现代企业级应用,满足复杂业务需求。
2.4 Vue技术
Vue是一种渐进式JavaScript框架,专注于构建用户界面。Vue采用组件化的开发模式,允许开发者将应用程序拆分为独立的、可重用的组件,从而提高了开发效率和代码的可维护性[6]。框架的核心库专注于视图层,支持数据绑定和DOM操作,提供了简洁的API。Vue的虚拟DOM机制提升了应用的性能,减少了实际DOM操作的次数。
Vue支持双向数据绑定,能够自动更新视图与模型之间的变化。开发者可以通过Vue的指令系统,简化数据展示和事件处理。Vue还支持路由管理和状态管理,使得开发复杂单页面应用变得更加容易[7]。借助Vue的生态系统,开发者能够使用多种工具和库来扩展功能,满足不同的业务需求。Vue在前端开发中逐渐成为主流选择,受到广泛关注和应用。
2.5 MySQL数据库
MySQL是一种开源关系型数据库管理系统,广泛应用于Web应用和企业级数据存储。MySQL支持结构化查询语言,允许开发者通过标准语句进行数据的创建、读取、更新和删除操作[8]。数据库通过表格形式组织数据,支持数据完整性和约束条件的定义。MySQL的存储引擎机制使得用户可以根据具体需求选择不同的存储引擎,以优化性能和功能。
MySQL具有高性能和可扩展性,支持大规模数据存储和高并发访问。系统提供了丰富的用户权限管理和数据加密安全特性。
第三章 系统分析
3.1系统可行性分析
3.1.1技术可行性
从技术角度分析,SpringBoot作为一个轻量级且能快速搭建的Java框架,拥有提高开发效率、简化系统复杂性、方便维护和升级的优点。同时,MySQL作为关系型数据库,提供了平台数据存储与管理的支持,保障了系统的稳定性和高效性。因此,本系统的技术可行性得到了证实。
3.1.2操作可行性
设计系统时,应坚持用户友好的理念,保证用户能轻松掌握并高效使用。通过合理的界面布局、直观的操作流程和详尽的帮助文档,可以大幅减少用户的学习成本,提高系统的操作效率。同时,系统还需拥有完整的权限管理和数据安全措施,以保障操作的安全与合规。
3.1.3经济可行性
SpringBoot框架本身具备开源且稳定的特点,能够降低开发和维护成本。此外,系统通过集成健康管理、医疗服务和活动信息等功能,可以提高养老服务的效率,减少人力投入,从而降低运营费用。通过提供便捷的服务和高效的管理,能够吸引更多用户参与,创造稳定的收入来源,具备可持续发展的经济优势。
3.2系统功能分析
3.2.1功能性分析
社区养老服务系统分析划分为了前端模块和后端模块两大部分。
前端老人用户模块:
注册登录:用户可以通过填写必要的信息进行注册,创建个人账户。登录功能允许用户使用已注册的凭证快速访问个人账户,确保数据安全和个性化体验。
首页:首页为老人用户提供了全面的导航,包含轮播图、健康资讯、医疗服务和活动信息推荐等模块。通过首页,用户可以快速浏览最新的健康资讯、活动信息以及系统推荐的医疗服务。首页还包括关键词搜索功能,方便用户查找自己感兴趣的内容。
网站公告:在此模块,用户可以查看最新的公告信息,包括网站的更新通知、重要活动的安排等。此外,网站还提供了“关于我们”和“联系方式”功能,帮助用户了解平台的背景和如何与平台进行联系。还可以通过“网站介绍”进一步了解平台的宗旨和服务内容。
健康资讯:健康资讯模块允许老人用户查看健康相关的文章和信息。用户可以浏览详细内容,也可以查看热门文章推荐。每篇文章下方提供点赞、收藏、评论等互动功能,用户可以参与讨论并进行内容管理。用户还可以删除自己的评论,保持信息的更新与精准。
在线反馈:在“在线反馈”模块中,老人用户可以查看其他用户的留言反馈,也可以根据自己的需求发布留言。发布留言时,用户需要输入标题和留言内容,系统会提交该信息并等待管理员或其他用户的反馈。
医疗服务:老人用户可以通过此功能查看可预约的医疗服务时间。根据自己的健康需求,选择适合的服务类型并提交预约申请。系统会根据用户选择的时间和服务类型,向用户确认预约,并提供后续跟踪服务。
活动信息:老人用户能够查看社区举办的各类活动信息,包括活动的详细介绍、主题、时间、地点、参与人数等信息。用户还可以通过此模块进行活动报名,参与自己感兴趣的社区活动。此外,系统提供搜索、点赞、收藏、评论等功能,让用户能够与其他参与者互动,分享活动体验。
我的账户:此功能允许老人用户查看和修改个人账户信息,包括修改个人资料、联系方式等。用户还可以更改登录密码,确保账户的安全性。通过此功能,老人可以随时更新个人信息,保持资料的准确性。
个人中心:个人中心是老人用户的私密空间,用户可以在这里进行个性化设置,查看和管理个人的相关信息。
个人首页:个人首页包含日程管理功能,用户可以通过日历查看自己的日程安排,并能添加新的事项,帮助老人规划日常活动。
健康档案:在“健康档案”模块,老人用户可以查看自己的详细健康记录和历史信息,包括体检记录、健康检查等数据。系统提供搜索功能,方便老人快速查询相关内容。用户可以重置健康档案,确保记录的准确性和时效性。
健康监测:此模块允许老人用户查看个人健康监测数据,如血压、血糖等信息。用户可以进行查询和搜索,方便查看自己的健康变化趋势。系统还允许重置数据,确保健康监测信息始终保持更新和准确。
体检记录:老人用户可以查看历史体检记录和相关健康检查的报告,并可以下载和提交相关报告。此功能还提供搜索和查询功能,帮助用户快速找到特定的体检记录。如果需要,用户也可以重置部分记录,确保数据的可靠性。
康复计划:在此模块,老人用户可以查看自己的康复计划,包括各类康复训练和治疗方案。系统提供搜索和查询功能,方便老人根据自身需要查看相关信息。用户可以根据医生的建议,调整或重置康复计划,确保最大程度地提高健康恢复效果。
康复记录:老人用户能够查看自己在康复过程中积累的各项记录,包括治疗进展和康复效果等。系统提供搜索、查询和重置功能,让老人可以灵活管理自己的康复记录,便于跟踪健康变化。
饮食规划:此模块帮助老人用户制定和管理个人的饮食规划。通过查看健康饮食方案,老人可以根据个人需求进行调整,确保饮食的科学性和营养均衡。系统支持查询、搜索和重置功能,让老人可以方便地管理自己的饮食习惯。
医疗服务:在该模块,老人用户可以查看自己所选医疗服务的详细信息,并跟踪其审核状态。用户可以进行查询、搜索,查看医疗服务的进展情况,确保按时享受所选的医疗服务。
服务历史:此模块允许老人用户查看过往的医疗服务记录,包括预约历史、治疗记录等。通过搜索和查询功能,用户可以快速找到以前的服务记录。重置功能可以帮助老人更新和修改相关信息,确保数据的完整性。
报名信息:老人用户可以查看自己参加活动或预约服务的报名信息,包括报名状态、审核进度等。系统支持搜索、查询和重置功能,方便用户随时了解自己的报名状态。
收藏:在此模块,老人用户可以查看自己收藏的资讯、活动信息等内容。系统为用户提供删除功能,让用户可以删除不再需要的收藏内容,确保收藏夹的整洁和高效。
评论管理:老人用户可以查看自己在平台上发布的评论信息,包括自己发表的评论内容和他人对其评论的回复。通过输入昵称或评论内容,用户可以进行搜索,查看相关评论。系统也提供查询、重置和删除功能,方便用户管理自己的评论记录。如果需要,用户可以通过点击评论来源直接跳转到相关页面。
前端员工用户模块:
注册登录:员工用户在注册后,需要经过管理员审核通过才能登录系统。只有审核通过的员工账号才能正常登录,确保系统中的操作和数据受到有效管理与监控。审核通过后,员工可以访问系统并开展日常工作。
首页:首页为员工用户提供了多种信息入口,包括轮播图、健康资讯、网站公告、导航栏和关键词搜索功能。员工可以通过首页快速获取系统中的重要信息,浏览最新的公告和健康相关的文章,方便快捷地进入不同的功能模块。
网站公告:员工用户可以查看系统发布的各类公告信息,了解平台的最新动态和重要通知。公告模块包括“关于我们”、联系方式和“网站介绍”内容,帮助员工了解平台的背景及相关联系信息,便于及时进行沟通与反馈。
健康资讯:健康资讯模块允许员工查看健康相关的文章和信息,提供热门文章推荐。员工可以查看每篇文章的详细内容,并参与互动,包括点赞、收藏、评论、回复和删除。通过这些功能,员工可以参与平台的内容建设和社群互动。
在线反馈:在“在线反馈”模块,员工可以查看系统内的留言列表,浏览用户的留言内容,并根据需要进行回复。员工还可以发布留言,输入标题和内容后提交。这一功能帮助员工与用户建立互动,解决用户的疑问或问题,提升平台服务质量。
我的账户:员工可以通过此模块修改个人资料,更新联系方式、职位信息等,保持账户信息的准确性。员工还可以修改登录密码以保护账户安全。该模块还允许员工查看自己的账号审核状态,确保账号处于正常使用状态。
个人中心:个人中心为员工提供了个性化的管理界面,员工可以在此查看和管理自己的个人信息、工作任务等。
个人首页:员工还可以在个人首页进行日程管理,查看和更新工作安排,并能够通过日历功能添加日程,方便高效地安排工作。
健康档案:员工用户可以在此模块查看和管理与用户相关的健康档案信息。员工可以填写和提交用户的监测记录、体检记录、康复计划和饮食规划等信息。通过健康档案,员工能够为用户提供个性化的健康服务,并保持相关数据的更新与准确。
健康监测:在“健康监测”模块,员工可以查看用户的健康监测数据,如血压、血糖等。员工可以进行数据查询和搜索,确保用户的健康信息得到有效管理。系统还提供重置功能,以便更新监测数据,确保用户健康档案的时效性。
体检记录:员工可以通过此模块查看用户的体检记录,包括过去的体检报告和相关健康数据。员工还可以对这些记录进行查询和搜索,以便为用户提供更好的健康指导和建议。用户的体检记录可以进行重置,确保记录的准确性和及时更新。
康复计划:此功能允许员工查看和填写用户的康复计划,包括推荐的治疗方案和训练计划。员工还可以填写用户的康复记录,跟踪康复进展。通过此模块,员工可以查看康复计划的审核状态,并根据需要进行回复,确保康复计划的有效性和适时性。
康复记录:在康复记录模块,员工可以查看用户的康复进展记录,包括治疗效果和康复状态。员工还可以对记录进行搜索和查询,以帮助了解用户的康复过程。如果需要,员工也可以重置康复记录,以确保数据的准确性。
饮食规划:员工可以查看和更新用户的饮食规划,确保用户的饮食符合健康标准。此模块提供搜索和查询功能,方便员工根据不同用户的需求,定制个性化的饮食计划。此外,员工可以重置饮食规划,以便根据用户的健康状况进行调整。
医疗服务:在医疗服务模块,员工可以查看和填写用户的医疗服务记录,包括医生建议、治疗方案等内容。员工还可以进行搜索和查询,查看特定用户的医疗服务历史,并根据需要重置相关服务记录,以确保信息的及时更新。
服务历史:该模块允许员工查看用户的医疗服务历史记录,包括已预约和已提供的服务内容。员工可以通过查询和搜索功能快速查看服务记录,帮助用户回顾并跟进过往的医疗服务。如果需要,员工还可以重置这些记录,确保服务历史的完整性。
在线反馈:员工可以在此模块查看和管理在线反馈内容。通过查询和搜索功能,员工可以快速找到特定的留言或反馈信息,并根据实际情况进行重置或删除。此功能帮助员工及时响应用户的反馈,提升服务质量。
收藏:员工用户可以查看系统内所有关于健康资讯和活动信息等内容的收藏记录。系统提供删除功能,允许员工移除不再需要或不相关的收藏内容,保持收藏夹的清晰和高效。
评论管理:员工可以查看和管理用户在前台发布的各类评论信息,包括用户发表的评论内容和对评论的回复。员工可以通过输入昵称或评论内容进行搜索,快速定位特定评论。系统还提供查询、重置和删除功能,便于员工对评论内容进行管理。此外,员工还可以点击评论来源直接跳转到相关页面,进行更详细的查看和操作。
后端管理员模块:
登录:管理员可以通过输入正确的用户名和密码来登录系统,确保只有授权的人员能够访问管理界面。
后台首页:后台首页是管理员的主要操作界面,提供日程管理和日历功能。管理员可以通过日程管理查看和添加日程安排,帮助自己和其他成员安排日常工作,并修改个人资料,确保工作任务的按时完成。
系统用户:管理员可以对系统中的不同类型用户进行管理,包括管理员、老人用户和员工用户。管理员可以查看用户详情、执行增删改查操作,并审核员工用户账号的注册信息,管理用户账号的状态,确保每个用户的权限和信息准确无误。
健康档案管理:在健康档案管理模块,管理员可以查看和管理老年用户的健康档案,涉及监测记录、体检记录、康复计划等内容。管理员可添加、搜索、查询、重置和删除健康档案,确保老年用户的健康数据得到有效管理与更新。
健康监测管理:管理员可以查看和管理老年用户的健康监测记录,进行数据的搜索、查询和重置操作,确保监测数据的准确性和及时更新。管理员还可以删除不需要的监测记录,确保系统中的信息清晰。
体检记录管理:在体检记录管理模块,管理员能够查看老年用户的体检记录,并提供搜索、查询和重置功能,确保老年用户的体检数据得到有效存储和管理。管理员还可以删除不再需要的体检记录,保证数据的准确性。
康复计划管理:管理员可以查看和管理用户的康复计划,以及康复记录。在此模块,管理员不仅能审核康复计划和康复记录的提交,还能进行搜索、查询、重置和删除操作,以确保康复计划的可行性和完整性。
康复记录管理:在康复记录管理模块,管理员能够查看和管理老年用户的康复记录,进行详细的搜索、查询、重置和删除操作。通过此模块,管理员可以有效跟踪和管理用户的康复进展,确保记录及时更新。
饮食规划管理:管理员可以在此模块查看和管理老年用户的饮食规划。管理员不仅可以查看详细的饮食规划信息,还能添加新的饮食规划、进行搜索、查询、重置和删除操作,以确保用户的饮食健康得到有效控制和改善。
医疗服务管理:医疗服务管理模块帮助管理员查看和修改服务详情,处理医疗服务申请状态,安排相关员工进行服务。同时,管理员可以添加医疗服务记录,审核服务内容,进行搜索、查询、重置和删除操作。此外,管理员可根据老年人的医疗申请指派负责的员工,确保服务的精准和及时。
服务类型管理:管理员可在此模块查看不同类型的服务详情,并可以添加、搜索、查询、重置和删除服务类型。这一功能帮助管理员对服务种类进行灵活配置和管理,确保系统内的服务类型丰富、准确且易于管理。
服务历史管理:在服务历史管理模块,管理员可以查看和管理老年用户的历史服务记录,包括已提供的医疗服务、护理服务等内容。管理员可以搜索、查询、重置和删除这些记录,以便追踪和管理老年用户的服务历史,确保服务的完整性。
活动信息管理:活动信息管理模块让管理员查看和管理系统中的活动信息。管理员可以添加新的活动信息,进行活动内容的搜索、查询、重置和删除操作。此外,管理员还可以查看和回复活动评论,了解用户对活动的反馈,确保活动信息及时更新。
报名信息管理:管理员可以查看用户的活动报名信息,并对报名情况进行审核。管理员能够通过搜索、查询、重置和删除功能,管理报名数据,确保报名信息的准确性和及时性。
系统管理:系统管理模块提供了管理系统轮播图的功能。管理员可以查看轮播图的详情,进行搜索,并执行增、删、改、查等操作,确保平台首页的展示内容及时更新和管理,增强用户体验。
留言管理:留言管理功能使管理员能够查看在线反馈内容,并进行回复。管理员可以通过搜索、查询和重置功能管理留言内容,确保用户的反馈得到及时的处理。管理员还可删除无效留言,提升系统的清洁度和服务质量。
网站公告管理:网站公告管理功能让管理员查看、搜索和管理网站公告的内容。管理员可以执行增、删、改、查等操作,及时发布新的公告,确保网站上的通知信息传达给所有用户。
资源管理:资源管理模块允许管理员查看和管理平台上的健康资讯内容,包括查看资讯的详情和评论。管理员还可以添加、修改和删除资讯内容,保证系统内的资讯内容的更新和准确性。同时,管理员还可以管理资讯分类,进行增、删、改、查等操作,以方便用户查看和获取所需的资讯信息。
3.2.2非功能性分析
社区养老服务系统分析的非功能性需求比如社区养老服务系统分析的安全性怎么样,可靠性怎么样,性能怎么样,可拓展性怎么样等,具体可以表示在如下3-1表格中:
表3-1社区养老服务系统分析非功能需求表
| 安全性 | 主要指社区养老服务系统分析数据库的安装,数据库的使用和密码的设定必须合乎规范。 |
| 可靠性 | 可靠性是指社区养老服务系统分析能够安装用户的指示进行操作,经过测试,可靠性90%以上。 |
| 性能 | 性能是影响社区养老服务系统分析占据市场的必要条件,所以性能最好要佳才好。 |
| 可扩展性 | 比如数据库预留多个属性,比如接口的使用等确保了系统的非功能性需求。 |
| 易用性 | 用户只要跟着社区养老服务系统分析的页面展示内容进行操作,就可以了。 |
| 可维护性 | 社区养老服务系统分析开发的可维护性是非常重要的,经过测试,可维护性没有问题 |
3.3系统用例分析
社区养老服务系统分析的完整UML用例图分别是图3-1、3-2、3-3、3-4。
老人用户角色用例如下图所示。

图3-1社区养老服务系统分析老人用户角色用例图
员工用户角色用例如下图所示。

图3-2社区养老服务系统分析员工用户角色用例图
管理员角色用例如下图所示。

图3-3社区养老服务系统分析管理员角色用例图
第四章 系统总体设计
本章主要讨论的内容包括社区养老服务系统分析的功能模块设计、数据库系统设计。
4.1系统架构设计
在系统架构设计中,我将确定系统的整体结构和组件之间的关系。这包括选择适当的架构风格,划分系统的层次结构,并定义各个模块的职责和交互方式。架构图如下图所示。

图4-1社区养老服务系统分析架构设计图
表示层(Presentation Layer):负责与用户进行交互,将系统的功能和数据以易于理解和操作的方式展示给用户。通常包括用户界面、页面设计和用户输入验证等。
业务逻辑层(Business Logic Layer):处理系统的核心业务逻辑,包括对用户请求的处理、业务规则的执行以及数据的处理和转换。它独立于表现层和数据层,实现了业务逻辑的封装和复用。
数据层(Data Layer):负责数据的存储、访问和管理,包括数据库和持久化机制。数据层提供了对数据的增删改查操作,并与业务逻辑层进行交互,使系统能够有效地存储和检索数据。
这三个层次相互独立,通过明确的接口和协议进行通信,实现了系统的模块化和可扩展性。表现层负责将用户的请求传递给业务逻辑层,业务逻辑层处理请求并返回结果,最后数据层负责与数据库交互并提供数据支持。这种分层架构有助于实现系统的可维护性、灵活性和可测试性。
4.2系统模块设计
在上一章节中主要对系统的功能性需求和非功能性需求进行分析,并且根据需求分析了本社区养老服务系统分析中的用例。那么接下来就要开始对本社区养老服务系统分析的架构、主要功能和数据库开始进行设计。社区养老服务系统分析根据前面章节的需求分析得出,社区养老服务系统分析的功能模块图如下图所示。

图4-2社区养老服务系统分析功能模块图
4.3系统总体流程设计
4.3.1用户登录流程
用户输入用户名和密码后,系统先检查输入是否为空,再验证用户名是否存在,若存在则通过用户名获取密码并校验。若密码正确则登录成功,否则提示密码错误。若用户名不存在或无法登录,提示用户操作无效。如下图所示。

图4-3登录流程图
4.3.2系统操作流程
用户首先进入系统登录界面,输入用户名和密码后,系统验证信息是否正确。若验证失败,返回登录界面重新输入,若验证成功,则进入功能界面,执行相应功能处理后结束操作流程。操作流程如下图所示。

图4-4系统操作流程图
4.3.3老人用户报名服务操作流程
当用户登录系统的时候,浏览活动信息,查看详情并进行报名生成报名信息,管理员在后端处理报名。老人用户报名活动操作流程如图下所示。

图4-5操作流程图
4.4系统活动图设计
系统须支撑整个机构不同层面的多种职能,而各功能模块间存在着多种关联信息,组成一个有机整体,并针对就业数据自身特点和面临的现实条件,对系统进行流程图设计。活动图是一种用于对系统的动态行为建模的另一种常用图表,通常用于可视化展示系统中各个活动的执行顺序、流程控制和数据交互,展现从一个活动到另一个活动的控制流,活动图在本质上是一种流程图;但活动图着重表现从一个活动到另一个活动的控制流。因此,这里列举了2个业务活动图。
(1)用户登录查询的业务流程如下。
用户注册登录,系统从数据库获取用户数据信息,登录成功用户进入查询页面,用户输入查询关键字,数据库查询用户所输入的关键字,查询成功显示查询的模块信息,查询失败不显示。用户登录查询功能的活动图如下图所示。

图4-6用户登录查询活动图
(2)管理员添加信息的业务流程如下。
此活动图描述了管理员添加信息。管理员可以通过信息管理模块页面选择要添加的基本信息。添加成功传入数据库中,失败则不添加。管理员可以保存信息并更新系统中的信息。管理员添加信息功能的活动图如下图所示。

图4-7管理员添加信息活动图
4.5数据库设计
数据库设计是系统开发中至关重要的环节,为系统提供高效、规范的数据存储和管理方案。设计过程包括需求分析、实体设计、表设计和逻辑结构设计。首先,通过分析业务需求,确定系统的核心实体及其属性,同时明确实体间的关系。接着,将实体抽象为具体的数据库表,为每张表定义字段名、数据类型、主键和外键,通过主外键关系和关联表设计,保证数据的完整性和一致性。最后,数据库逻辑设计进一步优化表之间的关系,通过索引、视图和存储过程提升查询效率和操作性能。整个设计需严格遵循规范,避免数据冗余和冲突,确保系统在高并发访问和复杂数据处理场景下的稳定性和高效性。
4.5.1数据库概念结构设计
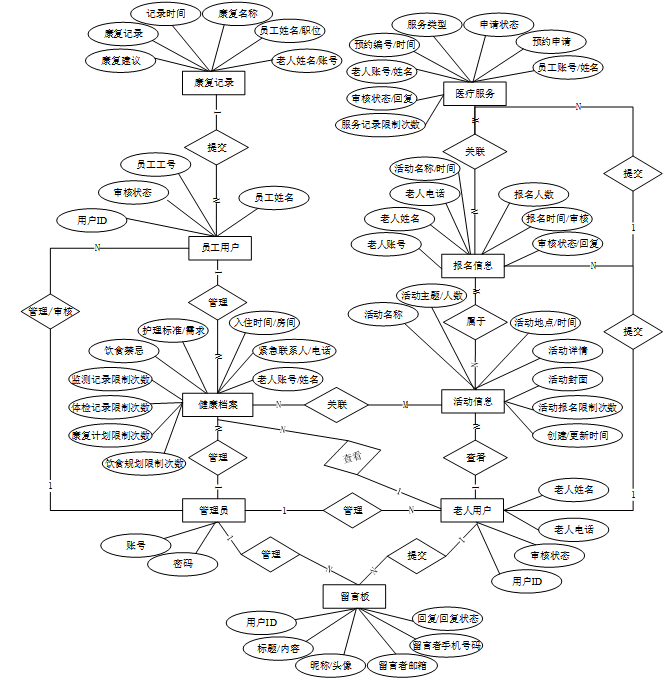
下面是整个社区养老服务系统分析中主要的数据库表总E-R实体关系图。

图4-8社区养老服务系统分析总E-R关系图
4.5.2数据库逻辑结构设计
通过上一小节中社区养老服务系统分析中总E-R关系图上得出一共需要创建多个数据表。在此主要罗列几个主要的数据库表结构设计。
| 编号 | 字段名 | 类型 | 长度 | 是否非空 | 是否主键 | 注释 |
| 1 | token_id | int | 是 | 是 | 临时访问牌ID | |
| 2 | token | varchar | 64 | 否 | 否 | 临时访问牌 |
| 3 | info | text | 65535 | 否 | 否 | 信息 |
| 4 | maxage | int | 是 | 否 | 最大寿命:默认2小时 | |
| 5 | create_time | timestamp | 是 | 否 | 创建时间 | |
| 6 | update_time | timestamp | 是 | 否 | 更新时间 | |
| 7 | user_id | int | 是 | 否 | 用户编号 |
表 4-2-activity_information(活动信息)
| 编号 | 字段名 | 类型 | 长度 | 是否非空 | 是否主键 | 注释 |
| 1 | activity_information_id | int | 是 | 是 | 活动信息ID | |
| 2 | event_name | varchar | 64 | 否 | 否 | 活动名称 |
| 3 | event_cover | varchar | 255 | 否 | 否 | 活动封面 |
| 4 | event_theme | varchar | 64 | 否 | 否 | 活动主题 |
| 5 | activity_time | datetime | 否 | 否 | 活动时间 | |
| 6 | number_of_participants | double | 否 | 否 | 活动人数 | |
| 7 | event_location | varchar | 64 | 否 | 否 | 活动地点 |
| 8 | event_details | longtext | 4294967295 | 否 | 否 | 活动详情 |
| 9 | hits | int | 是 | 否 | 点击数 | |
| 10 | praise_len | int | 是 | 否 | 点赞数 | |
| 11 | collect_len | int | 是 | 否 | 收藏数 | |
| 12 | comment_len | int | 是 | 否 | 评论数 | |
| 13 | enrollment_information_limit_times | int | 是 | 否 | 活动报名限制次数 | |
| 14 | create_time | datetime | 是 | 否 | 创建时间 | |
| 15 | update_time | timestamp | 是 | 否 | 更新时间 |
表 4-3-article(文章)
| 编号 | 字段名 | 类型 | 长度 | 是否非空 | 是否主键 | 注释 |
| 1 | article_id | mediumint | 是 | 是 | 文章id | |
| 2 | title | varchar | 125 | 是 | 是 | 标题 |
| 3 | type | varchar | 64 | 是 | 否 | 文章分类 |
| 4 | hits | int | 是 | 否 | 点击数 | |
| 5 | praise_len | int | 是 | 否 | 点赞数 | |
| 6 | create_time | timestamp | 是 | 否 | 创建时间 | |
| 7 | update_time | timestamp | 是 | 否 | 更新时间 | |
| 8 | source | varchar | 255 | 否 | 否 | 来源 |
| 9 | url | varchar | 255 | 否 | 否 | 来源地址 |
| 10 | tag | varchar | 255 | 否 | 否 | 标签 |
| 11 | content | longtext | 4294967295 | 否 | 否 | 正文 |
| 12 | img | varchar | 255 | 否 | 否 | 封面图 |
| 13 | description | text | 65535 | 否 | 否 | 文章描述 |
表 4-4-article_type(文章分类)
| 编号 | 字段名 | 类型 | 长度 | 是否非空 | 是否主键 | 注释 |
| 1 | type_id | smallint | 是 | 是 | 分类ID | |
| 2 | display | smallint | 是 | 否 | 显示顺序 | |
| 3 | name | varchar | 16 | 是 | 否 | 分类名称 |
| 4 | father_id | smallint | 是 | 否 | 上级分类ID | |
| 5 | description | varchar | 255 | 否 | 否 | 描述 |
| 6 | icon | text | 65535 | 否 | 否 | 分类图标 |
| 7 | url | varchar | 255 | 否 | 否 | 外链地址 |
| 8 | create_time | timestamp | 是 | 否 | 创建时间 | |
| 9 | update_time | timestamp | 是 | 否 | 更新时间 |
表 4-5-auth(用户权限管理)
| 编号 | 字段名 | 类型 | 长度 | 是否非空 | 是否主键 | 注释 |
| 1 | auth_id | int | 是 | 是 | 授权ID | |
| 2 | user_group | varchar | 64 | 否 | 否 | 用户组 |
| 3 | mod_name | varchar | 64 | 否 | 否 | 模块名 |
| 4 | table_name | varchar | 64 | 否 | 否 | 表名 |
| 5 | page_title | varchar | 255 | 否 | 否 | 页面标题 |
| 6 | path | varchar | 255 | 否 | 否 | 路由路径 |
| 7 | parent | varchar | 64 | 否 | 否 | 父级菜单 |
| 8 | parent_sort | int | 是 | 否 | 父级菜单排序 | |
| 9 | position | varchar | 32 | 否 | 否 | 位置 |
| 10 | mode | varchar | 32 | 是 | 否 | 跳转方式 |
| 11 | add | tinyint | 是 | 否 | 是否可增加 | |
| 12 | del | tinyint | 是 | 否 | 是否可删除 | |
| 13 | set | tinyint | 是 | 否 | 是否可修改 | |
| 14 | get | tinyint | 是 | 否 | 是否可查看 | |
| 15 | field_add | text | 65535 | 否 | 否 | 添加字段 |
| 16 | field_set | text | 65535 | 否 | 否 | 修改字段 |
| 17 | field_get | text | 65535 | 否 | 否 | 查询字段 |
| 18 | table_nav_name | varchar | 500 | 否 | 否 | 跨表导航名称 |
| 19 | table_nav | varchar | 500 | 否 | 否 | 跨表导航 |
| 20 | option | text | 65535 | 否 | 否 | 配置 |
| 21 | create_time | timestamp | 是 | 否 | 创建时间 | |
| 22 | update_time | timestamp | 是 | 否 | 更新时间 |
表 4-6-code_token(验证码)
| 编号 | 字段名 | 类型 | 长度 | 是否非空 | 是否主键 | 注释 |
| 1 | code_token_id | int | 是 | 是 | 验证码ID | |
| 2 | token | varchar | 255 | 否 | 否 | 令牌 |
| 3 | code | varchar | 255 | 否 | 否 | 验证码 |
| 4 | expire_time | timestamp | 是 | 否 | 失效时间 | |
| 5 | create_time | timestamp | 是 | 否 | 创建时间 | |
| 6 | update_time | timestamp | 是 | 否 | 更新时间 |
表 4-7-collect(收藏)
| 编号 | 字段名 | 类型 | 长度 | 是否非空 | 是否主键 | 注释 |
| 1 | collect_id | int | 是 | 是 | 收藏ID | |
| 2 | user_id | int | 是 | 是 | 收藏人ID | |
| 3 | source_table | varchar | 255 | 否 | 否 | 来源表 |
| 4 | source_field | varchar | 255 | 否 | 否 | 来源字段 |
| 5 | source_id | int | 是 | 否 | 来源ID | |
| 6 | title | varchar | 255 | 否 | 否 | 标题 |
| 7 | img | varchar | 255 | 否 | 否 | 封面 |
| 8 | create_time | timestamp | 是 | 否 | 创建时间 | |
| 9 | update_time | timestamp | 是 | 否 | 更新时间 |
表 4-8-comment(评论)
| 编号 | 字段名 | 类型 | 长度 | 是否非空 | 是否主键 | 注释 |
| 1 | comment_id | int | 是 | 是 | 评论ID | |
| 2 | user_id | int | 是 | 是 | 评论人ID | |
| 3 | reply_to_id | int | 是 | 否 | 回复评论ID | |
| 4 | content | longtext | 4294967295 | 否 | 否 | 内容 |
| 5 | nickname | varchar | 255 | 否 | 否 | 昵称 |
| 6 | avatar | varchar | 255 | 否 | 否 | 头像地址 |
| 7 | create_time | timestamp | 是 | 否 | 创建时间 | |
| 8 | update_time | timestamp | 是 | 否 | 更新时间 | |
| 9 | source_table | varchar | 255 | 否 | 否 | 来源表 |
| 10 | source_field | varchar | 255 | 否 | 否 | 来源字段 |
| 11 | source_id | int | 是 | 否 | 来源ID |
表 4-9-diet_planning(饮食规划)
| 编号 | 字段名 | 类型 | 长度 | 是否非空 | 是否主键 | 注释 |
| 1 | diet_planning_id | int | 是 | 是 | 饮食规划ID | |
| 2 | old_man_account | int | 否 | 否 | 老人账号 | |
| 3 | old_mans_name | varchar | 64 | 否 | 否 | 老人姓名 |
| 4 | old_man_phone | varchar | 64 | 否 | 否 | 老人电话 |
| 5 | employee_account_number | int | 否 | 否 | 员工账号 | |
| 6 | employee_name | varchar | 64 | 否 | 否 | 员工姓名 |
| 7 | employee_position | varchar | 64 | 否 | 否 | 员工职位 |
| 8 | planning_name | varchar | 64 | 否 | 否 | 规划名称 |
| 9 | planning_time | datetime | 否 | 否 | 规划时间 | |
| 10 | dietary_recommendations | text | 65535 | 否 | 否 | 饮食建议 |
| 11 | diet_planning | longtext | 4294967295 | 否 | 否 | 饮食规划 |
| 12 | create_time | datetime | 是 | 否 | 创建时间 | |
| 13 | update_time | timestamp | 是 | 否 | 更新时间 | |
| 14 | source_table | varchar | 255 | 否 | 否 | 来源表 |
| 15 | source_id | int | 否 | 否 | 来源ID | |
| 16 | source_user_id | int | 否 | 否 | 来源用户 |
表 4-10-elderly_users(老人用户)
| 编号 | 字段名 | 类型 | 长度 | 是否非空 | 是否主键 | 注释 |
| 1 | elderly_users_id | int | 是 | 是 | 老人用户ID | |
| 2 | old_mans_name | varchar | 64 | 否 | 否 | 老人姓名 |
| 3 | old_man_phone | varchar | 16 | 否 | 否 | 老人电话 |
| 4 | gender_of_the_elderly | varchar | 64 | 否 | 否 | 老人性别 |
| 5 | age_of_the_elderly | double | 否 | 否 | 老人年龄 | |
| 6 | examine_state | varchar | 16 | 是 | 否 | 审核状态 |
| 7 | user_id | int | 是 | 否 | 用户ID | |
| 8 | create_time | datetime | 是 | 否 | 创建时间 | |
| 9 | update_time | timestamp | 是 | 否 | 更新时间 |
表 4-11-employee_user(员工用户)
| 编号 | 字段名 | 类型 | 长度 | 是否非空 | 是否主键 | 注释 |
| 1 | employee_user_id | int | 是 | 是 | 员工用户ID | |
| 2 | employee_name | varchar | 64 | 否 | 否 | 员工姓名 |
| 3 | employee_phone | varchar | 16 | 否 | 否 | 员工电话 |
| 4 | employee_work_number | varchar | 64 | 是 | 否 | 员工工号 |
| 5 | employee_gender | varchar | 64 | 否 | 否 | 员工性别 |
| 6 | employee_position | varchar | 64 | 否 | 否 | 员工职位 |
| 7 | examine_state | varchar | 16 | 是 | 否 | 审核状态 |
| 8 | user_id | int | 是 | 否 | 用户ID | |
| 9 | create_time | datetime | 是 | 否 | 创建时间 | |
| 10 | update_time | timestamp | 是 | 否 | 更新时间 |
表 4-12-enrollment_information(报名信息)
| 编号 | 字段名 | 类型 | 长度 | 是否非空 | 是否主键 | 注释 |
| 1 | enrollment_information_id | int | 是 | 是 | 报名信息ID | |
| 2 | old_man_account | int | 否 | 否 | 老人账号 | |
| 3 | old_mans_name | varchar | 64 | 否 | 否 | 老人姓名 |
| 4 | old_man_phone | varchar | 16 | 否 | 否 | 老人电话 |
| 5 | activity_name | varchar | 64 | 否 | 否 | 活动名称 |
| 6 | activity_time | varchar | 64 | 否 | 否 | 活动时间 |
| 7 | number_of_enrolment | double | 否 | 否 | 报名人数 | |
| 8 | registration_time | datetime | 否 | 否 | 报名时间 | |
| 9 | application_for_registration | text | 65535 | 否 | 否 | 报名申请 |
| 10 | examine_state | varchar | 16 | 是 | 否 | 审核状态 |
| 11 | examine_reply | varchar | 255 | 否 | 否 | 审核回复 |
| 12 | create_time | datetime | 是 | 否 | 创建时间 | |
| 13 | update_time | timestamp | 是 | 否 | 更新时间 | |
| 14 | source_table | varchar | 255 | 否 | 否 | 来源表 |
| 15 | source_id | int | 否 | 否 | 来源ID | |
| 16 | source_user_id | int | 否 | 否 | 来源用户 |
表 4-13-health_archives(健康档案)
| 编号 | 字段名 | 类型 | 长度 | 是否非空 | 是否主键 | 注释 |
| 1 | health_archives_id | int | 是 | 是 | 健康档案ID | |
| 2 | old_man_account | int | 否 | 否 | 老人账号 | |
| 3 | old_mans_name | varchar | 64 | 否 | 否 | 老人姓名 |
| 4 | old_man_photo | varchar | 255 | 否 | 否 | 老人照片 |
| 5 | old_man_phone | varchar | 64 | 否 | 否 | 老人电话 |
| 6 | gender_of_the_elderly | varchar | 64 | 否 | 否 | 老人性别 |
| 7 | age_of_the_elderly | varchar | 64 | 否 | 否 | 老人年龄 |
| 8 | emergency_contacts | varchar | 64 | 否 | 否 | 紧急联系人 |
| 9 | contact_phone | varchar | 16 | 否 | 否 | 联系人电话 |
| 10 | check_in_time | datetime | 否 | 否 | 入住时间 | |
| 11 | standard_of_care | varchar | 64 | 否 | 否 | 护理标准 |
| 12 | check_in_room | varchar | 64 | 否 | 否 | 入住房间 |
| 13 | needs_of_care | text | 65535 | 否 | 否 | 护理需求 |
| 14 | diet_taboo | text | 65535 | 否 | 否 | 饮食禁忌 |
| 15 | details_of_the_elderly | text | 65535 | 否 | 否 | 老人详情 |
| 16 | health_monitoring_limit_times | int | 是 | 否 | 监测记录限制次数 | |
| 17 | physical_examination_record_limit_times | int | 是 | 否 | 体检记录限制次数 | |
| 18 | rehabilitation_program_limit_times | int | 是 | 否 | 康复计划限制次数 | |
| 19 | diet_planning_limit_times | int | 是 | 否 | 饮食规划限制次数 | |
| 20 | create_time | datetime | 是 | 否 | 创建时间 | |
| 21 | update_time | timestamp | 是 | 否 | 更新时间 |
表 4-14-health_monitoring(健康监测)
| 编号 | 字段名 | 类型 | 长度 | 是否非空 | 是否主键 | 注释 |
| 1 | health_monitoring_id | int | 是 | 是 | 健康监测ID | |
| 2 | employee_account_number | int | 否 | 否 | 员工账号 | |
| 3 | employee_name | varchar | 64 | 否 | 否 | 员工姓名 |
| 4 | employee_phone | varchar | 64 | 否 | 否 | 员工电话 |
| 5 | old_man_account | int | 否 | 否 | 老人账号 | |
| 6 | old_mans_name | varchar | 64 | 否 | 否 | 老人姓名 |
| 7 | monitoring_time | datetime | 否 | 否 | 监测时间 | |
| 8 | blood_pressure_value | double | 否 | 否 | 血压数值 | |
| 9 | blood_lipid_value | double | 否 | 否 | 血脂数值 | |
| 10 | heart_rate_value | double | 否 | 否 | 心率数值 | |
| 11 | health_records | text | 65535 | 否 | 否 | 健康记录 |
| 12 | create_time | datetime | 是 | 否 | 创建时间 | |
| 13 | update_time | timestamp | 是 | 否 | 更新时间 | |
| 14 | source_table | varchar | 255 | 否 | 否 | 来源表 |
| 15 | source_id | int | 否 | 否 | 来源ID | |
| 16 | source_user_id | int | 否 | 否 | 来源用户 |
表 4-15-hits(用户点击)
| 编号 | 字段名 | 类型 | 长度 | 是否非空 | 是否主键 | 注释 |
| 1 | hits_id | int | 是 | 是 | 点赞ID | |
| 2 | user_id | int | 是 | 否 | 点赞人 | |
| 3 | create_time | timestamp | 是 | 否 | 创建时间 | |
| 4 | update_time | timestamp | 是 | 否 | 更新时间 | |
| 5 | source_table | varchar | 255 | 否 | 否 | 来源表 |
| 6 | source_field | varchar | 255 | 否 | 否 | 来源字段 |
| 7 | source_id | int | 是 | 否 | 来源ID |
表 4-16-medical_services(医疗服务)
| 编号 | 字段名 | 类型 | 长度 | 是否非空 | 是否主键 | 注释 |
| 1 | medical_services_id | int | 是 | 是 | 医疗服务ID | |
| 2 | old_man_account | int | 否 | 否 | 老人账号 | |
| 3 | old_mans_name | varchar | 64 | 否 | 否 | 老人姓名 |
| 4 | old_man_phone | varchar | 64 | 否 | 否 | 老人电话 |
| 5 | appointment_number | varchar | 64 | 否 | 否 | 预约编号 |
| 6 | appointment_time | datetime | 否 | 否 | 预约时间 | |
| 7 | service_type | varchar | 64 | 否 | 否 | 服务类型 |
| 8 | application_status | varchar | 64 | 否 | 否 | 申请状态 |
| 9 | appointment_application | text | 65535 | 否 | 否 | 预约申请 |
| 10 | employee_account_number | int | 否 | 否 | 员工账号 | |
| 11 | employee_name | varchar | 64 | 否 | 否 | 员工姓名 |
| 12 | employee_phone | varchar | 64 | 否 | 否 | 员工电话 |
| 13 | examine_state | varchar | 16 | 是 | 否 | 审核状态 |
| 14 | examine_reply | varchar | 255 | 否 | 否 | 审核回复 |
| 15 | service_history_limit_times | int | 是 | 否 | 服务记录限制次数 | |
| 16 | create_time | datetime | 是 | 否 | 创建时间 | |
| 17 | update_time | timestamp | 是 | 否 | 更新时间 |
表 4-17-message(留言板)
| 编号 | 字段名 | 类型 | 长度 | 是否非空 | 是否主键 | 注释 |
| 1 | message_id | int | 是 | 是 | 留言板ID | |
| 2 | user_id | int | 是 | 否 | 用户ID | |
| 3 | title | varchar | 64 | 否 | 否 | 标题 |
| 4 | content | longtext | 4294967295 | 是 | 否 | 内容 |
| 5 | nickname | varchar | 32 | 是 | 否 | 昵称 |
| 6 | avatar | varchar | 255 | 否 | 否 | 头像 |
| 7 | | varchar | 125 | 否 | 否 | 留言者邮箱 |
| 8 | phone | varchar | 11 | 否 | 否 | 留言者手机号码 |
| 9 | create_time | timestamp | 是 | 否 | 创建时间 | |
| 10 | update_time | timestamp | 是 | 否 | 更新时间 | |
| 11 | reply | longtext | 4294967295 | 否 | 否 | 回复 |
| 12 | reply_state | tinyint | 否 | 否 | 回复状态 |
表 4-18-notice(公告)
| 编号 | 字段名 | 类型 | 长度 | 是否非空 | 是否主键 | 注释 |
| 1 | notice_id | mediumint | 是 | 是 | 公告ID | |
| 2 | title | varchar | 125 | 是 | 否 | 标题 |
| 3 | content | longtext | 4294967295 | 否 | 否 | 正文 |
| 4 | create_time | timestamp | 是 | 否 | 创建时间 | |
| 5 | update_time | timestamp | 是 | 否 | 更新时间 |
表 4-19-physical_examination_record(体检记录)
| 编号 | 字段名 | 类型 | 长度 | 是否非空 | 是否主键 | 注释 |
| 1 | physical_examination_record_id | int | 是 | 是 | 体检记录ID | |
| 2 | old_man_account | int | 否 | 否 | 老人账号 | |
| 3 | old_mans_name | varchar | 64 | 否 | 否 | 老人姓名 |
| 4 | old_man_phone | varchar | 64 | 否 | 否 | 老人电话 |
| 5 | employee_account_number | int | 否 | 否 | 员工账号 | |
| 6 | employee_name | varchar | 64 | 否 | 否 | 员工姓名 |
| 7 | employee_position | varchar | 64 | 否 | 否 | 员工职位 |
| 8 | physical_examination_time | datetime | 否 | 否 | 体检时间 | |
| 9 | physical_examination_report | varchar | 255 | 否 | 否 | 体检报告 |
| 10 | doctors_orders | text | 65535 | 否 | 否 | 医生医嘱 |
| 11 | create_time | datetime | 是 | 否 | 创建时间 | |
| 12 | update_time | timestamp | 是 | 否 | 更新时间 | |
| 13 | source_table | varchar | 255 | 否 | 否 | 来源表 |
| 14 | source_id | int | 否 | 否 | 来源ID | |
| 15 | source_user_id | int | 否 | 否 | 来源用户 |
表 4-20-praise(点赞)
| 编号 | 字段名 | 类型 | 长度 | 是否非空 | 是否主键 | 注释 |
| 1 | praise_id | int | 是 | 是 | 点赞ID | |
| 2 | user_id | int | 是 | 是 | 点赞人 | |
| 3 | create_time | timestamp | 是 | 否 | 创建时间 | |
| 4 | update_time | timestamp | 是 | 否 | 更新时间 | |
| 5 | source_table | varchar | 255 | 否 | 否 | 来源表 |
| 6 | source_field | varchar | 255 | 否 | 否 | 来源字段 |
| 7 | source_id | int | 是 | 否 | 来源ID | |
| 8 | status | tinyint | 是 | 否 | 点赞状态:1为点赞,0已取消 |
表 4-21-rehabilitation_program(康复计划)
| 编号 | 字段名 | 类型 | 长度 | 是否非空 | 是否主键 | 注释 |
| 1 | rehabilitation_program_id | int | 是 | 是 | 康复计划ID | |
| 2 | old_man_account | int | 否 | 否 | 老人账号 | |
| 3 | old_mans_name | varchar | 64 | 否 | 否 | 老人姓名 |
| 4 | old_man_phone | varchar | 64 | 否 | 否 | 老人电话 |
| 5 | employee_account_number | int | 否 | 否 | 员工账号 | |
| 6 | employee_name | varchar | 64 | 否 | 否 | 员工姓名 |
| 7 | employee_position | varchar | 64 | 否 | 否 | 员工职位 |
| 8 | name_of_rehabilitation | varchar | 64 | 否 | 否 | 康复名称 |
| 9 | scheduled_time | datetime | 否 | 否 | 计划时间 | |
| 10 | plan_details | longtext | 4294967295 | 否 | 否 | 计划详情 |
| 11 | examine_state | varchar | 16 | 是 | 否 | 审核状态 |
| 12 | examine_reply | varchar | 255 | 否 | 否 | 审核回复 |
| 13 | rehabilitation_records_limit_times | int | 是 | 否 | 康复记录限制次数 | |
| 14 | create_time | datetime | 是 | 否 | 创建时间 | |
| 15 | update_time | timestamp | 是 | 否 | 更新时间 | |
| 16 | source_table | varchar | 255 | 否 | 否 | 来源表 |
| 17 | source_id | int | 否 | 否 | 来源ID | |
| 18 | source_user_id | int | 否 | 否 | 来源用户 |
表 4-22-rehabilitation_records(康复记录)
| 编号 | 字段名 | 类型 | 长度 | 是否非空 | 是否主键 | 注释 |
| 1 | rehabilitation_records_id | int | 是 | 是 | 康复记录ID | |
| 2 | old_man_account | int | 否 | 否 | 老人账号 | |
| 3 | old_mans_name | varchar | 64 | 否 | 否 | 老人姓名 |
| 4 | old_man_phone | varchar | 64 | 否 | 否 | 老人电话 |
| 5 | employee_account_number | int | 否 | 否 | 员工账号 | |
| 6 | employee_name | varchar | 64 | 否 | 否 | 员工姓名 |
| 7 | employee_position | varchar | 64 | 否 | 否 | 员工职位 |
| 8 | name_of_rehabilitation | varchar | 64 | 否 | 否 | 康复名称 |
| 9 | recording_time | datetime | 否 | 否 | 记录时间 | |
| 10 | rehabilitation_records | text | 65535 | 否 | 否 | 康复记录 |
| 11 | rehabilitation_advice | text | 65535 | 否 | 否 | 康复建议 |
| 12 | create_time | datetime | 是 | 否 | 创建时间 | |
| 13 | update_time | timestamp | 是 | 否 | 更新时间 | |
| 14 | source_table | varchar | 255 | 否 | 否 | 来源表 |
| 15 | source_id | int | 否 | 否 | 来源ID | |
| 16 | source_user_id | int | 否 | 否 | 来源用户 |
表 4-23-schedule(日程管理)
| 编号 | 字段名 | 类型 | 长度 | 是否非空 | 是否主键 | 注释 |
| 1 | schedule_id | smallint | 是 | 是 | 日程ID | |
| 2 | content | varchar | 255 | 否 | 否 | 日程内容 |
| 3 | scheduled_time | datetime | 否 | 否 | 计划时间 | |
| 4 | user_id | int | 是 | 否 | 用户ID | |
| 5 | create_time | datetime | 否 | 否 | 创建时间 | |
| 6 | update_time | datetime | 否 | 否 | 更新时间 |
表 4-24-service_history(服务历史)
| 编号 | 字段名 | 类型 | 长度 | 是否非空 | 是否主键 | 注释 |
| 1 | service_history_id | int | 是 | 是 | 服务历史ID | |
| 2 | responsible_staff | int | 否 | 否 | 负责员工 | |
| 3 | employee_name | varchar | 64 | 否 | 否 | 员工姓名 |
| 4 | employee_phone | varchar | 64 | 否 | 否 | 员工电话 |
| 5 | old_man_account | int | 否 | 否 | 老人账号 | |
| 6 | appointment_number | varchar | 64 | 否 | 否 | 预约编号 |
| 7 | service_type | varchar | 64 | 否 | 否 | 服务类型 |
| 8 | service_time | datetime | 否 | 否 | 服务时间 | |
| 9 | service_records | text | 65535 | 否 | 否 | 服务记录 |
| 10 | create_time | datetime | 是 | 否 | 创建时间 | |
| 11 | update_time | timestamp | 是 | 否 | 更新时间 | |
| 12 | source_table | varchar | 255 | 否 | 否 | 来源表 |
| 13 | source_id | int | 否 | 否 | 来源ID | |
| 14 | source_user_id | int | 否 | 否 | 来源用户 |
表 4-25-service_type(服务类型)
| 编号 | 字段名 | 类型 | 长度 | 是否非空 | 是否主键 | 注释 |
| 1 | service_type_id | int | 是 | 是 | 服务类型ID | |
| 2 | service_type | varchar | 64 | 否 | 否 | 服务类型 |
| 3 | create_time | datetime | 是 | 否 | 创建时间 | |
| 4 | update_time | timestamp | 是 | 否 | 更新时间 |
表 4-26-slides(轮播图)
| 编号 | 字段名 | 类型 | 长度 | 是否非空 | 是否主键 | 注释 |
| 1 | slides_id | int | 是 | 是 | 轮播图ID | |
| 2 | title | varchar | 64 | 否 | 否 | 标题 |
| 3 | content | varchar | 255 | 否 | 否 | 内容 |
| 4 | url | varchar | 255 | 否 | 否 | 链接 |
| 5 | img | varchar | 255 | 否 | 否 | 轮播图 |
| 6 | hits | int | 是 | 否 | 点击量 | |
| 7 | create_time | timestamp | 是 | 否 | 创建时间 | |
| 8 | update_time | timestamp | 是 | 否 | 更新时间 |
表 4-27-upload(文件上传)
| 编号 | 字段名 | 类型 | 长度 | 是否非空 | 是否主键 | 注释 |
| 1 | upload_id | int | 是 | 是 | 上传ID | |
| 2 | name | varchar | 64 | 否 | 否 | 文件名 |
| 3 | path | varchar | 255 | 否 | 否 | 访问路径 |
| 4 | file | varchar | 255 | 否 | 否 | 文件路径 |
| 5 | display | varchar | 255 | 否 | 否 | 显示顺序 |
| 6 | father_id | int | 否 | 否 | 父级ID | |
| 7 | dir | varchar | 255 | 否 | 否 | 文件夹 |
| 8 | type | varchar | 32 | 否 | 否 | 文件类型 |
表 4-28-user(用户账户)
| 编号 | 字段名 | 类型 | 长度 | 是否非空 | 是否主键 | 注释 |
| 1 | user_id | int | 是 | 是 | 用户ID | |
| 2 | state | smallint | 是 | 否 | 账户状态:(1可用|2异常|3已冻结|4已注销) | |
| 3 | user_group | varchar | 32 | 否 | 否 | 所在用户组 |
| 4 | login_time | timestamp | 是 | 否 | 上次登录时间 | |
| 5 | phone | varchar | 11 | 否 | 否 | 手机号码 |
| 6 | phone_state | smallint | 是 | 否 | 手机认证:(0未认证|1审核中|2已认证) | |
| 7 | username | varchar | 16 | 是 | 否 | 用户名 |
| 8 | nickname | varchar | 16 | 否 | 否 | 昵称 |
| 9 | password | varchar | 64 | 是 | 否 | 密码 |
| 10 | | varchar | 64 | 否 | 否 | 邮箱 |
| 11 | email_state | smallint | 是 | 否 | 邮箱认证:(0未认证|1审核中|2已认证) | |
| 12 | avatar | varchar | 255 | 否 | 否 | 头像地址 |
| 13 | open_id | varchar | 255 | 否 | 否 | 针对获取用户信息字段 |
| 14 | create_time | timestamp | 是 | 否 | 创建时间 |
表 4-29-user_group(用户组)
| 编号 | 字段名 | 类型 | 长度 | 是否非空 | 是否主键 | 注释 |
| 1 | group_id | mediumint | 是 | 是 | 用户组ID | |
| 2 | display | smallint | 是 | 否 | 显示顺序 | |
| 3 | name | varchar | 16 | 是 | 否 | 名称 |
| 4 | description | varchar | 255 | 否 | 否 | 描述 |
| 5 | source_table | varchar | 255 | 否 | 否 | 来源表 |
| 6 | source_field | varchar | 255 | 否 | 否 | 来源字段 |
| 7 | source_id | int | 是 | 否 | 来源ID | |
| 8 | register | smallint | 否 | 否 | 注册位置 | |
| 9 | create_time | timestamp | 是 | 否 | 创建时间 | |
| 10 | update_time | timestamp | 是 | 否 | 更新时间 |
第五章 详细设计与实现
5.1前端首页模块
首页为老人用户提供了全面的导航,包含轮播图、健康资讯、医疗服务和活动信息推荐等模块。通过首页,用户可以快速浏览最新的健康资讯、活动信息以及系统推荐的医疗服务。首页还包括关键词搜索功能,方便用户查找自己感兴趣的内容。前台首页模块展示如下图所示。

图5-1前台首页模块图
5.2用户注册模块
不是社区养老服务系统分析中正式用户的是可以在线进行注册的,当填写上自己的账号+设置密码+确认密码+昵称+邮箱+身份+老人姓名+老人电话等信息后再点击“注册”按钮后将会先验证输入的有没有空数据,再次验证密码和确认密码是否是一样的,最后验证输入的账户名和数据库表中已经注册的账户名是否重复,只有都验证没问题后即可用户注册成功。其用户注册模块展示如下图所示。

图5-2注册模块图
5.3登录模块
社区养老服务系统分析中的前台上注册后的用户是可以通过自己的用户名+密码进行登录的,当用户输入完整的自己的用户名+密码信息并点击“登录”按钮后,将会首先验证输入的有没有空数据,再次验证输入的用户名+密码和数据库中当前保存的用户信息是否一致,只有在一致后将会登录成功并自动跳转到社区养老服务系统分析的首页中,否则将会提示相应错误信息,登录模块如下图所示。

图5-3登录模块图
5.4前端老人用户功能模块
5.4.1在线反馈模块
在“在线反馈”模块中,老人用户可以查看其他用户的留言反馈,也可以根据自己的需求发布留言。发布留言时,用户需要输入标题和留言内容,系统会提交该信息并等待管理员或其他用户的反馈。模块如下图所示。

图5-4发布留言内容模块图
5.4.2医疗服务模块
老人用户可以通过此功能查看可预约的医疗服务时间。根据自己的健康需求,选择适合的服务类型并提交预约申请。系统会根据用户选择的时间和服务类型,向用户确认预约,并提供后续跟踪服务。模块如下图所示。

图5-5提交预约申请模块图
5.4.3活动信息模块
老人用户能够查看社区举办的各类活动信息,包括活动的详细介绍、主题、时间、地点、参与人数等信息。用户还可以通过此模块进行活动报名,参与自己感兴趣的社区活动。此外,系统提供搜索、点赞、收藏、评论等功能,让用户能够与其他参与者互动,分享活动体验。模块如下图所示。

图5-6活动信息详情模块图

图5-7提交活动报名模块图
5.4.4个人首页模块
个人首页包含日程管理功能,用户可以通过日历查看自己的日程安排,并能添加新的事项,帮助老人规划日常活动。模块如下图所示。

图5-8添加日程模块图
5.4.5个人中心-健康档案模块
在“健康档案”模块,老人用户可以查看自己的详细健康记录和历史信息,包括体检记录、健康检查等数据。系统提供搜索功能,方便老人快速查询相关内容。用户可以重置健康档案,确保记录的准确性和时效性。模块如下图所示。

图5-9查看健康档案详情模块图
5.4.6个人中心-体检记录模块
老人用户可以查看历史体检记录和相关健康检查的报告,并可以下载和提交相关报告。此功能还提供搜索和查询功能,帮助用户快速找到特定的体检记录。如果需要,用户也可以重置部分记录,确保数据的可靠性。模块如下图所示。

图5-10查看体检记录模块图
5.4.7个人中心-医疗服务模块
在该模块,老人用户可以查看自己所选医疗服务的详细信息,并跟踪其审核状态。用户可以进行查询、搜索,查看医疗服务的进展情况,确保按时享受所选的医疗服务。模块如下图所示。

图5-11查看医疗服务详情模块图
5.5前端员工用户功能模块
5.5.1健康资讯模块
健康资讯模块允许员工查看健康相关的文章和信息,提供热门文章推荐。员工可以查看每篇文章的详细内容,并参与互动,包括点赞、收藏、评论、回复和删除。通过这些功能,员工可以参与平台的内容建设和社群互动。模块如下图所示:

图5-12健康资讯详情模块图
5.5.2在线反馈模块
在“在线反馈”模块,员工可以查看系统内的留言列表,浏览用户的留言内容,并根据需要进行回复。员工还可以发布留言,输入标题和内容后提交。这一功能帮助员工与用户建立互动,解决用户的疑问或问题,提升平台服务质量。模块如下图所示。

图5-13发布留言内容模块图
5.5.3个人首页模块
员工还可以在个人首页进行日程管理,查看和更新工作安排,并能够通过日历功能添加日程,方便高效地安排工作。模块如下图所示。

图5-14添加日程模块图
5.5.4个人中心-健康档案模块
员工用户可以在此模块查看和管理与用户相关的健康档案信息。员工可以填写和提交用户的监测记录、体检记录、康复计划和饮食规划等信息。通过健康档案,员工能够为用户提供个性化的健康服务,并保持相关数据的更新与准确。模块如下图所示。

图5-15填写监测记录模块图

图5-16填写体检记录模块图

图5-17填写康复计划模块图

图5-18填写饮食规划模块图
5.5.5个人中心-康复计划模块
此功能允许员工查看和填写用户的康复计划,包括推荐的治疗方案和训练计划。员工还可以填写用户的康复记录,跟踪康复进展。通过此模块,员工可以查看康复计划的审核状态,并根据需要进行回复,确保康复计划的有效性和适时性。模块如下图所示。

图5-19填写康复记录模块图
5.5.6个人中心-医疗服务模块
在医疗服务模块,员工可以查看和填写用户的医疗服务记录,包括医生建议、治疗方案等内容。员工还可以进行搜索和查询,查看特定用户的医疗服务历史,并根据需要重置相关服务记录,以确保信息的及时更新模块如下图所示。

图5-20填写服务记录模块图
5.6后端管理员功能模块
5.6.1康复计划管理模块
管理员可以查看和管理用户的康复计划,以及康复记录。在此模块,管理员不仅能审核康复计划和康复记录的提交,还能进行搜索、查询、重置和删除操作,以确保康复计划的可行性和完整性。模块如下图所示。

图5-21审核康复计划模块图
5.6.2系统用户模块
管理员可以对系统中的不同类型用户进行管理,包括管理员、老人用户和员工用户。管理员可以查看用户详情、执行增删改查操作,并审核员工用户账号的注册信息,管理用户账号的状态,确保每个用户的权限和信息准确无误。流程图如下所示。

图5-22系统用户流程图
系统用户模块如下图所示。

图5-23审核员工用户账号模块图
5.6.3健康档案管理模块
在健康档案管理模块,管理员可以查看和管理老年用户的健康档案,涉及监测记录、体检记录、康复计划等内容。管理员可添加、搜索、查询、重置和删除健康档案,确保老年用户的健康数据得到有效管理与更新。模块如下图所示。

图5-24健康档案添加模块图
5.6.4医疗服务管理模块
医疗服务管理模块帮助管理员查看和修改服务详情,处理医疗服务申请状态,安排相关员工进行服务。同时,管理员可以添加医疗服务记录,审核服务内容,进行搜索、查询、重置和删除操作。此外,管理员可根据老年人的医疗申请指派负责的员工,确保服务的精准和及时。模块如下图所示。

图5-25修改详情安排员工模块图

图5-26审核医疗服务模块图
5.6.5活动信息管理模块
活动信息管理模块让管理员查看和管理系统中的活动信息。管理员可以添加新的活动信息,进行活动内容的搜索、查询、重置和删除操作。此外,管理员还可以查看和回复活动评论,了解用户对活动的反馈,确保活动信息及时更新。模块如下图所示。

图5-27添加活动信息模块图
5.6.6报名信息管理模块
管理员可以查看用户的活动报名信息,并对报名情况进行审核。管理员能够通过搜索、查询、重置和删除功能,管理报名数据,确保报名信息的准确性和及时性。模块如下图所示。

图5-28审核报名信息模块图
5.6.7系统管理模块
系统管理模块提供了管理系统轮播图的功能。管理员可以查看轮播图的详情,进行搜索,并执行增、删、改、查等操作,确保平台首页的展示内容及时更新和管理,增强用户体验。模块如下图所示。

图5-29添加轮播图模块图
5.6.8留言管理模块
留言管理功能使管理员能够查看在线反馈内容,并进行回复。管理员可以通过搜索、查询和重置功能管理留言内容,确保用户的反馈得到及时的处理。管理员还可删除无效留言,提升系统的清洁度和服务质量。模块如下图所示。

图5-30回复留言内容模块图
5.6.9资源管理模块
资源管理模块允许管理员查看和管理平台上的健康资讯内容,包括查看资讯的详情和评论。管理员还可以添加、修改和删除资讯内容,保证系统内的资讯内容的更新和准确性。同时,管理员还可以管理资讯分类,进行增、删、改、查等操作,以方便用户查看和获取所需的资讯信息。模块如下图所示。

图5-31添加健康资讯模块图
第六章 系统测试
6.1系统测试的目的
测试的主要目的是确保系统的功能和性能满足预期的需求,同时识别和修复潜在的缺陷。通过系统测试,可以验证各个功能模块的正确性和稳定性,确保系统在不同使用场景下的表现符合设计要求。测试目的包括确认系统功能的完整性、验证数据处理的准确性、评估系统的性能和安全性[10]。测试还可以提高用户满意度,保证用户在使用系统时获得流畅和可靠的体验。通过全面的测试,可以降低后期维护成本,减少系统上线后出现故障的风险,从而保障系统的长期稳定运行。
6.2测试方法
在本系统中,测试方法主要依赖于测试用例的设计与执行。测试用例是根据系统需求文档编写的,覆盖所有功能模块及其边界情况。每个测试用例包含输入数据、预期结果和实际结果的对比,以验证系统的功能是否按预期工作。
常见的测试用例包括功能测试用例、边界测试用例和异常测试用例。功能测试用例针对系统的各项功能进行验证;边界测试用例则侧重于输入数据的边界条件,验证系统在极端情况下是否能够稳定运行;异常测试用例则用于验证系统在处理错误输入或异常情况时的反应。本文选择功能测试用例进行系统测试。
在测试执行过程中,记录每个用例的执行结果,并根据实际结果与预期结果的对比,判断系统是否存在缺陷。通过系统化的测试用例执行,可以有效提高测试的覆盖率和效率,为系统的最终上线提供保障。
6.3测试用例
6.3.1用户登录功能测试
表6-1 用户登录功能测试表
| 用例名称 | 用户登录系统 |
| 目的 | 测试用户通过正确的用户名和密码可否登录功能 |
| 前提 | 未登录的情况下 |
| 测试流程 | 1) 进入登录页面 2) 输入正确的用户名和密码 |
| 预期结果 | 用户名和密码正确的时候,跳转到登录成功界面,反之则显示错误信息,提示重新输入 |
| 实际结果 | 实际结果与预期结果一致 |
6.3.2创建数据测试
在系统中,创建功能也是基础功能之一,因此创建功能的测试很有代表性。在此章节主要列举在创建时各种情况下系统结果的测试。由于系统涉及创建功能操作过多,因此将多处统称创建功能。
创建数据用例如表6-2 所示。
表6-2 创建数据测试用例
| 测试用例编号 | YL_05 | |
| 测试用例名称 | 系统使用者进行创建数据 | |
| 测试用例描述 | 使用者输入要创建的数据 | |
| 系统入口 | 浏览器 | |
| 步骤 | 预期结果 | 实际结果 |
| 输入完整并且格式正确的数据 | 提示“创建成功”,并显示所有数据 | 预期结果 |
| 核心位置数据但非必要位置不输入数据 | 提示“创建成功”,并显示所有数据 | 预期结果 |
| 核心数据位置不输入数据 | 提示“创建失败” | 预期结果 |
6.3.3修改数据测试
在系统中,修改功能是系统主要实现功能,因此修改功能的测试很有代表性。在此章节主要列举在修改时各种情况下系统结果的测试。由于系统涉及修改功能操作过多,因此将多处数据表记录修改和状态修改统称修改功能。
修改数据用例如表6-3所示。
表6-3 修改数据测试用例
| 测试用例编号 | YL_06 | |
| 测试用例名称 | 系统使用者进行修改数据 | |
| 测试用例描述 | 使用者对可修改的数据项进行修改 | |
| 系统入口 | 浏览器 | |
| 步骤 | 预期结果 | 实际结果 |
| 将现有数据修改成正确的数据 | 提示“修改成功”,并显示所有数据 | 预期结果 |
| 将现有数据修改成错误的数据 | 提示“修改失败” | 预期结果 |
6.3.4查询数据测试
在系统中,查询功能是使用系统使用最多也是最基础的功能,因此查询功能的测试很有代表性。在此章节主要列举在查询时各种情况下系统结果的测试。
查询数据用例如表6-4所示。
表6-4 查询数据测试用例
| 测试用例编号 | YL_05 | |
| 测试用例名称 | 系统使用者进行查询数据 | |
| 测试用例描述 | 全部查询以及输入关键词查询 | |
| 系统入口 | 浏览器 | |
| 步骤 | 预期结果 | 实际结果 |
| 界面自动查询全部 | 显示对应所有记录 | 预期结果 |
| 输入已存在且能匹配成功的关键字 | 显示所查询到的数据 | 预期结果 |
| 输入不存在的关键字 | 显示数据界面为空 | 预期结果 |
6.4测试结果
在本次测试的过程主要针对所有功能下的添加操作,修改操作和删除操作,并以真实数据一一进行相关功能项目的输入,最终能够保证每个项目涉及的功能都能够正常运行,因此能够保证本次设计的,已实现的功能能够正常运行并且相关数据库的信息也同样保证正确。
本论文通过基于SpringBoot框架设计和实现了一个社区养老服务系统,系统整合了健康管理、医疗服务、活动信息和个人档案等功能,提供了一站式服务平台。系统采用SpringBoot作为开发框架,利用其轻量级、易于扩展的特性,实现了高效的后台管理和前端用户交互功能。通过模块化设计,用户可以方便地查看健康资讯、预约医疗服务、参与活动和管理个人健康档案。员工和管理员也能够高效地管理用户信息和服务记录,提升了整个社区养老服务的运作效率。
在开发过程中,技术架构的选择以及系统模块的设计是关键收获。SpringBoot框架不仅简化了开发流程,还保证了系统的稳定性与可维护性。数据库设计的合理性确保了用户数据的高效存储与检索,同时合理的权限控制提高了系统的安全性。通过这一系统,能够更好地满足老年人群体的需求,提升他们的生活质量,同时优化社区养老服务的管理流程。
未来,随着技术的不断进步,系统可在数据分析、用户体验优化等方面进一步提升。预计可以进一步扩展功能,如健康数据的智能化分析、与医疗机构的更深层次合作等,为老年人提供更全方位的服务,推动社区养老服务向更高效、更智能的方向发展。
- 尹应荆.JAVA编程语言在计算机软件开发中的应用[J].石河子科技,2023,(05):45-47.
- 刘江涛,王亮亮,吴庆茹,等.基于B/S模式的铁路勘测设计案例信息化管理系统设计与实现[J].铁路计算机应用,2021,30(03):32-35.
- 张丹丹,李弘.基于B/S架构的办公管理系统设计与开发[J].铁路通信信号工程技术,2024,21(09):44-48+106.
- 王志亮,纪松波.基于SpringBoot的Web前端与数据库的接口设计[J].工业控制计算机,2023,36(03):51-53.
- 熊永平.基于SpringBoot框架应用开发技术的分析与研究[J].电脑知识与技术,2021,15(36):76-77.
- 赵媛.基于Vue的Web系统前端性能优化分析[J].电脑编程技巧与维护,2024,(09):44-46.
- 秦冬.浅析Vue框架在前端开发中的应用[J].信息与电脑(理论版),2024,36(13):61-63.
- 李艳杰.MySQL数据库下存储过程的综合运用研究[J].现代信息科技,2023,7(11):80-82+88.
- 周晓玉,崔文超.基于Web技术的数据库应用系统设计[J].信息与电脑(理论版),2023,35(09):189-191.
- 李俊萌.计算机软件测试技术与开发应用策略分析[J].信息记录材料,2023,24(03):50-52.
- Java Sunrise Coffee: Better Beans, and Better Coffee [J]. M2 Presswire, 2025,
- Salunke V S ,Ouda A . A Performance Benchmark for the PostgreSQL and MySQL Databases [J]. Future Internet, 2024, 16 (10): 382-382.
- Shao W ,Liu K . Design and Implementation of Online Ordering System Based on SpringBoot [J]. Journal of Big Data and Computing, 2024, 2 (3):
- 罗章伟.生态系统理论视角下城市社区智慧养老服务模式及其发展路径研究[J].黑龙江科学,2025,16(01):1-6.
- 高凤,邹礼见.小程序上门养老服务系统的设计与实现[J].信息与电脑(理论版),2024,36(22):67-69.
- 周雨颖,庄德红,霍春晓.基于SOR模型的社区养老服务系统设计探索[J].绥化学院学报,2024,44(11):41-44.
- 杜文君.面向积极老龄化的社区自治养老系统服务设计研究[D].天津理工大学,2024.
- 蒋方园,舒畅.面向社区居家养老服务系统的设计与研究[J].电子元器件与信息技术,2024,8(02):76-79.
- 朱文斌,孔振,寇文珍,等.基于Docker容器实现的智慧养老新社区集群服务系统设计[J].中国新通信,2024,26(02):62-64+30.
- 刘佳伟.基于共享模式的社区养老服务系统设计研究[D].北京化工大学,2021.
- 苏婧媛,宋懿花.居家养老智慧服务信息系统的设计与实现[J].无线互联科技,2023,20(19):25-27.
- 彭敏学,程鲲,张海旭.基于微信小程序的社区智慧助老信息服务系统设计[J].工业设计,2023,(09):105-108.
- 杨志俊,侯江华.基于SpringBoot的智慧养老系统设计[J].无线互联科技,2023,20(17):87-89.
- 吕斌,朱文迪,姜忻月,等.基于大数据分析的社区养老服务系统[J].信息与电脑(理论版),2023,35(05):109-111.
- 袁欢欢.基于情境感知的智慧社区养老服务App设计策略研究[D].江南大学,2020.
社区养老服务系统分析的设计与实现研究工作已经完成。尽管过程中遇到了不少挑战,但内心却满是成就感和满足。在此,我要向大学四年中指导和教育我的所有老师表达深深的感激之情。他们的专业技能和生活智慧对我的学术发展起到了决定性的影响,让我能够独立地完成系统设计与实现。特别要感谢我的指导老师,他凭借丰富的学术知识和耐心的指导,帮我解决了研究中的许多难题,并教会我如何独立思考,从而增强了我的研究能力。同时,我也要感谢我的室友和同学们,他们的建议和支持对我的学术提升有着积极的影响。展望未来,我将继续努力追求卓越,以回报所学所感以及老师的期望。坚信通过坚定的信念和不懈的努力,未来定能取得更加辉煌的成就。期待一个更加灿烂的明天。
社区养老服务系统分析的设计与实现不仅是一次技术上的考验,也是个人成长的宝贵经历。在遇到挫折和困难时,它们成为了我成长的阶梯,帮助我更深入地理解问题,并准确地找到解决方法。每次成功解决问题,都让我感到极大的满足和自豪。
对于未来,我充满期待和信心。无论前方道路多么艰难,只要保持信念并持续努力,相信能够取得更大的成就。期待将所学的知识和技能应用于实践,为社会作出更大的贡献。
最后,我要向所有在研究过程中给予我帮助和支持的人表达真挚的感谢。你们的教导、鼓励和支持是我取得今日成就的关键因素。我将继续努力,不辜负大家的期望,为实现更加美好的未来而不懈努力。
免费领取项目源码+数据库,请关注❥点赞收藏并私信博主,谢谢~

被折叠的 条评论
为什么被折叠?



