基于ssm校园滴滴代驾管理系统
摘 要
科技进步的飞速发展引起人们日常生活的巨大变化,电子信息技术的飞速发展使得电子信息技术的各个领域的应用水平得到普及和应用。信息时代的到来已成为不可阻挡的时尚潮流,人类发展的历史正进入一个新时代。在现实运用中,应用软件的工作规则和开发步骤,采用Java技术建设校园滴滴代驾管理系统。
本设计主要实现集人性化、高效率、便捷等优点于一身的校园滴滴代驾管理系统,完成管理员:用户管理、代驾中心、接单信息、留言回复、直达车、车辆预约等功能模块。系统通过浏览器与服务器进行通信,实现数据的交互与变更。本系统通过科学的管理方式、便捷的服务提高了工作效率,减少了数据存储上的错误和遗漏。校园滴滴代驾管理系统使用Java语言,采用基于 MVVM模式的SSM技术进行开发,使用 Eclipse 2017 CI 10 编译器编写,数据方面主要采用的是微软的MySQL关系型数据库来作为数据存储媒介,配合前台HTML+CSS 技术完成系统的开发。
关键词:校园滴滴代驾管理系统;Java语言;关系型数据库;SSM技术
Campus didi driving management system based on SSM
Abstract
The rapid development of scientific and technological progress has caused great changes in people's daily life. The rapid development of electronic information technology has popularized and applied the application level of electronic information technology in various fields. The advent of the information age has become an irresistible fashion trend, and the history of human development is entering a new era. In practical application, according to the working rules and development steps of the application software, Java technology is used to build the campus didi driving management system.
This design mainly realizes the campus didi driving management system with the advantages of humanization, high efficiency and convenience, and completes the functional modules of administrator: user management, driving center, order receiving information, message reply, direct train, vehicle reservation and so on. The system communicates with the server through the browser to realize the interaction and change of data. Through scientific management and convenient service, the system improves work efficiency and reduces errors and omissions in data storage. The campus didi driving management system uses Java language, adopts SSM technology based on MVVM mode for development, and is written with eclipse 2017 CI 10 compiler. In terms of data, Microsoft's MySQL relational database is mainly used as the data storage medium, and the system development is completed with the foreground HTML + CSS technology.
Key words: Campus didi driving management system; Java language; Relational database; SSM Technology
目 录
致谢 30
校园滴滴代驾管理系统,收集众多大规模滴滴代驾企业信息化建设需求,系统涵盖了用户管理、代驾中心、接单信息、留言回复、直达车、车辆预约等功能。利用电子地图地理位置信息,解决业务过程中任务调度的困难,通过GPS快速定位呼叫用户的位置,并即时调度距离最近可使用状态的司机资源。系统结合智能手机客户端,直接将任务下发到代驾司机手机上,实现调度过程的动态化和高效率。中心监控平台进行集中管理,全程监控,方便公司实时监控业务状态,客户资源,代驾员状态等信息。系统实现了代驾业务的信息化过程管理,方便、即时、高效的进行运营订单的处理,并使管理过程可视化,智能分析利用历史数据,为代驾公司的日常运维提供一个全方位解决方案。
-
- 研究意义
随着社会经济的不断发展,社会在各行各业也都在不断的增多,可谓多彩万千。每个行业在刚刚兴起的时候都是非常困难的,校园滴滴代驾行业更是如此。代驾这个新兴的字眼,在很多人的脑海里留下了大大的问号。所谓代驾就是当车主不能自行开车到达目的地,此时车主通过热线电话、手机短信或者手机软件等方式联系到代驾公司,代驾公司派出专业司机驾驶车主的车送至指定地点并收取一定的费用的行为。
不论对于任何国家和地区,安全和谐发展都是最基本的保障。我们应该明白社会的发展就是我们不断进步的表现。校园滴滴代驾公司就是一个顺应社会发展应运而生的机构。对于安定的生活特别需要做好安全的防范,代驾公司就是专门负责因为喝酒造成酒驾的工作,从而减少交通事故,这是代驾公司的责任和义务。因为现在私家车数量的增多,和人们对于交通事故的轻视导致交通事故频繁发生,校园滴滴代驾行业悄然兴起。尤其是今年以来交通法的修订,醉酒驾车被查将面临最高半年拘役的处罚,吊销驾照并在5年内不能重新取得,摄于法律的严峻,酒后驾车已是骤减,于是校园滴滴代驾管理系统悄然勃兴。它的出现就是在推动社会的健康发展,代驾服务可以有效控制酒驾行为,不仅能够保护车主的生命财产安全,也避免了因交通肇事而危害他人的生命财产安全。这对人们的日常生活有着很重要的意义。
如今,代驾已经成为一种趋势。一些大城市代驾公司的出现和火爆,正是由于强大的市场需求。但是据相关资料了解,目前代驾市场仍存在种种问题,恰恰源于其尴尬的身份和地位,而如果相关管理部门]提供行业规范,对其日常服务进行监督和奖赏,就能够推动企业、行业的健康发展,使得校园滴滴代驾管理系统公司真正走进人们的生活并服务于人们。
-
- 本文的组织结构
第一章是绪论,本文章的开头部分,对本题目的研究背景和研究意义等一些做文字性的描述。
第二章研究了校园滴滴代驾管理系统的所采用的开发技术和开发工具。
第三章是系统分析部分,包括系统总体需求描述、功能性角度分析系统需求、非功能性等各个方面分析系统是否可以实现。
第四章是系统设计部分,本文章的重要部分,提供了系统架构的详细设计和一些主要功能模块的设计说明。
第五章是系统的具体实现,介绍系统的各个模块的具体实现。
第六章在前几章的基础上对系统进行测试和运行。
最后对系统进行了认真的总结,以此对未来有一个新的展望。
JAVA语言是目前软件市场上应用最广泛的语言开发程序。可以在多种平台上运用的,兼容性比较强,适应市面上大多数操作系统,不会出现乱码的现像,其扩展性和维护性都更好,具有分析问题和解决问题的能力,是面向过程的程序设计方便我们编写的代码更强壮。
JAVA相对其它语言来说,比较简单,编译起来更方便一些,安全可靠性高。不完全统计,现在全世界大约有2000多万人在使用它,JAVA既可以镶嵌使用又可以独力的使用。JAVA大致可以分成两个部分,一种部分是JAVA负责的编译,另一种是JAVA负责的运行。JAVA和C++语言很相像,但JAVA在编程时是一种以对象为导向的方式来进行编译的,使得编出来的软件可以单机使用,也可以在互联网上使用,检查出错更为方便。JAVA分布式、体系结构中立的特点也使得其存储更快,编议更简单。面向对象包括四个特点,一是封装,就是说在定义类的时候可以实现一定的功能和属性。二是抽象,属于类的一种,可以把一个具有共同属性的类封装在一个抽象里,便于简单编议。三是继承,顾名思义就是带有前者的特性。还有一个就是多态的特点,可以多种一起运用,表现了它可扩展性好。
-
- MVVM模式
MVVM是Model-View-ViewModel的简写。它本质上就是MVC 的改进版。MVVM 就是将其中的View 的状态和行为抽象化,让我们将视图 UI 和业务逻辑分开。当然这些事 ViewModel 已经帮我们做了,它可以取出 Model 的数据同时帮忙处理 View 中由于需要展示内容而涉及的业务逻辑。微软的WPF带来了新的技术体验,如Silverlight、音频、视频、3D、动画……,这导致了软件UI层更加细节化、可定制化。同时,在技术层面,WPF也带来了 诸如Binding、Dependency Property、Routed Events、Command、DataTemplate、ControlTemplate等新特性。MVVM(Model-View-ViewModel)框架的由来便是MVP(Model-View-Presenter)模式与WPF结合的应用方式时发展演变过来的一种新型架构框架。它立足于原有MVP框架并且把WPF的新特性糅合进去,以应对客户日益复杂的需求变化。
-
- MySQL数据库
科技的进步,给日常带来许多便利:教室的投影器用到了虚拟成像技术,数码相机用到了光电检测技术,比如超市货物进出库的记录需要一个信息仓库。这个信息仓库就是数据库,而这次的校园滴滴代驾管理系统也需要这项技术的支持。
用MySQL这个软件,是因为它能接受多个使用者访问,而且里面存在Archive等。它会先把数据进行分类,然后分别保存在表里,这样的特别操作就会提高数据管理系统自身的速度,让数据库能被灵活运用。MySQL的代码是公开的,而且允许别人二次编译升级。这个特点能够降低使用者的成本,再搭配合适的软件后形成一个良好的网站系统。虽然它有缺点,但是综合各方面来说,它是使用者的主流运用的对象。
B/S(浏览器/服务器)结构是目前主流的网络化的结构模式,它能够把系统核心功能集中在服务器上面,可以帮助系统开发人员简化操作,便于维护和使用。只需要用户在客户端安装360浏览器、谷歌浏览器、QQ浏览器等当前大众浏览器,在电脑里面安装sqlserver、mysql数据库等数据库。安装好的浏览器与服务器端的数据库进行信息数据的交互。很多专门软件能够做到的事情,采用B/S结构模式也能实现,它能够结合Web浏览器技术,ActiveX技术以及多种脚本语言等技术。帮助程序开发者节约了不少开发成本。目前B/S结构成为程序开发主流结构,它最好的地方就是没有地点限制还不用专门安装软件,笔记本或者电脑能够上网就能访问系统。系统使用B/S进行开发在后期系统维护上面就会很省事,不用什么问题都在服务器上面操作,简单的客户端处理就解决部分问题,开发出来的程序跟用户交互性上面也会增强,还可以实时刷新浏览器进行程序局部的数据信息更新。

图1-1 B/S模式三层结构图
-
- SSM框架
SSM即SpringMVC+Spring+Mybatis,这三个框架有各自最独有的优势,那么将它们组合在一起能够碰撞出很强的火花。设计者在不需消耗大量功夫,能做出Web应用程序,而且这个程序还具有层次清晰、升级更新操作不影响正常使用的、允许多次使用的特点。这个复合框架形成一个有着结构完整、功能强大和结构良好的体系:SpringMVC使各板块分离,Spring使开发更灵活方便,使用Mybatis让开发者直接对对象进行操纵,各层次分工明细,并实现各个层次间的解耦,让代码更加的灵活精简。这个框架使程序员能够规避在开发时期避免个别错误导致整体被破坏,也能在后期应对客户对产品提出的新需求。
本次设计基于B/S 模式下,运用Java技术采用的是MySQL数据库和Eclipse实现,总体的可行性共分为以下三个方面。
所谓的技术可行性就是在限定时间,前期拟定的功能能否被满足。在开发设计上是否会遇上解决不了的问题。做完的项目能否被很好地应用,如果存在缺点在后期的维护上是否存在很大的难度。在对这个系统评估后,认定已存在的技术能达成目标。用JSP技术来实现动态的页面,嵌入低依赖性的设计模式,灵活的数据库,配合稳定的服务器,整个系统的运行效率大大提升。由此可见,在技术层面达成目标不是非非之想。
在项目上使用的工具大部分都是是当下流行开源免费的,所以在开发前期,开发时用于项目的经费将会大大降低,不会让开发该软件在项目启动期受到经费的影响,所以经济上还是可行的。尽量用最少的花费去满足用户的需求。省下经费用于人工费,以及设备费用。将在无纸化,高效率的道路上越走越远。
本系统实现功能的操作很简单,普通电脑的常见配置就可以运行本软件,并且只要粗通电脑使用的基本常识就可以流畅的使用本软件。电脑具备连接互联网的能力,并且可以正常访问系统,并不需要操作者有什么高超的能力,只需了解业务流程,并且按照专业知识进行正确操作即可,所以校园滴滴代驾管理系统具备操作可行性。
在系统开发设计前,应该对功能做初步设想,清楚这个管理系统有什么板块,每个板块有什么功能,整体的设计是否满足使用者的需求,接着对所开发的系统功能进行的详细分析总结,从而设计出完整的系统并将其实现。用户和开发人员的交流分析,使其达到最佳理解程度,使系统功能达到最佳。
学生用户用例图如下所示。

图3-1 学生用例图
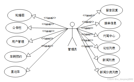
管理员用例图如下所示。

图3-2 管理员用例图
代驾用户用例图如下所示。

图3-3 代驾用户用例图
系统非功能需求有非常多,比如性能需求、可承载最大用户数、稳定性、易用性需求等。本系统分析时考虑到易用性需求,因为系统是给人使用的,所以必须充分从用户的角度出发,考虑用户体验,使系统易理解易上手易操作。
目前B/S体系的系统主要的数据访问方式是:通过浏览器页面用户可以进入系统,系统可以自动对用户向服务器发送的请求进行处理,处理请求是在系统后台中进行的,用户在浏览器页面上进行相应操作,就能够看到服务端传递的处理结果。校园滴滴代驾管理系统主要分为视图-模型-控制三层架构设计。在视图层中,主要是操作在服务器端向客户端反馈并显示的数据,在模型层中,主要处理相关的业务逻辑、数据整合等,最后的控制层它介于视图和模型之间,主要是调整两层之间的关系,最终落实数据的传递。
系统架构图如下图所示。

图4-1系统架构图
系统设计的目的是分析系统包括的所有功能结构,为开发人员设计开发和实现系统做好准备工作。经过前期的需求调查、分析和整理之后,确定的总体需求主要包括多个模块,分别是:用户管理、代驾中心、接单信息、留言回复、直达车、车辆预约。系统整体角色分为三个部分,一是学生、二是代驾用户、三是管理员。权限分布也是很明显,学生是在除去浏览信息之外还具有查询和管理自己账户信息、用户管理、代驾中心、接单信息、留言回复、直达车、车辆预等权限;管理员是最高权限拥有者。
系统功能结构图如下图所示。

图4-2系统功能结构图
对于一个要开发的系统来说,E-R图可以让别人能更快更轻松的了解此系统的事务及它们之间的关系。根据系统分析阶段所得出的结论确定了在校园滴滴代驾管理系统中存在着多个实体分别是首页、用户管理、代驾中心、接单信息、留言回复、直达车、车辆预约。
系统总体ER图如下图所示。

图4-4系统总体ER图

数据库逻辑结构就是将E-R图在数据库中用具体的字段进行描述。用字段和数据类型描述来使对象特征实体化,最后形成具有一定逻辑关系的数据库表结构。校园滴滴代驾管理系统所需要的部分数据结构表如下表所示。
vehicle_reservation表:
| 名称 | 类型 | 长度 | 不是null | 主键 | 注释 |
| vehicle_reservation_id | int | 11 | 是 | 是 | 车辆预约ID |
| driver | int | 11 | 否 | 否 | 驾车司机 |
| contact_information | varchar | 64 | 否 | 否 | 联系方式 |
| vehicle_type | varchar | 64 | 否 | 否 | 车辆类型 |
| seat_unit_price | varchar | 64 | 否 | 否 | 座位单价 |
| departure_starting_point | varchar | 64 | 否 | 否 | 发车起点 |
| departure_destination | varchar | 64 | 否 | 否 | 发车终点 |
| reservation_user | int | 11 | 否 | 否 | 预约用户 |
| number_of_appointments | int | 11 | 否 | 否 | 预约数量 |
| total_payment | varchar | 64 | 否 | 否 | 支付总价 |
| pay_state | varchar | 16 | 是 | 否 | 支付状态 |
| pay_type | varchar | 16 | 否 | 否 | 支付类型 |
| recommend | int | 11 | 是 | 否 | 智能推荐 |
| create_time | datetime | 0 | 是 | 否 | 创建时间 |
| update_time | timestamp | 0 | 是 | 否 | 更新时间 |
| valet_driving_center表: | |||||
| 名称 | 类型 | 长度 | 不是null | 主键 | 注释 |
| valet_driving_center_id | int | 11 | 是 | 是 | 代驾中心ID |
| student_user | int | 11 | 否 | 否 | 学生用户 |
| user_age | varchar | 64 | 否 | 否 | 用户年龄 |
| valet_model | varchar | 64 | 否 | 否 | 代驾车型 |
| starting_point | varchar | 64 | 否 | 否 | 出发起点 |
| departure_and_destination | varchar | 64 | 否 | 否 | 出发终点 |
| departure_time | varchar | 64 | 否 | 否 | 出发时间 |
| order_receiving_status | varchar | 64 | 否 | 否 | 接单状态 |
| model_picture | varchar | 255 | 否 | 否 | 车型图片 |
| substitute_driving_requirements | text | 0 | 否 | 否 | 代驾要求 |
| hits | int | 11 | 是 | 否 | 点击数 |
| praise_len | int | 11 | 是 | 否 | 点赞数 |
| recommend | int | 11 | 是 | 否 | 智能推荐 |
| create_time | datetime | 0 | 是 | 否 | 创建时间 |
| update_time | timestamp | 0 | 是 | 否 | 更新时间 |
| valet_driver表: | |||||
| 名称 | 类型 | 长度 | 不是null | 主键 | 注释 |
| valet_driver_id | int | 11 | 是 | 是 | 代驾用户ID |
| user_name | varchar | 64 | 是 | 否 | 用户姓名 |
| user_gender | varchar | 64 | 否 | 否 | 用户性别 |
| user_age | varchar | 64 | 否 | 否 | 用户年龄 |
| driving_age | varchar | 64 | 否 | 否 | 驾车年龄 |
| driving_license | varchar | 255 | 否 | 否 | 行驶证 |
| examine_state | varchar | 16 | 是 | 否 | 审核状态 |
| recommend | int | 11 | 是 | 否 | 智能推荐 |
| user_id | int | 11 | 是 | 否 | 用户ID |
| create_time | datetime | 0 | 是 | 否 | 创建时间 |
| update_time | timestamp | 0 | 是 | 否 | 更新时间 |
| Group表: | |||||
| 名称 | 类型 | 长度 | 不是null | 主键 | 注释 |
| group_id | mediumint | 8 | 是 | 是 | 用户组ID |
| display | smallint | 4 | 是 | 否 | 显示顺序 |
| name | varchar | 16 | 是 | 否 | 名称 |
| description | varchar | 255 | 否 | 否 | 描述 |
| source_table | varchar | 255 | 否 | 否 | 来源表 |
| source_field | varchar | 255 | 否 | 否 | 来源字段 |
| source_id | int | 10 | 是 | 否 | 来源ID |
| register | smallint | 1 | 否 | 否 | 注册位置 |
| create_time | timestamp | 0 | 是 | 否 | 创建时间 |
| update_time | timestamp | 0 | 是 | 否 | 更新时间 |
| through_train表: | |||||
| 名称 | 类型 | 长度 | 不是null | 主键 | 注释 |
| through_train_id | int | 11 | 是 | 是 | 直达车ID |
| driver | int | 11 | 否 | 否 | 驾车司机 |
| contact_information | varchar | 16 | 否 | 否 | 联系方式 |
| vehicle_type | varchar | 64 | 否 | 否 | 车辆类型 |
| number_of_seats | int | 11 | 否 | 否 | 座位数量 |
| seat_status | varchar | 64 | 否 | 否 | 座位状态 |
| seat_unit_price | int | 11 | 否 | 否 | 座位单价 |
| departure_starting_point | varchar | 64 | 否 | 否 | 发车起点 |
| departure_destination | varchar | 64 | 否 | 否 | 发车终点 |
| departure_time | time | 0 | 否 | 否 | 发车时间 |
| vehicle_picture | varchar | 255 | 否 | 否 | 车辆图片 |
| hits | int | 11 | 是 | 否 | 点击数 |
| praise_len | int | 11 | 是 | 否 | 点赞数 |
| examine_state | varchar | 16 | 是 | 否 | 审核状态 |
| recommend | int | 11 | 是 | 否 | 智能推荐 |
| create_time | datetime | 0 | 是 | 否 | 创建时间 |
| update_time | timestamp | 0 | 是 | 否 | 更新时间 |
| message_reply表: | |||||
| 名称 | 类型 | 长度 | 不是null | 主键 | 注释 |
| message_reply_id | int | 11 | 是 | 是 | 留言回复ID |
| user_name | int | 11 | 否 | 否 | 用户姓名 |
| user_age | varchar | 64 | 否 | 否 | 用户年龄 |
| valet_model | varchar | 64 | 否 | 否 | 代驾车型 |
| order_receiving_user | int | 11 | 否 | 否 | 接单用户 |
| message_type | varchar | 64 | 否 | 否 | 留言类型 |
| message_details | text | 0 | 否 | 否 | 留言详情 |
| recommend | int | 11 | 是 | 否 | 智能推荐 |
| create_time | datetime | 0 | 是 | 否 | 创建时间 |
| update_time | timestamp | 0 | 是 | 否 | 更新时间 |
系统的登录窗口是用户的入口,用户只有在登录成功后才可以进入访问。通过在登录提交表单,后台处理判断是否为合法用户,进行页面跳转,进入系统中去。
登录合法性判断过程:用户输入账号和密码后,系统首先确定输入输入数据合法性,然后在login.jsp页面发送登录请求,调用src下的mainctrl类的dopost方法来验证。
用户登录模块的IPO如下所示:
输入:用户名和密码。
处理:
1)检测用户输入的账号、密码是否正确及在数据库已对应存在。
2)从数据库中提取记录,并储存在本地的session中(timeout默认=30min)。
3)根据用户名,将其显示在系统首页上。
输出:是否成功的信息。
登录流程图如下所示。

图5-1登录流程图
系统登录界面如下所示。

图5-2系统登录界面
登录代码如下:
/**
* 登录
* @param data
* @param httpServletRequest
* @return
*/
@PostMapping("login")
public Map<String, Object> login(@RequestBody Map<String, String> data, HttpServletRequest httpServletRequest) {
log.info("[执行登录接口]");
String username = data.get("username");
String email = data.get("email");
String phone = data.get("phone");
String password = data.get("password");
List resultList = null;
QueryWrapper wrapper = new QueryWrapper<User>();
Map<String, String> map = new HashMap<>();
if(username != null && "".equals(username) == false){
map.put("username", username);
resultList = service.selectBaseList(service.select(map, new HashMap<>()));
}
else if(email != null && "".equals(email) == false){
map.put("email", email);
resultList = service.selectBaseList(service.select(map, new HashMap<>()));
}
else if(phone != null && "".equals(phone) == false){
map.put("phone", phone);
resultList = service.selectBaseList(service.select(map, new HashMap<>()));
}else{
return error(30000, "账号或密码不能为空");
}
if (resultList == null || password == null) {
return error(30000, "账号或密码不能为空");
}
//判断是否有这个用户
if (resultList.size()<=0){
return error(30000,"用户不存在");
}
User byUsername = (User) resultList.get(0);
Map<String, String> groupMap = new HashMap<>();
groupMap.put("name",byUsername.getUserGroup());
List groupList = userGroupService.selectBaseList(userGroupService.select(groupMap, new HashMap<>()));
if (groupList.size()<1){
return error(30000,"用户组不存在");
}
UserGroup userGroup = (UserGroup) groupList.get(0);
//查询用户审核状态
if (!StringUtils.isEmpty(userGroup.getSourceTable())){
String res = service.selectExamineState(userGroup.getSourceTable(),byUsername.getUserId());
if (res==null){
return error(30000,"用户不存在");
}
if (!res.equals("已通过")){
return error(30000,"该用户审核未通过");
}
}
//查询用户状态
if (byUsername.getState()!=1){
return error(30000,"用户非可用状态,不能登录");
}
String md5password = service.encryption(password);
if (byUsername.getPassword().equals(md5password)) {
// 存储Token到数据库
AccessToken accessToken = new AccessToken();
accessToken.setToken(UUID.randomUUID().toString().replaceAll("-", ""));
accessToken.setUser_id(byUsername.getUserId());
tokenService.save(accessToken);
// 返回用户信息
JSONObject user = JSONObject.parseObject(JSONObject.toJSONString(byUsername));
user.put("token", accessToken.getToken());
JSONObject ret = new JSONObject();
ret.put("obj",user);
return success(ret);
} else {
return error(30000, "账号或密码不正确");
}
}
public String select(Map<String,String> query,Map<String,String> config){
StringBuffer sql = new StringBuffer("select ");
sql.append(config.get(FindConfig.FIELD) == null || "".equals(config.get(FindConfig.FIELD)) ? "*" : config.get(FindConfig.FIELD)).append(" ");
sql.append("from ").append("`").append(table).append("`").append(toWhereSql(query, "0".equals(config.get(FindConfig.LIKE))));
if (config.get(FindConfig.GROUP_BY) != null && !"".equals(config.get(FindConfig.GROUP_BY))){
sql.append("group by ").append(config.get(FindConfig.GROUP_BY)).append(" ");
}
if (config.get(FindConfig.ORDER_BY) != null && !"".equals(config.get(FindConfig.ORDER_BY))){
sql.append("order by ").append(config.get(FindConfig.ORDER_BY)).append(" ");
}
if (config.get(FindConfig.PAGE) != null && !"".equals(config.get(FindConfig.PAGE))){
int page = config.get(FindConfig.PAGE) != null && !"".equals(config.get(FindConfig.PAGE)) ? Integer.parseInt(config.get(FindConfig.PAGE)) : 1;
int limit = config.get(FindConfig.SIZE) != null && !"".equals(config.get(FindConfig.SIZE)) ? Integer.parseInt(config.get(FindConfig.SIZE)) : 10;
sql.append(" limit ").append( (page-1)*limit ).append(" , ").append(limit);
}
log.info("[{}] - 查询操作,sql: {}",table,sql);
return sql.toString();
}
public List selectBaseList(String select) {
List<Map<String,Object>> mapList = baseMapper.selectBaseList(select);
List<E> list = new ArrayList<>();
for (Map<String,Object> map:mapList) {
list.add(JSON.parseObject(JSON.toJSONString(map),eClass));
}
return list;
}
系统呈现出一种简洁大方的首页:界面简约、鳞次栉比,用户能轻车熟路的使用。出于对系统使用群体广泛的顾虑,应有良好性能的后台。
如下图所示为系统的首页界面。
图5-3系统首页界面
学生用户登录进入系统可以查看后台首页、代驾中心、接单信息、留言回复、车辆预约,如图5-4所示。
图5-4学生管理界面
代驾中心,在代驾中心页面可以查看用户姓名、代驾车型、用户年龄、出发终点、出发时间、接单状态、车型图片等详细信息,如图5-5所示。
5-5代驾中心管理界面
接单信息,在接单信息页面可以查看用户姓名、代驾车型、用户年龄、出发起点、出发终点、出发时间、接单用户、联系方式、代驾要求等详细信息、留言,如图5-6所示。
5-6接单信息管理界面
-
- 管理员管理功能模块的实现
学生用户信息展示,管理员通过输入昵称、用户名、学生姓名、学生性别、学生年龄等信息,并可根据需要进行查询编辑、修改或删除操作,,如图5-7所示
5-7学生管理界面
学生用户管理关键代码如下所示。
public Map<String, Object> error(Integer code, String message) {
Map<String, Object> map = new HashMap<>();
map.put("error", new HashMap<String, Object>(4) {{
put("code", code);
put("message", message);
}});
return map;
}
留言回复管理展示,管理员通过输入用户姓名、用户年龄、代驾车型、接单用户、留言类型、留言详情等编辑信息、,并可根据需要进行查询、添加、修改或删除操作,如图5-8所示
5-8留言回复管理界面
留言回复管理关键代码如下所示。
public List selectBaseList(String select) {
List<Map<String,Object>> mapList = baseMer.selectBaseList(select);
List<E> list = new ArrayList<>();
for (Map<String,Object> map:mapList) {
list.add(JSON.parseObject(JSON.toJSONString(map),eClass));
}
return list;
}
车辆预约展示,管理员通过输入驾车司机、联系方式、车辆类型、座位单价、发车起点、发车终点、预约用户、预约数量等信息,并可根据需要进行编辑、查询、添加、修改或删除操作,如图5-9所示
5-9车辆预约管理界面
车辆预约管理关键代码如下所示。
public Map<String, Object> success(Object o) {
Map<String, Object> map = new HashMap<>();
if (o == null) {
map.put("result", null);
return map;
}
if (o instanceof List) {
if (((List) o).size() == 1) {
o = ((List) o).get(0);
map.put("result", o);
}else {
String jsonString = JSONObject.toJSONString(o);
JSONArray objects = service.covertArray(JSONObject.parseArray(jsonString));
map.put("result", objects);
}
} else if (o instanceof Integer || o instanceof String) {
map.put("result", o);
} else {
String jsonString = JSONObject.toJSONString(o);
JSONObject jsonObject = JSONObject.parseObject(jsonString);
JSONObject j = service.covertObject(jsonObject);
map.put("result", j);
}
return map;
}
系统测试主要是通过测试确定系统的可操作性,系统故障必须在规定的时间内纠正,否则会造成严重的经济损失。验证系统内的保护机制,以防止未经授权的入侵。在安全测试中,测试人员的作用是试图闯入系统并使用各种方法来试图突破防御。因此,系统安全设计的标准是找到一种使入侵系统更先进的方法。
程序设计不能保证没有错误,这是一个开发过程,在错误或错误的过程中都是难以避免的。虽然这是不可避免的,但我们不能使这些错误始终存在于系统中,错误可能会造成无法估量的后果,如系统崩溃,安全信息泄露,系统无法正常启动等,为了避免这些问题,我们需要测试程序,在测试过程中发现问题并纠正它们,从而使系统更长时间稳定成熟。本章的作用是发现这些问题并对其进行修改,虽然耗时费力,但对于系统的开发长期使用而言是非常重要和必要的。
软件在设计后必须进行测试,调试过程中使用的方法是软件测试方法。在开发新软件时,系统测试是检查软件是否合格的关键步骤,以及是否符合设计目标的参考。测试主要是查看软件中数据的准确性,正确的操作与否,以及操作的结果,还有哪些方面需要改进。
校园滴滴代驾管理系统的实现,对于系统中功能模块的实现及操作都必须通过测试进行来评判系统是否可以准确的实现。在校园滴滴代驾管理系统正式上传使用之前必须做的一步就是系统测试,对于测试发现的错误及时修改处理,保证系统准确无误的供给用户使用。
测试系统主要针对以下三个方面进行测试:
1、基于SSM的系统代码的单元测试,集成测试,系统测试和验收测试结果;
2、测试对象中列出的可测试或不可接受的特征和功能;
3、分析并记录测试要求:日期的书面文件不影响测试的设计、开发和执行。
(1)挑剔性:测试是为了找出系统的错误,在系统测试时我们要严格苛刻,十分挑剔。
(2)复杂性:测试是一个非常复杂的过程。
(3)不彻底性:虽然系统经过测试,但测试仍然会存在不够彻底的问题,测试不能保证系统后期运行完整无误,所以要在后期不断的检查、修改。
(4)经济性:通场这种测试称为“选择测试(Selective Testing)”。在测试时要遵守经济性的原则。
经过测试,产品的稳定性和成熟度可以大大提高,产品质量也可以得到保证。
系统测试方面,我们通常运用的是白盒测试以及黑盒测试这两种方法。白盒测试是指在了解系统内部工作流程的前提下,可以根据需求规范验证系统内部操作是否能够正常运行的测试;而黑盒测试指的是,倘若知道了这个系统的全部功能,可以进行测试检测系统中的每一个功能是否满足正常使用。
功能测试,主要是对系统的用户登录进行详细的测试,但是登录不可以是任何人都可以登录成功的,所以对登录进行详细测试。
| 模块名称 | 测试用例 | 预期结果 | 实际结果 | 是否通过 |
| 登录模块 | 用户名:admin 密码:123 | 弹出错误提示,提示密码错误 | 弹出错误提示,提示密码错误 | 通过 |
| 登录模块 | 用户名:123 密码:admin | 弹出错误提示,提示用户名错误 | 弹出错误提示,提示用户名错误 | 通过 |
| 登录模块 | 用户名:admin 密码:admin | 管理员登录成功 | 管理员登录成功 | 通过 |
删除分类测试:
| 模块名称 | 测试用例 | 预期结果 | 实际结果 | 是否通过 |
| 删除分类模块 | 分类名:最新通知 | 删除成功、页面自动跳转 | 删除成功、页面自动跳转 | 通过 |
修改密码测试:
| 模块名称 | 测试用例 | 预期结果 | 实际结果 | 是否通过 |
| 修改密码模块 | 原密码:666 新密码:123 确认密码:123 | 弹出错误提示,提示原密码错误 | 弹出错误提示,提示原密码错误 | 通过 |
| 修改密码模块 | 原密码:admin 新密码:123 确认密码:333 | 弹出错误提示,提示确认密码不一致 | 弹出错误提示,提示确认密码不一致 | 通过 |
| 修改密码模块 | 原密码:admin 新密码:123 确认密码:123 | 密码修改成功 | 密码修改成功 | 通过 |
通过对功能的测试,校园滴滴代驾管理系统的基本功能都是可行的,不管是系统里面的功能,还是界面的设计都是可值得推广宣传的。
经过对一系列测试结果的有效分析,本平台开发系统符合用户的要求和需求。所有的基本功能相对齐全,操作起来简单方便,测试系统性能良好,作为大众化系统使用是比较值得推广宣传的。
通过校园滴滴代驾管理系统的开发,本人巩固了之前学过的知识,如今将平时所学到的知识融合在设计中,在设计过程中,做了很多的准备,首先,在数据库系统的设计过程中,尤其是在数据库的工作原理、工作特点,对其深刻的讨论,与此同时,对于小型站点来说,最好服务器的选择,其次,利用所学的知识点分析所做的系统,并在此基础上设计。
目前本系统已经上线,正在试运行阶段,用户反馈良好,基本完成用户所需,试运行过程中没有出现阻断性问题,有一些不足和小问题也及时予以修正,系统上线后,为了保证数据的安全性,对系统进行了备份操作,系统备份是每两个月备份一次,数据库备份为每周备份一次,系统部署在租赁的云平台服务器中。
本次系统上线成功后,得到了用户的高度认可,但是在功能上和性能上还需做进一步的研究处理,使其有更高的性能和更好的用户体验。
系统在以后的升级过程中,需要解决一系列用户所提出的问题,例如打印过程中如何避免浏览器的兼容性问题,大量用户访问时,如何保持较高的响应速度,在系统今后的升级过程中将着重解决这些安全性问题。
参考文献
[1]王常珏,段尧清,朱泽.基于SSM的政府数据治理联盟链框架构建[J/OL].情报科学:1-18[2022-03-25].http://kns.cnki.net/kcms/detail/22.1264.g2.20220309.1213.002.html
[2]黄子扬,祝奕炜,沈信宇,慕京生,焦俊.基于SSM的水质在线监测与数据分析[J].现代农业科技,2022(05):129-135.
[3]曹凯,王嘉月.基于Java语言的单点登录在数字资源整合中的应用[J].中国信息化,2022(02):50-51.
[4]许孟杰,孙俊.高职院校Java程序设计课程思政教学探究——以湖北科技职业学院“Java编程技术基础”为例[J].湖北开放大学学报,2022,42(01):41-44.
[5]魏瑾.Java多线程技术在网络通信系统中的应用[J].山西电子技术,2022(01):66-68.
[6]董卫,王婷婷,徐剑.基于Java Web的毕业设计选题系统设计与实现[J].科技资讯,2022,20(03):1-3.
[7]李双,郭晨晨,李佳虎,张慧娥.基于SSM框架的智能驾校系统的设计与开发[J].电脑知识与技术,2022,18(03):62-63+65.
[8]郭静.基于SSM框架的高校新生预报到系统的设计与实现[J].电子技术与软件工程,2022(02):232-235.
[9]徐旭,李明明,夏辉,陈曦,王天宇,肖硕,雍旭.基于SSM框架的互联网+多元监管下构建医疗设备质量控制管理服务平台研究[J].中国医学装备,2021,18(12):106-110.
[10]刘汪洋,李宁. 一种应用于SSM框架的会话保持方法[P]. 山东省:CN113347235A,2021-09-03.
[11]He Xinbin,Bai Yongbin,Yue Lisen,Wang Haixiao,Liu Yi. Design and Implementation of Information System Based on Java Technology Platform[J]. Journal of Physics: Conference Series,2021,2033(1).
[12]胡文斌,刘卫东,哈进兵,吕建国,戴星辰,高世鹏. 一种基于SSM框架的轨道交通能源管理系统[P]. 江苏省:CN113326143A,2021-08-31.
[13]王冯涛. 基于SSM的地铁站智慧管理系统的设计与实现[D].北京交通大学,2021.
[14]庄广壬,陈建生,冼永乐,植挺生,刘勇. 基于SSM框架的Restful服务开发方法与装置[P]. 广东省:CN112748908A,2021-05-04.
[15]Lei Yu,Cheng Li,Lei Wei,Hu WenYa. Marine biological monitoring and managing system based on Java technology[J]. MIPPR 2019: REMOTE SENSING IMAGE PROCESSING, GEOGRAPHIC INFORMATION SYSTEMS, AND OTHER APPLICATIONS,2020,11432.
[16]Xuchun Chen. Design and Implementation of University Art Education Management System Based on JAVA Technology[J]. International Journal of Emerging Technologies in Learning (iJET),2018,13(10).
[17]褚慧萍,荆凯.基于移动网络技术的车载智能酒驾管理系统的设计[J].科技传播,2013,5(07):222-223.
[18]Qi liang SUN. Design and Implementation of Personnel Management Information System Based on SSM[P]. Qi liang SUN,2021.
致谢
伴随着设计的完成,大学生涯也随之即将结束。大学期间是我最珍惜的时光,大学时光中学会了很多,也成长了很多,这段时光中每一段回忆都刻在脑海中。感谢一起学习,一起成长同学们,和成长过程悉心教导的老师们,非常感激有你们的陪伴。
首先感谢我的指导老师,设计的完成离不开老师的一系列指导。在毕业设计的完成过程中,老师给出了很多中肯的建议,正是由于老师一丝不苟的工作态度,我的设计才能顺利的完成。
最后,感谢在大学生涯中每一位教导我的老师,是你们教给了我丰富的知识,更教会了我遇到问题时,如何去应对并解决。谢谢你们的帮助与支持。
免费领取项目源码,请关注❥点赞收藏并私信博主+v,谢谢~
989

被折叠的 条评论
为什么被折叠?



