在数字化时代,电子商城应用的崛起不仅革新了传统商业模式,也极大地提升了消费者的购物体验。为了满足这一需求,我们利用HTML5的前沿技术,设计并实现了一款功能强大的电子商城App。这款App依托HTML5的跨平台兼容性和丰富的API支持,为用户提供了直观、流畅的购物界面和多样化的交互方式。
在技术层面,我们采用了Node.js作为后端技术栈,并结合Koa框架,构建了一个高效、稳定的服务器端架构。Node.js的异步I/O和事件驱动特性,确保了系统的高性能和快速响应。而Koa的轻量级和灵活性,则使我们能够快速地开发并迭代商城的各项功能。
在功能设计方面,我们充分考虑了用户的实际需求和使用习惯。公共管理模块支持轮播图展示、系统公告发布和敏感词过滤,确保商城信息的及时性和准确性。用户管理模块则根据用户角色的不同,提供了不同的功能权限,实现了管理员和普通用户的角色区分。商城管理模块更是集商品信息管理、分类列表、订单列表和订单配送等功能于一体,为用户提供了从浏览商品到下单支付、查看物流的全流程服务。
基于HTML5、Node.js和Koa技术的电子商城App,将以其先进的技术架构和丰富的功能设计,为用户带来前所未有的购物体验。无论是界面的美观度、交互的流畅性,还是功能的实用性,我们都力求做到最好,让每一位用户都能享受到简单、高效、愉悦的购物过程。
关键词 :电子商城app ;node.js的koa技术;Mysql数据库;
In the digital age, the rise of e-commerce applications not only revolutionizes traditional business models, but also greatly enhances the shopping experience of consumers. To meet this demand, we have utilized the cutting-edge technology of HTML5 to design and implement a powerful e-commerce app. This app relies on HTML5's cross platform compatibility and rich API support, providing users with an intuitive and smooth shopping interface and diverse interaction methods.
At the technical level, we adopted Node.js as the backend technology stack and combined it with the Koa framework to build an efficient and stable server-side architecture. The asynchronous I/O and event driven features of Node.js ensure high performance and fast response of the system. And Koa's lightweight and flexibility enable us to quickly develop and iterate various features of the mall.
In terms of functional design, we have fully considered the actual needs and usage habits of users. The public management module supports carousel display, system announcement publishing, and sensitive word filtering to ensure the timeliness and accuracy of mall information. The user management module provides different functional permissions based on the different roles of users, achieving the distinction between the roles of administrators and ordinary users. The mall management module integrates functions such as product information management, classification list, order list, and order delivery, providing users with a full process service from browsing products to placing orders for payment, and viewing logistics.
The e-commerce app based on HTML5, Node.js, and Koa technology will bring users an unprecedented shopping experience with its advanced technology architecture and rich functional design. We strive to achieve the best in terms of interface aesthetics, smooth interaction, and practical functionality, so that every user can enjoy a simple, efficient, and enjoyable shopping process.
Key words:E-commerce app; Koa technology for node.js; MySQL database;
目录
6.1系统测试的目的 38
6.2 系统测试方法 38
6.3功能测试 38
随着互联网的飞速发展和移动设备的普及,电子商务行业迅速崛起,成为推动经济增长和消费者购物习惯变革的重要力量。在这一背景下,基于HTML5的电子商城App的设计实现课题应运而生,旨在通过技术手段进一步推动电子商务的发展,提升用户体验和购物便捷性。
课题的背景在于,传统的电子商务模式虽然取得了一定的成果,但在用户界面、交互体验、数据处理等方面仍存在诸多不足。HTML5作为一种先进的Web开发技术,具有跨平台、响应迅速、交互丰富等优势,为电子商城App的设计实现提供了强有力的技术支持。通过HTML5技术,我们可以构建出界面美观、操作便捷、功能丰富的电子商城App,为用户带来更加优质的购物体验。
课题的意义在于,一方面,通过设计实现基于HTML5的电子商城App,可以满足消费者日益增长的购物需求,提升购物的便捷性和效率。用户可以随时随地通过手机或平板电脑访问商城,浏览商品信息、下单购买、查看订单状态等,享受更加灵活自由的购物方式。另一方面,该课题的实施还可以推动电子商务行业的创新发展,为商家提供更多的销售渠道和营销手段,促进电子商务市场的繁荣和发展。
在国外,基于HTML5的电子商城App设计实现已经取得了显著的进展。随着移动互联网的普及和电子商务的迅猛发展,越来越多的企业和研究机构开始关注HTML5在移动应用开发中的潜力。HTML5以其强大的跨平台兼容性、丰富的API支持以及优秀的性能表现,成为开发电子商城App的理想选择。国外的研究者和技术人员不断探索HTML5在商城设计、用户交互、数据处理等方面的应用,通过引入新技术和优化算法,不断提升电子商城App的用户体验和性能。这些研究成果不仅推动了电子商务行业的发展,也为全球消费者带来了更加便捷、高效、安全的在线购物体验。
国内研究现状:
在国内,基于HTML5的电子商城App设计实现同样取得了积极的进展。近年来,随着国内电子商务市场的迅速崛起,对电子商城App的需求也日益增长。为了满足消费者的需求,国内的技术团队开始深入研究HTML5在电子商城App设计中的应用。他们结合国内市场的特点和用户的消费习惯,开发出了具有中国特色的电子商城App。这些App不仅具备基本的商品浏览、下单支付、订单查询等功能,还融入了社交分享、个性化推荐等创新元素,为用户提供了更加丰富多样的购物体验。同时,国内的研究者也在不断探索HTML5在商城性能优化、安全性提升等方面的应用,以进一步推动电子商城App的发展。
在本课题中,基于HTML5的电子商城App设计实现的主要工作集中在以下几个方面。首先,我们将对电子商城App进行全面的需求分析,深入了解用户的使用习惯和需求,从而确保设计的App能够满足用户的实际需求。接下来,我们将利用HTML5及其相关技术栈,进行App的前端界面设计,包括商城首页、商品详情页、购物车、个人中心等主要页面的布局和样式设计,确保用户界面的美观性和易用性。
在开发过程中,我们将重点关注App的交互设计和用户体验,通过合理的交互逻辑和流畅的页面跳转,提升用户的使用体验。同时,我们还将利用HTML5的跨平台特性,确保App能够在不同设备和浏览器上保持一致的外观和性能。
在功能实现方面,我们将完成商城管理、用户管理、商品信息管理、订单处理等一系列核心功能的开发。商城管理模块将支持商品的添加、编辑、删除和查询等功能;用户管理模块将实现用户注册、登录、个人信息管理等功能;订单处理模块则将负责订单的生成、支付、配送和查询等流程。
此外,我们还将对App进行性能优化和安全性测试,确保App在高并发、大数据量等复杂场景下的稳定性和安全性。最后,我们将进行用户测试和反馈收集,根据用户的反馈和建议,对App进行迭代和优化,不断提升App的质量和用户体验。
综上所述,本课题的主要工作是通过HTML5及其相关技术栈,设计并实现一个功能丰富、性能稳定、用户体验优秀的电子商城App,以满足用户的购物需求并推动电子商务行业的发展。
论文将分层次经行编排,除去论文摘要致谢文献参考部分,论文正文部分主要架构如下:
第一章:绪论。主要介绍了课题研究的背景,研究意义和论文结构与章节安排。
第二章:系统分析。主要从系统的用户、功能等方面进行需求分析。
第三章:系统总体设计。主要对系统框架、系统功能模块、数据库进行功能设计。
第四章:系统详细设计与实现。主要介绍了系统框架搭建、系统界面的实现。
第五章:系统测试。主要对系统的部分界面进行测试并对主要功能进行测试。
第六章:总结。主要对系统的设计工作进行总结
Java语言是在二十世纪末由Sun公司发布的,而且公开源代码,这一优点吸引了许多世界各地优秀的编程爱好者,也使得他们开发出当时一款又一款经典好玩的小游戏。Java语言是纯面向对象语言之一,从发布初期到现今,可以说有将近20多年的历史,已发展成为人类计算机编程语言发展史上的一个深远影响。
Java语言具有非常多种的特性:(1)跨平台的无关性;(2)面向对象; (3)安全性得以保障;(4)支持多个任务;(5)多种编写方式,代码编写简单。对比其他的低级语言、高级语言,Java语言具有明显的显著优势以及未来开阔的前景,可以广泛的应用在个人笔记本电脑、大数据、大型游戏等等。
首先,Java语言具有面向对象的特性,并且易于理解。关于对象,其实可以理解成每一种事物都是一种对象,包括我们人类自身都是一种对象。利用面向对象语言的基本特征来解决软件开发中的实际问题,为有效软件开发提供了技术支持。
其次,Java 语言具有很好的跨平台无关性。所编写出来的应用程序是Java语言编写的,那么就无需再使用编译器来修改程序代码,可以直接在任何计算机系统中运行,Windows系统可以运行,在Linux系统中也可以,也就是经过一次编译,可以到处运行,所以Java语言具有卓越的可移植性,可以很好的跨平台实现。
Android是基于Linux内核的操作系统,早期由Google开发,后由开放手机联盟开发。它采用了软件堆的架构,主要分为三部分。底层以Linux内核工作为基础,只提供基本功能;其他的应用软件则由各公司自行开发,以Java作为编写程序的一部分。另外,为了推广此技术,Google和其它几十个手机公司建立了开放手机联盟。Android在未公开之前常被传闻为GPhone。
它采用了软件堆层(software stack,又名软件叠层)的架构,主要分为三部分:底层以Linux核心为基础,由c语言开发,只提供基本功能。中间层包括函数库Library和虚拟机Virtual Machine,由C++开发。最上层是各种应用软件,包括通话程序,短信程序等,应用软件则由各公司自行开发,以Java编写。
所谓系统分析就是,需求人员通过与客户的沟通,所获取的信息,然后把这些信息通过需求说明书的方式展示给用户和开发人员。在软件功能发展的历史长河中,很长时间,特别是最开始的时候,需求分析的重要性并不被人们所认同,例如当时美国IBM公司为英国电信公司开发一套信息管理系统,在需求不明确的情况下开始开发,最初的工期为一年,由于需求获取不清晰导致工期推迟了半年多,造成巨大损失。我们很多软件公司也存在这种情况,边需求,边开发,甚至与客户没有沟通清楚的情况下,直接照搬同类型的项目进行更改,导致到系统验收的时候,重新更改,造成了人力、物力的极大浪费。而导致这一切后果的原因就是需求获取不及时、不清楚、不全面。
基于HTML5的电子商城app设计实现主要目标是实现网上基于HTML5的电子商城app设计实现管理的相关信息管理服务。在确定了目标后,我们从以下四方面对能否实现本系统目标进行可行性分析。
3.1.1 技术可行性
3.1.2操作可行性
在操作层面,基于HTML5、Node.js和Koa技术的电子商城App同样具有高度的可行性。HTML5的跨平台特性使得App能够在各种设备和浏览器上无缝运行,用户无需安装额外的软件或插件即可使用。同时,Node.js和Koa技术栈的简洁性和易用性,也降低了开发者的操作难度,使得商城App的后期维护和扩展变得更加便捷。
3.1.3 经济可行性
从经济角度来看,采用HTML5、Node.js和Koa技术进行电子商城App的开发也具有较高的可行性。这些技术都是开源且免费的,降低了项目的初始投资成本。同时,这些技术的成熟度和广泛应用,也确保了商城App在开发过程中能够充分利用现有的资源和经验,进一步提高开发效率,降低开发成本。此外,通过优化商城App的性能和用户体验,企业还能够吸引更多的用户,提高用户满意度和忠诚度,从而实现商业价值的最大化。
3.2.1系统开发流程
基于HTML5的电子商城app设计实现开发时,首先进行需求分析,进而对系统进行总体的设计规划,设计系统功能模块,数据库的选择等,本系统的开发流程如图3-1所示

图3-1系统开发流程图
3.2.2 用户登录流程
为了保证系统的安全性,要使用本系统对系统信息进行管理,必须先登陆到系统中。如图3-3所示。

图3-2 登录流程图
3.2.3 修改信息流程
管理员可以对信息等进行信息的修改用户也可以对自己权限内的信息进行修改,首先进入修改信息界面,输入修改信息数据,系统进行数据的判断验证,修改信息合法则修改成功,信息更新至数据库,信息不合法则修改失败,重新输入。修改信息流程图如图3-3所示。

图3-3修改信息流程图
3.2.4 删除信息流程
管理员可以对信息等进行删除,对要删除的信息进行选中后,点击删除按钮,系统会询问是否确定,若点击确定,则系统会删除掉选中的信息,并在数据库内对信息进行删除,删除信息流程图如图3-4所示。

图3-4 删除信息流程图
3.3系统功能分析
3.3.1 功能性分析
基于HTML5的电子商城app设计实现我划分为了普通用户管理模块和管理员模块这两大部分。
普通用户功能:
登录:基于HTML5的电子商城app设计实现前台注册后的用户是可以通过自己的账户名和密码进行登录的,当用户输入完整的自己的账户名和密码后,点击“登录”按钮后,将会首先验证输入的有没有空数据,再次验证输入的账户名+密码和数据库中当前保存的用户信息是否一致,只有在一致后将会登录成功并自动跳转到基于HTML5的电子商城app设计实现的首页中;否则将会提示相应错误信息。
首页:首页是用户进入商城后的第一印象,需要展示商城的核心信息和特色商品。设计应简洁明了,突出商城的品牌形象,并提供商品分类、搜索等快速导航功能,让用户能够迅速找到所需商品。
购物车:购物车功能允许用户将心仪的商品加入购物车,并随时查看和管理购物车内的商品。用户可以对购物车内的商品进行增加、减少、删除等操作,方便用户进行批量购买和结算。
网站公告:网站公告用于发布商城的重要通知和优惠商品信息。通过醒目的展示方式,用户可以及时了解到商城的最新动态,增加用户的参与感和归属感。
商品信息:商品信息页面详细展示了商品的详细信息,包括商品图片、价格、规格、描述等。用户可以通过浏览商品信息页面,了解商品的特点和优势,从而做出购买决策。
我的:我的页面是用户的个人中心,展示了用户的基本信息、收货地址、收藏、订单等。用户可以在这里进行个人信息的管理和编辑,查看自己的购买记录和订单状态,以及管理收货地址和收藏夹。
基本信息:用户可以在这里编辑自己的个人信息,如昵称、头像等,以便其他用户更好地认识自己。
收货地址:用户可以添加、编辑和删除自己的收货地址,方便在下单时快速选择配送地址。
收藏:用户可以将喜欢的商品加入收藏夹,以便日后查看和购买。
订单:用户可以在这里查看自己的订单记录,包括待支付、待发货、待收货、已完成等状态,以及订单详情和物流信息。
购物车:与首页的购物车功能类似,用户可以在这里快速查看和管理购物车内的商品。
订单配送:用户可以查看订单的配送状态,包括已发货、配送中、已签收等,以及配送员的联系方式和物流轨迹。
用户用例图如下图所示。

图3-1 普通用户功能模块图
管理员功能:
主页:管理员主页展示了商城的整体运营情况和统计数据,如访客量、订单量、销售额等。管理员可以通过这些数据了解商城的运营状况,做出相应的决策和调整。
公共管理:公共管理模块包含了轮播图、系统公告和敏感词等功能。管理员可以上传和管理首页的轮播图,发布系统公告以通知所有用户,以及设置敏感词以过滤用户发布的不当内容。
轮播图:管理员可以上传和管理首页的轮播图,展示商城的热门商品或商品信息,吸引用户的注意力。
系统公告:管理员可以通过系统公告功能发布商城的重要通知和规则,确保所有用户都能及时了解到商城的最新动态。
敏感词:管理员可以设置敏感词,对用户在商城内发布的内容进行过滤,确保商城内容的健康和合规。
用户管理:用户管理模块允许管理员对商城的用户进行管理,包括管理员和普通用户。管理员可以添加、编辑和删除用户信息,以及设置用户的权限和角色。
管理员:管理员可以对其他管理员的账号进行管理,设置其权限和角色,确保商城运营的安全和有序。
普通用户:管理员可以查看和管理普通用户的信息,包括用户的注册信息、购买记录等,以便进行用户行为分析和精准营销。
商城管理:商城管理模块是商城的核心管理功能,包括商品信息、分类列表、订单列表和订单配送等。管理员可以添加、编辑和删除商品信息,管理商品分类和推荐位,查看和处理订单信息,以及管理订单的配送状态。
商品信息:管理员可以添加、编辑和删除商品信息,包括商品的图片、价格、描述等,确保商城内商品的准确性和完整性。
分类列表:管理员可以管理商品的分类列表,添加、编辑和删除商品分类,方便用户进行商品浏览和搜索。
订单列表:管理员可以查看和处理用户的订单信息,包括订单的生成、支付、发货和退款等流程,确保订单处理的及时性和准确性。
订单配送:管理员可以管理订单的配送状态,包括发货、配送中、已签收等状态的管理和更新,以及配送员的分配和调度。
管理员用例图如下图所示。

图3-2管理员功能模块图
进过系统的分析后,就开始记性系统的设计,系统设计包含总体设计和详细设计。总体设计只是一个大体的设计,经过了总体设计,我们能够划分出系统的一些东西,例如文件、文档、数据等。而且我们通过总体设计,大致可以划分出了程序的模块,以及功能。但是只是一个初步的分类,并没有真正的实现。
整体设计,只是一个初步设计,而且,对于一个项目,我们可以进行多个整体设计,通过对比,包括性能的对比、成本的对比、效益的对比,来最终确定一个最优的设计方案,选择优秀的整体设计可以降低开发成本,增加公司效益,从这一点来讲,整体设计还是非常重要的。
基于HTML5的电子商城app设计实现工作原理图如图4-1所示:

图4-1 系统工作原理图
系统架构图属于系统设计阶段,系统架构图只是这个阶段一个产物,系统的总体架构决定了整个系统的模式,是系统的基础。基于HTML5的电子商城app设计实现的整体结构设计如图4-2所示。

图4-2 系统结构图
数据库是计算机信息系统的基础。目前,电脑系统的关键与核心部分就是数据库。数据库开发的优劣对整个系统的质量和速度有着直接影响。
4.3.1 数据库设计原则
概念模式它主要是建立在数据需求分析的基础上,它通常是用概念数据模型来表示各个数据之间的联系,并且对系统用户进行信息的处理和管理,同时建立起E-R图来表示具体的实体、属性和联系的关系。
4.3.2 数据库实体
数据模型中的实体(Entity),也称为实例,对应现实世界中可区别于其他对象的“事件”或“事物”。例如,公司中的每个员工,家里中的每个家具。
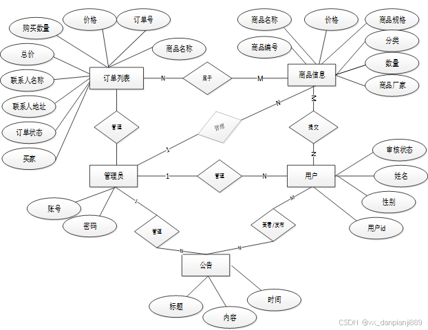
下面是整个基于HTML5的电子商城app设计实现中主要的数据库表总E-R实体关系图。

图3-3 系统总E-R关系图
4.3.3 数据库表设计
数据库的表信息属于设计的一部分,下面介绍数据库中的各个表的详细信息。
表access_token (登陆访问时长)
| 编号 | 名称 | 数据类型 | 长度 | 小数位 | 允许空值 | 主键 | 默认值 | 说明 |
| 1 | token_id | int | 10 | 0 | N | Y | 临时访问牌ID | |
| 2 | token | varchar | 64 | 0 | Y | N | 临时访问牌 | |
| 3 | info | text | 65535 | 0 | Y | N | ||
| 4 | maxage | int | 10 | 0 | N | N | 2 | 最大寿命:默认2小时 |
| 5 | create_time | timestamp | 19 | 0 | N | N | CURRENT_TIMESTAMP | 创建时间: |
| 6 | update_time | timestamp | 19 | 0 | N | N | CURRENT_TIMESTAMP | 更新时间: |
| 7 | user_id | int | 10 | 0 | N | N | 0 | 用户编号: |
| 编号 | 名称 | 数据类型 | 长度 | 小数位 | 允许空值 | 主键 | 默认值 | 说明 |
| 1 | address_id | int | 10 | 0 | N | Y | 收货地址: | |
| 2 | name | varchar | 32 | 0 | Y | N | 姓名: | |
| 3 | phone | varchar | 13 | 0 | Y | N | 手机: | |
| 4 | postcode | varchar | 8 | 0 | Y | N | 邮编: | |
| 5 | address | varchar | 255 | 0 | N | N | 地址: | |
| 6 | user_id | mediumint | 8 | 0 | N | N | 用户ID:[0,8388607]用户获取其他与用户相关的数据 | |
| 7 | create_time | timestamp | 19 | 0 | N | N | CURRENT_TIMESTAMP | 创建时间: |
| 8 | update_time | timestamp | 19 | 0 | N | N | CURRENT_TIMESTAMP | 更新时间: |
| 9 | default | bit | 1 | 0 | N | N | 0 | 默认判断 |
| 编号 | 名称 | 数据类型 | 长度 | 小数位 | 允许空值 | 主键 | 默认值 | 说明 |
| 1 | auth_id | int | 10 | 0 | N | Y | 授权ID: | |
| 2 | user_group | varchar | 64 | 0 | Y | N | 用户组: | |
| 3 | mod_name | varchar | 64 | 0 | Y | N | 模块名: | |
| 4 | table_name | varchar | 64 | 0 | Y | N | 表名: | |
| 5 | page_title | varchar | 255 | 0 | Y | N | 页面标题: | |
| 6 | path | varchar | 255 | 0 | Y | N | 路由路径: | |
| 7 | position | varchar | 32 | 0 | Y | N | 位置: | |
| 8 | mode | varchar | 32 | 0 | N | N | _blank | 跳转方式: |
| 9 | add | tinyint | 3 | 0 | N | N | 1 | 是否可增加: |
| 10 | del | tinyint | 3 | 0 | N | N | 1 | 是否可删除: |
| 11 | set | tinyint | 3 | 0 | N | N | 1 | 是否可修改: |
| 12 | get | tinyint | 3 | 0 | N | N | 1 | 是否可查看: |
| 13 | field_add | text | 65535 | 0 | Y | N | 添加字段: | |
| 14 | field_set | text | 65535 | 0 | Y | N | 修改字段: | |
| 15 | field_get | text | 65535 | 0 | Y | N | 查询字段: | |
| 16 | table_nav_name | varchar | 500 | 0 | Y | N | 跨表导航名称: | |
| 17 | table_nav | varchar | 500 | 0 | Y | N | 跨表导航: | |
| 18 | option | text | 65535 | 0 | Y | N | 配置: | |
| 19 | create_time | timestamp | 19 | 0 | N | N | CURRENT_TIMESTAMP | 创建时间: |
| 20 | update_time | timestamp | 19 | 0 | N | N | CURRENT_TIMESTAMP | 更新时间: |
| 编号 | 名称 | 数据类型 | 长度 | 小数位 | 允许空值 | 主键 | 默认值 | 说明 |
| 1 | cart_id | int | 10 | 0 | N | Y | 购物车ID: | |
| 2 | title | varchar | 64 | 0 | Y | N | 标题: | |
| 3 | img | varchar | 255 | 0 | N | N | 0 | 图片: |
| 4 | user_id | int | 10 | 0 | N | N | 0 | 用户ID: |
| 5 | create_time | timestamp | 19 | 0 | N | N | CURRENT_TIMESTAMP | 创建时间: |
| 6 | update_time | timestamp | 19 | 0 | N | N | CURRENT_TIMESTAMP | 更新时间: |
| 7 | state | int | 10 | 0 | N | N | 0 | 状态:使用中,已失效 |
| 8 | price | double | 9 | 2 | N | N | 0.00 | 单价: |
| 9 | price_ago | double | 9 | 2 | N | N | 0.00 | 原价: |
| 10 | price_count | double | 11 | 2 | N | N | 0.00 | 总价: |
| 11 | num | int | 10 | 0 | N | N | 1 | 数量: |
| 12 | goods_id | mediumint | 8 | 0 | N | N | 商品id:[0,8388607] | |
| 13 | type | varchar | 64 | 0 | N | N | 未分类 | 商品分类: |
| 14 | description | varchar | 255 | 0 | Y | N | 描述:[0,255]用于产品规格描述 |
| 编号 | 名称 | 数据类型 | 长度 | 小数位 | 允许空值 | 主键 | 默认值 | 说明 |
| 1 | collect_id | int | 10 | 0 | N | Y | 收藏ID: | |
| 2 | user_id | int | 10 | 0 | N | N | 0 | 收藏人ID: |
| 3 | source_table | varchar | 255 | 0 | Y | N | 来源表: | |
| 4 | source_field | varchar | 255 | 0 | Y | N | 来源字段: | |
| 5 | source_id | int | 10 | 0 | N | N | 0 | 来源ID: |
| 6 | title | varchar | 255 | 0 | Y | N | 标题: | |
| 7 | img | varchar | 255 | 0 | Y | N | 封面: | |
| 8 | create_time | timestamp | 19 | 0 | N | N | CURRENT_TIMESTAMP | 创建时间: |
| 9 | update_time | timestamp | 19 | 0 | N | N | CURRENT_TIMESTAMP | 更新时间: |
| 编号 | 名称 | 数据类型 | 长度 | 小数位 | 允许空值 | 主键 | 默认值 | 说明 |
| 1 | comment_id | int | 10 | 0 | N | Y | 评论ID: | |
| 2 | user_id | int | 10 | 0 | N | N | 0 | 评论人ID: |
| 3 | reply_to_id | int | 10 | 0 | N | N | 0 | 回复评论ID:空为0 |
| 4 | content | longtext | 2147483647 | 0 | Y | N | 内容: | |
| 5 | nickname | varchar | 255 | 0 | Y | N | 昵称: | |
| 6 | avatar | varchar | 255 | 0 | Y | N | 头像地址:[0,255] | |
| 7 | create_time | timestamp | 19 | 0 | N | N | CURRENT_TIMESTAMP | 创建时间: |
| 8 | update_time | timestamp | 19 | 0 | N | N | CURRENT_TIMESTAMP | 更新时间: |
| 9 | source_table | varchar | 255 | 0 | Y | N | 来源表: | |
| 10 | source_field | varchar | 255 | 0 | Y | N | 来源字段: | |
| 11 | source_id | int | 10 | 0 | N | N | 0 | 来源ID: |
| 编号 | 名称 | 数据类型 | 长度 | 小数位 | 允许空值 | 主键 | 默认值 | 说明 |
| 1 | goods_id | mediumint | 8 | 0 | N | Y | 产品id:[0,8388607] | |
| 2 | title | varchar | 125 | 0 | Y | N | 标题:[0,125]用于产品和html的<title>标签中 | |
| 3 | img | text | 65535 | 0 | Y | N | 封面图:用于显示于产品列表页 | |
| 4 | description | varchar | 255 | 0 | Y | N | 描述:[0,255]用于产品规格描述 | |
| 5 | price_ago | double | 8 | 2 | N | N | 0.00 | 原价:[1] |
| 6 | price | double | 8 | 2 | N | N | 0.00 | 卖价:[1] |
| 7 | sales | int | 10 | 0 | N | N | 0 | 销量:[0,1000000000] |
| 8 | inventory | int | 10 | 0 | N | N | 0 | 商品库存 |
| 9 | type | varchar | 64 | 0 | N | N | 商品分类: | |
| 10 | hits | int | 10 | 0 | N | N | 0 | 点击量:[0,1000000000]访问这篇产品的人次 |
| 11 | content | longtext | 2147483647 | 0 | Y | N | 正文:产品的主体内容 | |
| 12 | img_1 | text | 65535 | 0 | Y | N | 主图1: | |
| 13 | img_2 | text | 65535 | 0 | Y | N | 主图2: | |
| 14 | img_3 | text | 65535 | 0 | Y | N | 主图3: | |
| 15 | img_4 | text | 65535 | 0 | Y | N | 主图4: | |
| 16 | img_5 | text | 65535 | 0 | Y | N | 主图5: | |
| 17 | create_time | timestamp | 19 | 0 | N | N | CURRENT_TIMESTAMP | 创建时间: |
| 18 | update_time | timestamp | 19 | 0 | N | N | CURRENT_TIMESTAMP | 更新时间: |
| 19 | customize_field | text | 65535 | 0 | Y | N | 自定义字段 | |
| 20 | source_table | varchar | 255 | 0 | Y | N | 来源表: | |
| 21 | source_field | varchar | 255 | 0 | Y | N | 来源字段: | |
| 22 | source_id | int | 10 | 0 | N | N | 0 | 来源ID: |
| 23 | user_id | int | 10 | 0 | Y | N | 0 | 添加人 |
| 编号 | 名称 | 数据类型 | 长度 | 小数位 | 允许空值 | 主键 | 默认值 | 说明 |
| 1 | type_id | int | 10 | 0 | N | Y | 商品分类ID: | |
| 2 | father_id | smallint | 5 | 0 | N | N | 0 | 上级分类ID:[0,32767] |
| 3 | name | varchar | 255 | 0 | Y | N | 商品名称: | |
| 4 | desc | varchar | 255 | 0 | Y | N | 描述: | |
| 5 | icon | varchar | 255 | 0 | Y | N | 图标: | |
| 6 | source_table | varchar | 255 | 0 | Y | N | 来源表: | |
| 7 | source_field | varchar | 255 | 0 | Y | N | 来源字段: | |
| 8 | create_time | timestamp | 19 | 0 | N | N | CURRENT_TIMESTAMP | 创建时间: |
| 9 | update_time | timestamp | 19 | 0 | N | N | CURRENT_TIMESTAMP | 更新时间: |
| 编号 | 名称 | 数据类型 | 长度 | 小数位 | 允许空值 | 主键 | 默认值 | 说明 |
| 1 | hits_id | int | 10 | 0 | N | Y | 点赞ID: | |
| 2 | user_id | int | 10 | 0 | N | N | 0 | 点赞人: |
| 3 | create_time | timestamp | 19 | 0 | N | N | CURRENT_TIMESTAMP | 创建时间: |
| 4 | update_time | timestamp | 19 | 0 | N | N | CURRENT_TIMESTAMP | 更新时间: |
| 5 | source_table | varchar | 255 | 0 | Y | N | 来源表: | |
| 6 | source_field | varchar | 255 | 0 | Y | N | 来源字段: | |
| 7 | source_id | int | 10 | 0 | N | N | 0 | 来源ID: |
| 编号 | 名称 | 数据类型 | 长度 | 小数位 | 允许空值 | 主键 | 默认值 | 说明 |
| 1 | logistics_delivery_id | int | 10 | 0 | N | Y | 物流配送ID | |
| 2 | order_number | varchar | 64 | 0 | Y | N | 订单号 | |
| 3 | product_name | varchar | 64 | 0 | Y | N | 商品名称 | |
| 4 | purchase_quantity | varchar | 64 | 0 | Y | N | 购买数量 | |
| 5 | total_transaction_amount | double | 11 | 2 | Y | N | 0.00 | 交易总额 |
| 6 | the_date_of_issuance | date | 10 | 0 | Y | N | 发货日期 | |
| 7 | delivery_number | varchar | 30 | 0 | Y | N | 配送订单 | |
| 8 | ordinary_users | int | 10 | 0 | Y | N | 0 | 普通用户 |
| 9 | shipping_address | varchar | 64 | 0 | Y | N | 收货地址 | |
| 10 | delivery_status | varchar | 64 | 0 | Y | N | 配送状态 | |
| 11 | signing_status | varchar | 64 | 0 | Y | N | 签收状态 | |
| 12 | recommend | int | 10 | 0 | N | N | 0 | 智能推荐 |
| 13 | contact_name | varchar | 255 | 0 | Y | N | 联系人名字 | |
| 14 | merchant_id | int | 10 | 0 | Y | N | 商家id | |
| 15 | create_time | datetime | 19 | 0 | N | N | CURRENT_TIMESTAMP | 创建时间 |
| 16 | update_time | timestamp | 19 | 0 | N | N | CURRENT_TIMESTAMP | 更新时间 |
| 编号 | 名称 | 数据类型 | 长度 | 小数位 | 允许空值 | 主键 | 默认值 | 说明 |
| 1 | notice_id | mediumint | 8 | 0 | N | Y | 公告id: | |
| 2 | title | varchar | 125 | 0 | N | N | 标题: | |
| 3 | content | longtext | 2147483647 | 0 | Y | N | 正文: | |
| 4 | create_time | timestamp | 19 | 0 | N | N | CURRENT_TIMESTAMP | 创建时间: |
| 5 | update_time | timestamp | 19 | 0 | N | N | CURRENT_TIMESTAMP | 更新时间: |
| 编号 | 名称 | 数据类型 | 长度 | 小数位 | 允许空值 | 主键 | 默认值 | 说明 |
| 1 | order_id | int | 10 | 0 | N | Y | 订单ID: | |
| 2 | order_number | varchar | 64 | 0 | Y | N | 订单号: | |
| 3 | goods_id | mediumint | 8 | 0 | N | N | 商品id:[0,8388607] | |
| 4 | title | varchar | 255 | 0 | Y | N | 商品标题: | |
| 5 | img | varchar | 255 | 0 | Y | N | 商品图片: | |
| 6 | price | double | 10 | 2 | N | N | 0.00 | 价格: |
| 7 | price_ago | double | 10 | 2 | N | N | 0.00 | 原价: |
| 8 | num | int | 10 | 0 | N | N | 1 | 数量: |
| 9 | price_count | double | 8 | 2 | N | N | 0.00 | 总价: |
| 10 | norms | varchar | 255 | 0 | Y | N | 规格: | |
| 11 | type | varchar | 64 | 0 | N | N | 未分类 | 商品分类: |
| 12 | contact_name | varchar | 32 | 0 | Y | N | 联系人姓名: | |
| 13 | contact_email | varchar | 125 | 0 | Y | N | 联系人邮箱: | |
| 14 | contact_phone | varchar | 11 | 0 | Y | N | 联系人手机: | |
| 15 | contact_address | varchar | 255 | 0 | Y | N | 收件地址: | |
| 16 | postal_code | varchar | 9 | 0 | Y | N | 邮政编码: | |
| 17 | user_id | int | 10 | 0 | N | N | 0 | 买家ID: |
| 18 | merchant_id | mediumint | 8 | 0 | N | N | 0 | 商家ID: |
| 19 | create_time | timestamp | 19 | 0 | N | N | CURRENT_TIMESTAMP | 创建时间: |
| 20 | update_time | timestamp | 19 | 0 | N | N | CURRENT_TIMESTAMP | 更新时间: |
| 21 | description | varchar | 255 | 0 | Y | N | 描述:[0,255]用于产品规格描述 | |
| 22 | state | varchar | 16 | 0 | N | N | 待付款 | 订单状态:待付款,待发货,待签收,已签收,待退款,已退款,已拒绝,已完成 |
| 23 | remark | text | 65535 | 0 | Y | N | 订单备注 | |
| 24 | delivery_state | varchar | 16 | 0 | Y | N | 未配送 | 发货状态:未配送,已配送 |
| 25 | vip_discount | double | 11 | 2 | Y | N | 0.00 | 折扣 |
| 编号 | 名称 | 数据类型 | 长度 | 小数位 | 允许空值 | 主键 | 默认值 | 说明 |
| 1 | praise_id | int | 10 | 0 | N | Y | 点赞ID: | |
| 2 | user_id | int | 10 | 0 | N | N | 0 | 点赞人: |
| 3 | create_time | timestamp | 19 | 0 | N | N | CURRENT_TIMESTAMP | 创建时间: |
| 4 | update_time | timestamp | 19 | 0 | N | N | CURRENT_TIMESTAMP | 更新时间: |
| 5 | source_table | varchar | 255 | 0 | Y | N | 来源表: | |
| 6 | source_field | varchar | 255 | 0 | Y | N | 来源字段: | |
| 7 | source_id | int | 10 | 0 | N | N | 0 | 来源ID: |
| 8 | status | bit | 1 | 0 | N | N | 1 | 点赞状态:1为点赞,0已取消 |
| 编号 | 名称 | 数据类型 | 长度 | 小数位 | 允许空值 | 主键 | 默认值 | 说明 |
| 1 | product_information_id | int | 10 | 0 | N | Y | 商品信息ID | |
| 2 | product_specifications | varchar | 64 | 0 | Y | N | 商品规格 | |
| 3 | commodity_manufacturers | varchar | 64 | 0 | Y | N | 商品厂商 | |
| 4 | praise_len | int | 10 | 0 | N | N | 0 | 点赞数 |
| 5 | cart_title | varchar | 125 | 0 | Y | N | 标题:[0,125]用于产品html的标签中 | |
| 6 | cart_img | text | 65535 | 0 | Y | N | 封面图:用于显示于产品列表页 | |
| 7 | cart_description | varchar | 255 | 0 | Y | N | 描述:[0,255]用于产品规格描述 | |
| 8 | cart_price_ago | double | 8 | 2 | N | N | 0.00 | 原价:[1] |
| 9 | cart_price | double | 8 | 2 | N | N | 0.00 | 卖价:[1] |
| 10 | cart_inventory | int | 10 | 0 | N | N | 0 | 商品库存 |
| 11 | cart_type | varchar | 64 | 0 | N | N | 未分类 | 商品分类: |
| 12 | cart_content | longtext | 2147483647 | 0 | Y | N | 正文:产品的主体内容 | |
| 13 | cart_img_1 | text | 65535 | 0 | Y | N | 主图1: | |
| 14 | cart_img_2 | text | 65535 | 0 | Y | N | 主图2: | |
| 15 | cart_img_3 | text | 65535 | 0 | Y | N | 主图3: | |
| 16 | cart_img_4 | text | 65535 | 0 | Y | N | 主图4: | |
| 17 | cart_img_5 | text | 65535 | 0 | Y | N | 主图5: | |
| 18 | create_time | datetime | 19 | 0 | N | N | CURRENT_TIMESTAMP | 创建时间 |
| 19 | update_time | timestamp | 19 | 0 | N | N | CURRENT_TIMESTAMP | 更新时间 |
| 编号 | 名称 | 数据类型 | 长度 | 小数位 | 允许空值 | 主键 | 默认值 | 说明 |
| 1 | regular_users_id | int | 10 | 0 | N | Y | 普通用户ID | |
| 2 | user_name | varchar | 64 | 0 | Y | N | 用户姓名 | |
| 3 | mobile_phone_number | varchar | 16 | 0 | Y | N | 手机号码 | |
| 4 | examine_state | varchar | 16 | 0 | N | N | 已通过 | 审核状态 |
| 5 | user_id | int | 10 | 0 | N | N | 0 | 用户ID |
| 6 | create_time | datetime | 19 | 0 | N | N | CURRENT_TIMESTAMP | 创建时间 |
| 7 | update_time | timestamp | 19 | 0 | N | N | CURRENT_TIMESTAMP | 更新时间 |
| 编号 | 名称 | 数据类型 | 长度 | 小数位 | 允许空值 | 主键 | 默认值 | 说明 |
| 1 | sensitive_vocabulary_id | int | 10 | 0 | N | Y | 敏感词汇ID | |
| 2 | sensitive_vocabulary | varchar | 64 | 0 | Y | N | 敏感词汇 | |
| 3 | create_time | datetime | 19 | 0 | N | N | CURRENT_TIMESTAMP | 创建时间 |
| 4 | update_time | timestamp | 19 | 0 | N | N | CURRENT_TIMESTAMP | 更新时间 |
| 编号 | 名称 | 数据类型 | 长度 | 小数位 | 允许空值 | 主键 | 默认值 | 说明 |
| 1 | slides_id | int | 10 | 0 | N | Y | 轮播图ID: | |
| 2 | title | varchar | 64 | 0 | Y | N | 标题: | |
| 3 | content | varchar | 255 | 0 | Y | N | 内容: | |
| 4 | url | varchar | 255 | 0 | Y | N | 链接: | |
| 5 | img | varchar | 255 | 0 | Y | N | 轮播图: | |
| 6 | hits | int | 10 | 0 | N | N | 0 | 点击量: |
| 7 | create_time | timestamp | 19 | 0 | N | N | CURRENT_TIMESTAMP | 创建时间: |
| 8 | update_time | timestamp | 19 | 0 | N | N | CURRENT_TIMESTAMP | 更新时间: |
| 编号 | 名称 | 数据类型 | 长度 | 小数位 | 允许空值 | 主键 | 默认值 | 说明 |
| 1 | upload_id | int | 10 | 0 | N | Y | 上传ID | |
| 2 | name | varchar | 64 | 0 | Y | N | 文件名 | |
| 3 | path | varchar | 255 | 0 | Y | N | 访问路径 | |
| 4 | file | varchar | 255 | 0 | Y | N | 文件路径 | |
| 5 | display | varchar | 255 | 0 | Y | N | 显示顺序 | |
| 6 | father_id | int | 10 | 0 | Y | N | 0 | 父级ID |
| 7 | dir | varchar | 255 | 0 | Y | N | 文件夹 | |
| 8 | type | varchar | 32 | 0 | Y | N | 文件类型 |
| 编号 | 名称 | 数据类型 | 长度 | 小数位 | 允许空值 | 主键 | 默认值 | 说明 |
| 1 | user_id | mediumint | 8 | 0 | N | Y | 用户ID:[0,8388607]用户获取其他与用户相关的数据 | |
| 2 | state | smallint | 5 | 0 | N | N | 1 | 账户状态:[0,10](1可用|2异常|3已冻结|4已注销) |
| 3 | user_group | varchar | 32 | 0 | Y | N | 所在用户组:[0,32767]决定用户身份和权限 | |
| 4 | login_time | timestamp | 19 | 0 | N | N | CURRENT_TIMESTAMP | 上次登录时间: |
| 5 | phone | varchar | 11 | 0 | Y | N | 手机号码:[0,11]用户的手机号码,用于找回密码时或登录时 | |
| 6 | phone_state | smallint | 5 | 0 | N | N | 0 | 手机认证:[0,1](0未认证|1审核中|2已认证) |
| 7 | username | varchar | 16 | 0 | N | N | 用户名:[0,16]用户登录时所用的账户名称 | |
| 8 | nickname | varchar | 16 | 0 | Y | N | 昵称:[0,16] | |
| 9 | password | varchar | 64 | 0 | N | N | 密码:[0,32]用户登录所需的密码,由6-16位数字或英文组成 | |
| 10 | | varchar | 64 | 0 | Y | N | 邮箱:[0,64]用户的邮箱,用于找回密码时或登录时 | |
| 11 | email_state | smallint | 5 | 0 | N | N | 0 | 邮箱认证:[0,1](0未认证|1审核中|2已认证) |
| 12 | avatar | varchar | 255 | 0 | Y | N | 头像地址:[0,255] | |
| 13 | open_id | varchar | 255 | 0 | Y | N | 针对获取用户信息字段 | |
| 14 | create_time | timestamp | 19 | 0 | N | N | CURRENT_TIMESTAMP | 创建时间: |
| 15 | vip_level | varchar | 255 | 0 | Y | N | 会员等级 | |
| 16 | vip_discount | double | 11 | 2 | Y | N | 0.00 | 会员折扣 |
| 编号 | 名称 | 数据类型 | 长度 | 小数位 | 允许空值 | 主键 | 默认值 | 说明 |
| 1 | group_id | mediumint | 8 | 0 | N | Y | 用户组ID:[0,8388607] | |
| 2 | display | smallint | 5 | 0 | N | N | 100 | 显示顺序:[0,1000] |
| 3 | name | varchar | 16 | 0 | N | N | 名称:[0,16] | |
| 4 | description | varchar | 255 | 0 | Y | N | 描述:[0,255]描述该用户组的特点或权限范围 | |
| 5 | source_table | varchar | 255 | 0 | Y | N | 来源表: | |
| 6 | source_field | varchar | 255 | 0 | Y | N | 来源字段: | |
| 7 | source_id | int | 10 | 0 | N | N | 0 | 来源ID: |
| 8 | register | smallint | 5 | 0 | Y | N | 0 | 注册位置: |
| 9 | create_time | timestamp | 19 | 0 | N | N | CURRENT_TIMESTAMP | 创建时间: |
| 10 | update_time | timestamp | 19 | 0 | N | N | CURRENT_TIMESTAMP | 更新时间: |
5系统界面实现
5.1用户前端
登录,用户通过输入用户名和密码,选择类型并点击登录进行系统登录操作,如图5-1所示。

图5-1用户登录界图面
登录代码如下:
const md5 = require("md5");
var Controller = require("../core/controller.js");
class Login extends Controller {
constructor(config) {
super(
Object.assign({
tpl: "./login/",
service: "user",
},
config
)
);
}
}
Login.prototype.api = async function(ctx) {
var body = ctx.request.body;
var obj = await $.services["user"].get_obj({
username: body.username
},{like:false});
if (obj) {
var group = await $.services["user_group"].get_obj({
name:obj.user_group
})
if (group){
if (group.name!=="管理员"){
var sql = "select examine_state from "+ group.source_table +" WHERE user_id = " + obj.user_id;
var userExamine = await $.mysql.run(sql);
if (userExamine && userExamine.length > 0 && userExamine[0].examine_state!=="已通过"){
return {
error: {
code: 70000,
message: "该用户审核未通过"
},
};
}
}
if (obj.state!==1){
return {
error: {
code: 70000,
message: "用户非可用状态,不能登录"
},
};
}
var password = md5(body.password);
if (password === obj.password) {
ctx.session.user = obj;
var date = Date.parse(new Date());
var token = md5(obj.user_id + "_" + date);
await $.services["access_token"].add({
token,
info: JSON.stringify(obj),
user_id:obj.user_id
});
obj.token = token;
return {
result: {obj}
};
} else {
return {
error: {
code: 70000,
message: "密码错误"
},
};
}
}else {
return {
error: {
code: 70000,
message: "用户组不存在"
},
};
}
} else {
return {
error: {
code: 70000,
message: "账户不存在"
}
};
}
};
用户注册,在用户注册页面通过填写账号、密码、确认密码、昵称、身份、手机、邮箱、用户编号等内容完成用户注册,如图5-2所示。

图5-2用户注册界面图
注册关键代码如下:
Register.prototype.index = async function(ctx) {
var group_list = await $.services["user_group"].get_list({}, Object.assign({}, this.config));
return await ctx.render(this.config.tpl + "index.html", {
group_list
});
};
Register.prototype.api = async function(ctx) {
var user = $.services.user;
var body = ctx.request.body;
var username = body.username;
var obj = await user.get_obj({
username
});
if (obj) {
return {
error: {
code: 70000,
message: "账户名已存在",
},
};
} else {
var password = md5(body.password);
var nickname = body.nickname;
var user_group = body.user_group;
var email = body.email;
var email_state= body.hasOwnProperty('email_state') ? body.email_state : 0;
var phone = body.phone;
var phone_state= body.hasOwnProperty('phone_state') ? body.phone_state : 0;
var avatar = body.avatar;
var bl_reg = await user.add({
username,
password,
nickname,
user_group,
email,
email_state,
phone,
phone_state,
avatar
});
if (bl_reg) {
return {
result: "注册成功"
};
} else {
return {
error: {
code: 70000,
message: "注册失败",
},
};
}
}
};
用户登录进入系统首页可以查看首页、购物车、网站公告、商品信息、我的(基本信息、收货地址、收藏、订单、购物车、订单配送)等功能模块,并可对功能模块进行相应操作,如图5-3所示。、

图5-3用户功能界面图
我的,在我的页面可以查看基本信息、收货地址、收藏、订单、购物车、订单配送等详细信息并进行相应操作,如图5-4所示。

图5-4我的界面图
商品信息;用户在点击点击“商品信息”这个菜单,可以查看到系统中所有添加的商品信息,支持通过关键词进行查询,如果想要了解某一商品信息的详细信息,点击后面的“详情”会进入详情查看界面,可以对商品信息进行添加购物车、购买、收藏、评论等操作,如图5-5所示。

图5-5商品信息界面图
5.2管理员后台功能模块
管理员登录,管理员通过输入账号和密码,验证完成点击登录进行系统登录操作,如图5-6所示。
图5-6管理员登录界图面
管理员登陆系统后,可以对主页、公共管理(轮播图、系统公告、敏感词)、用户管理(管理员、普通用户)、商城管理(商品信息、分类列表、订单列表、订单配送)等功能模块进行相应等操作,如图5-7所示。
图5-7管理员功能界图面
用户管理,在用户管理页面可以对昵称、用户名、用户组、手机认证、邮箱、邮箱状态、头像、登录时间等进行详情、修改或删除等操作,如图5-8所示。
图5-8用户管理界面图
用户管理代码如下:
module.exports = {
db: "mysql",
web: {
port: 5000,
host: "0.0.0.0"
},
mysql: {
port: 3306,
host: "127.0.0.1",
user: "root",
password: "root",
database: "project93355",
log: false,
timezone:"08:00"
}
}
轮播图管理,在轮播图管理页面可以对索引、轮播图、标题描述等进行详情、添加或删除等操作,如图5-9所示。
图5-9轮播图管理界面图
轮播图代码如下:
Service.prototype.get_list = async function(query, config) {
var sql = $.mysql.toGetSql(query, Object.assign({}, this.config, config || {}));
return await this.run(sql);
};
Service.prototype.get_list = async function(query, config) {
var sql = $.mysql.toGetSql(query, Object.assign({}, this.config, config || {}));
return await this.run(sql);
};
订单列表,管理员可以查看和处理用户的订单信息,包括订单的生成、支付、发货和退款等流程,确保订单处理的及时性和准确性。如图5-10所示。
图5-10订单列表界面图
订单配送,管理员可以管理订单的配送状态,包括发货、配送中、已签收等状态的管理和更新,以及配送员的分配和调度。如图5-11所示。
图5-11订单配送管理界面图
订单配送代码如下:
Controller.prototype.add = async function(ctx) {
var result = await this.service.add(ctx.request.body, this.config);
if (this.service.error) {
return {
error: this.service.error,
};
}
return {
result,
};
};
6.1系统测试的目的
程序设计不能保证没有错误,这是一个开发过程,在错误或错误的过程中都是难以避免的。虽然这是不可避免的,但我们不能使这些错误始终存在于系统中,错误可能会造成无法估量的后果,如系统崩溃,安全信息泄露,系统无法正常启动等,为了避免这些问题,我们需要测试程序,再测试过程中发现问题,并纠正它们,从而使系统更长时间稳定成熟。本章的作用是发现这些问题,并对其进行修改,虽然耗时费力,但对于长期使用而言是非常重要和必要系统的开发。
软件在设计后必须进行测试,调试过程中使用的方法是软件测试方法。在开发新软件时,系统测试是检查软件是否合格的关键步骤,以及是否符合设计目标的参考。测试主要是查看软件中数据的准确性,正确的操作与否,以及操作的结果,还有哪些方面需要改进。
基于HTML5的电子商城app设计实现的实现,对于系统中功能模块的实现及操作都必须通过测试进行来评判系统是否可以准确的实现。在基于HTML5的电子商城app设计实现正式上传使用之前必须做的一步就是系统测试,对于测试发现的错误及时修改处理,保证系统准确无误的供给用户使用。
6.2系统测试方法
在对基于HTML5的电子商城app设计实现进行测试的时候在找到问题的情况下必须在第一时间找到解决问题的办法,不要存在侥幸的心理,这样才能让基于HTML5的电子商城app设计实现开发的质量可以过关,并且开发的周期会大大缩短,还有就是在测试时,不要出现重复性的错误,遇到一个错误问题,要将整个基于HTML5的电子商城app设计实现开发所牵扯的该问题都必须一一解决,提高基于HTML5的电子商城app设计实现平台的安全性、稳定性。
白盒测试与黑盒测试是测试中比较常用的两种方法。
①结构测试俗称白盒测试:这种测试是在对程序的处理过程与结构都有详尽谅解的前提下,顺从程序内部的逻辑而完成的系统测试,以确定系统中所有的通路都能够遵照设计要求正常工作,不出现任何偏差。
②功能测试又成黑盒测试:主要是针对程序功能能够按照设计正常实现的一种检测,在程序接口处进行,检测程序手法数据是否正常,与外部信息的交换是否完整。
6.3功能测试
用户登录测试:
| 模块名称 | 测试用例 | 预期结果 | 实际结果 | 是否通过 |
| 登录模块 | 用户名:admin 密码:123 | 弹出错误提示,提示密码错误 | 弹出错误提示,提示密码错误 | 通过 |
| 登录模块 | 用户名:123 密码:admin | 弹出错误提示,提示用户名错误 | 弹出错误提示,提示用户名错误 | 通过 |
| 登录模块 | 用户名:admin 密码:admin | 管理员登录成功 | 管理员登录成功 | 通过 |
删除分类测试:
| 模块名称 | 测试用例 | 预期结果 | 实际结果 | 是否通过 |
| 删除分类模块 | 分类名:最新通知 | 删除成功、页面自动跳转 | 删除成功、页面自动跳转 | 通过 |
修改密码测试:
| 模块名称 | 测试用例 | 预期结果 | 实际结果 | 是否通过 |
| 修改密码模块 | 原密码:666 新密码:123 确认密码:123 | 弹出错误提示,提示原密码错误 | 弹出错误提示,提示原密码错误 | 通过 |
| 修改密码模块 | 原密码:admin 新密码:123 确认密码:333 | 弹出错误提示,提示确认密码不一致 | 弹出错误提示,提示确认密码不一致 | 通过 |
| 修改密码模块 | 原密码:admin 新密码:123 确认密码:123 | 密码修改成功 | 密码修改成功 | 通过 |
通过对功能的测试,基于HTML5的电子商城app设计实现的基本功能都是可行的,不管是系统里面的功能,还是界面的设计都是可值得推广宣传的。
结 论
在结合了HTML5、Node.js以及Koa技术的电子商城应用设计实现中,我们再次验证了现代Web技术的强大实力。通过HTML5,我们构建了一个跨平台、响应式且用户友好的商城界面,为用户提供了直观、流畅的购物体验。而Node.js和Koa技术的引入,则极大地提升了后端服务的处理能力和扩展性。
Node.js的异步I/O模型和高性能事件循环机制,使得商城应用能够高效处理大量并发请求,保证了商城的稳定运行和快速响应。同时,Koa作为轻量级的Node.js框架,为我们提供了简洁、优雅的API,使得后端逻辑的开发变得更为简单和直观。
结合HTML5的前端表现力和Node.js/Koa的后端处理能力,我们成功打造了一个功能丰富、性能卓越的电子商城应用。该应用不仅具备商品展示、购物车管理、订单处理等核心功能,还通过前后端分离的设计模式,实现了数据的快速传输和实时更新,为用户提供了更加流畅、个性化的购物体验。
综上所述,基于HTML5、Node.js和Koa技术的电子商城应用设计实现,不仅展现了现代Web技术的强大潜力,也为电子商务领域的发展注入了新的活力。
在基于HTML5的电子商城app设计实现的过程中,我们深感团队合作与众多支持者的重要性。首先,我们要衷心感谢团队成员们的辛勤付出和不懈努力。是你们的创新思维、精湛技能和无私奉献,才使得这个项目能够顺利完成,并达到了预期的效果。
同时,我们也要感谢技术社区和开源社区的贡献者们。你们分享的宝贵经验、解决方案和代码库,为我们的开发工作提供了巨大的帮助和便利。正是有了这些资源,我们才能够在遇到问题时迅速找到解决方案,不断完善和优化我们的应用。
此外,我们还要感谢用户们对我们的信任和支持。是你们的反馈和建议,让我们能够不断改进和优化应用的功能和用户体验。我们将继续努力,为用户提供更加便捷、高效、安全的购物体验。
最后,我们要感谢公司领导和项目发起人的信任和指导。是你们的支持和鼓励,让我们有信心面对挑战,克服困难,最终实现了这个电子商城app的设计和实现。我们将继续努力,为公司的发展贡献自己的力量。
[1]张宇薇. HTML5在Web前端开发中的应用 [J]. 集成电路应用, 2024, 41 (04): 274-276. DOI:10.19339/j.issn.1674-2583.2024.04.126.
[2]Unraveling the Mysteries: Celadonsoft Sheds Light on JavaScript vs. Node.js Distinctions [J]. M2 Presswire, 2024,
[3]周传婷. 基于HTML5的非遗数字博物馆网站的设计与实现 [J]. 现代信息科技, 2024, 8 (06): 127-131+135. DOI:10.19850/j.cnki.2096-4706.2024.06.027.
[4]秦蓉. 基于HTML5技术的移动Web前端设计 [J]. 集成电路应用, 2024, 41 (03): 180-181. DOI:10.19339/j.issn.1674-2583.2024.03.079.
[5]付何彤. 基于MVC与HTML5的学习管理系统设计 [J]. 电子技术, 2023, 52 (12): 20-21.
[6]Peng Z ,Yuhan G . Detecting prototype pollution for node.js: Vulnerability review and new fuzzing inputs [J]. Computers & Security, 2024, 137 103625-.
[7]陈红艳. “互联网+”背景下物流产品商城APP平台构建研究 [J]. 中国储运, 2023, (12): 135-136. DOI:10.16301/j.cnki.cn12-1204/f.2023.12.056.
[8]李淑玲,朱彤. 基于Node.js技术的在线测试系统设计方案 [J]. 科技资讯, 2023, 21 (19): 35-38. DOI:10.16661/j.cnki.1672-3791.2303-5042-5997.
[9]Azad J ,Azlan I . PMLAP: a methodology for annotating SSML elements into HTML5 [J]. The Journal of Supercomputing, 2023, 80 (4): 5675-5707.
[10]张猛,何姗姗. 基于Vue+Node.js的智能小区数据管理系统设计与实现 [J]. 电脑知识与技术, 2023, 19 (14): 46-49+53. DOI:10.14004/j.cnki.ckt.2023.0730.
[11]张向阳. 基于交互体验的京剧点唱APP界面设计研究[D]. 东北林业大学, 2023. DOI:10.27009/d.cnki.gdblu.2023.000162.
[12]FlipHTML5 Empowers the Conversion of Coloring Book PDF into HTML5 [J]. M2 Presswire, 2023,
[13]曹炜. 满足用户需求的运动类APP界面设计 [J]. 丝网印刷, 2022, (19): 70-73.
[14]王婧伊. 网易云音乐APP的线上音乐社交研究[D]. 江西财经大学, 2022. DOI:10.27175/d.cnki.gjxcu.2022.001050.
[15]刘丽. 基于用户体验的智能家居APP设计研究[D]. 东北农业大学, 2022. DOI:10.27010/d.cnki.gdbnu.2022.000682.
[16]焦自程. 基于uni-app框架的购物商城小程序的设计与实现 [J]. 信息与电脑(理论版), 2022, 34 (08): 168-170.
[17]朱君,赵梓同. 基于Node.js的旅游资源可视化构建平台设计与实现 [J]. 电子技术与软件工程, 2022, (03): 62-66.
[18]胡楚婷,姜攀. 基于Android的非遗文创项目电子商务App的设计与实现 [J]. 电脑编程技巧与维护, 2021, (10): 60-63. DOI:10.16184/j.cnki.comprg.2021.10.023.
[19]李常宝. 基于微信小程序的电子商城的设计与开发 [J]. 吕梁教育学院学报, 2021, 38 (03): 133-136.
[20]iKon Mall set to launch their new mobile app [J]. M2 Presswire, 2020.
免费领取项目源码,请关注❥点赞收藏并私信博主,谢谢~
5423

被折叠的 条评论
为什么被折叠?



