目录
随着互联网的快速发展和电子商务的兴起,线上鲜花订购市场正逐渐受到人们的关注和青睐。传统的鲜花购买方式存在时间和地域限制,用户需求多样化和个性化的趋势也在崛起。为满足用户对便捷、个性化鲜花购物的需求,本研究构建了一套在线鲜花订购系统。该系统整合了多种功能模块,包括交流论坛、通知公告、鲜花资讯、留言反馈、鲜花商城、定制礼品等,旨在为用户提供便捷、多样化的鲜花购物体验。
在线鲜花订购系统的开发基于Java编程语言,具有跨平台性、高性能和可扩展性等优势。SSM框架的应用使系统架构更加清晰,各模块之间的耦合度低,便于系统功能的扩展和维护。MySQL数据库作为后台数据存储和管理的核心,提供了高效的数据操作和查询功能,确保系统的稳定性和数据安全性。同时,系统采用MVC设计模式,实现了业务逻辑和界面显示的分离,提高了系统的可维护性和可测试性。通过系统的研发与应用,有望推动鲜花订购行业的数字化转型,提高用户购物便捷性和体验度,为鲜花市场的发展提供新的机遇和可能性。
关键词:在线鲜花订购系统;SSM框架;Java语言;Mysql数据库
Abstract
With the rapid development of the Internet and the rise of e-commerce, online flower ordering market is gradually attracting people's attention and favor. The traditional way of purchasing flowers has time and geographical limitations, and the trend of diversified and personalized user needs is also on the rise. To meet the needs of users for convenient and personalized flower shopping, this study constructed an online flower ordering system. The system integrates multiple functional modules, including communication forums, notification announcements, flower information, message feedback, flower malls, customized gifts, etc., aiming to provide users with a convenient and diverse flower shopping experience.
The development of an online flower ordering system is based on Java programming language, which has advantages such as cross platform, high performance, and scalability. The application of SSM framework makes the system architecture clearer, with low coupling between modules, making it easier to expand and maintain system functions. As the core of backend data storage and management, MySQL database provides efficient data operation and query functions, ensuring system stability and data security. At the same time, the system adopts the MVC design pattern, achieving the separation of business logic and interface display, improving the maintainability and testability of the system. Through the development and application of the system, it is expected to promote the digital transformation of the flower ordering industry, improve the convenience and experience of user shopping, and provide new opportunities and possibilities for the development of the flower market.
Keywords: Online flower ordering system; SSM framework; Java language; MySQL database
1 绪论
1.1 选题背景与意义
随着互联网的普及和电子商务的蓬勃发展,线上鲜花订购市场正逐渐崭露头角。传统的鲜花购买方式存在时间和地域限制,用户需求多样化和个性化的趋势也在崛起。在线鲜花订购系统应运而生,为用户提供了更便捷、个性化的购物体验,打破了传统鲜花购买的局限性,实现了鲜花的全新销售模式。在线鲜花订购系统的开发背景源于对市场需求的深刻理解和对用户体验的不断追求。随着消费者对便捷、高效的购物体验日益重视,传统鲜花购买方式已不能满足现代消费者的需求。因此,通过搭建在线鲜花订购系统,可以实现用户的购物便捷化、个性化,提高用户满意度和忠诚度,同时为鲜花市场的数字化转型和发展提供了新的机遇和可能性。这一研究成果有望为鲜花行业的创新和发展注入新的活力,推动鲜花产业向着数字化、智能化方向迈进。
在线鲜花订购系统的开发具有重要的现实意义和深远的发展意义。首先,该系统为用户提供了便捷、个性化的鲜花购物体验,打破了传统购买方式的时间和空间限制,满足了用户多样化的购物需求,提升了用户的购物便捷性和体验度。其次,系统的推出促进了鲜花市场的数字化转型,推动了传统鲜花产业向着电子商务方向的发展,为传统鲜花产业注入了新的活力和动力。此外,该系统的应用不仅提升了用户购物体验,还为鲜花产业的品牌建设和推广提供了新的渠道和平台,增强了企业的市场竞争力。另外,系统的开发为鲜花产业的智能化、信息化提供了范例和借鉴,推动了行业的创新和进步,促进了鲜花产业的可持续发展。最重要的是,通过在线鲜花订购系统的推广和应用,可以拓展鲜花市场的触角,扩大消费群体,促进了消费升级和经济发展。因此,该系统的研究和开发具有重要的理论和实践意义,对鲜花产业的转型升级、市场拓展和企业发展都具有积极的推动作用,有助于促进鲜花市场的繁荣和健康发展。
在国内外,鲜花行业的电子商务发展迅速,线上鲜花订购系统逐渐成为消费者的主要选择。在国外,美国、欧洲等发达国家的鲜花电商市场规模庞大,拥有成熟的鲜花订购系统和供应链体系。例如,美国的1-800-Flowers等知名鲜花电商平台通过先进的技术和服务体验,吸引了大量用户,并实现了良好的商业效益。欧洲国家如荷兰、英国等也拥有众多在线鲜花订购平台,为消费者提供了丰富多样的鲜花选择。在国内,阿里巴巴的鲜花频道、花礼网、中国鲜花网等知名电商平台推动了国内鲜花电商的快速发展。这些平台通过强大的供应链、优质的产品和服务,满足了用户对鲜花的需求,促进了鲜花市场的繁荣。
同时,国内外学术界也开展了与在线鲜花订购系统相关的研究。学者们关注鲜花电商平台的商业模式、用户体验、供应链管理等方面,探讨如何提升系统的效率和用户满意度。国内一些高校和研究机构也进行了在线鲜花订购系统的技术研究和应用实践,探索如何利用互联网技术和大数据分析提升系统的服务质量和市场竞争力。总体而言,国内外的研究现状显示了在线鲜花订购系统在电子商务领域的重要性和潜力,促进了鲜花市场的数字化转型和智能化发展,为用户提供了更便捷、个性化的购物体验,为鲜花产业的创新和升级注入了新的活力。未来,国内外研究者将继续探索在线鲜花订购系统的发展路径,推动鲜花电商行业的持续进步和发展。
论文主要架构、章节安排如下所示:
- 系统需求分析:通过用户需求调研和功能需求分析,明确系统的功能模块和性能要求。
- 系统设计方案:设计系统的整体架构、模块设计和数据库设计,确立系统的技术路线和开发计划。
- 用户模块设计与实现:包括用户注册登录、个人信息管理、订单管理等功能的设计与开发。
- 管理员模块设计与实现:设计后台管理系统,实现管理员权限管理、商品管理、订单管理等功能。
- 鲜花商城模块设计与实现:开发鲜花展示、购买下单、支付结算等功能,提供用户购物体验。
- 订单管理模块设计与实现:实现订单生成、支付处理、配送跟踪等功能,保障订单流程畅通。
- 系统性能与安全性分析:对系统性能进行优化,加强数据安全和用户隐私保护,确保系统的稳定性和安全性。
2系统分析
系统分析是对在线鲜花订购系统进行综合评估和研究的过程。其中,可行性分析评估了系统实施的可行性和可接受性;系统流程分析关注系统中各个环节的流程和交互方式;功能分析则着重于确定系统所需的功能和模块,以满足系统管理的需求。通过系统分析,可以为系统设计和开发提供指导,并确保系统能够高效、准确地支持系统管理。
(1)技术可行性:
在线鲜花订购系统技术方案具有较高可行性。Java作为主要开发语言,具有广泛的应用领域和强大的跨平台特性,适合构建大型系统。SSM框架整合了Spring、Spring MVC和MyBatis,提供了便捷的开发方式和良好的代码结构。MySQL作为开源关系型数据库,具有稳定性和可靠性,适合存储系统数据。MVC架构模式分离了业务逻辑和界面表示,有利于系统的模块化开发和维护。
(2)经济可行性:
从经济角度看,建立在线鲜花订购系统需要一定的投资成本,包括软件开发成本、服务器托管费用、人力培训成本等。然而,随着电子商务的发展和消费者对便捷购物的需求增加,在线鲜花订购市场具有广阔的发展前景和盈利空间。通过有效的市场推广和运营策略,系统有望吸引更多用户,实现商业价值和经济回报。
(3)操作可行性:
在用户操作方面,在线鲜花订购系统应注重用户体验和操作便捷性。通过设计直观友好的界面、简化购买流程、提供清晰的导航和帮助文档,系统可以提高用户的操作效率和满意度。同时,定期收集用户反馈和建议,不断优化系统功能和界面,保证用户操作的顺畅和便捷,提升用户的购物体验和忠诚度。
系统开发流程包括需求分析、系统设计、编码实现、测试调试和部署上线。需求分析阶段明确系统功能和性能要求,系统设计阶段确定架构和模块设计,编码实现阶段根据设计方案进行编码开发,测试调试阶段进行功能测试和性能优化,最后部署上线并进行用户培训。这一流程保证了系统开发的有序进行,确保系统按时交付并符合用户需求。本系统的开发流程如图2-1所示。

图2-1系统开发流程图
2.2.2 用户登录流程
用户登录流程包括输入用户名和密码,系统验证用户信息,若验证通过则登录成功跳转至用户页面;若验证失败则提示错误信息。用户可以选择“忘记密码”重设密码或“注册新用户”。登录成功后,用户可进行个人信息管理、浏览鲜花产品、下单购买等操作。这一流程简洁明了,保障用户账户安全和操作便捷性。如图2-2所示。

图2-2 登录流程图
2.2.3 系统操作流程
系统操作流程包括用户登录系统,选择所需功能模块如鲜花商城、定制礼品、订单管理等,浏览商品信息并选择购买,加入购物车后进行结算支付,填写配送信息完成订单。管理员登录系统后可进行用户管理、商品管理、订单处理等操作。系统自动生成订单,用户可查看订单状态和历史记录。操作流程如图2-3所示。

图2-3 系统操作流程图
该在线鲜花订购系统为普通用户提供丰富的功能,包括交流论坛、通知公告、鲜花资讯、留言反馈、鲜花商城、商城管理、定制礼品、定制配送、生日礼物、订单配送和收藏等;管理员可通过后台管理实现系统用户管理、定制类型管理、生日礼物管理、轮播图管理、留言管理、通知公告管理、鲜花资讯管理、交流管理和商城管理等功能,促进用户购物体验和系统运营效率的提升。具体如下。
- 首页:展示精美鲜花产品、推荐商品和热门促销,提供直观导航入口。
- 交流论坛:用户可分享购买心得、交流鲜花养护经验,促进用户互动。
- 通知公告:发布重要通知、促销活动等信息,提高用户参与度。
- 鲜花资讯:提供鲜花养护知识、花语解读等资讯,增强用户了解。
- 留言反馈:用户可留言反馈意见、建议,提供互动交流平台。
- 鲜花商城:展示各类鲜花产品,支持在线选购、下单和支付。
- 商城管理:提供我的购物车、我的订单、我的地址等功能,方便用户管理购物信息。
- 定制礼品:用户可定制个性化鲜花礼品,满足个性化需求。
- 定制配送:支持用户选择配送时间和地点,提供定制化配送服务。
- 生日礼物:提供生日特色鲜花礼品推荐,满足用户生日送礼需求。
- 订单配送:用户可查看订单配送状态和物流信息,实时追踪订单。
- 收藏:用户可收藏喜欢的商品,方便查看和随时下单。
2.管理员功能需求:
- 后台首页:统计商品销售情况、数量金额统计等数据展示,助力决策分析。
- 系统用户:管理系统管理员和普通用户权限、信息,维护用户系统正常运行。
- 定制类型管理:管理定制礼品的分类、信息,维护定制礼品库存和展示。
- 定制礼品管理:发布、编辑和删除定制礼品信息,确保产品信息准确性。
- 定制配送管理:管理定制礼品的配送时间、方式,保障配送效率和准时性。
- 生日礼物管理:管理生日礼物推荐、库存,提供个性化生日礼品选择。
- 轮播图管理:管理首页轮播图广告内容,提升用户体验和信息传达效果。
- 留言管理:处理用户留言、反馈信息,促进用户满意度和改进。
- 通知公告管理:发布医疗公告、通知,保障医疗秩序和信息传达。
- 鲜花资讯管理:发布鲜花资讯、医疗信息,提供医疗知识和健康指导。
- 交流管理:管理用户交流论坛,维护论坛秩序和质量。
- 商城管理:管理鲜花商城商品、分类列表、订单列表、订单配送等,确保商城运营顺畅。
非功能性分析的目的是评估系统的性能、安全性、可靠性、可维护性等特征,以确保系统在特定环境下能够稳定运行,并满足用户需求和行业标准,提升系统的整体质量和用户体验。通过非功能性分析,可以识别潜在的问题和风险,为系统的设计、开发和运行提供重要参考,促进系统的持续改进和优化。具体如下:
表2-1在线鲜花订购系统非功能需求表
| 非功能性要素 | 目的 |
| 性能 | 评估系统的响应时间、吞吐量,确保系统具备足够的性能以满足用户需求。 |
| 安全性 | 确保系统的数据安全和用户隐私,防止未经授权的访问和数据泄露。 |
| 可靠性 | 评估系统的稳定性和可靠性,确保系统在长时间运行中不会出现故障或崩溃。 |
| 可维护性 | 确保系统易于维护和扩展,降低系统维护成本并提高开发效率。 |
| 可用性 | 确保系统随时可用,减少系统故障和停机时间,提供稳定的服务。 |
| 可扩展性 | 评估系统的可扩展性,确保系统能够灵活应对未来业务增长和用户需求变化。 |
| 兼容性 | 确保系统与不同平台、设备和浏览器的兼容性,提供一致的用户体验。 |
统用例分析是通过对系统用户和系统之间交互的需求进行建模和分析,包括识别和描述系统功能、用户操作、系统响应等方面的用例。通过系统用例分析,可以清晰地了解系统的功能需求和用户需求,帮助开发团队更好地设计和实现系统,确保系统能够满足用户的需求并达到预期的效果。用户角色用例如图2-7所示。

图2-7用户角色用例图
管理员角色用例如图2-8所示。

图2-8在线鲜花订购系统管理员角色用例图
本章重点在对系统进行了可行性、功能需求、系统用例以及系统流程分析,旨在明确平台的功能要求。这些分析为系统的开发和测试提供了指导和标准,确保系统设计和实施符合用户需求。通过详细的分析,可以有效规划平台功能的实现方式,提供清晰的指引。同时,这些分析也有助于确保代码实现的质量和系统的稳定性,为系统的顺利上线和运行奠定基础。
系统总体设计包括系统架构、数据库设计、用户界面设计等方面。通过三层架构模式,确保系统的可靠性和可扩展性。设计规范化的数据库结构,以存储和管理各方面的数据等。同时,注重用户界面的友好性和易用性,提供便捷的功能操作和良好的用户体验。总体设计的目标是实现一个稳定、安全、高效的系统,满足用户的需求。
在系统架构设计中,我们将确定系统的整体结构和组件之间的关系。这包括选择适当的架构风格,划分系统的层次结构,并定义各个模块的职责和交互方式。架构图如下图所示。

图3-1系统架构设计图
表现层(Presentation Layer):负责与用户进行交互,将系统的功能和数据以易于理解和操作的方式展示给用户。通常包括用户界面、页面设计和用户输入验证等。
业务逻辑层(Business Logic Layer):处理系统的核心业务逻辑,包括对用户请求的处理、业务规则的执行以及数据的处理和转换。它独立于表现层和数据层,实现了业务逻辑的封装和复用。
数据层(Data Layer):负责数据的存储、访问和管理,包括数据库和持久化机制。数据层提供了对数据的增删改查操作,并与业务逻辑层进行交互,使系统能够有效地存储和检索数据。
这三个层次相互独立,通过明确的接口和协议进行通信,实现了系统的模块化和可扩展性。表现层负责将用户的请求传递给业务逻辑层,业务逻辑层处理请求并返回结果,最后数据层负责与数据库交互并提供数据支持。这种分层架构有助于实现系统的可维护性、灵活性和可测试性。
系统功能模块设计的目的在于将系统功能划分为独立、可管理的模块,以便于分工开发、模块化测试和维护。通过功能模块设计,可以提高系统的可扩展性和可维护性,降低系统的耦合度,简化开发流程,提升系统的灵活性和可靠性,同时有助于更好地组织和管理系统的功能,确保系统结构清晰、易于理解和管理。具体的功能模块图如图3-2所示。

图3-2系统功能模块图
数据库设计是指根据系统需求,设计数据库的结构、表、字段以及关系,确保数据存储和检索的高效性和准确性。通过数据库设计,可以规划数据的组织结构,建立数据之间的关联,保证数据的一致性和完整性,提高系统的性能和可靠性。合理的数据库设计能够为系统提供稳定的数据支持,保障数据安全和可靠性,为系统的正常运行和发展奠定基础。
3.3.1 数据库概念结构设计
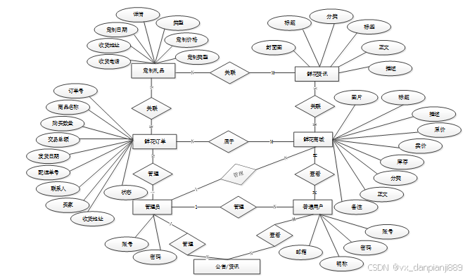
数据库概念结构设计是指根据实际业务需求,抽象出数据库中的实体、属性和它们之间的关系,构建数据库的逻辑结构。通过概念结构设计,可以将现实世界的数据模型化为数据库中的表、字段和实体关系,清晰地描述数据之间的联系和约束,为后续的物理数据库设计提供基础。概念结构设计旨在确保数据库模型与业务需求一致,简化数据管理和操作,提高数据库的可理解性和可维护性。下面是整个系统的总E-R关系图。

图3-3 在线鲜花订购系统总E-R关系图
数据库逻辑结构设计是指将数据库概念结构转化为数据库管理系统能够理解和操作的具体数据模型,包括表的定义、字段属性、主键、外键等逻辑关系。通过逻辑结构设计,可以将概念结构转化为数据库系统支持的数据存储结构,确保数据的有效组织和存储,实现数据的快速检索和高效管理。逻辑结构设计旨在优化数据的存储和访问效率,提高数据库系统的性能和可靠性。
数据库设计是系统开发中的关键步骤,通过识别实体、建立关系、设计表结构、选择主键和索引等方式,确保数据存储和管理的有效性和一致性。同时,考虑安全性和性能优化,采用合适的规范化和反规范化技术,以提高系统的响应速度和用户体验。综合以上因素,数据库设计为系统的稳定运行和高效管理提供了基础支持。
4系统关键模块设计与实现
系统关键模块设计与实现包括用户模块、管理员模块、鲜花商城模块和订单管理模块。用户模块实现用户注册、登录、个人信息管理;管理员模块实现后台权限管理、商品管理;鲜花商城模块展示鲜花产品、购物车、订单结算;订单管理模块实现订单生成、支付处理。通过这些关键模块的设计与实现,用户能够方便浏览和购买鲜花产品,管理员能够有效管理商品和订单,确保系统的功能完整和运行顺畅。
4.1.1 首页界面
用户前台首页作为系统的入口页面,展示精美的鲜花产品、推荐商品和热门促销信息,提供直观的导航入口。用户可以通过首页浏览鲜花产品、了解最新资讯和促销活动,快速定位所需商品,并进行下单购买操作。首页设计简洁直观,便于用户浏览和选择,提升用户体验和购物效率。界面展示如下图4-1所示。

图4-1 首页界面图
用户前台首页作为系统的入口页面,展示精美的鲜花产品、推荐商品和热门促销信息,提供直观的导航入口。用户可以通过首页浏览鲜花产品、了解最新资讯和促销活动,快速定位所需商品,并进行下单购买操作。首页设计简洁直观,便于用户浏览和选择,提升用户体验和购物效率。界面如下图4-2所示。

图4-2用户登录界面图
4.1.3 鲜花资讯界面
用户浏览系统中发布的鲜花资讯和相关信息。用户可以查看最新的花卉资讯、花语解读、养护知识等内容,了解鲜花的特点和养护方法。资讯页面展示清晰,内容丰富,用户可以方便快速地浏览和获取所需信息。鲜花资讯查看功能有助于提高用户对鲜花的了解和认知,增强用户参与感和用户体验。界面如下图4-3所示。

图4-3鲜花资讯查看界面图
4.1.4 鲜花商城界面
鲜花商城模块是用户浏览和购买鲜花产品的核心功能。用户可以在商城页面浏览各类鲜花产品,查看商品详情、价格和库存信息,选择心仪的鲜花加入购物车进行结算。该模块支持用户对商品进行搜索和筛选,提供多样化的支付方式和配送选项,保障购物体验。管理员可以管理商品信息、价格、促销活动等,确保商城商品信息的准确性和时效性。鲜花商城模块旨在为用户提供便捷、多样化的购物选择,促进销售和用户满意度。界面如下图所示。

图4-4 鲜花商城列表界面图

图4-5鲜花购买界面图
4.1.5 定制礼品界面
定制礼品模块允许用户根据个人需求定制独特的鲜花礼品。用户可以选择鲜花种类、花束风格、包装方式等,个性化定制礼品,并在系统中提交定制需求。管理员根据用户要求制作定制礼品,确保礼品符合用户期望。这一模块为用户提供了个性化定制服务,增强了用户参与感和满意度,丰富了鲜花购物体验。界面如下图所示。

图4-6定制礼品界面图
4.2后台管理员功能模块
系统用户管理模块允许管理员对用户信息进行管理和维护。管理员可以查看、添加、编辑和删除用户信息,包括用户名、密码、联系方式等。此外,管理员可以设置用户权限和角色,管理用户账号的激活和禁用,确保系统安全性和数据保护。用户管理模块帮助管理员有效管理用户信息,保障系统的正常运行和安全性,提高系统的可管理性和维护性。界面如下图所示。

图4-7用户管理界面图
4.2.2 定制礼品管理界面
定制礼品管理模块允许管理员管理定制礼品的信息和订单。管理员可以查看已定制礼品的详情,包括定制内容、订单状态等,进行订单处理和跟踪。此外,管理员可以添加新的定制礼品信息,编辑已有信息并进行删除操作。定制礼品管理模块帮助管理员有效监控和管理定制礼品流程,确保定制礼品的准确性和及时交付,提升用户满意度和体验。界面如下图所示。

图4-8定制礼品管理界面图
鲜花资讯管理模块允许管理员发布、编辑和删除鲜花相关的资讯和信息。管理员可以创建新的资讯内容,包括花语解读、养护知识等,并对已发布的资讯进行修改和更新。该模块还可用于管理资讯的分类和标签,方便用户查找和浏览。鲜花资讯管理模块帮助管理员及时发布最新的鲜花资讯,提供给用户有用的鲜花知识,增强用户对产品的了解和信任。界面如下图所示。

图4-9鲜花资讯管理界面图
交流管理模块允许用户在系统内进行交流和互动。用户可以发表观点、提出问题、分享经验,并对其他用户的帖子进行评论和回复。管理员可以监督和管理交流内容,确保内容合法、积极,维护良好的交流氛围。交流管理模块促进用户之间的互动和交流,增强用户参与感和粘性,提高用户活跃度和用户满意度,为用户提供一个交流分享的平台。界面如下图所示。

图4-10交流管理界面图
4.2.5 商城管理界面
商城管理模块包括鲜花商城管理、分类列表管理、订单列表管理和订单配送管理。管理员可以管理鲜花商城中的商品信息、价格和库存,对商品进行分类和标签管理,方便用户浏览和选择。订单列表管理允许管理员查看和处理用户订单,跟踪订单状态和物流信息。订单配送管理涉及配送时间、地点和方式的安排,确保订单准时送达。商城管理模块帮助管理员有效管理商城运营和订单流程,提升用户购物体验和满意度,促进销售和业务发展。界面如下图所示。

图4-11商城管理界面图
5系统测试
系统测试的目的在于验证系统的功能和性能是否符合需求规格,并发现潜在的缺陷和问题。通过测试,可以确保系统的正确性、稳定性和可靠性,提高系统的质量和可靠性。系统测试还可以评估系统的性能、安全性和用户体验,确保系统满足用户的预期需求并具有良好的用户体验。通过系统测试,可以提前发现和解决问题,降低系统上线后出现故障和风险的可能性,保障系统的正常运行和用户满意度。
系统测试包括:用户登录功能测试、密码修改功能测试、鲜花商城展示测试、鲜花资讯添加、礼品定制功能测试,如表5-1、5-2、5-3、5-4、5-5所示:
| 测试用例编号 | 测试内容 | 预期结果 | 实际结果 |
| TC001 | 用户登录功能测试 | 输入正确的用户名和密码,预期成功登录到系统主页 | 登录成功 |
| 输入不存在的用户名,预期显示错误提示信息 | 显示错误提示 | ||
| 输入错误的密码,预期显示错误提示信息 | 显示错误提示 |
表5-2 密码修改功能测试表
| 测试用例编号 | 测试内容 | 预期结果 | 实际结果 |
| TC002 | 密码修改功能测试 | 进入个人中心页面后,点击修改密码按钮,输入原密码和新密码并保存,预期密码修改成功 | 密码修改成功 |
| 输入错误的原密码,预期显示错误提示信息 | 显示错误提示信息 | ||
| 输入与原密码相同的新密码,预期显示错误提示信息 | 显示错误提示信息 |
表5-3鲜花商城展示测试表
| 测试用例编号 | 测试内容 | 预期结果 | 实际结果 |
| TC003 | 浏览鲜花产品列表,预期显示正常 | 显示正常 | 显示正常 |
| 查看商品详情,预期信息完整 | 信息完整 | 信息完整 | |
| 加入购物车,预期添加成功 | 添加成功 | 添加成功 |
表5-4 鲜花资讯添加测试表
| 测试用例编号 | 测试内容 | 预期结果 | 实际结果 |
| TC004 | 添加新鲜花资讯,预期添加成功 | 添加成功 | 添加成功 |
| 编辑已有鲜花资讯,预期编辑成功 | 编辑成功 | 编辑成功 | |
| 删除鲜花资讯,预期删除成功 | 删除成功 | 删除成功 |
表5-5礼品定制功能测试表
| 测试用例编号 | 测试内容 | 预期结果 | 实际结果 |
| TC005 | 选择定制鲜花种类、风格,预期定制成功 | 定制成功 | 定制成功 |
| 添加定制要求,预期保存成功 | 保存成功 | 保存成功 | |
| 查看定制礼品详情,预期信息完整 | 信息完整 | 信息完整 |
经过用户登录、密码修改功能、鲜花商城展示、鲜花资讯添加和礼品定制功能的测试,系统表现良好。用户登录、密码修改、鲜花展示、资讯添加和礼品定制功能均符合预期,操作流畅,信息准确完整。系统响应快速,界面友好,用户体验良好。各功能模块均通过测试用例,未出现严重错误或异常情况。测试结果表明系统设计和开发质量高,具备稳定性和可靠性,可满足用户需求,为系统的正常运行和上线提供了有力支持。
结 论
通过本研究,我成功开发了一个在线鲜花订购系统,为用户提供了丰富的功能和便捷的购物体验。系统包括多个模块,如交流论坛、鲜花商城、定制礼品等,满足用户不同需求。管理员可以通过后台管理功能对系统进行全面管理,提高运营效率。系统的应用有望推动鲜花市场的数字化转型,提升用户购物体验,促进鲜花行业的发展。
在系统开发过程中,我遇到了一些挑战和问题。首先,系统功能的设计和开发需要更加细致和完善,以满足用户不同需求和提升用户体验。其次,系统安全性和稳定性需要进一步加强,保护用户信息和数据安全。另外,用户操作界面和交互体验需要优化,提高用户友好性和易用性。未来,我将继续改进系统功能,优化用户体验,加强系统安全性,推动系统的持续发展和改进。
通过本研究,我深刻认识到在线鲜花订购系统的重要性和潜力。通过不断改进和创新,我有信心将系统打造成更加优秀的鲜花订购平台,为用户提供更便捷、个性化的购物体验。同时,我也意识到系统开发是一个不断完善和提升的过程,需要持续关注用户需求和市场变化,不断优化系统功能和性能,以满足用户和行业的发展需求。我将继续努力,不断改进系统,为用户提供更好的服务和体验,推动在线鲜花订购系统的发展和壮大。
[1]白茹鑫.基于SSM+SSM框架的企业安全培训管理系统设计与实现[J].现代信息科技,2024,8(01):44-49.
[2]袁爱平,陈畅,孙士兵,符春.基于SSM框架的高校学生信息管理系统设计与实现[J].工业控制计算机,2023,36(12):127-129.
[3]单厚信,刘舒心,程文远,陈云生.基于SSM架构的图书资料管理系统设计与实现[J].现代信息科技,2023,7(23):46-51.
[4]王敏.基于SSM的高校学生综合测评管理系统设计与实现[J].电脑知识与技术,2023,19(29):59-62+70.
[5]Kalliontzis Dimitrios,Kotzamanis Vasileios.Addressing geometric and material nonlinearities in fluid-structure interaction with the ALE-SSM framework[J].Engineering Structures,2023,295
[6]李大志.Java Web在高校图书管理系统中的应用研究[J].中国信息化,2023,(06):64-65.
[7]Hermanto Ruby,Putro Utomo Sarjono,Novani Santi,Kijima Kyoichi.Overcoming the challenge of those new with SSM in surfacing relevant worldviews for action to improve[J].Journal of the Operational Research Society,2022,73(9):1919-1934.
[8]Zheng Hongying.A Study on the Design of English Speaking Examination System Based on SSM Framework[J].Journal of Sensors,2022,2022
[9]Gianni Lo Schiavo.The Single Supervisory Mechanism (SSM) and the EU Anti-Money Laundering framework compared: governance, rules, challenges and opportunities[J].Journal of Banking Regulation,2021,23(1):1-15.
[10]Morris Phillip A,Barker Lisa,Monar Astrid.Applying the social ecological framework to enhance wellness for student veterans.[J].Journal of American college health : J of ACH,2020,70(7):1-9.
[11]宋代雨,王璐瑶,陶秋虹,梁林,张修军.基于SSM的文创商城的设计与实现[J].电脑编程技巧与维护,2020,(08):47-49.
[12]薄志强.基于SSM框架的网上商城系统的设计与实现[D].西安电子科技大学,2020.
[13]张慧敏,王飒,张腾达.基于SSM框架的网上购物商城设计与实现[J].软件,2020,41(06):143-146.
[14]童二宝,彭战军.基于分布式集群技术的SSM购物商城系统设计[J].软件,2019,40(08):123-126.
[15]李天庆.基于SSM框架的电子商城项目的设计与实现[D].山东大学,2019.
在系统的设计与实现过程中,我要衷心感谢导师和领导们的悉心指导与支持,他们的鼓励与信任是我不断前行的动力源泉。感谢家人和朋友们的支持与理解,是你们的陪伴让我在困难时刻感受到坚定的力量。每一个挑战都是成长的契机,让我更加坚强、勇敢,学会团结合作,共同面对未知的挑战。
这个项目的成功离不开每一位伙伴的支持。在面对技术难题和时间压力时,有大家的通力配合与支持,我才能克服重重困难,最终取得了令人瞩目的成绩。在这个过程中,我不断学习、不断进步,锻炼了解决问题的能力,也更加坚信团结合作的力量。
未来的道路上,我将怀揣感恩之心,继续努力前行,为梦想不懈奋斗,书写更加精彩的人生篇章。保持对知识的渴望和对技术的热爱,不断探索创新、追求卓越。勇攀科技高峰,为实现更多梦想而努力奋斗,为社会进步、为科技发展贡献自己的力量。在这个奋进的时刻,回顾过去的努力和付出,感慨收获和成长。让我将这份感恩之心传递下去,激励自己和身边的人,不忘初心,继续前行。让我们共同努力,书写更加精彩的明天!感谢有你们,让我们一起向前奔跑!
免费领取项目源码,请关注❥点赞收藏并私信博主,谢谢~
989

被折叠的 条评论
为什么被折叠?



