本项目旨在基于Spring Boot开发一套洗浴会所信息管理系统,旨在提高洗浴会所的信息管理效率和客户服务质量。通过整合Spring Boot框架的强大后端支持和灵活的前端交互设计,该系统将实现用户管理、预约管理、服务查看等功能,为洗浴会所提供一体化、高效的信息管理解决方案。系统的设计旨在提升洗浴会所的管理水平,提高客户满意度,促进洗浴会所业务的健康发展。
在系统中,利用Spring Boot框架的高效性能和VUE前端框架的优秀用户体验,实现了信息管理的便捷性和灵活性。通过系统的信息化管理和智能化调度,洗浴会所能够更好地管理用户信息、实现预约服务管理,从而提高了服务的效率和客户满意度。系统还将注重安全性和可扩展性,以确保敏感信息的安全和系统的稳定运行。
综上所述,基于Spring Boot的洗浴会所信息管理系统的设计与实现为洗浴会所提供了一套全面的信息管理解决方案。通过引入现代化的技术手段,提高了系统的稳定性、安全性和用户体验,使得洗浴会所能够更加高效地运营,提升客户体验,为行业的发展带来新的机遇和挑战。
关键词:洗浴会所信息管理系统 ;Java;springboot;MYSQL
This project aims to develop a set of information management system of bath club based on Spring Boot, aiming to improve the efficiency of information management and customer service quality of bath club. By integrating the powerful back-end support of Spring Boot framework and flexible front-end interaction design, the system will realize user management, appointment management, service viewing and other functions, and provide an integrated and efficient information management solution for the bath club. The design of the system aims to improve the management level of the bath club, improve customer satisfaction, and promote the healthy development of the bath club business.
In the system, the efficient performance of Spring Boot framework and the excellent user experience of VUE front-end framework are used to realize the convenience and flexibility of information management. Through the information management and intelligent scheduling of the system, the bath club can better manage user information and achieve reservation service management, thereby improving the efficiency of the service and customer satisfaction. The system will also focus on security and scalability to ensure the security of sensitive information and the stable operation of the system.
In summary, the design and implementation of the information management system of the bath club based on Spring Boot provides a comprehensive information management solution for the bath club. Through the introduction of modern technical means, the stability, security and user experience of the system are improved, so that the bath club can operate more efficiently, improve customer experience, and bring new opportunities and challenges to the development of the industry.
Key words: Bath club information management system; Java; springboot; MYSQL
目录
随着洗浴会所行业的快速发展和信息化水平的提升,信息管理系统成为洗浴会所管理的重要组成部分。传统的管理方式存在着信息不透明、业务效率低下等问题,难以满足洗浴会所对信息管理的需求。因此,基于Spring Boot的洗浴会所信息管理系统的设计与实现具有重要意义。
目前,洗浴会所信息管理系统的现状仍然存在一些问题。一些洗浴会所仍在采用传统的人工管理方式,导致信息管理效率低下,难以做到客户信息的科学管理和业务的精细化。而一些采用软件系统进行管理的洗浴会所,系统往往功能单一,用户体验较差,无法满足洗浴会所对信息管理的需求。因此,开发一套功能全面、操作便捷的洗浴会所信息管理系统具有迫切的需求。
基于Spring Boot的洗浴会所信息管理系统的研究与实现将为洗浴会所信息管理带来全新的管理方式和工作效率。通过引入现代化的技术手段,将提高了系统的稳定性、安全性和用户体验,使得洗浴会所能够更加高效地管理信息、提高客户满意度,为洗浴会所的发展注入新的活力。
基于Spring Boot的洗浴会所信息管理系统的设计与实现具有重要的现实意义和应用价值。随着洗浴会所行业的不断发展和信息化水平的提升,传统的信息管理方式已经无法满足洗浴会所对信息管理的需求。因此,开发一套基于Spring Boot的洗浴会所信息管理系统成为了必然选择,旨在提升信息管理的效率和组织运作的便利性。
该系统的引入将极大地提升洗浴会所的信息管理效率和客户服务质量。通过整合Spring Boot框架的强大后端支持和灵活的前端交互设计,系统将实现会员管理、预约服务管理、等功能,为洗浴会所提供一体化、高效的信息管理解决方案,以确保业务运营的顺利进行。
在信息化时代,基于Spring Boot的洗浴会所信息管理系统的设计与实现不仅仅是提升管理效率的问题,更是适应洗浴会所信息管理需求、提高客户服务质量的需要。通过引入现代化的技术手段,将提高了系统的稳定性、安全性和用户体验,使得洗浴会所能够更加高效地运营,更好地满足客户需求,为洗浴会所的发展注入新的活力。因此,本课题的研究具有重要的战略意义和长远意义,有助于推动洗浴会所行业朝着更加规范化、专业化和智能化的方向发展。
论文将分层次经行编排,除去论文摘要致谢文献参考部分,正文部分还会对网站需求做出分析,以及阐述大体的设计和实现的功能,最后罗列部分调测记录,论文主要架构如下:
第一章:引言。第一章主要介绍了课题研究的背景,系统开发的现状和本文的研究的意义。
第二章:系统需求分析。第二章主要从系统的用户、功能等方面进行需求分析。
第三章:系统设计。第三章主要对系统框架、系统功能模块、数据库进行功能设计。
第四章:系统实现。第四章主要介绍了系统框架搭建、系统界面的实现。
第五章:系统测试。第五章主要对系统的部分界面进行测试并对主要功能进行测试
第六章:总结。
- 2 章 洗浴会所信息管理系统的需求分析
洗浴会所信息管理系统存储所使用的是mysql数据库以及开发中所使用的是IDEA、Tomcat这些开发工具的使用,能够给我们的编写工作带来许多的便利。系统使用springboot框架进行开发,使系统的可扩展性和维护性更佳,减少java配置代码,简化编程代码,目前springboot框架也是很多企业选择的框架之一。
在开发洗浴会所信息管理系统中所使用的开发软件像IDEA开发工具、Tomcat8.0服务器、MySQL5.7数据库、Photoshop图片处理软件等,这些都是开源免费的,这些环境在学校都进行了系统的学习,自己能够独立操作完成,不需要额外花费,而且系统的开发工具从网上都可以直接下载,因此在经济方面是可行的。
此次项目设计的时候我参考了很多类似系统的成功案例,对它们的操作界面以及功能都进行了系统的分析,将众多案例结合在一起,突出以人为本简化操作,所以具有基本计算机知识的人都会操作本项目。因此操作可行性也没有问题。
洗浴会所信息管理系统的设计在功能上划分为普通用户和管理员两种角色。
普通用户:
(1)注册登录:注册登录:用户通过注册登录系统,可通过点击头像中我的账户,对个人信息进行增删改查。比如个人资料、头像和密码修改。
(2)通知公告:用户点击可查看网站公告、关于我们、联系方式和网站介绍。
(3)留言区:用户可点击“留言”按钮,输入标题和留言内容进行酒宴操作。
(4)套餐目录:用户点击可通过搜索套餐名称、套餐价格和套餐类型进行查看套餐目列表;同时可对套餐服务进行点赞、收藏、评论和预约操作。
(5)其他服务:用户点击可通过搜索服务名称和服务类型进行查看其他服务列表。同时可对服务进行点赞、收藏、评论和预约操作。
(6)个人中心:用户点击头像可查看“个人中心”,包括个人首页、下单预约、预约服务、留言区和收藏。
管理员:
(1)登录:管理员的账号是在数据列表中直接设置生成的,不需要进行注册,可直接输入账号密码登录,同时可对管理员资料进行增删改查。
(2)后台首页:管理员点击可查看销售数据统计图。
(3)系统用户:管理员点击可查看管理员和普通用户;同时可对系统用户进行增删改查。
(4)套餐目录管理:管理员点击可查看套餐目录列表和谭灿目录添加;点击“套餐目录添加”,输入套餐名称、套餐价格、套餐类型,上传环境照片,输入限定时间和套餐简介,点击“提交”按钮进行添加。同时可对套餐目录进行删除。
(5)下单预约管理:管理员点击可查下单预约列表。
(6)其他服务管理:管理员点击可查看其他服务列表和其他服务添加;点击“其他服务添加”,输入服务名称、服务类型、技师名称、服务价格,上传技师照片和输入服务简介,点击“提交”按钮进行添加。
(7)预约服务管理:管理员点击可通过搜索用户姓名、预约时间、服名称和服务类型进行查看预约服务列表。
(8)销售数据管理:管理员点击可查看销售数据列表和销售数据添加;点击“销售数据添加”,输入统计月份、月营业额、套餐售额、服务售额和剩余利润,点击“提交”按钮进行添加。同时可对销售数据进行删除。
(9)系统管理:当管理员点击“系统管理”时,可查看轮播图; 如需添加新的轮播图,点击右侧“添加”按钮,上传图片,输入标题,点击“确认”按钮进行添加;同时可对轮播图进行增删改查。
(10)留言管理:管理员点击可查留言区,同时可对留言进行回复。
(11)通知公告管理: 当管理点击“通知公告管理”时,可查看通知公告消息;如需添加新的通知公告,点击右侧“添加”按钮,输入标题和正文,点击“确认”按钮进行添加。
洗浴会所信息管理系统的非功能性需求比如自助洗浴会所信息管理系统的安全性怎么样,可靠性怎么样,性能怎么样,可拓展性怎么样等。具体可以表示在如下3-1表格中:
表2.1 洗浴会所信息管理系统非功能需求表
| 安全性 | 主要指洗浴会所信息管理系统数据库的安装,数据库的使用和密码的设定必须合乎规范。 |
| 可靠性 | 可靠性是指洗浴会所信息管理系统能够安装用户的指示进行操作,经过测试,可靠性90%以上。 |
| 性能 | 性能是影响洗浴会所信息管理系统占据市场的必要条件,所以性能最好要佳才好。 |
| 可扩展性 | 比如数据库预留多个属性,比如接口的使用等确保了系统的非功能性需求。 |
| 易用性 | 用户只要跟着洗浴会所信息管理系统的页面展示内容进行操作,就可以了。 |
| 可维护性 | 洗浴会所信息管理系统开发的可维护性是非常重要的,经过测试,可维护性没有问题 |
洗浴会所信息管理系统中普通用户角色用例图如图2.1所示:

图2.1 普通用户角色用例图
洗浴会所信息管理系统中管理员角色用例图如图2.2所示:

图2.2 管理员角色用例图
在分析了项目开发的背景、意义以及其开发的可行性后,接下来就是探讨项目的功能划分,以及具体实现的时候对项目数据库各种表的设计,在本章会做一个系统的介绍。
系功能模块的设计就是把系统具体要实现哪些功能,功能如何划分做一个系统的架构,以模块图的方式展示出来,方便我们进行功能得罗列以及涉及。在系统的功能方面,项目分成了管理员+普通用户两个模块,每个模块登录进去对应相应的功能,具体的功能模块图如图3.1所示。

图3.1 洗浴会所信息管理系统功能模块图
数据库的设计承载者系统的各种数据,在一个系统中各种数据都需要一个专门的容器,数据库就是这个容器,在建立数据库的时候,主要是数据库模型的设计以及各个数据库表的设计两部分。
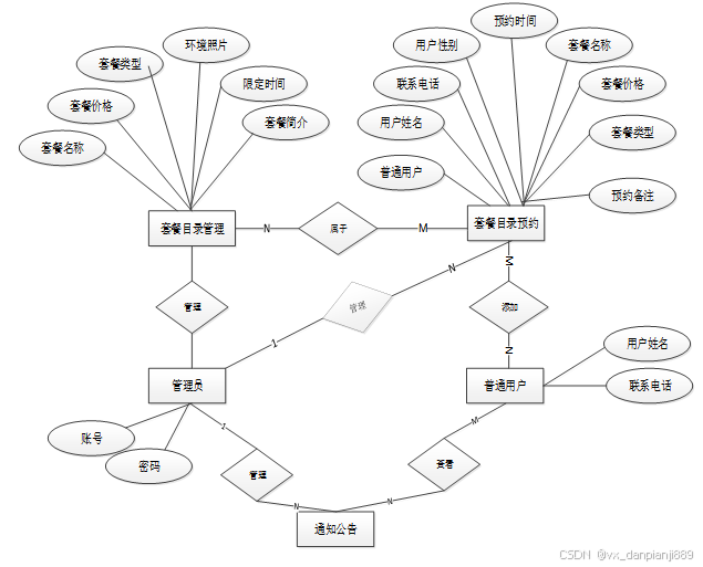
下面是整个洗浴会所信息管理系统中主要的数据库表总E-R实体关系图。

图3.2 洗浴会所信息管理系统总E-R关系图
通过前面E-R关系图可以看到项目需要创建很多个数据表。以下是项目中的主要数据库表的关系模型:
表access_token (登陆访问时长)
| 编号 | 名称 | 数据类型 | 长度 | 小数位 | 允许空值 | 主键 | 默认值 | 说明 |
| 1 | token_id | int | 10 | 0 | N | Y | 临时访问牌ID | |
| 2 | token | varchar | 64 | 0 | Y | N | 临时访问牌 | |
| 3 | info | text | 65535 | 0 | Y | N | ||
| 4 | maxage | int | 10 | 0 | N | N | 2 | 最大寿命:默认2小时 |
| 5 | create_time | timestamp | 19 | 0 | N | N | CURRENT_TIMESTAMP | 创建时间: |
| 6 | update_time | timestamp | 19 | 0 | N | N | CURRENT_TIMESTAMP | 更新时间: |
| 7 | user_id | int | 10 | 0 | N | N | 0 | 用户编号: |
| 编号 | 名称 | 数据类型 | 长度 | 小数位 | 允许空值 | 主键 | 默认值 | 说明 |
| 1 | auth_id | int | 10 | 0 | N | Y | 授权ID: | |
| 2 | user_group | varchar | 64 | 0 | Y | N | 用户组: | |
| 3 | mod_name | varchar | 64 | 0 | Y | N | 模块名: | |
| 4 | table_name | varchar | 64 | 0 | Y | N | 表名: | |
| 5 | page_title | varchar | 255 | 0 | Y | N | 页面标题: | |
| 6 | path | varchar | 255 | 0 | Y | N | 路由路径: | |
| 7 | position | varchar | 32 | 0 | Y | N | 位置: | |
| 8 | mode | varchar | 32 | 0 | N | N | _blank | 跳转方式: |
| 9 | add | tinyint | 3 | 0 | N | N | 1 | 是否可增加: |
| 10 | del | tinyint | 3 | 0 | N | N | 1 | 是否可删除: |
| 11 | set | tinyint | 3 | 0 | N | N | 1 | 是否可修改: |
| 12 | get | tinyint | 3 | 0 | N | N | 1 | 是否可查看: |
| 13 | field_add | text | 65535 | 0 | Y | N | 添加字段: | |
| 14 | field_set | text | 65535 | 0 | Y | N | 修改字段: | |
| 15 | field_get | text | 65535 | 0 | Y | N | 查询字段: | |
| 16 | table_nav_name | varchar | 500 | 0 | Y | N | 跨表导航名称: | |
| 17 | table_nav | varchar | 500 | 0 | Y | N | 跨表导航: | |
| 18 | option | text | 65535 | 0 | Y | N | 配置: | |
| 19 | create_time | timestamp | 19 | 0 | N | N | CURRENT_TIMESTAMP | 创建时间: |
| 20 | update_time | timestamp | 19 | 0 | N | N | CURRENT_TIMESTAMP | 更新时间: |
| 编号 | 名称 | 数据类型 | 长度 | 小数位 | 允许空值 | 主键 | 默认值 | 说明 |
| 1 | collect_id | int | 10 | 0 | N | Y | 收藏ID: | |
| 2 | user_id | int | 10 | 0 | N | N | 0 | 收藏人ID: |
| 3 | source_table | varchar | 255 | 0 | Y | N | 来源表: | |
| 4 | source_field | varchar | 255 | 0 | Y | N | 来源字段: | |
| 5 | source_id | int | 10 | 0 | N | N | 0 | 来源ID: |
| 6 | title | varchar | 255 | 0 | Y | N | 标题: | |
| 7 | img | varchar | 255 | 0 | Y | N | 封面: | |
| 8 | create_time | timestamp | 19 | 0 | N | N | CURRENT_TIMESTAMP | 创建时间: |
| 9 | update_time | timestamp | 19 | 0 | N | N | CURRENT_TIMESTAMP | 更新时间: |
| 编号 | 名称 | 数据类型 | 长度 | 小数位 | 允许空值 | 主键 | 默认值 | 说明 |
| 1 | comment_id | int | 10 | 0 | N | Y | 评论ID: | |
| 2 | user_id | int | 10 | 0 | N | N | 0 | 评论人ID: |
| 3 | reply_to_id | int | 10 | 0 | N | N | 0 | 回复评论ID:空为0 |
| 4 | content | longtext | 2147483647 | 0 | Y | N | 内容: | |
| 5 | nickname | varchar | 255 | 0 | Y | N | 昵称: | |
| 6 | avatar | varchar | 255 | 0 | Y | N | 头像地址:[0,255] | |
| 7 | create_time | timestamp | 19 | 0 | N | N | CURRENT_TIMESTAMP | 创建时间: |
| 8 | update_time | timestamp | 19 | 0 | N | N | CURRENT_TIMESTAMP | 更新时间: |
| 9 | source_table | varchar | 255 | 0 | Y | N | 来源表: | |
| 10 | source_field | varchar | 255 | 0 | Y | N | 来源字段: | |
| 11 | source_id | int | 10 | 0 | N | N | 0 | 来源ID: |
| 编号 | 名称 | 数据类型 | 长度 | 小数位 | 允许空值 | 主键 | 默认值 | 说明 |
| 1 | hits_id | int | 10 | 0 | N | Y | 点赞ID: | |
| 2 | user_id | int | 10 | 0 | N | N | 0 | 点赞人: |
| 3 | create_time | timestamp | 19 | 0 | N | N | CURRENT_TIMESTAMP | 创建时间: |
| 4 | update_time | timestamp | 19 | 0 | N | N | CURRENT_TIMESTAMP | 更新时间: |
| 5 | source_table | varchar | 255 | 0 | Y | N | 来源表: | |
| 6 | source_field | varchar | 255 | 0 | Y | N | 来源字段: | |
| 7 | source_id | int | 10 | 0 | N | N | 0 | 来源ID: |
| 编号 | 名称 | 数据类型 | 长度 | 小数位 | 允许空值 | 主键 | 默认值 | 说明 |
| 1 | message_id | int | 10 | 0 | N | Y | 留言板ID: | |
| 2 | user_id | int | 10 | 0 | N | N | 0 | 用户ID: |
| 3 | title | varchar | 64 | 0 | Y | N | 标题: | |
| 4 | content | longtext | 2147483647 | 0 | N | N | 内容: | |
| 5 | nickname | varchar | 32 | 0 | N | N | 昵称: | |
| 6 | avatar | varchar | 255 | 0 | Y | N | 头像: | |
| 7 | | varchar | 125 | 0 | Y | N | 留言者邮箱 | |
| 8 | phone | varchar | 11 | 0 | Y | N | 留言者手机号码 | |
| 9 | create_time | timestamp | 19 | 0 | N | N | CURRENT_TIMESTAMP | 创建时间: |
| 10 | update_time | timestamp | 19 | 0 | N | N | CURRENT_TIMESTAMP | 更新时间: |
| 11 | reply | longtext | 2147483647 | 0 | Y | N | 回复 | |
| 12 | reply_state | tinyint | 4 | 0 | Y | N | 0 | 回复状态 |
| 编号 | 名称 | 数据类型 | 长度 | 小数位 | 允许空值 | 主键 | 默认值 | 说明 |
| 1 | notice_id | mediumint | 8 | 0 | N | Y | 公告id: | |
| 2 | title | varchar | 125 | 0 | N | N | 标题: | |
| 3 | content | longtext | 2147483647 | 0 | Y | N | 正文: | |
| 4 | create_time | timestamp | 19 | 0 | N | N | CURRENT_TIMESTAMP | 创建时间: |
| 5 | update_time | timestamp | 19 | 0 | N | N | CURRENT_TIMESTAMP | 更新时间: |
| 编号 | 名称 | 数据类型 | 长度 | 小数位 | 允许空值 | 主键 | 默认值 | 说明 |
| 1 | order_reservation_id | int | 10 | 0 | N | Y | 下单预约ID | |
| 2 | regular_users | int | 10 | 0 | Y | N | 0 | 普通用户 |
| 3 | user_name | varchar | 64 | 0 | Y | N | 用户姓名 | |
| 4 | contact_phone_number | varchar | 64 | 0 | Y | N | 联系电话 | |
| 5 | user_gender | varchar | 64 | 0 | Y | N | 用户性别 | |
| 6 | appointment_time | datetime | 19 | 0 | Y | N | 预约时间 | |
| 7 | package_name | varchar | 64 | 0 | Y | N | 套餐名称 | |
| 8 | package_price | varchar | 64 | 0 | Y | N | 套餐价格 | |
| 9 | package_type | varchar | 64 | 0 | Y | N | 套餐类型 | |
| 10 | appointment_remarks | text | 65535 | 0 | Y | N | 预约备注 | |
| 11 | pay_state | varchar | 16 | 0 | N | N | 未支付 | 支付状态 |
| 12 | pay_type | varchar | 16 | 0 | Y | N | 支付类型: 微信、支付宝、网银 | |
| 13 | create_time | datetime | 19 | 0 | N | N | CURRENT_TIMESTAMP | 创建时间 |
| 14 | update_time | timestamp | 19 | 0 | N | N | CURRENT_TIMESTAMP | 更新时间 |
| 编号 | 名称 | 数据类型 | 长度 | 小数位 | 允许空值 | 主键 | 默认值 | 说明 |
| 1 | other_services_id | int | 10 | 0 | N | Y | 其他服务ID | |
| 2 | service_name | varchar | 64 | 0 | Y | N | 服务名称 | |
| 3 | service_type | varchar | 64 | 0 | Y | N | 服务类型 | |
| 4 | technician_name | varchar | 64 | 0 | Y | N | 技师名称 | |
| 5 | service_price | int | 10 | 0 | Y | N | 0 | 服务价格 |
| 6 | technician_photos | varchar | 255 | 0 | Y | N | 技师照片 | |
| 7 | service_introduction | text | 65535 | 0 | Y | N | 服务简介 | |
| 8 | hits | int | 10 | 0 | N | N | 0 | 点击数 |
| 9 | praise_len | int | 10 | 0 | N | N | 0 | 点赞数 |
| 10 | create_time | datetime | 19 | 0 | N | N | CURRENT_TIMESTAMP | 创建时间 |
| 11 | update_time | timestamp | 19 | 0 | N | N | CURRENT_TIMESTAMP | 更新时间 |
| 编号 | 名称 | 数据类型 | 长度 | 小数位 | 允许空值 | 主键 | 默认值 | 说明 |
| 1 | package_catalog_id | int | 10 | 0 | N | Y | 套餐目录ID | |
| 2 | package_name | varchar | 64 | 0 | Y | N | 套餐名称 | |
| 3 | package_price | varchar | 64 | 0 | Y | N | 套餐价格 | |
| 4 | package_type | varchar | 64 | 0 | Y | N | 套餐类型 | |
| 5 | environmental_photos | varchar | 255 | 0 | Y | N | 环境照片 | |
| 6 | limited_time | varchar | 64 | 0 | Y | N | 限定时间 | |
| 7 | package_introduction | text | 65535 | 0 | Y | N | 套餐简介 | |
| 8 | hits | int | 10 | 0 | N | N | 0 | 点击数 |
| 9 | praise_len | int | 10 | 0 | N | N | 0 | 点赞数 |
| 10 | create_time | datetime | 19 | 0 | N | N | CURRENT_TIMESTAMP | 创建时间 |
| 11 | update_time | timestamp | 19 | 0 | N | N | CURRENT_TIMESTAMP | 更新时间 |
| 编号 | 名称 | 数据类型 | 长度 | 小数位 | 允许空值 | 主键 | 默认值 | 说明 |
| 1 | praise_id | int | 10 | 0 | N | Y | 点赞ID: | |
| 2 | user_id | int | 10 | 0 | N | N | 0 | 点赞人: |
| 3 | create_time | timestamp | 19 | 0 | N | N | CURRENT_TIMESTAMP | 创建时间: |
| 4 | update_time | timestamp | 19 | 0 | N | N | CURRENT_TIMESTAMP | 更新时间: |
| 5 | source_table | varchar | 255 | 0 | Y | N | 来源表: | |
| 6 | source_field | varchar | 255 | 0 | Y | N | 来源字段: | |
| 7 | source_id | int | 10 | 0 | N | N | 0 | 来源ID: |
| 8 | status | bit | 1 | 0 | N | N | 1 | 点赞状态:1为点赞,0已取消 |
| 编号 | 名称 | 数据类型 | 长度 | 小数位 | 允许空值 | 主键 | 默认值 | 说明 |
| 1 | regular_users_id | int | 10 | 0 | N | Y | 普通用户ID | |
| 2 | user_name | varchar | 64 | 0 | Y | N | 用户姓名 | |
| 3 | contact_phone_number | varchar | 64 | 0 | Y | N | 联系电话 | |
| 4 | examine_state | varchar | 16 | 0 | N | N | 已通过 | 审核状态 |
| 5 | user_id | int | 10 | 0 | N | N | 0 | 用户ID |
| 6 | create_time | datetime | 19 | 0 | N | N | CURRENT_TIMESTAMP | 创建时间 |
| 7 | update_time | timestamp | 19 | 0 | N | N | CURRENT_TIMESTAMP | 更新时间 |
| 编号 | 名称 | 数据类型 | 长度 | 小数位 | 允许空值 | 主键 | 默认值 | 说明 |
| 1 | reservation_service_id | int | 10 | 0 | N | Y | 预约服务ID | |
| 2 | regular_users | int | 10 | 0 | Y | N | 0 | 普通用户 |
| 3 | user_name | varchar | 64 | 0 | Y | N | 用户姓名 | |
| 4 | contact_phone_number | varchar | 64 | 0 | Y | N | 联系电话 | |
| 5 | user_gender | varchar | 64 | 0 | Y | N | 用户性别 | |
| 6 | appointment_time | datetime | 19 | 0 | Y | N | 预约时间 | |
| 7 | service_name | varchar | 64 | 0 | Y | N | 服务名称 | |
| 8 | service_type | varchar | 64 | 0 | Y | N | 服务类型 | |
| 9 | technician_name | varchar | 64 | 0 | Y | N | 技师名称 | |
| 10 | create_time | datetime | 19 | 0 | N | N | CURRENT_TIMESTAMP | 创建时间 |
| 11 | update_time | timestamp | 19 | 0 | N | N | CURRENT_TIMESTAMP | 更新时间 |
| 编号 | 名称 | 数据类型 | 长度 | 小数位 | 允许空值 | 主键 | 默认值 | 说明 |
| 1 | sales_data_id | int | 10 | 0 | N | Y | 销售数据ID | |
| 2 | statistical_month | varchar | 64 | 0 | Y | N | 统计月份 | |
| 3 | monthly_revenue | int | 10 | 0 | Y | N | 0 | 月营业额 |
| 4 | package_sales | int | 10 | 0 | Y | N | 0 | 套餐售额 |
| 5 | service_sales_volume | int | 10 | 0 | Y | N | 0 | 服务售额 |
| 6 | remaining_profit | int | 10 | 0 | Y | N | 0 | 剩余利润 |
| 7 | create_time | datetime | 19 | 0 | N | N | CURRENT_TIMESTAMP | 创建时间 |
| 8 | update_time | timestamp | 19 | 0 | N | N | CURRENT_TIMESTAMP | 更新时间 |
| 编号 | 名称 | 数据类型 | 长度 | 小数位 | 允许空值 | 主键 | 默认值 | 说明 |
| 1 | slides_id | int | 10 | 0 | N | Y | 轮播图ID: | |
| 2 | title | varchar | 64 | 0 | Y | N | 标题: | |
| 3 | content | varchar | 255 | 0 | Y | N | 内容: | |
| 4 | url | varchar | 255 | 0 | Y | N | 链接: | |
| 5 | img | varchar | 255 | 0 | Y | N | 轮播图: | |
| 6 | hits | int | 10 | 0 | N | N | 0 | 点击量: |
| 7 | create_time | timestamp | 19 | 0 | N | N | CURRENT_TIMESTAMP | 创建时间: |
| 8 | update_time | timestamp | 19 | 0 | N | N | CURRENT_TIMESTAMP | 更新时间: |
| 编号 | 名称 | 数据类型 | 长度 | 小数位 | 允许空值 | 主键 | 默认值 | 说明 |
| 1 | upload_id | int | 10 | 0 | N | Y | 上传ID | |
| 2 | name | varchar | 64 | 0 | Y | N | 文件名 | |
| 3 | path | varchar | 255 | 0 | Y | N | 访问路径 | |
| 4 | file | varchar | 255 | 0 | Y | N | 文件路径 | |
| 5 | display | varchar | 255 | 0 | Y | N | 显示顺序 | |
| 6 | father_id | int | 10 | 0 | Y | N | 0 | 父级ID |
| 7 | dir | varchar | 255 | 0 | Y | N | 文件夹 | |
| 8 | type | varchar | 32 | 0 | Y | N | 文件类型 |
| 编号 | 名称 | 数据类型 | 长度 | 小数位 | 允许空值 | 主键 | 默认值 | 说明 |
| 1 | user_id | mediumint | 8 | 0 | N | Y | 用户ID:[0,8388607]用户获取其他与用户相关的数据 | |
| 2 | state | smallint | 5 | 0 | N | N | 1 | 账户状态:[0,10](1可用|2异常|3已冻结|4已注销) |
| 3 | user_group | varchar | 32 | 0 | Y | N | 所在用户组:[0,32767]决定用户身份和权限 | |
| 4 | login_time | timestamp | 19 | 0 | N | N | CURRENT_TIMESTAMP | 上次登录时间: |
| 5 | phone | varchar | 11 | 0 | Y | N | 手机号码:[0,11]用户的手机号码,用于找回密码时或登录时 | |
| 6 | phone_state | smallint | 5 | 0 | N | N | 0 | 手机认证:[0,1](0未认证|1审核中|2已认证) |
| 7 | username | varchar | 16 | 0 | N | N | 用户名:[0,16]用户登录时所用的账户名称 | |
| 8 | nickname | varchar | 16 | 0 | Y | N | 昵称:[0,16] | |
| 9 | password | varchar | 64 | 0 | N | N | 密码:[0,32]用户登录所需的密码,由6-16位数字或英文组成 | |
| 10 | | varchar | 64 | 0 | Y | N | 邮箱:[0,64]用户的邮箱,用于找回密码时或登录时 | |
| 11 | email_state | smallint | 5 | 0 | N | N | 0 | 邮箱认证:[0,1](0未认证|1审核中|2已认证) |
| 12 | avatar | varchar | 255 | 0 | Y | N | 头像地址:[0,255] | |
| 13 | open_id | varchar | 255 | 0 | Y | N | 针对获取用户信息字段 | |
| 14 | create_time | timestamp | 19 | 0 | N | N | CURRENT_TIMESTAMP | 创建时间: |
| 15 | vip_level | varchar | 255 | 0 | Y | N | 会员等级 | |
| 16 | vip_discount | double | 11 | 2 | Y | N | 0.00 | 会员折扣 |
| 编号 | 名称 | 数据类型 | 长度 | 小数位 | 允许空值 | 主键 | 默认值 | 说明 |
| 1 | group_id | mediumint | 8 | 0 | N | Y | 用户组ID:[0,8388607] | |
| 2 | display | smallint | 5 | 0 | N | N | 100 | 显示顺序:[0,1000] |
| 3 | name | varchar | 16 | 0 | N | N | 名称:[0,16] | |
| 4 | description | varchar | 255 | 0 | Y | N | 描述:[0,255]描述该用户组的特点或权限范围 | |
| 5 | source_table | varchar | 255 | 0 | Y | N | 来源表: | |
| 6 | source_field | varchar | 255 | 0 | Y | N | 来源字段: | |
| 7 | source_id | int | 10 | 0 | N | N | 0 | 来源ID: |
| 8 | register | smallint | 5 | 0 | Y | N | 0 | 注册位置: |
| 9 | create_time | timestamp | 19 | 0 | N | N | CURRENT_TIMESTAMP | 创建时间: |
| 10 | update_time | timestamp | 19 | 0 | N | N | CURRENT_TIMESTAMP | 更新时间: |
- 4 章 洗浴会所信息管理系统系统实现
管理员和普通用户在登录界面输入账号+密码,点击“登录”按钮,系统在用户数据库表中会对管理员、教练和学员的账号进行匹配,账号+密码正确的话,就会登录到系统中各个用户的主管理界面,否则提示对应的信息,返回到登录的界面,其主界面展示如下图4.1所示。

图4.1 登录界面图
登录关键代码如下所示。
/**
* 登录
* @param data
* @param httpServletRequest
* @return
*/
@PostMapping("login")
public Map<String, Object> login(@RequestBody Map<String, String> data, HttpServletRequest httpServletRequest) {
log.info("[执行登录接口]");
String username = data.get("username");
String email = data.get("email");
String phone = data.get("phone");
String password = data.get("password");
List resultList = null;
Map<String, String> map = new HashMap<>();
if(username != null && "".equals(username) == false){
map.put("username", username);
resultList = service.selectBaseList(service.select(map, new HashMap<>()));
}
else if(email != null && "".equals(email) == false){
map.put("email", email);
resultList = service.selectBaseList(service.select(map, new HashMap<>()));
}
else if(phone != null && "".equals(phone) == false){
map.put("phone", phone);
resultList = service.selectBaseList(service.select(map, new HashMap<>()));
}else{
return error(30000, "账号或密码不能为空");
}
if (resultList == null || password == null) {
return error(30000, "账号或密码不能为空");
}
//判断是否有这个用户
if (resultList.size()<=0){
return error(30000,"用户不存在");
}
User byUsername = (User) resultList.get(0);
Map<String, String> groupMap = new HashMap<>();
groupMap.put("name",byUsername.getUserGroup());
List groupList = userGroupService.selectBaseList(userGroupService.select(groupMap, new HashMap<>()));
if (groupList.size()<1){
return error(30000,"用户组不存在");
}
UserGroup userGroup = (UserGroup) groupList.get(0);
//查询用户审核状态
if (!StringUtils.isEmpty(userGroup.getSourceTable())){
String res = service.selectExamineState(userGroup.getSourceTable(),byUsername.getUserId());
if (res==null){
return error(30000,"用户不存在");
}
if (!res.equals("已通过")){
return error(30000,"该用户审核未通过");
}
}
//查询用户状态
if (byUsername.getState()!=1){
return error(30000,"用户非可用状态,不能登录");
}
String md5password = service.encryption(password);
if (byUsername.getPassword().equals(md5password)) {
// 存储Token到数据库
AccessToken accessToken = new AccessToken();
accessToken.setToken(UUID.randomUUID().toString().replaceAll("-", ""));
accessToken.setUser_id(byUsername.getUserId());
Duration duration = Duration.ofSeconds(7200L);
redisTemplate.opsForValue().set(accessToken.getToken(), accessToken,duration);
// 返回用户信息
JSONObject user = JSONObject.parseObject(JSONObject.toJSONString(byUsername));
user.put("token", accessToken.getToken());
JSONObject ret = new JSONObject();
ret.put("obj",user);
return success(ret);
} else {
return error(30000, "账号或密码不正确");
}
}
当用户想要进行用户相关信息的查询管理的时候,就必须进行登录,如果没有账号的话,在登录界面,点击“注册”按钮就会跳转到注册的界面,根据提示填写好注册信息,添加提交,注册的信息在数据库中就添加完成了,然后再输入填写好的账号和密码进行登录,其主界面展示如下图4.1所示。

图4.2 注册界面图
注册关键代码如下:
/**
* 注册
* @param user
* @return
*/
@PostMapping("register")
public Map<String, Object> signUp(@RequestBody User user) {
// 查询用户
Map<String, String> query = new HashMap<>();
Map<String,Object> map = JSON.parseObject(JSON.toJSONString(user));
query.put("username",user.getUsername());
List list = service.selectBaseList(service.select(query, new HashMap<>()));
if (list.size()>0){
return error(30000, "用户已存在");
}
map.put("password",service.encryption(String.valueOf(map.get("password"))));
service.insert(map);
return success(1);
}
4.3.1留言区
留言区:用户可点击“留言”按钮,输入标题和留言内容进行酒宴操作。界面图如下。

图4.3 留言区界面图
4.3.2套餐目录
套餐目录:用户点击可通过搜索套餐名称、套餐价格和套餐类型进行查看套餐目列表;同时可对套餐服务进行点赞、收藏、评论和预约操作。界面图如下。

图4.4 套餐目录界面图
4.3.3其他服务
其他服务:用户点击可通过搜索服务名称和服务类型进行查看其他服务列表。同时可对服务进行点赞、收藏、评论和预约操作。界面图如下。

图4.5 其他服务界面图
4.3.4个人中心
个人中心:用户点击头像可查看“个人中心”,包括个人首页、下单预约、预约服务、留言区和收藏。界面图如下。

图4.6 个人中心界面图
4.4.1 套餐目录管理
套餐目录管理:管理员点击可查看套餐目录列表和谭灿目录添加;点击“套餐目录添加”,输入套餐名称、套餐价格、套餐类型,上传环境招聘,输入限定时间和套餐简介,点击“提交”按钮进行添加。同时可对套餐目录进行删除。界面图如下。

图4.7 套餐目录管理界面图
4.4.2 其他服务管理
其他服务管理:管理员点击可查看其他服务列表和其他服务添加;点击“其他服务添加”,输入服务名称、服务类型、技师名称、服务价格,上传技师照片和输入服务简介,点击“提交”按钮进行添加。界面图如下。

图4.8 其他服务管理界面图
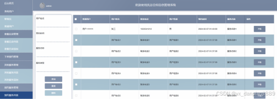
4.4.4 预约服务管理
预约服务管理:管理员点击可通过搜索用户姓名、预约时间、服名称和服务类型进行查看预约服务列表。界面图如下。

图4.9 预约服务管理界面图
4.4.5 销售数据管理
销售数据管理:管理员点击可查看销售数据列表和销售数据添加;点击“销售数据添加”,输入统计月份、月营业额、套餐售额、服务售额和剩余利润,点击“提交”按钮进行添加。同时可对销售数据进行删除。界面图如下。

图4.10 销售数据管理界面图
通过前面章节的介绍,我们可以看到本洗浴会所信息管理系统已经完成了,但是能不能投入使用还是未知,因为在每个项目正式使用之前必须对开发的项目进行测试,如果不进行测试一旦投入使用可能会出现很多未可知的问题,比如使用人数太多导致系统瘫痪,比如某一功能存在bug信息填写错误等等,这些错误将给使用者带来很多的困扰,甚至造成更大的损失,因此测试是项目投入使用的最后一步,为用户提供一个运行顺畅、完美的项目也就是我们进行最后测试的目的。
用户登录功能测试:
表5.1 用户登录功能测试表
| 测试名称 | 测试功能 | 操作过程 | 预期结果 | 测试结果 |
| 用户登录模块测试 | 用户登录成功的情况 | 点击前登录界面输入账号和密码分别输入admin和admin后点击“登录”按钮。 | 登录成功并调整到用户界面 | 正确 |
通知公告添加功能测试:
表5.2 通知公告添加功能测试表
| 测试名称 | 测试功能 | 操作过程 | 预期结果 | 测试结果 |
| 通知公告添加模块测试 | 通知公告添加成功的情况 | 在通知公告管理的页面中,点击添加,输入通知公告相关信息,输入正确的信息然后点击“提交”按钮。 | 提示添加成功 | 正确 |
| 通知公告添加模块测试 | 通知公告添加失败的情况 | 在设备页面中不填写正文,其他信息正常输入“提交”按钮。 | 提示“添加失败,信息不能为空” | 正确 |
查询套餐目录功能模块测试:
表5.3 查询套餐目录功能测试表
| 测试名称 | 测试功能 | 操作过程 | 预期结果 | 测试结果 |
| 查询套餐目录功能测试 | 查询成功的情况 | 在套餐目录界面输入目录名称关键词进行查询 | 查询成功 | 正确 |
密码修改功能测试:
表5-4 密码修改功能测试表
| 用例名称 | 密码修改测试用例 |
| 目的 | 测试管理员密码修改功能 |
| 前提 | 管理员用户正常登录情况下 |
| 测试流程 | 1)管理员密码修改并完成填写。 2)点击进行提交。 |
| 预期结果 | 使用新的密码可以登录 |
| 实际结果 | 实际结果与预期结果一致 |
通过编写洗浴会所信息管理系统的测试用例,已经检测完毕用户的登录模块、通知公告添加模块、查询套餐目录模块、密码修改模块的功能测试,在对以上功能得测试过程中,发现了系统中的很多漏送并进行了完善,经过多人在线进行测试,系统完全可以正常运行,当然在后期的维护中系统将不断完善。
在开发本洗浴会所信息管理系统之前我胸有成竹,觉得很简单,但在实际的开发中我发现了自身的很多问题,许多编程思想和方法都还没有掌握牢靠,比如Bootsatrp、Jquery、AJAX 、Spring、SpringMVC、mybeatis等许多Java Web开发技术,通过开发这个洗浴会所信息管理系统我成长了很多,懂得了做什么事情都要脚踏实地,不能眼高手低,在本次洗浴会所信息管理系统的开发中我逐渐掌握逐渐熟悉的技术。
本次洗浴会所信息管理系统的开发中我还学会了例如良好的编程思想和完善的规划思想。在着手编程之前需要罗列出程序框架的大概,脑海中构建出程序的主题框架。做好这一步我们才能胸有成竹的经行开发项目。当设计框架了熟于心之后,需要思考本次编程所需的主要知识点和技术点,并充分学习。如此一来项目的开发才能循序渐进、如丝般顺滑,长久以往就能养成良好的开发习惯。一个程序好不好还要看出的bug多不多,如果在项目完成前做好bug的查验与预防可能发生的事故才能保证程序的稳定长久性运行。如果项目在完工后出现各种问题自己,那么在进入社会后,不仅会给公司团队带来麻烦和增加不必要的工作,还会导致客户流失,公司对自己的评价下降。
在本次项目中我也暴露了诸多问题。对于Java的编程知识有所欠缺,环境配置和算法上出现诸多问题,时常导致项目运行出错,或者目标的实现有问题。或者实现想法时算法未优化,使得代码冗长,程序运行不顺畅。
[1]赵旭东.计算机软件开发与设计中Java语言的应用研究[J].信息与电脑(理论版),2023,35(24):31-33.
[2]马庆.计算机软件开发中JAVA编程语言的应用[J].山西电子技术,2023(06):84-86+98.
[3]艾钰承,朱海风,刘舟.基于SpringBoot的“喵站”宠物服务平台的设计与实现[J].科技资讯,2023,21(22):22-25.DOI:10.16661/j.cnki.1672-3791.2305-5042-0756.
[4]游晶,邱淑丽,李敬文.基于SpringBoot的校园智慧报修系统的设计与实现[J].电脑知识与技术,2023,19(32):50-52+65.DOI:10.14004/j.cnki.ckt.2023.1718.
[5]黄赛英.基于Springboot的医院档案管理系统设计[J].集成电路应用,2023,40(11):384-385.DOI:10.19339/j.issn.1674-2583.2023.11.176.
[6]戴建成,王华,范玉婷.基于SpringBoot+VUE的高校廉政档案管理系统设计与实现[J].产业与科技论坛,2023,22(21):58-60.
[7]尹应荆.JAVA编程语言在计算机软件开发中的应用[J].石河子科技,2023(05):45-47.
[8]杨光.公共场所消防监督管理的常见问题及解决办法[J].今日消防,2023,8(09):87-89.
[9]韩天屹,桑 燕,江海林. [J]. 医学论坛,2023,5(18).
[10]Liang C . [J]. Academic Journal of Computing & Information Science,2023,6(9).
[11]袁琳琳.浅析Java语言在计算机软件开发中的应用[J].信息记录材料,2023,24(09):81-83.DOI:10.16009/j.cnki.cn13-1295/tq.2023.09.006.
[12]程小红.基于Java程序设计语言中一维数组的应用[J].数字技术与应用,2023,41(08):31-34.DOI:10.19695/j.cnki.cn12-1369.2023.08.10.
[13]周文哲,孔璐.基于大数据的酒店运营信息管理系统设计[J].信息与电脑(理论版),2022,34(18):118-120.
[14]邵全勇,雒海东.基于CRM的酒店管理信息系统设计与实现[J].电子设计工程,2021,29(14):15-19.DOI:10.14022/j.issn1674-6236.2021.14.004.
[15]刘聪.酒店信息管理系统与CRM系统的研究与实现[J].电子技术与软件工程,2020(24):146-147.
[16]聂荣元. 基于Hibernate的中小型酒店信息管理系统的分析与设计[D].江西财经大学,2021.DOI:10.27175/d.cnki.gjxcu.2020.001729.
[17]吕英华.Vue.js酒店管理系统的设计与应用[J].电子技术,2020,49(09):102-103.
致谢
至此论文结束,感谢您的阅读。在此我要特别的感谢我的导师,虽然我在实习期间很忙,论文撰写的时候经常是停停改改,但是我的导师依旧十分的负责,时不时的询问我的任务进展情况,跟进我的论文进度,在指导老师的帮助下,我逐步完成了自己的论文和程序,从导师身上也学习到很多知识和经验,这些知识和经验令我受益匪浅。同时我也从导师身上看到了自己的不足,不论是在技术层面上还是在对待工作的态度上,导师如同明镜一般照出了我的缺点我的不足。此外,我还要感谢在我实习期间在论文和程序上帮助过我的同学和社会人士,此前我对于springboot框架方面的一些知识还不了解,是他们在我编写程序过程中给了我很多的启发和感想,也帮助了我对于程序的调试和检测。没有他们我是不能顺利完成本次毕业设计的。至此,我的毕业设计就画上了一个圆满的句号了。
免费领取项目源码,请关注❥点赞收藏并私信博主,谢谢~
966

被折叠的 条评论
为什么被折叠?



