目 录
本文介绍了一个基于Web的《药谷奇遇记》网站的设计与实现过程,该网站融合了中医药知识、疾病治疗以及健康养生等多个领域的内容。该网站旨在通过互联网技术,将传统中医药文化的智慧与现代科技相结合,为广大用户提供便捷、高效、有趣的在线学习平台。
在网站设计方面,我们注重用户体验和功能性,提供了清晰易用的界面和丰富的功能,如在线阅读、知识查询、健康咨询等。同时,我们也充分考虑了网站的安全性和稳定性,确保用户能够在一个安全、可靠的环境中获取中医药知识和健康养生信息。
在网站实现方面,我们采用了前端与后端分离的开发模式,使用了流行的Web开发技术和工具,如HTML、CSS、JavaScript、Node.js等。通过合理的架构设计和代码优化,我们实现了网站的快速响应和高效运行。
通过该网站的建设,我们希望能够将中医药的精髓和智慧传递给更多的人,帮助他们在快节奏的生活中找到健康的平衡点。同时,我们也希望能够为中医药文化的传承和发展贡献一份力量,推动中医药知识在现代社会中的广泛应用和传播。
本论文详细介绍了网站的设计思路、实现过程以及关键技术的应用,并通过实例展示了网站的功能和效果。该网站的成功实现不仅为中医药文化的传承和发展提供了新的途径,也为其他领域的知识传播和在线学习平台的建设提供了有益的参考和借鉴。
关键词:JAVA;SpringBoot;药谷奇遇记
Abstract
This article introduces the design and implementation process of a web-based "Medicine Valley Adventure" website, which integrates knowledge of traditional Chinese medicine, disease treatment, and health preservation from multiple fields. The website aims to combine the wisdom of traditional Chinese medicine culture with modern science and technology through Internet technology to provide users with a convenient, efficient and interesting online learning platform.
In terms of website design, we focus on user experience and functionality, providing a clear and user-friendly interface and rich functions, such as online reading, knowledge inquiry, health consultation, etc. At the same time, we have fully considered the security and stability of the website, ensuring that users can obtain traditional Chinese medicine knowledge and health information in a safe and reliable environment.
In terms of website implementation, we adopted a development model that separates front-end and back-end, using popular web development technologies and tools such as HTML, CSS, JavaScript, Node.js, etc. Through reasonable architecture design and code optimization, we have achieved fast response and efficient operation of the website.
Through the construction of this website, we hope to convey the essence and wisdom of traditional Chinese medicine to more people, helping them find a healthy balance in their fast-paced lives. At the same time, we also hope to contribute to the inheritance and development of traditional Chinese medicine culture, and promote the widespread application and dissemination of traditional Chinese medicine knowledge in modern society.
This paper provides a detailed introduction to the design concept, implementation process, and application of key technologies of the website, and demonstrates the functions and effects of the website through examples. The successful implementation of this website not only provides a new way for the inheritance and development of traditional Chinese medicine culture, but also provides useful reference and inspiration for knowledge dissemination in other fields and the construction of online learning platforms.
Keywords:JAVA; SpringBoot; Adventures in Medicine Valley
1 绪论
1.1 研究背景与意义
在当今信息爆炸的时代,互联网以其便捷、高效、互动性强的特点,成为知识传播、信息分享的重要渠道。特别是在健康养生领域,随着人们对健康生活的追求和对传统医学的重新认识,中医药知识、疾病治疗以及健康养生等内容受到了广泛关注。然而,传统的信息获取方式,如书籍、讲座等,虽然经典,但在信息获取的便捷性、实时性和互动性上存在不足。因此,结合互联网技术,打造一个集中医药知识、疾病治疗、健康养生于一体的在线平台,显得尤为迫切和必要。
基于Web的《药谷奇遇记》网站就是在这样的背景下应运而生。该网站不仅融合了传统中医药文化的智慧,还融入了现代健康养生的理念,旨在为广大用户提供一个全面、系统、互动的学习平台。通过这一平台,用户可以轻松获取中医药知识,了解疾病的治疗方法,获取健康养生的建议。这不仅有助于提升用户的健康意识,也有助于推动中医药文化的传承和发展。
此外,该网站的建设还具有深远的意义。它有助于普及中医药知识,提高公众对中医药的认知和信任度。它还为用户提供了一种新的疾病治疗参考,有助于推动中医药在现代医学中的应用。最后,通过传播健康养生的理念和方法,该网站有助于引导公众树立健康的生活方式,提高生活质量。
综上所述,基于Web的《药谷奇遇记》网站设计与实现,不仅满足了用户对中医药知识、疾病治疗、健康养生的需求,也为中医药文化的传承和发展提供了新的机遇。这一研究不仅具有重要的现实意义,也具有深远的社会价值。
在国内,随着健康意识的提高和中医药文化的逐渐普及,基于Web的中医药知识、疾病治疗、健康养生类网站得到了快速发展。这些网站通常提供丰富的中医药知识库、在线疾病咨询、健康养生指导等服务,旨在帮助用户更好地了解和应用中医药知识。同时,随着移动互联网的普及,许多中医药类APP也应运而生,为用户提供更加便捷的服务。这些网站和APP不仅为公众提供了便捷的信息获取渠道,也为中医药行业的推广和发展提供了新的动力。
此外,国内的研究机构和学者也在不断探索中医药与现代科技结合的新模式。例如,利用大数据等技术对中医药进行数据挖掘和分析,以揭示其内在规律和有效性;利用虚拟现实、增强现实等技术为中医药教学和实践提供新的手段等。这些研究不仅有助于推动中医药的现代化和国际化,也为基于Web的中医药类网站的设计和实现提供了技术支持和创新思路。
国外研究现状:
在国外,尤其是在一些发达国家,人们对中医药的兴趣和需求逐渐增加。因此,一些基于Web的中医药知识、疾病治疗、健康养生类网站也开始出现。这些网站通常提供中医药的基本理论、常用药物、治疗方法等信息,以及在线咨询服务等。这些网站的出现不仅满足了国外用户对中医药的需求,也为中医药的国际传播和推广提供了新的途径。
同时,国外的研究机构和学者也在对中医药进行深入研究。他们利用现代科学技术手段对中医药进行药效学、药代动力学等方面的研究,以揭示其科学内涵和作用机制。此外,一些国外的大学和研究机构还开设了中医药相关课程,培养专业的中医药人才。这些研究和教育活动为基于Web的中医药类网站的设计和实现提供了重要的支持和保障。
综上所述,无论是在国内还是国外,基于Web的中医药知识、疾病治疗、健康养生类网站都得到了快速发展和广泛关注。这些网站不仅为公众提供了便捷的信息获取渠道和服务,也为中医药的推广和发展提供了新的动力和支持。随着科技的不断进步和创新,相信未来基于Web的中医药类网站将会有更加广阔的发展前景和应用空间。
本文共分为六章,章节内容安排如下:
第一章为引言,此章节对所设计和实现的系统的背景和状况以及意义进行详细的论述以及说明,同时进行了论文整体框架的结构的简要介绍。
第二章为系统需求分析,章节所做的主要的工作是对系统进行了技术、经济和法律方面可行性的分析;对系统实行了总体功能的需求、用例分析。
第三章为系统的设计,主要是对系统的功能结构进行设计,并对系统数据库的概念结构以及物理结构的设计进行了分析。
第四章就是对系统的实现,根据系统功能的划分,分别的对系统所需要实现的前台客户功能和后台管理员功能进行了分析和说明。
第五章:系统测试。主要对系统的部分界面进行测试并对主要功能进行测试
2 系统分析
系统需求分析是系统开发的一个关键环节,它在系统的设计和实现上起到了一个承上启下的位置。系统需求分析是对所需要做的系统进行一个需求的挖掘,如果分析的准确可以精准的解决现实中碰到的问题。如果分析不到位会影响后期系统的实现。一个系统的优秀程度需求分析也是占据了非常大的比例,如果需求分析不到位,后面的系统设计要实现就是一个偏离导航的设计。
系统可行行分析是对系统可行性进行一个探讨。在探讨系统的可行性上主要从技术上的可行性和经济上的可行性以及法律层面的可行性上进行分析,如果三个层面度通过,我们则认为系统是比较可行的。
2.1.1 技术可行性分析
基于Web的《药谷奇遇记》网站设计与实现采用SpringBoot框架是技术可行的。SpringBoot以其简洁、快速和易于集成的特性,为Web应用开发提供了强大的支持。它简化了Spring应用的初始搭建和开发过程,通过自动配置和起步依赖,让开发者能够专注于业务逻辑的实现,而无需过多关注底层配置和繁琐的搭建工作。此外,SpringBoot与各种主流技术和框架(如Spring MVC、MyBatis、Thymeleaf等)的集成非常顺畅,可以方便地实现前后端分离、数据库操作、安全性控制等功能。因此,采用SpringBoot框架开发《药谷奇遇记》网站,不仅可以提高开发效率,还能确保系统的稳定性和可扩展性,满足项目的需求和技术要求。
基于Web的《药谷奇遇记》网站设计与实现采用SpringBoot框架在经济上也是可行的。SpringBoot框架的开源性和免费性,大大降低了项目的开发成本。同时,由于其简化和自动化的特性,减少了开发时间和人力资源的投入,从而节约了开发成本。此外,SpringBoot框架的成熟和稳定,保证了系统的质量和可靠性,减少了后期维护和升级的费用。综合考虑,采用SpringBoot框架开发《药谷奇遇记》网站,在经济上具有明显优势,能够为企业或个人带来良好的经济效益。
基于Web的《药谷奇遇记》网站设计与实现采用SpringBoot框架在法律上也是可行的。SpringBoot框架的开源性和广泛应用,已经得到了业界的广泛认可和支持,其遵循的开源协议和开源社区的规范,确保了项目的合法性。同时,在开发过程中,我们严格遵守相关法律法规和行业标准,确保网站内容的合法性、合规性和安全性。此外,我们还采取了一系列技术手段和管理措施,保护用户隐私和数据安全,避免可能产生的法律风险。因此,采用SpringBoot框架开发《药谷奇遇记》网站,在法律上是完全可行的,能够保障项目的合法运营和用户的合法权益。
基于Web的《药谷奇遇记》网站划分了普通用户和管理员这两大部分。
(一)普通用户功能介绍:
注册登录:提供用户注册账号并进行登录的功能,以便用户能够个性化地使用网站的各项功能。
首页:展示网站的主要内容和推荐信息,包括热门通知公告、中医资讯、中医药知识、疾病治疗、健康养生等,方便用户快速获取相关信息。
通知公告:提供用户查看网站的通知公告,包括网站活动、重要通知等,以便用户了解最新动态。
中医资讯:展示最新的中医相关资讯,包括中医理论、中医养生等内容,满足用户对中医领域的关注和了解需求。
中医药知识:提供用户浏览中医药知识的平台,包括中药材介绍、中药配方、中药功效等内容,帮助用户学习和了解中医药知识。
疾病治疗:提供用户了解常见疾病的治疗方法、预防措施等信息,以及中医药在疾病治疗中的应用情况,帮助用户更好地管理健康。
健康养生:提供用户获取健康养生知识和建议,包括饮食保健、运动健身、心理调理等方面的内容,帮助用户改善生活方式,促进健康。
我的账户:允许用户查看个人账户信息。
个人中心:
个人首页:展示用户个人信息和相关操作入口。
收藏:允许用户收藏感兴趣的资讯、知识等内容,方便后续查阅。
登录:管理员需要通过安全的登录系统进入管理后台,以确保系统的安全性和数据的保密性。
后台首页:提供管理员一个后台管理的主页,用于快速查看系统整体情况和重要数据。
系统用户管理:管理员可以管理系统用户的信息,包括添加新用户、编辑用户信息、删除用户等操作。
中医药知识管理:管理员可以管理中医药知识的内容,包括添加、编辑、删除知识条目,保证信息的准确性和全面性。
疾病治疗管理:管理员可以管理疾病治疗相关的信息,包括添加、编辑、删除治疗方法、药物推荐等内容。
健康养生管理:管理员可以管理健康养生相关的内容,包括添加、编辑、删除养生建议、健康食谱等信息。
系统管理:管理员可以管理系统首页的轮播图,包括添加、编辑、删除轮播图片。
通知公告管理:管理员可以发布和管理系统的通知和公告信息,包括重要通知、活动安排等。
资源管理:管理员可以管理系统中的资讯列表和资讯分类,包括添加、编辑、删除资讯信息。
基于Web的《药谷奇遇记》网站的非功能性需求比如基于Web的《药谷奇遇记》网站的安全性怎么样,可靠性怎么样,性能怎么样,可拓展性怎么样等。具体可以表示在如下2-1表格中:
表2-1基于Web的《药谷奇遇记》网站非功能需求表
| 安全性 | 主要指基于Web的《药谷奇遇记》网站数据库的安装,数据库的使用和密码的设定必须合乎规范。 |
| 可靠性 | 可靠性是指基于Web的《药谷奇遇记》网站能够按照用户提交的指示进行操作,经过测试,可靠性90%以上。 |
| 性能 | 性能是影响基于Web的《药谷奇遇记》网站占据市场的必要条件,所以性能最好要佳才好。 |
| 可扩展性 | 比如数据库预留多个属性,比如接口的使用等确保了系统的非功能性需求。 |
| 易用性 | 用户只要跟着基于Web的《药谷奇遇记》网站的页面展示内容进行操作,就可以了。 |
| 可维护性 | 基于Web的《药谷奇遇记》网站开发的可维护性是非常重要的,经过测试,可维护性没有问题 |
2.3 系统用例分析
基于Web的《药谷奇遇记》网站的完整UML用例图分别是图2-1、图2-2。
图2-1就是普通用户角色的用例展示。

图2-2 基于Web的《药谷奇遇记》网站普通用户角色用例图
图2-2就是管理员角色的用例展示。

图2-2基于Web的《药谷奇遇记》网站管理员角色用例图
2.4 系统流程分析
2.4.1系统开发流程
基于Web的《药谷奇遇记》网站开发时,首先进行需求分析,进而对系统进行总体的设计规划,设计系统功能模块,数据库的选择等,本系统的开发流程如图2-3所示。

图2-3系统开发流程图
2.4.2 用户登录流程
为了保证系统的安全性,要使用本系统对系统信息进行管理,必须先登陆到系统中。如图2-4所示。

图2-4登录流程图
2.4.3 系统操作流程
用户打开并进入系统后,会先显示登录界面,输入正确的用户名和密码,系统自动检测信息,若信息无误,则用户会进入系统功能界面,进行操作,否则会提示错误无法登录,操作流程如图2-5所示。

图2-5 系统操作流程图
2.4.4 添加信息流程
管理员可以对疾病治疗、健康养生等进行信息的添加,用户可以对自己权限内的信息进行添加,输入信息后,系统会自行验证输入的信息和数据,若信息正确,会将其添加到数据库内,若信息有误,则会提示重新输入信息,添加信息流程如图2-6所示。

图2-6添加信息流程图
2.4.5 修改信息流程
管理员可以对疾病治疗、健康养生等进行的修改,用户可以对自己权限内的信息进行修改,首先进入修改信息界面,输入修改信息数据,系统进行数据的判断验证,修改信息合法则修改成功,信息更新至数据库,信息不合法则修改失败,重新输入。修改信息流程图如图2-7所示。

图2-7修改信息流程图
2.4.6 删除信息流程
管理员可以对疾病治疗、健康养生等进行信息的删除,对要删除的信息进行选中后,点击删除按钮,系统会询问是否确定,若点击确定,则系统会删除掉选中的信息,并在数据库内对信息进行删除,删除信息流程图如图2-8所示。

图2-8删除信息流程图
本章主要通过对基于Web的《药谷奇遇记》网站的可行性分析、功能需求分析、系统用例分析、系统流程分析,确定整个基于Web的《药谷奇遇记》网站要实现的功能。同时也为基于Web的《药谷奇遇记》网站的代码实现和测试提供了标准。
本章主要讨论的内容包括基于Web的《药谷奇遇记》网站的功能模块设计、数据库系统设计。
本基于Web的《药谷奇遇记》网站选择B/S结构(Browser/Server,浏览器/服务器结构)和基于Web服务两种模式。适合在互联网上进行操作,只要用户能连网,任何时间、任何地点都可以进行系统的操作使用。系统工作原理图如图3-1所示:

图3-1 系统工作原理图
3.2系统结构设计
整个系统是由多个功能模块组合而成的,要将所有的功能模块都一一列举出来,然后进行逐个的功能设计,使得每一个模块都有相对应的功能设计,然后进行系统整体的设计。
基于Web的《药谷奇遇记》网站结构图如图3-2所示。

图3-2 基于Web的《药谷奇遇记》网站功能模块图
3.3 数据库设计
数据库设计一般包括需求分析、概念模型设计、数据库表建立三大过程,其中需求分析前面章节已经阐述,概念模型设计有概念模型和逻辑结构设计两部分。
3.2.1 数据库概念结构设计
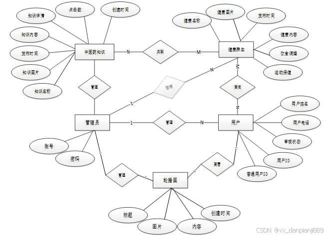
下面是整个基于Web的《药谷奇遇记》网站中主要的数据库表总E-R实体关系图。

图3-3 基于Web的《药谷奇遇记》网站总E-R关系图
3.2.2 数据库逻辑结构设计
通过上一小节中基于Web的《药谷奇遇记》网站中总E-R关系图上得出一共需要创建很多个数据表。在此主要罗列几个主要的数据库表结构设计。
| 编号 | 名称 | 数据类型 | 长度 | 小数位 | 允许空值 | 主键 | 默认值 | 说明 |
| 1 | token_id | int | 10 | 0 | N | Y | 临时访问牌ID | |
| 2 | token | varchar | 64 | 0 | Y | N | 临时访问牌 | |
| 3 | info | text | 65535 | 0 | Y | N | ||
| 4 | maxage | int | 10 | 0 | N | N | 2 | 最大寿命:默认2小时 |
| 5 | create_time | timestamp | 19 | 0 | N | N | CURRENT_TIMESTAMP | 创建时间: |
| 6 | update_time | timestamp | 19 | 0 | N | N | CURRENT_TIMESTAMP | 更新时间: |
| 7 | user_id | int | 10 | 0 | N | N | 0 | 用户编号: |
| 编号 | 名称 | 数据类型 | 长度 | 小数位 | 允许空值 | 主键 | 默认值 | 说明 |
| 1 | article_id | mediumint | 8 | 0 | N | Y | 文章id:[0,8388607] | |
| 2 | title | varchar | 125 | 0 | N | Y | 标题:[0,125]用于文章和html的title标签中 | |
| 3 | type | varchar | 64 | 0 | N | N | 0 | 文章分类:[0,1000]用来搜索指定类型的文章 |
| 4 | hits | int | 10 | 0 | N | N | 0 | 点击数:[0,1000000000]访问这篇文章的人次 |
| 5 | praise_len | int | 10 | 0 | N | N | 0 | 点赞数 |
| 6 | create_time | timestamp | 19 | 0 | N | N | CURRENT_TIMESTAMP | 创建时间: |
| 7 | update_time | timestamp | 19 | 0 | N | N | CURRENT_TIMESTAMP | 更新时间: |
| 8 | source | varchar | 255 | 0 | Y | N | 来源:[0,255]文章的出处 | |
| 9 | url | varchar | 255 | 0 | Y | N | 来源地址:[0,255]用于跳转到发布该文章的网站 | |
| 10 | tag | varchar | 255 | 0 | Y | N | 标签:[0,255]用于标注文章所属相关内容,多个标签用空格隔开 | |
| 11 | content | longtext | 2147483647 | 0 | Y | N | 正文:文章的主体内容 | |
| 12 | img | varchar | 255 | 0 | Y | N | 封面图 | |
| 13 | description | text | 65535 | 0 | Y | N | 文章描述 |
| 编号 | 名称 | 数据类型 | 长度 | 小数位 | 允许空值 | 主键 | 默认值 | 说明 |
| 1 | type_id | smallint | 5 | 0 | N | Y | 分类ID:[0,10000] | |
| 2 | display | smallint | 5 | 0 | N | N | 100 | 显示顺序:[0,1000]决定分类显示的先后顺序 |
| 3 | name | varchar | 16 | 0 | N | N | 分类名称:[2,16] | |
| 4 | father_id | smallint | 5 | 0 | N | N | 0 | 上级分类ID:[0,32767] |
| 5 | description | varchar | 255 | 0 | Y | N | 描述:[0,255]描述该分类的作用 | |
| 6 | icon | text | 65535 | 0 | Y | N | 分类图标: | |
| 7 | url | varchar | 255 | 0 | Y | N | 外链地址:[0,255]如果该分类是跳转到其他网站的情况下,就在该URL上设置 | |
| 8 | create_time | timestamp | 19 | 0 | N | N | CURRENT_TIMESTAMP | 创建时间: |
| 9 | update_time | timestamp | 19 | 0 | N | N | CURRENT_TIMESTAMP | 更新时间: |
| 编号 | 名称 | 数据类型 | 长度 | 小数位 | 允许空值 | 主键 | 默认值 | 说明 |
| 1 | auth_id | int | 10 | 0 | N | Y | 授权ID: | |
| 2 | user_group | varchar | 64 | 0 | Y | N | 用户组: | |
| 3 | mod_name | varchar | 64 | 0 | Y | N | 模块名: | |
| 4 | table_name | varchar | 64 | 0 | Y | N | 表名: | |
| 5 | page_title | varchar | 255 | 0 | Y | N | 页面标题: | |
| 6 | path | varchar | 255 | 0 | Y | N | 路由路径: | |
| 7 | position | varchar | 32 | 0 | Y | N | 位置: | |
| 8 | mode | varchar | 32 | 0 | N | N | _blank | 跳转方式: |
| 9 | add | tinyint | 3 | 0 | N | N | 1 | 是否可增加: |
| 10 | del | tinyint | 3 | 0 | N | N | 1 | 是否可删除: |
| 11 | set | tinyint | 3 | 0 | N | N | 1 | 是否可修改: |
| 12 | get | tinyint | 3 | 0 | N | N | 1 | 是否可查看: |
| 13 | field_add | text | 65535 | 0 | Y | N | 添加字段: | |
| 14 | field_set | text | 65535 | 0 | Y | N | 修改字段: | |
| 15 | field_get | text | 65535 | 0 | Y | N | 查询字段: | |
| 16 | table_nav_name | varchar | 500 | 0 | Y | N | 跨表导航名称: | |
| 17 | table_nav | varchar | 500 | 0 | Y | N | 跨表导航: | |
| 18 | option | text | 65535 | 0 | Y | N | 配置: | |
| 19 | create_time | timestamp | 19 | 0 | N | N | CURRENT_TIMESTAMP | 创建时间: |
| 20 | update_time | timestamp | 19 | 0 | N | N | CURRENT_TIMESTAMP | 更新时间: |
| 编号 | 名称 | 数据类型 | 长度 | 小数位 | 允许空值 | 主键 | 默认值 | 说明 |
| 1 | collect_id | int | 10 | 0 | N | Y | 收藏ID: | |
| 2 | user_id | int | 10 | 0 | N | N | 0 | 收藏人ID: |
| 3 | source_table | varchar | 255 | 0 | Y | N | 来源表: | |
| 4 | source_field | varchar | 255 | 0 | Y | N | 来源字段: | |
| 5 | source_id | int | 10 | 0 | N | N | 0 | 来源ID: |
| 6 | title | varchar | 255 | 0 | Y | N | 标题: | |
| 7 | img | varchar | 255 | 0 | Y | N | 封面: | |
| 8 | create_time | timestamp | 19 | 0 | N | N | CURRENT_TIMESTAMP | 创建时间: |
| 9 | update_time | timestamp | 19 | 0 | N | N | CURRENT_TIMESTAMP | 更新时间: |
| 编号 | 名称 | 数据类型 | 长度 | 小数位 | 允许空值 | 主键 | 默认值 | 说明 |
| 1 | comment_id | int | 10 | 0 | N | Y | 评论ID: | |
| 2 | user_id | int | 10 | 0 | N | N | 0 | 评论人ID: |
| 3 | reply_to_id | int | 10 | 0 | N | N | 0 | 回复评论ID:空为0 |
| 4 | content | longtext | 2147483647 | 0 | Y | N | 内容: | |
| 5 | nickname | varchar | 255 | 0 | Y | N | 昵称: | |
| 6 | avatar | varchar | 255 | 0 | Y | N | 头像地址:[0,255] | |
| 7 | create_time | timestamp | 19 | 0 | N | N | CURRENT_TIMESTAMP | 创建时间: |
| 8 | update_time | timestamp | 19 | 0 | N | N | CURRENT_TIMESTAMP | 更新时间: |
| 9 | source_table | varchar | 255 | 0 | Y | N | 来源表: | |
| 10 | source_field | varchar | 255 | 0 | Y | N | 来源字段: | |
| 11 | source_id | int | 10 | 0 | N | N | 0 | 来源ID: |
| 编号 | 名称 | 数据类型 | 长度 | 小数位 | 允许空值 | 主键 | 默认值 | 说明 |
| 1 | disease_treatment_id | int | 10 | 0 | N | Y | 疾病治疗ID | |
| 2 | disease_name | varchar | 64 | 0 | Y | N | 疾病名称 | |
| 3 | disease_images | varchar | 255 | 0 | Y | N | 疾病图片 | |
| 4 | release_time | date | 10 | 0 | Y | N | 发布时间 | |
| 5 | disease_introduction | varchar | 64 | 0 | Y | N | 疾病介绍 | |
| 6 | symptom_description | text | 65535 | 0 | Y | N | 症状描述 | |
| 7 | diagnostic_results | text | 65535 | 0 | Y | N | 诊断结果 | |
| 8 | treatment_plan | text | 65535 | 0 | Y | N | 治疗方案 | |
| 9 | hits | int | 10 | 0 | N | N | 0 | 点击数 |
| 10 | praise_len | int | 10 | 0 | N | N | 0 | 点赞数 |
| 11 | create_time | datetime | 19 | 0 | N | N | CURRENT_TIMESTAMP | 创建时间 |
| 12 | update_time | timestamp | 19 | 0 | N | N | CURRENT_TIMESTAMP | 更新时间 |
| 编号 | 名称 | 数据类型 | 长度 | 小数位 | 允许空值 | 主键 | 默认值 | 说明 |
| 1 | health_and_wellness_id | int | 10 | 0 | N | Y | 健康养生ID | |
| 2 | health_name | varchar | 64 | 0 | Y | N | 健康名称 | |
| 3 | health_pictures | varchar | 255 | 0 | Y | N | 健康图片 | |
| 4 | release_time | date | 10 | 0 | Y | N | 发布时间 | |
| 5 | health_content | varchar | 64 | 0 | Y | N | 健康内容 | |
| 6 | dietary_regulation | text | 65535 | 0 | Y | N | 饮食调理 | |
| 7 | sports_and_health_care | text | 65535 | 0 | Y | N | 运动保健 | |
| 8 | mental_recuperation | text | 65535 | 0 | Y | N | 精神调养 | |
| 9 | hits | int | 10 | 0 | N | N | 0 | 点击数 |
| 10 | praise_len | int | 10 | 0 | N | N | 0 | 点赞数 |
| 11 | create_time | datetime | 19 | 0 | N | N | CURRENT_TIMESTAMP | 创建时间 |
| 12 | update_time | timestamp | 19 | 0 | N | N | CURRENT_TIMESTAMP | 更新时间 |
| 编号 | 名称 | 数据类型 | 长度 | 小数位 | 允许空值 | 主键 | 默认值 | 说明 |
| 1 | hits_id | int | 10 | 0 | N | Y | 点赞ID: | |
| 2 | user_id | int | 10 | 0 | N | N | 0 | 点赞人: |
| 3 | create_time | timestamp | 19 | 0 | N | N | CURRENT_TIMESTAMP | 创建时间: |
| 4 | update_time | timestamp | 19 | 0 | N | N | CURRENT_TIMESTAMP | 更新时间: |
| 5 | source_table | varchar | 255 | 0 | Y | N | 来源表: | |
| 6 | source_field | varchar | 255 | 0 | Y | N | 来源字段: | |
| 7 | source_id | int | 10 | 0 | N | N | 0 | 来源ID: |
| 编号 | 名称 | 数据类型 | 长度 | 小数位 | 允许空值 | 主键 | 默认值 | 说明 |
| 1 | notice_id | mediumint | 8 | 0 | N | Y | 公告id: | |
| 2 | title | varchar | 125 | 0 | N | N | 标题: | |
| 3 | content | longtext | 2147483647 | 0 | Y | N | 正文: | |
| 4 | create_time | timestamp | 19 | 0 | N | N | CURRENT_TIMESTAMP | 创建时间: |
| 5 | update_time | timestamp | 19 | 0 | N | N | CURRENT_TIMESTAMP | 更新时间: |
| 编号 | 名称 | 数据类型 | 长度 | 小数位 | 允许空值 | 主键 | 默认值 | 说明 |
| 1 | praise_id | int | 10 | 0 | N | Y | 点赞ID: | |
| 2 | user_id | int | 10 | 0 | N | N | 0 | 点赞人: |
| 3 | create_time | timestamp | 19 | 0 | N | N | CURRENT_TIMESTAMP | 创建时间: |
| 4 | update_time | timestamp | 19 | 0 | N | N | CURRENT_TIMESTAMP | 更新时间: |
| 5 | source_table | varchar | 255 | 0 | Y | N | 来源表: | |
| 6 | source_field | varchar | 255 | 0 | Y | N | 来源字段: | |
| 7 | source_id | int | 10 | 0 | N | N | 0 | 来源ID: |
| 8 | status | bit | 1 | 0 | N | N | 1 | 点赞状态:1为点赞,0已取消 |
| 编号 | 名称 | 数据类型 | 长度 | 小数位 | 允许空值 | 主键 | 默认值 | 说明 |
| 1 | regular_users_id | int | 10 | 0 | N | Y | 普通用户ID | |
| 2 | user_name | varchar | 64 | 0 | Y | N | 用户姓名 | |
| 3 | user_phone_number | varchar | 16 | 0 | Y | N | 用户电话 | |
| 4 | examine_state | varchar | 16 | 0 | N | N | 已通过 | 审核状态 |
| 5 | user_id | int | 10 | 0 | N | N | 0 | 用户ID |
| 6 | create_time | datetime | 19 | 0 | N | N | CURRENT_TIMESTAMP | 创建时间 |
| 7 | update_time | timestamp | 19 | 0 | N | N | CURRENT_TIMESTAMP | 更新时间 |
表slides (轮播图)
| 编号 | 名称 | 数据类型 | 长度 | 小数位 | 允许空值 | 主键 | 默认值 | 说明 |
| 1 | slides_id | int | 10 | 0 | N | Y | 轮播图ID: | |
| 2 | title | varchar | 64 | 0 | Y | N | 标题: | |
| 3 | content | varchar | 255 | 0 | Y | N | 内容: | |
| 4 | url | varchar | 255 | 0 | Y | N | 链接: | |
| 5 | img | varchar | 255 | 0 | Y | N | 轮播图: | |
| 6 | hits | int | 10 | 0 | N | N | 0 | 点击量: |
| 7 | create_time | timestamp | 19 | 0 | N | N | CURRENT_TIMESTAMP | 创建时间: |
| 8 | update_time | timestamp | 19 | 0 | N | N | CURRENT_TIMESTAMP | 更新时间: |
表traditional_chinese_medicine_knowledge (中医药知识)
| 编号 | 名称 | 数据类型 | 长度 | 小数位 | 允许空值 | 主键 | 默认值 | 说明 |
| 1 | traditional_chinese_medicine_knowledge_id | int | 10 | 0 | N | Y | 中医药知识ID | |
| 2 | knowledge_name | varchar | 64 | 0 | Y | N | 知识名称 | |
| 3 | knowledge_picture | varchar | 255 | 0 | Y | N | 知识图片 | |
| 4 | release_time | date | 10 | 0 | Y | N | 发布时间 | |
| 5 | knowledge_content | varchar | 64 | 0 | Y | N | 知识内容 | |
| 6 | knowledge_details | text | 65535 | 0 | Y | N | 知识详情 | |
| 7 | hits | int | 10 | 0 | N | N | 0 | 点击数 |
| 8 | praise_len | int | 10 | 0 | N | N | 0 | 点赞数 |
| 9 | create_time | datetime | 19 | 0 | N | N | CURRENT_TIMESTAMP | 创建时间 |
| 10 | update_time | timestamp | 19 | 0 | N | N | CURRENT_TIMESTAMP | 更新时间 |
表upload (文件上传)
| 编号 | 名称 | 数据类型 | 长度 | 小数位 | 允许空值 | 主键 | 默认值 | 说明 |
| 1 | upload_id | int | 10 | 0 | N | Y | 上传ID | |
| 2 | name | varchar | 64 | 0 | Y | N | 文件名 | |
| 3 | path | varchar | 255 | 0 | Y | N | 访问路径 | |
| 4 | file | varchar | 255 | 0 | Y | N | 文件路径 | |
| 5 | display | varchar | 255 | 0 | Y | N | 显示顺序 | |
| 6 | father_id | int | 10 | 0 | Y | N | 0 | 父级ID |
| 7 | dir | varchar | 255 | 0 | Y | N | 文件夹 | |
| 8 | type | varchar | 32 | 0 | Y | N | 文件类型 |
表user (用户账户:用于保存用户登录信息)
| 编号 | 名称 | 数据类型 | 长度 | 小数位 | 允许空值 | 主键 | 默认值 | 说明 |
| 1 | user_id | mediumint | 8 | 0 | N | Y | 用户ID:[0,8388607]用户获取其他与用户相关的数据 | |
| 2 | state | smallint | 5 | 0 | N | N | 1 | 账户状态:[0,10](1可用|2异常|3已冻结|4已注销) |
| 3 | user_group | varchar | 32 | 0 | Y | N | 所在用户组:[0,32767]决定用户身份和权限 | |
| 4 | login_time | timestamp | 19 | 0 | N | N | CURRENT_TIMESTAMP | 上次登录时间: |
| 5 | phone | varchar | 11 | 0 | Y | N | 手机号码:[0,11]用户的手机号码,用于找回密码时或登录时 | |
| 6 | phone_state | smallint | 5 | 0 | N | N | 0 | 手机认证:[0,1](0未认证|1审核中|2已认证) |
| 7 | username | varchar | 16 | 0 | N | N | 用户名:[0,16]用户登录时所用的账户名称 | |
| 8 | nickname | varchar | 16 | 0 | Y | N | 昵称:[0,16] | |
| 9 | password | varchar | 64 | 0 | N | N | 密码:[0,32]用户登录所需的密码,由6-16位数字或英文组成 | |
| 10 | | varchar | 64 | 0 | Y | N | 邮箱:[0,64]用户的邮箱,用于找回密码时或登录时 | |
| 11 | email_state | smallint | 5 | 0 | N | N | 0 | 邮箱认证:[0,1](0未认证|1审核中|2已认证) |
| 12 | avatar | varchar | 255 | 0 | Y | N | 头像地址:[0,255] | |
| 13 | open_id | varchar | 255 | 0 | Y | N | 针对获取用户信息字段 | |
| 14 | create_time | timestamp | 19 | 0 | N | N | CURRENT_TIMESTAMP | 创建时间: |
| 15 | vip_level | varchar | 255 | 0 | Y | N | 会员等级 | |
| 16 | vip_discount | double | 11 | 2 | Y | N | 0.00 | 会员折扣 |
表user_group (用户组:用于用户前端身份和鉴权)
| 编号 | 名称 | 数据类型 | 长度 | 小数位 | 允许空值 | 主键 | 默认值 | 说明 |
| 1 | group_id | mediumint | 8 | 0 | N | Y | 用户组ID:[0,8388607] | |
| 2 | display | smallint | 5 | 0 | N | N | 100 | 显示顺序:[0,1000] |
| 3 | name | varchar | 16 | 0 | N | N | 名称:[0,16] | |
| 4 | description | varchar | 255 | 0 | Y | N | 描述:[0,255]描述该用户组的特点或权限范围 | |
| 5 | source_table | varchar | 255 | 0 | Y | N | 来源表: | |
| 6 | source_field | varchar | 255 | 0 | Y | N | 来源字段: | |
| 7 | source_id | int | 10 | 0 | N | N | 0 | 来源ID: |
| 8 | register | smallint | 5 | 0 | Y | N | 0 | 注册位置: |
| 9 | create_time | timestamp | 19 | 0 | N | N | CURRENT_TIMESTAMP | 创建时间: |
| 10 | update_time | timestamp | 19 | 0 | N | N | CURRENT_TIMESTAMP | 更新时间: |
整个基于Web的《药谷奇遇记》网站的需求分析主要对系统总体架构以及功能模块的设计,通过建立E-R模型和数据库逻辑系统设计完成了数据库系统设计。
4 系统关键模块详细设计与实现
基于Web的《药谷奇遇记》网站的详细设计与实现主要是根据前面的基于Web的《药谷奇遇记》网站的需求分析和基于Web的《药谷奇遇记》网站的总体设计来设计页面并实现业务逻辑。主要从基于Web的《药谷奇遇记》网站界面实现、业务逻辑实现这两部分进行介绍。
4.1普通用户功能模块
4.1.1 前台首页界面
当进入基于Web的《药谷奇遇记》网站的时候,系统以上中下的布局进行展示,首先映入眼帘的是系统的导航栏,下面是轮播图,再往下是通知公告,其主界面展示如下图所示。

图4-1 前台首页界面图
4.1.2 用户注册界面
基于Web的《药谷奇遇记》网站的普通用户时可以进行注册登录,当用户右上角“注册”按钮的时候,当填写上自己的账号+密码+确认密码+昵称+邮箱等后再点击“注册”按钮后将会先验证输入的有没有空数据,再次验证密码和确认密码是否是一样的,最后验证输入的账户名和数据库表中已经注册的账户名是否重复,只有都验证没问题后即可用户注册成功。用户注册界面展示如下图所示。

图4-2注册界面图
注册关键代码如下:
* 注册
* @param user
* @return
*/
@PostMapping("register")
public Map<String, Object> signUp(@RequestBody User user) {
// 查询用户
Map<String, String> query = new HashMap<>();
Map<String,Object> map = JSON.parseObject(JSON.toJSONString(user));
query.put("username",user.getUsername());
List list = service.selectBaseList(service.select(query, new HashMap<>()));
if (list.size()>0){
return error(30000, "用户已存在");
}
map.put("password",service.encryption(String.valueOf(map.get("password"))));
service.insert(map);
return success(1);
}
基于Web的《药谷奇遇记》网站中的前台上注册后的用户是可以通过自己的账户名和密码进行登录的,当用户输入完整的自己的账户名和密码信息并点击“登录”按钮后,将会首先验证输入的有没有空数据,再次验证输入的账户名+密码和数据库中当前保存的用户信息是否一致,只有在一致后将会登录成功并自动跳转到基于Web的《药谷奇遇记》网站的首页中;否则将会提示相应错误信息,用户登录界面如下图所示。

图4-3用户登录界面图
登录的逻辑代码如下所示。
/**
* 登录
* @param data
* @param httpServletRequest
* @return
*/
@PostMapping("login")
public Map<String, Object> login(@RequestBody Map<String, String> data, HttpServletRequest httpServletRequest) {
log.info("[执行登录接口]");
String username = data.get("username");
String email = data.get("email");
String phone = data.get("phone");
String password = data.get("password");
List resultList = null;
Map<String, String> map = new HashMap<>();
if(username != null && "".equals(username) == false){
map.put("username", username);
resultList = service.select(map, new HashMap<>()).getResultList();
}
else if(email != null && "".equals(email) == false){
map.put("email", email);
resultList = service.select(map, new HashMap<>()).getResultList();
}
else if(phone != null && "".equals(phone) == false){
map.put("phone", phone);
resultList = service.select(map, new HashMap<>()).getResultList();
}else{
return error(30000, "账号或密码不能为空");
}
if (resultList == null || password == null) {
return error(30000, "账号或密码不能为空");
}
//判断是否有这个用户
if (resultList.size()<=0){
return error(30000,"用户不存在");
}
User byUsername = (User) resultList.get(0);
Map<String, String> groupMap = new HashMap<>();
groupMap.put("name",byUsername.getUserGroup());
List groupList = userGroupService.select(groupMap, new HashMap<>()).getResultList();
if (groupList.size()<1){
return error(30000,"用户组不存在");
}
UserGroup userGroup = (UserGroup) groupList.get(0);
//查询用户审核状态
if (!StringUtils.isEmpty(userGroup.getSourceTable())){
String sql = "select examine_state from "+ userGroup.getSourceTable() +" WHERE user_id = " + byUsername.getUserId();
String res = String.valueOf(service.runCountSql(sql).getSingleResult());
if (res==null){
return error(30000,"用户不存在");
}
if (!res.equals("已通过")){
return error(30000,"该用户审核未通过");
}
}
//查询用户状态
if (byUsername.getState()!=1){
return error(30000,"用户非可用状态,不能登录");
}
String md5password = service.encryption(password);
if (byUsername.getPassword().equals(md5password)) {
// 存储Token到数据库
AccessToken accessToken = new AccessToken();
accessToken.setToken(UUID.randomUUID().toString().replaceAll("-", ""));
accessToken.setUser_id(byUsername.getUserId());
tokenService.save(accessToken);
// 返回用户信息
JSONObject user = JSONObject.parseObject(JSONObject.toJSONString(byUsername));
user.put("token", accessToken.getToken());
JSONObject ret = new JSONObject();
ret.put("obj",user);
return success(ret);
} else {
return error(30000, "账号或密码不正确");
}
}
4.1.4 中医药知识界面
当用户点击基于Web的《药谷奇遇记》网站中导航栏上的“中医药知识”后将会进入到该“中医药知识”列表的界面,然后选择想要看的中医药知识,点击进入到详细界面,在详细界面可以收藏、点赞和评论等操作,中医药知识界面如下图所示。

图4-4中医药知识界面图
当用户点击基于Web的《药谷奇遇记》网站中导航栏上的“疾病治疗”后将会进入到该“疾病治疗”列表的界面,然后选择想要看的疾病治疗,点击进入到详细界面,在详细界面可以收藏、点赞和评论等操作,疾病治疗界面如下图所示。

图4-5疾病治疗界面图
疾病治疗关键代码如下:
@PostMapping("/set")
@Transactional
public Map<String, Object> set(HttpServletRequest request) throws IOException {
service.update(service.readQuery(request), service.readConfig(request), service.readBody(request.getReader()));
return success(1);
}
4.2管理员功能模块
管理员点击“系统用户”这一菜单会显示管理员、普通用户这两个子菜单,管理员可以对这两个角色的信息进行增删改查操作。界面如下图所示。

图4-6系统用户管理界面图
管理员可以管理中医药知识的内容,包括添加、编辑、删除知识条目,保证信息的准确性和全面性。中医药知识管理界面如下图所示。

图4-7中医药知识列表界面图

图4-8中医药知识添加界面图
管理员可以管理健康养生相关的内容,包括添加、编辑、删除养生建议、健康食谱等信息。健康养生管理界面如下图所示。

图4-9健康养生列表界面图

图4-10健康养生添加界面图
健康养生添加关键代码如下:
@RequestMapping(value = "/del")
@Transactional
public Map<String, Object> del(HttpServletRequest request) {
service.delete(service.readQuery(request), service.readConfig(request));
return success(1);
}
public void delete(Map<String,String> query,Map<String,String> config){
QueryWrapper wrapper = new QueryWrapper<E>();
toWhereWrapper(query, "0".equals(config.get(FindConfig.GROUP_BY)),wrapper);
baseMapper.delete(wrapper);
log.info("[{}] - 删除操作:{}",wrapper.getSqlSelect());
}
管理员点击“系统管理”这一菜单会显示轮播图这个子菜单,管理员可以对前台展示的轮播图进行设置,界面如下图所示。

图4-11系统管理界面图
系统管理关键代码如下:
@PostMapping("/add")
@Transactional
public Map<String, Object> add(HttpServletRequest request) throws IOException {
service.insert(service.readBody(request.getReader()));
return success(1);
}
public Map<String, Object> addMap(Map<String,Object> map){
service.insert(map);
return success(1);
}
允许管理员发布、编辑、删除系统公告通知,确保用户及时了解重要信息。界面如下图所示。

图4-12通知公告管理界面图
管理员可以管理系统中的资讯列表和资讯分类,包括添加、编辑、删除资讯信息。界面如下图所示。

图4-13资讯列表界面图

图4-14资讯分类界面图
5系统测试
5.1 系统测试用例
系统测试包括:用户登录功能测试、中医资讯查看功能测试、健康养生添加、健康养生搜索、密码修改功能测试,如表5-1、5-2、5-3、5-4、5-5所示:
表5-1 用户登录功能测试表
| 用例名称 | 用户登录系统 |
| 目的 | 测试用户通过正确的用户名和密码可否登录功能 |
| 前提 | 未登录的情况下 |
| 测试流程 | 1) 进入登录页面 2) 输入正确的用户名和密码 |
| 预期结果 | 用户名和密码正确的时候,跳转到登录成功界面,反之则显示错误信息,提示重新输入 |
| 实际结果 | 实际结果与预期结果一致 |
中医资讯查看功能测试:
表5-2 中医资讯查看功能测试表
| 用例名称 | 中医资讯查看 |
| 目的 | 测试中医资讯查看功能 |
| 前提 | 用户登录 |
| 测试流程 | 点击中医资讯列表 |
| 预期结果 | 可以查看到所有中医资讯信息 |
| 实际结果 | 实际结果与预期结果一致 |
管理员添加健康养生界面测试:
表5-3 管理员添加健康养生界面测试表
| 用例名称 | 添加健康养生测试用例 |
| 目的 | 测试健康养生添加功能 |
| 前提 | 管理员用户正常登录情况下 |
| 测试流程 | 1)管理员点击健康养生,然后点击添加后并填写信息。 2)点击进行提交。 |
| 预期结果 | 提交以后,页面首页会显示新的健康养生 |
| 实际结果 | 实际结果与预期结果一致 |
健康养生搜索功能测试:
表5-4健康养生搜索功能测试表
| 用例名称 | 健康养生搜索测试 |
| 目的 | 测试健康养生搜索功能 |
| 前提 | 无 |
| 测试流程 | 1)在搜索框填入搜索关键字。 2)点击搜索按钮。 |
| 预期结果 | 页面显示包含有搜索关键字的健康养生 |
| 实际结果 | 实际结果与预期结果一致 |
密码修改功能测试:
表5-5 密码修改功能测试表
| 用例名称 | 密码修改测试用例 |
| 目的 | 测试管理员密码修改功能 |
| 前提 | 管理员用户正常登录情况下 |
| 测试流程 | 1)管理员密码修改并完成填写。 2)点击进行提交。 |
| 预期结果 | 使用新的密码可以登录 |
| 实际结果 | 实际结果与预期结果一致 |
通过编写基于Web的《药谷奇遇记》网站的测试用例,已经检测完毕用户登录功能测试、中医资讯展示功能测试、健康养生添加、健康养生搜索、密码修改功能测试,通过这5大模块为基于Web的《药谷奇遇记》网站的后期推广运营提供了强力的技术支撑。
本文详细阐述了基于Web的《药谷奇遇记》网站的设计与实现过程。我们采用了SpringBoot框架作为后台基础,Tomcat服务器作为中间件,以及开源的Mysql作为数据库管理平台。在前端,我们使用了JQuery框架来简化代码编写,并集成了Validate校验框架以提高表单验证的效率。整个网站的前端展示主要依赖于HTML技术。
在开发之前,我们进行了充分的准备,深入研究和学习了相关文献资料,确保对整个开发过程有清晰的认识。通过这次基于Web的《药谷奇遇记》网站的开发,我们获得了许多宝贵的方法和设计思路,为系统的成功开发奠定了坚实的基础。
我们选择的开发技术,如Web技术、SpringBoot框架和MYSQL数据库,都是我们所熟悉的,这得益于之前的学习积累。在开发过程中,我们运用了许多之前摸索出的设计思路和方法,虽然工作量较大,但凭借之前的准备和积累,我们顺利完成了这个项目。这再次证明了积累经验和做好充分准备的重要性。
当然,在网站的设计与实现过程中,我们也得到了老师和同学们的宝贵帮助和指导。他们的支持使我们能够在预期内成功完成这个系统。虽然这个系统仍有待改进和完善的地方,但我们相信随着专业知识的不断深入,未来有机会将其投入到实际应用中,为更多用户提供服务。
[1]马治国,占妮.中医药传统知识专门保护制度构建研究[J].知识产权,2024,(02):107-126.
[2]刘慧玲,谭定英,陈平平.基于SpringBoot和Vue.js的大学生团队管理系统的设计[J].电脑编程技巧与维护,2024,(03):120-122.DOI:10.16184/j.cnki.comprg.2024.03.039.
[3]郭甲天,陈婷,向阳.一种基于SpringBoot框架校园宿舍管理系统的设计与实现[J].电脑知识与技术,2024,20(07):37-40.DOI:10.14004/j.cnki.ckt.2024.0444.
[4]雷欣,马宏琳,郑霖,等.基于SpringBoot的域名信息系统设计与实现[J].电脑知识与技术,2024,20(05):44-47.DOI:10.14004/j.cnki.ckt.2024.0188.
[5]Sartika D A R ,Wirawan F ,Putri N P , et al.Association between Iron-Folic Acid Supplementation during Pregnancy and Maternal and Infant Anemia in West Java, Indonesia: A Mixed-Method Prospective Cohort Study.[J].The American journal of tropical medicine and hygiene,2024,
[6]Nugroho S ,Uehara T .Navigating Crisis: Insights into the Depletion and Recovery of Central Java’s Freshwater Eel ( Anguillaspp.) Stocks[J].Sustainability,2024,16(4):
[7]IBNUDARDA R ,FARAJALLAH A ,PERWITASARI D , et al.Female reciprocal calling of pearly tree frog (Nyctixalus margaritifer Boulenger, 1882) in West Java, Indonesia[J].Zootaxa,2024,5410(2):297-300.
[8]Rahmawati B R ,Hardiwinoto S ,Widiyatno, et al.Productivity of Clonal Teak Plantation Under Different Spacing and Thinning Intensity in Java Monsoon Forest[J].IOP Conference Series: Earth and Environmental Science,2024,1299(1):
[9]Heliyanto B ,Murianingrum M ,Hartati S R , et al.Observation on local high-yielding stevia (Stevia rebaudiana Bertoni L.) clone specific to Bandung District, West Java[J].IOP Conference Series: Earth and Environmental Science,2024,1302(1):
[10]Lestari E ,Rusdiyana E ,Sugihardjo, et al.The role of village owned enterprises in the development and sustainability of the agrotourism sector (A case study of agrotourism in Karanganyar Regency, Central Java)[J].IOP Conference Series: Earth and Environmental Science,2024,1302(1):
[11]白茹鑫.基于SpringBoot+SSM框架的企业安全培训管理系统设计与实现[J].现代信息科技,2024,8(01):44-49.DOI:10.19850/j.cnki.2096-4706.2024.01.009.
[12]杨绍艺.《东方既白》里的中医药文化知识及传播意义[J].声屏世界,2024,(01):36-38.
[13]丁丽霞.中医药传统知识法律保护体系建构研究[J].西昌学院学报(社会科学版),2023,35(04):105-111.DOI:10.16104/j.issn.1673-1883.2023.04.017.
[14]赵静,肖勇.基于知识图谱的中医药信息化研究可视化分析[J].中国卫生信息管理杂志,2023,20(05):838-846.
[15]单树倩,任佳勋.基于SpringBoot和Vue框架的数据库原理网站设计与实现[J].电脑知识与技术,2021,17(30):40-41+50.DOI:10.14004/j.cnki.ckt.2021.2868.
[16]孙岩,李晶.基于SpringBoot的旅游资源管理网站的设计与实现[J].信息技术与信息化,2021,(01):37-39.
[17]李孟津,杨丹.基于SpringBoot的在线招聘网站的设计与实现[J].科学技术创新,2020,(26):98-99.
[18]王子璇.中医健康领域知识图谱构建研究[D].燕山大学,2020.DOI:10.27440/d.cnki.gysdu.2020.001793.
[19]贾志勇.基于SpringBoot的下沉市场交易平台的设计与实现[D].安徽大学,2020.DOI:10.26917/d.cnki.ganhu.2020.000917.
[20]罗路腾,王贵鑫.基于Springboot的博客网站的设计与实现[J].科学技术创新,2019,(33):64-66.
逝者如斯夫,不舍昼夜。转眼间,大学生活便已经接近尾声,人面对着离别与结束,总是充满着不舍与茫然,我亦如此,仍记得那年秋天,我迫不及待的提前一天到了学校,面对学校巍峨的大门,我心里充满了期待:这里,就是我新生活的起点吗?那天,阳光明媚,学校的欢迎仪式很热烈,我面对着一个个对着我微笑的同学,仿佛一缕缕阳光透过胸口照进了我心里,同时,在那天我认识可爱的室友,我们携手共同度过了这难忘的两年。如今,我望着这篇论文的致谢,不禁又要问自己:现在,我们就要说再见了吗?
感慨莫名,不知所言。遥想当初刚来学校的时候,心里总是想着工科学校会过于板正,会缺乏一些柔情,当时心里甚至有一点点排斥,但是随着我对学校的慢慢认识与了解,我才认识到了她的美丽,她的柔情,并且慢慢的喜欢上了这个校园,但是时间太快了,快到我还没有好好体会她的美丽便要离开了,但是她带给我的回忆,永远不会离开我,也许真正离开那天我的眼里会满含泪水,我不是因为难过,我只是想将她的样子映在我的泪水里,刻在我的心里。最后,感谢我的老师们,是你们教授了我们知识与做人的道理;感谢我的室友们,是你们陪伴了我如此之久;感谢每位关心与支持我的人。
少年,追风赶月莫停留,平荒尽处是春山。
免费领取项目源码,请关注❥点赞收藏并私信博主,谢谢~

被折叠的 条评论
为什么被折叠?



