摘 要
随着中国经济的快速发展和对高素质人才的需求日益增加,考研已成为许多大学生的选择。然而,考研备考的过程繁琐复杂,学生需要获取大量的学习资源和指导信息。为了解决这一问题,本论文基于SpringBoot框架设计了一套考研知识平台,旨在为考研学生提供便捷的学习资源和指导信息,加强学生之间的交流与互动。通过用户登录验证和身份识别,平台划分为用户、管理员和导师三个角色。每个角色具有不同的功能和权限,用户可以浏览、下载学习资源,参与考研交流,获取最新的考研资讯和院校信息。管理员可以管理用户信息,发布公告和消息,管理学习资源和资料分享。导师可以回答用户提出的问题,提供个性化的指导和建议。平台提供了丰富的功能模块。用户可以在考研交流中分享经验、提问问题,与其他考生互相支持和帮助。用户可以在公告消息中了解到平台的最新动态和重要信息。平台还提供最新的考研资讯和院校信息,帮助用户了解考研动态和选择合适的院校。考研指导模块提供了备考策略和学习建议,帮助用户制定学习计划和提高备考效果。名校导师模块展示了导师的信息和资历,用户可以选择向他们请教。用户可以下载与考研相关的学习资源,也可以分享自己的学习资料和经验。
本论文借助SpringBoot框架实现了平台的搭建。该框架具有高效、易用和可扩展的特点,能够提供稳定的服务和良好的用户体验。同时,采用MySQL作为数据库存储用户数据,实现数据的持久化和高效的数据管理。基于SpringBoot的考研知识平台的论文设计了一套涵盖用户、管理员和导师三个角色的功能模块,旨在为考研学生提供便捷的学习资源和指导信息。通过优化用户体验和交流互动,该平台为考研学生提供了一个高效的学习平台,帮助他们更好地备考和提升竞争力。
关键词:考研知识平台;JAVA语言;SpringBoot框架;MYSQL数据库
Abstract
With the rapid development of the Chinese economy and the increasing demand for high-quality talents, taking the postgraduate entrance examination has become a choice for many college students. However, the process of preparing for the postgraduate entrance examination is tedious and complex, and students need to obtain a large amount of learning resources and guidance information. To address this issue, this paper designs a postgraduate entrance examination knowledge platform based on the SpringBoot framework, aiming to provide convenient learning resources and guidance information for postgraduate students, and strengthen communication and interaction among students. Through user login verification and identity recognition, the platform is divided into three roles: user, administrator, and mentor. Each role has different functions and permissions, and users can browse and download learning resources, participate in postgraduate entrance examination communication, and obtain the latest postgraduate entrance examination and university information. Administrators can manage user information, publish announcements and messages, manage learning resources and share materials. Mentors can answer user questions and provide personalized guidance and advice. The platform provides rich functional modules. Users can share their experiences, ask questions, and support and assist each other with other candidates during the postgraduate entrance examination communication. Users can learn about the latest updates and important information of the platform in the announcement message. The platform also provides the latest information on postgraduate entrance exams and universities, helping users understand the trends of postgraduate entrance exams and choose suitable universities. The postgraduate entrance examination guidance module provides exam preparation strategies and learning suggestions, helping users develop study plans and improve exam preparation effectiveness. The mentorship module of prestigious universities displays the information and qualifications of mentors, and users can choose to consult with them. Users can download learning resources related to the postgraduate entrance examination, as well as share their learning materials and experiences.
This paper utilizes the SpringBoot framework to build the platform. This framework has the characteristics of efficiency, ease of use, and scalability, which can provide stable services and a good user experience. At the same time, MySQL is used as a database to store user data, achieving data persistence and efficient data management. A paper based on SpringBoot's postgraduate entrance examination knowledge platform has designed a set of functional modules covering three roles: user, administrator, and mentor, aiming to provide convenient learning resources and guidance information for postgraduate students. By optimizing user experience and communication, this platform provides an efficient learning platform for postgraduate students, helping them better prepare for exams and enhance their competitiveness.
Key words: postgraduate entrance examination knowledge platform; JAVA language; SpringBoot framework; MYSQL database
随着中国经济的快速发展和对高素质人才的需求日益增加,考研已成为许多大学生的选择。考研是指参加研究生入学考试,通过考研可以进入硕士研究生、博士研究生等学位研究生阶段进行深造。随着社会的竞争日益加剧,许多大学生认为通过考研可以提升自己的学历和专业水平,增加就业竞争力。然而,当前考研备考过程中普遍存在的问题是资源分散不方便、信息不及时、指导不足等。考研学习涉及的知识面广,备考压力大,学生需要不断积累资料和经验,以便更好地备考和提高竞争力。然而,现有的考研资源有限且分散,很难找到一个集中、便捷且专业的平台来获取学习资源和指导信息。因此,建立一个考研知识平台变得尤为重要。
本论文的选题背景正是基于以上问题和需求,旨在设计一套专门为考研学生提供学习资源和指导信息的平台,以解决资源分散、信息不及时、指导不足等问题,为考研学生提供更便捷、专业、人性化的学习环境。通过该平台,考研学生可以方便地获取各类考研相关的学习资料和信息,包括历年真题、备考资料、学习笔记等。同时,平台还将建立一个考研学生社区,促进学生之间的互动和交流,分享经验、解答疑问,共同提高备考效果。
总之,本论文选题的背景是基于当前考研备考过程中存在的问题和考生的需求,旨在为考研学生提供一个集中、便捷、专业的学习资源平台,帮助他们更好地备考、提高竞争力,实现自身的学业目标和职业规划。通过提升用户体验、优化功能设计,该平台将为考研学生提供有力的支持和帮助,助力他们在考研之路上取得成功。
在国内,对于考研知识平台的研究主要集中在平台设计与功能研发方面。学者们积极探索如何构建全面、便捷、高效的考研知识平台,以满足考生的需求。在平台设计方面,研究人员提出了不同的功能模块和架构,如资料下载、学习笔记、在线讨论等。此外,还有一些研究关注考研知识平台的用户体验和用户满意度,通过调研和问卷收集数据,分析用户需求,改进平台设计和功能。
在国外,考研知识平台的研究相对较少,主要集中在教育科技领域。国外学者关注如何运用科技手段提升教学和学习效果,设计在线学习平台和教学工具。这些平台通过视频课程、在线测验、学习资源等方式,提供个性化的学习支持和指导。此外,国外的一些高校和机构还积极探索在线教育和远程学习,推出MOOC(大规模开放在线课程)等形式,为考研学生提供全球范围的学习资源。
对于考研知识平台的研究,无论国内外,还有一些研究关注教学方法和策略的研究。他们探索如何通过考研知识平台提供个性化的学习指导,针对不同的学生需求和学习风格进行教学方案的设计和优化。
总体来说,国内外在考研知识平台的研究中,主要关注平台设计与功能研发、用户体验和满意度、教学方法与策略等方面。然而,目前大多数研究还是停留在理论层面,尚缺乏实际应用和验证。因此,在未来的研究中,可以更加关注平台的实际应用和效果评估,通过大数据分析和实验证明考研知识平台对考生学习和备考的影响。此外,还可以从人工智能技术、数据挖掘和机器学习等方面进行深入研究,以提升考研知识平台的智能化和个性化水平,更好地满足考生的学习需求。
论文将分层次经行编排,除去论文摘要致谢文献参考部分,正文部分还会对系统需求做出分析,以及阐述大体的设计和实现的功能,最后罗列部分调测记录,论文主要架构如下:
第1章 交代项目的背景、开发这个系统的现状以及论文的章节安排情况。
第2章 对系统的具体需求分析。
第3章 阐述了系统的设计,其中涵盖了功能设计以及数据库的设计。
第4章 阐明了考研知识平台关键功能模块的实现,以图文的形式进行展示。
第5章 罗列了部分系统调试与测试的记录。
需求分析是开发一个系统之前首先要做的,如果一个系统不值得开发或者违反了相关法律法规,那么开发出来的系统将一文不值,所以在开发之前,我们首先要对系统的需求进行分析,分析系统开发是否可行,如果可行的话,再具体分析用户的需求,分析出系统的功能以及对系统的性能进行分析。
技术方面的可行性主要是考虑开发考研知识平台的时候采用的开发语言、数据库等是否可行,本系统在语言上选择JAVA,采用的是SpringBoot框架以及MYSQL数据库,这些技术目前都很成熟,而且JAVA语言不仅仅支持面向过程,而且还支持面向对象,所以在使用的时候会更加的灵活,在技术选择上完全没有问题。
经济方面的可行性主要考虑的是成本以及效益,从成本方面看,开发过程中使用的JAVA、SpringBoot、MYSQL等都可以通过网上搜索下载,没有任何费用,开发的成本几乎不存在;从效益方面看,系统的完成能够给用户提供支持,降低企业的成本,提高管理的效率,因此在经济上也是没有问题的。
法律方面主要考虑的是系统的开发是否违法,开发的考研知识平台严格按照《中华人民共和国计算机软件保护条例》、《中华人民共和国著作权法》等法律法规,系统的开发可以为企业带来效益,不存在违法行为,因此在法律上是可行的。
操作方面主要考虑的是用户在使用以及管理人员在管理的时候,是否简单可行,没有任何计算机基础的用户能否使用,开发的考研知识平台在设计的时候秉承简单易学的理念,在用户进入系统后都会有固定的导航按钮,只要认字就可以操作完成,而且管理员也只需简单的增删改查即可完成,因此在操作上也是可行的。
总的来看,开发的考研知识平台在可行性方面是没有问题的,值得开发,而且其他的完成对行业发展来说具有重大意义。
通过该系统,普通用户可以通过首页浏览公告消息、考研资。他们可以查看名校导师信息,选择点赞、收藏和评论等操作。个人中心提供管理用户提问、资料分享、学习计划、学习提醒、收藏的功能。管理员拥有后台管理权限,可以管理后台首页、系统用户、考研院校管理、考研指导管理、名校导师管理、用户提问管理、学习资源管理、资料分享管理、学习计划管理、学习提醒管理、系统管理、公告消息管理、资源管理、交流管理、个人信息等。导师用户可以管理后台首页、名校导师管理、用户提问管理、个人信息等。这样的系统为用户提供全面的考研知识服务。
普通用户主要功能如下:
- 首页:展示最新的通知公告、心理资讯和轮播图等重要内容,提供快速导航入口。
- 考研交流:用户可以在这里进行考研相关的讨论和交流,分享经验、解答问题。
- 公告消息:平台发布的重要公告和消息都会展示在此,提供用户及时获取平台动态的途径。
- 考研资讯:提供最新的考研资讯和信息,帮助用户了解考研动态。
- 考研院校:提供考研相关院校的信息,包括录取信息、专业设置等。
- 个人中心:用户进行个人信息管理、提问、学习计划制定、收藏重要内容等操作的中心。
- 考研指导:提供考研学习的指导和建议,帮助用户更好地备考。
- 学习资源:用户可以下载与考研相关的学习资源,如资料、试题等。
导师用户端:
- 后台首页:导师登录后的管理主页面,展示个人的工作台。
- 名校导师管理:查看和编辑个人的资料信息,确保信息的准确性和完整性。
- 用户提问管理:回答用户的问题,提供指导和帮助。
- 个人信息:管理个人信息,包括账号、密码等,确保信息的安全性和隐私性。
管理员端:
- 后台首页:管理员登录后的管理主页面,展示系统整体数据和运行状态。
- 系统用户:管理各类用户的注册信息,包括管理员、导师用户和普通用户,支持添加、编辑和删除用户信息。
- 考研院校管理:管理考研院校的信息,可以查看、添加、编辑相关内容。
- 考研指导管理:管理考研指导的内容,包括添加、编辑指导信息。
- 名校导师管理:管理名校导师的信息,添加、编辑导师的个人资料。
- 用户提问管理:管理用户所提出的问题,处理回答和跟进。
- 学习资源管理:管理平台提供的学习资源,包括上传、编辑资源。
- 资料分享管理:管理用户分享的资料,审核和编辑分享内容。
- 学习计划管理:管理学生的学习计划,进行提醒和监督。
- 公告消息管理:管理平台发布的公告和消息内容。
- 资源管理:维护考研资讯和资讯分类,保持内容的更新和分类。
- 交流管理:管理考研交流内容和分类,维持交流秩序。
考研知识平台的性能性需求分析主要是分析本系统的安全性怎么样(是否会泄露用户个人信息),可靠性怎么样(用户操作的时候是不是能够根据实际操作显示信息),性能怎么样(运行是否操作流畅),可拓展性怎么样(功能能否继续拓展)等。具体可以表示在如下2.1表格中:
表2.1 考研知识平台非功能需求表
| 安全性 | 主要指考研知识平台数据库的安装,数据库的使用和密码的设定必须合乎规范。 |
| 可靠性 | 可靠性是指考研知识平台能够按照用户的指示进行操作,经过测试,可靠性90%以上。 |
| 性能 | 性能是影响考研知识平台占据市场的必要条件,所以性能最好要佳才好。 |
| 可扩展性 | 比如数据库预留多个属性,比如接口的使用等确保了系统的非功能性需求。 |
| 易用性 | 用户只要跟着考研知识平台的页面展示内容进行操作,就可以了。 |
| 可维护性 | 考研知识平台开发的可维护性是非常重要的,经过测试,可维护性没有问题 |
普通用户可以通过首页浏览首页、考研交流、公告消息、考研资讯、考研院校、考研指导、名校导师、学习资源、资料分享等操作。个人中心提供管理用户提问、资料分享、学习计划、学习提醒、收藏的功能。管理员拥有后台管理权限,可以管理系统用户、考研院校管理、考研指导管理、名校导师管理、用户提问管理、学习资源管理、资料分享管理、学习计划管理、学习提醒管理、系统管理、公告消息管理、资源管理、交流管理、个人信息等。导师用户可以管理个人信息和名校导师管理、用户提问管理。用户的用例图如下图所示:

图2.1 用户角色用例图

图2.2 管理员角色用例图
系统中的所有用户(管理员和用户)都可以实现增加数据功能,图2.3显示的就是在增加数据时的流程。

图2.3增加数据流程图
人无完人,每个人都有出错的时候,在录入系统信息的时候如果信息有错,可以对系统中的数据进行编辑。图2.4显示的就是修改数据的流程。

图2.4修改数据流程图
在系统中经常会出现一些过期的数据,比如用户注销等,那就可以直接删除这些数据,图2.5就是删除数据时的流程图。

图2.5删除数据流程图
分析完系统的可行性以及功能,接下来就是对系统具体的设计,通过可行性分析我们得出系统是值得开发的,通过功能分析我们可以得出系统具体实现了哪些功能,然后根据功能需求完成系统的功能设计,本章从功能模块以及系统的数据库两个方面进行介绍。
通过上一章节的功能需求分析,可以得出本考研知识平台的功能结构图,图3.1就是系统的功能模块图。

图3.1 考研知识平台功能模块图
数据库的设计是一个系统的基础,不管什么系统,界面设计的再美观,如果没有一个强大的数据库进行支撑,那也没有办法运行,在设计数据库的时候我们首先对数据库进行分析,然后进行概念模型设计,最后建立数据库表,具体展示如下。
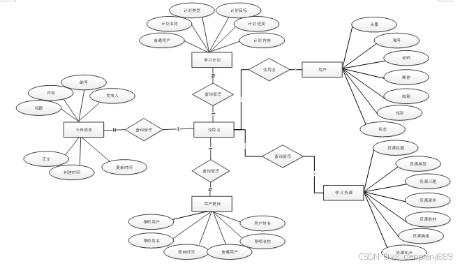
在数据库概念模型设计的时候,一般都采用E-R实体图进行展示,在实体图中可以展示出数据库表中的所有字段名称,本系统中的主要的数据库E-R模型图如下图所示。

图3.2 系统E-R关系图
在数据库表中我们会看到系统的表名、主键、外键等信息,我们通过数据库表的主键、外键把每个表关联起来,然后在界面中展示,本考研知识平台的主要的数据库表如下:
表access_token (登陆访问时长)
| 编号 | 名称 | 数据类型 | 长度 | 小数位 | 允许空值 | 主键 | 默认值 | 说明 |
| 1 | token_id | int | 10 | 0 | N | Y | 临时访问牌ID | |
| 2 | token | varchar | 64 | 0 | Y | N | 临时访问牌 | |
| 3 | info | text | 65535 | 0 | Y | N | ||
| 4 | maxage | int | 10 | 0 | N | N | 2 | 最大寿命:默认2小时 |
| 5 | create_time | timestamp | 19 | 0 | N | N | CURRENT_TIMESTAMP | 创建时间: |
| 6 | update_time | timestamp | 19 | 0 | N | N | CURRENT_TIMESTAMP | 更新时间: |
| 7 | user_id | int | 10 | 0 | N | N | 0 | 用户编号: |
| 编号 | 名称 | 数据类型 | 长度 | 小数位 | 允许空值 | 主键 | 默认值 | 说明 |
| 1 | article_id | mediumint | 8 | 0 | N | Y | 文章id:[0,8388607] | |
| 2 | title | varchar | 125 | 0 | N | Y | 标题:[0,125]用于文章和html的title标签中 | |
| 3 | type | varchar | 64 | 0 | N | N | 0 | 文章分类:[0,1000]用来搜索指定类型的文章 |
| 4 | hits | int | 10 | 0 | N | N | 0 | 点击数:[0,1000000000]访问这篇文章的人次 |
| 5 | praise_len | int | 10 | 0 | N | N | 0 | 点赞数 |
| 6 | create_time | timestamp | 19 | 0 | N | N | CURRENT_TIMESTAMP | 创建时间: |
| 7 | update_time | timestamp | 19 | 0 | N | N | CURRENT_TIMESTAMP | 更新时间: |
| 8 | source | varchar | 255 | 0 | Y | N | 来源:[0,255]文章的出处 | |
| 9 | url | varchar | 255 | 0 | Y | N | 来源地址:[0,255]用于跳转到发布该文章的网站 | |
| 10 | tag | varchar | 255 | 0 | Y | N | 标签:[0,255]用于标注文章所属相关内容,多个标签用空格隔开 | |
| 11 | content | longtext | 2147483647 | 0 | Y | N | 正文:文章的主体内容 | |
| 12 | img | varchar | 255 | 0 | Y | N | 封面图 | |
| 13 | description | text | 65535 | 0 | Y | N | 文章描述 |
表article_type (文章分类)
| 编号 | 名称 | 数据类型 | 长度 | 小数位 | 允许空值 | 主键 | 默认值 | 说明 |
| 1 | type_id | smallint | 5 | 0 | N | Y | 分类ID:[0,10000] | |
| 2 | display | smallint | 5 | 0 | N | N | 100 | 显示顺序:[0,1000]决定分类显示的先后顺序 |
| 3 | name | varchar | 16 | 0 | N | N | 分类名称:[2,16] | |
| 4 | father_id | smallint | 5 | 0 | N | N | 0 | 上级分类ID:[0,32767] |
| 5 | description | varchar | 255 | 0 | Y | N | 描述:[0,255]描述该分类的作用 | |
| 6 | icon | text | 65535 | 0 | Y | N | 分类图标: | |
| 7 | url | varchar | 255 | 0 | Y | N | 外链地址:[0,255]如果该分类是跳转到其他网站的情况下,就在该URL上设置 | |
| 8 | create_time | timestamp | 19 | 0 | N | N | CURRENT_TIMESTAMP | 创建时间: |
| 9 | update_time | timestamp | 19 | 0 | N | N | CURRENT_TIMESTAMP | 更新时间: |
表auth (用户权限管理)
| 编号 | 名称 | 数据类型 | 长度 | 小数位 | 允许空值 | 主键 | 默认值 | 说明 |
| 1 | auth_id | int | 10 | 0 | N | Y | 授权ID: | |
| 2 | user_group | varchar | 64 | 0 | Y | N | 用户组: | |
| 3 | mod_name | varchar | 64 | 0 | Y | N | 模块名: | |
| 4 | table_name | varchar | 64 | 0 | Y | N | 表名: | |
| 5 | page_title | varchar | 255 | 0 | Y | N | 页面标题: | |
| 6 | path | varchar | 255 | 0 | Y | N | 路由路径: | |
| 7 | position | varchar | 32 | 0 | Y | N | 位置: | |
| 8 | mode | varchar | 32 | 0 | N | N | _blank | 跳转方式: |
| 9 | add | tinyint | 3 | 0 | N | N | 1 | 是否可增加: |
| 10 | del | tinyint | 3 | 0 | N | N | 1 | 是否可删除: |
| 11 | set | tinyint | 3 | 0 | N | N | 1 | 是否可修改: |
| 12 | get | tinyint | 3 | 0 | N | N | 1 | 是否可查看: |
| 13 | field_add | text | 65535 | 0 | Y | N | 添加字段: | |
| 14 | field_set | text | 65535 | 0 | Y | N | 修改字段: | |
| 15 | field_get | text | 65535 | 0 | Y | N | 查询字段: | |
| 16 | table_nav_name | varchar | 500 | 0 | Y | N | 跨表导航名称: | |
| 17 | table_nav | varchar | 500 | 0 | Y | N | 跨表导航: | |
| 18 | option | text | 65535 | 0 | Y | N | 配置: | |
| 19 | create_time | timestamp | 19 | 0 | N | N | CURRENT_TIMESTAMP | 创建时间: |
| 20 | update_time | timestamp | 19 | 0 | N | N | CURRENT_TIMESTAMP | 更新时间: |
表collect (收藏)
| 编号 | 名称 | 数据类型 | 长度 | 小数位 | 允许空值 | 主键 | 默认值 | 说明 |
| 1 | collect_id | int | 10 | 0 | N | Y | 收藏ID: | |
| 2 | user_id | int | 10 | 0 | N | N | 0 | 收藏人ID: |
| 3 | source_table | varchar | 255 | 0 | Y | N | 来源表: | |
| 4 | source_field | varchar | 255 | 0 | Y | N | 来源字段: | |
| 5 | source_id | int | 10 | 0 | N | N | 0 | 来源ID: |
| 6 | title | varchar | 255 | 0 | Y | N | 标题: | |
| 7 | img | varchar | 255 | 0 | Y | N | 封面: | |
| 8 | create_time | timestamp | 19 | 0 | N | N | CURRENT_TIMESTAMP | 创建时间: |
| 9 | update_time | timestamp | 19 | 0 | N | N | CURRENT_TIMESTAMP | 更新时间: |
表comment (评论)
| 编号 | 名称 | 数据类型 | 长度 | 小数位 | 允许空值 | 主键 | 默认值 | 说明 |
| 1 | comment_id | int | 10 | 0 | N | Y | 评论ID: | |
| 2 | user_id | int | 10 | 0 | N | N | 0 | 评论人ID: |
| 3 | reply_to_id | int | 10 | 0 | N | N | 0 | 回复评论ID:空为0 |
| 4 | content | longtext | 2147483647 | 0 | Y | N | 内容: | |
| 5 | nickname | varchar | 255 | 0 | Y | N | 昵称: | |
| 6 | avatar | varchar | 255 | 0 | Y | N | 头像地址:[0,255] | |
| 7 | create_time | timestamp | 19 | 0 | N | N | CURRENT_TIMESTAMP | 创建时间: |
| 8 | update_time | timestamp | 19 | 0 | N | N | CURRENT_TIMESTAMP | 更新时间: |
| 9 | source_table | varchar | 255 | 0 | Y | N | 来源表: | |
| 10 | source_field | varchar | 255 | 0 | Y | N | 来源字段: | |
| 11 | source_id | int | 10 | 0 | N | N | 0 | 来源ID: |
表data_sharing (资料分享)
| 编号 | 名称 | 数据类型 | 长度 | 小数位 | 允许空值 | 主键 | 默认值 | 说明 |
| 1 | data_sharing_id | int | 10 | 0 | N | Y | 资料分享ID | |
| 2 | regular_users | int | 10 | 0 | Y | N | 0 | 普通用户 |
| 3 | data_title | varchar | 64 | 0 | Y | N | 资料标题 | |
| 4 | data_category | varchar | 64 | 0 | Y | N | 资料类别 | |
| 5 | data_files | varchar | 255 | 0 | Y | N | 资料文件 | |
| 6 | data_description | varchar | 64 | 0 | Y | N | 资料描述 | |
| 7 | cover_photo | varchar | 255 | 0 | Y | N | 封面图片 | |
| 8 | data_introduction | text | 65535 | 0 | Y | N | 资料简介 | |
| 9 | praise_len | int | 10 | 0 | N | N | 0 | 点赞数 |
| 10 | create_time | datetime | 19 | 0 | N | N | CURRENT_TIMESTAMP | 创建时间 |
| 11 | update_time | timestamp | 19 | 0 | N | N | CURRENT_TIMESTAMP | 更新时间 |
表famous_school_mentors (名校导师)
| 编号 | 名称 | 数据类型 | 长度 | 小数位 | 允许空值 | 主键 | 默认值 | 说明 |
| 1 | famous_school_mentors_id | int | 10 | 0 | N | Y | 名校导师ID | |
| 2 | mentor_users | int | 10 | 0 | Y | N | 0 | 导师用户 |
| 3 | mentor_name | varchar | 64 | 0 | Y | N | 导师姓名 | |
| 4 | mentors_and_prestigious_schools | varchar | 64 | 0 | Y | N | 导师名校 | |
| 5 | mentor_title | varchar | 64 | 0 | Y | N | 导师职称 | |
| 6 | mentors_teaching_experience | varchar | 64 | 0 | Y | N | 导师教龄 | |
| 7 | mentor_image | varchar | 255 | 0 | Y | N | 导师图片 | |
| 8 | mentor_introduction | longtext | 2147483647 | 0 | Y | N | 导师简介 | |
| 9 | create_time | datetime | 19 | 0 | N | N | CURRENT_TIMESTAMP | 创建时间 |
| 10 | update_time | timestamp | 19 | 0 | N | N | CURRENT_TIMESTAMP | 更新时间 |
表forum (论坛)
| 编号 | 名称 | 数据类型 | 长度 | 小数位 | 允许空值 | 主键 | 默认值 | 说明 |
| 1 | forum_id | mediumint | 8 | 0 | N | Y | 论坛id | |
| 2 | display | smallint | 5 | 0 | N | N | 100 | 排序 |
| 3 | user_id | mediumint | 8 | 0 | N | N | 0 | 用户ID |
| 4 | nickname | varchar | 16 | 0 | Y | N | 昵称:[0,16] | |
| 5 | praise_len | int | 10 | 0 | Y | N | 0 | 点赞数 |
| 6 | hits | int | 10 | 0 | N | N | 0 | 访问数 |
| 7 | title | varchar | 125 | 0 | N | N | 标题 | |
| 8 | keywords | varchar | 125 | 0 | Y | N | 关键词 | |
| 9 | description | varchar | 255 | 0 | Y | N | 描述 | |
| 10 | url | varchar | 255 | 0 | Y | N | 来源地址 | |
| 11 | tag | varchar | 255 | 0 | Y | N | 标签 | |
| 12 | img | text | 65535 | 0 | Y | N | 封面图 | |
| 13 | content | longtext | 2147483647 | 0 | Y | N | 正文 | |
| 14 | create_time | timestamp | 19 | 0 | N | N | CURRENT_TIMESTAMP | 创建时间: |
| 15 | update_time | timestamp | 19 | 0 | N | N | CURRENT_TIMESTAMP | 更新时间: |
| 16 | avatar | varchar | 255 | 0 | Y | N | 发帖人头像: | |
| 17 | type | varchar | 64 | 0 | N | N | 0 | 论坛分类:[0,1000]用来搜索指定类型的论坛帖 |
表forum_type (论坛分类)
| 编号 | 名称 | 数据类型 | 长度 | 小数位 | 允许空值 | 主键 | 默认值 | 说明 |
| 1 | type_id | smallint | 5 | 0 | N | Y | 分类ID:[0,10000] | |
| 2 | name | varchar | 16 | 0 | N | N | 分类名称:[2,16] | |
| 3 | description | varchar | 255 | 0 | Y | N | 描述:[0,255]描述该分类的作用 | |
| 4 | url | varchar | 255 | 0 | Y | N | 外链地址:[0,255]如果该分类是跳转到其他网站的情况下,就在该URL上设置 | |
| 5 | father_id | smallint | 5 | 0 | N | N | 0 | 上级分类ID:[0,32767] |
| 6 | icon | varchar | 255 | 0 | Y | N | 分类图标: | |
| 7 | create_time | timestamp | 19 | 0 | N | N | CURRENT_TIMESTAMP | 创建时间: |
| 8 | update_time | timestamp | 19 | 0 | N | N | CURRENT_TIMESTAMP | 更新时间: |
表graduate_school_entrance_examination (考研院校)
| 编号 | 名称 | 数据类型 | 长度 | 小数位 | 允许空值 | 主键 | 默认值 | 说明 |
| 1 | graduate_school_entrance_examination_id | int | 10 | 0 | N | Y | 考研院校ID | |
| 2 | college_name | varchar | 64 | 0 | Y | N | 院校名称 | |
| 3 | type_of_institution | varchar | 64 | 0 | Y | N | 院校类型 | |
| 4 | college_address | varchar | 64 | 0 | Y | N | 院校地址 | |
| 5 | college_label | varchar | 64 | 0 | Y | N | 院校标签 | |
| 6 | description_of_the_institution | varchar | 64 | 0 | Y | N | 院校描述 | |
| 7 | historical_score_line | text | 65535 | 0 | Y | N | 历年分数线 | |
| 8 | college_images | varchar | 255 | 0 | Y | N | 院校图片 | |
| 9 | professional_introduction | longtext | 2147483647 | 0 | Y | N | 专业简介 | |
| 10 | create_time | datetime | 19 | 0 | N | N | CURRENT_TIMESTAMP | 创建时间 |
| 11 | update_time | timestamp | 19 | 0 | N | N | CURRENT_TIMESTAMP | 更新时间 |
表guidance_for_postgraduate_entrance_examination (考研指导)
| 编号 | 名称 | 数据类型 | 长度 | 小数位 | 允许空值 | 主键 | 默认值 | 说明 |
| 1 | guidance_for_postgraduate_entrance_examination_id | int | 10 | 0 | N | Y | 考研指导ID | |
| 2 | guidance_title | varchar | 64 | 0 | Y | N | 指导标题 | |
| 3 | guidance_type | varchar | 64 | 0 | Y | N | 指导类型 | |
| 4 | deadline | date | 10 | 0 | Y | N | 截止日期 | |
| 5 | matters_needing_attention | varchar | 64 | 0 | Y | N | 注意事项 | |
| 6 | registration_process | text | 65535 | 0 | Y | N | 报名流程 | |
| 7 | cover_photo | varchar | 255 | 0 | Y | N | 封面图片 | |
| 8 | guidance_content | longtext | 2147483647 | 0 | Y | N | 指导内容 | |
| 9 | create_time | datetime | 19 | 0 | N | N | CURRENT_TIMESTAMP | 创建时间 |
| 10 | update_time | timestamp | 19 | 0 | N | N | CURRENT_TIMESTAMP | 更新时间 |
表hits (用户点击)
| 编号 | 名称 | 数据类型 | 长度 | 小数位 | 允许空值 | 主键 | 默认值 | 说明 |
| 1 | hits_id | int | 10 | 0 | N | Y | 点赞ID: | |
| 2 | user_id | int | 10 | 0 | N | N | 0 | 点赞人: |
| 3 | create_time | timestamp | 19 | 0 | N | N | CURRENT_TIMESTAMP | 创建时间: |
| 4 | update_time | timestamp | 19 | 0 | N | N | CURRENT_TIMESTAMP | 更新时间: |
| 5 | source_table | varchar | 255 | 0 | Y | N | 来源表: | |
| 6 | source_field | varchar | 255 | 0 | Y | N | 来源字段: | |
| 7 | source_id | int | 10 | 0 | N | N | 0 | 来源ID: |
表learning_plan (学习计划)
| 编号 | 名称 | 数据类型 | 长度 | 小数位 | 允许空值 | 主键 | 默认值 | 说明 |
| 1 | learning_plan_id | int | 10 | 0 | N | Y | 学习计划ID | |
| 2 | regular_users | int | 10 | 0 | Y | N | 0 | 普通用户 |
| 3 | user_name | varchar | 64 | 0 | Y | N | 用户姓名 | |
| 4 | plan_name | varchar | 64 | 0 | Y | N | 计划名称 | |
| 5 | plan_type | varchar | 64 | 0 | Y | N | 计划类型 | |
| 6 | plan_objectives | text | 65535 | 0 | Y | N | 计划目标 | |
| 7 | planned_progress | varchar | 64 | 0 | Y | N | 计划进度 | |
| 8 | plan_content | text | 65535 | 0 | Y | N | 计划内容 | |
| 9 | create_time | datetime | 19 | 0 | N | N | CURRENT_TIMESTAMP | 创建时间 |
| 10 | update_time | timestamp | 19 | 0 | N | N | CURRENT_TIMESTAMP | 更新时间 |
表learning_reminder (学习提醒)
| 编号 | 名称 | 数据类型 | 长度 | 小数位 | 允许空值 | 主键 | 默认值 | 说明 |
| 1 | learning_reminder_id | int | 10 | 0 | N | Y | 学习提醒ID | |
| 2 | regular_users | int | 10 | 0 | Y | N | 0 | 普通用户 |
| 3 | user_name | varchar | 64 | 0 | Y | N | 用户姓名 | |
| 4 | plan_name | varchar | 64 | 0 | Y | N | 计划名称 | |
| 5 | plan_type | varchar | 64 | 0 | Y | N | 计划类型 | |
| 6 | plan_objectives | text | 65535 | 0 | Y | N | 计划目标 | |
| 7 | reminder_time | datetime | 19 | 0 | Y | N | 提醒时间 | |
| 8 | create_time | datetime | 19 | 0 | N | N | CURRENT_TIMESTAMP | 创建时间 |
| 9 | update_time | timestamp | 19 | 0 | N | N | CURRENT_TIMESTAMP | 更新时间 |
| 编号 | 名称 | 数据类型 | 长度 | 小数位 | 允许空值 | 主键 | 默认值 | 说明 |
| 1 | learning_resource_id | int | 10 | 0 | N | Y | 学习资源ID | |
| 2 | resource_title | varchar | 64 | 0 | Y | N | 资源标题 | |
| 3 | resource_type | varchar | 64 | 0 | Y | N | 资源类型 | |
| 4 | resource_exercises | varchar | 255 | 0 | Y | N | 资源习题 | |
| 5 | resource_courseware | varchar | 255 | 0 | Y | N | 资源课件 | |
| 6 | resource_textbooks | varchar | 255 | 0 | Y | N | 资源教材 | |
| 7 | resource_description | varchar | 64 | 0 | Y | N | 资源描述 | |
| 8 | cover_photo | varchar | 255 | 0 | Y | N | 封面图片 | |
| 9 | resource_introduction | longtext | 2147483647 | 0 | Y | N | 资源简介 | |
| 10 | praise_len | int | 10 | 0 | N | N | 0 | 点赞数 |
| 11 | create_time | datetime | 19 | 0 | N | N | CURRENT_TIMESTAMP | 创建时间 |
| 12 | update_time | timestamp | 19 | 0 | N | N | CURRENT_TIMESTAMP | 更新时间 |
表mentor_users (导师用户)
| 编号 | 名称 | 数据类型 | 长度 | 小数位 | 允许空值 | 主键 | 默认值 | 说明 |
| 1 | mentor_users_id | int | 10 | 0 | N | Y | 导师用户ID | |
| 2 | mentor_name | varchar | 64 | 0 | Y | N | 导师姓名 | |
| 3 | mentor_gender | varchar | 64 | 0 | Y | N | 导师性别 | |
| 4 | mentors_age | varchar | 64 | 0 | Y | N | 导师年龄 | |
| 5 | examine_state | varchar | 16 | 0 | N | N | 已通过 | 审核状态 |
| 6 | user_id | int | 10 | 0 | N | N | 0 | 用户ID |
| 7 | create_time | datetime | 19 | 0 | N | N | CURRENT_TIMESTAMP | 创建时间 |
| 8 | update_time | timestamp | 19 | 0 | N | N | CURRENT_TIMESTAMP | 更新时间 |
表notice (公告)
| 编号 | 名称 | 数据类型 | 长度 | 小数位 | 允许空值 | 主键 | 默认值 | 说明 |
| 1 | notice_id | mediumint | 8 | 0 | N | Y | 公告id: | |
| 2 | title | varchar | 125 | 0 | N | N | 标题: | |
| 3 | content | longtext | 2147483647 | 0 | Y | N | 正文: | |
| 4 | create_time | timestamp | 19 | 0 | N | N | CURRENT_TIMESTAMP | 创建时间: |
| 5 | update_time | timestamp | 19 | 0 | N | N | CURRENT_TIMESTAMP | 更新时间: |
表praise (点赞)
| 编号 | 名称 | 数据类型 | 长度 | 小数位 | 允许空值 | 主键 | 默认值 | 说明 |
| 1 | praise_id | int | 10 | 0 | N | Y | 点赞ID: | |
| 2 | user_id | int | 10 | 0 | N | N | 0 | 点赞人: |
| 3 | create_time | timestamp | 19 | 0 | N | N | CURRENT_TIMESTAMP | 创建时间: |
| 4 | update_time | timestamp | 19 | 0 | N | N | CURRENT_TIMESTAMP | 更新时间: |
| 5 | source_table | varchar | 255 | 0 | Y | N | 来源表: | |
| 6 | source_field | varchar | 255 | 0 | Y | N | 来源字段: | |
| 7 | source_id | int | 10 | 0 | N | N | 0 | 来源ID: |
| 8 | status | bit | 1 | 0 | N | N | 1 | 点赞状态:1为点赞,0已取消 |
表regular_users (普通用户)
| 编号 | 名称 | 数据类型 | 长度 | 小数位 | 允许空值 | 主键 | 默认值 | 说明 |
| 1 | regular_users_id | int | 10 | 0 | N | Y | 普通用户ID | |
| 2 | user_name | varchar | 64 | 0 | Y | N | 用户姓名 | |
| 3 | user_gender | varchar | 64 | 0 | Y | N | 用户性别 | |
| 4 | user_age | varchar | 64 | 0 | Y | N | 用户年龄 | |
| 5 | examine_state | varchar | 16 | 0 | N | N | 已通过 | 审核状态 |
| 6 | user_id | int | 10 | 0 | N | N | 0 | 用户ID |
| 7 | create_time | datetime | 19 | 0 | N | N | CURRENT_TIMESTAMP | 创建时间 |
| 8 | update_time | timestamp | 19 | 0 | N | N | CURRENT_TIMESTAMP | 更新时间 |
表slides (轮播图)
| 编号 | 名称 | 数据类型 | 长度 | 小数位 | 允许空值 | 主键 | 默认值 | 说明 |
| 1 | slides_id | int | 10 | 0 | N | Y | 轮播图ID: | |
| 2 | title | varchar | 64 | 0 | Y | N | 标题: | |
| 3 | content | varchar | 255 | 0 | Y | N | 内容: | |
| 4 | url | varchar | 255 | 0 | Y | N | 链接: | |
| 5 | img | varchar | 255 | 0 | Y | N | 轮播图: | |
| 6 | hits | int | 10 | 0 | N | N | 0 | 点击量: |
| 7 | create_time | timestamp | 19 | 0 | N | N | CURRENT_TIMESTAMP | 创建时间: |
| 8 | update_time | timestamp | 19 | 0 | N | N | CURRENT_TIMESTAMP | 更新时间: |
表upload (文件上传)
| 编号 | 名称 | 数据类型 | 长度 | 小数位 | 允许空值 | 主键 | 默认值 | 说明 |
| 1 | upload_id | int | 10 | 0 | N | Y | 上传ID | |
| 2 | name | varchar | 64 | 0 | Y | N | 文件名 | |
| 3 | path | varchar | 255 | 0 | Y | N | 访问路径 | |
| 4 | file | varchar | 255 | 0 | Y | N | 文件路径 | |
| 5 | display | varchar | 255 | 0 | Y | N | 显示顺序 | |
| 6 | father_id | int | 10 | 0 | Y | N | 0 | 父级ID |
| 7 | dir | varchar | 255 | 0 | Y | N | 文件夹 | |
| 8 | type | varchar | 32 | 0 | Y | N | 文件类型 |
表user (用户账户:用于保存用户登录信息)
| 编号 | 名称 | 数据类型 | 长度 | 小数位 | 允许空值 | 主键 | 默认值 | 说明 |
| 1 | user_id | mediumint | 8 | 0 | N | Y | 用户ID:[0,8388607]用户获取其他与用户相关的数据 | |
| 2 | state | smallint | 5 | 0 | N | N | 1 | 账户状态:[0,10](1可用|2异常|3已冻结|4已注销) |
| 3 | user_group | varchar | 32 | 0 | Y | N | 所在用户组:[0,32767]决定用户身份和权限 | |
| 4 | login_time | timestamp | 19 | 0 | N | N | CURRENT_TIMESTAMP | 上次登录时间: |
| 5 | phone | varchar | 11 | 0 | Y | N | 手机号码:[0,11]用户的手机号码,用于找回密码时或登录时 | |
| 6 | phone_state | smallint | 5 | 0 | N | N | 0 | 手机认证:[0,1](0未认证|1审核中|2已认证) |
| 7 | username | varchar | 16 | 0 | N | N | 用户名:[0,16]用户登录时所用的账户名称 | |
| 8 | nickname | varchar | 16 | 0 | Y | N | 昵称:[0,16] | |
| 9 | password | varchar | 64 | 0 | N | N | 密码:[0,32]用户登录所需的密码,由6-16位数字或英文组成 | |
| 10 | | varchar | 64 | 0 | Y | N | 邮箱:[0,64]用户的邮箱,用于找回密码时或登录时 | |
| 11 | email_state | smallint | 5 | 0 | N | N | 0 | 邮箱认证:[0,1](0未认证|1审核中|2已认证) |
| 12 | avatar | varchar | 255 | 0 | Y | N | 头像地址:[0,255] | |
| 13 | open_id | varchar | 255 | 0 | Y | N | 针对获取用户信息字段 | |
| 14 | create_time | timestamp | 19 | 0 | N | N | CURRENT_TIMESTAMP | 创建时间: |
| 15 | vip_level | varchar | 255 | 0 | Y | N | 会员等级 | |
| 16 | vip_discount | double | 11 | 2 | Y | N | 0.00 | 会员折扣 |
表user_group (用户组:用于用户前端身份和鉴权)
| 编号 | 名称 | 数据类型 | 长度 | 小数位 | 允许空值 | 主键 | 默认值 | 说明 |
| 1 | group_id | mediumint | 8 | 0 | N | Y | 用户组ID:[0,8388607] | |
| 2 | display | smallint | 5 | 0 | N | N | 100 | 显示顺序:[0,1000] |
| 3 | name | varchar | 16 | 0 | N | N | 名称:[0,16] | |
| 4 | description | varchar | 255 | 0 | Y | N | 描述:[0,255]描述该用户组的特点或权限范围 | |
| 5 | source_table | varchar | 255 | 0 | Y | N | 来源表: | |
| 6 | source_field | varchar | 255 | 0 | Y | N | 来源字段: | |
| 7 | source_id | int | 10 | 0 | N | N | 0 | 来源ID: |
| 8 | register | smallint | 5 | 0 | Y | N | 0 | 注册位置: |
| 9 | create_time | timestamp | 19 | 0 | N | N | CURRENT_TIMESTAMP | 创建时间: |
| 10 | update_time | timestamp | 19 | 0 | N | N | CURRENT_TIMESTAMP | 更新时间: |
表user_questions (用户提问)
| 编号 | 名称 | 数据类型 | 长度 | 小数位 | 允许空值 | 主键 | 默认值 | 说明 |
| 1 | user_questions_id | int | 10 | 0 | N | Y | 用户提问ID | |
| 2 | mentor_users | int | 10 | 0 | Y | N | 0 | 导师用户 |
| 3 | mentor_name | varchar | 64 | 0 | Y | N | 导师姓名 | |
| 4 | mentors_and_prestigious_schools | varchar | 64 | 0 | Y | N | 导师名校 | |
| 5 | mentor_title | varchar | 64 | 0 | Y | N | 导师职称 | |
| 6 | regular_users | int | 10 | 0 | Y | N | 0 | 普通用户 |
| 7 | user_name | varchar | 64 | 0 | Y | N | 用户姓名 | |
| 8 | question_time | datetime | 19 | 0 | Y | N | 提问时间 | |
| 9 | user_questions | text | 65535 | 0 | Y | N | 用户提问 | |
| 10 | mentors_answer | text | 65535 | 0 | Y | N | 导师回答 | |
| 11 | create_time | datetime | 19 | 0 | N | N | CURRENT_TIMESTAMP | 创建时间 |
| 12 | update_time | timestamp | 19 | 0 | N | N | CURRENT_TIMESTAMP | 更新时间 |
- 4 章 关键模块的设计与实现
- 登录模块
管理员、用户在登录界面输入用户名+密码,点击“登录”按钮,系统在用户数据库表中会对管理员、用户的账号进行匹配,用户名+密码正确的话,就会登录到系统中各个用户的主管理界面,否则提示对应的信息,返回到登录的界面,其主界面展示如下图所示。

图4.1 登录界面图
登录代码如下:
/**
* 登录
* @param data
* @param httpServletRequest
* @return
*/
@PostMapping("login")
public Map<String, Object> login(@RequestBody Map<String, String> data, HttpServletRequest httpServletRequest) {
log.info("[执行登录接口]");
String username = data.get("username");
String email = data.get("email");
String phone = data.get("phone");
String password = data.get("password");
List resultList = null;
Map<String, String> map = new HashMap<>();
if(username != null && "".equals(username) == false){
map.put("username", username);
resultList = service.selectBaseList(service.select(map, new HashMap<>()));
}
else if(email != null && "".equals(email) == false){
map.put("email", email);
resultList = service.selectBaseList(service.select(map, new HashMap<>()));
}
else if(phone != null && "".equals(phone) == false){
map.put("phone", phone);
resultList = service.selectBaseList(service.select(map, new HashMap<>()));
}else{
return error(30000, "账号或密码不能为空");
}
if (resultList == null || password == null) {
return error(30000, "账号或密码不能为空");
}
//判断是否有这个用户
if (resultList.size()<=0){
return error(30000,"用户不存在");
}
User byUsername = (User) resultList.get(0);
Map<String, String> groupMap = new HashMap<>();
groupMap.put("name",byUsername.getUserGroup());
List groupList = userGroupService.selectBaseList(userGroupService.select(groupMap, new HashMap<>()));
if (groupList.size()<1){
return error(30000,"用户组不存在");
}
UserGroup userGroup = (UserGroup) groupList.get(0);
//查询用户审核状态
if (!StringUtils.isEmpty(userGroup.getSourceTable())){
String res = service.selectExamineState(userGroup.getSourceTable(),byUsername.getUserId());
if (res==null){
return error(30000,"用户不存在");
}
if (!res.equals("已通过")){
return error(30000,"该用户审核未通过");
}
}
//查询用户状态
if (byUsername.getState()!=1){
return error(30000,"用户非可用状态,不能登录");
}
String md5password = service.encryption(password);
if (byUsername.getPassword().equals(md5password)) {
// 存储Token到数据库
AccessToken accessToken = new AccessToken();
accessToken.setToken(UUID.randomUUID().toString().replaceAll("-", ""));
accessToken.setUser_id(byUsername.getUserId());
Duration duration = Duration.ofSeconds(7200L);
redisTemplate.opsForValue().set(accessToken.getToken(), accessToken,duration);
// 返回用户信息
JSONObject user = JSONObject.parseObject(JSONObject.toJSONString(byUsername));
user.put("token", accessToken.getToken());
JSONObject ret = new JSONObject();
ret.put("obj",user);
return success(ret);
} else {
return error(30000, "账号或密码不正确");
}
}
管理员、用户在注册界面输入账号、密码、昵称、邮箱、身份、用户姓名、用户性别、用户年龄等信息,点击“注册”按钮,系统在用户数据库表中会对账号进行匹配存储,其注册界面展示如下图所示。

图4.1 注册界面图
注册代码如下:
/**
* 注册
* @param user
* @return
*/
@PostMapping("register")
public Map<String, Object> signUp(@RequestBody User user) {
// 查询用户
Map<String, String> query = new HashMap<>();
Map<String,Object> map = JSON.parseObject(JSON.toJSONString(user));
query.put("username",user.getUsername());
List list = service.selectBaseList(service.select(query, new HashMap<>()));
if (list.size()>0){
return error(30000, "用户已存在");
}
map.put("password",service.encryption(String.valueOf(map.get("password"))));
service.insert(map);
return success(1);
}
用户使用该系统注册完成后,用户对登录密码有修改需求时,系统也可以提供用户修改密码权限。系统中所有的操作者能够变更自己的密码信息,执行该功能首先必须要登入系统,然后选择密码变更选项以后在给定的文本框中填写初始密码和新密码来完成修改密码的操作。在填写的时候,假如两次密码填写存在差异,那么此次密码变更操作失败,下面的图片展示的就是该板块对应的界面。界面如下图所示。

图4.3 密码修改界面图
密码修改代码如下:
/**
* 修改密码
* @param data
* @param request
* @return
*/
@PostMapping("change_password")
public Map<String, Object> change_password(@RequestBody Map<String, String> data, HttpServletRequest request){
// 根据Token获取UserId
String token = request.getHeader("x-auth-token");
Integer userId = tokenGetUserId(token);
// 根据UserId和旧密码获取用户
Map<String, String> query = new HashMap<>();
String o_password = data.get("o_password");
query.put("user_id" ,String.valueOf(userId));
query.put("password" ,service.encryption(o_password));
int count = service.selectBaseCount(service.count(query, service.readConfig(request)));
if(count > 0){
// 修改密码
Map<String,Object> form = new HashMap<>();
form.put("password",service.encryption(data.get("password")));
service.update(query,service.readConfig(request),form);
return success(1);
}
return error(10000,"密码修改失败!");
}
考研资讯:用户可以查看标题、发表时间、点赞数、点击数等信息,并进行收藏、点赞、发表评论等操作。界面如下图所示。

图4.4 考研资讯界面图
考研资讯管理:管理员可以对考研资讯查看标题、封面、文章分类、标签等内容,进行查询、重置、删除、添加等操作。界面如下图所示。
图4.5 考研资讯管理界面图
学习资源:展示学习资源列表,可以查看学习资源的详细基本信息,包括资源标题、资源类型、资源习题、资源课件、资源教材、资源描述等,用户可以选择点赞、收藏、评论等操作。界面如下图所示。

图4.6 学习资源列表界面图
学习资源管理:管理员可以对学习资源查看资源标题、资源类型、资源习题、资源课件、资源教材、资源描述、封面图片等信息,进行查询、重置、删除等操作。界面如下图所示。

图4.7 学习资源列表界面图
学习计划:用户可以查看学习计划,包括计划名称、计划类型、计划目标、计划进度、计划内容等信息,并进行提交操作。界面如下图所示。

图4.8 学习计划提交界面图
学习计划管理:管理员可以查看和管理用户的学习计划信息,包括计划名称、计划类型、计划目标、计划进度等,进行查询、重置、删除等操作。界面如下图所示。

图4.9 学习计划列表界面图
考研交流:用户可以发布交流内容,包括封面图、标题、分类、标签、正文等信息。界面如下图所示。

图4.10 考研交流界面图
交流管理:管理员对考研交流的标题、封面图、分类、标签等信息进行查询、重置、删除、添加等操作。界面如下图所示。

图4.11 考研交流界面图
到此,系统的开发基本完成,接下来我们对系统的实验与结果进行分析,确保系统能够正常运行,进而投入使用,对系统的实验与结果分析的检测方法就是对系统的测试,测试是系统完成的最后一步,没有测试过的系统是不能进行投入使用的,否则一旦发生bug就会造成损失,下面我们从测试的方法以及测试的用例两部分进行分析,最后给出系统的测试结果。
系统的测试方面有两种,一种是黑盒测试,另一种则为白盒测试,黑盒测试通俗来说就是功能方面的测试,我们也称之为需求测试,在黑盒测试的过程中,我们是不知道其开发原理的,只是作为一名使用者对系统进行测试,我们主要是凭借之前的测试经验,取一些临界值,然后通过测试用例来对其进行测试,这种测试方法是最快的查找问题方法,其次我们可以找一些具有代表性的数据,对系统进行用例测试,在黑盒测试的过程中常用的测试工具是winrunner和AutoRunner;白盒测试我们称之为结果测试,也就是逻辑驱动测试,在白盒测试的过程中,我们主要是根据系统开发的原理进行测试的,主要是以开发者的身份去测试这个代码是不是完成了其具体的功能,实现的具体路径对不对,当然这种测试方法是费时费力的,因为每个功能,他的运行路径不止一条,通过对程序当中运行的路径进行测试,检测开发的代码是不是存在bug,有没有实现预期,在白盒测试的过程中常用的测试工具为Jcontract、C++ Test以及CodeWizard等。
登录模块的功能测试:
表5.1 登录模块功能测试表
| 测试名称 | 测试功能 | 操作过程 | 预期结果 | 测试结果 |
| 登录模块测试 | 登录成功的情况 | 使用者可以通过浏览器进入到考研知识平台登录界面,输入用户名:admin和密码admin,完成滑动拼图验证后,点击“登录”按钮。 | 成功登录到管理员管理的界面 | 正确 |
| 登录模块测试 | 登录失败的情况 | 使用者可以通过浏览器进入到考研知识平台登录界面,输入用户名:admin和密码111,完成滑动拼图验证后,点击“登录”按钮。 | 系统提示“用户名和密码不匹配” | 正确 |
用户信息添加功能测试:
表5.2 用户信息添加功能测试表
| 测试名称 | 测试功能 | 操作过程 | 预期结果 | 测试结果 |
| 用户信息添加模块测试 | 用户信息添加成功的情况 | 管理员在“系统用户”菜单中点击“系统用户”会显示出所有的用户信息,点击“添加”按钮,输入账号、密码、昵称、邮箱等,输入正确的信息后,点击“提交”按钮。 | 提示添加成功 | 正确 |
| 用户信息添加模块测试 | 用户信息添加失败的情况 | 管理员在“系统用户”菜单中点击“系统用户”会显示出所有的用户信息,点击“添加”按钮,不输入账号,其他信息正常填写后,点击“提交”按钮。 | 提示“添加失败,账号不能为空” | 正确 |
查询考研资讯信息功能模块测试:
表5.3 查询考研资讯信息功能测试表
| 测试名称 | 测试功能 | 操作过程 | 预期结果 | 测试结果 |
| 查询考研资讯信息功能测试 | 查询成功的情况 | 用户在菜单栏中点击“心考研资讯”,然后会出现系统中所有的考研资讯信息 | 查询成功 | 正确 |
在本章节对考研知识平台进行了黑白盒测试,并对系统中的部分功能进行了用例分析,能够发现系统还是比较稳定的,系统的所有功能基本可以实现,能够满足管理员和用户对查看考研资讯等需求。通过测试可以看出在系统的运行过程中,其功能完整,对于输入的错误信息,能够把错误信息提示出来,方便用户操作的时候发现自己输入的信息哪里有错误,进而进行改正,而且系统界面都设有导航栏,操作非常便捷,不需要对使用者进行任何培训,对于企业来说是一个很有价值的系统。
经过了几个月的努力,本考研知识平台终于完成了,虽然在校期间也开发过一些小型的系统,但是都是在老师的讲解以及辅助下完成的,没有经历过开发之前的需求分析、系统分析,都是直接从系统设计开始的,因此本次开发的考研知识平台对我意义重大。
在开发系统最初,首先对考研知识平台方面的需求进行调研,了解对于企业来说,开发的系统需要实现哪些功能才能满足用户的管理需求,对需求进行分析;其次选择自己比较熟悉的JAVA语言,MYSQL数据库,使用SpringBoot框架来设计开发,通过知网库、学校图书馆等地方查阅、学习这些技术,掌握编程的思想和方法,然后就是对系统进行分析,从系统开发的可行性、系统实现的功能、系统应该具备的性能以及系统的操作流程方面,对系统进行全方位的分析,确定系统的最终功能,从而对系统的功能和数据库进行设计,最后就是系统的实现以及对实现的功能的测试,确保系统能够稳定的运行。
在开发的过程中暴露出了自己的很多问题,比如前期的准备还是不够充分,不能完全掌握其操作流程;在开发过程中对JAVA的编程掌握的还不够熟练以及对系统的环境配置上还存在很多问题,经常会导致项目在运行的时候出现错误。学无止境,通过一边查阅资料一边向导师请教,慢慢的解决了这些问题,在以后的学习、工作者我会更加严谨,通过本项目的开发,我将会收益终生!
参考文献
[1] 谢欣, 赵家琪,杨卫明.基于SpringBoot的中国传统节日推广平台设计与实现[J].信息与电脑(理论版),2023,35(19):91-94.
[2] 林圣峰, 姚锦江, 林涛, 刘嘉校, 田智卓,李超.基于SpringBoot的高校实验室管理系统设计[J].无线互联科技,2023,20(18):80-82.
[3] Li Heng, Liu Yuxing.Design and implementation of a standardized review system for gas station safety production based on SpringBoot[A] 2023:
[4] 李琴, 崔名扬, 钱奕文,刘晶晶.基于SpringBoot的研究生学术档案管理系统开发[J].电脑知识与技术,2023,19(18):46-48+51.
[5] 李晟曈, 刘哲, 俞定国, 方申国,孙学敏.基于Vue和SpringBoot的乡村文旅平台设计与实现[J].现代计算机,2023,29(08):98-103.
[6] 王亚东, 李晓霞, 陈强强,剡美娜.基于SpringBoot的需求发布平台设计[J].信息与电脑(理论版),2023,35(01):105-107.
[7] 银莉,杜啸楠.基于SpringBoot和Vue的社区服务平台设计与实现[J].电子技术,2022,51(12):182-183.
[8] Yu Yang.Design and Implementation of Student Information Management System Based on Springboot[J].Advances in Computer, Signals and Systems,2022,6(6):
[9] Huadong Wang.Design and Implementation of Library Information Management System[J].Computer Informatization and Mechanical System,2022,5(4):53-56.
[10] 黄海燕, 冯静怡, 古嘉欢, 吕燕慧, 黄翠钿,李纯华.考研信息共享微信小程序的研究与设计[J].科技与创新,2022,(12):98-100+104.
[11] 朱蓉,郑建华.基于SpringBoot的垃圾分类科普及课程平台[J].电脑知识与技术,2022,18(09):22-24.
[12] 高千茗,李宇峰.面向考研的教育App分类与应用解析[J].信息与电脑(理论版),2021,33(21):237-239.
[13] 黄文翔,潘晓衡.基于SpringBoot的旅游平台构建[J].电子测试,2021,(11):71-72+132.
[14] Guanhong Chen,Jiangming Xu.Design and implementation of efficient Learning platform based on SpringBoot Framework[J].Journal of Electronics and Information Science,2020,6(1):
[15] Jian Chen, Chen Jian,Pan Hailan.Design of Man Hour Management Information System on SpringBoot Framework[J].Journal of Physics: Conference Series,2020,1646(1):012136-.
[16] 明杰秀. 数学考研知识学习互动系统V1.0. 湖北省, 武汉东湖学院, 2020-09-01.
[17] Kan Ji, Xiaojun Chen, Aoming Qin, Jia Liu, Jinmei Wu.Design and Implementation of Teaching Quality Evaluation System Based on SpringBoot[A]第七届计算与信息科学国际学术会议论文集[C]. 西南石油大学(Southwest Petroleum University), 西南石油大学计算机科学学院, 2019: 9.
[18] Shufan Liu, Ximei Li, Peng Sun.Design and Implementation of Communication Base Station Survey System based on Springboot[A]2018年智慧教育与人工智能发展学术会议论文集(第一部分)[C]. 香港新世纪文化出版社(Hongkong New Century Cultural Publishing House), 香港新世纪文化出版社有限公司, 2018: 3.
[19] 陶伟, 谢怡晨,邹雨菲.个性化教育知识平台的设计与思考[J].科技风,2018,(32):36-37.
[20] 钱俊松.知识平台的推荐系统设计与实现[D]. 江南大学, 2018.
致 谢
“致谢”意味着论文的结束,也意味着自己的毕业设计顺利完成,同时也代表了自己的大学生涯即将结束,我即将要离开自己敬爱的老师和亲爱的同学们,在这里我首先要感谢的就是所有的老师,“春满江山绿满园,桃李争春露笑颜,东西南北春常在,唯有师恩留心间”,他们无论在我的学业还是在我的生活上付出了所有,对我谆谆教诲;其次我要感谢我的指导老师,他在我的整个毕业设计当中起着引导作用,每当我有困难的时候,他总会第一时间帮助我,引导我进行解决问题,而不是直接告诉我答案,“授人以鱼不如授人以渔”,指导老师的这种做法让我受益终生,同时我也从指导老师身上学习到了许多的开发技巧以及检验,这对我今后的开发起着十分重要的作用;再次,我需要感谢我的同学、室友,他们不仅仅在毕业设计上给我许多帮助意见,在大学同窗四年,他们给过我的帮助太多了,我对他们有太多的不舍,无法用言语表示,我相信在以后的人生道路上只要想到他们,我心里就会很温暖,这种友情是任何感情替代不了的;最后我还要感谢家人,感谢自己,感谢家人对我的支持,感谢自己在学业上的坚持,我相信我以后的道路会越来越好。
免费领取项目源码,请关注❥点赞收藏并私信博主,谢谢~

被折叠的 条评论
为什么被折叠?



