目 录
结论 35
现如今生活质量提高,人们追求精神健康,与家中宠物朝夕相处,感情深厚,宠物渐渐成了我们身边的朋友。因而宠物生病了,需要去看病,自古医院救死扶伤,生命无贵贱,无论人类还是动物都需要合适而又方便的场所看病。同时智能化医院的普及,以往兽医站开始尝试改善自我经营的诊所,采用高效的新技术向正规化且办公化管理的医院转型,这样便可使管理高效,服务优质,方便快捷地对运营的各个部门得到全方位的改善。因而基于宠物医院的办公管理系统是宠物医院的重要工具,简单、实用、灵活,可以事半功倍。
本系统是基于浏览器与服务器架构,采用跨平台的JAVA语言开发,利用WEB浏览器就可以使工作人员操作本应用,实现对系统各方位信息的操作,无论大型宠物医院还是小型宠物诊所,均可自建局域网管理,方便办公,减少不必要的成本消耗。该系统沿用MVC思想,利用springboot类的封装进行逻辑控制,利用Java技术完成访问页面的展示,利用MySQL数据库存储数据,最后Tomcat服务器完成网站发布,系统可在多个环境下运行。
本课题在经过了宠物医院正常办公流程下的需求分析后,完成实现了系统用户、医生信息管理、预约信息管理、留言回复管理、取消预约管理、就诊病历管理、药物信息管理等功能。
关键词:Java;springboot;宠物医院管理系统;MySQL
Abstract
Nowadays, the quality of life has improved, and people pursue mental health. They spend time with their pets and have a deep emotional connection. Pets have gradually become friends around us. Therefore, when pets get sick, they need to go to see a doctor. Since ancient times, hospitals have been used to save lives and provide medical assistance. Life is of no value, and both humans and animals need suitable and convenient places to seek medical treatment. At the same time, with the popularization of intelligent hospitals, veterinary stations in the past have begun to try to improve their self operated clinics, adopting efficient new technologies to transform into standardized and office managed hospitals. This can make management efficient, service high-quality, and facilitate comprehensive improvement of various departments in operation. Therefore, the office management system based on pet hospitals is an important tool for pet hospitals, which is simple, practical, flexible, and can achieve twice the result with half the effort.
This system is based on a browser and server architecture, developed using cross platform Java language. By using a web browser, staff can operate this application and access information from all aspects of the system. Whether it is a large or small pet hospital, they can build their own local area network for management, making it convenient for office work and reducing unnecessary cost consumption. The system follows the MVC concept, uses the encapsulation of springboot classes for logical control, uses Java technology to display access pages, uses MySQL database to store data, and finally publishes the website on a Tomcat server. The system can run in multiple environments.
After analyzing the requirements under the normal office process of a pet hospital, this project has completed the implementation of functions such as system user, doctor information management, appointment information management, message reply management, appointment cancellation management, medical record management, and medication information management.
Keywords:Java; Springboot; Pet hospital management system; MySQL
1 绪论
目前,很多国内宠物医院信息管理一般采用纯手工管理。这种方法的弊端在于参与管理的人员文化水平不一,字迹不一,互相之间会导致信息传达不便,而且纸质信息传载媒体有着一个很大的弱点就是容易损坏,造成信息丢失。在当前的信息化时代中,任何宠物医院,都需要一个实用的宠物医院管理系统来规范宠物医院信息的管理,这将会大大提高宠物医院的管理水平,优化资源,实现效益的最大化。
现在国内也有一些宠物医院管理的软件,采用的技术也是多种多样,但大多数宠物医院管理系统主要用于大型宠物医院的关键部门。至于小型宠物医院,利用宠物医院管理系统管理日常业务的并不多。针对国内对宠物医院信息管理软件的巨大需要和基本需要,一个好的宠物医院管理软件,必须功能齐全,操作简便,向用户展示简单明了的操作界面。在完善功能的同时又必须兼顾系统的灵活性,安全性。
宠物医院管理系统的优势主要表现在三个方面:
(1)宠物医院信息管理无纸化,环保又方便。传统的宠物医院管理方式,都是经由员工手工记录存档。这种传统的纸质宠物医院管理管理,一是会有很大的体力消耗,二是在精力上也是不小的付出。而无纸化宠物医院管理,只需在电脑前点点鼠标,在体力上几乎没有多大的消耗,而且在环保、效率、针对性日常业务方面做得要比传统的宠物医院信息管理管理科学得多。
(2)科学管理,安全可靠。传统的宠物医院管理管理方式,经常会由于各种原因,产生信息的丢失或是污损,给宠物医院管理和日常业务带来很大的不便。而对于宠物医院管理系统,只需做好系统数据库的保护,以上问题可以迎刃而解了。
(3)简化工作,促进其他方面的综合发展。由于宠物医院管理系统的介入运行,可以使医生腾出更多的时间,做更多针对性的个性化医疗服务,从而使每个病人都有机会享受更多的服务。
1.2研究现状
随着人们的生活水平的不断提高、物质生活不断丰富、精神追求不断提升,人们也越来亲睐于饲养宠物。近年来宠物市场的急剧发展,也让更多的人们关注饲养宠物的益处,特别是年轻人工作愈发繁重的背景下,留守家中的老年人变得越来越孤独,饲养宠物不失为排解孤独的一种有效途径。近几年计算机网络技术的飞速发展,网络已经成了人们日常生活中重要且必不可少的一部分,很多人想要购买宠物却不知道哪种宠物适合自己;想要了解哪些宠物的饲养习性却无处咨询;想弄清楚哪些宠物适合各年龄段的人却因实体宠物医院路途遥远等原因而作罢。于是,宠物医院管理系统应运而生。由于其方便性、快捷性、可靠性,已成为众多宠物爱好者经常光顾的地方。国内外的宠物医院管理系统众多,虽然这些系统运用的技术有所不同,但是他们实现的功能和目的都有一个共同点,对社会的影响、给人们带来的方便是一样的。他们都能满足绝大多数人的需求,使得分散于各地的宠物饲养者们能找到这样一个虚拟的宠物医院,使得大家不用再为如何领养、挂号、爱护自己的爱宠而发愁。
现在国内外也有很多宠物医院信息管理的软件,采用的技术也是多种多样,如基于MySQL和Springboot模式,但大多数宠物医院信息管理系统主要用于大型宠物医院的关键部门。至于小型宠物医院,利用宠物医院信息管理系统组织管理的并不多。针对国内外对宠物医院信息管理的巨大需要和基本需要,一个好的宠物医院信息管理系统,必须功能齐全,操作简便,向用户展示友善的操作界面。在完善功能的同时又必须兼顾系统的灵活性,安全性,健壮性。
各个宠物医院管理系统在功能上会存在差异,但都在不断完善,静态网站的宠物医院也在向动态网站的宠物医院过渡。随着Internet的不断快速发展,静态Web站点的开发与维护越来越困难,一方面是信息不断更新和增加,不得不让站点维护人员经常修改页面内容;另一方面静态网页不能及时的与浏览者进行有效交互,使浏览者感觉到乏味。所以开发动态网页是很有必要的。动态网页具有交互性,它能根据用户的要求和选择而动态改变和响应。动态数据访问就是动态网页的特征,当浏览器访问服务器网页时,其Web应用程序才访问数据库,实时检索数据库,响应客户要求。
1.3论文结构与章节安排
本文共分为六章,章节内容安排如下:
第一章为引言,此章节对所设计和实现的系统的研究背景进行详细的论述以及说明,同时进行了论文整体框架的结构的简要介绍。
第二章为系统需求分析,章节所做的主要的工作是对系统进行了技术、经济和操作方面可行性的分析;对系统实行了总体功能的需求、用例分析。
第三章为系统的设计,主要是对系统的功能结构进行设计,并对系统数据库的概念结构以及物理结构的设计进行了分析。
第四章就是对系统的实现,根据系统功能的划分,分别的对系统所需要实现的前台用户功能和后台管理员功能进行了分析和说明。
第五章:系统测试。主要对系统的部分界面进行测试并对主要功能进行测试
2 宠物医院管理系统系统分析
系统需求分析是系统开发的一个关键环节,它在系统的设计和实现上起到了一个承上启下的位置。系统需求分析是对所需要做的系统进行一个需求的挖掘,如果分析的准确可以精准的解决现实中碰到的问题。如果分析不到位会影响后期系统的实现。一个系统的优秀程度需求分析也是占据了非常大的比例,如果需求分析不到位,后面的系统设计要实现就是一个偏离导航的设计。
系统可行行分析是对系统对系统可行性进行一个探讨。在探讨系统的可行性上我们主要从技术上的可行性和经济上的可行性以及法律层面的可行性上进行分析,如果三个层面度通过,我们则认为系统是比较可行的。
2.1.1 技术可行性分析
宠物医院管理系统设计与实现是一个医生信息查询预约平台,我们在实现这个系统所采用的技术方案是基于Java的 Web实现方案,系统采用springboot方案来实现。springboot框架是一个非常成熟的框架、Java从97年诞生到现在经历了野蛮的生长,Java在各个领域度是有做非常成熟的解决方案,如电信、银行、电商等。springboot又是一套快速整个项目的开箱即用的技术方案。所以采用基于springboot方式来实现本系统是一个非常成熟有简单的技术方案。技术可行性上是非常可行的。
从经济可行性上看项目在开发阶段需要一台开发PC,在生产阶段需要web服务器和数据库服务器。一台个人PC从经济上来看也不是太多问题,在后期的系统部署生产上来说,服务器的投入也不会过高,在经济层面上是一个比较可行的。
系统从法律层面上来没有对第三方有其他放有法律层面的问题,系统数据库采用的Mysql 开源社区数据库、框架采用的是开源的springboot。系统资讯和相关内容也是呵呵法律层面的。在源码的管理上采用git开源进行管理,所以在法律可行性上是成立的。
宠物医院管理系统我划分为了普通用户模块、医生用户模块和管理员模块这三大部分。
普通用户管理模块:
(1)用户注册登录:游客可以随时进入到系统中,对系统中的信息浏览,但是想要实现医生的预约、收藏评论操作,就必须有这个系统的账号,如果没有账号的话,可以注册成员用户进行相关的操作,同时用户还可以通过“我的”这以按钮对个人信息以及操作的信息进行管控。
(2)查看宠物医院管理系统的首页信息:宠物医院管理系统的首页信息包含了首页、通知公告、医学知识、医生信息、药物信息等。
(3)通知公告:当用户点击“通知公告”这一菜单按钮,会显示管理员在后台发布的所有的通知公告,可以查看详情;
(3)医学知识:当用户点击“医学知识”这一菜单按钮,会显示管理员在后台发布的所有的医学知识,可以查看详情,进行收藏、点赞、评论等;
(4)医生信息:当用户点击“医生信息”这一菜单按钮,会显示管理员在后台发布的所有的医生信息,支持通过关键词对医生信息进行搜索,选择需要的医生信息点击可以进入到医生信息详细的介绍界面,在详细界面可以查看到医生的医生用户、医生姓名、医生性别、就诊价格等信息,同时可以进行预约、留言、点赞、收藏、评论操作;
(5)预约:当用户在医生信息详情界面想要进行预约,点击下方的“预约”按钮,就会跳转到预约信息填写界面,根据界面提示输入预约信息,点击“提交”按钮,预约就完成了;
(6)我的账户:在前台点击“我的”下面的“我的账户”可以对个人资料+密码修改进行管控。
管理员管理模块:
(1)用户管理:管理员可以对系统中的管理员、游客用户和医生用户进行增加、删除、修改和查询操作,实现对用户角色的有效管理。
(2)资源管理:管理员可以对宠物医院管理系统前台展示的医学知识进行管控,并对知识所属的分类进行管理,确保资源的合理分类和更新。
(3)药物信息管理:管理员可以通过“药物信息”菜单对药物信息进行增加、删除、修改和查询操作。
(4)医生信息管理:管理员可以通过“医生信息”菜单对医生信息进行增加、删除、修改和查询操作。
(5)就诊病历管理:管理员可以通过“就诊病历”菜单对就诊病历进行管控。
(6)预约信息管理:管理员可以通过“预约信息”菜单对预约信息进行管控。
(7)取消预约管理:管理员可以通过“取消预约”菜单对取消预约进行管控。
(8)系统管理:管理员可以通过“轮播图”菜单对首页展示的轮播图进行增加、删除、修改和查询操作。
(9)通知公告:管理员可以通过“通知公告”菜单查看系统中的所有通知公告信息,并对已有的通知公告进行修改、添加或删除操作。
2.2.2 非功能性分析
宠物医院管理系统的非功能性需求比如宠物医院管理系统的安全性怎么样,可靠性怎么样,性能怎么样,可拓展性怎么样等。具体可以表示在如下3-1表格中:
表3-1宠物医院管理系统非功能需求表
| 安全性 | 主要指宠物医院管理系统数据库的安装,数据库的使用和密码的设定必须合乎规范。 |
| 可靠性 | 可靠性是指宠物医院管理系统能够按照用户提交的指示进行操作,经过测试,可靠性90%以上。 |
| 性能 | 性能是影响宠物医院管理系统占据市场的必要条件,所以性能最好要佳才好。 |
| 可扩展性 | 比如数据库预留多个属性,比如接口的使用等确保了系统的非功能性需求。 |
| 易用性 | 用户只要跟着宠物医院管理系统的页面展示内容进行操作,就可以了。 |
| 可维护性 | 宠物医院管理系统开发的可维护性是非常重要的,经过测试,可维护性没有问题 |
2.3 系统用例分析
宠物医院管理系统的完整UML用例图分别是图2-1、图2-2和图2-3。
图2-1就是普通用户角色的用例展示。

图2-1 宠物医院管理系统普通用户角色用例图
图2-2就是管理员角色的用例展示。

图2-2 宠物医院管理系统管理员角色用例图
图2-3就是医生用户角色的用例展示。

图2-3 宠物医院管理系统医生用户角色用例图
2.4.1 数据流程
开发宠物医院管理系统最主要的一个目的就是实现用户对医生的在线预约,图2-4就是系统的数据流图。

图2-4医生预约操作展开图
2.4.2 业务流程
分析完宠物医院管理系统的数据流,那么接下来我们来看系统的业务流程,图2-5就是业务流程图:

本章主要通过对宠物医院管理系统的可行性分析、功能需求分析、系统用例分析、系统流程分析,确定整个宠物医院管理系统要实现的功能。同时也为宠物医院管理系统的代码实现和测试提供了标准。
本章主要讨论的内容包括宠物医院管理系统的功能模块设计、数据库系统设计。
3.1 系统功能模块设计
在上一章节中主要对系统的功能性需求和非功能性需求进行分析,并且根据需求分析了本宠物医院管理系统中的用例。那么接下来就要开始对本宠物医院管理系统的架构、主要功能和数据库开始进行设计。宠物医院管理系统根据前面章节的需求分析得出,其总体设计模块图如图3-1所示。
图3-1 宠物医院管理系统功能模块图
3.1.2用户模块设计
本系统的用户包括管理员和用户两种用户模块的功能基本是相同的,用户比管理员多了一个注册功能,所以以用户模块的结构图为例进行分析,用户模块结构图为例进行分析,如下图:

图3-2用户模块结构图
3.1.3 评论管理模块设计
宠物医院管理系统是一个交流性质的公开平台,用户在平台上提交评论,增加用户之间的互动性。但是同时也为了更好的规范评论的内容,给予管理员删除不合适的评论的功能,所以需要专门设计一个评论管理模块,具体的结构图如下:

图3-3评论管理模块结构图
3.1.4医生管理模块设计
宠物医院管理系统是中需要存储不少医生信息,其模块功能结构,具体的结构图如下:

图3-4医生信息模块结构图
宠物医院管理系统最重要的一个功能就是预约,其模块功能结构,具体的结构图如下:

图3-5预约信息模块结构图
数据库设计一般包括需求分析、概念模型设计、数据库表建立三大过程,其中需求分析前面章节已经阐述,概念模型设计有概念模型和逻辑结构设计两部分。
3.2.1 数据库概念结构设计
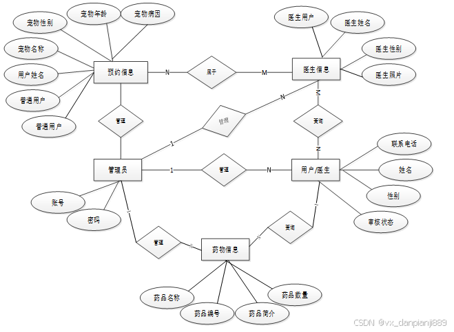
下面是整个宠物医院管理系统中主要的数据库表总E-R实体关系图。

图3-6 宠物医院管理系统总E-R关系图
通过上一小节中宠物医院管理系统中总E-R关系图上得出一共需要创建很多个数据表。在此我主要罗列几个主要的数据库表结构设计。
表appointment_information (预约信息)
| 编号 | 名称 | 数据类型 | 长度 | 小数位 | 允许空值 | 主键 | 默认值 | 说明 |
| 1 | appointment_information_id | int | 10 | 0 | N | Y | 预约信息ID | |
| 2 | regular_users | int | 10 | 0 | Y | N | 0 | 普通用户 |
| 3 | user_name | varchar | 64 | 0 | Y | N | 用户姓名 | |
| 4 | pet_name | varchar | 64 | 0 | N | N | 宠物名称 | |
| 5 | pet_gender | varchar | 64 | 0 | Y | N | 宠物性别 | |
| 6 | pet_age | int | 10 | 0 | Y | N | 0 | 宠物年龄 |
| 7 | visit_price | varchar | 64 | 0 | Y | N | 就诊价格 | |
| 8 | pet_etiology | text | 65535 | 0 | Y | N | 宠物病因 | |
| 9 | pay_state | varchar | 16 | 0 | N | N | 未支付 | 支付状态 |
| 10 | pay_type | varchar | 16 | 0 | Y | N | 支付类型: 微信、支付宝、网银 | |
| 11 | create_time | datetime | 19 | 0 | N | N | CURRENT_TIMESTAMP | 创建时间 |
| 12 | update_time | timestamp | 19 | 0 | N | N | CURRENT_TIMESTAMP | 更新时间 |
表cancel_reservation (取消预约)
| 编号 | 名称 | 数据类型 | 长度 | 小数位 | 允许空值 | 主键 | 默认值 | 说明 |
| 1 | cancel_reservation_id | int | 10 | 0 | N | Y | 取消预约ID | |
| 2 | regular_users | int | 10 | 0 | Y | N | 0 | 普通用户 |
| 3 | user_name | varchar | 64 | 0 | Y | N | 用户姓名 | |
| 4 | pet_name | varchar | 64 | 0 | Y | N | 宠物名称 | |
| 5 | pet_gender | varchar | 64 | 0 | Y | N | 宠物性别 | |
| 6 | pet_age | varchar | 64 | 0 | Y | N | 宠物年龄 | |
| 7 | pet_etiology | text | 65535 | 0 | Y | N | 宠物病因 | |
| 8 | create_time | datetime | 19 | 0 | N | N | CURRENT_TIMESTAMP | 创建时间 |
| 9 | update_time | timestamp | 19 | 0 | N | N | CURRENT_TIMESTAMP | 更新时间 |
表comment (评论)
| 编号 | 名称 | 数据类型 | 长度 | 小数位 | 允许空值 | 主键 | 默认值 | 说明 |
| 1 | comment_id | int | 10 | 0 | N | Y | 评论ID: | |
| 2 | user_id | int | 10 | 0 | N | N | 0 | 评论人ID: |
| 3 | reply_to_id | int | 10 | 0 | N | N | 0 | 回复评论ID:空为0 |
| 4 | content | longtext | 2147483647 | 0 | Y | N | 内容: | |
| 5 | nickname | varchar | 255 | 0 | Y | N | 昵称: | |
| 6 | avatar | varchar | 255 | 0 | Y | N | 头像地址:[0,255] | |
| 7 | create_time | timestamp | 19 | 0 | N | N | CURRENT_TIMESTAMP | 创建时间: |
| 8 | update_time | timestamp | 19 | 0 | N | N | CURRENT_TIMESTAMP | 更新时间: |
| 9 | source_table | varchar | 255 | 0 | Y | N | 来源表: | |
| 10 | source_field | varchar | 255 | 0 | Y | N | 来源字段: | |
| 11 | source_id | int | 10 | 0 | N | N | 0 | 来源ID: |
表doctor_information (医生信息)
| 编号 | 名称 | 数据类型 | 长度 | 小数位 | 允许空值 | 主键 | 默认值 | 说明 |
| 1 | doctor_information_id | int | 10 | 0 | N | Y | 医生信息ID | |
| 2 | doctor_users | int | 10 | 0 | Y | N | 0 | 医生用户 |
| 3 | doctors_name | varchar | 64 | 0 | Y | N | 医生姓名 | |
| 4 | doctors_gender | varchar | 64 | 0 | Y | N | 医生性别 | |
| 5 | doctors_photo | varchar | 255 | 0 | Y | N | 医生照片 | |
| 6 | visit_price | int | 10 | 0 | Y | N | 0 | 就诊价格 |
| 7 | professional_experience | varchar | 64 | 0 | Y | N | 从业经验 | |
| 8 | professional_qualifications | text | 65535 | 0 | Y | N | 专业资质 | |
| 9 | hits | int | 10 | 0 | N | N | 0 | 点击数 |
| 10 | praise_len | int | 10 | 0 | N | N | 0 | 点赞数 |
| 11 | create_time | datetime | 19 | 0 | N | N | CURRENT_TIMESTAMP | 创建时间 |
| 12 | update_time | timestamp | 19 | 0 | N | N | CURRENT_TIMESTAMP | 更新时间 |
表doctor_users (医生用户)
| 编号 | 名称 | 数据类型 | 长度 | 小数位 | 允许空值 | 主键 | 默认值 | 说明 |
| 1 | doctor_users_id | int | 10 | 0 | N | Y | 医生用户ID | |
| 2 | doctors_name | varchar | 64 | 0 | Y | N | 医生姓名 | |
| 3 | doctors_gender | varchar | 64 | 0 | Y | N | 医生性别 | |
| 4 | contact_number | varchar | 64 | 0 | Y | N | 联系电话 | |
| 5 | examine_state | varchar | 16 | 0 | N | N | 已通过 | 审核状态 |
| 6 | user_id | int | 10 | 0 | N | N | 0 | 用户ID |
| 7 | create_time | datetime | 19 | 0 | N | N | CURRENT_TIMESTAMP | 创建时间 |
| 8 | update_time | timestamp | 19 | 0 | N | N | CURRENT_TIMESTAMP | 更新时间 |
表drug_information (药物信息)
| 编号 | 名称 | 数据类型 | 长度 | 小数位 | 允许空值 | 主键 | 默认值 | 说明 |
| 1 | drug_information_id | int | 10 | 0 | N | Y | 药物信息ID | |
| 2 | drug_number | varchar | 64 | 0 | Y | N | 药品编号 | |
| 3 | drug_name | varchar | 64 | 0 | Y | N | 药品名称 | |
| 4 | drug_introduction | varchar | 64 | 0 | Y | N | 药品简介 | |
| 5 | number_of_drugs | int | 10 | 0 | Y | N | 0 | 药品数量 |
| 6 | production_date | date | 10 | 0 | Y | N | 生产日期 | |
| 7 | drug_images | varchar | 255 | 0 | Y | N | 药品图片 | |
| 8 | shelf_life_to | date | 10 | 0 | Y | N | 保质期至 | |
| 9 | remarks_description | text | 65535 | 0 | Y | N | 备注说明 | |
| 10 | hits | int | 10 | 0 | N | N | 0 | 点击数 |
| 11 | praise_len | int | 10 | 0 | N | N | 0 | 点赞数 |
| 12 | create_time | datetime | 19 | 0 | N | N | CURRENT_TIMESTAMP | 创建时间 |
| 13 | update_time | timestamp | 19 | 0 | N | N | CURRENT_TIMESTAMP | 更新时间 |
表medical_records_of_visits (就诊病历)
| 编号 | 名称 | 数据类型 | 长度 | 小数位 | 允许空值 | 主键 | 默认值 | 说明 |
| 1 | medical_records_of_visits_id | int | 10 | 0 | N | Y | 就诊病历ID | |
| 2 | doctor_users | int | 10 | 0 | Y | N | 0 | 医生用户 |
| 3 | doctors_name | varchar | 64 | 0 | Y | N | 医生姓名 | |
| 4 | regular_users | int | 10 | 0 | Y | N | 0 | 普通用户 |
| 5 | user_name | varchar | 64 | 0 | Y | N | 用户姓名 | |
| 6 | pet_name | varchar | 64 | 0 | Y | N | 宠物名称 | |
| 7 | diagnostic_plan | text | 65535 | 0 | Y | N | 诊断方案 | |
| 8 | prescription_issuance | text | 65535 | 0 | Y | N | 开具处方 | |
| 9 | create_time | datetime | 19 | 0 | N | N | CURRENT_TIMESTAMP | 创建时间 |
| 10 | update_time | timestamp | 19 | 0 | N | N | CURRENT_TIMESTAMP | 更新时间 |
表message_reply (留言回复)
| 编号 | 名称 | 数据类型 | 长度 | 小数位 | 允许空值 | 主键 | 默认值 | 说明 |
| 1 | message_reply_id | int | 10 | 0 | N | Y | 留言回复ID | |
| 2 | regular_users | int | 10 | 0 | Y | N | 0 | 普通用户 |
| 3 | user_name | varchar | 64 | 0 | Y | N | 用户姓名 | |
| 4 | message_content | text | 65535 | 0 | Y | N | 留言内容 | |
| 5 | doctor_users | int | 10 | 0 | Y | N | 0 | 医生用户 |
| 6 | doctors_name | varchar | 64 | 0 | Y | N | 医生姓名 | |
| 7 | doctors_reply | text | 65535 | 0 | Y | N | 医生回复 | |
| 8 | create_time | datetime | 19 | 0 | N | N | CURRENT_TIMESTAMP | 创建时间 |
| 9 | update_time | timestamp | 19 | 0 | N | N | CURRENT_TIMESTAMP | 更新时间 |
表regular_users (普通用户)
| 编号 | 名称 | 数据类型 | 长度 | 小数位 | 允许空值 | 主键 | 默认值 | 说明 |
| 1 | regular_users_id | int | 10 | 0 | N | Y | 普通用户ID | |
| 2 | user_name | varchar | 64 | 0 | Y | N | 用户姓名 | |
| 3 | user_gender | varchar | 64 | 0 | Y | N | 用户性别 | |
| 4 | contact_phone_number | varchar | 16 | 0 | Y | N | 联系电话 | |
| 5 | examine_state | varchar | 16 | 0 | N | N | 已通过 | 审核状态 |
| 6 | user_id | int | 10 | 0 | N | N | 0 | 用户ID |
| 7 | create_time | datetime | 19 | 0 | N | N | CURRENT_TIMESTAMP | 创建时间 |
| 8 | update_time | timestamp | 19 | 0 | N | N | CURRENT_TIMESTAMP | 更新时间 |
整个宠物医院管理系统的需求分析主要对系统总体架构以及功能模块的设计,通过建立E-R模型和数据库逻辑系统设计完成了数据库系统设计。
4 宠物医院管理系统详细设计与实现
宠物医院管理系统的详细设计与实现主要是根据前面的宠物医院管理系统的需求分析和宠物医院管理系统的总体设计来设计页面并实现业务逻辑。主要从宠物医院管理系统界面实现、业务逻辑实现这两部分进行介绍。
4.1用户功能模块
4.1.1 前台首页界面
当进入宠物医院管理系统的时候,系统以上中下的布局进行展示,首先映入眼帘的是系统的导航栏,下面是轮播图,再往下是公告信息,其主界面展示如下图4-1所示。

图4-1 前台首页界面图
4.1.2 用户注册界面
宠物医院管理系统的游客和时可以进行注册登录,当用户右上角“注册”按钮的时候,当填写上自己的账号+密码+确认密码+昵称+邮箱+手机号等后再点击“注册”按钮后将会先验证输入的有没有空数据,再次验证密码和确认密码是否是一样的,最后验证输入的账户名和数据库表中已经注册的账户名是否重复,只有都验证没问题后即可用户注册成功。其用用户注册界面展示如下图4-2所示。

图4-2注册界面图
注册关键代码如下:
/**
* 注册
* @param user
* @return
*/
@PostMapping("register")
public Map<String, Object> signUp(@RequestBody User user) {
// 查询用户
Map<String, String> query = new HashMap<>();
Map<String,Object> map = JSON.parseObject(JSON.toJSONString(user));
query.put("username",user.getUsername());
List list = service.selectBaseList(service.select(query, new HashMap<>()));
if (list.size()>0){
return error(30000, "用户已存在");
}
map.put("password",service.encryption(String.valueOf(map.get("password"))));
service.insert(map);
return success(1);
}
4.1.3 用户登录界面
宠物医院管理系统中的前台上注册后的用户是可以通过自己的账户名和密码进行登录的,当会员输入完整的自己的账户名和密码信息并点击“登录”按钮后,将会首先验证输入的有没有空数据,再次验证输入的账户名+密码和数据库中当前保存的用户信息是否一致,只有在一致后将会登录成功并自动跳转到宠物医院管理系统的首页中;否则将会提示相应错误信息,用户登录界面如下图4-3所示。

图4-3用户登录界面图
所有的用户都可以通过网页进入到宠物医院管理系统中对信息进行查看,但是要实现预约、点赞、收藏、评论的话,就不是所有人都能操作的,必须成为宠物医院管理系统的用户,注册登录的流程图如下图4-4所示。

图4-4注册登录流程图
登录的逻辑代码如下所示。
/**
* 登录
* @param data
* @param httpServletRequest
* @return
*/
@PostMapping("login")
public Map<String, Object> login(@RequestBody Map<String, String> data, HttpServletRequest httpServletRequest) {
log.info("[执行登录接口]");
String username = data.get("username");
String email = data.get("email");
String phone = data.get("phone");
String password = data.get("password");
List resultList = null;
Map<String, String> map = new HashMap<>();
if(username != null && "".equals(username) == false){
map.put("username", username);
resultList = service.select(map, new HashMap<>()).getResultList();
}
else if(email != null && "".equals(email) == false){
map.put("email", email);
resultList = service.select(map, new HashMap<>()).getResultList();
}
else if(phone != null && "".equals(phone) == false){
map.put("phone", phone);
resultList = service.select(map, new HashMap<>()).getResultList();
}else{
return error(30000, "账号或密码不能为空");
}
if (resultList == null || password == null) {
return error(30000, "账号或密码不能为空");
}
//判断是否有这个用户
if (resultList.size()<=0){
return error(30000,"用户不存在");
}
User byUsername = (User) resultList.get(0);
Map<String, String> groupMap = new HashMap<>();
groupMap.put("name",byUsername.getUserGroup());
List groupList = userGroupService.select(groupMap, new HashMap<>()).getResultList();
if (groupList.size()<1){
return error(30000,"用户组不存在");
}
UserGroup userGroup = (UserGroup) groupList.get(0);
//查询用户审核状态
if (!StringUtils.isEmpty(userGroup.getSourceTable())){
String sql = "select examine_state from "+ userGroup.getSourceTable() +" WHERE user_id = " + byUsername.getUserId();
String res = String.valueOf(service.runCountSql(sql).getSingleResult());
if (res==null){
return error(30000,"用户不存在");
}
if (!res.equals("已通过")){
return error(30000,"该用户审核未通过");
}
}
//查询用户状态
if (byUsername.getState()!=1){
return error(30000,"用户非可用状态,不能登录");
}
String md5password = service.encryption(password);
if (byUsername.getPassword().equals(md5password)) {
// 存储Token到数据库
AccessToken accessToken = new AccessToken();
accessToken.setToken(UUID.randomUUID().toString().replaceAll("-", ""));
accessToken.setUser_id(byUsername.getUserId());
tokenService.save(accessToken);
// 返回用户信息
JSONObject user = JSONObject.parseObject(JSONObject.toJSONString(byUsername));
user.put("token", accessToken.getToken());
JSONObject ret = new JSONObject();
ret.put("obj",user);
return success(ret);
} else {
return error(30000, "账号或密码不正确");
}
}
4.1.4医学知识界面
当访客点击宠物医院管理系统中导航栏上的“医学知识”后将会进入到该“医学知识”列表的界面,然后选择想要看的医学知识,点击进入到详细界面,同时可以进行点赞、收藏、评论操作,医学知识界面如下图4-5 所示。

图4-5医学知识界面图
4.1.5 我的账户界面
当用户点击右上角“我的”这个按钮,会出现子菜单,点击“我的账户”可以对个人的资料、登录系统的密码进行设置管理,我的账户界面如下图4-6所示。

图4-6我的账户界面图
4.1.6 医生信息详情界面
当用户点击“医生信息”这一菜单按钮,会显示管理员在后台发布的所有的医生信息,支持通过关键词对医生信息进行搜索,选择需要的医生信息点击可以进入到医生信息详细的介绍界面,在详细界面可以查看到医生信息的医生姓名、医生性别、医生用户、就诊价格、从业经验等信息,同时可以进行预约、留言、点赞、收藏、评论操作,医生信息界面如下图4-7所示。

图4-7 医生信息详情界面图
4.1.7预约界面
当用户在医生信息界面想要进行预约,点击下方的“预约”按钮,就会跳转到预约信息填写界面,根据界面提示输入预约信息,点击“提交”按钮,预约就完成了,预约界面如下图4-8所示。

图4-8预约界面图
在实现预约操作的时候,没有登录的用户只能进行查看,如果想要实现预约这个操作的话,预约的前提必须是登录后才能进行。详见图4-9所示。

图4-9 预约流程图
4.1.8药物信息详情界面
用户点击“药物信息”菜单可以查看所有药物信息,可以按照条件查看药物信息,或者输入关键词进行查询,点击可以进入药物信息详细展示界面,在此界面用户可以收藏、点赞和评论,药物信息详情界面如下图4-10所示。

图4-10 药物信息详情界面图
4.2管理员功能模块
4.2.1系统用户管理界面
管理员点击“系统用户”这一菜单会显示管理员、医生用户和普通用户这三个子菜单,管理员可以对这三个角色的信息进行增删改查操作。界面如下图4-11所示。

图4-11系统用户界面图
用户管理关键代码如下:
@PostMapping("/add")
@Transactional
public Map<String, Object> add(HttpServletRequest request) throws IOException {
service.insert(service.readBody(request.getReader()));
return success(1);
}
public Map<String, Object> addMap(Map<String,Object> map){
service.insert(map);
return success(1);
}
4.2.2医生信息管理界面
点击“医生信息”按钮会显示自己发布的所有的医生信息,如果想要添加新的医生信息,点击“添加”按钮根据提示输入医生信息,点击“提交”后在医生信息界面就可以显示了,如果信息有错,点击“编辑”按钮可以对医生信息进行更新维护,也可以直接删除某一医生信息,还可以管理用户提交医生信息评论信息。界面如下图4-12所示。

图4-12医生信息详情界面图
@PostMapping("/set")
@Transactional
public Map<String, Object> set(HttpServletRequest request) throws IOException {
service.update(service.readQuery(request), service.readConfig(request), service.readBody(request.getReader()));
return success(1);
}
4.2.3预约信息管理界面
管理员点击“预约信息”会显示出所有的预约信息,支持输入用户姓名或者宠物名称对预约信息进行查询,也可以选择某一条预约信息,点击“删除”进行删除,也可以点击后面的“取消”、“就诊”“支付”按钮对预约信息的取消/就诊信息进行更新维护、对预约信息的支付信息进行设置。界面如下图4-13所示。

图4-13 预约信息界面图
预约信息管理关键代码如下:
@RequestMapping(value = "/del")
@Transactional
public Map<String, Object> del(HttpServletRequest request) {
service.delete(service.readQuery(request), service.readConfig(request));
return success(1);
}
public void delete(Map<String,String> query,Map<String,String> config){
QueryWrapper wrapper = new QueryWrapper<E>();
toWhereWrapper(query, "0".equals(config.get(FindConfig.GROUP_BY)),wrapper);
baseMapper.delete(wrapper);
log.info("[{}] - 删除操作:{}",wrapper.getSqlSelect());
}
4.2.4药物信息管理界面
管理员点击“药物信息”会显示出所有的药物信息,支持输入药品编号对药物信息进行查询,如果想要添加新的药物信息,点击“添加”按钮,输入相关信息,点击“提交”按钮就可以添加了,同时可以选择某一条药物信息,点击“删除”进行删除,也可以对用户提交的药物信息评论的信息进行管控。界面如下图4-14所示。

图4-14药物信息管理流界面图
管理员点击“通知公告管理”菜单可以查看到系统中的所有通知公告信息,对已经存在的通知公告,管理员可以修改,也可以添加新的通知公告或者删除通知公告,界面如下图4-15所示。

图4-15通知公告管理界面图
5系统测试
5.1 系统测试用例
系统测试包括:用户登录功能测试、医学知识展示功能测试、医生信息添加、医生信息搜索、密码修改、预约功能测试,如表5-1、5-2、5-3、5-4、5-5、5-6所示:
表5-1 用户登录功能测试表
| 用例名称 | 用户登录系统 |
| 目的 | 测试用户通过正确的用户名和密码可否登录功能 |
| 前提 | 未登录的情况下 |
| 测试流程 | 1) 进入登录页面 2) 输入正确的用户名和密码 |
| 预期结果 | 用户名和密码正确的时候,跳转到登录成功界面,反之则显示错误信息,提示重新输入 |
| 实际结果 | 实际结果与预期结果一致 |
医学知识查看功能测试:
表5-2 医学知识查看功能测试表
| 用例名称 | 医学知识查看 |
| 目的 | 测试医学知识查看功能 |
| 前提 | 用户登录 |
| 测试流程 | 点击医学知识列表 |
| 预期结果 | 可以查看到所有医学知识信息 |
| 实际结果 | 实际结果与预期结果一致 |
添加医生信息界面测试:
表5-3 添加医生信息界面测试表
| 用例名称 | 添加医生信息测试用例 |
| 目的 | 测试医生信息添加功能 |
| 前提 | 用户正常登录情况下 |
| 测试流程 | 1)点击医生信息,然后点击添加后并填写信息。 2)点击进行提交。 |
| 预期结果 | 提交以后,页面首页会显示新的医生信息 |
| 实际结果 | 实际结果与预期结果一致 |
医生信息搜索功能测试:
表5-4医生信息搜索功能测试表
| 用例名称 | 医生信息搜索测试 |
| 目的 | 测试医生信息搜索功能 |
| 前提 | 无 |
| 测试流程 | 1)在搜索框填入搜索关键字。 2)点击搜索按钮。 |
| 预期结果 | 页面显示包含有搜索关键字的医生信息 |
| 实际结果 | 实际结果与预期结果一致 |
密码修改搜索功能测试:
表5-5 密码修改功能测试表
| 用例名称 | 密码修改测试用例 |
| 目的 | 测试管理员密码修改功能 |
| 前提 | 管理员用户正常登录情况下 |
| 测试流程 | 1)管理员密码修改并完成填写。 2)点击进行提交。 |
| 预期结果 | 使用新的密码可以登录 |
| 实际结果 | 实际结果与预期结果一致 |
预约功能测试:
表5-6预约功能测试表
| 用例名称 | 预约测试用例 |
| 目的 | 测试用户预约功能 |
| 前提 | 用户正常登录情况下 |
| 测试流程 | 1)搜索查看医生信息,点击预约。 2)填写预约信息,点击进行提交。 |
| 预期结果 | 预约成功 |
| 实际结果 | 实际结果与预期结果一致 |
通过编写宠物医院管理系统的测试用例,已经检测完毕用户登录模块、医学知识展示模块、医生信息添加模块、医生信息搜索模块、密码修改模块、预约模块功能测试,通过这6大模块为宠物医院管理系统的后期推广运营提供了强力的技术支撑。
本文描述了宠物医院管理系统设计与实现的原理和开发过程,该系统是通过springboot框架来搭建后台,中间件使用的是Tomcat服务器,数据库管理平台采用开源的Mysql,前台使用的是JQuery框架,同时使用Validate校验框架,这样就可以减少前端代码的输入量,而且基于JQuery框架的Validat框架使用简单,是流行的前端使用框架,前端使用的主要是Java页面展示技术。
在开发前做了许多的准备,在本系统的设计和开发过程中阅览和学习了许多文献资料,从开发这个宠物医院管理系统的过程中我也收获了许许多多宝贵的方法以及设计思路,对系统的开发也起到了很重要的作用,系统的开发技术选用的都是自己比较熟悉的,比如Web、springboot、MYSQL,这些技术都是在以前的学习中学到了,其中许多的设计思路和方法都是在以前不断地学习中摸索出来的经验,其实对于我们来说工作量还是比较大的,但是正是由于之前的积累与准备,才能顺利的完成这个项目,由此看来,积累经验跟做好准备是十分重要的事情。
当然在该系统的设计与实现的过程中也离不开老师以及同学们的帮助,正是因为他们的指导与帮助,我才能够成功的在预期内完成了这个系统。同时在这个过程当中我也收获了很多东西,此系统也有需要改进的地方,但是由于专业知识的浅薄,并不能做到十分完美,希望以后有机会可以让其真正的投入到使用之中。
[1]谭光兴,甘景,戚秋晨. 基于Java语言的远程数据采集系统设计与实现 [J]. 科技与创新, 2024, (01): 19-22.
[2]吴昊,张丹. 基于SpringBoot框架的大学生网上兼职系统设计与实现 [J]. 电脑知识与技术, 2023, 19 (35): 68-72.
[3]宋晓燕,杨芬. Java程序设计语言的分层教学实践 [J]. 电子技术, 2023, 52 (11): 182-183.
[4]Xiao Z ,Ali Y ,Xin W , et al. Sports Work Strategy of College Counselors Based on MySQL Database Big Data Analysis [J]. International Journal of Information Technology and Web Engineering (IJITWE), 2023, 18 (1): 1-14.
[5]尹应荆. JAVA编程语言在计算机软件开发中的应用 [J]. 石河子科技, 2023, (05): 45-47.
[6]王慧. 一个宠物医院管理系统的设计与实现 [J]. 电脑知识与技术, 2023, 19 (10): 67-70.
[7]Sunday O B ,Nduka O S . MySQL Database Server: Deploying Software Application to Enhance Visibility and Accountability [J]. Current Journal of Applied Science and Technology, 2023, 42 (4): 16-23.
[8]佟羽齐,刘德华,张栎柯等. 基于SpringBoot框架的钻前管理系统的设计与实现 [J]. 信息与电脑(理论版), 2023, 35 (02): 111-113.
[9]张延忠. 宠物医院管理系统[P]. 广东省: CN114388111A, 2022-04-22.
[10]高志平. 基于SpringBoot框架与ITIL方法的运维管理系统的设计与实现[D]. 华东师范大学, 2021.
[11]王萨仁图雅,薛爱兰. 动物医院管理系统软件的应用技巧 [J]. 当代畜禽养殖业, 2021, (05): 63-64.
[12]季玉茹,王德忠. 基于ASP的小型宠物医院管理系统的设计 [J]. 电脑知识与技术, 2020, 12 (34): 93-94.
[13]吕金龙. 基于ASP.NET的宠物医院管理信息系统设计 [J]. 电子世界, 2020, (01): 39-40.
[14]潘茹. 基于SSH宠物医院管理系统的开发与设计[D]. 吉林大学, 2020.
[15]刘东明,陈建国,胡长敏等. 宠物医院门诊管理系统的设计与实现[C]// 中国畜牧兽医学会兽医外科学分会,中国畜牧兽医学会小动物医学分会. 全国兽医外科学第13次学术研讨会、小动物医学第1次学术研讨会暨奶牛疾病第3次学术讨论会论文集. 华中农业大学动物医学院;华中农业大学动物医学院;华中农业大学动物医学院;华中农业大学动物医学院;, 2020.
致 谢
逝者如斯夫,不舍昼夜。转眼间,大学生活便已经接近尾声,人面对着离别与结束,总是充满着不舍与茫然,我亦如此,仍记得那年秋天,我迫不及待的提前一天到了学校,面对学校巍峨的大门,我心里充满了期待:这里,就是我新生活的起点吗?那天,阳光明媚,学校的欢迎仪式很热烈,我面对着一个个对着我微笑的同学,仿佛一缕缕阳光透过胸口照进了我心里,同时,在那天我认识可爱的室友,我们携手共同度过了这难忘的两年。如今,我望着这篇论文的致谢,不禁又要问自己:现在,我们就要说再见了吗?
感慨莫名,不知所言。遥想当初刚来学校的时候,心里总是想着工科学校会过于板正,会缺乏一些柔情,当时心里甚至有一点点排斥,但是随着我对学校的慢慢认识与了解,我才认识到了她的美丽,她的柔情,并且慢慢的喜欢上了这个校园,但是时间太快了,快到我还没有好好体会她的美丽便要离开了,但是她带给我的回忆,永远不会离开我,也许真正离开那天我的眼里会满含泪水,我不是因为难过,我只是想将她的样子映在我的泪水里,刻在我的心里。最后,感谢我的老师们,是你们教授了我们知识与做人的道理;感谢我的室友们,是你们陪伴了我如此之久;感谢每位关心与支持我的人。
少年,追风赶月莫停留,平荒尽处是春山。
免费领取项目源码,请关注❥点赞收藏并私信博主,谢谢~
1386

被折叠的 条评论
为什么被折叠?



