在数字化浪潮的引领下,我们倾力打造了一款基于Spring Boot技术栈的青海省涉藏地区牧产品销售系统小程序。这款小程序不仅是一个商品展示与交易的平台,更是一个集商品管理、交易监控、用户服务于一体的综合性商城管理系统。
我们精心筛选并分类展示涉藏地区的优质牧产品,通过高清图片和详尽描述,让消费者能够全面感知产品的独特魅力。同时,我们注重商城管理的精细化,从商品上架到订单处理,从用户反馈到数据分析,每一步都严格把控,确保交易的顺畅与用户的满意。
我们提供多种支付方式和高效的物流配送,让购物变得轻松便捷。通过实时监控订单状态,我们保障消费者的权益,确保每一次交易都安全可靠。此外,我们还关注用户的个性化需求,通过用户管理功能,收集并分析用户数据,为精准营销提供有力支持。
这款小程序不仅是涉藏地区牧产品走向更广阔市场的桥梁,更是推动当地经济繁荣的助力器。我们期待与更多合作伙伴携手,共同推动涉藏地区牧产业的蓬勃发展。
关键词:牧产品销售系统分析与设计小程序 ;Spring Boot框架;Mysql数据库;
Under the leadership of the digital wave, we have made great efforts to create a small program for the sales system of livestock products related to Tibet in Qinghai Province based on the Spring Boot technology stack. This mini program is not only a platform for displaying and trading products, but also a comprehensive mall management system that integrates product management, transaction monitoring, and user service.
We carefully screen and categorize high-quality livestock products from the Tibetan region, and through high-definition images and detailed descriptions, enable consumers to fully perceive the unique charm of the products. At the same time, we focus on the refinement of mall management, from product listing to order processing, from user feedback to data analysis, every step is strictly controlled to ensure smooth transactions and user satisfaction.
We offer multiple payment methods and efficient logistics delivery, making shopping easy and convenient. By monitoring the status of orders in real-time, we protect the rights of consumers and ensure that every transaction is safe and reliable. In addition, we also pay attention to the personalized needs of users, collect and analyze user data through user management functions, and provide strong support for precision marketing.
This mini program is not only a bridge for Tibetan pastoral products to enter a broader market, but also a booster for promoting local economic prosperity. We look forward to working hand in hand with more partners to jointly promote the vigorous development of animal husbandry industry in Tibet related areas.
Keywords:Animal husbandry product sales system analysis and design mini program; Spring Boot framework; MySQL database;
随着电子商务的蓬勃发展,传统销售模式正面临着前所未有的挑战与机遇。特别是针对青海省涉藏地区这一具有丰富牧产品资源和独特文化背景的地区,如何通过现代科技手段将其优质的牧产品推向更广阔的市场,成为了一个亟待解决的问题。因此,我们进行青海省涉藏地区牧产品销售系统分析与设计小程序的研究,旨在通过技术手段构建一个高效、便捷、安全的在线销售平台,以满足市场需求,推动当地牧产业的发展。
该研究的意义在于,首先,它有助于提升涉藏地区牧产品的知名度和竞争力,通过线上平台展示和推广,让更多人了解并购买到这些独特的牧产品;其次,通过精细化的商城管理,可以提高销售效率和客户满意度,为当地牧民增加收入,推动地区经济的繁荣;最后,该研究也为其他地区特色产品的销售提供了借鉴和参考,有助于推动电子商务与传统产业的深度融合,促进经济社会的全面发展。
本研究主要聚焦于青海省涉藏地区牧产品销售系统的分析与设计,旨在构建一个高效、用户友好的小程序平台,以促进当地牧产品的在线销售。研究内容主要包括对涉藏地区牧产品市场现状的深入调研,分析消费者需求和市场趋势;设计合理的系统架构和功能模块,确保系统的稳定性和可扩展性;以及制定详细的数据管理和安全策略,保障用户信息和交易数据的安全。
主要工作包括:首先,通过市场调研和数据分析,明确系统的目标用户群体和核心功能需求;其次,基于用户需求,设计系统的整体架构和界面布局,确保用户在使用过程中能够获得良好的体验;然后,根据系统设计,进行后端数据库和前端开发,实现商品展示、购物车管理、订单处理、用户管理等功能;最后,对系统进行全面的测试和优化,确保系统的稳定性和性能,以满足实际运营的需求。在整个研究过程中,我们将充分利用现代信息技术手段,如云计算、大数据等,以提升系统的智能化和自动化水平,为青海省涉藏地区牧产品的在线销售提供有力支持。
论文将分层次经行编排,除去论文摘要致谢文献参考部分,正文部分还会对网站需求做出分析,以及阐述大体的设计和实现的功能,最后罗列部分调测记录,论文主要架构如下:
第一章:引言。第一章主要介绍了课题研究的背景,系统开发的现状和本文的研究内容与主要工作。
第二章:系统需求分析。第二章主要从系统的用户、功能等方面进行需求分析。
第三章:系统设计。第三章主要对系统框架、系统功能模块、数据库进行功能设计。
第四章:系统实现。第四章主要介绍了系统框架搭建、系统界面的实现。
第五章:系统测试。第五章主要对系统的部分界面进行测试并对主要功能进行测试
第六章:总结。
2.1 可行性分析
系统可行行分析是对系统对系统可行性进行一个探讨。在探讨系统的可行性上我们主要从技术上的可行性和经济上的可行性以及操作层面的可行性上进行分析,如果三个层面度通过,我们则认为系统是比较可行的。
青海省涉藏地区牧产品销售系统分析与设计小程序采用了Spring Boot框架,开发了功能完备、使用简单的前端应用程序,并建立、维护了一个数据完整、安全、稳定性强的后台数据库系统。
系统使用Spring Boot框架和Mysql数据库作为设计工具,可简单易行地学习操作。用户角色之间的相结合开发一套青海省涉藏地区牧产品销售系统分析与设计小程序是值得尝试的,数据完整性和许多品质为数据的功能分配和管理提供了依据。它也是数据库安全平台的重要组成部分,是提高和增强数据安全性的重要手段。此外,为了提供更平滑,更智能和更有效的基本控制方法,定义了同时构建对安全计算环境的支持所需的步骤,并帮助维护安全性。因为在这两种开发工具中,功能强大且免费且界面良好,所以青海省涉藏地区牧产品销售系统分析与设计小程序在技术方面是可行的。
青海省涉藏地区牧产品销售系统分析与设计小程序管理的开发是由开发者自己开发,不需要购买其他软件或者端口之类的,而且在青海省涉藏地区牧产品销售系统分析与设计小程序管理的开发之前所做的市场调研及其他的青海省涉藏地区牧产品销售系统分析与设计小程序,都是没有任何费用的,通过开发者自己的努力,所有的工作的都是自己亲力亲为,在碰到自己比较难以解决的问题,大多是通过同学和指导老师的帮助进行相关信息的解决,所以对于青海省涉藏地区牧产品销售系统分析与设计小程序的开发在经济上是完全可行的,没有任何费用支出的。
使用Spring Boot框架是比较成熟的技术,所以青海省涉藏地区牧产品销售系统分析与设计小程序的开发在经济上是没有问题的。
可操作性主要是对青海省涉藏地区牧产品销售系统分析与设计小程序系统设计完成后,用户的使用体验度,对于管理员可以通过系统随时管理相关的数据信息,并且对于管理员、普通用户两个用户角色,都可以简单明了的进入到自己的系统界面,通过界面导航菜单可以简单明了地操作功能模块,方便用户信息需求和店铺信息管理数据信息,对于系统的操作,不需要专业人员都可以直接进行功能模块的操作管理,所以在系统的可操作性是完全可以的。本系统的操作使用的也是界面窗口进行登录,所以操作人员只要会简单的电脑操作就完全可以的。
青海省涉藏地区牧产品销售系统分析与设计小程序我划分为了用户端、管理员端这两大部分。
用户端功能:
(1)登录:青海省涉藏地区牧产品销售系统分析与设计小程序前台注册后的用户是可以通过自己的账户名和密码进行登录的,当用户输入完整的自己的账户名和密码后,点击“登录”按钮后,将会首先验证输入的有没有空数据,再次验证输入的账户名+密码和数据库中当前保存的用户信息是否一致,只有在一致后将会登录成功并自动跳转到青海省涉藏地区牧产品销售系统分析与设计小程序的首页中;否则将会提示相应错误信息。
(2)产品资讯:当用户点击下方导航栏“产品资讯”这一菜单按钮,会显示管理员在后台发布的所有的产品资讯,可以查看详情,进行收藏、点赞、评论等。
(3)产品商城:当用户点击下方导航栏“产品商城”这一菜单按钮,会显示管理员在后台发布的所有的产品商城,可以查看详情,进行添加购物车、购买、收藏、评论等。
(4)购物车:点击前台“购物车”这个菜单,点击即可进入详情进行编辑提交等操作。
(5)我的模块:校园用户在前台点击“我的”可以对用户的基本信息、收货地址、收藏、订单、购物车、订单配送等信息进行管理。
管理员端:
(1)用户管理:包括用户账号的添加、编辑和删除操作,可以查看用户信息、修改用户权限、冻结或解冻用户账号等。
(2)公共管理:点击“公共管理”这个菜单,可以查看到所有轮播图、公告消息详情,可以进行增删改查等操作。
(3)资讯管理:点击“资讯管理”这个菜单,可以查看到所有产品资讯、资讯分类详情,可以进行增删改查等操作。
(4)商城管理:点击“商城管理”这个菜单,可以查看到产品商城、分类列表、订单列表、订单配送等功能,进行查询,添加、删除等操作。
(5)个人信息:点击“个人信息”按钮,可以对个人的头像、昵称、手机号码等信息进行更新。
(6)修改密码:点击“修改密码”按钮,可以对登录密码进行更改,首先输入原密码,然后再输入新密码和确认密码,当原密码正确,输入两次新密码一致,
非功能性分析旨在评估青海省涉藏地区牧产品销售系统分析与设计小程序的非功能需求和性能要求。通过对性能、可靠性、安全性、可用性和扩展性等方面进行评估,确保平台能够满足用户和系统运行的要求。具体如下2-1表格中:
表2.1 青海省涉藏地区牧产品销售系统分析与设计小程序非功能需求表
| 非功能性要求 | 说明 |
| 性能 | 评估响应时间、并发用户数、吞吐量等指标,以确保平台稳定高效地运行。 |
| 可靠性 | 评估系统的稳定性、容错能力和数据完整性,保障系统在故障情况下正常运行。 |
| 安全性 | 评估用户身份认证、数据加密和访问控制等,保护用户信息和交易的安全。 |
| 可用性 | 评估系统的稳定性、故障处理能力和用户界面友好性,提供良好的用户体验。 |
| 扩展性 | 评估系统的可扩展性和灵活性,以便根据需求进行功能扩展和升级。 |
系统用例分析是对青海省涉藏地区牧产品销售系统分析与设计小程序中各个功能模块的用户需求和行为进行分析,以识别和描述不同的用户用例。通过系统用例分析,可以深入了解用户在平台上的操作流程,为系统设计和开发提供指导,并确保平台能够满足用户的需求和期望。
青海省涉藏地区牧产品销售系统分析与设计小程序中用户角色用例图如图2.1所示:

图2.1用户角色用例图
青海省涉藏地区牧产品销售系统分析与设计小程序中管理员用例图如图2.2所示:

图2.2 管理员用例图
在系统分析的章节中,我们通过可行性分析、功能分析和系统用例分析等方法,全面评估了青海省涉藏地区牧产品销售系统分析与设计小程序的可行性、功能需求以及用户需求。这些分析为后续的系统设计和开发提供了重要的指导和决策依据,确保平台能够满足用户需求,并实现预期目标和效益。
青海省涉藏地区牧产品销售系统分析与设计小程序总体设计包括系统架构、数据库设计、用户界面设计等方面。通过三层架构模式,确保系统的可靠性和可扩展性。设计规范化的数据库结构,以存储和管理产品商城、用户数据等。同时,注重用户界面的友好性和易用性,提供便捷的功能操作和良好的用户体验。总体设计的目标是实现一个稳定、安全、高效的青海省涉藏地区牧产品销售系统分析与设计小程序,满足用户的需求。
3.1系统功能模块设计
通过整体功能模块设计,我们将根据需求分析的结果,将系统的功能划分为不同的模块。每个模块负责实现特定的功能,并与其他模块进行协作。我们将详细定义每个模块的输入、输出、处理逻辑和相互依赖关系。具体的功能模块图如图3.1所示。

图3.1 青海省涉藏地区牧产品销售系统分析与设计小程序功能模块图
3.2数据库设计
数据库设计是系统开发中至关重要的一环,它涉及到数据的组织、存储和管理。在数据库设计中,我们将根据系统的需求设计数据库的概念结构和逻辑结构,包括定义实体、属性、关系和约束等。
3.2.1数据库概念结构设计
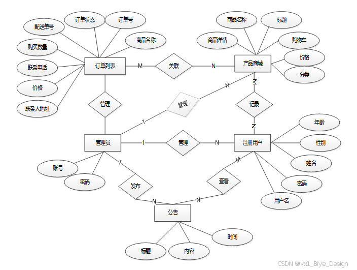
数据库概念结构设计主要涉及数据库的实体和实体之间的关系。通过实体-关系模型或者其他适当的模型,我们将定义系统中涉及的各个实体以及它们之间的联系。下面是整个青海省涉藏地区牧产品销售系统分析与设计小程序的总E-R关系图。

图3.2 青海省涉藏地区牧产品销售系统分析与设计小程序总E-R关系图
3.2.2数据库逻辑结构设计
数据库逻辑结构设计则是在概念结构的基础上,进行具体的数据库表设计。我们将定义每个表的结构、字段和约束,并建立表与表之间的关系。具体如下。
| 编号 | 名称 | 数据类型 | 长度 | 小数位 | 允许空值 | 主键 | 默认值 | 说明 |
| 1 | token_id | int | 10 | 0 | N | Y | 临时访问牌ID | |
| 2 | token | varchar | 64 | 0 | Y | N | 临时访问牌 | |
| 3 | info | text | 65535 | 0 | Y | N | ||
| 4 | maxage | int | 10 | 0 | N | N | 2 | 最大寿命:默认2小时 |
| 5 | create_time | timestamp | 19 | 0 | N | N | CURRENT_TIMESTAMP | 创建时间: |
| 6 | update_time | timestamp | 19 | 0 | N | N | CURRENT_TIMESTAMP | 更新时间: |
| 7 | user_id | int | 10 | 0 | N | N | 0 | 用户编号: |
| 编号 | 名称 | 数据类型 | 长度 | 小数位 | 允许空值 | 主键 | 默认值 | 说明 |
| 1 | address_id | int | 10 | 0 | N | Y | 收货地址: | |
| 2 | name | varchar | 32 | 0 | Y | N | 姓名: | |
| 3 | phone | varchar | 13 | 0 | Y | N | 手机: | |
| 4 | postcode | varchar | 8 | 0 | Y | N | 邮编: | |
| 5 | address | varchar | 255 | 0 | N | N | 地址: | |
| 6 | user_id | mediumint | 8 | 0 | N | N | 用户ID:[0,8388607]用户获取其他与用户相关的数据 | |
| 7 | create_time | timestamp | 19 | 0 | N | N | CURRENT_TIMESTAMP | 创建时间: |
| 8 | update_time | timestamp | 19 | 0 | N | N | CURRENT_TIMESTAMP | 更新时间: |
| 9 | default | bit | 1 | 0 | N | N | 0 | 默认判断 |
| 编号 | 名称 | 数据类型 | 长度 | 小数位 | 允许空值 | 主键 | 默认值 | 说明 |
| 1 | article_id | mediumint | 8 | 0 | N | Y | 文章id:[0,8388607] | |
| 2 | title | varchar | 125 | 0 | N | Y | 标题:[0,125]用于文章和html的title标签中 | |
| 3 | type | varchar | 64 | 0 | N | N | 0 | 文章分类:[0,1000]用来搜索指定类型的文章 |
| 4 | hits | int | 10 | 0 | N | N | 0 | 点击数:[0,1000000000]访问这篇文章的人次 |
| 5 | praise_len | int | 10 | 0 | N | N | 0 | 点赞数 |
| 6 | create_time | timestamp | 19 | 0 | N | N | CURRENT_TIMESTAMP | 创建时间: |
| 7 | update_time | timestamp | 19 | 0 | N | N | CURRENT_TIMESTAMP | 更新时间: |
| 8 | source | varchar | 255 | 0 | Y | N | 来源:[0,255]文章的出处 | |
| 9 | url | varchar | 255 | 0 | Y | N | 来源地址:[0,255]用于跳转到发布该文章的网站 | |
| 10 | tag | varchar | 255 | 0 | Y | N | 标签:[0,255]用于标注文章所属相关内容,多个标签用空格隔开 | |
| 11 | content | longtext | 2147483647 | 0 | Y | N | 正文:文章的主体内容 | |
| 12 | img | varchar | 255 | 0 | Y | N | 封面图 | |
| 13 | description | text | 65535 | 0 | Y | N | 文章描述 |
| 编号 | 名称 | 数据类型 | 长度 | 小数位 | 允许空值 | 主键 | 默认值 | 说明 |
| 1 | type_id | smallint | 5 | 0 | N | Y | 分类ID:[0,10000] | |
| 2 | display | smallint | 5 | 0 | N | N | 100 | 显示顺序:[0,1000]决定分类显示的先后顺序 |
| 3 | name | varchar | 16 | 0 | N | N | 分类名称:[2,16] | |
| 4 | father_id | smallint | 5 | 0 | N | N | 0 | 上级分类ID:[0,32767] |
| 5 | description | varchar | 255 | 0 | Y | N | 描述:[0,255]描述该分类的作用 | |
| 6 | icon | text | 65535 | 0 | Y | N | 分类图标: | |
| 7 | url | varchar | 255 | 0 | Y | N | 外链地址:[0,255]如果该分类是跳转到其他网站的情况下,就在该URL上设置 | |
| 8 | create_time | timestamp | 19 | 0 | N | N | CURRENT_TIMESTAMP | 创建时间: |
| 9 | update_time | timestamp | 19 | 0 | N | N | CURRENT_TIMESTAMP | 更新时间: |
| 编号 | 名称 | 数据类型 | 长度 | 小数位 | 允许空值 | 主键 | 默认值 | 说明 |
| 1 | auth_id | int | 10 | 0 | N | Y | 授权ID: | |
| 2 | user_group | varchar | 64 | 0 | Y | N | 用户组: | |
| 3 | mod_name | varchar | 64 | 0 | Y | N | 模块名: | |
| 4 | table_name | varchar | 64 | 0 | Y | N | 表名: | |
| 5 | page_title | varchar | 255 | 0 | Y | N | 页面标题: | |
| 6 | path | varchar | 255 | 0 | Y | N | 路由路径: | |
| 7 | position | varchar | 32 | 0 | Y | N | 位置: | |
| 8 | mode | varchar | 32 | 0 | N | N | _blank | 跳转方式: |
| 9 | add | tinyint | 3 | 0 | N | N | 1 | 是否可增加: |
| 10 | del | tinyint | 3 | 0 | N | N | 1 | 是否可删除: |
| 11 | set | tinyint | 3 | 0 | N | N | 1 | 是否可修改: |
| 12 | get | tinyint | 3 | 0 | N | N | 1 | 是否可查看: |
| 13 | field_add | text | 65535 | 0 | Y | N | 添加字段: | |
| 14 | field_set | text | 65535 | 0 | Y | N | 修改字段: | |
| 15 | field_get | text | 65535 | 0 | Y | N | 查询字段: | |
| 16 | table_nav_name | varchar | 500 | 0 | Y | N | 跨表导航名称: | |
| 17 | table_nav | varchar | 500 | 0 | Y | N | 跨表导航: | |
| 18 | option | text | 65535 | 0 | Y | N | 配置: | |
| 19 | create_time | timestamp | 19 | 0 | N | N | CURRENT_TIMESTAMP | 创建时间: |
| 20 | update_time | timestamp | 19 | 0 | N | N | CURRENT_TIMESTAMP | 更新时间: |
| 编号 | 名称 | 数据类型 | 长度 | 小数位 | 允许空值 | 主键 | 默认值 | 说明 |
| 1 | cart_id | int | 10 | 0 | N | Y | 购物车ID: | |
| 2 | title | varchar | 64 | 0 | Y | N | 标题: | |
| 3 | img | varchar | 255 | 0 | N | N | 0 | 图片: |
| 4 | user_id | int | 10 | 0 | N | N | 0 | 用户ID: |
| 5 | create_time | timestamp | 19 | 0 | N | N | CURRENT_TIMESTAMP | 创建时间: |
| 6 | update_time | timestamp | 19 | 0 | N | N | CURRENT_TIMESTAMP | 更新时间: |
| 7 | state | int | 10 | 0 | N | N | 0 | 状态:使用中,已失效 |
| 8 | price | double | 9 | 2 | N | N | 0.00 | 单价: |
| 9 | price_ago | double | 9 | 2 | N | N | 0.00 | 原价: |
| 10 | price_count | double | 11 | 2 | N | N | 0.00 | 总价: |
| 11 | num | int | 10 | 0 | N | N | 1 | 数量: |
| 12 | goods_id | mediumint | 8 | 0 | N | N | 商品id:[0,8388607] | |
| 13 | type | varchar | 64 | 0 | N | N | 未分类 | 商品分类: |
| 14 | description | varchar | 255 | 0 | Y | N | 描述:[0,255]用于产品规格描述 |
| 编号 | 名称 | 数据类型 | 长度 | 小数位 | 允许空值 | 主键 | 默认值 | 说明 |
| 1 | collect_id | int | 10 | 0 | N | Y | 收藏ID: | |
| 2 | user_id | int | 10 | 0 | N | N | 0 | 收藏人ID: |
| 3 | source_table | varchar | 255 | 0 | Y | N | 来源表: | |
| 4 | source_field | varchar | 255 | 0 | Y | N | 来源字段: | |
| 5 | source_id | int | 10 | 0 | N | N | 0 | 来源ID: |
| 6 | title | varchar | 255 | 0 | Y | N | 标题: | |
| 7 | img | varchar | 255 | 0 | Y | N | 封面: | |
| 8 | create_time | timestamp | 19 | 0 | N | N | CURRENT_TIMESTAMP | 创建时间: |
| 9 | update_time | timestamp | 19 | 0 | N | N | CURRENT_TIMESTAMP | 更新时间: |
| 编号 | 名称 | 数据类型 | 长度 | 小数位 | 允许空值 | 主键 | 默认值 | 说明 |
| 1 | comment_id | int | 10 | 0 | N | Y | 评论ID: | |
| 2 | user_id | int | 10 | 0 | N | N | 0 | 评论人ID: |
| 3 | reply_to_id | int | 10 | 0 | N | N | 0 | 回复评论ID:空为0 |
| 4 | content | longtext | 2147483647 | 0 | Y | N | 内容: | |
| 5 | nickname | varchar | 255 | 0 | Y | N | 昵称: | |
| 6 | avatar | varchar | 255 | 0 | Y | N | 头像地址:[0,255] | |
| 7 | create_time | timestamp | 19 | 0 | N | N | CURRENT_TIMESTAMP | 创建时间: |
| 8 | update_time | timestamp | 19 | 0 | N | N | CURRENT_TIMESTAMP | 更新时间: |
| 9 | source_table | varchar | 255 | 0 | Y | N | 来源表: | |
| 10 | source_field | varchar | 255 | 0 | Y | N | 来源字段: | |
| 11 | source_id | int | 10 | 0 | N | N | 0 | 来源ID: |
| 编号 | 名称 | 数据类型 | 长度 | 小数位 | 允许空值 | 主键 | 默认值 | 说明 |
| 1 | goods_id | mediumint | 8 | 0 | N | Y | 产品id:[0,8388607] | |
| 2 | title | varchar | 125 | 0 | Y | N | 标题:[0,125]用于产品和html的<title>标签中 | |
| 3 | img | text | 65535 | 0 | Y | N | 封面图:用于显示于产品列表页 | |
| 4 | description | varchar | 255 | 0 | Y | N | 描述:[0,255]用于产品规格描述 | |
| 5 | price_ago | double | 8 | 2 | N | N | 0.00 | 原价:[1] |
| 6 | price | double | 8 | 2 | N | N | 0.00 | 卖价:[1] |
| 7 | sales | int | 10 | 0 | N | N | 0 | 销量:[0,1000000000] |
| 8 | inventory | int | 10 | 0 | N | N | 0 | 商品库存 |
| 9 | type | varchar | 64 | 0 | N | N | 商品分类: | |
| 10 | hits | int | 10 | 0 | N | N | 0 | 点击量:[0,1000000000]访问这篇产品的人次 |
| 11 | content | longtext | 2147483647 | 0 | Y | N | 正文:产品的主体内容 | |
| 12 | img_1 | text | 65535 | 0 | Y | N | 主图1: | |
| 13 | img_2 | text | 65535 | 0 | Y | N | 主图2: | |
| 14 | img_3 | text | 65535 | 0 | Y | N | 主图3: | |
| 15 | img_4 | text | 65535 | 0 | Y | N | 主图4: | |
| 16 | img_5 | text | 65535 | 0 | Y | N | 主图5: | |
| 17 | create_time | timestamp | 19 | 0 | N | N | CURRENT_TIMESTAMP | 创建时间: |
| 18 | update_time | timestamp | 19 | 0 | N | N | CURRENT_TIMESTAMP | 更新时间: |
| 19 | customize_field | text | 65535 | 0 | Y | N | 自定义字段 | |
| 20 | source_table | varchar | 255 | 0 | Y | N | 来源表: | |
| 21 | source_field | varchar | 255 | 0 | Y | N | 来源字段: | |
| 22 | source_id | int | 10 | 0 | N | N | 0 | 来源ID: |
| 23 | user_id | int | 10 | 0 | Y | N | 0 | 添加人 |
| 编号 | 名称 | 数据类型 | 长度 | 小数位 | 允许空值 | 主键 | 默认值 | 说明 |
| 1 | type_id | int | 10 | 0 | N | Y | 商品分类ID: | |
| 2 | father_id | smallint | 5 | 0 | N | N | 0 | 上级分类ID:[0,32767] |
| 3 | name | varchar | 255 | 0 | Y | N | 商品名称: | |
| 4 | desc | varchar | 255 | 0 | Y | N | 描述: | |
| 5 | icon | varchar | 255 | 0 | Y | N | 图标: | |
| 6 | source_table | varchar | 255 | 0 | Y | N | 来源表: | |
| 7 | source_field | varchar | 255 | 0 | Y | N | 来源字段: | |
| 8 | create_time | timestamp | 19 | 0 | N | N | CURRENT_TIMESTAMP | 创建时间: |
| 9 | update_time | timestamp | 19 | 0 | N | N | CURRENT_TIMESTAMP | 更新时间: |
| 编号 | 名称 | 数据类型 | 长度 | 小数位 | 允许空值 | 主键 | 默认值 | 说明 |
| 1 | hits_id | int | 10 | 0 | N | Y | 点赞ID: | |
| 2 | user_id | int | 10 | 0 | N | N | 0 | 点赞人: |
| 3 | create_time | timestamp | 19 | 0 | N | N | CURRENT_TIMESTAMP | 创建时间: |
| 4 | update_time | timestamp | 19 | 0 | N | N | CURRENT_TIMESTAMP | 更新时间: |
| 5 | source_table | varchar | 255 | 0 | Y | N | 来源表: | |
| 6 | source_field | varchar | 255 | 0 | Y | N | 来源字段: | |
| 7 | source_id | int | 10 | 0 | N | N | 0 | 来源ID: |
| 编号 | 名称 | 数据类型 | 长度 | 小数位 | 允许空值 | 主键 | 默认值 | 说明 |
| 1 | logistics_delivery_id | int | 10 | 0 | N | Y | 物流配送ID | |
| 2 | order_number | varchar | 64 | 0 | Y | N | 订单号 | |
| 3 | product_name | varchar | 64 | 0 | Y | N | 商品名称 | |
| 4 | purchase_quantity | varchar | 64 | 0 | Y | N | 购买数量 | |
| 5 | total_transaction_amount | double | 11 | 2 | Y | N | 0.00 | 交易总额 |
| 6 | the_date_of_issuance | date | 10 | 0 | Y | N | 发货日期 | |
| 7 | delivery_number | varchar | 30 | 0 | Y | N | 配送订单 | |
| 8 | ordinary_users | int | 10 | 0 | Y | N | 0 | 普通用户 |
| 9 | shipping_address | varchar | 64 | 0 | Y | N | 收货地址 | |
| 10 | delivery_status | varchar | 64 | 0 | Y | N | 配送状态 | |
| 11 | signing_status | varchar | 64 | 0 | Y | N | 签收状态 | |
| 12 | recommend | int | 10 | 0 | N | N | 0 | 智能推荐 |
| 13 | contact_name | varchar | 255 | 0 | Y | N | 联系人名字 | |
| 14 | merchant_id | int | 10 | 0 | Y | N | 商家id | |
| 15 | create_time | datetime | 19 | 0 | N | N | CURRENT_TIMESTAMP | 创建时间 |
| 16 | update_time | timestamp | 19 | 0 | N | N | CURRENT_TIMESTAMP | 更新时间 |
| 编号 | 名称 | 数据类型 | 长度 | 小数位 | 允许空值 | 主键 | 默认值 | 说明 |
| 1 | notice_id | mediumint | 8 | 0 | N | Y | 公告id: | |
| 2 | title | varchar | 125 | 0 | N | N | 标题: | |
| 3 | content | longtext | 2147483647 | 0 | Y | N | 正文: | |
| 4 | create_time | timestamp | 19 | 0 | N | N | CURRENT_TIMESTAMP | 创建时间: |
| 5 | update_time | timestamp | 19 | 0 | N | N | CURRENT_TIMESTAMP | 更新时间: |
| 编号 | 名称 | 数据类型 | 长度 | 小数位 | 允许空值 | 主键 | 默认值 | 说明 |
| 1 | order_id | int | 10 | 0 | N | Y | 订单ID: | |
| 2 | order_number | varchar | 64 | 0 | Y | N | 订单号: | |
| 3 | goods_id | mediumint | 8 | 0 | N | N | 商品id:[0,8388607] | |
| 4 | title | varchar | 32 | 0 | Y | N | 商品标题: | |
| 5 | img | varchar | 255 | 0 | Y | N | 商品图片: | |
| 6 | price | double | 10 | 2 | N | N | 0.00 | 价格: |
| 7 | price_ago | double | 10 | 2 | N | N | 0.00 | 原价: |
| 8 | num | int | 10 | 0 | N | N | 1 | 数量: |
| 9 | price_count | double | 8 | 2 | N | N | 0.00 | 总价: |
| 10 | norms | varchar | 255 | 0 | Y | N | 规格: | |
| 11 | type | varchar | 64 | 0 | N | N | 未分类 | 商品分类: |
| 12 | contact_name | varchar | 32 | 0 | Y | N | 联系人姓名: | |
| 13 | contact_email | varchar | 125 | 0 | Y | N | 联系人邮箱: | |
| 14 | contact_phone | varchar | 11 | 0 | Y | N | 联系人手机: | |
| 15 | contact_address | varchar | 255 | 0 | Y | N | 收件地址: | |
| 16 | postal_code | varchar | 9 | 0 | Y | N | 邮政编码: | |
| 17 | user_id | int | 10 | 0 | N | N | 0 | 买家ID: |
| 18 | merchant_id | mediumint | 8 | 0 | N | N | 0 | 商家ID: |
| 19 | create_time | timestamp | 19 | 0 | N | N | CURRENT_TIMESTAMP | 创建时间: |
| 20 | update_time | timestamp | 19 | 0 | N | N | CURRENT_TIMESTAMP | 更新时间: |
| 21 | description | varchar | 255 | 0 | Y | N | 描述:[0,255]用于产品规格描述 | |
| 22 | state | varchar | 16 | 0 | N | N | 待付款 | 订单状态:待付款,待发货,待签收,已签收,待退款,已退款,已拒绝,已完成 |
| 23 | remark | text | 65535 | 0 | Y | N | 订单备注 | |
| 24 | delivery_state | varchar | 16 | 0 | Y | N | 未配送 | 发货状态:未配送,已配送 |
| 25 | vip_discount | double | 11 | 2 | Y | N | 0.00 | 折扣 |
| 编号 | 名称 | 数据类型 | 长度 | 小数位 | 允许空值 | 主键 | 默认值 | 说明 |
| 1 | praise_id | int | 10 | 0 | N | Y | 点赞ID: | |
| 2 | user_id | int | 10 | 0 | N | N | 0 | 点赞人: |
| 3 | create_time | timestamp | 19 | 0 | N | N | CURRENT_TIMESTAMP | 创建时间: |
| 4 | update_time | timestamp | 19 | 0 | N | N | CURRENT_TIMESTAMP | 更新时间: |
| 5 | source_table | varchar | 255 | 0 | Y | N | 来源表: | |
| 6 | source_field | varchar | 255 | 0 | Y | N | 来源字段: | |
| 7 | source_id | int | 10 | 0 | N | N | 0 | 来源ID: |
| 8 | status | bit | 1 | 0 | N | N | 1 | 点赞状态:1为点赞,0已取消 |
| 编号 | 名称 | 数据类型 | 长度 | 小数位 | 允许空值 | 主键 | 默认值 | 说明 |
| 1 | product_mall_id | int | 10 | 0 | N | Y | 产品商城ID | |
| 2 | purchase_notice | varchar | 64 | 0 | Y | N | 购买须知 | |
| 3 | cart_title | varchar | 125 | 0 | Y | N | 标题:[0,125]用于产品html的标签中 | |
| 4 | cart_img | text | 65535 | 0 | Y | N | 封面图:用于显示于产品列表页 | |
| 5 | cart_description | varchar | 255 | 0 | Y | N | 描述:[0,255]用于产品规格描述 | |
| 6 | cart_price_ago | double | 8 | 2 | N | N | 0.00 | 原价:[1] |
| 7 | cart_price | double | 8 | 2 | N | N | 0.00 | 卖价:[1] |
| 8 | cart_inventory | int | 10 | 0 | N | N | 0 | 商品库存 |
| 9 | cart_type | varchar | 64 | 0 | N | N | 未分类 | 商品分类: |
| 10 | cart_content | longtext | 2147483647 | 0 | Y | N | 正文:产品的主体内容 | |
| 11 | cart_img_1 | text | 65535 | 0 | Y | N | 主图1: | |
| 12 | cart_img_2 | text | 65535 | 0 | Y | N | 主图2: | |
| 13 | cart_img_3 | text | 65535 | 0 | Y | N | 主图3: | |
| 14 | cart_img_4 | text | 65535 | 0 | Y | N | 主图4: | |
| 15 | cart_img_5 | text | 65535 | 0 | Y | N | 主图5: | |
| 16 | create_time | datetime | 19 | 0 | N | N | CURRENT_TIMESTAMP | 创建时间 |
| 17 | update_time | timestamp | 19 | 0 | N | N | CURRENT_TIMESTAMP | 更新时间 |
| 编号 | 名称 | 数据类型 | 长度 | 小数位 | 允许空值 | 主键 | 默认值 | 说明 |
| 1 | regular_users_id | int | 10 | 0 | N | Y | 普通用户ID | |
| 2 | user_name | varchar | 64 | 0 | Y | N | 用户姓名 | |
| 3 | user_gender | varchar | 64 | 0 | Y | N | 用户性别 | |
| 4 | user_age | varchar | 64 | 0 | Y | N | 用户年龄 | |
| 5 | examine_state | varchar | 16 | 0 | N | N | 已通过 | 审核状态 |
| 6 | user_id | int | 10 | 0 | N | N | 0 | 用户ID |
| 7 | create_time | datetime | 19 | 0 | N | N | CURRENT_TIMESTAMP | 创建时间 |
| 8 | update_time | timestamp | 19 | 0 | N | N | CURRENT_TIMESTAMP | 更新时间 |
| 编号 | 名称 | 数据类型 | 长度 | 小数位 | 允许空值 | 主键 | 默认值 | 说明 |
| 1 | slides_id | int | 10 | 0 | N | Y | 轮播图ID: | |
| 2 | title | varchar | 64 | 0 | Y | N | 标题: | |
| 3 | content | varchar | 255 | 0 | Y | N | 内容: | |
| 4 | url | varchar | 255 | 0 | Y | N | 链接: | |
| 5 | img | varchar | 255 | 0 | Y | N | 轮播图: | |
| 6 | hits | int | 10 | 0 | N | N | 0 | 点击量: |
| 7 | create_time | timestamp | 19 | 0 | N | N | CURRENT_TIMESTAMP | 创建时间: |
| 8 | update_time | timestamp | 19 | 0 | N | N | CURRENT_TIMESTAMP | 更新时间: |
| 编号 | 名称 | 数据类型 | 长度 | 小数位 | 允许空值 | 主键 | 默认值 | 说明 |
| 1 | upload_id | int | 10 | 0 | N | Y | 上传ID | |
| 2 | name | varchar | 64 | 0 | Y | N | 文件名 | |
| 3 | path | varchar | 255 | 0 | Y | N | 访问路径 | |
| 4 | file | varchar | 255 | 0 | Y | N | 文件路径 | |
| 5 | display | varchar | 255 | 0 | Y | N | 显示顺序 | |
| 6 | father_id | int | 10 | 0 | Y | N | 0 | 父级ID |
| 7 | dir | varchar | 255 | 0 | Y | N | 文件夹 | |
| 8 | type | varchar | 32 | 0 | Y | N | 文件类型 |
| 编号 | 名称 | 数据类型 | 长度 | 小数位 | 允许空值 | 主键 | 默认值 | 说明 |
| 1 | user_id | mediumint | 8 | 0 | N | Y | 用户ID:[0,8388607]用户获取其他与用户相关的数据 | |
| 2 | state | smallint | 5 | 0 | N | N | 1 | 账户状态:[0,10](1可用|2异常|3已冻结|4已注销) |
| 3 | user_group | varchar | 32 | 0 | Y | N | 所在用户组:[0,32767]决定用户身份和权限 | |
| 4 | login_time | timestamp | 19 | 0 | N | N | CURRENT_TIMESTAMP | 上次登录时间: |
| 5 | phone | varchar | 11 | 0 | Y | N | 手机号码:[0,11]用户的手机号码,用于找回密码时或登录时 | |
| 6 | phone_state | smallint | 5 | 0 | N | N | 0 | 手机认证:[0,1](0未认证|1审核中|2已认证) |
| 7 | username | varchar | 16 | 0 | N | N | 用户名:[0,16]用户登录时所用的账户名称 | |
| 8 | nickname | varchar | 16 | 0 | Y | N | 昵称:[0,16] | |
| 9 | password | varchar | 64 | 0 | N | N | 密码:[0,32]用户登录所需的密码,由6-16位数字或英文组成 | |
| 10 | | varchar | 64 | 0 | Y | N | 邮箱:[0,64]用户的邮箱,用于找回密码时或登录时 | |
| 11 | email_state | smallint | 5 | 0 | N | N | 0 | 邮箱认证:[0,1](0未认证|1审核中|2已认证) |
| 12 | avatar | varchar | 255 | 0 | Y | N | 头像地址:[0,255] | |
| 13 | open_id | varchar | 255 | 0 | Y | N | 针对获取用户信息字段 | |
| 14 | create_time | timestamp | 19 | 0 | N | N | CURRENT_TIMESTAMP | 创建时间: |
| 15 | vip_level | varchar | 255 | 0 | Y | N | 会员等级 | |
| 16 | vip_discount | double | 11 | 2 | Y | N | 0.00 | 会员折扣 |
表user_group (用户组:用于用户前端身份和鉴权)
| 编号 | 名称 | 数据类型 | 长度 | 小数位 | 允许空值 | 主键 | 默认值 | 说明 |
| 1 | group_id | mediumint | 8 | 0 | N | Y | 用户组ID:[0,8388607] | |
| 2 | display | smallint | 5 | 0 | N | N | 100 | 显示顺序:[0,1000] |
| 3 | name | varchar | 16 | 0 | N | N | 名称:[0,16] | |
| 4 | description | varchar | 255 | 0 | Y | N | 描述:[0,255]描述该用户组的特点或权限范围 | |
| 5 | source_table | varchar | 255 | 0 | Y | N | 来源表: | |
| 6 | source_field | varchar | 255 | 0 | Y | N | 来源字段: | |
| 7 | source_id | int | 10 | 0 | N | N | 0 | 来源ID: |
| 8 | register | smallint | 5 | 0 | Y | N | 0 | 注册位置: |
| 9 | create_time | timestamp | 19 | 0 | N | N | CURRENT_TIMESTAMP | 创建时间: |
| 10 | update_time | timestamp | 19 | 0 | N | N | CURRENT_TIMESTAMP | 更新时间: |
4.1登录模块
用户登录界面用于已注册用户进行账号登录,用户需要输入正确的用户名和密码才能成功登录系统。登录界面应对用户的输入进行验证,并提供密码找回或重新注册的选项。界面如下图所示。其主界面展示如下图4.1所示。

图4.1 登录界面图
登录代码如下:
* 登录
* @param data
* @param httpServletRequest
* @return
*/
@PostMapping("login")
public Map<String, Object> login(@RequestBody Map<String, String> data, HttpServletRequest httpServletRequest) {
log.info("[执行登录接口]");
String username = data.get("username");
String email = data.get("email");
String phone = data.get("phone");
String password = data.get("password");
List resultList = null;
Map<String, String> map = new HashMap<>();
if(username != null && "".equals(username) == false){
map.put("username", username);
resultList = service.selectBaseList(service.select(map, new HashMap<>()));
}
else if(email != null && "".equals(email) == false){
map.put("email", email);
resultList = service.selectBaseList(service.select(map, new HashMap<>()));
}
else if(phone != null && "".equals(phone) == false){
map.put("phone", phone);
resultList = service.selectBaseList(service.select(map, new HashMap<>()));
}else{
return error(30000, "账号或密码不能为空");
}
if (resultList == null || password == null) {
return error(30000, "账号或密码不能为空");
}
//判断是否有这个用户
if (resultList.size()<=0){
return error(30000,"用户不存在");
}
User byUsername = (User) resultList.get(0);
Map<String, String> groupMap = new HashMap<>();
groupMap.put("name",byUsername.getUserGroup());
List groupList = userGroupService.selectBaseList(userGroupService.select(groupMap, new HashMap<>()));
if (groupList.size()<1){
return error(30000,"用户组不存在");
}
UserGroup userGroup = (UserGroup) groupList.get(0);
//查询用户审核状态
if (!StringUtils.isEmpty(userGroup.getSourceTable())){
String res = service.selectExamineState(userGroup.getSourceTable(),byUsername.getUserId());
if (res==null){
return error(30000,"用户不存在");
}
if (!res.equals("已通过")){
return error(30000,"该用户审核未通过");
}
}
//查询用户状态
if (byUsername.getState()!=1){
return error(30000,"用户非可用状态,不能登录");
}
String md5password = service.encryption(password);
if (byUsername.getPassword().equals(md5password)) {
// 存储Token到数据库
AccessToken accessToken = new AccessToken();
accessToken.setToken(UUID.randomUUID().toString().replaceAll("-", ""));
accessToken.setUser_id(byUsername.getUserId());
Duration duration = Duration.ofSeconds(7200L);
redisTemplate.opsForValue().set(accessToken.getToken(), accessToken,duration);
// 返回用户信息
JSONObject user = JSONObject.parseObject(JSONObject.toJSONString(byUsername));
user.put("token", accessToken.getToken());
JSONObject ret = new JSONObject();
ret.put("obj",user);
return success(ret);
} else {
return error(30000, "账号或密码不正确");
}
}
4.2注册模块
用户注册界面用于新用户进行账号注册,用户需要填写必要的个人信息并选择合适的用户名和密码。注册界面应该进行输入验证和数据格式检查,确保用户提供有效的信息。界面如下图所示。其主界面展示如下图4.2所示。

图5.2 注册界面图
注册代码如下:
/**
* 注册
* @param user
* @return
*/
@PostMapping("register")
public Map<String, Object> signUp(@RequestBody User user) {
// 查询用户
Map<String, String> query = new HashMap<>();
Map<String,Object> map = JSON.parseObject(JSON.toJSONString(user));
query.put("username",user.getUsername());
List list = service.selectBaseList(service.select(query, new HashMap<>()));
if (list.size()>0){
return error(30000, "用户已存在");
}
map.put("password",service.encryption(String.valueOf(map.get("password"))));
service.insert(map);
return success(1);
}
4.3产品商城模块
产品商城:当用户点击下方导航栏“产品商城”这一菜单按钮,会显示管理员在后台发布的所有的产品商城,可以查看详情,进行添加购物车、购买、收藏、评论等。界面如下图所示。
图4.3 产品商城查看界面图
产品商城管理:点击“产品商城”这个菜单,可以查看到所有产品商城详情,可以进行增删改查等操作。界面如下图所示。

图4.4 产品商城界面图
4.4 产品资讯模块
产品资讯:当用户点击下方导航栏“产品资讯”这一菜单按钮,可以查看详情,进行相对应操作等。界面如下图所示。
图4.5 产品资讯查看界面图
资讯管理:可以查看到所有产品资讯详情,进行查询,添加、删除等操作。界面如下图所示。

图4.6资讯管理界面图
4.5订单管理模块
订单列表:用户点击“订单”这个菜单,可以查看到所有订单信息详情。界面如下图所示。
图4.7 订单界面图
订单列表管理:可以查看到订单详情,进行查询,添加、删除等操作,界面如下图所示。
图4.8 订单列表管理界面图
4.6 系统用户界面
系统用户:包括用户账号的添加、编辑和删除操作,可以查看用户信息、修改用户权限、冻结或解冻用户账号等。界面如下图所示。
图4.9系统用户界面图
4.7订单配送界面
订单配送管理,点击“订单配送”这个菜单,可以查看到所有订单配送信息详情,进行查询,添加、删除等操作。界面如下图所示。
图4.10订单配送界面图
5.1测试的目的
测试目的是为了验证系统的功能、性能和稳定性,以确保系统在实际应用中能够达到预期的要求。通过测试,可以发现潜在的问题和缺陷,并及时进行修复和改进。测试还可以评估系统的可靠性、安全性和用户体验,以提供一个高质量和可信赖的产品。此外,测试也有助于验证系统是否满足用户需求和预期,是否符合相应的标准和规范。总之,测试的目的是为了确保系统的质量和可靠性,从而为用户提供良好的使用体验和价值。
5.2系统部分测试
表5.1 用户注册测试用例
| 测试编号 | 测试内容 | 预期结果 |
| TC-001 | 输入有效信息 | 注册成功,跳转到登录页面 |
| TC-002 | 输入已存在账号 | 显示账号已存在的提示信息 |
| TC-003 | 输入无效信息 | 显示注册失败的提示信息,要求重新输入有效信息 |
表5.2 用户登录测试用例
| 测试编号 | 测试内容 | 预期结果 |
| TC-004 | 输入正确的账号密码 | 登录成功,跳转到个人主页 |
| TC-005 | 输入错误的账号密码 | 显示登录失败的提示信息,要求重新输入正确的账号密码 |
表5.3 修改密码测试用例
| 测试编号 | 测试内容 | 预期结果 |
| TC-006 | 输入有效密码 | 密码修改成功,显示修改成功的提示信息 |
| TC-007 | 输入无效密码 | 显示密码无效的提示信息,要求重新输入有效密码 |
| TC-008 | 输入错误原密码 | 显示原密码错误的提示信息,要求重新输入正确原密码 |
表5.4 订单配送测试用例
| 测试编号 | 测试内容 | 预期结果 |
| TC-009 | 输入有效的订单配送信息 | 订单配送成功,显示记录成功的提示信息 |
| TC-010 | 输入无效的订单配送信息 | 显示记录失败的提示信息,要求重新输入有效信息 |
表5.5 查看订单列表测试用例
| 测试编号 | 测试内容 | 预期结果 |
| TC-011 | 点击查看商品 | 显示当日的订单列表 |
| TC-012 | 选择其他日期 | 显示所选日期的订单列表 |
| TC-013 | 无可用产品商城 | 显示暂无商品的提示信息,提醒用户重新选择日期 |
表5.6 查看公告消息测试用例
| 测试编号 | 测试内容 | 预期结果 |
| TC-014 | 点击查看公告消息 | 显示公告消息页面,展示相关的文章、新闻等内容 |
| TC-015 | 选择其他分类 | 显示所选分类下的相关文章、新闻等内容 |
| TC-016 | 无可用公告消息 | 显示暂无公共的提示信息,提醒用户重新选择分类 |
5.3系统测试结果
综上所述,青海省涉藏地区牧产品销售系统分析与设计小程序在功能测试中表现良好,通过了所有测试用例。系统提供的用户注册、登录、修改密码、订单配送、查看订单列表和查看公共等主要功能都能正常运行,并能够给出预期的提示信息和结果。然而,为了确保系统的全面稳定性和质量,仍建议进行更多的综合性测试,包括性能测试、安全性测试和用户体验测试等,以进一步验证和改进系统的功能和性能。
经过对青海省涉藏地区牧产品销售系统的全面分析与细致设计,我们成功打造了一款功能丰富、界面友好且易于操作的小程序平台。该平台不仅成功整合了涉藏地区丰富的牧产品资源,通过直观的商品展示和详尽的产品描述,使消费者能够轻松了解并购买到心仪的牧产品,还通过便捷的在线支付和快速的物流配送,为消费者提供了流畅的购物体验。
在系统设计过程中,我们特别注重用户体验和系统的稳定性。通过深入的市场调研和数据分析,我们精准地把握了消费者的需求和市场趋势,确保了系统功能的实用性和前瞻性。同时,我们采用了先进的技术架构和可靠的数据管理措施,确保了系统的稳定性和数据的安全性,为用户提供了一个安全、可信赖的购物环境。
此外,该系统还为牧民们提供了全新的销售渠道和商机。通过在线销售平台,牧民们可以将自己的产品直接展示给全国乃至全球的消费者,拓宽了销售渠道,提高了产品的知名度和竞争力。同时,系统还提供了订单管理和客户反馈等功能,帮助牧民们更好地了解客户需求和市场动态,为产品优化和营销策略制定提供了有力支持。
展望未来,我们将继续优化系统功能,提升用户体验。我们将根据用户的反馈和市场需求,不断完善系统的功能和界面设计,使其更加符合用户的期望和习惯。同时,我们还将加强与其他相关产业的合作,探索更多的销售模式和渠道,为青海省涉藏地区牧产品的在线销售注入更多活力。我们坚信,通过我们的努力和创新,青海省涉藏地区牧产品的销售将迎来更加广阔的市场和更加美好的未来。
[1]Milikias M ,Gebre M . Beef cattle fattening practices, marketing systems and challenges: The case of Bench Sheko and Sheka Zones of southwest Ethiopia [J]. Heliyon, 2024, 10 (9): e29790-.
[2]Noverike N ,Rohman S M . TCTAP A-022 Risk Factors of Premature Coronary Artery Disease Among Patient Underwent Percutaneous Coronary Intervention in Saiful Anwar General Hospital, East Java Province [J]. Journal of the American College of Cardiology, 2024, 83 (16S): S15-S16.
[3]刘慧玲,谭定英,陈平平. 基于SpringBoot和Vue.js的大学生团队管理系统的设计 [J]. 电脑编程技巧与维护, 2024, (03): 120-122. DOI:10.16184/j.cnki.comprg.2024.03.039.
[4]时晓旭,赖俊业,谢江,等. 大数据场景下基于Java的国产数据交换中间件 [J]. 电脑知识与技术, 2024, 20 (08): 52-55. DOI:10.14004/j.cnki.ckt.2024.0386.
[5]乔善平,黄艺美,吴鹏,等. 基于案例驱动的Java程序设计课程教学模式改革与实践 [J]. 计算机教育, 2024, (03): 95-100. DOI:10.16512/j.cnki.jsjjy.2024.03.040.
[6]张建兵,方紫玉. 混合式教学模式下Java语言程序设计过程性考核实践探索 [J]. 电脑知识与技术, 2024, 20 (07): 168-170. DOI:10.14004/j.cnki.ckt.2024.0431.
[7]粟梁. 基于Java的汽车租赁管理系统 [J]. 电脑编程技巧与维护, 2024, (01): 43-45+52. DOI:10.16184/j.cnki.comprg.2024.01.035.
[8]贾文琦,滕建,贾萨尔·阿依肯. 基于微信小程序的课程表系统 [J]. 电脑编程技巧与维护, 2024, (01): 61-64+88. DOI:10.16184/j.cnki.comprg.2024.01.028.
[9]Shaka A G ,Lika T M ,Abi M T . Analysis of vegetable production status and marketing system in Ethiopia: The case of Sebeta Hawas;Woreda;, Oromia region [J]. Cogent Food & Agriculture, 2023, 9 (2):
[10]Li J . Automobile Marketing System Based on Digital Media Technology and "Internet+" Web Services [J]. Advances in Computer, Signals and Systems, 2023, 7 (11):
[11]凡飞飞,李观金. 基于Vue和ThinkPHP的教育销售管理系统的设计与实现 [J]. 电脑编程技巧与维护, 2023, (12): 88-90. DOI:10.16184/j.cnki.comprg.2023.12.004.
[12]姜一波. 基于SpringBoot+Vue的在线考试系统设计与实现 [J]. 无线互联科技, 2023, 20 (23): 68-71.
[13]黄娟. 基于SpringBoot和Vue.js的医院数据提取管理平台的设计与实现 [J]. 信息与电脑(理论版), 2023, 35 (22): 91-93.
[14]胡宁玉,郝耀军,张静. 生鲜产品线上销售系统的设计与实现 [J]. 信息与电脑(理论版), 2023, 35 (17): 116-119.
[15]刘钊. 汽车转向系统产品销售上升 浙江世宝上半年净利同比大增[N]. 证券日报, 2023-08-21 (B03). DOI:10.28096/n.cnki.ncjrb.2023.004500.
[16]Yang Y . Design and Implementation of Student Information Management System Based on Springboot [J]. Advances in Computer, Signals and Systems, 2022, 6 (6):
[17]史桂红. 基于Android电气产品销售系统App的设计与实现 [J]. 企业科技与发展, 2022, (08): 73-77.
[18]吴微微. 基于MVC模式的电子产品销售系统的设计与研究 [J]. 信息与电脑(理论版), 2021, 33 (23): 113-115.
[19]吴双. 体验经济视角下县域扶贫产品销售服务系统设计研究[D]. 西南交通大学, 2021. DOI:10.27414/d.cnki.gxnju.2021.000477.
[20]钱威. 金融产品销售系统设计与实现[D]. 内蒙古科技大学, 2020. DOI:10.27724/d.cnki.gnmgk.2020.000727.
致谢
在青海省涉藏地区牧产品销售系统分析与设计小程序的研究与开发过程中,我们得到了来自多方的支持与帮助,在此表示衷心的感谢。
首先,感谢导师的悉心指导和耐心教诲。导师深厚的专业知识、严谨的学术态度和敏锐的洞察力为我们指明了研究方向,提供了宝贵的建议。正是导师的悉心教导,让我们能够顺利完成这一研究项目。
其次,感谢团队成员之间的紧密合作和相互支持。我们共同面对困难,共同分享成功的喜悦,正是大家的共同努力,才使得这一项目能够顺利进行并取得丰硕的成果。
同时,我们也要感谢青海省涉藏地区牧民和消费者的信任与支持。他们的需求是我们研究的动力,他们的满意是我们最大的追求。我们将继续努力,为涉藏地区牧产品的在线销售贡献更多力量。
此外,我们还要感谢学校、学院为我们提供的良好的学习和研究环境,以及各位评审专家对我们研究成果的认可和指导。
最后,再次感谢所有关心和支持我们的人。在未来的道路上,我们将继续努力,不断进取,以更多的成果回报大家的厚爱与期待。
免费领取项目源码,请关注❥点赞收藏并私信博主,谢谢~

被折叠的 条评论
为什么被折叠?



