Resmetirom (MGL-3196、VIA-3196、瑞色替罗)是一种潜在首创的(first-in-class)、靶向肝脏的选择性甲状腺激素受体(THR)-β激动剂,EC50值为0.21 μM。Resmetirom能避免激活介导肝脏外(包括心脏和骨骼)甲状腺激素活性的THR-α受体,可用于NASH的研究。

Resmetirom 通过以 RGS5 依赖性方式抑制 STAT3 和 NF-κB 信号通路来改善 NASH 模型小鼠。
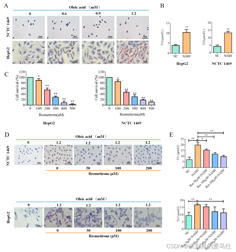
但对其潜在机制知之甚少。因此,通过建立NASH细胞模型,在体外测试resmetirom对NASH的预防效果。采用RNA-seq进行筛选,并进行抢救实验以验证靶基因。采用NASH小鼠模型进一步阐明了resmetirom的作用和潜在机制。

研究发现,Resmetirom有效消除了脂质积累,降低了甘油三酯(TG)水平。此外,NASH模型中抑制的RGS5可以通过resmetirom处理恢复。RGS5的沉默有效地削弱了resmetirom的作用。
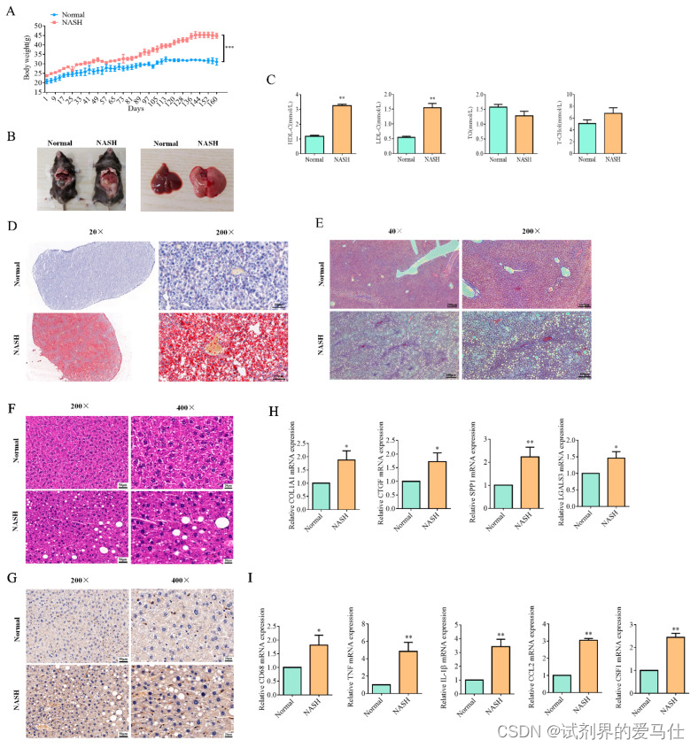
在NASH小鼠模型中,在肝组织中观察到明显的肝脏灰色化、肝纤维化和炎症以及巨噬细胞浸润增加,而resmetirom几乎使它们恢复到正常状态。实验数据也证实,resmetirom在NASH中具有巨大潜力。

最后,RGS5在NASH小鼠模型中被抑制,resmetirom处理后上调,而STAT3和NF-κB信号通路在NASH中被激活,但被抑制。Resmetirom 可以通过以 RGS5 依赖性方式抑制 STAT3 和 NF-κB 信号通路来改善 NASH。
ChemBridge作为深受全球科学家赞许的化合物库顶尖品牌,被誉为小分子化合物库的“金标准”。
ChemBridge于1993年成立于美国芝加哥。两年后,ChemBridge在世界范围内第一个推出基于3D药效团设计的多样性化合物库。ChemBridge早在1996年便可提供全产品的质控图谱并完成所有产品的二维码编号。
ChemBridge常年深度研究最新的科研文献及医药发明专利,将自有资深科学家与行业知名药企药化专家的研发灵感有机结合,不断推出筛选命中率高、结构新颖独特、类药性及成药性好的化合物,可替代性极低。
ChemBridge经过28年积累,目前已拥有超140万个类药性化合物,超20000个大环类化合物,超15000个化学砌块,累计为全球客户提供了超过3500万个化合物。
ChemBridge与Pfizer、Merck、AstraZeneca等国际知名制药企业均有深度合作,在欧洲、亚洲多个国家都有长期优质的合作伙伴。中国各大知名科研院所、制药企业均购买过ChemBridge的化合物库或单品,并取得大量开创性成果。
ChemBridge官方指定的中国唯一合作伙伴—AbMole(奥默生物)。
选择性THR-β激动剂最新研究进展【AbMole】&spm=1001.2101.3001.5002&articleId=139258749&d=1&t=3&u=88091a71ec8c41a397ed1698b102257c)

被折叠的 条评论
为什么被折叠?



