这道电赛题对于入门信号题的童学是一个很好的阶梯,从中大家可以看到与书本上一样的图像,而且做完会很有成就感。
楼主焊的很丑,希望大家不要有良好的审美观,不要像我学习。
这是我第一个做出来的信号题,顺便来详细讲一下我的制作步骤,当然里面也有很多讲解不是那么专业,欢迎大家来指错,楼主心里承受能力很强,随便骂我都可以的。


楼主的双非学校,上课讲模电知识时对三极管的顶部失真,顶部失真等等,基本都是一笔带过。制作起来只能大量的查找资料。
听说西北模电王,杨老师的模电课很不错就去B站看了一下,发现真的是新大陆,我感觉这才是模电精髓。
如果你上课学习模电时,感觉老师讲的很浅,可以来看看杨老师的新概念模电,来深入模电的海洋。
讲了这么多,现在开始正题,来讲解电路。我用的仿真软件是TINA,大家用multisim也是差不多的。


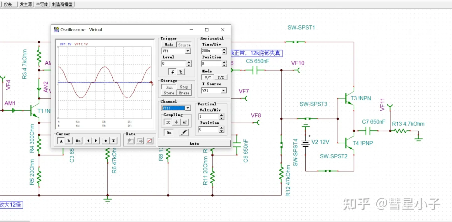
这个电路上的哪个缺角是因为我暂停的时候出现的,频率太高了,导致其晃动。
在华科那本模电书上的184页介绍了这种电路,基极分压式射级偏置电路。这是一级放大,为什么要专门设计一个放大电路,大概是示波器精度不够,而且直接显示20mv的峰峰值噪声会很大,波形看起来会很跳动。(我这个回答很不专业,希望有人能讲一下更好的解释。)
我第一次焊这个电路是踩过很多坑,比如三极管的放大倍数是多少,这个是需要自己在万用表测出来的,我当时不知道,发现焊出来的电路波形和仿真的波形相差巨大,踩了很多坑才知道,三极管在万用表有一个专门的挡位来测量。

ss8050,放大倍数差不多是240
这样测出来的就是放大倍速然后在软件设置里调三极管的放大倍数。

这样基本上就没有太大的问题了。
现在开始讲解二级放大,二级放大就开始准备失真了。新概念模电晶体管篇68页,很好的解释了截止失真和饱和失真。
那如何输出双向失真呢?即截止又饱和,首先将R1的阻值调大,让该处的结点电压降低,因此电路相对来说处于截止状态。
电流Ic也因此很小,但是只要将集电极处的电阻阻值调大,即使是小电流,也会分走大部分的电压,让Vc电压变得小,使电路处于饱和状态。因此即截止又饱和就完成了。

现在是仿真时间,根据学习的模电知识,改变电阻阻值,让电流变小,变大都由你来决定。

不要学我,做的这么丑
其他电阻阻值不动,一步一步的改变R7的阻值让你的顶部失真好看一点。

我现在才发现原来我的图像那么丑
其他电阻阻值不变,改变R9的阻值,你就可以得到底部失真的图像,当然还是选择好看的那个。

这个也很丑

唯一一个很漂亮的图形
从现在开始还差最后一个交越失真的电路就完成了。其实这个不难,只是你还没学到。
我当时做设计这个电路时也是无意中翻到,然后就设计出来了,华科那本模电405页。新概念也讲了在第四本,但是我一直看的视频,书混在别的地方了。
不懂的地方可以直接在评论区问我,楼主会尽力的解释。虽然可能极其不专业。有时间我出第二部代码篇。

随便炫耀一下,一位可爱,漂亮的同学送给我酸奶。(不是打广告)
本文作者分享了作为初学者如何通过一个电赛题目学习信号题,使用TINA软件进行电路仿真,探讨了一级和二级放大电路,以及如何调整参数实现截止、饱和和交越失真。作者推荐了西北模电王杨老师的课程,并鼓励读者实践操作并纠正错误。
2180

被折叠的 条评论
为什么被折叠?



