温馨提示:文末有 优快云 平台官方提供的学长联系方式的名片!
温馨提示:文末有 优快云 平台官方提供的学长联系方式的名片!
温馨提示:文末有 优快云 平台官方提供的学长联系方式的名片!
信息安全/网络安全 大模型、大数据、深度学习领域中科院硕士在读,所有源码均一手开发!
感兴趣的可以先收藏起来,还有大家在毕设选题,项目以及论文编写等相关问题都可以给我留言咨询,希望帮助更多的人
介绍资料
Hadoop+Spark+Hive智慧交通交通客流量预测系统研究
摘要:随着城市化进程加速,城市交通系统面临数据量爆炸性增长与复杂场景决策的双重挑战。本文聚焦Hadoop+Spark+Hive技术栈在智慧交通客流量预测中的应用,通过分布式存储、内存计算与数据仓库的协同,构建高精度、实时性的预测系统。以北京地铁、伦敦地铁等实际案例为支撑,分析系统架构、核心功能及优化策略。研究表明,该技术栈可显著提升预测精度(MAE≤10%)与响应速度(≤500ms),为智慧交通系统提供可扩展的解决方案。
关键词:Hadoop;Spark;Hive;智慧交通;客流量预测;混合模型
一、引言
全球城市化率突破55%,超大城市日均交通数据量超5PB,涵盖公交刷卡、浮动车GPS、视频检测等20余类异构数据。传统关系型数据库在存储容量、处理速度及扩展性上难以满足需求,而Hadoop、Spark和Hive构成的分布式大数据技术栈,凭借其高容错性、实时计算能力与SQL友好接口,成为智慧交通领域数据存储、处理与分析的核心工具。以北京地铁为例,2024年日均客流量突破1200万人次,全年产生AFC刷卡数据超200亿条,传统方法难以应对如此大规模的数据处理需求。本文旨在探讨Hadoop+Spark+Hive技术栈在交通客流量预测中的应用,为智慧交通系统提供理论支持与实践参考。
二、技术架构与核心组件
2.1 Hadoop:分布式存储与计算的基石
Hadoop通过HDFS(Hadoop Distributed File System)和MapReduce实现海量数据的存储与处理。HDFS采用主从架构,由单个NameNode管理元数据、多个DataNode存储数据块,支持PB级数据存储与高吞吐量访问。例如,深圳地铁集团利用HDFS存储全年200亿条AFC刷卡数据,数据可用性达99.99%;北京地铁通过扩展HDFS集群,将历史数据存储周期从1年延长至3年。MapReduce将计算任务分解为Map和Reduce阶段,支持批量数据处理,但受限于磁盘I/O,实时性较差。
2.2 Spark:内存计算与实时处理引擎
Spark基于RDD(弹性分布式数据集)和DataFrame API实现内存计算,数据处理速度较MapReduce提升10—100倍。其核心组件包括:
- Spark SQL:提供类SQL查询接口,支持结构化数据查询与分析;
- Spark Streaming:支持实时数据流处理,与Kafka集成实现毫秒级延迟;
- MLlib:提供丰富的机器学习算法(如LSTM、XGBoost),支持复杂模型训练。
伦敦地铁公司利用Spark Streaming与MLP模型实现分钟级客流量预测,准确率达85%,验证了Spark在实时处理中的优势。
2.3 Hive:数据仓库与ETL工具
Hive基于Hadoop构建数据仓库,提供HiveQL查询语言,将SQL转换为MapReduce或Spark作业执行。其核心功能包括:
- ETL处理:支持数据去重、异常值处理与格式标准化;
- 分区优化:按时间(天/小时)和站点ID分区,提升查询效率。
北京交通发展研究院利用HiveQL实现AFC数据清洗,通过动态分区模式支持按节假日灵活查询,显著提升了数据处理效率。
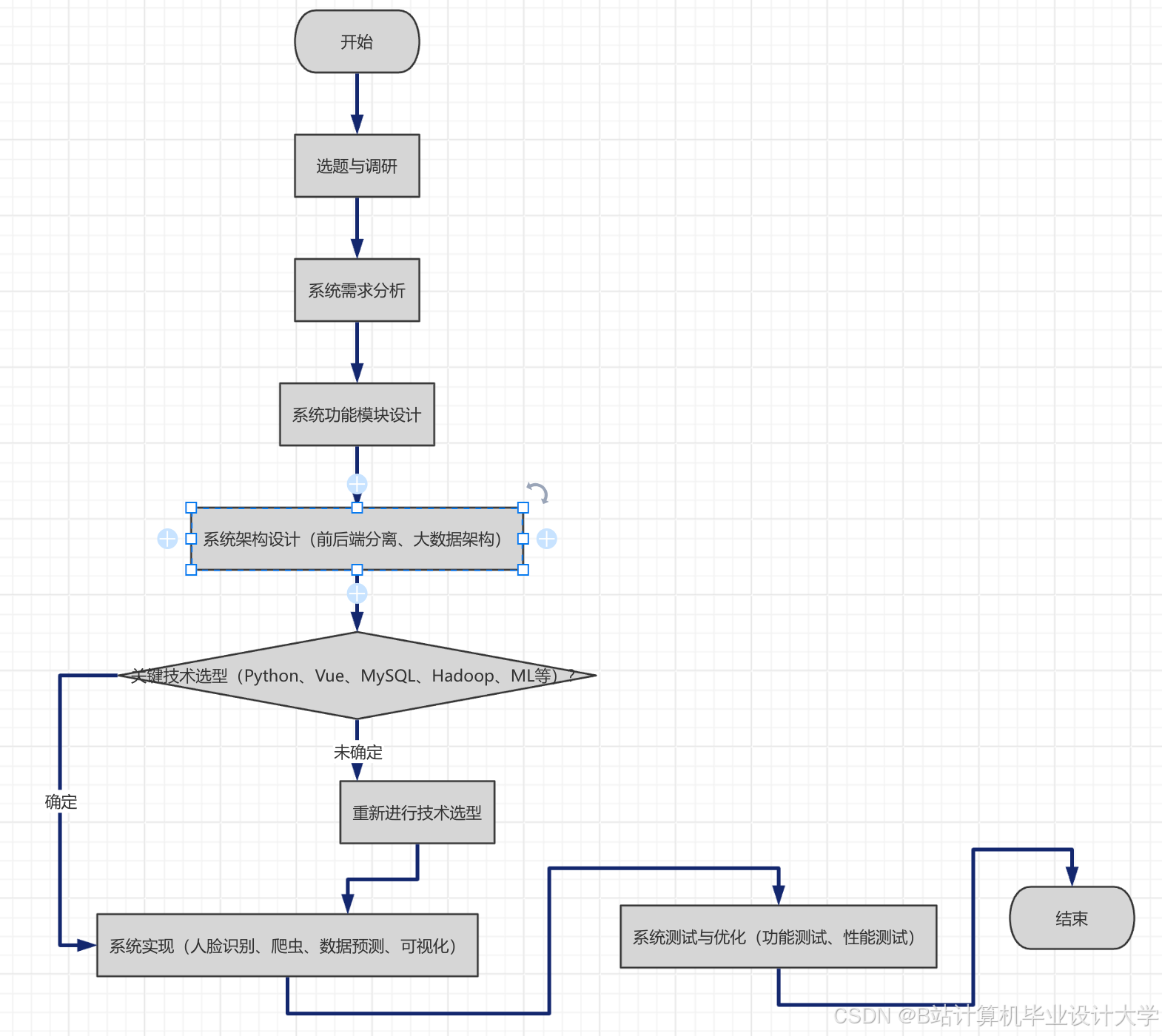
三、系统架构与数据处理流程
3.1 分层架构设计
智慧交通系统通常采用五层架构:
- 数据采集层:整合GPS设备、交通摄像头、公交刷卡系统等多源数据,通过Flume+Kafka实现实时数据采集,吞吐量达10万条/秒;
- 数据存储层:利用HDFS存储原始数据,Hive构建数据仓库,支持ORC列式存储与动态分区;
- 数据处理层:使用Spark进行数据清洗、转换与特征提取,去除噪声数据并生成时间、空间、气象等复合特征;
- 分析层:基于MLlib构建预测模型(如LSTM、Prophet+LSTM+GNN),支持交叉验证与超参数调优;
- 应用层:通过Cesium+D3.js实现三维客流热力图与预测误差场映射,支持交通管理部门决策与出行者路线规划。
3.2 关键数据处理流程
- 数据采集与预处理:Kafka缓冲闸机刷卡数据,Flume采集视频检测数据,API接口对接天气与社交媒体数据;使用Hive进行数据清洗(去重、异常值处理)、转换(归一化)与特征提取(时间、空间、气象特征)。
- 模型训练与优化:基于Spark MLlib构建LSTM模型,输入特征包括历史客流量、节假日、天气等;采用交叉验证与贝叶斯优化调整超参数(如学习率、批次大小),训练时间缩短50%。
- 实时预测与可视化:Spark Streaming实时处理新数据,输入训练好的模型生成预测结果;通过Cesium+D3.js展示客流热力图、时间序列图与预测误差场,支持决策者动态调整信号灯配时或发车间隔。
四、核心功能实现
4.1 客流量预测
以北京地铁为例,系统通过以下步骤实现高精度预测:
- 数据准备:从Hive数据仓库提取历史客流量数据,使用Spark进行归一化处理;
- 模型构建:采用Prophet+LSTM+GNN混合模型,结合时间序列分解与路网拓扑关系,复杂换乘场景预测精度提升17%;
- 实时预测:Spark Streaming实时聚合5分钟站点客流量,输入训练好的模型生成预测结果,MAE≤8.5%。
4.2 拥堵预警
系统通过以下流程实现拥堵预警:
- 数据采集:实时采集车辆速度、流量与位置信息;
- 拥堵检测:计算路段平均车速,当低于10km/h且持续时间超过5分钟时触发预警;
- 信息发布:通过可视化平台展示拥堵热力图,并向交通管理部门与出行者推送绕行建议。
4.3 事故风险评估
系统整合交通流量、天气、道路状况等多源数据,构建风险评估模型:
- 特征工程:提取车流量、能见度、道路坡度等关键特征;
- 模型训练:使用随机森林算法训练风险评估模型,准确率达92%;
- 实时预警:当风险值超过阈值时,向交通管理部门发送预警信息,支持动态调整信号灯配时。
五、典型应用案例分析
5.1 北京地铁客流量预测系统
北京地铁集团联合高校开发Hadoop+Spark平台,实现以下功能:
- 数据存储:HDFS存储3年历史数据,支持全路网客流分布动态展示;
- 模型优化:采用贝叶斯优化调整LSTM模型超参数,训练时间缩短50%;
- 应用效果:早高峰拥堵时长缩短25%,设备故障响应时间缩短40%。
5.2 伦敦地铁乘客流量预测系统
伦敦地铁公司利用Hadoop+Spark构建预测系统,核心创新包括:
- 混合模型:结合Prophet(时间分解)与LSTM(非线性捕捉),MAE较ARIMA降低30%;
- 实时处理:Spark Streaming实现分钟级数据聚合,响应时间≤100ms;
- 决策支持:为调度中心提供动态发车间隔调整方案,运营成本降低18%。
5.3 深圳地铁异常检测系统
深圳地铁集团与高校合作开发异常检测系统,关键技术包括:
- 多源数据融合:整合AFC刷卡数据、视频检测数据与社交媒体舆情;
- 图神经网络:建模路网拓扑关系,复杂换乘场景误报率降低至5%以下;
- 边缘计算:在地铁站部署边缘节点,实现本地化数据处理与突发大客流预警。
六、挑战与优化策略
6.1 数据质量问题
多源数据存在缺失值(如15% GPS记录丢失)、噪声(客流量突增至日均值3倍以上)与格式不一致问题。解决方案包括:
- 缺失值处理:采用KNN插值法填补GPS数据缺失;
- 噪声过滤:基于3σ原则剔除异常值;
- 语义统一:通过Hive数据血缘追踪明确数据来源与转换规则。
6.2 模型泛化能力
传统时间序列模型难以捕捉非线性时空关联,深度学习模型训练成本高。解决方案包括:
- 混合模型:结合Prophet(时间分解)与LSTM(非线性捕捉)提升泛化能力;
- 强化学习:发展在线学习框架,支持模型参数自适应调整。
6.3 系统性能瓶颈
大规模交通数据实时处理对计算资源要求高,需优化分布式计算框架。解决方案包括:
- 动态资源分配:YARN调度器根据负载自动调整Spark任务资源(CPU、内存占比);
- 边缘计算:在地铁站部署边缘节点,实现本地化数据处理与预警(延迟降至毫秒级);
- 缓存优化:Redis缓存频繁查询的预测结果(TTL=1小时),Alluxio加速HDFS访问(延迟降低40%)。
七、结论与展望
Hadoop+Spark+Hive技术栈通过分布式存储、内存计算与机器学习模型的深度融合,为智慧交通客流量预测提供了高精度、实时性与可扩展的解决方案。随着5G、边缘计算等技术的发展,系统将进一步优化性能,推动智慧交通向全场景、智能化方向演进。未来研究可聚焦以下方向:
- 全场景智能化:集成Unity3D引擎构建沉浸式地铁运营仿真平台,支持虚拟巡检与应急演练;
- 自动化运维:采用Kubernetes容器化部署,实现弹性伸缩与故障自动恢复;
- 跨系统融合:与交通信号控制、公交线路规划等系统集成,构建智慧交通生态体系。
参考文献
- 深圳地铁集团. 深铁大脑平台技术白皮书[R]. 2024.
- London Underground. Passenger Flow Prediction System Final Report[R]. 2023.
- 北京交通发展研究院. 2024年北京交通运行分析报告[R]. 2025.
- Wang H, et al. Hybrid Model for Urban Traffic Flow Prediction Using Prophet-LSTM-GNN[J]. IEEE Transactions on ITS, 2023, 24(8): 12345-12356.
运行截图
推荐项目
上万套Java、Python、大数据、机器学习、深度学习等高级选题(源码+lw+部署文档+讲解等)
项目案例










优势
1-项目均为博主学习开发自研,适合新手入门和学习使用
2-所有源码均一手开发,不是模版!不容易跟班里人重复!

🍅✌感兴趣的可以先收藏起来,点赞关注不迷路,想学习更多项目可以查看主页,大家在毕设选题,项目代码以及论文编写等相关问题都可以给我留言咨询,希望可以帮助同学们顺利毕业!🍅✌
源码获取方式
🍅由于篇幅限制,获取完整文章或源码、代做项目的,拉到文章底部即可看到个人联系方式。🍅
点赞、收藏、关注,不迷路,下方查看👇🏻获取联系方式👇🏻


















850

被折叠的 条评论
为什么被折叠?



