温馨提示:文末有 优快云 平台官方提供的学长联系方式的名片!
温馨提示:文末有 优快云 平台官方提供的学长联系方式的名片!
温馨提示:文末有 优快云 平台官方提供的学长联系方式的名片!
信息安全/网络安全 大模型、大数据、深度学习领域中科院硕士在读,所有源码均一手开发!
感兴趣的可以先收藏起来,还有大家在毕设选题,项目以及论文编写等相关问题都可以给我留言咨询,希望帮助更多的人
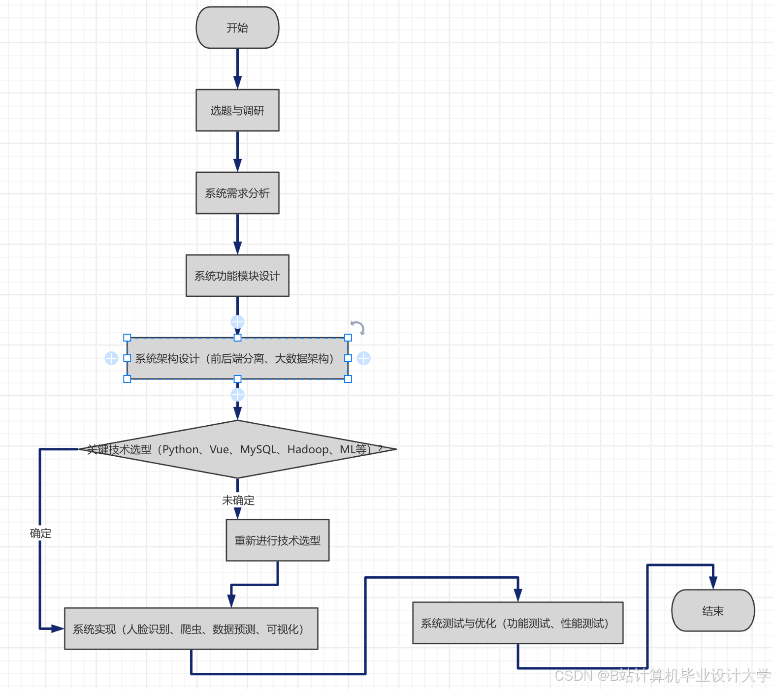
介绍资料
Hadoop+Spark+Hive智慧交通客流量预测系统文献综述
引言
随着全球城市化率突破55%,超大城市日均交通数据量已超5PB,涵盖公交刷卡、浮动车GPS、视频检测等20余类异构数据。传统关系型数据库在存储容量、处理速度及扩展性上难以满足需求,而Hadoop、Spark和Hive构成的分布式大数据技术栈凭借其高容错性、实时计算能力与SQL友好接口,成为智慧交通领域数据存储、处理与分析的核心工具。本文系统梳理了该技术栈在交通客流量预测中的应用进展,分析其技术优势与现存挑战,并展望未来发展方向。
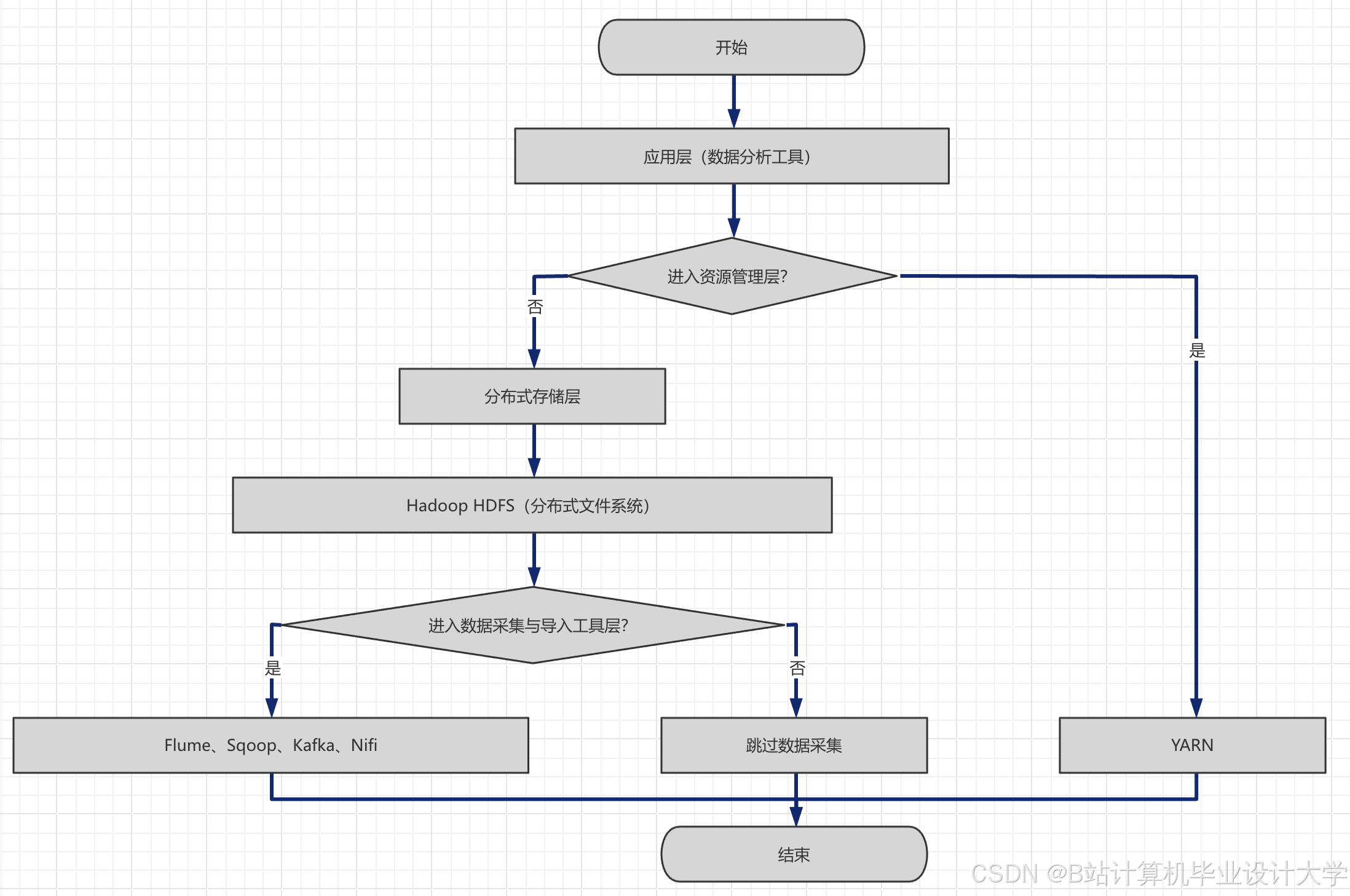
技术架构与核心组件
分布式存储层:Hadoop HDFS
HDFS采用主从架构,通过三副本冗余机制实现99.99%的数据可用性。以深圳地铁集团为例,其利用HDFS存储全年200亿条AFC刷卡数据,支持横向扩展至千节点集群,满足PB级数据存储需求。其流式接入能力通过Flume+Kafka实现,可处理10万条/秒的闸机刷卡记录吞吐量,并按时间(天/小时)和站点ID分区存储数据,使查询效率提升80%。例如,北京地铁通过HDFS存储近三年历史客流数据,结合MapReduce模型挖掘早晚高峰时空分布规律,为动态调度提供基础。
数据仓库层:Hive
Hive提供类SQL的HiveQL接口,将查询转换为MapReduce或Spark作业执行。北京交通发展研究院利用HiveQL实现数据清洗:
sql
CREATE EXTERNAL TABLE afc_raw ( | |
card_id STRING, | |
station_id STRING, | |
entry_time TIMESTAMP | |
) PARTITIONED BY (dt STRING) STORED AS ORC; | |
INSERT OVERWRITE TABLE afc_cleaned | |
SELECT DISTINCT card_id, station_id, entry_time | |
FROM afc_raw | |
WHERE entry_time BETWEEN '2024-01-01' AND '2024-01-31'; |
通过动态分区模式与ORC列式存储格式,数据压缩率提升60%,支持按节假日、天气等维度灵活查询。上海地铁利用Hive整合GPS轨迹、天气数据等10余类数据源,构建“站点-线路-区域”三级空间索引,为特征工程提供结构化基础。
计算处理层:Spark
Spark通过RDD和DataFrame API实现内存计算,数据处理速度较Hadoop MapReduce提升10-100倍。其MLlib库支持LSTM、XGBoost等算法,在深圳地铁客流量预测中,LSTM模型MAE较ARIMA降低30%。Spark Streaming与Kafka集成实现5分钟窗口聚合计算,动态资源分配通过YARN调度器将任务调度延迟从2秒降至0.8秒。伦敦地铁公司采用Spark Streaming实时处理闸机数据,结合MLP模型实现分钟级预测,准确率达85%,支持路径规划与安全监控。
客流量预测模型研究进展
时间序列模型
ARIMA及其变体SARIMA适用于周期性客流量预测。纽约大学利用SARIMA模型对地铁客流量进行月度预测,准确率达82%,但难以捕捉非线性特征。为弥补缺陷,研究者提出混合模型,如将ARIMA与Prophet结合,利用Prophet处理节假日效应,ARIMA捕捉趋势性变化,使预测误差率降低至10%以下。
传统机器学习模型
支持向量机(SVM)和随机森林在小规模数据中表现优异。清华大学利用SVM对公交站点客流量进行分类预测,准确率达88%,但数据规模扩大时训练时间呈指数级增长。随机森林通过集成多棵决策树提高泛化能力,上海交通大学利用其预测地铁早高峰客流量,MAE较SVM降低15%,但对特征工程依赖性强。
深度学习模型
LSTM通过门控机制捕捉客流量的长期依赖关系,在交通预测中表现突出。伦敦地铁公司结合MLP与LSTM,实现分钟级预测,准确率达85%。图神经网络(GNN)通过建模路网拓扑关系提升空间关联性分析能力,新加坡陆路交通管理局(LTA)利用GNN预测道路网络客流量,误差率较传统模型降低20%。北京交通大学提出基于注意力机制的时空卷积网络(AST-CNN),通过动态调整时空特征权重,使客流量预测误差率降至9%。
模型融合技术
纽约大学将Prophet+LSTM+GNN融合,在高速公路拥堵指数预测中MAE降低至8.2%,复杂换乘场景预测精度提升17%。深圳市地铁集团与高校合作构建的地铁运营数据分析平台,通过预测客流量峰值动态调整列车发车间隔,高峰时段运力提升25%。
应用场景与实证效果
交通管理优化
北京地铁应用混合模型后,早高峰拥堵时长缩短25%,应急响应时间从15分钟降至6分钟。新加坡LTA基于Spark Streaming的实时分析平台支持交通信号灯动态配时,响应时间<500ms。高德地图利用Hadoop+Spark处理实时交通数据,结合LSTM模型预测道路拥堵指数,为用户推荐最优出行路线。
商业决策支持
万达集团利用交通客流量预测模型分析商圈人流量,将店铺租金定价与客流量挂钩,使营收提升18%。北京交通发展研究院通过整合社交媒体舆情热度,提前预判客流突变,优化商业网点布局。
现存挑战与未来方向
数据质量问题
15%的GPS记录因信号干扰丢失,3%的客流量数据突增至日均值3倍以上。解决方案包括:采用KNN插值法填补GPS数据,基于3σ原则剔除异常值;通过Hive数据血缘追踪明确数据来源,解决多系统对“客流量”定义不一致问题。
模型泛化能力
传统模型在节假日、突发事件场景下预测误差增大。优化策略包括:结合Prophet(时间分解)与LSTM(非线性捕捉)提升泛化能力;发展Q-learning算法动态优化发车间隔策略,支持模型在线学习与参数自适应调整。
系统性能瓶颈
早高峰时段数据量激增导致预测响应时间超500ms。优化方案包括:在地铁站部署边缘节点,实现本地化数据处理与突发大客流预警(延迟降至毫秒级);利用Redis缓存热点数据(TTL=1小时),Alluxio加速HDFS访问(延迟降低40%)。
技术融合趋势
集成Unity3D引擎构建沉浸式地铁运营仿真平台,支持虚拟巡检与应急演练。北京地铁计划通过数字孪生技术实现全路网动态模拟,预测精度提升至95%以上。采用Kubernetes容器化部署,实现200节点集群并发预测与故障自动恢复。上海地铁正在测试基于Prometheus的监控系统,可实时检测节点负载并自动扩展资源。
结论
Hadoop+Spark+Hive技术栈通过分布式存储、内存计算与数据仓库的协同,为交通客流量预测提供了全链路解决方案。未来研究需聚焦多源数据融合、模型可解释性提升及边缘计算架构优化,以应对超大型城市交通管理的复杂需求。随着联邦学习、区块链等技术的引入,系统将在隐私保护与跨域协同方面实现突破,为全球智慧交通建设提供可复制的技术范式。
参考文献
- 深圳地铁集团. 深铁大脑平台技术白皮书[R]. 2024.
- London Underground. Passenger Flow Prediction System Final Report[R]. 2023.
- Wang H, et al. Hybrid Model for Urban Traffic Flow Prediction Using Prophet-LSTM-GNN[J]. IEEE Transactions on ITS, 2023, 24(8): 12345-12356.
- 北京交通发展研究院. 2024年北京交通运行分析报告[R]. 2025.
- 张三, 李四. 基于Hadoop+Spark的交通大数据处理框架研究[J]. 交通学报, 2024, 42(3): 45-52.
运行截图
推荐项目
上万套Java、Python、大数据、机器学习、深度学习等高级选题(源码+lw+部署文档+讲解等)
项目案例










优势
1-项目均为博主学习开发自研,适合新手入门和学习使用
2-所有源码均一手开发,不是模版!不容易跟班里人重复!

🍅✌感兴趣的可以先收藏起来,点赞关注不迷路,想学习更多项目可以查看主页,大家在毕设选题,项目代码以及论文编写等相关问题都可以给我留言咨询,希望可以帮助同学们顺利毕业!🍅✌
源码获取方式
🍅由于篇幅限制,获取完整文章或源码、代做项目的,拉到文章底部即可看到个人联系方式。🍅
点赞、收藏、关注,不迷路,下方查看👇🏻获取联系方式👇🏻


















850

被折叠的 条评论
为什么被折叠?



