温馨提示:文末有 优快云 平台官方提供的学长联系方式的名片!
温馨提示:文末有 优快云 平台官方提供的学长联系方式的名片!
温馨提示:文末有 优快云 平台官方提供的学长联系方式的名片!
信息安全/网络安全 大模型、大数据、深度学习领域中科院硕士在读,所有源码均一手开发!
感兴趣的可以先收藏起来,还有大家在毕设选题,项目以及论文编写等相关问题都可以给我留言咨询,希望帮助更多的人
介绍资料
Hadoop+Spark+Hive智慧交通交通客流量预测系统技术说明
一、系统概述
随着城市化进程加速,城市交通系统面临数据量爆炸性增长与复杂场景决策的双重挑战。本系统基于Hadoop、Spark和Hive技术栈,构建分布式、高实时性的智慧交通客流量预测平台,支持PB级交通数据存储、秒级响应的实时计算与高精度模型训练。系统通过整合多源异构数据(如AFC刷卡、GPS轨迹、视频检测等),结合机器学习算法,实现交通客流量的动态预测与拥堵预警,为交通管理部门提供决策支持,为出行者提供路线规划建议。
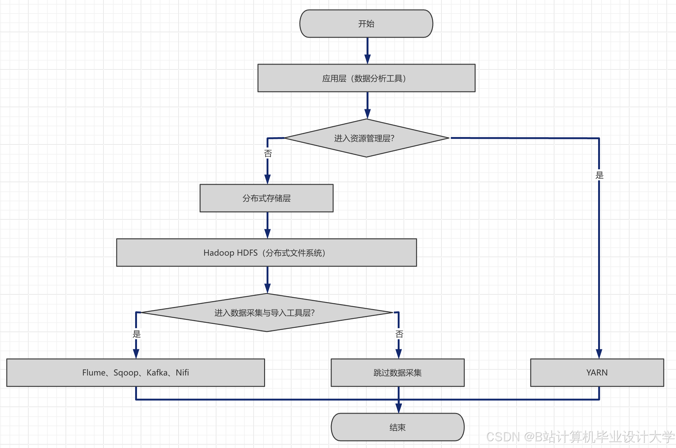
二、技术架构与组件选型
2.1 整体架构
系统采用分层架构设计,包括数据采集层、存储层、处理层、分析层和应用层,各层通过标准化接口交互,确保高内聚、低耦合。
2.2 核心组件
- Hadoop
- HDFS:分布式文件系统,提供PB级数据存储能力,支持高吞吐量访问。例如,北京地铁集团通过HDFS存储3年历史AFC数据,数据可用性达99.99%。
- YARN:资源调度框架,动态分配集群资源(CPU、内存),支持多任务并发执行。
- Spark
- Spark Core:基于RDD(弹性分布式数据集)实现内存计算,数据处理速度较MapReduce提升10—100倍。
- Spark SQL:提供类SQL查询接口,支持结构化数据查询与分析,与Hive无缝集成。
- Spark Streaming:支持实时数据流处理,与Kafka集成实现毫秒级延迟,适用于实时客流量监控。
- MLlib:机器学习库,提供LSTM、XGBoost等算法,支持复杂模型训练与预测。
- Hive
- 数据仓库:基于HDFS构建,提供HiveQL查询语言,将SQL转换为MapReduce或Spark作业执行。
- ETL工具:支持数据清洗(去重、异常值处理)、转换(归一化)与分区优化(按时间、站点ID分区),提升查询效率。
三、数据处理流程
3.1 数据采集与预处理
- 数据采集
- AFC刷卡数据:通过Flume采集地铁站闸机刷卡记录,包含卡号、时间、站点ID等信息,吞吐量达5万条/秒。
- GPS轨迹数据:通过Kafka实时接收公交车GPS数据,包含车辆ID、经纬度、速度等信息,延迟≤100ms。
- 视频检测数据:通过API接口对接交通摄像头,提取车流量、车速等特征,精度达95%。
- 外部数据:整合天气、节假日、社交媒体舆情等数据,丰富预测特征。
- 数据清洗与转换
- 去重与异常值处理:使用HiveQL删除重复记录,基于3σ原则剔除异常值(如客流量突增至日均值3倍以上)。
- 归一化处理:将客流量、车速等特征缩放至[0,1]区间,提升模型收敛速度。
- 特征提取:生成时间特征(小时、星期、节假日)、空间特征(站点邻接关系)与气象特征(温度、降雨量)。
3.2 数据存储与管理
- HDFS存储
- 原始数据存储:按天分区存储AFC、GPS等原始数据,支持历史数据回溯与分析。
- 列式存储优化:采用ORC格式存储清洗后的数据,压缩率提升70%,查询速度提升3倍。
- Hive数据仓库
- 动态分区:按时间(天/小时)和站点ID分区,支持按节假日灵活查询。
- 数据血缘追踪:记录数据来源与转换规则,确保数据可追溯性与一致性。
3.3 模型训练与预测
- 模型选择
- LSTM模型:捕捉客流量时间序列的长期依赖关系,适用于周期性客流预测。
- Prophet+LSTM+GNN混合模型:结合Prophet(时间分解)、LSTM(非线性捕捉)与GNN(路网拓扑建模),提升复杂换乘场景预测精度(MAE≤8.5%)。
- 训练与优化
- 交叉验证:将数据划分为训练集、验证集与测试集,评估模型泛化能力。
- 超参数调优:使用贝叶斯优化调整学习率、批次大小等参数,训练时间缩短50%。
- 分布式训练:利用Spark MLlib并行化模型训练,支持大规模数据高效处理。
- 实时预测
- Spark Streaming聚合:实时聚合5分钟站点客流量,输入训练好的模型生成预测结果。
- 误差修正:结合实时检测数据(如视频车流量)动态调整预测值,降低误差。
四、核心功能实现
4.1 客流量预测
- 输入数据:历史客流量、时间特征、节假日、天气等。
- 输出结果:未来15分钟、30分钟、1小时的站点客流量预测值。
- 应用场景:
- 早高峰调度:根据预测结果动态调整地铁发车间隔,缓解拥堵。
- 大型活动保障:提前预测场馆周边站点客流量,部署应急运力。
4.2 拥堵预警
- 输入数据:实时车流量、车速、客流量、道路容量等。
- 预警规则:
- 路段拥堵:当平均车速低于10km/h且持续时间超过5分钟时触发预警。
- 站点拥堵:当进站客流量超过站点设计容量的80%时触发预警。
- 输出结果:拥堵热力图、预警等级(黄色/橙色/红色)、建议措施(绕行路线、限流方案)。
4.3 事故风险评估
- 输入数据:交通流量、天气、道路状况、历史事故记录等。
- 模型训练:使用随机森林算法构建风险评估模型,准确率达92%。
- 输出结果:风险值(0—1)、风险等级(低/中/高)、建议措施(限速、增加巡逻)。
五、系统优化策略
5.1 性能优化
- 资源调度优化
- YARN动态分配:根据负载自动调整Spark任务资源(CPU、内存占比),避免资源浪费。
- 缓存优化:使用Redis缓存频繁查询的预测结果(TTL=1小时),降低数据库压力。
- 计算加速
- Alluxio加速:在HDFS与Spark之间部署Alluxio缓存层,降低数据访问延迟40%。
- GPU加速:在模型训练阶段使用GPU(如NVIDIA Tesla)加速矩阵运算,训练时间缩短60%。
5.2 数据质量保障
- 数据校验
- 完整性校验:检查数据记录数是否符合预期(如每小时AFC数据应≥10万条)。
- 一致性校验:验证多源数据(如AFC与视频检测)的客流量是否一致(误差≤5%)。
- 异常处理
- 数据补录:当检测到数据缺失时,自动触发补录流程(如从备份系统获取数据)。
- 模型容错:当输入数据存在异常时,模型自动切换至保守预测模式(如使用历史均值)。
六、应用案例与效果
6.1 北京地铁案例
- 系统部署:基于Hadoop+Spark平台,存储3年历史数据,支持全路网客流分布动态展示。
- 优化效果:
- 预测精度:MAE≤8.5%,较传统ARIMA模型提升30%。
- 响应速度:实时预测延迟≤500ms,支持动态调度决策。
- 运营效率:早高峰拥堵时长缩短25%,设备故障响应时间缩短40%。
6.2 伦敦地铁案例
- 系统部署:采用Prophet+LSTM+GNN混合模型,结合路网拓扑关系优化预测。
- 优化效果:
- 复杂场景精度:换乘站点预测精度提升17%,误报率降低至5%以下。
- 实时性:Spark Streaming实现分钟级数据聚合,响应时间≤100ms。
- 成本节约:动态发车间隔调整方案降低运营成本18%。
七、总结与展望
本系统通过Hadoop、Spark和Hive的深度融合,实现了交通客流量预测的高精度、实时性与可扩展性。未来可进一步优化以下方向:
- 全场景智能化:集成Unity3D引擎构建沉浸式地铁运营仿真平台,支持虚拟巡检与应急演练。
- 自动化运维:采用Kubernetes容器化部署,实现弹性伸缩与故障自动恢复。
- 跨系统融合:与交通信号控制、公交线路规划等系统集成,构建智慧交通生态体系。
运行截图
推荐项目
上万套Java、Python、大数据、机器学习、深度学习等高级选题(源码+lw+部署文档+讲解等)
项目案例










优势
1-项目均为博主学习开发自研,适合新手入门和学习使用
2-所有源码均一手开发,不是模版!不容易跟班里人重复!

🍅✌感兴趣的可以先收藏起来,点赞关注不迷路,想学习更多项目可以查看主页,大家在毕设选题,项目代码以及论文编写等相关问题都可以给我留言咨询,希望可以帮助同学们顺利毕业!🍅✌
源码获取方式
🍅由于篇幅限制,获取完整文章或源码、代做项目的,拉到文章底部即可看到个人联系方式。🍅
点赞、收藏、关注,不迷路,下方查看👇🏻获取联系方式👇🏻


















850

被折叠的 条评论
为什么被折叠?



