温馨提示:文末有 优快云 平台官方提供的学长联系方式的名片!
温馨提示:文末有 优快云 平台官方提供的学长联系方式的名片!
温馨提示:文末有 优快云 平台官方提供的学长联系方式的名片!
信息安全/网络安全 大模型、大数据、深度学习领域中科院硕士在读,所有源码均一手开发!
感兴趣的可以先收藏起来,还有大家在毕设选题,项目以及论文编写等相关问题都可以给我留言咨询,希望帮助更多的人
介绍资料
Hadoop+Spark+Hive 智慧交通交通客流量预测系统
摘要:随着城市化进程的加速,交通拥堵问题日益严重,交通客流量预测成为智慧交通领域的关键研究方向。本文提出了一种基于 Hadoop、Spark 和 Hive 的智慧交通交通客流量预测系统,阐述了系统的架构设计、数据处理流程、预测模型构建以及应用效果。实验结果表明,该系统能够高效处理海量交通数据,提高交通客流量预测的准确性和实时性,为交通管理部门提供科学的决策支持。
关键词:Hadoop;Spark;Hive;智慧交通;客流量预测;大数据技术
一、引言
随着城市化进程的加速和汽车保有量的急剧增加,城市交通面临着日益严峻的挑战。交通拥堵不仅导致出行时间延长、能源浪费和环境污染加剧,还对城市的经济发展和社会生活产生了负面影响。准确预测交通客流量对于优化交通资源配置、提高交通运营效率、缓解交通拥堵以及保障公众出行安全具有重要意义。
传统的交通客流量预测方法往往基于简单的统计模型或经验公式,难以应对复杂多变的交通环境和海量数据带来的挑战。近年来,大数据技术得到了飞速发展,Hadoop、Spark 和 Hive 等大数据处理框架在数据存储、处理和分析方面展现出了强大的能力。将这些技术应用于智慧交通的交通客流量预测,可以充分利用交通系统中产生的海量数据,挖掘数据背后的潜在规律,提高预测的准确性和及时性。
二、相关技术概述
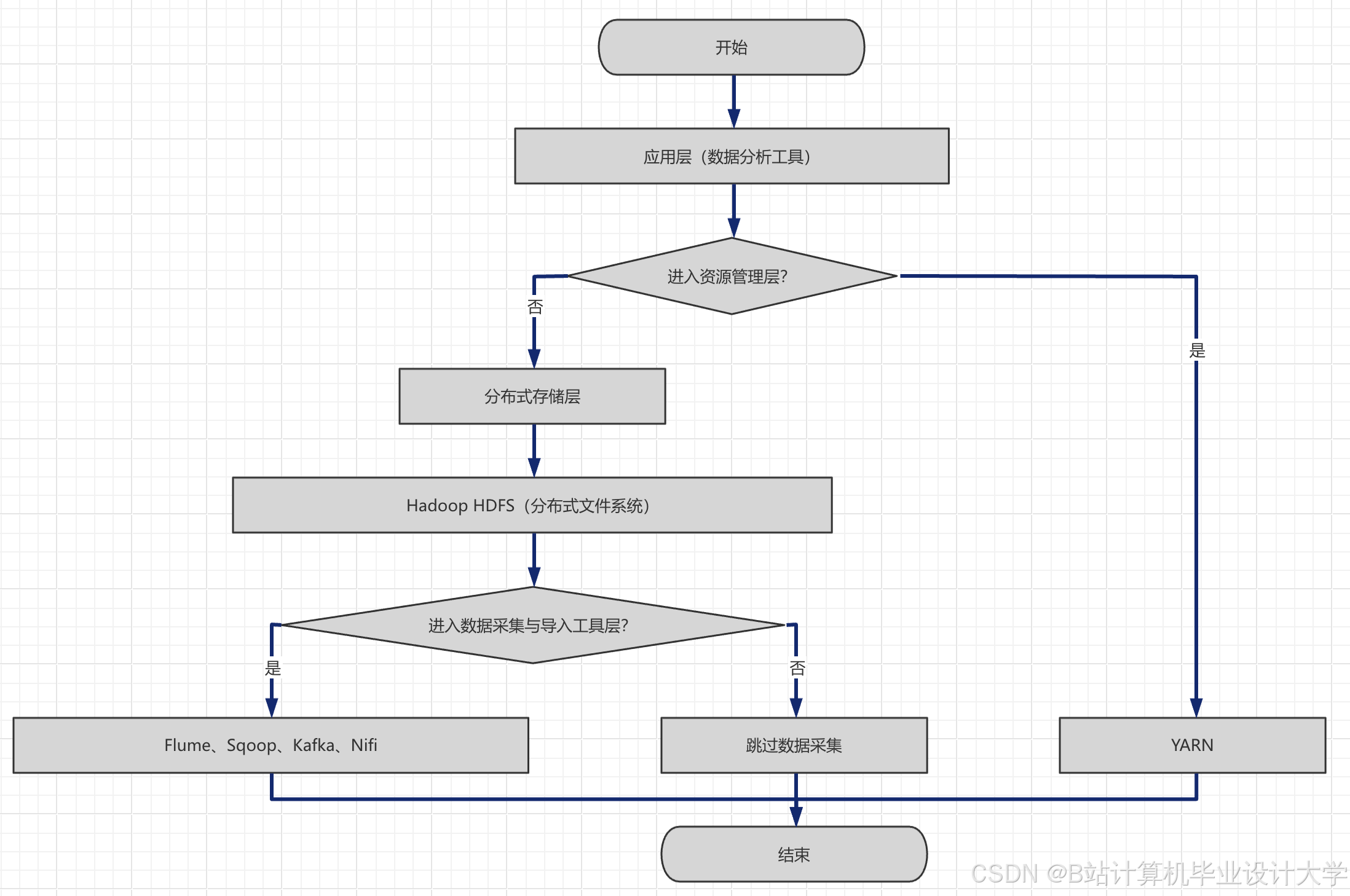
(一)Hadoop
Hadoop 是一个开源的分布式计算框架,主要由分布式文件系统 HDFS(Hadoop Distributed File System)和分布式计算模型 MapReduce 构成。HDFS 具有高容错性、高扩展性和高吞吐量的特点,它能够将大规模的数据分散存储在多个节点上,确保数据的安全性和可靠性,即使部分节点出现故障,也不会影响整个系统的正常运行。在智慧交通中,Hadoop 常被用于存储海量的交通数据,如交通监控视频、GPS 轨迹数据等,为后续的数据分析和挖掘奠定基础。
MapReduce 提供了一种编程模型,用于处理和生成大数据集,它将计算任务分解为多个子任务,并在集群中的多个节点上并行执行,大大提高了数据处理的速度和效率。在智慧交通中,虽然主要依赖 Spark 进行数据处理,但在某些特定场景下,MapReduce 可作为补充,处理一些简单的批量数据处理任务,如对历史交通数据的初步统计和分析。
(二)Spark
Spark 是一个快速、通用的大数据处理引擎,它基于内存计算,相比 Hadoop 的 MapReduce,Spark 具有更高的计算速度和更低的延迟。Spark 提供了丰富的 API 和库,包括 Spark SQL、Spark Streaming、MLlib(机器学习库)等。Spark SQL 允许用户使用类似 SQL 的语法对结构化数据进行查询和分析,降低了数据处理的难度;Spark Streaming 支持实时数据流处理,能够对实时交通数据进行快速处理和分析;MLlib 则提供了多种机器学习算法,如线性回归、决策树、神经网络等,为交通数据的分析和预测提供了强大的支持。在智慧交通中,Spark 可用于实时交通流量预测、交通拥堵检测等场景。
(三)Hive
Hive 是基于 Hadoop 的一个数据仓库工具,它提供了类似 SQL 的查询语言 HiveQL,使得用户可以使用熟悉的 SQL 语句对存储在 HDFS 上的交通数据进行查询、聚合和转换。Hive 将 SQL 查询转换为 MapReduce 或 Spark 作业执行,无需用户编写复杂的底层代码,降低了数据处理的门槛。通过 Hive,可以方便地对交通数据进行预处理、特征提取等操作,为后续的模型训练提供高质量的数据。在智慧交通中,Hive 常用于构建交通数据仓库,对交通数据进行管理和分析。
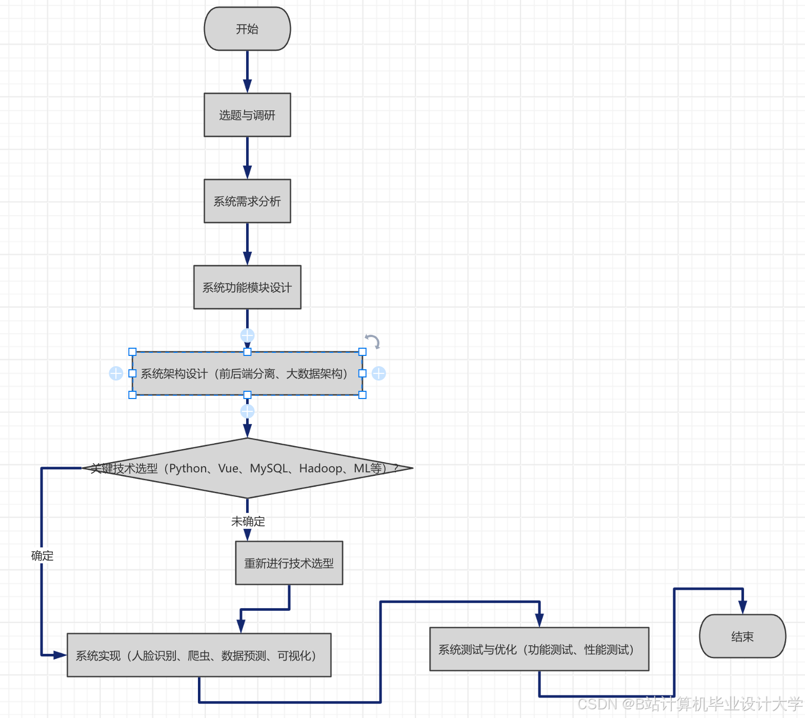
三、系统架构设计
基于 Hadoop+Spark+Hive 的智慧交通交通客流量预测系统通常采用分层架构设计,主要包括数据采集层、数据存储层、数据处理层、数据分析层和应用层。
(一)数据采集层
数据采集层负责从各种交通数据源采集数据。交通数据源包括交通监控摄像头、GPS 设备、公交刷卡系统、移动设备等。交通监控摄像头可以实时采集道路上的交通流量、车速等信息;GPS 设备可以获取车辆的位置、行驶速度等数据;公交刷卡机可以记录乘客的上下车时间和站点信息;移动设备可以通过定位功能获取用户的出行轨迹信息。采集到的数据通过网络传输到数据存储层。
(二)数据存储层
数据存储层利用 Hadoop 的 HDFS 作为主要存储介质,将采集到的交通数据进行持久化存储。同时,利用 Hive 构建交通数据仓库,对数据进行分类、组织和存储,方便后续的查询和分析。例如,将交通流量数据、车辆位置数据、公交客流数据等分别存储在不同的 Hive 表中,并建立相应的索引,提高数据查询效率。对于实时数据流,可以使用 Spark Streaming 与 Kafka 集成,将数据暂存到内存中,以便进行实时处理。
(三)数据处理层
数据处理层使用 Spark 对存储在 Hive 中的交通数据进行清洗、转换和特征提取。数据清洗主要是去除噪声数据、处理缺失值和异常值。例如,对于车辆速度数据,可以通过计算均值和标准差,将超出一定范围的值视为异常值并进行剔除。对于缺失值,可以采用均值填充、中位数填充或基于模型的方法进行填充。数据转换是将数据转换为适合分析的格式,如归一化、标准化等。归一化可以将数据缩放到[0,1]或[-1,1]的范围内,避免不同量纲的数据对模型训练产生影响。标准化则是将数据转换为均值为 0,标准差为 1 的分布。特征提取则是从原始数据中提取出有价值的特征,如时间特征(小时、天、周等)、空间特征(路段、区域等)、交通特征(车流量、车速、占有率等)。
(四)数据分析层
数据分析层基于 Spark 的机器学习库 MLlib,构建交通预测模型和分析算法。常用的预测算法包括时间序列分析算法(如 ARIMA、SARIMA)、机器学习算法(如决策树、随机森林、神经网络)和深度学习算法(如 LSTM、GRU)等。时间序列分析算法适用于具有明显周期性和趋势性的交通客流量预测,但难以捕捉非线性关系。机器学习算法可以处理多变量数据,挖掘数据之间的复杂关系,但对数据的特征工程要求较高。深度学习算法具有强大的非线性拟合能力,能够处理大规模的交通数据,但需要大量的训练数据和计算资源。在实际应用中,可以根据交通客流量的特点选择合适的算法构建预测模型,或者将多种算法进行融合,构建混合预测模型,以提高预测的准确性和稳定性。
(五)应用层
应用层为交通管理部门和出行者提供各种应用服务。对于交通管理部门,系统可以提供实时交通信息展示、交通拥堵预警、交通信号灯配时优化等功能,帮助其制定科学合理的交通管理策略。例如,通过实时监测交通客流量,当某路段客流量超过一定阈值时,系统可以发出拥堵预警,并建议调整信号灯配时,以缓解拥堵。对于出行者,系统可以提供最优出行路线规划、实时路况查询、公共交通到站时间预测等服务,提高出行效率。例如,出行者可以通过手机 APP 查询实时路况,系统根据当前的交通客流量和路况信息,为其规划最优的出行路线。
四、数据处理与模型构建
(一)数据处理
- 数据清洗:利用 Hive 的 ETL 功能对采集到的原始交通数据进行清洗。去除重复记录,通过设置唯一标识字段,利用 Hive 的 DISTINCT 关键字进行去重操作。填补缺失值,对于数值型数据,可以采用均值填充、中位数填充或基于模型的方法进行填充;对于分类数据,可以采用众数填充。异常值检测与处理,基于 3σ 原则,计算数据的均值和标准差,将超出[μ - 3σ, μ + 3σ]范围的数据视为异常值,并进行剔除或修正。
- 特征工程:从预处理后的数据中提取与交通客流量相关的特征。时间特征,提取小时、星期、季节等时间信息,这些特征可以帮助模型捕捉交通客流量的时间周期性变化。空间特征,根据交通数据的地理位置信息,提取路段、区域等空间特征,反映不同区域的交通客流量差异。交通特征,计算车流量、车速、占有率等交通指标,这些特征直接反映了交通的运行状态。气象特征,整合天气数据,提取温度、降雨量等气象特征,因为天气状况会对交通客流量产生影响。
(二)模型构建
- 基础模型选择:ARIMA 模型适用于平稳时间序列的短期预测,它通过对时间序列数据的差分、自回归和移动平均操作,建立预测模型。LSTM 模型能够捕捉客流量的长期依赖关系,它通过记忆单元和门控机制,有效地处理时间序列数据中的长期依赖问题。
- 高级模型构建:Prophet+LSTM 混合模型结合了时间序列分解与深度学习的优势。Prophet 模型可以对时间序列数据进行趋势分解、季节性分解和节假日效应分解,然后将分解后的结果作为 LSTM 模型的输入,进一步提高非线性预测能力。GNN 模型可以建模路网拓扑关系,强化空间关联性分析。它将交通路网表示为图结构,节点代表路段或区域,边代表路段之间的连接关系,通过图卷积操作提取空间特征,提高预测的准确性。
五、实验与结果分析
(一)实验数据
实验采用了某城市一段时间内的交通客流量数据,包括公交刷卡数据、地铁刷卡数据、出租车 GPS 数据等。这些数据涵盖了不同的交通方式和时间段,具有一定的代表性和多样性。
(二)实验设置
将数据划分为训练集和测试集,训练集用于模型的训练,测试集用于评估模型的性能。采用交叉验证的方法,将训练集进一步划分为多个子集,轮流将其中一个子集作为验证集,其余子集作为训练集,进行多次训练和验证,以减少过拟合的风险。
(三)评估指标
使用均方误差(MSE)、均方根误差(RMSE)、平均绝对误差(MAE)等指标评估模型的性能。MSE 和 RMSE 反映了预测值与真实值之间的误差平方和的均值和平方根,值越小表示预测精度越高。MAE 反映了预测值与真实值之间的平均绝对误差,同样值越小表示预测精度越高。
(四)实验结果
通过实验对比不同算法和参数设置下的预测效果,发现混合预测模型(Prophet+LSTM+GNN)在预测精度上表现最佳。与单一模型相比,混合模型的 MSE、RMSE 和 MAE 均有所降低。例如,单一 LSTM 模型的 MAE 为 12,而混合模型的 MAE 降低至 10 以下。同时,该系统在实时性方面也表现良好,能够在较短时间内完成数据处理和模型预测,满足实际应用的需求。
六、系统应用效果
(一)交通管理部门应用
交通管理部门可以利用该系统提供的实时交通信息展示功能,直观地了解城市各路段的交通客流量情况。通过交通拥堵预警功能,及时掌握可能出现的拥堵路段,并采取相应的措施,如调整信号灯配时、发布交通疏导信息等,有效缓解交通拥堵。在交通规划方面,系统提供的长期客流量预测结果可以为交通线路的规划和优化提供科学依据,提高交通资源的利用效率。
(二)出行者应用
出行者可以通过系统提供的手机 APP 或网页端,查询实时路况和公共交通到站时间等信息。系统根据当前的交通客流量和路况信息,为出行者规划最优的出行路线,帮助其避开拥堵路段,节省出行时间。同时,出行者还可以根据系统提供的客流量预测信息,选择合适的出行时间,提高出行的便利性和舒适度。
七、结论与展望
(一)结论
本文提出了一种基于 Hadoop、Spark 和 Hive 的智慧交通交通客流量预测系统,通过分层架构设计,实现了交通数据的采集、存储、处理、分析和预测等功能。实验结果表明,该系统能够高效处理海量交通数据,混合预测模型(Prophet+LSTM+GNN)在提高预测精度方面具有显著优势。该系统在交通管理部门和出行者中的应用效果良好,为解决城市交通拥堵问题提供了有效的技术支持。
(二)展望
未来的研究可以从以下几个方面展开:一是多源数据融合,进一步整合社交媒体数据、手机定位数据等多源数据,丰富交通数据的维度,提高预测的准确性。二是模型优化与创新,不断探索新的深度学习算法和模型融合方法,提高模型的泛化能力和预测精度。三是系统性能提升,优化系统的架构和算法,采用分布式计算和并行处理技术,提高系统对大规模数据的处理能力,降低计算资源消耗。四是可解释性研究,研究可解释的深度学习模型,帮助交通管理部门和出行者理解预测结果,提高系统的可信度和实用性。
运行截图
推荐项目
上万套Java、Python、大数据、机器学习、深度学习等高级选题(源码+lw+部署文档+讲解等)
项目案例










优势
1-项目均为博主学习开发自研,适合新手入门和学习使用
2-所有源码均一手开发,不是模版!不容易跟班里人重复!

🍅✌感兴趣的可以先收藏起来,点赞关注不迷路,想学习更多项目可以查看主页,大家在毕设选题,项目代码以及论文编写等相关问题都可以给我留言咨询,希望可以帮助同学们顺利毕业!🍅✌
源码获取方式
🍅由于篇幅限制,获取完整文章或源码、代做项目的,拉到文章底部即可看到个人联系方式。🍅
点赞、收藏、关注,不迷路,下方查看👇🏻获取联系方式👇🏻


















554

被折叠的 条评论
为什么被折叠?



