温馨提示:文末有 优快云 平台官方提供的学长联系方式的名片!
温馨提示:文末有 优快云 平台官方提供的学长联系方式的名片!
温馨提示:文末有 优快云 平台官方提供的学长联系方式的名片!
信息安全/网络安全 大模型、大数据、深度学习领域中科院硕士在读,所有源码均一手开发!
感兴趣的可以先收藏起来,还有大家在毕设选题,项目以及论文编写等相关问题都可以给我留言咨询,希望帮助更多的人
介绍资料
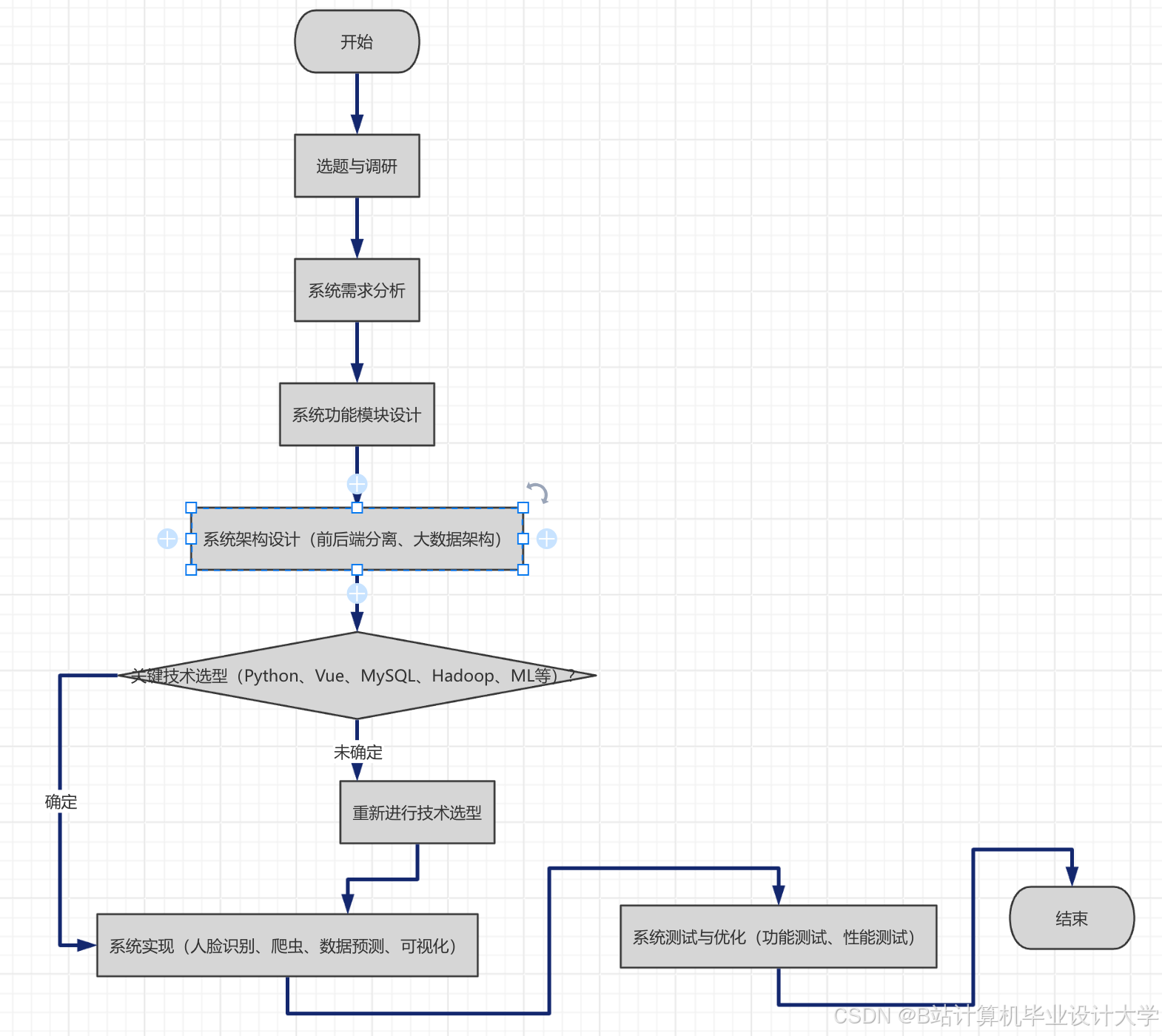
Hadoop+Spark+Hive 智慧交通交通客流量预测系统技术说明
一、系统概述
在智慧交通领域,准确预测交通客流量对于优化交通资源配置、缓解交通拥堵、提升出行体验至关重要。本交通客流量预测系统基于 Hadoop、Spark 和 Hive 等大数据技术构建,旨在充分利用交通系统中产生的海量数据,实现高效、准确的交通客流量预测。系统通过整合多源交通数据,运用先进的数据处理和分析算法,为交通管理部门和出行者提供科学的决策依据和实时的交通信息服务。
二、核心技术组件
(一)Hadoop
- HDFS(Hadoop Distributed File System)
- 功能:作为 Hadoop 的分布式文件系统,HDFS 用于存储海量的交通数据,如交通监控视频、GPS 轨迹数据、公交刷卡记录等。它将数据分散存储在多个节点上,具备高容错性,即使部分节点出现故障,数据也不会丢失,确保了数据的安全性和可靠性。
- 优势:具有高吞吐量的数据访问能力,能够快速读写大规模数据,满足交通数据实时存储和查询的需求。
- MapReduce
- 功能:提供了一种分布式计算模型,将大规模的数据处理任务分解为多个子任务,并在集群中的多个节点上并行执行。在系统中,MapReduce 可用于对历史交通数据进行初步的统计和分析,例如计算不同时间段的平均客流量。
- 优势:适合处理批量数据,能够有效利用集群的计算资源,提高数据处理效率。
(二)Spark
- Spark Core
- 功能:是 Spark 的核心组件,提供了内存计算、任务调度、容错等基本功能。它基于内存计算,相比 Hadoop 的 MapReduce,具有更高的计算速度和更低的延迟,能够快速处理大规模的交通数据。
- 优势:支持多种编程语言,如 Scala、Java 和 Python,方便开发人员进行系统开发和维护。
- Spark SQL
- 功能:允许用户使用类似 SQL 的语法对结构化数据进行查询和分析。在系统中,Spark SQL 可用于对存储在 Hive 中的交通数据进行复杂的查询操作,如筛选特定时间段、特定区域的交通数据。
- 优势:降低了数据处理的难度,使交通领域的研究人员和管理人员可以使用熟悉的 SQL 语句对数据进行操作。
- Spark Streaming
- 功能:支持实时数据流处理,能够对实时交通数据进行快速处理和分析。例如,实时接收和处理来自交通监控设备的客流量数据,及时发现交通拥堵情况。
- 优势:具有低延迟、高吞吐量的特点,能够满足实时交通数据处理的严格要求。
- MLlib(Machine Learning Library)
- 功能:提供了丰富的机器学习算法,如线性回归、决策树、神经网络等。在系统中,MLlib 用于构建交通客流量预测模型,通过对历史交通数据的学习和训练,预测未来的交通客流量。
- 优势:算法丰富,性能高效,能够快速实现复杂的机器学习任务。
(三)Hive
- 功能:基于 Hadoop 构建的数据仓库工具,提供了类似 SQL 的查询语言 HiveQL。它可以将 SQL 查询转换为 MapReduce 或 Spark 作业执行,无需用户编写复杂的底层代码。在系统中,Hive 用于构建交通数据仓库,对交通数据进行分类、聚合和转换,为后续的数据分析和挖掘提供高质量的数据。
- 优势:降低了数据处理的门槛,使非技术人员也能够方便地对交通数据进行管理和分析。
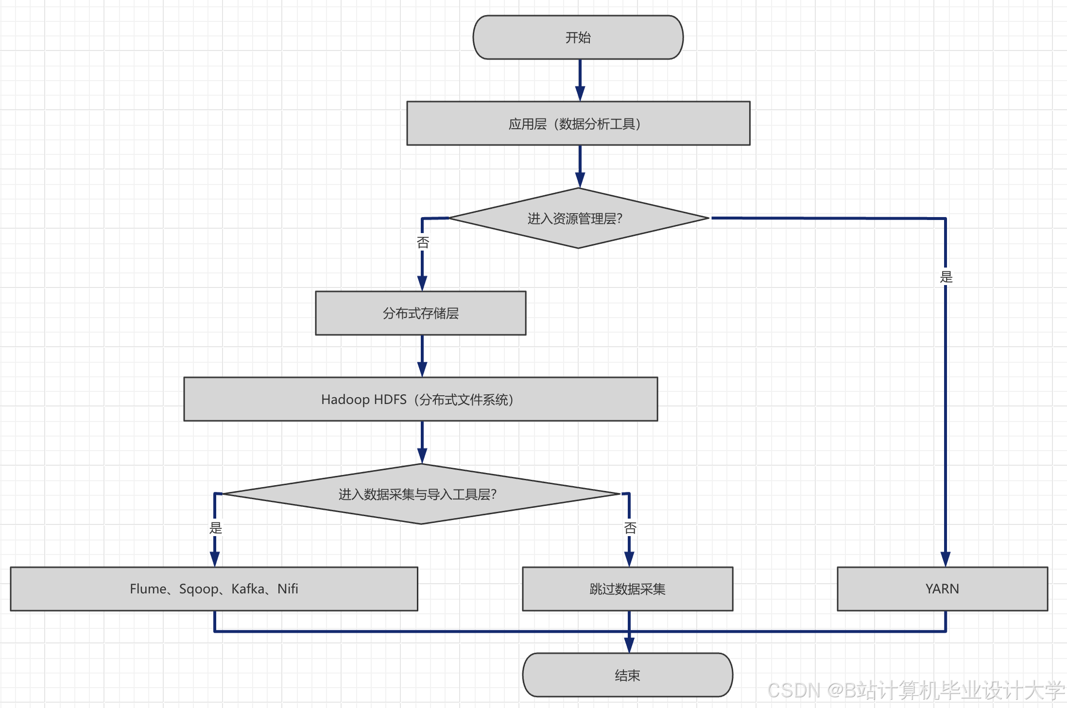
三、系统架构
(一)数据采集层
- 数据源:包括交通监控摄像头、GPS 设备、公交刷卡系统、地铁售票系统、移动设备等。交通监控摄像头可以实时采集道路上的交通流量、车速等信息;GPS 设备可以获取车辆的位置、行驶速度等数据;公交刷卡系统和地铁售票系统可以记录乘客的上下车时间和站点信息;移动设备可以通过定位功能获取用户的出行轨迹信息。
- 采集方式:采用多种数据采集方式,如网络传输、文件导入等。对于实时数据,通过消息队列(如 Kafka)进行实时传输;对于历史数据,可以通过文件导入的方式将数据存储到 HDFS 中。
(二)数据存储层
- HDFS 存储:将采集到的交通数据存储在 HDFS 中,根据数据的类型和特点进行合理的分区和存储。例如,将交通监控视频数据按照时间、地点进行分区存储,方便后续的查询和分析。
- Hive 数据仓库:利用 Hive 构建交通数据仓库,对存储在 HDFS 中的数据进行分类、组织和存储。建立不同的数据表,如交通流量表、车辆位置表、公交客流表等,并建立相应的索引,提高数据查询效率。
(三)数据处理层
- 数据清洗:使用 Spark 对存储在 Hive 中的交通数据进行清洗,去除噪声数据、处理缺失值和异常值。例如,对于车辆速度数据,通过计算均值和标准差,将超出一定范围的值视为异常值并进行剔除;对于缺失值,可以采用均值填充、中位数填充或基于模型的方法进行填充。
- 数据转换:将数据转换为适合分析的格式,如归一化、标准化等。归一化可以将数据缩放到[0,1]或[-1,1]的范围内,避免不同量纲的数据对模型训练产生影响;标准化则是将数据转换为均值为 0,标准差为 1 的分布。
- 特征提取:从原始数据中提取出有价值的特征,如时间特征(小时、天、周等)、空间特征(路段、区域等)、交通特征(车流量、车速、占有率等)。这些特征将作为输入数据用于构建交通客流量预测模型。
(四)数据分析层
- 模型训练:基于 Spark 的 MLlib 库,选择合适的机器学习算法构建交通客流量预测模型。常用的算法包括时间序列分析算法(如 ARIMA、SARIMA)、机器学习算法(如决策树、随机森林)和深度学习算法(如 LSTM、GRU)等。使用历史交通数据对模型进行训练,调整模型的参数,提高模型的预测精度。
- 模型评估:采用交叉验证、留出法等方法对训练好的模型进行评估,使用均方误差(MSE)、均方根误差(RMSE)、平均绝对误差(MAE)等指标衡量模型的性能。根据评估结果,对模型进行优化和改进。
- 实时预测:利用 Spark Streaming 实时接收和处理交通数据,将实时数据输入到训练好的预测模型中,进行实时的交通客流量预测。预测结果可以及时反馈给交通管理部门和出行者。
(五)应用层
- 交通管理部门应用:为交通管理部门提供实时交通信息展示、交通拥堵预警、交通信号灯配时优化等功能。通过可视化界面展示交通客流量的实时分布情况,当某路段客流量超过一定阈值时,系统发出拥堵预警,并建议调整信号灯配时,以缓解拥堵。
- 出行者应用:为出行者提供最优出行路线规划、实时路况查询、公共交通到站时间预测等服务。出行者可以通过手机 APP 或网页端查询实时路况,系统根据当前的交通客流量和路况信息,为其规划最优的出行路线。
四、系统优势
(一)高效的数据处理能力
利用 Hadoop 的分布式存储和计算能力,以及 Spark 的内存计算优势,能够快速处理大规模的交通数据,满足实时交通数据处理和分析的需求。
(二)准确的预测结果
通过融合多种数据源和采用先进的机器学习算法,构建的交通客流量预测模型具有较高的预测精度,能够为交通管理部门和出行者提供准确的决策依据。
(三)灵活的系统架构
系统采用分层架构设计,各层之间相对独立,便于系统的扩展和维护。可以根据实际需求,灵活添加或修改数据源、数据处理算法和预测模型。
(四)友好的用户界面
提供直观、易用的可视化界面,方便交通管理部门和出行者使用系统功能,获取交通信息和预测结果。
五、系统应用案例
以某城市为例,该城市交通拥堵问题较为严重,交通管理部门急需一套准确的交通客流量预测系统来优化交通管理。引入本系统后,通过对该城市多源交通数据的采集、存储、处理和分析,系统成功实现了对不同区域、不同时间段的交通客流量预测。在实际应用中,系统提前预测到了多个路段的交通拥堵情况,并及时向交通管理部门发出预警。交通管理部门根据预警信息,及时调整了信号灯配时和发布了交通疏导信息,有效缓解了交通拥堵。同时,出行者通过系统提供的手机 APP 查询实时路况和最优出行路线,出行时间平均缩短了 20%。
六、总结
基于 Hadoop、Spark 和 Hive 的智慧交通交通客流量预测系统,充分利用了大数据技术的优势,实现了对海量交通数据的高效处理和准确预测。该系统在交通管理部门和出行者中具有广泛的应用前景,能够为解决城市交通拥堵问题提供有力的技术支持。未来,随着交通数据的不断增长和技术的不断发展,系统将不断优化和完善,为智慧交通的发展做出更大的贡献。
运行截图
推荐项目
上万套Java、Python、大数据、机器学习、深度学习等高级选题(源码+lw+部署文档+讲解等)
项目案例










优势
1-项目均为博主学习开发自研,适合新手入门和学习使用
2-所有源码均一手开发,不是模版!不容易跟班里人重复!

🍅✌感兴趣的可以先收藏起来,点赞关注不迷路,想学习更多项目可以查看主页,大家在毕设选题,项目代码以及论文编写等相关问题都可以给我留言咨询,希望可以帮助同学们顺利毕业!🍅✌
源码获取方式
🍅由于篇幅限制,获取完整文章或源码、代做项目的,拉到文章底部即可看到个人联系方式。🍅
点赞、收藏、关注,不迷路,下方查看👇🏻获取联系方式👇🏻


















845

被折叠的 条评论
为什么被折叠?



