温馨提示:文末有 优快云 平台官方提供的学长联系方式的名片!
温馨提示:文末有 优快云 平台官方提供的学长联系方式的名片!
温馨提示:文末有 优快云 平台官方提供的学长联系方式的名片!
信息安全/网络安全 大模型、大数据、深度学习领域中科院硕士在读,所有源码均一手开发!
感兴趣的可以先收藏起来,还有大家在毕设选题,项目以及论文编写等相关问题都可以给我留言咨询,希望帮助更多的人
介绍资料
Hadoop+Spark+Hive 智慧交通交通客流量预测系统文献综述
摘要:随着城市化进程的加速,交通拥堵等问题日益凸显,智慧交通成为解决城市交通难题的关键。Hadoop、Spark 和 Hive 作为大数据处理技术框架,在智慧交通的交通客流量预测中发挥着重要作用。本文综述了相关研究,阐述了这些技术在系统中的应用价值、研究进展、面临挑战及未来发展方向,旨在为该领域的研究和实践提供参考。
关键词:Hadoop;Spark;Hive;智慧交通;客流量预测;大数据技术
一、引言
城市化进程的加快和汽车保有量的急剧增加,使城市交通面临严峻挑战,交通拥堵、交通事故频发、环境污染等问题严重影响城市运行效率和居民生活质量。准确预测交通客流量对于优化交通资源配置、提高交通运营效率、缓解交通拥堵以及保障公众出行安全具有重要意义。传统的交通客流量预测方法基于简单统计模型或经验公式,难以应对复杂多变的交通环境和海量数据。而 Hadoop、Spark 和 Hive 等大数据处理框架在数据存储、处理和分析方面展现出强大能力,将其应用于智慧交通的交通客流量预测,可充分利用交通系统中产生的海量数据,挖掘数据背后的潜在规律,提高预测的准确性和及时性。
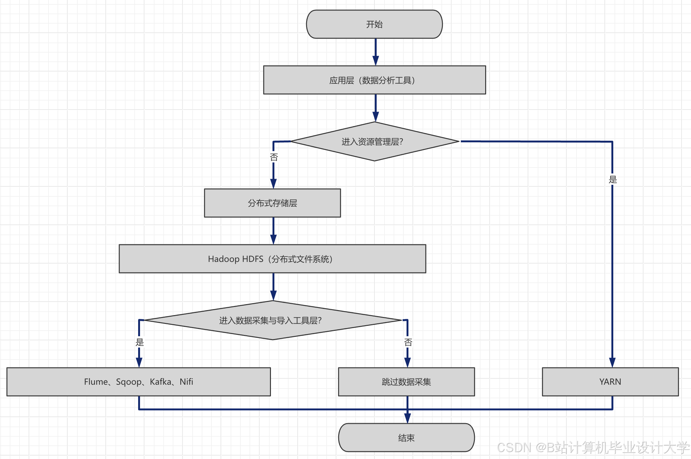
二、Hadoop、Spark 和 Hive 在智慧交通客流量预测中的应用价值
(一)Hadoop 的分布式存储与计算能力
Hadoop 提供了分布式文件系统(HDFS),可高效存储海量交通数据,确保数据完整性与安全性。例如,一线城市日均交通数据量超 5PB,包含卡口过车、浮动车 GPS、视频检测等多源数据,HDFS 能将这些数据分散存储在多个节点上,提高数据的可靠性和安全性,便于后续的并行处理。同时,Hadoop 的 MapReduce 计算模型为批量数据处理提供了基础,为后续的数据分析和挖掘提供支持。
(二)Spark 的高效计算与机器学习支持
Spark 支持批处理与流处理,适合实时或批量分析交通数据。其基于内存计算,大大提高了数据处理速度,能够快速处理大规模的交通数据。此外,Spark 提供了丰富的 API 和库,如 Spark SQL 用于对结构化数据进行查询和分析,Spark Streaming 支持实时数据流处理,MLlib 机器学习库可快速实现预测算法,提升预测效率。例如,基于 Spark 的 LSTM 模型在交通流量预测中表现出色,MAE(平均绝对误差)低于 12%。
(三)Hive 的数据仓库与 SQL 查询接口
Hive 基于 Hadoop 构建数据仓库,提供 SQL 查询接口,方便交通数据的清洗、聚合与转换。通过 Hive ETL(抽取、转换、加载)功能,可对原始交通数据进行去重、异常值处理与格式标准化。Hive 将 SQL 查询转换为 MapReduce 或 Spark 作业执行,降低了数据处理的难度,使得交通领域的研究人员和管理人员可以使用熟悉的 SQL 语句对存储在 HDFS 上的交通数据进行操作,提高了数据处理的效率。
三、基于 Hadoop+Spark+Hive 的智慧交通客流量预测研究进展
(一)数据存储与管理
利用 Hadoop 的 HDFS 存储交通数据,实现数据的分布式存储和管理。例如,将交通监控视频数据存储在 HDFS 中,通过分布式存储技术提高数据的可靠性和可扩展性。同时,使用 Hive 建立交通数据仓库,方便数据的查询和管理。Hive 可以对存储在 HDFS 中的数据进行分类、聚合和索引,为后续的数据分析和挖掘提供便利。
(二)预测模型构建
- 时间序列分析方法:如 ARIMA、SARIMA 模型,适用于周期性交通流量预测。这些模型通过对历史交通流量数据的时间序列分析,建立数学模型来预测未来的交通流量。然而,时间序列分析方法难以捕捉交通流量的非线性特征,对于一些突发情况或复杂交通场景的预测效果可能不佳。
- 机器学习算法:如支持向量机(SVM)、神经网络(LSTM、GRU)等,可以捕捉交通流量的非线性特征。例如,LSTM 模型能够处理具有长期依赖关系的时间序列数据,在交通流量预测中取得了较好的效果。基于 Spark 的 MLlib 机器学习库可以快速实现这些机器学习算法,提高预测效率。
- 模型融合:有研究将多种模型进行融合,如 Prophet+LSTM+GNN,通过时间序列分解与空间关联性分析,进一步提升预测精度。Prophet 模型可以处理具有季节性、趋势性和节假日效应的时间序列数据,LSTM 模型可以捕捉数据的非线性特征,GNN(图神经网络)可以建模路网拓扑关系,将这三种模型融合起来可以充分利用它们各自的优势,提高交通流量预测的准确性。
(三)系统应用效果
国内外已有多个城市将基于 Hadoop+Spark+Hive 的智慧交通客流量预测系统应用于实际交通管理中。例如,伦敦地铁公司利用 Hadoop+Spark 构建了乘客流量预测系统,结合多层感知机(MLP)模型,实现了分钟级客流量预测,准确率达 85%。深圳市地铁集团与高校合作,利用 Hadoop+Spark 构建了地铁运营数据分析平台,实现了乘客流量预测与异常检测。北京交通发展研究院基于 Hive 构建了交通数据仓库,结合 LSTM 模型预测早晚高峰客流量,误差率降低至 12%。这些实际应用表明,该系统能够实时、准确地预测交通客流量,为交通管理部门提供了科学的决策依据,有效缓解了交通拥堵,提高了出行效率。
四、现有研究存在的不足
(一)数据质量问题
交通数据来源多样,存在缺失、异常等问题,影响预测模型的准确性。例如,GPS 数据可能由于设备故障或信号干扰导致数据缺失或错误,需要对这些数据进行有效的处理和修复。然而,目前的数据清洗和预处理方法还不够完善,对于一些复杂的数据质量问题难以有效解决。
(二)模型泛化能力不足
交通状况受到多种因素的影响,如天气、突发事件等,模型在不同场景下的预测效果可能存在差异。现有的预测模型在面对复杂多变的交通环境时,泛化能力有待提高。
(三)系统性能瓶颈
随着交通数据的不断增长,系统需要能够快速处理和分析大规模的数据。然而,目前基于 Hadoop+Spark+Hive 的智慧交通客流量预测系统在处理大规模数据时,可能存在性能瓶颈,如 Spark 任务调度延迟高,Hive 查询效率低等问题。
(四)技术应用难度
大数据技术的学习与应用需要一定的时间和经验积累。对于交通领域的研究人员和管理人员来说,掌握 Hadoop、Spark 和 Hive 等技术存在一定的难度,需要加强相关技术的培训和学习。
五、未来研究方向
(一)多源数据融合
融合社交媒体数据、手机定位数据等多源数据,丰富交通数据的维度,提高预测的准确性。例如,通过分析社交媒体上用户发布的交通相关信息,可以获取实时的交通状况反馈。
(二)模型优化与创新
不断优化模型算法,提高模型的预测精度和泛化能力。可以探索新的深度学习算法,如卷积神经网络(CNN)、循环神经网络(RNN)及其变体(如 LSTM、GRU)在交通客流量预测中的应用,以更好地处理交通数据的时空特性。
(三)系统性能提升
加强系统的实时性和可扩展性研究,采用分布式计算和并行处理技术,提高系统对大规模数据的处理能力。同时,优化系统的架构和算法,减少计算时间和资源消耗。
(四)技术普及与培训
加强对交通领域研究人员和管理人员的大数据技术培训,降低技术应用难度,促进 Hadoop+Spark+Hive 技术在智慧交通客流量预测中的广泛应用。
六、结论
Hadoop、Spark 和 Hive 在智慧交通的交通客流量预测中具有重要的应用价值,相关研究在数据存储与管理、预测模型构建和系统应用等方面取得了一定的进展。然而,现有研究仍存在数据质量、模型泛化能力、系统性能和技术应用难度等方面的不足。未来,应加强多源数据融合、模型优化与创新、系统性能提升和技术普及与培训等方面的研究,以推动基于 Hadoop+Spark+Hive 的智慧交通客流量预测系统的进一步发展,为解决城市交通问题提供更有力的支持。
运行截图
推荐项目
上万套Java、Python、大数据、机器学习、深度学习等高级选题(源码+lw+部署文档+讲解等)
项目案例










优势
1-项目均为博主学习开发自研,适合新手入门和学习使用
2-所有源码均一手开发,不是模版!不容易跟班里人重复!

🍅✌感兴趣的可以先收藏起来,点赞关注不迷路,想学习更多项目可以查看主页,大家在毕设选题,项目代码以及论文编写等相关问题都可以给我留言咨询,希望可以帮助同学们顺利毕业!🍅✌
源码获取方式
🍅由于篇幅限制,获取完整文章或源码、代做项目的,拉到文章底部即可看到个人联系方式。🍅
点赞、收藏、关注,不迷路,下方查看👇🏻获取联系方式👇🏻


















845

被折叠的 条评论
为什么被折叠?



