温馨提示:文末有 优快云 平台官方提供的学长联系方式的名片!
温馨提示:文末有 优快云 平台官方提供的学长联系方式的名片!
温馨提示:文末有 优快云 平台官方提供的学长联系方式的名片!
信息安全/网络安全 大模型、大数据、深度学习领域中科院硕士在读,所有源码均一手开发!
感兴趣的可以先收藏起来,还有大家在毕设选题,项目以及论文编写等相关问题都可以给我留言咨询,希望帮助更多的人
介绍资料
《Hadoop+Spark+Hive 智慧交通交通客流量预测系统》任务书
一、项目基本信息
- 项目名称:Hadoop+Spark+Hive 智慧交通交通客流量预测系统
- 项目负责人:[姓名]
- 项目成员:[成员 1 姓名]、[成员 2 姓名]……
- 项目起止时间:[开始日期]-[结束日期]
- 项目背景
随着城市化进程的加速,交通拥堵问题日益严重,交通客流量的准确预测对于优化交通资源配置、提高交通效率至关重要。Hadoop、Spark 和 Hive 等大数据技术为处理海量交通数据提供了强大的支持,本项目旨在利用这些技术构建一个高效的交通客流量预测系统。
二、项目目标
- 总体目标
构建一个基于 Hadoop、Spark 和 Hive 的智慧交通交通客流量预测系统,实现对交通客流量的准确预测,为交通管理部门和出行者提供决策支持和出行参考。 - 具体目标
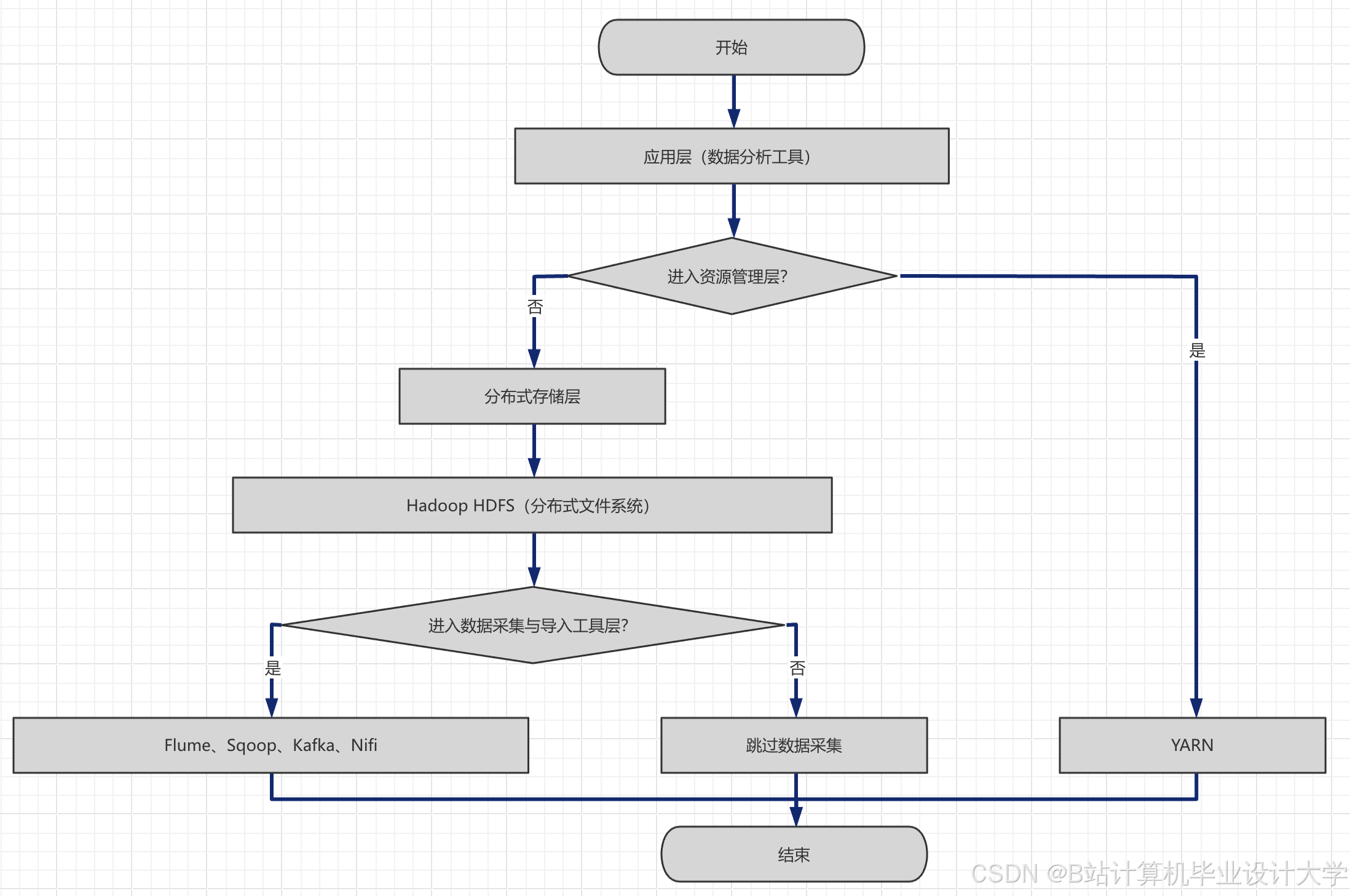
- 搭建稳定可靠的大数据处理平台,能够高效存储、处理和分析海量交通数据。
- 完成交通数据的采集、清洗、转换和存储,确保数据质量和可用性。
- 构建精准的交通客流量预测模型,提高预测的准确性和实时性。
- 开发可视化界面,直观展示交通客流量预测结果和相关数据。
三、项目任务及分工
(一)数据采集与预处理组
- 任务内容
- 设计并实现多源交通数据采集方案,包括交通监控摄像头、GPS 设备、公共交通刷卡系统等数据源的接入。
- 对采集到的数据进行清洗和预处理,去除噪声数据、处理缺失值和异常值,将数据转换为适合分析和建模的格式。
- 人员分工
- [成员 1 姓名]:负责数据采集方案的制定和实施,与各数据源供应商进行沟通和协调。
- [成员 2 姓名]:负责数据清洗和预处理算法的设计和实现,编写数据处理脚本。
(二)大数据平台搭建组
- 任务内容
- 搭建 Hadoop 集群,包括 HDFS 的部署和配置,确保数据的高效存储和容错性。
- 安装和配置 Hive,构建数据仓库,对数据进行分类、整合和存储。
- 部署 Spark 环境,配置 Spark 与 Hadoop 和 Hive 的集成,实现高效的数据处理和分析。
- 人员分工
- [成员 3 姓名]:负责 Hadoop 集群的搭建和维护,监控集群的运行状态。
- [成员 4 姓名]:负责 Hive 和 Spark 的安装和配置,优化系统性能。
(三)特征工程与模型构建组
- 任务内容
- 从预处理后的数据中提取与交通客流量相关的特征,如时间特征、空间特征、交通特征等。
- 研究并选择合适的机器学习算法,构建交通客流量预测模型,使用历史数据对模型进行训练和优化。
- 对模型进行评估和验证,根据评估结果调整模型参数,提高模型的预测精度。
- 人员分工
- [成员 5 姓名]:负责特征工程的设计和实现,分析特征与客流量的相关性。
- [成员 6 姓名]:负责机器学习算法的研究和模型构建,进行模型训练和优化。
(四)系统开发与可视化组
- 任务内容
- 开发交通客流量预测系统的前端界面,实现用户交互功能,如数据查询、预测结果展示等。
- 利用可视化工具(如 ECharts、D3.js 等)将预测结果和相关数据进行可视化展示,提供直观的图表和报表。
- 进行系统集成和测试,确保各个模块之间的协同工作,修复系统中的漏洞和问题。
- 人员分工
- [成员 7 姓名]:负责前端界面的设计和开发,编写用户交互代码。
- [成员 8 姓名]:负责可视化展示的实现和系统测试,编写测试用例和测试报告。
四、项目进度安排
(一)第一阶段(第 1 - 4 周):需求调研与方案设计
- 完成交通客流量预测系统的需求调研,与交通管理部门、出行者和公共交通运营企业进行沟通,了解他们的需求和期望。
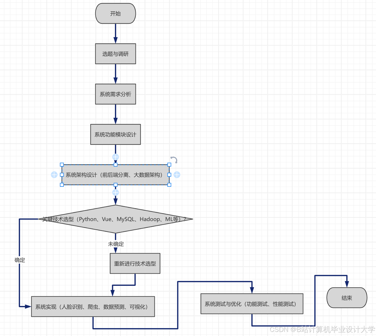
- 制定项目的总体设计方案,包括系统架构设计、数据流程设计、功能模块设计等。
- 各小组制定详细的工作计划和任务清单。
(二)第二阶段(第 5 - 8 周):数据采集与平台搭建
- 数据采集与预处理组完成多源交通数据采集方案的实施,开始采集数据,并进行初步的数据清洗和预处理。
- 大数据平台搭建组完成 Hadoop 集群、Hive 数据仓库和 Spark 环境的搭建和配置,进行性能测试和优化。
- 各小组定期进行沟通和协调,解决遇到的问题。
(三)第三阶段(第 9 - 12 周):特征工程与模型构建
- 特征工程与模型构建组完成特征提取和分析,选择合适的机器学习算法,构建交通客流量预测模型。
- 使用历史数据对模型进行训练和优化,进行模型评估和验证,调整模型参数。
- 各小组对模型进行交叉验证和对比分析,确保模型的准确性和稳定性。
(四)第四阶段(第 13 - 16 周):系统开发与可视化
- 系统开发与可视化组完成前端界面的开发和可视化展示的实现,将预测结果和相关数据进行直观展示。
- 进行系统集成和测试,对系统进行功能测试、性能测试和用户体验测试,修复系统中的漏洞和问题。
- 各小组共同参与系统的测试和优化,确保系统符合需求并具有良好的性能。
(五)第五阶段(第 17 - 20 周):项目验收与总结
- 整理项目文档,包括需求文档、设计文档、测试报告、用户手册等。
- 进行项目验收,向相关部门和人员展示系统的功能和性能,听取反馈意见。
- 对项目进行总结和评估,分析项目的成功经验和不足之处,为后续的项目提供参考。
五、项目成果交付
- 系统软件:交付可运行的交通客流量预测系统软件,包括前端界面、后端服务和数据库等。
- 技术文档:提供项目的技术文档,包括系统架构设计文档、数据流程设计文档、算法设计文档、用户手册等。
- 研究报告:撰写项目研究报告,总结项目的研究过程、方法和成果,分析系统的性能和效果。
- 演示视频:制作项目演示视频,展示系统的功能和操作流程。
六、项目质量要求
- 数据质量:采集到的交通数据应准确、完整、及时,数据清洗和预处理后应符合分析和建模的要求。
- 模型精度:交通客流量预测模型的预测精度应达到[X]%以上,能够满足实际应用的需求。
- 系统性能:系统应具有良好的性能和稳定性,响应时间应控制在[X]秒以内,能够处理大规模的交通数据。
- 可视化效果:可视化展示应直观、清晰、美观,能够准确传达交通客流量预测结果和相关数据。
七、项目风险管理
- 技术风险:可能遇到大数据技术难题,如 Hadoop 集群的稳定性问题、Spark 算法的优化问题等。应对措施:加强技术学习和培训,及时查阅相关资料和文档,与同行进行交流和讨论,寻求技术支持。
- 数据风险:数据采集可能受到数据源的限制,数据质量可能存在问题。应对措施:与数据源供应商建立良好的合作关系,制定数据质量保障措施,对数据进行多次清洗和验证。
- 进度风险:项目进度可能受到各种因素的影响,如人员变动、技术难题等。应对措施:制定详细的项目进度计划,定期进行进度监控和调整,合理安排人员和资源,确保项目按时完成。
八、项目沟通与协调
- 建立定期的项目沟通机制,每周召开一次项目例会,各小组汇报工作进展和遇到的问题,共同讨论解决方案。
- 利用项目管理工具(如 Jira、Trello 等)进行任务分配和进度跟踪,及时更新项目状态。
- 加强与相关部门和人员的沟通和协调,及时了解他们的需求和意见,确保项目的顺利实施。
项目负责人(签字):[签字]
日期:[具体日期]
运行截图
推荐项目
上万套Java、Python、大数据、机器学习、深度学习等高级选题(源码+lw+部署文档+讲解等)
项目案例










优势
1-项目均为博主学习开发自研,适合新手入门和学习使用
2-所有源码均一手开发,不是模版!不容易跟班里人重复!

🍅✌感兴趣的可以先收藏起来,点赞关注不迷路,想学习更多项目可以查看主页,大家在毕设选题,项目代码以及论文编写等相关问题都可以给我留言咨询,希望可以帮助同学们顺利毕业!🍅✌
源码获取方式
🍅由于篇幅限制,获取完整文章或源码、代做项目的,拉到文章底部即可看到个人联系方式。🍅
点赞、收藏、关注,不迷路,下方查看👇🏻获取联系方式👇🏻


















845

被折叠的 条评论
为什么被折叠?



