blender 06 多边形建形工具全解(全参数+拓展对齐与自动合并+拓扑使用演示)
1 使用方式
场景中无顶点的情况下开启多边形建形工具,ctrl+左击 创建顶点,再在其他位置进行类似操作→thus连成线。
1.1 顶点预捕捉
(如图1)鼠标靠近哪个点,哪个点冒蓝火,即下一次连线的起始点。

1.2 创建面
当场景中已存在多个顶点时,a全选,f创建平面
1.3 边界边预捕捉
边界边要求:一条边只能与一个面相连;
THUS:立方体就没法选中边界边,因为立方体一条边与两个面相连
2 实用
2.1 位置对齐与自动合并技巧
(如图2)想拉出来边界边②使其与①平行:
开启吸附功能,从②拉出边界边,z锁定方向,鼠标往①上放。

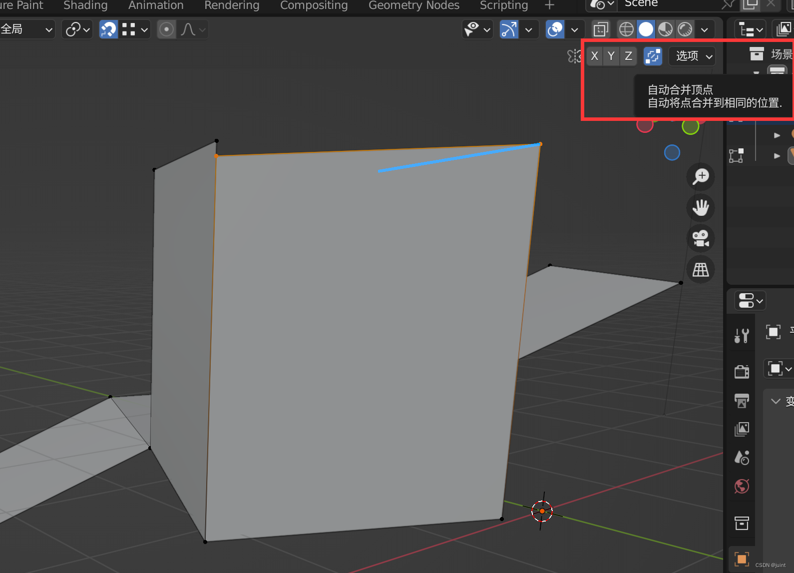
(如图3)①当拉出一条边界边吸附到某顶点时,视觉上合并,理论上还是分别的两个顶点,所以记得m(按距离)合并顶点;②或者在吸附之前开启右上那个“自动合并顶点”。


最低0.47元/天 解锁文章
833

被折叠的 条评论
为什么被折叠?



