计算机毕设 java 某代驾系统的设计与实现 1a012(配套有源码 程序 mysql 数据库 论文)本套源码可以先看具体功能演示视频领取,文末有联 xi 可分享
随着汽车保有量增加,代驾需求日益增长,传统代驾依赖电话预约、线下沟通,存在调度效率低、订单跟踪难、服务评价缺失、投诉处理不及时等问题,难以满足用户便捷叫代驾与代驾公司高效管理的需求。开发某代驾系统,通过微信小程序整合司机展示、在线预约、订单跟踪、路线监控等功能,能打通代驾 “预约 - 调度 - 服务 - 评价” 全链路,实时匹配司机与用户需求,跟踪服务进度,规范服务流程,同时帮助代驾公司实现司机与订单的信息化管理,提升调度效率与服务质量,符合代驾行业数字化发展趋势。
该系统包含前台(微信小程序端)与后台功能,前台功能有用户注册登录、司机浏览(查看司机姓名、联系方式、价格,提交预约)、订单管理(查看我的订单、跟踪路线)、投诉评价(提交投诉、评价服务)、个人中心(维护信息、查看预约记录);后台功能有管理员管理(个人中心、用户管理、司机管理、预约信息管理、调度信息管理、来电信息管理、订单信息管理、路线跟踪管理、评价信息管理、投诉信息管理、系统管理)、司机管理(个人中心、调度信息管理、订单信息管理、评价信息管理、投诉信息管理)。其中,司机管理审核司机资质、维护司机信息;调度信息管理分配订单、跟踪司机位置;订单信息管理记录订单编号、服务时间、价格;路线跟踪管理实时监控服务路线;投诉信息管理处理用户投诉、反馈结果。这些功能覆盖代驾服务全流程,从预约到服务完成,从评价反馈到投诉处理,形成完整的代驾管理体系,有效解决传统代驾痛点,提升用户代驾体验与代驾公司管理效率。
注:以上是纯毕业设计介绍,并非实际开发完成,最终开发完成的毕业设计程序以下面的的环境软件、功能图和界面为准。
系统所需要的环境软件:idea、eclipse+mysql5.7、8.0+Navicat+JDK1.8+tomcat7.0
3.2系统流程图
流程图就是用它已经特定的图形符号以及相应的线条,用来展现出系统在执行中的整个的过程。由于这种图形能够很方便的描绘系统的一系列流程,所以它的所有的图形符号是比较关键的,基本都是一个图形符号就能表示某个过程的一个单独的步骤。流程图不只是提供出比较完整、全面的执行过程,而且在整个团队的协作设计过程中,还可以发现其中有可能存在的缺陷以及不足,便于在后续的过程中能够及时的纠正和完善系统。
通过流程图可以对系统的需求和相关过程进行分析,能够详细的细分到每个部分的设计。对于设计者来说在开发过程中能够使用流程图作为基础,可以快速提高自身的逻辑思想,并且还能在后续的操作中能够有章可循,在系统的设计中最重要的就是程序的设计,然后才是程序的具体编写,流程图便是在设计过程中重要的工具,以下就是流程图设计。
登录流程图和添加信息流程图分别如图3-1、图3-2所示。

图3-6 登录流程图

图3-7 添加信息流程图
3.4功能分析
(1)管理员登录:在整个系统设计中登录界面的设计方便管理员操作,让整个的系统更加安全可靠,注册的账号和密码都会被记录和储存在数据库当中。
(2)管理员管理:管理员进入系统,可以对用户信息进行管理,而且可以对司机、预约信息、调度信息、来电信息、订单信息、路线跟踪、评价信息、投诉信息等进行查看,修改和删除等。
(3)用户管理:用户进入小程序,可以对个人信息进行修改,而且可以对司机、预约信息、调度信息、来电信息、订单信息、路线跟踪、评价信息、投诉信息等进行查看,修改和删除等。
(4)司机管理:司机进入系统,可以对个人信息进行修改,而且可以对调度信息、来电信息、订单信息、路线跟踪、评价信息、投诉信息等进行查看,修改或删除等操作。
第四章 系统设计
4.1系统功能结构设计图
本次系统所涉及到的有关的功能,都是用功能结构图来简洁和清晰的表示出来,功能结构图就是能够把比较复杂的功能结构用图的形式清晰的描绘下来,并且为后续的设计以及测试等模块提供了明确的方向,在构思功能结构图的时候,便可以给设计的过程带来一定的思维导向,不至于在设计过程中有所遗漏,可以尽可能的明确系统所涉及到的功能。
系统的功能架构图如图3-1所示。

图 4-1系统功能结构图
4.2数据库设计
4.2.1数据库设计原则
学习程序设计,如果要了解数据库管理系统或者是根据需求而制定的系统接口,就必须创建一种数据库管理系统的模式,用来保存数据资料,这样当在应用编程过程中时候,就不需要再向操作系统页面上加载信息,进而增加了整个系统的工作效率。信息库管理系统中保存着许多数据,应该说是一个管理信息系统建设的中心和基础,而信息库管理系统也为管理信息系统建设提出了新增、删除、更改和搜索的操作功能,使管理信息系统建设能够迅速地查询所需要的数据,而不会直接从程序代码中查找。信息库管理系统通过将信息表的各个组成部分按照特定的方法准确地合并,排序和组成信息库管理系统。
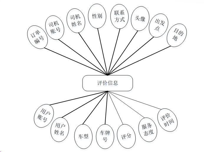
通过对代驾管理系统的主要功能信息进行规划并分为若干功能实体信息[14],实体信息将使用E-R图加以表示,本系统的主要功能实体图如图4-5、图4-6、图4-7、所示。

图4-5评价信息实体图

图4-6调度信息实体图
5系统详细设计
5.1小程序端用户功能模块
用户注册,用户通过输入账号、密码、姓名、性别、联系方式、上传头像、车型、车牌号等内容进行注册,如图5-1所示。

图5-1 用户注册块界面图
用户登录,用户通过输入账号、密码进行登录,如图5-2所示。

图5-2用户登录界面图
用户通过登录进入小程序可查看首页、司机、公告信息、地图、我的等内容,如图5-3所示。

图5-3 小程序首页界面图
司机,用户可在司机页面查看司机姓名、图片、性别、联系方式、司机账号、价格、状态、详细信息等内容,还可进行预约等操作,如图5-4所示。

图5-4 司机界面图
预约,用户可通过输入预约编号、司机账号、司机姓名、性别、联系方式、价格、头像、预约时间、出发点、目的地、用户账号、用户姓名、车型等内容进行提交等操作,如图5-5所示。

图5-5预约界面图
我的,用户可在我的页面查看用户信息、司机、预约信息、调度信息、来电信息、订单信息、路线跟踪、评价信息、投诉信息等内容,如图5-6所示。

图5-6我的界面图
投诉信息,用户可在投诉信息页面查看投诉编号、标题、司机账号、性别、投诉时间、用户账号、用户姓名、车型、车牌号、审核状态、审核回复等内容,如图5-7所示。

图5-7投诉信息界面图
5.2服务端登录功能模块
司机和管理员通过输入用户名、密码、选择登录角色进行登录,如图5-8所示。

图5-8后台登录界面图
5.3司机后台功能模块
司机注册,司机通过输入账号、密码、姓名、性别、联系方式、价格、状态、上传头像等内容进行注册,如图5-9所示。

图5-9司机注册界面图
司机通过登录进入系统可查看个人中心、调度信息管理、来电信息管理、订单信息管理、路线跟踪管理、评价信息管理、投诉信息管理等内容,如图5-10所示。
图5-10司机功能界面图
调度信息管理,司机可在调度信息管理页面查看调度编号、司机账号、司机姓名、性别、联系方式、价格、头像、调度时间、出发点、目的地、用户账号、用户姓名、车型、车牌号等内容,如图5-11所示。

图5-11调度信息管理界面图
来电信息管理,司机可在来电信息管理页面查看来电编号、司机账号、司机姓名、性别、联系方式、价格、头像、来电时间、出发点、目的地、用户账号、用户姓名、车型、车牌号等内容,还可进行删除等操作,如图5-12所示。
图5-12来电信息管理界面图
投诉信息管理,司机可在投诉信息管理页面查看投诉编号、标题、司机账号、司机姓名、性别、头像、投诉时间、用户账号、用户姓名、车型、车牌号、审核回复、审核状态等内容,如图5-13所示。
图5-13投诉信息管理界面图
评价信息管理,司机可在评价信息管理页面查看订单编号、司机账号、司机姓名、性别、联系方式、头像、出发点、目的地、用户账号、用户姓名、车型、车牌号、评分、服务态度、评价时间等内容,如图5-14所示。
图5-14评价信息管理界面图
5.4管理员功能模块
管理员通过登录进入系统可查看个人中心、用户管理、司机管理、预约信息管理、调度信息管理、来电信息管理、订单信息管理、路线跟踪管理、评价信息管理、投诉信息管理、系统管理等内容,如图5-15所示。
图5-15管理员功能界面图
用户管理,管理员可在用户管理页面查看用户账号、用户姓名、性别、联系方式、
头像、车型、车牌号等内容,还可进行新增、修改或删除等操作,如图5-16所示。

图5-16用户管理界面图
司机管理,管理员可在司机管理页面查看司机账号、司机姓名、性别、联系方式、价格、状态、头像、详细详细、审核回复、审核状态等内容,还可进行新增、审核、修改或删除等操作,如图5-17所示。

图5-17司机管理界面图
预约信息管理,管理员可在预约信息管理页面查看预约编号、司机账号、司机姓
名、性别、联系方式、价格、头像、预约时间、出发点、目的地、用户账号、用户姓名、车型、车牌号、审核回复、审核状态等内容,还可进行审核、修改或删除等操作,如图5-18所示。

图5-18预约信息管理界面图
调度信息管理,管理员可在调度信息管理页面查看调度编号、司机账号、司机姓名、性别、联系方式、价格、头像、调度时间、出发点、目的地、用户账号、用户姓名、车型、车牌号等内容,还可进行修改或删除等操作,如图5-19所示。

图5-19调度信息管理界面图
路线跟踪管理,管理员可在路线跟踪管理页面查看订单编号、司机账号、司机姓
名、性别、联系方式、头像、出发点、目的地、用户账号、用户姓名、车型、车牌号、更新时间等内容,还可进行删除等操作,如图5-20所示。

图5-20路线跟踪管理界面图
源码无偿分享,文未领取
666

被折叠的 条评论
为什么被折叠?



