计算机毕业设计Java中医诊疗过程跟踪管理系统8tk1dyl7 (配套有源码 程序 mysql数据库 论文)本套源码可以先看具体功能演示视频领取,文末有联xi 可分享
在中医药诊疗领域,随着人们对传统医学的认可度不断提升,中医诊疗的个性化、流程化管理需求日益凸显。传统的诊疗记录方式存在信息分散、追踪困难、数据难以整合等问题,难以满足现代诊疗模式下对患者健康数据连续性、诊疗过程可追溯性的要求。在此背景下,开发一套能够实现诊疗全流程信息化管理的系统成为必然,该系统可通过数字化手段整合诊疗各环节信息,为中医诊疗提供科学、高效的过程管理工具,助力提升诊疗质量与患者管理效率。
该文档围绕基于 Java 和 Spring Boot 框架开发的中医诊疗过程跟踪管理系统展开。系统具备多项核心功能,涵盖用户管理,可实现用户注册、登录及资料维护;医生管理,能对医生信息进行录入与管理;药品分类与药品管理,支持中药信息的分类存储与查询;预约信息管理,方便患者预约与医生排班安排;咨询信息管理,记录医患沟通内容;诊疗信息管理,详细记录诊断过程与治疗方案;中医处方管理,实现处方的电子化生成与管理;体检记录管理,存储患者体检数据;健康诊断管理,整合诊断结果与健康评估;诊断参与管理,记录多医生协作诊断情况;诊断结果与诊断建议管理,提供明确的诊疗结论与建议;健康计划与执行情况管理,制定并跟踪患者健康计划;系统管理,负责基础信息设置与维护;还有个人中心功能,使用户可查看个人诊疗记录、收藏信息等个性化内容。
该系统功能设计紧密围绕中医诊疗全流程管理需求,构建了从患者预约、咨询、诊断到处方开具、健康计划制定及执行跟踪的完整生态链。不仅实现了诊疗数据的系统化存储与管理,还通过各功能模块的协同运作,使医生能够全面掌握患者诊疗历史,为个性化诊疗方案提供数据支撑,同时方便患者查询自身健康记录,提升医患沟通效率。这些功能有效推动了中医诊疗过程的信息化、规范化,为中医诊疗的现代化管理提供了切实可行的解决方案。
注:以上是纯毕业设计介绍,并非实际开发完成,最终开发完成的毕业设计程序以下面的的环境软件、功能图和界面为准。
系统所需要的环境软件:idea、eclipse+mysql5.7、8.0+Navicat+JDK1.8+tomcat7.0
3.3 系统功能需求分析
(1)系统的通用功能包括用户登录和密码修改,是三个角色共同需要使用的功能,用例分析如图3-1所示。
图3-1 系统通用功能用例分析图
(2)管理员可以对首页、用户、医生、药品分类、中医药品、预约信息、咨询信息、诊疗信息、中医处方、体检记录、健康诊断、诊断参与、诊断结果、诊断建议、健康计划、执行情况、系统管理、用户信息等进行基本的信息管理。其用例分析如图3-2所示。
图3-2 管理员用例图
(3)用户可以实现对个人中心、修改密码、诊断结果、预约信息、诊断建议、咨询信息、健康计划、诊疗信息、执行情况、中医处方、诊断参与、体检记录、健康诊断、我的收藏等信息进行操作,用例分析如图3-3所示。
图3-3用户用例图
(4)医生可以实现对首页、中医药品、预约信息、咨询信息、诊疗信息、中医处方、体检记录、健康诊断、诊断参与、诊断结果、诊断建议、用户信息等信息进行操作,用例分析如图3-4所示。
图3-4医生用例图
3.4 非功能性需求分析
在系统的需求分析中除了保证系统功能需求分析准确完整,还应考虑与其相辅相成的各种其他因素,这样才能确保系统后续设计能够更加完善、清晰,确保系统实现后的有较高的使用价值。
3.4.1 先进性
为保证系统的先进性开发过程中应尽量使用先进的软件开发技术、设计方法、体系架构,符合当下的应用需求和保证性能可靠。
3.4.2 安全性
本系统中涉及三种用户角色,根据用户角色类型合理划分其页面访问权限。系统允许管理员对用户和医生进行必要的设置,同时要避免管理员对个人重要信息进行操作,保障用户和医生的信息安全。
3.4.3 易用性
系统使用方便、界面友好是提高用户使用体验的重要因素。系统实现其主体功能同时,界面设计要简洁大方、使用方便、美观清晰。系统的每一项反馈都要逻辑严密,弹窗信息也是简洁明了。
3.4.4 可扩展性
可扩展性要求软件的设计要留有可升级接口和升级空间,便于今后根据新的模式需求进行功能的拓展。
3.4.5 可修改性
可修改性要求使用科学的方法设计软件,形成良好的结构和完备的文档。它的前提要保证系统设计逻辑清晰,软件结构简单明了,代码编写过程中有良好的注释习惯,便于后续对系统性能进行调整。
3.5 系统流程分析
3.5.1 登录流程
每个用户都有专属的密码和账号,在输入合法的账号和密码之后即可进入系统。登录流程如图3-5示:
图3-5录流程图
3.5.2 添加信息流程
管理层人员有添加信息功能。添加信息流程如图3-6示:
图3-6添加信息流程图
3.5.3 删除流程
用户可以选择把自己发布的信息删掉,选择要删除的信息确认之后,删除信息的操作就完成了。删除信息流程图如图3-7示。
图3-7删除信息流程图
3.6 本章小结
本章首先对整个系统进行了详细的需求描述,然后按照这些要求对系统的角色和功能进行了详细的分析,并对这些要求进行了详细的说明。同时为保证需求分析的全面性,还对系统的一些非功能性需求进行描述和对系统流程进行分析,为以后的系统的开发提供了一个比较完善的参考依据。
第四章 系统设计
4.1 系统总体设计
对于中医健康管理系统的建设可以为管理提供帮助,通过对一些基础信息管理实现针对性的安排,可以按照用户的角色权限使不同用户角色看到不一样的信息界面。现根据需求阶段的分析,我们可以大致确定系统需要包含的功能如下图所示:
系统总体结构图如下,见图4-1。

图4-1 系统总体结构图
4.2 数据库设计
数据库能直观反映表现系统的需求,数据库的设计能否切实符合系统的需求关系到整个系统最终的呈现结果。通过之前的分析梳理,明确了系统中需要包含的功能和要求。系统中除了涉及对数据库的增加、删除、查寻、修改的基础操作较多,还要理清实体间的对应关系,据此完成表结构的设计与实现。
4.2.1 数据库逻辑设计
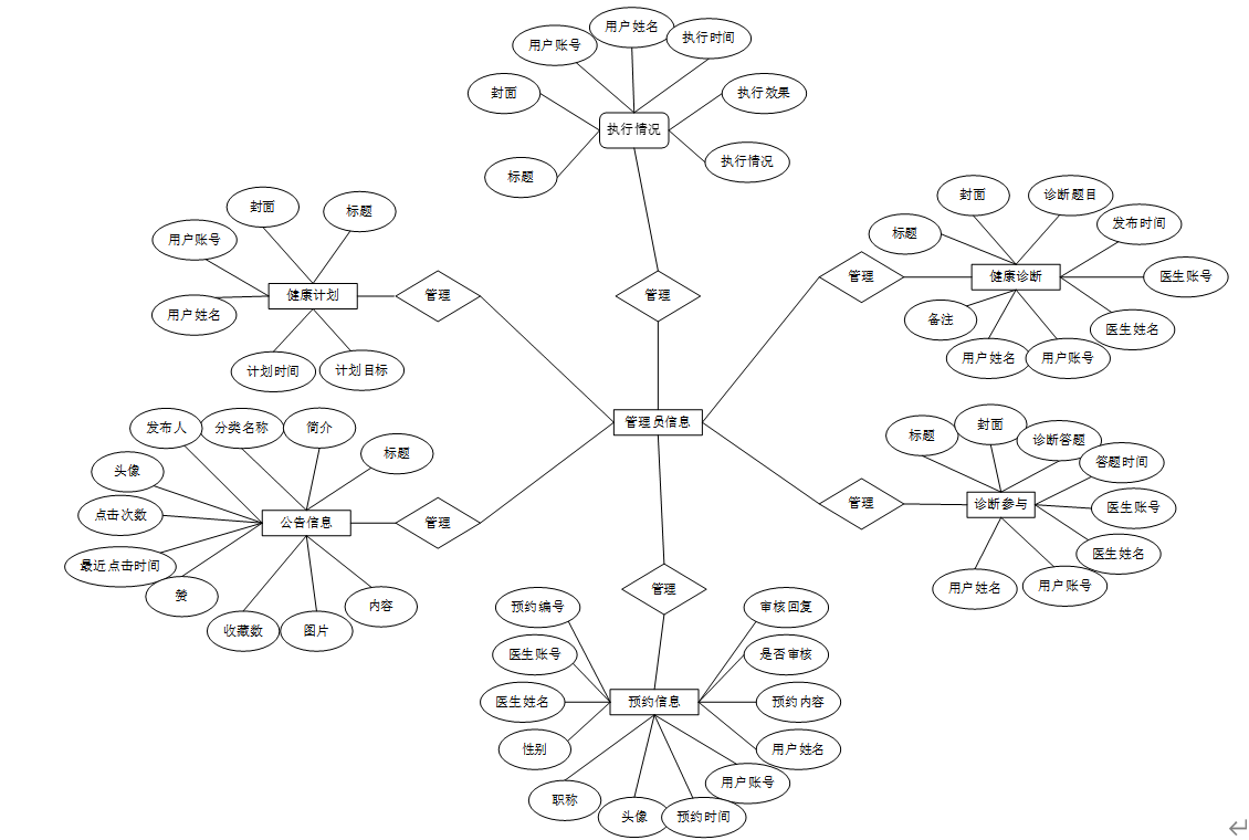
将“诊断参与、健康诊断、执行情况、预约信息、公告信息、健康计划”等作为实体,它们的局部E-R图,如图4-2所示:

图4-2局部E-R图
5.1前台功能实现
5.1.1系统首页页面
当人们打开系统的网址后,首先看到的就是首页界面。在这里,人们能够看到系统的导航条,通过导航条导航进入各功能展示页面进行操作。系统首页界面如图5-1所示:

图5-1 系统首页界面
在注册流程中,用户在Vue前端填写必要信息(如用户名、密码等)并提交。前端将这些信息通过HTTP请求发送到Java后端。后端处理这些信息,检查用户名是否唯一,并将新用户数据存入MySQL数据库。完成后,后端向前端发送注册成功的确认,前端随后通知用户完成注册。这个过程实现了新用户的数据收集、验证和存储。系统注册页面如图5-2所示:

图5-2系统注册页面
5.1.2个人中心
个人中心:在个人中心页面可以对个人信息、修改密码、诊断结果、预约信息、诊断建议、咨询信息、健康计划、诊疗信息、执行情况、中医处方、诊断参与、我的收藏、体检记录、健康诊断进行详细操作;如图5-3所示:

图5-3个人中心界面
5.2后台模块实现
在登录流程中,用户首先在Vue前端界面输入用户名和密码。这些信息通过HTTP请求发送到Java后端。后端接收请求,通过与MySQL数据库交互验证用户凭证。如果认证成功,后端返回给前端,允许用户访问系统。这个过程涵盖了从用户输入到系统验证和响应的全过程。后台登录界面图5-4所示。

图5-4 后台登录界面
5.2.1管理员功能实现
管理员进入主页面,主要功能包括对首页、用户、医生、药品分类、中医药品、预约信息、咨询信息、诊疗信息、中医处方、体检记录、健康诊断、诊断参与、诊断结果、诊断建议、健康计划、执行情况、系统管理、用户信息等进行操作。管理员主页面如图5-5所示:

图5-5管理员主界面
用户功能在视图层(view层)进行交互,比如点击“搜索、新增或删除”按钮或填写用户信息表单。这些用户表单动作被视图层捕获并作为请求发送给相应的控制器层(controller层)。控制器接收到这些请求后,调用服务层(service层)以执行相关的业务逻辑,例如验证输入数据的有效性和与数据库的交互。服务层处理完这些逻辑后,进一步与数据访问对象层(DAO层)交互,后者负责具体的数据操作如查看、修改或删除用户信息,并将操作结果返回给控制器。最终,控制器根据这些结果更新视图层,以便用户功能可以看到最新的信息或相应的操作反馈。用户界面如图5-6所示:

图5-6用户界面
医生功能在视图层(view层)进行交互,比如点击“搜索、新增或删除”按钮或填写医生信息表单。这些医生表单动作被视图层捕获并作为请求发送给相应的控制器层(controller层)。控制器接收到这些请求后,调用服务层(service层)以执行相关的业务逻辑,例如验证输入数据的有效性和与数据库的交互。服务层处理完这些逻辑后,进一步与数据访问对象层(DAO层)交互,后者负责具体的数据操作如查看、修改或删除医生信息,并将操作结果返回给控制器。最终,控制器根据这些结果更新视图层,以便医生功能可以看到最新的信息或相应的操作反馈。医生界面如图5-7所示:

图5-7医生界面
中医药品功能在视图层(view层)进行交互,比如点击“搜索、新增或删除”按钮或填写中医药品信息表单。这些中医药品表单动作被视图层捕获并作为请求发送给相应的控制器层(controller层)。控制器接收到这些请求后,调用服务层(service层)以执行相关的业务逻辑,例如验证输入数据的有效性和与数据库的交互。服务层处理完这些逻辑后,进一步与数据访问对象层(DAO层)交互,后者负责具体的数据操作如查看、修改或删除中医药品信息,并将操作结果返回给控制器。最终,控制器根据这些结果更新视图层,以便中医药品功能可以看到最新的信息或相应的操作反馈。中医药品界面如图5-8所示:

图5-8中医药品界面
预约信息功能在视图层(view层)进行交互,比如点击“搜索或删除”按钮或填写预约信息表单。这些预约信息表单动作被视图层捕获并作为请求发送给相应的控制器层(controller层)。控制器接收到这些请求后,调用服务层(service层)以执行相关的业务逻辑,例如验证输入数据的有效性和与数据库的交互。服务层处理完这些逻辑后,进一步与数据访问对象层(DAO层)交互,后者负责具体的数据操作如查看或删除预约信息,并将操作结果返回给控制器。最终,控制器根据这些结果更新视图层,以便预约信息功能可以看到最新的信息或相应的操作反馈。预约信息界面如图5-9所示:

图5-9预约信息界面
咨询信息功能在视图层(view层)进行交互,比如点击“搜索或删除”按钮或填写咨询信息表单。这些咨询信息表单动作被视图层捕获并作为请求发送给相应的控制器层(controller层)。控制器接收到这些请求后,调用服务层(service层)以执行相关的业务逻辑,例如验证输入数据的有效性和与数据库的交互。服务层处理完这些逻辑后,进一步与数据访问对象层(DAO层)交互,后者负责具体的数据操作如查看、修改或删除咨询信息,并将操作结果返回给控制器。最终,控制器根据这些结果更新视图层,以便咨询信息功能可以看到最新的信息或相应的操作反馈。咨询信息界面如图5-10所示:

图5-10咨询信息界面
诊疗信息功能在视图层(view层)进行交互,比如点击“搜索或删除”按钮或填写诊疗信息表单。这些诊疗信息表单动作被视图层捕获并作为请求发送给相应的控制器层(controller层)。控制器接收到这些请求后,调用服务层(service层)以执行相关的业务逻辑,例如验证输入数据的有效性和与数据库的交互。服务层处理完这些逻辑后,进一步与数据访问对象层(DAO层)交互,后者负责具体的数据操作如查看、修改或删除诊疗信息,并将操作结果返回给控制器。最终,控制器根据这些结果更新视图层,以便诊疗信息功能可以看到最新的信息或相应的操作反馈。诊疗信息界面如图5-11所示:

图5-11诊疗信息界面
中医处方功能在视图层(view层)进行交互,比如点击“搜索或删除”按钮或填写中医处方信息表单。这些中医处方表单动作被视图层捕获并作为请求发送给相应的控制器层(controller层)。控制器接收到这些请求后,调用服务层(service层)以执行相关的业务逻辑,例如验证输入数据的有效性和与数据库的交互。服务层处理完这些逻辑后,进一步与数据访问对象层(DAO层)交互,后者负责具体的数据操作如查看、修改或删除中医处方信息,并将操作结果返回给控制器。最终,控制器根据这些结果更新视图层,以便中医处方功能可以看到最新的信息或相应的操作反馈。中医处方界面如图5-12所示:

图5-12中医处方界面
健康计划功能在视图层(view层)进行交互,比如点击“搜索或删除”按钮或填写健康计划信息表单。这些健康计划表单动作被视图层捕获并作为请求发送给相应的控制器层(controller层)。控制器接收到这些请求后,调用服务层(service层)以执行相关的业务逻辑,例如验证输入数据的有效性和与数据库的交互。服务层处理完这些逻辑后,进一步与数据访问对象层(DAO层)交互,后者负责具体的数据操作如查看、修改或删除健康计划信息,并将操作结果返回给控制器。最终,控制器根据这些结果更新视图层,以便健康计划功能可以看到最新的信息或相应的操作反馈。健康计划界面如图5-13所示:

图5-13健康计划界面
系统管理,公告信息分类功能在视图层(view层)进行交互,比如点击“搜索、新增或删除”按钮或填写公告信息分类信息表单。这些公告信息分类表单动作被视图层捕获并作为请求发送给相应的控制器层(controller层)。控制器接收到这些请求后,调用服务层(service层)以执行相关的业务逻辑,例如验证输入数据的有效性和与数据库的交互。服务层处理完这些逻辑后,进一步与数据访问对象层(DAO层)交互,后者负责具体的数据操作如查看、修改或删除公告信息分类信息,并将操作结果返回给控制器。最终,控制器根据这些结果更新视图层,以便公告信息分类功能可以看到最新的信息或相应的操作反馈。还可以对公告信息、关于我们、系统简介、轮播图管理进行相应操作;公告信息分类界面如图5-14所示:

图5-14系统管理界面
5.2.2医生功能实现
医生进入主页面,主要功能包括对首页、中医药品、预约信息、咨询信息、诊疗信息、中医处方、体检记录、健康诊断、诊断参与、诊断结果、诊断建议、用户信息等进行操作。医生主页面如图5-15所示:

图5-15医生主界面
源码无偿分享,文未领取
1032

被折叠的 条评论
为什么被折叠?



