计算机毕业设计ssm基于JavaWeb的在线云音乐平台3f2461bw
(配套有源码 程序 mysql数据库 论文)本套源码可以先看具体功能演示视频领取,文末有联xi 可分享
随着互联网技术的飞速发展,人们对于音乐的获取方式发生了翻天覆地的变化。传统的音乐播放模式逐渐被在线音乐平台所取代。在线音乐平台不仅提供了海量的音乐资源,还具备便捷的搜索、个性化推荐、音乐分享等功能,满足了用户随时随地听音乐的需求。基于SSM框架的JavaWeb技术,开发一个在线云音乐平台,能够充分发挥JavaWeb的高效性和稳定性,同时结合SSM框架的分层架构优势,实现一个功能完善、用户体验良好的音乐服务平台。
在系统设计中,我们重点关注以下几个核心功能:
-
用户注册与登录:用户可以通过手机号或邮箱进行注册,并使用账号密码登录系统。
-
音乐资源管理:平台支持音乐的上传、分类、搜索和播放功能,用户可以根据歌手、专辑、风格等条件快速查找音乐。
-
个性化推荐:根据用户的听歌历史和喜好,系统能够智能推荐符合用户口味的音乐。
-
歌单管理:用户可以创建自己的歌单,添加喜欢的歌曲,并对歌单进行编辑和分享。
-
评论与互动:用户可以对歌曲发表评论,与其他用户进行互动交流。
-
音乐下载:用户可以选择将喜欢的音乐下载到本地设备。
-
用户信息管理:用户可以修改个人信息,包括头像、昵称、密码等。
-
后台管理:管理员可以对音乐资源、用户信息、评论等进行管理和审核。
这些功能的实现,旨在为用户提供一个便捷、高效、个性化的音乐体验,同时确保平台的稳定性和安全性。通过SSM框架的分层设计,系统能够清晰地划分业务逻辑,便于后续的维护和扩展。
注:完成的毕业设计程序以下面的的环境软件、功能图和界面为准。
系统所需要的环境软件:idea、eclipse+mysql5.7、8.0+Navicat+JDK1.8+tomcat7.0
3.3系统功能分析
系统功能需求包含业务需求和功能需求,系统功能需求分析是在了解用户习惯、开发人员技术和实力等各个因素的前提下,对其进行深入分析,了解系统基本需求后,基本功能如下:
本课题要求实现优质的在线云音乐平台,就一定要包含数据库和服务器相联系,从而实现系统的功能运转。系统分为用户模块和管理员模块两部分,
管理员模块:管理员是系统中的核心用户,管理员登录后,可以对后台系统进行管理。主要功能有用户、音乐分类、曲风分类、商品分类、曲库信息、音乐商城、享乐社区 、系统管理、订单管理、账号信息等功能。管理员用例如图3-1所示。

图3-1 管理员用例图
用户:用户进入系统可以实现对个人中心、修改密码、我的发布、我的订单、我的地址、我的收藏、浏览历史等功能进行操作,用户用例如图3-2所示。

图3-2 用户用例图
3.4 系统流程分析
3.4.1 登录流程
每个用户都有专属的密码和账号,在输入合法的账号和密码之后即可进入系统。登录流程如图3-3所示:

图3-3 登录流程图
3.4.2 添加信息流程
管理层人员有添加信息功能。添加信息流程如图3-4所示:

图3-4 添加信息流程图
3.4.3 删除流程
用户可以选择把自己发布的信息删掉,选择要删除的信息确认之后,删除信息的操作就完成了。删除信息流程图如图3-5所示。

图3-5 删除信息流程图
第4章 系统设计
4.1系统功能设计
系统的功能设计是整个系统的运行基础,是一个把设计需求替换成以计算机系统的形式表示出来。通过对在线云音乐平台的调查、分析和研究,得出了该系统的总体规划,这是开发设计系统的初步核心。如下图所示:

图4-1总体规划结构图
4.2数据库的设计
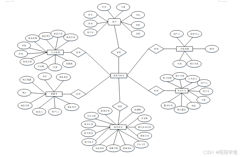
4.2.1数据库E-R图
关系型数据库是目前使用人数最多的数据库,既是面向对象系统设计,所以它的数据库设计主要是面向对象的。现在主要考虑如何对类进行持久化操作,即如何将对象类映射到关系数据库的二维表。目前可以采用数据库建模工具来实现。
然后根据功能需求来对本系统的e-r图实现分解来得到几种实体—关系模型,以下将对“享乐社区、音乐商城、购物车、曲库信息、在线客服、用户”等作为实体,它们的局部E-R如图4-2所示:

图4-2局部E-R图
5.1前台功能实现
5.1.1系统首页页面
当人们打开系统的网址后,首先看到的就是首页界面。在这里,人们能够看到系统的导航条,通过导航条导航进入各功能展示页面进行操作。平台首页界面如图5-1所示:

图5-1 平台首页界面
在注册流程中,用户在Vue前端填写必要信息(如用户名、密码等)并提交。前端将这些信息通过HTTP请求发送到Java后端。后端处理这些信息,检查用户名是否唯一,并将新用户数据存入MySQL数据库。完成后,后端向前端发送注册成功的确认,前端随后通知用户完成注册。这个过程实现了新用户的数据收集、验证和存储。平台注册页面如图5-2所示:

图5-2平台注册页面
曲库信息:在曲库信息页面的输入栏中输入歌曲名称和所属专辑进行查询,可以查看到曲库详细信息,并根据需要进行评论或收藏操作;曲库信息页面如图5-3所示:

图5-3曲库信息详细页面
音乐商城:在音乐商城页面的输入栏中输入商品名称、商品品牌和价格进行查询,可以查看到音乐商城详细信息,并根据需要进行添加到购物车或立即购买操作;音乐商城页面如图5-4所示:

图5-4音乐商城详细页面
享乐社区:在享乐社区页面的输入栏中输入标题、类型和内容进行发布帖子或重置操作;享乐社区页面如图5-5所示:

图5-5享乐社区详细页面
购物车模块在Vue前端允许用户选择并添加商品到他们的购物车。这些信息通过HTTP请求发送到Java后端,后端处理这些请求并在MySQL数据库中更新用户的购物车内容。用户可以查看、修改购物车中的商品数量或移除商品。最后,在结账时,用户提交订单,后端验证支付信息并处理订单,同时更新数据库中的库存状态。这个过程实现了一个从选择商品到完成购买的完整交易流程;购物车页面如图5-6所示:

图5-6购物车页面
5.1.2个人中心
在个人中心页面可以对个人中心、修改密码、我的发布、我的订单、我的地址、我的收藏、浏览历史等进行详细操作;如图5-7所示:

图5-7个人中心界面
5.2管理员功能实现
在登录流程中,用户首先在Vue前端界面输入用户名和密码。这些信息通过HTTP请求发送到Java后端。后端接收请求,通过与MySQL数据库交互验证用户凭证。如果认证成功,后端返回给前端,允许用户访问系统。这个过程涵盖了从用户输入到系统验证和响应的全过程。管理员登录界面图5-8所示。

图5-8管理员登录界面
管理员进入主页面,主要功能包括对用户、音乐分类、曲风分类、商品分类、曲库信息、音乐商城、享乐社区 、系统管理、订单管理、账号信息等进行操作。管理员主页面如图5-9所示:

图5-9管理员主界面
用户功能在视图层(view层)进行交互,比如点击“查找、添加或删除”按钮或填写用户信息表单。这些用户表单动作被视图层捕获并作为请求发送给相应的控制器层(controller层)。控制器接收到这些请求后,调用服务层(service层)以执行相关的业务逻辑,例如验证输入数据的有效性和与数据库的交互。服务层处理完这些逻辑后,进一步与数据访问对象层(DAO层)交互,后者负责具体的数据操作如查看、修改或删除用户信息,并将操作结果返回给控制器。最终,控制器根据这些结果更新视图层,以便用户功能可以看到最新的信息或相应的操作反馈。用户界面如图5-10所示:

图5-10用户管理界面
曲库信息功能在视图层(view层)进行交互,比如点击“查找、添加或删除”按钮或填写曲库信息表单。这些曲库信息表单动作被视图层捕获并作为请求发送给相应的控制器层(controller层)。控制器接收到这些请求后,调用服务层(service层)以执行相关的业务逻辑,例如验证输入数据的有效性和与数据库的交互。服务层处理完这些逻辑后,进一步与数据访问对象层(DAO层)交互,后者负责具体的数据操作如查看、查看评论、修改或删除曲库信息,并将操作结果返回给控制器。最终,控制器根据这些结果更新视图层,以便曲库信息功能可以看到最新的信息或相应的操作反馈。曲库信息界面如图5-11所示:

图5-11曲库信息界面
音乐商城功能在视图层(view层)进行交互,比如点击“查找、添加或删除”按钮或填写音乐商城信息表单。这些音乐商城表单动作被视图层捕获并作为请求发送给相应的控制器层(controller层)。控制器接收到这些请求后,调用服务层(service层)以执行相关的业务逻辑,例如验证输入数据的有效性和与数据库的交互。服务层处理完这些逻辑后,进一步与数据访问对象层(DAO层)交互,后者负责具体的数据操作如查看、查看评论、修改或删除用户信息,并将操作结果返回给控制器。最终,控制器根据这些结果更新视图层,以便音乐商城功能可以看到最新的信息或相应的操作反馈。音乐商城界面如图5-12所示:

图5-12音乐商城界面
订单管理功能在视图层(view层)进行交互,比如点击“查找、添加或删除”按钮或填写已支付订单信息表单。这些已支付订单表单动作被视图层捕获并作为请求发送给相应的控制器层(controller层)。控制器接收到这些请求后,调用服务层(service层)以执行相关的业务逻辑,例如验证输入数据的有效性和与数据库的交互。服务层处理完这些逻辑后,进一步与数据访问对象层(DAO层)交互,后者负责具体的数据操作如查看、修改或删除已支付订单信息,并将操作结果返回给控制器。最终,控制器根据这些结果更新视图层,以便已支付订单功能可以看到最新的信息或相应的操作反馈,还可以对未退款订单、已发货、未支付订单、已完成订单和已取消订单进行详细操作;订单管理界面如图5-13所示:

图5-13订单管理界面
源码无偿分享,文未领取
1016

被折叠的 条评论
为什么被折叠?



