计算机毕设java高校疫情防控管理系统5i37a9 (配套有源码 程序 mysql数据库 论文)本套源码可以先看具体功能演示视频领取,文末有联xi 可分享
在高校疫情防控常态化背景下,传统防控依赖人工登记、信息分散,存在健康上报不及时、防疫物资管理混乱、校园消毒记录不全等问题,难以满足管理员、学生、教师三方协同需求。依托 Java 语言、SSM 框架、B/S 架构及 MySQL 数据库,开发高校疫情防控管理系统,整合健康上报、物资申请、校园消毒等功能,支持三类角色操作,打造专业化防疫管理平台。该系统既能帮助管理员统筹防疫数据与资源,又能让师生便捷完成防疫相关操作,提升高校疫情防控的效率与规范性。
该系统分为管理员、学生、教师三类角色功能,学生端包含注册登录模块,支持账号注册与安全登录;个人中心模块,更新个人信息(姓名、专业、住址、联系方式);学生上报模块,提交每日健康信息(健康码、体温、是否有疑似症状),跟踪审核;学生核酸模块,查询核酸检测结果;学生出行模块,登记出行信息(行程城市、体温);意见反馈模块,提交防疫相关建议或问题;学生申请模块,申请防疫物资(口罩、消毒液)。教师端包含个人中心,维护教师信息(姓名、住址、联系方式);教师上报模块,提交个人健康信息;教师核酸模块,查询个人核酸记录;休假申请模块,提交休假申请(行程、天数);教师申请模块,申请防疫物资。管理员端包含系统首页、个人中心,维护管理员信息;学生管理模块,查询、新增、修改学生账号;教师管理模块,审核教师资质,管理账号;省份 / 市级 / 县级管理,维护地域基础数据;学生上报管理模块,审核学生健康上报,处理异常;教师上报管理模块,监管教师健康数据;核酸管理模块,录入师生核酸结果;通知管理模块,发布防疫通知;学生出行管理,审核学生出行申请;休假申请管理,审批教师休假;意见反馈管理,处理师生反馈;隔离点管理,维护隔离点信息(位置、容纳人数、配套设施);物资分类管理,维护物资类型;防疫物资管理,审核物资申请,跟踪库存;校园消毒管理,记录消毒信息(地点、时间、内容);论坛管理,审核防疫相关交流内容;系统管理,维护公告资讯、轮播图。系统通过健康上报表、物资申请表、消毒表等数据库表实现数据存储,覆盖从健康监测到物资管理的全流程,满足高校疫情防控需求。
注:以上是纯毕业设计介绍,并非实际开发完成,最终开发完成的毕业设计程序以下面的的环境软件、功能图和界面为准。
系统所需要的环境软件:idea、eclipse+mysql5.7、8.0+Navicat+JDK1.8+tomcat7.0
2.2系统用例图
本系统采用自上往下的方法开发,基本定位如下功能:
本课题要求实现一套高校疫情防控管理系统,系统主要包括管理员模块和学生、教师模块的功能模块;
(1)管理员用例图如下所示:

图2-1管理员用例图
(2)学生用例图如下所示:

图2-2学生用例图
(3)教师用例图如下所示:

图2-3教师用例图
2.3可行性分析
2.3.1经济可行性
任何系统在开发之前,经济方面的问题都是最应该被考虑的,经济问题主要体现在两个方面。一方面是在开发时,现有可使用的设计资源能否满足系统的预计开发消耗;另一方面是在开发以后,系统的盈利能否保证系统的正常运行和日复一日的更新消耗。
开发方面,因为在开发系统时使用的开发工具基本都是免费的,只有一些少量的人工费。所以,开发工具上的经济消耗都是很少的,都是在可控范围内的。另外,可以在确保质量的前提下,尽可能的减少设计成本,可以为开发之后的工作留下更多的经济资源。
在最大限度降低开发成本的同时,也可以让使用者最大限度的从系统中获利,对双方来说都是一个可行的高校疫情防控管理系统。总结下来就是,该系统的各项开发费用都处于可控范围内。经过了种种分析和考虑后证明,该系统软件可以行得通的,经济方面的压力是在预料之内的。
2.3.2技术可行性
在研究技术可行性的时候,系统的开发环境是可以确定的,所以技术可行性最好与系统功能和性能以及一些实际的情况同时考虑。在可行性研究阶段,结合实际调整开发的内容和选择能够完成的技术体系是一个可用的手段,如果系统进入开发阶段,任何的调整都意味着会耗费更多的经历。需要再次明确的问题是,技术可行性不只是考虑在技术上是否可实现,实际上还包含了在当前的实际的情况下的技术可行性。有很多的因素例如时间不足、预期的开发目标技术难度比较难、不能有充足的技术积累、而且对于技术的掌握不够等这些实际存在的情况,都是要提前部署和认真规划的。
开发高校疫情防控管理系统的技术内容分析,目前的状况是从网络硬件和相关技术上看是可行的。该系统采用了JAVA和 MySQL技术。到现在可以知道,很多的基础知识都是经过学习使用的,在后续的设计中还需要不断的练习,学习更多相关的技术经验来充实自己对于系统的开发。
2.3.3社会可行性
在社会可行性分析中,首先能结合国家经济和社会发展的实际情况,还需要能够让用户更加的便利,给使用者带来多方面的高效益,使得可以比较快速的发展以及应用,随着很多领域的发展,尤其是智能化的社会下,据统计许多的人都拥有属于自己的系统,这种情况下就带来很多的问题,比较突出的就是管理上的不足,从而出现低效率的原因。
在可行性分析中的收益分析,是比较清晰地发掘开发的系统带来的各种直接的有效的利益以及一些隐藏起来的好处,以便在后续的设计中更加的坚定和确信系统开发的意义。解决一些社会方面存在的问题,设计并开发系统肯定是要发现某类社会存在的问题,并且能够带来一定的社会价值。还有一些社会的影响力,是通过系统想优势和切实的好处来产生的,能够在一定的情况下提高效率,肯定会增加一些社会的进步和发展。社会上的可行性,包括法律上的可行性,也包括法律上的可能性,法律上的可行性,需要社会上的许多因素,可以来实现系统建设的现实性。如果所开发的系统与国家法律或政策等相关的因素不相符合,在某些信息化的邻域中使用的是一些加密的信息或者技术问题,还有不经过正常的操作使用其他的一些公开的信息等这些情况,这样的系统的开发在法律的范围中就是不能被允许的。
其中还有一个比较重要的用户使用可行性也是通过执行系统时的可行性,是从所有情况下用户的角度来考虑系统的可行性,由于设计开发相关的系统就是站在社会中广大的用户体验考虑的,所以在这个层面考虑也是符合的。
2.4系统开发技术
2.4.1 SSM框架
SSM就是Spring+Spring MVC+MyBatis,其中SpringMVC实际上是Spring中包含的内容。SSM是当下主流的轻量级Java EE企业级框架,既可以作为数据源较简单的web项目的框架,也可以用来搭建大型的企业级应用系统。
2.4.2 B/S架构
B/S结构就是指系统客户端与服务器分离,客户端通过浏览器访问服务端进行操作。
B/S结构目前广泛应用于绝大部分系统搭建中,这种结构摒弃C/S结构客户端服务端不分离的缺点,具有更多的优势:
(1)跨平台性:B/S的标准由标准化组织确立,适用于绝大多数的系统搭建,通用于应用之间。
(2)低维护成本:客户端和服务器端分离,减轻了两端的压力,尤其是客户端,对客户端设备,硬件、软件要求都比较低,并且系统需要升级或维护时,只需要在服务器端升级或维护就可以,使相应的费用减少。
MySQL 是一种关联数据库管理系统,该系统速度快而且灵活性强,主要原因是它将数据保存在不同的表中,MySQL软件的优点是成本低、体积小、速度快,开放源码,所以一般中小型网站的开发都选择 MySQL 作为网站数据库。
2.4.4 Java介绍
Java 最大的两个特点就是功能强大和简单易用。Java可以让程序员进行复杂的编程而不必为储存管理对象等问题所烦恼,把精力和时间更多的放在研发与设计上,极大地提高了开发者的工作效率和工作热情。
2.5系统流程分析
(1)个人信息流程图
用户在成功进入系统以后,可以获得手机号、姓名、性别、头像等个人信息。获得个人信息的流程见图2-4所示。

图2-4个人信息流程图
用户进行登录操作的流程图如图2-5。

图2-5 用户登录界面流程图
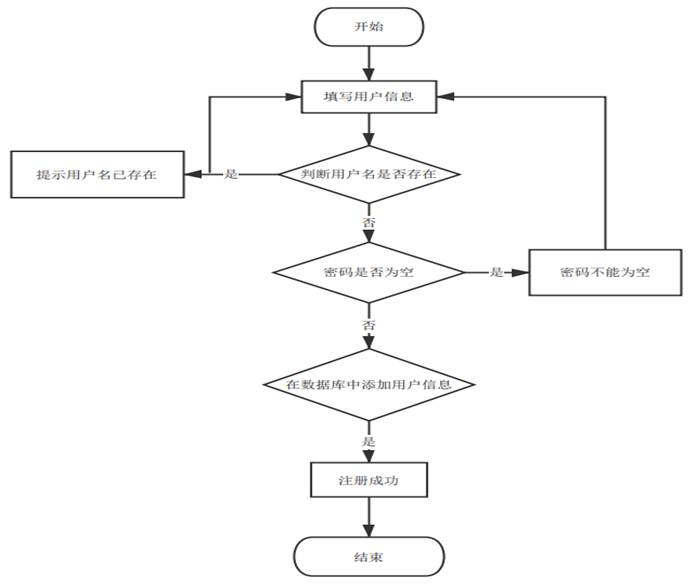
用户进行注册操作的流程图如图2-6。

图2-6用户注册流程图
3系统设计
系统设计要提出具体的软件功能及要求,是系统分析后进行的流程。它的主要目的是提供软件开发的思路和具体流程,是系统运行的根本保障。它要确定软件各个模块的功能,并形成相应的流程图,方便设计者思考。同时要将每个模块需要完成的任务详细的表达出来,并对每个模块进行具体化的设计分析,提供相当数量的设计方案,再通过设计者的详细分析和比对,选择出最佳的方案进行设计开发。并对相应的方案进行验证和拓展。
3.1系统功能结构
3.1.1系统结构图
系统结构图可以把杂乱无章的模块按照设计者的思维方式进行调整排序,可以让设计者在之后的添加,修改程序内容的过程中有一个很明显的思维方向。同时结构图还可以让设计者以外的其他人更直观的看出整个系统的设计理论和设计过程。让系统的设计变的更直观。该系统的功能架构图如图3-1所示:
图3-1 高校疫情防控管理系统功能结构图
3.2数据库设计
3.2.1 数据库概念设计
从系统运行完整的角度出发,设置相应的实体,明确各实体之间的联系。下面列举整个系统中涉及核心功能的实体:
教师信息实体

图3-2教师信息实体图
教师上报实体

图3-3教师上报实体图
学生信息实体

图3-4学生信息实体图
4学生上报实体

图3-5 学生上报实体图
4.2 前台系统功能模块
当游客打开系统的网址后,首先看到的就是首页界面。在这里,游客能够看到高校疫情防控管理系统的导航条显示首页、疫情信息、隔离点、防疫物资、校园消毒、论坛、核酸通知、后台管理、个人中心等。系统首页界面如图4-1所示:

图4-1系统首页界面
在系统首页点击中间的注册/登录按钮,然后页面跳转到注册登录界面,后来输入信息完成后,单击注册或者登录操作,如图4-2所示:


图4-2学生注册、学生登录界面
用户点击疫情信息;在疫情信息页面的搜索栏输入疫情名称,风险等级、疫情地址进行查询,然后可以查看疫情图片、风险等级、疫情地址、新增人数、累计人数、治愈人数、发布日期等信息,如果有需要可以点击收藏、评论等操作;如图4-3所示。
图4-3疫情信息界面图
用户点击隔离点;在隔离点页面的搜索栏输入名称,位置、负责人进行查询,然后可以查看位置、容纳人数、配套设施、负责人、联系方式等信息,如果有需要可以点击收藏等操作,如图4-4所示。
图4-4隔离点界面图
用户点击防疫物资;在防疫物资页面的搜索栏输入物资名称、物资分类、储存位置进行查询,然后可以查看物资名称、物资分类、数量、储存位置、帮助人群、备注、物资简介、负责人、联系方式等信息,如果有需要可以点击学生申请、教师申请或收藏等操作,如图4-5所示。
图4-5防疫物资界面图
在个人中心页面可以输入个人详细信息,进行信息更新操作,还可以对我的发布、我的收藏进行详细操作,如图4-6所示:

图4-6个人中心界面
4.3管理员功能模块
管理员通过登录页面填写用户名和密码、角色,完成后进行登录,如图4-7所示。

图4-7管理员登录页面
管理员登录进入高校疫情防控管理系统的实现可以查看系统首页、个人中心、学生管理、教师管理、省份管理、市级管理、县级管理、学生上报管理、教师上报管理、学生核酸管理、教师核酸管理、学生通知管理、教师通知管理、学生出行管理、休假申请管理、意见反馈管理、隔离点管理、物资分类管理、防物资管理、学生申请管理、教师申请管理、校园消毒管理、 论坛管理、系统管理等信息,如图4-8所示。

图4-8管理员功能界面图
管理员点击学生管理;在学生管理页面对学号、学生姓名、性别、邮箱、手机号码、班级、专业、省份、市级、县级、住址、头像等信息,进行查询,新增或删除学生信息等操作;如图4-9所示。

图4-9学生管理界面图
管理员点击教师管理;在教师管理页面对工号、教师姓名、性别、邮箱、联系手机、头像、省份、市级、县级、住址等信息,进行查询,新增或删除教师信息等操作;如图4-10所示。

图4-10教师管理界面图
管理员点击省份管理;在省份管理页面对省份等信息,进行查询,新增或删除省份等操作;如图4-11所示。

图4-11省份管理界面图
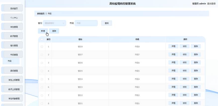
管理员点击市级管理;在市级管理页面对省份、市级等信息,进行查询、新增或删除市级信息等操作;如图4-12所示。

图4-12市级管理界面图
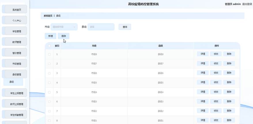
管理员点击县级管理;在县级管理页面对市级、县级等信息,进行查询、新增或删除县级信息等操作;如图4-13所示。

图4-13县级管理界面图
管理员点击学生上报管理;在学生上报管理页面对上报编号、学号、学生姓名、专业、健康码、当日体温、是否有疑似症状、打卡地点、上报时间、审核回复、审核状态、审核等信息,进行查询或删除学生上报等操作;如图4-14所示。

图4-14学生上报管理界面图
4.4 学生功能模块
登录界面,首先双击打开系统,连上网络之后会显示出本系统的登录界面,这是进入系统的第初始页面“登录”,能成功进入到该登录界面则代表系统的开启是成功的,接下来就可以操作本系统所带有的其他所有的功能,如图4-15所示。

图4-15学生登录界面
学生登录系统后,可以对系统首页、个人中心、学生上报管理、学生核酸管理、学生通知管理、学生出行管理、意见反馈管理、学生申请管理等功能进行相应操作,如图4-16所示。

图4-16学生功能界图面
4.5 教师功能模块
注册界面,第一次使用本系统的使用者,首先是要进行注册,点击“注册”,然后就会进入到注册的页面里面,将教师信息录入注册表,确认信息正确后,系统才会进入登录界面,教师登录成功后可使用本系统所提供的所有功能,如图4-17所示。

图4-17教师注册界面
登录界面,首先双击打开系统,连上网络之后会显示出本系统的登录界面,这是进入系统的第初始页面“登录”,能成功进入到该登录界面则代表系统的开启是成功的,接下来就可以操作本系统所带有的其他所有的功能,如图4-18所示。

图4-18教师登录界面
教师登录到系统界面,可以对系统首页、个人中心、教师上报管理、教师核酸管理、教师通知管理、学生出行管理、休假申请管理、教师申请管理等功能进行相应操作,如图4-19所示。

图4-19教师功能界图面
教师点击教师上报管理;在教师上报管理页面对上报编号、工号、教师姓名、健康码、当日体温、是否有疑似症状、打卡地点、上报时间、审核回复、审核状态等信息,进行查询或新增教师上报等操作;如图4-20所示。

图4-20教师上报管理界面图
教师点击教师核酸管理;在教师核酸管理页面对检测编号、工号、教师姓名、检测时间、检测结果、检测备注、发布日期等信息,进行查询教师核酸等操作;如图4-21所示。

图4-21教师核酸管理界面图
源码无偿分享,文未领取
976

被折叠的 条评论
为什么被折叠?



