计算机毕业设计java大学生心理健康管理小程序78948za0 (配套有源码 程序 mysql数据库 论文)本套源码可以先看具体功能演示视频领取,文末有联xi 可分享
随着社会竞争的加剧和学业压力的增大,大学生心理健康问题日益凸显,传统的心理健康服务存在预约流程繁琐、隐私保护不足、信息获取不便等问题,难以满足学生及时获取心理支持的需求。在此背景下,开发一款大学生心理健康管理小程序,通过数字化手段整合心理测试、咨询预约、健康资讯等功能,成为提升心理健康服务效率、保护学生隐私的重要举措,既能为学生提供便捷的心理支持渠道,也能为学校构建全方位的心理健康管理体系提供助力。
该系统采用 Java 语言和 SSM 框架开发,基于微信小程序平台,以 MySQL 为数据库,涵盖管理员、心理咨询师和学生三类角色。系统功能丰富,包括学生信息管理,涉及学号、姓名、联系方式等;心理咨询师信息管理,涵盖账号、姓名、联系方式等;心理测试管理,包含测试题目、发布时间等;测试信息管理,记录学生测试答题情况;测试分析管理,涉及测试成绩、心理分析、建议等;预约咨询管理,记录咨询内容、时间等;咨询回复管理,包含回复内容、时间等;心理健康档案管理,涵盖心理报告、健康等级、建议等;留言板功能支持用户留言与回复;系统管理包含公告信息、系统简介等;此外,还有个人中心(修改密码、我的收藏)、心理健康档案等功能。这些功能全面覆盖了心理健康服务的测试评估、咨询预约、档案管理等全流程,通过便捷的操作和匿名化设计,不仅为学生提供了安全便捷的心理支持渠道,也为心理咨询师和学校提供了高效的管理工具,有效推动了大学生心理健康服务的规范化和信息化发展。
注:以上是纯毕业设计介绍,并非实际开发完成,最终开发完成的毕业设计程序以下面的的环境软件、功能图和界面为准。
系统所需要的环境软件:idea、eclipse+mysql5.7、8.0+Navicat+JDK1.8+tomcat7.0
3.2需求分析
在项目开发中,需求分析是进行项目设计和实施的先决条件也是基础。开发者应全面理解和全面分析,并按照使用者的要求,对其进行细致的工作,并具体说明需要完成的工作。在此阶段,系统如何完成工作是不重要的,你只需确认系统正在执行什么工作就可以了。
只要确定该工作是什么,就可以知道该系统是怎么工作的。为了满足现代社会对环保和节约的需要,将传统的纸质文档通过计算机输入计算机并以电子文档的方式显示出来。大学生心理健康要负责许多方面的工作,因此,要建立一个简单、直观的查询渠道,并设定特定的存取权限,以保证大学生心理健康工作的顺畅和高效。此外,要实现对用户的直接管理,便于用户的个人信息的集中存储与管理。
用户个人资料的查询和修改,将会对所有用户的个人资料进行增、删、改、查:第一,使用者输入使用者的用户名、密码,将会进行存在性与及耦合性检查,并于使用者登入系统时,进行身份验证,以避免因非使用者操作或其它违规行为而造成的非法登录行为;第二,进入该界面后,可以查询、更改自己的信息。
后台管理用户信息:第一、在网站的后台,管理员可以对用户的个人资料进行全面的管理,如增添、修改、删除、查询等。
系统的运行过程:通过对大学生心理健康管理体系的分析和对比,并结合实际情况提出了一些建议。
采用面向对象的思维方式,以符合实际的功能与性能要求,并进行了创新。为了提升大学生心理健康管理的自动化和友善性的大学生心理健康管理小程序。
本文提出了一种基于面向对象的思想方法,以适应系统的实际功能与性能要求。为了使大学生心理健康管理更具自动化和亲和力,在对大学生心理健康进行简单的需求分析之后,将其分为三大功能模块,分别为管理员功能、心理咨询师功能和学生功能。其用例如下:

图3-1 管理员用例图

图3-2 心理咨询师用例图

图3-3 学生用例图
3.3系统流程的分析
3.3.1 登录流程
登录流程如图3-4所示:

图3-4登录流程
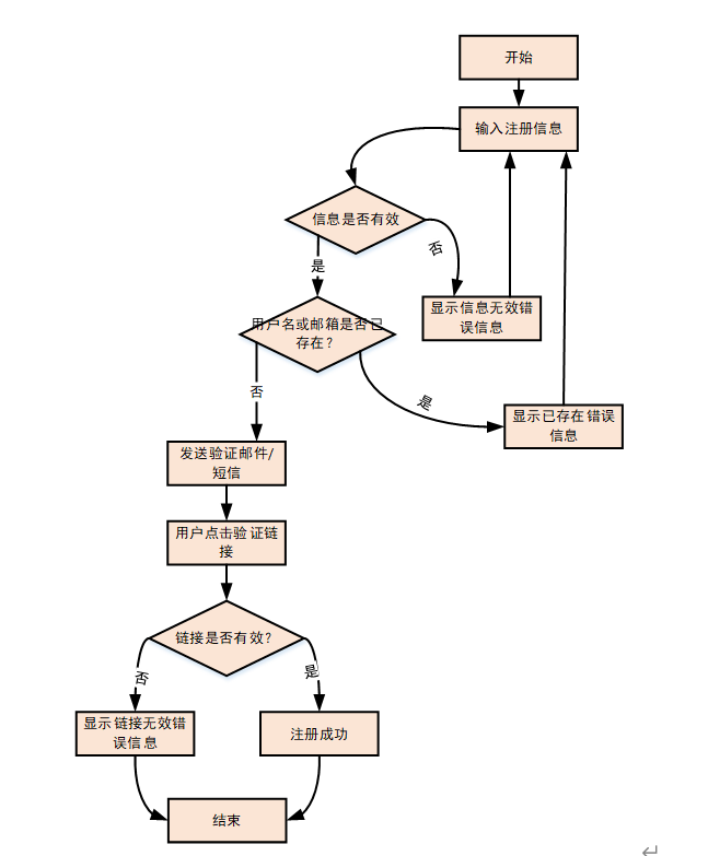
3.3.2 注册流程
注册流程如图3-5所示:

图3-5注册流程
3.3.3系统操作流程
系统操作流程如图3-6所示:

图3-6 系统操作流程图
第四章 系统设计
4.1总体功能设计
根据上文中对用户需求的一系列综合细致的分析,针对本文大学生心理健康管理小程序,得到一个如图4-1所示的宏观的总体功能结构图。

图4-1 系统功能结构图
4.2 数据库设计
4.2.1数据库设计原则
学习程序设计,如果想要了解数据库管理系统或者是按照系统接口的要求制作的,就必须创建一个数据库管理系统模型,用来存储数据,这样在进行应用程序编程的过程中,就不需要加载操作系统页面的信息,从而提高整个系统的工作效率。在数据库管理系统中承载着众多的数据,应该说,一个管理信息系统的建设中心和基地,也为建设管理信息系统和信息管理系统提出了新的查询、删除、修改和操作功能,使管理信息系统建设可以快速查询需要的数据,而不是直接从代码中查找。信息库管理系统由各个组成部分的信息表按照具体的方法进行准确的归并、排序和组成信息库管理系统。
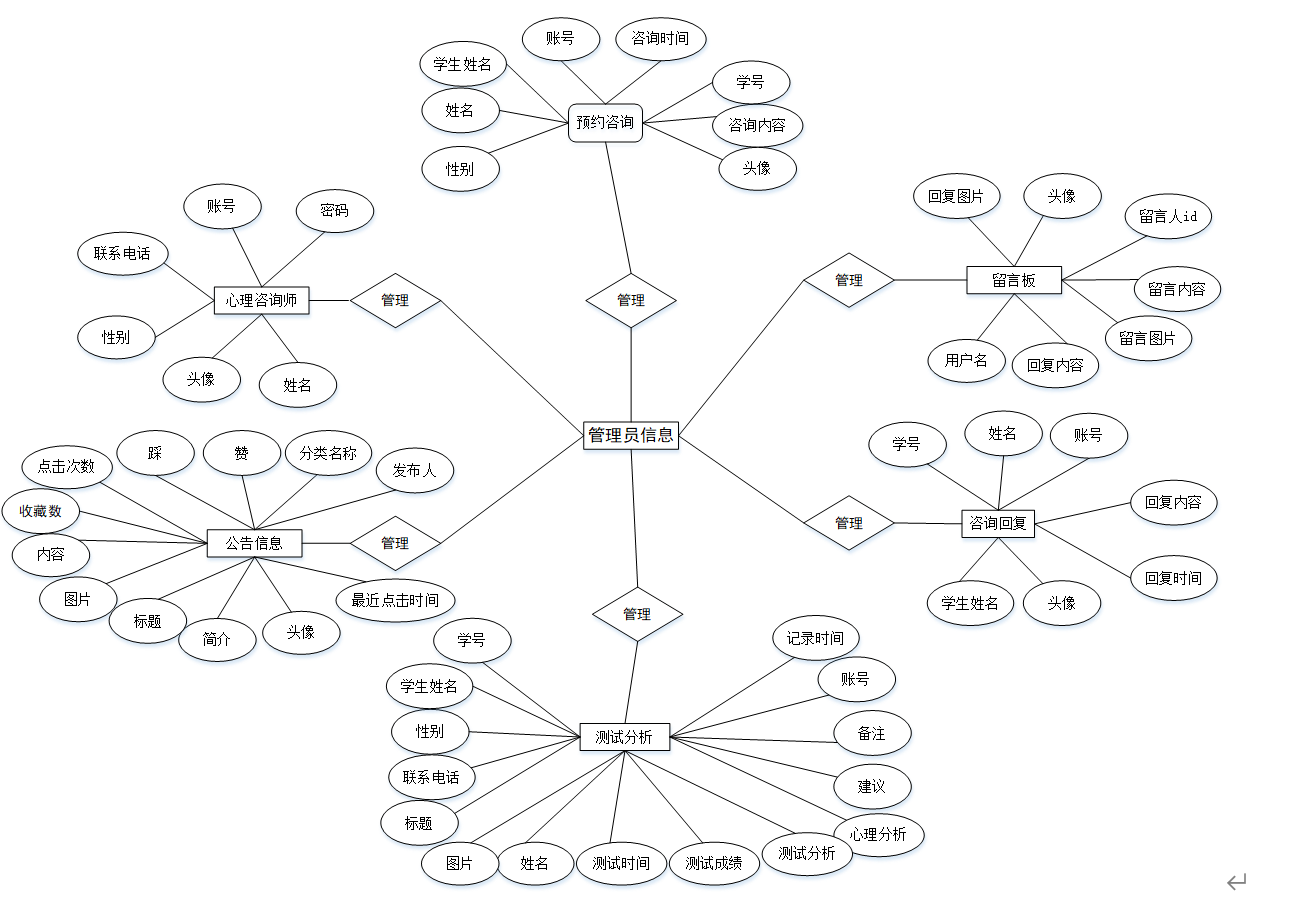
4.2.2数据库E-R图设计
E-R图即实体-联系图,主要作用是提供了解显示数据类型存在的联系的途径,是藐视现实世界的概念模型,其关键要素是实体型、属性、联系。以下是本系统主要的实体“心理咨询师、测试分析、预约咨询、留言板、咨询回复、公告信息”属性图如下所示。

图4-2 局部E-R图
5.1.1登录注册界面的实现
在登录流程中,用户首先在Uni前端界面输入用户名和密码。这些信息通过HTTP请求发送到Java后端。后端接收请求,通过与MySQL数据库交互验证用户凭证。如果认证成功,后端会返回给前端,允许用户访问系统。这个过程涵盖了从用户输入到系统验证和响应的全过程。小程序登录界面如图5-1所示。

图5-1 登录界面
系统注册:在系统注册页面的输入栏中输入用户注册信息进行注册操作,系统注册页面如图5-2所示:

图5-2系统注册页面
5.1.2小程序首页功能的实现
小程序首页是用户注册登录后进入的第一个界面,用户可通过小程序端最下面的那一行导航栏中的信息进入各功能进行操作;小程序首页界面如图5-3所示。

图5-3 小程序首页界面图
心理咨询师;在心理咨询师页面可以查看到姓名、账号、性别、联系电话等详细信息,并根据需要进行咨询操作;如图5-4所示。

图5-4心理咨询师界面图
5.1.3学生功能
学生登录成功后,点击“我的”进入我的页面,在我的页面可以对测试信息、测试分析、预约咨询、咨询回复、心理健康档案、我的收藏、留言板、修改密码等进行详细操作。学生功能界面如图5-5所示。

图5-5学生功能界面图
5.1.4心理咨询师功能
心理咨询师登录成功后,点击“我的”进入我的页面,在我的页面可以对心理测试、测试信息、测试分析、预约咨询、咨询回复、心理健康档案、我的收藏、留言板、修改密码等进行详细操作。心理咨询师功能界面如图5-6所示。

图5-6心理咨询师功能界面图
5.2系统后台功能的实现
在登录流程中,用户首先在Vue前端界面输入用户名和密码。这些信息通过HTTP请求发送到Java后端。后端接收请求,通过与MySQL数据库交互验证用户凭证。如果认证成功,后端会返回给前端,允许用户访问系统。这个过程涵盖了从用户输入到系统验证和响应的全过程。如图5-7所示。

图5-7管理员登录界面图
管理员登录进入后台可以查看到心理咨询师管理、学生管理、心理测试管理、测试信息管理、测试分析管理、预约咨询管理、咨询回复管理、心理健康档案管理、留言板管理、系统管理、用户中心等功能进行详细操作,如图5-8所示。

图5-8管理员功能界面图
心理咨询师管理;在心理咨询师页面可以查看到账号、姓名、联系电话等信息,并根据需要进行浏览、更改或移除操作;如图5-9所示。

图5-9心理咨询师管理界面图
学生管理;在学生页面可以查看到学号、学生姓名、头像、联系电话等信息,并根据需要进行浏览、更改或移除操作;如图5-10所示。

图5-10学生管理界面图
心理测试管理管理功能在视图层(view层)进行交互,比如点击“探寻或移除”按钮或填写心理测试管理管理表单。这些心理测试管理管理表单动作被视图层捕获并作为请求发送给相应的控制器层(controller层)。控制器接收到这些请求后,调用服务层(service层)以执行相关的业务逻辑,例如验证输入数据的有效性和与数据库的交互。服务层处理完这些逻辑后,进一步与数据访问对象层(DAO层)交互,后者负责具体的数据操作浏览、更改或移除心理测试管理信息,并将操作结果返回给控制器。最终,控制器根据这些结果更新视图层,以便心理测试管理管理功能可以看到最新的信息或相应的操作反馈。如图5-11所示。

图5-11心理测试管理管理界面图
预约咨询管理管理功能在视图层(view层)进行交互,比如点击“探寻或移除”按钮或填写预约咨询管理管理表单。这些预约咨询管理管理表单动作被视图层捕获并作为请求发送给相应的控制器层(controller层)。控制器接收到这些请求后,调用服务层(service层)以执行相关的业务逻辑,例如验证输入数据的有效性和与数据库的交互。服务层处理完这些逻辑后,进一步与数据访问对象层(DAO层)交互,后者负责具体的数据操作浏览、更改或移除预约咨询管理信息,并将操作结果返回给控制器。最终,控制器根据这些结果更新视图层,以便预约咨询管理管理功能可以看到最新的信息或相应的操作反馈。如图5-12所示。

图5-12预约咨询管理管理界面图
源码无偿分享,文未领取

被折叠的 条评论
为什么被折叠?



