计算机毕设 java 食品营养搭配系统 49by39(配套有源码 程序 mysql 数据库 论文)本套源码可以先看具体功能演示视频领取,文末有联 xi 可分享
随着人们健康意识提升,传统食品营养管理依赖经验搭配、信息分散,存在营养知识获取难、搭配方案不科学、烹饪指导缺失等问题,难以满足管理员统筹内容与用户获取健康饮食方案的需求。开发食品营养搭配系统,通过线上平台整合食品信息、营养搭配、烹饪教程等功能,能实现食品营养管理线上化管控,管理员统筹内容与用户,用户便捷查询营养信息、获取搭配方案,提升健康饮食管理效率,符合健康信息化发展趋势。
该系统包含两大角色功能,管理员功能有个人中心(维护信息)、用户管理(维护用户账号 / 姓名 / 联系方式)、食品分类 / 信息管理(分类食品、记录食品名称 / 食材 / 营养成分)、营养搭配管理(发布搭配标题 / 食材 / 方案)、烹饪教程管理(发布教程视频 / 详情)、营养资讯管理(发布资讯标题 / 内容)、书籍信息管理(记录书籍名称 / 作者 / 价格)、周推荐管理(发布营养计划)、交流论坛 / 系统管理(处理帖子 / 维护轮播图);用户功能有注册登录、个人中心(维护信息 / 管理订单)、食品信息管理(查询食品详情 / 收藏)、营养搭配查看(获取搭配方案)、烹饪教程学习(观看教程视频)、交流论坛互动(发布帖子 / 回复)。其中,食品信息管理存储食品名称 / 食材 / 营养成分;营养搭配管理记录搭配方案 / 适合人群;烹饪教程管理存储教程视频 / 步骤;营养资讯管理发布健康知识。这些功能覆盖食品营养搭配全流程,从食品信息查询到营养方案获取,从烹饪学习到论坛交流,形成完整的健康饮食体系,有效解决传统管理痛点,提升用户营养管理质量与健康饮食体验。
注:以上是纯毕业设计介绍,并非实际开发完成,最终开发完成的毕业设计程序以下面的环境软件、功能图和界面为准。
系统所需要的环境软件:idea、eclipse+mysql5.7、8.0+Navicat+JDK1.8+Tomcat7.0
3.5系统流程分析
(1)个人信息流程图
用户在成功进入系统以后,可以获得姓名,性别,年龄等个人信息。获得个人信息的流程见图3-1所示。

图3-1个人信息流程图流程图
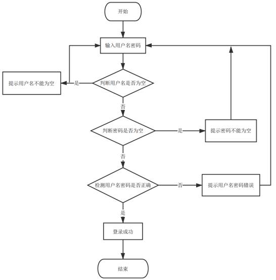
用户进行登录操作的流程图如图3-2。

图3-2 登录界面流程图
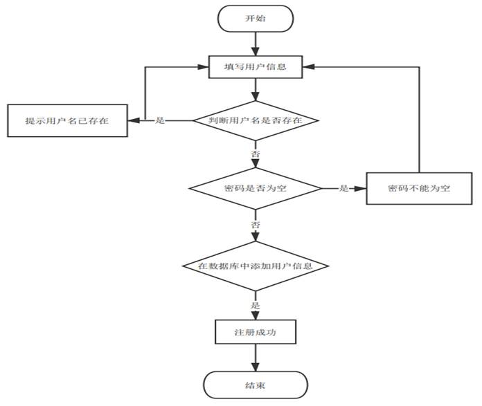
用户进行注册操作的流程图如图3-3。

图3-3 用户注册流程图
3.6系统用例分析
在设计系统的过程中,用例图是系统设计过程中必不可少的模型,用例图可以更为细致的,结合系统中人员的有关分配,能够从细节上描绘出系统中有关功能所完成的具体事件,确切的反映出某个操作以及它们相互之间的内部联系。
其中参与者就是和系统能够发生交互的外在实体,一般可以指系统的某个用户。一个用例图就能对应出系统中的一个功能过程,系统中完整的功能都是由不同的用例图所组成的。系统用例图下所示。

图3-4 管理员用例图

图3-5 用户用例图
3.7本章概述
本章主要介绍食品营养搭配系统的使用案例和系统的相关可行性要求。我已经从技术、经济、法律和运营四个方面确认了该系统可以在线运行
4 系统设计
4.1系统结构图
食品营养搭配系统分为两个部分,即管理员管理和用户管理。该系统是根据用户的实际需求开发的,贴近生活。从管理员处获得的指定账号和密码可用于进入系统和使用相关的系统应用程序。管理员拥有最大的权限,其次是用户。管理员一般负责整个系统的运行维护和总体协调。
系统结构如图4-1所示。

图4-1系统结构图
4.2数据库设计
所有的网站设计但凡有数据都离不开数据库,数据库是所有项目想实现如数据获取,数据传输等功能的基石。只有合理化的数据库设计才能满足商业化的要求,数据库的主键外键连接方式特别的重要,尽量避免多对多的复杂性,字段名合理规范,且通俗易懂等,字段应根据业务进行设定,不允许操作多字段而对系统产生占用多余的内存[12]。
4.2.1数据库设计原则
设计原则自然就是要符合范式的要求,多表之间的关系要合理,理应符合系统的实际情况。
4.2.2数据库的概念设计
概念设计是将整体分为在地面上表达出来的单个个体。E-R图形象的连接了实体模型和概念模型。因此,E-R图需要根据数据库表和表字段进行合理设计,表达的概念知识点用图形描述,可以直观地让相应人员清楚,并分解整个E-R图[13]。我们通常表达不清晰没有概念的东西。但是通过E-R之间的联系,E-R模型法是对这种模糊概念的事务最简单、最常用的设计方法。
(1) 周推荐实体属性图如下图4-2所示。

图4-2周推荐实体属性图
(2) 联系我们实体属性图如下图4-3所示。

图4-3联系我们实体属性图
(3) 书籍信息实体属性图如下图4-4所示。

图4-4书籍信息实体属性图
(4) 烹饪教程评论实体属性图如下图4-5所示。

图4-5烹饪教程评论实体属性图
(5) 营养搭配实体属性图如下图4-6所示。

图4-6营养搭配实体属性图
5系统的实现
5.1系统功能实现
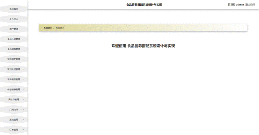
当人们打开系统的网址后,首先看到的就是首页界面。在这里,人们能够看到食品营养搭配系统的导航条,通过导航条导航进入各功能展示页面进行操作。系统首页界面如图5-1所示:

图5-1 系统首页界面
系统注册:在系统首页点击右上角的登录/注册按钮,进入登录注册界面,单击注册进行系统注册操作,系统注册界面如图5-2所示:

图5-2 系统注册界面
食品信息:在食品信息页面的输入栏中输入食品名称,食品分类和食品食材可以查看到食品详细信息,并进行评论或收藏操作,食品信息页面如图5-3所示:

图5-3食品信息详情信息页面
营养资讯:在营养资讯页面输入资讯标题进行查询,可以查看到营养资讯详细信息,营养资讯页面如图5-4所示:

图5-4营养资讯详细页面
个人中心:在个人中心页面可以更新个人详细信息,还可以对我的发布,我的订单,我的地址和我的收藏进行操作;如图5-5所示:

图5-5 个人中心界面
5.2后台模块实现
后台用户登录,在登录页面选择需要登录的角色,在正确输入用户名和密码后,进入操作系统进行操作;如图5-6所示。

图5-6 后台登录界面
5.2.1管理员模块实现
管理员进入主页面,主要功能包括对个人中心,用户管理,食品分类管理,食品信息管理,营养搭配管理,烹饪教程管理,营养资讯管理,书籍信息管理,周推荐管理,交流论坛,系统管理等进行操作。管理员主页面如图5-7所示:

图5-7管理员主界面
管理员点击食品信息管理。进入食品信息页面输入食品名称,食品分类和食品食材可以查询,新增或删除食品信息列表,并根据需要对食品详细信息进行查看详情,修改,查看评论或删除操作。如图5-8所示:

图5-8食品信息管理界面
管理员点击烹饪教程管理。进入烹饪教程页面输入教程标题和教程类型可以查询,新增或删除烹饪教程列表,并根据需要对烹饪教程详细信息进行查看详情,修改,查看评论或删除操作。如图5-9所示:

图5-9烹饪教程管理界面
管理员点击营养资讯管理。进入营养资讯页面输入资讯标题可以查询,新增或删除营养资讯列表,并根据需要对营养资讯详细信息进行查看详情、修改、查看评论或删除操作。如图5-10所示:

图5-10营养资讯管理界面
管理员点击书籍信息管理。进入书籍信息页面输入书籍名称,书籍类型和价格可以查询,新增或删除书籍信息列表,并根据需要对书籍详细信息进行查看详情、查看评论、修改或删除操作。如图5-11所示:

图5-11书籍信息管理界面
5.2.2用户模块实现
用户进入主页面,主要功能包括对首页,个人中心等功能进行操作。用户主页面如图5-12所示:

图5-12 用户主界面
源码无偿分享,文末领取

被折叠的 条评论
为什么被折叠?



