计算机毕业设计java基于的美妆商城74l3p60g (配套有源码 程序 mysql数据库 论文)本套源码可以先看具体功能演示视频领取,文末有联xi 可分享
随着电子商务的蓬勃发展,美妆产品的线上消费需求日益旺盛,消费者对便捷、高效的美妆购物体验提出了更高要求。然而,传统美妆零售模式存在产品信息分散、购物流程繁琐、个性化服务不足等问题,难以满足现代消费者的需求。同时,商家也面临着库存管理复杂、客户维护困难等运营挑战。在此背景下,开发一个功能完善、操作便捷的美妆商城系统,既能为消费者提供集中的产品展示、便捷的购物流程和个性化推荐,又能帮助商家高效管理店铺和订单,成为推动美妆行业数字化转型的重要举措。
该系统采用 Java 技术开发,基于 SSM 框架构建,搭配 MySQL 数据库实现数据存储与管理,采用 B/S 架构确保跨平台访问便捷性。系统涵盖前台客户端和后台管理端,功能丰富全面:前台用户可进行注册登录、浏览产品信息、查询商城资讯、在线留言、添加商品到购物车、使用客服中心、管理个人中心(包括修改密码、我的订单、我的地址、我的收藏)等操作;后台管理端支持用户管理、商家管理、商品分类管理、产品信息管理(含审核、查询、修改等)、在线留言处理、系统管理(如商城资讯分类、友情链接、轮播图管理等)以及个人中心维护。此外,系统还具备商品评论、收藏、订单处理、支付结算等功能,并通过个性化推荐提升用户购物体验。这些功能相互协同,形成了从商品展示、选购到订单处理、客户服务的完整电商闭环,既简化了消费者的购物流程,又为商家提供了高效的运营管理工具,有效提升了美妆商城的整体运营效率和用户满意度。
注:以上是纯毕业设计介绍,并非实际开发完成,最终开发完成的毕业设计程序以下面的的环境软件、功能图和界面为准。
系统所需要的环境软件:idea、eclipse+mysql5.7、8.0+Navicat+JDK1.8+tomcat7.0
3.2功能需求分析
本文从美妆商城管理的实际需要出发,为降低系统的耦合性,采用SSM框架完成了系统总体架构的设计,以提高系统的重用性、可适用性及可维护性。
系统包括管理员和用户两个角色;
管理员用例如下所示:

图3-1 管理员用例图
用户用例如下所示:

图3-2 用户用例图
商家用例如下所示:

图3-2 商家用例图
3.3系统的非功能需求分析
根据近年来学校的发展情况,结合文献资料,对美妆商城管理的信息化;至此,开发具有一定的技术可行性和安全性。
该系统的核心内容是对用户、商家、商品分类、产品信息、在线留言、系统、个人中心模块的管理。有关的美妆商城管理系统规定如下:
(1)可行性:该体系应具有可行性,并与美妆商城管理相适应。
(2)完整:功能模块可以满足系统的要求。
(3)简单:使用简单,维修简单。
(4)安全:安全的系统。
3.4系统可行性分析
3.4.1 技术可行性
该平台采用Java技术,而Eclipse则是利用MySQL进行数据库的选择,在数据库的开发中,SQL是最高效、最简洁的,在这个体系中,Eclipse是最安全、最稳定的。由于它的使用方便,无论是开发者,还是管理员,都可以轻松地使用它们。综合来看,解决技术上的问题是切实可行的。
3.4.2 经济可行性
针对本系统而言,需要一系列的硬软件支持,主要硬软件及相关费用如下:需要CPU为400MHz及以上的处理器的计算机,硬盘空间为100M及以上即可,除此之外,相关的设备的安装工作都比较简单,并且设计开发软件的本钱也不高,都相比照较简单,所以只需要对客户进展相关的提示工作便可以让其成功地使用本系统,故本系统的本钱是非常低的。综上所述,本系统在经济上也是可行的。
3.4.3 操作可行性
在美妆商城管理系统方面,目前已经有许多成功的美妆商城管理信息化系统在支撑系统的运营。就本系统而言,操作简捷,适合大部分公司或个人使用。无论是对业务过程的系统的处理,还是对工作人员的系统的运用,都能够很好地适应系统的正常运作需求。综上所述,本系统在操作上也是可行的。
3.5 系统流程分析
3.5.1 登录流程
每个用户都有专属的密码和账号,在输入合法的账号和密码之后即可进入系统。登录流程如图3-4所示:

图3-4登录流程图
3.5.2 添加信息流程
管理层人员有添加信息功能。添加信息流程如图3-5所示:

图3-5 添加信息流程图
3.5.3 删除流程
用户可以选择把自己发布的信息删掉,选择要删除的信息确认之后,删除信息的操作就完成了。删除信息流程图如图3-6所示。

图3-6删除信息流程图
第四章 系统设计
4.1系统的框架设计
该体系结构将以MVC模型作为体系结构,其体系结构上将其划分为三个层次:表示级、服务级、数据库级。采用MVC模型的思路,实现了各个业务的分离,实现了多个功能的高内聚和低耦合。在代码编写中,对通用代码、相同逻辑代码进行精化和包装,以提升代码使用效率,并使代码逻辑更为清楚。
1.表示层:网页浏览器是展示层面的主体,使用者可以透过网页浏览进入该网页。利用Java技术在前端网页中的应用,通过Ajax技术来与后台的业务服务进行交互,以满足网页的局部动态改变。
2.逻辑层:当系统使用者在进入该体系之后,能够在该层呼叫该业务的业务函数界面。
3.数据库:该系统使用MySQL实现对数据的持久性管理,为了实现数据的标准化、简化和快速的存储,将会引进MybatisORM持久性架构。
4.2系统功能模块设计
美妆商城管理系统在设计与实施时,采取了模块性的设计理念,把相似的系统的功能整合到一个模组中,以增强内部的功能,减少各组件之间的联系,从而达到减少相互影响的目的。
后台主要功能是用户管理、商家管理、商品分类管理、产品信息管理、在线留言、系统管理、个人中心等功能。系统总体功能结构图如图4-1所示。

图4-1 系统总体功能结构图
4.3 数据库设计
4.3.1数据库概念设计
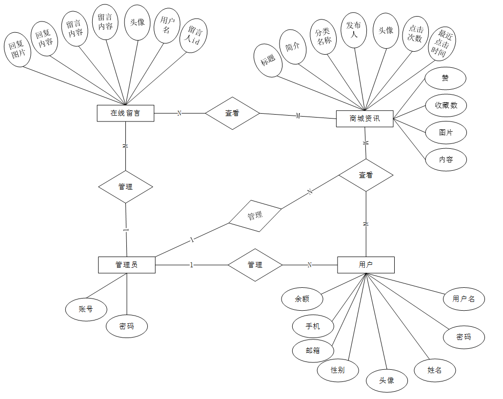
概念模型用于独立于指定的数据库管理系统对信息世界进行建模。方便将现实世界中的实际事物抽象出来,形成适合数据库管理系统的数据库模型。人们倾向于将现实世界抽象为信息世界,再将信息世界抽象为机器世界。也就是说,首先将现实世界中的目标抽象为一个独立于专用计算机软件和专用数据库管理系统的信息结构,而是一个数据模型,然后将实体模型在电子计算机上转化为一个适用于数据库管理系统的数据库系统。事实上,数据模型是介于现实世界和机器世界之间的一个层次。信息世界的基本要素包含实体和关联。在系统中将对 “在线留言、商城资讯、管理员、用户”等几个主要的实体属性进行布局,如图4-2所示:

图4-2系统局部E-R图
第五章 系统实现
5.1前台功能实现
5.1.1系统首页页面
当人们打开系统的网址后,首先看到的就是首页界面。在这里,人们能够看到系统的导航条,通过导航条导航进入各功能展示页面进行操作。系统首页界面如图5-1所示:

图5-1 系统首页界面
在注册流程中,用户在Vue前端填写必要信息(如用户名、密码等)并提交。前端将这些信息通过HTTP请求发送到Java后端。后端处理这些信息,检查用户名是否唯一,并将新用户数据存入MySQL数据库。完成后,后端向前端发送注册成功的确认,前端随后通知用户完成注册。这个过程实现了新用户的数据收集、验证和存储。系统注册页面如图5-2所示:

图5-2系统注册页面
产品信息:在产品信息页面的输入栏中输入商品名称、价格、库存、商品分类、包装形式、妆容、规格进行查询,可以查看到产品详细信息,并进行添加到购物车、立即购物车、评论或收藏操作;产品信息页面如图5-3所示:

图5-3产品信息详细页面
5.1.2个人中心
个人中心:在个人中心页面可以对个人中心、修改密码、我的订单、我的地址、我的收藏进行详细操作;如图5-4所示:

图5-4个人中心界面
5.2后台模块实现
在登录流程中,用户首先在Vue前端界面输入用户名和密码。这些信息通过HTTP请求发送到Java后端。后端接收请求,通过与MySQL数据库交互验证用户凭证。如果认证成功,后端返回给前端,允许用户访问系统。这个过程涵盖了从用户输入到系统验证和响应的全过程。后台登录界面图5-5所示。

图5-5后台登录界面
5.2.1管理员功能实现
管理员进入主页面,主要功能包括对系统首页、用户管理、商家管理、商品分类管理、产品信息管理、在线留言、系统管理、个人中心等进行操作。管理员主页面如图5-6所示:

图5-6管理员主界面
用户功能在视图层(view层)进行交互,比如点击“查询、添加或删除”按钮或填写用户信息表单。这些用户表单动作被视图层捕获并作为请求发送给相应的控制器层(controller层)。控制器接收到这些请求后,调用服务层(service层)以执行相关的业务逻辑,例如验证输入数据的有效性和与数据库的交互。服务层处理完这些逻辑后,进一步与数据访问对象层(DAO层)交互,后者负责具体的数据操作如查看、修改或删除用户信息,并将操作结果返回给控制器。最终,控制器根据这些结果更新视图层,以便用户功能可以看到最新的信息或相应的操作反馈。用户界面如图5-7所示:

图5-7用户管理界面
商家功能在视图层(view层)进行交互,比如点击“查询、添加或删除”按钮或填写商家信息表单。这些商家表单动作被视图层捕获并作为请求发送给相应的控制器层(controller层)。控制器接收到这些请求后,调用服务层(service层)以执行相关的业务逻辑,例如验证输入数据的有效性和与数据库的交互。服务层处理完这些逻辑后,进一步与数据访问对象层(DAO层)交互,后者负责具体的数据操作如修改或删除商家信息,并将操作结果返回给控制器。最终,控制器根据这些结果更新视图层,以便商家功能可以看到最新的信息或相应的操作反馈。商家界面如图5-8所示:

图5-8商家管理界面
管理员点击商品分类管理。在商品分类页面输入商品分类进行查询、添加或删除商品分类列表,并根据需要对商品分类详情信息进行修改或删除操作;如图5-9所示:

图5-9商品分类管理界面
管理员点击产品信息管理。在产品信息页面输入店铺名称、商品名称、品牌、包装形式、适合肤质、妆效、功效、规格、价格和选择是否通过进行查询、删除或审核产品信息列表,并根据需要对产品详情信息进行查看、修改或删除操作;如图5-10所示:

图5-10产品信息管理界面
管理员点击在线留言。在在线留言页面输入用户名进行查询或删除在线留言列表,并根据需要对在线留言详情信息进行查看、回复或删除操作;如图5-11所示:

图5-11在线留言界面
管理员点击系统管理。在商城资讯分类页面输入分类名称进行查询、添加或删除商城资讯分类列表,并根据需要对商城资讯分类详情信息进行查看、修改或删除操作;还可以对友情链接、商城资讯、客服中心、关于我们、轮播图管理进行相应操作;如图5-12所示:

图5-12系统管理界面
5.2.2商家功能实现
商家进入主页面,主要功能包括对系统首页、产品信息管理、订单管理、个人中心等进行操作。商家主页面如图5-13所示:

图5-13商家主界面
源码无偿分享,文未领取
1272

被折叠的 条评论
为什么被折叠?



